Transcriptomic and Proteomic Insights into 6PPD/6PPD-Q Induced Oxidative Stress in Black-Spotted Frogs
Abstract
1. Introduction
2. Materials and Methods
2.1. Reagents
2.2. Experimental Design
2.3. Biochemical Assays
2.4. Molecular Docking
2.5. Transcriptome
2.6. Proteome
2.7. Statistical Analysis
3. Results
3.1. 6PPD and 6PPD-Q Induced Oxidative Stress in the Liver
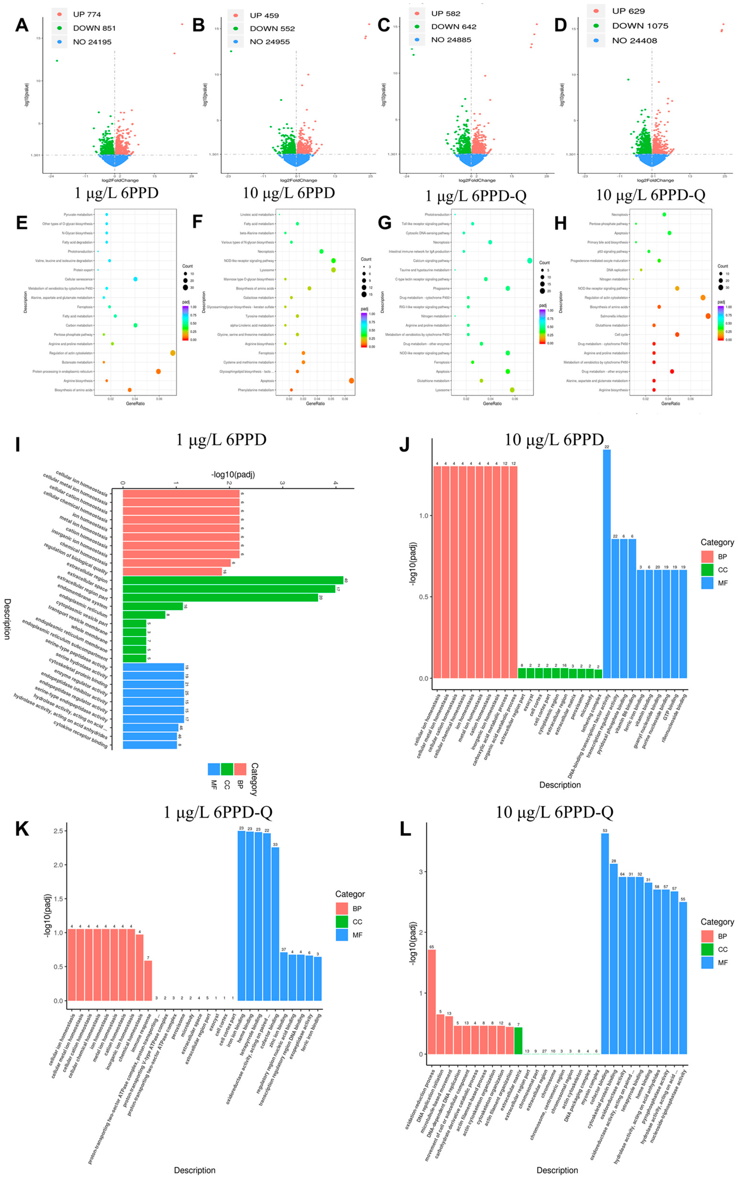
3.2. Transcriptomic Analysis
3.2.1. Analysis of Differentially Expressed Genes, GO, and KEGG Enrichment
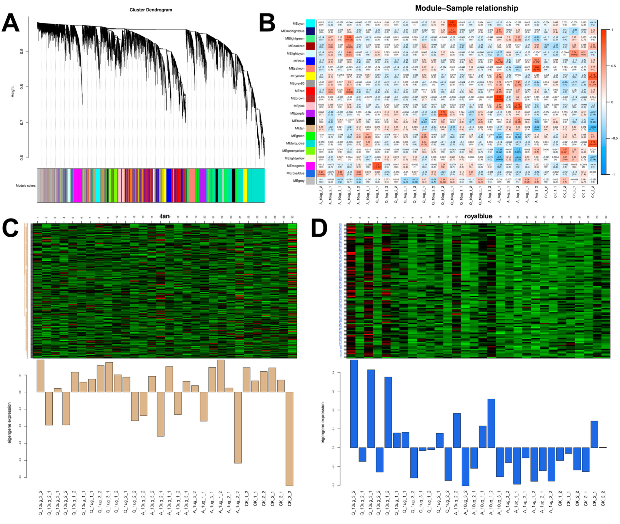
3.2.2. Analysis of Weighted Gene Co-Expression Network
3.3. Proteomic Analysis
3.3.1. Differentially Expressed Proteins and Subcellular Localization Prediction
3.3.2. Analysis of GO and KEGG Enrichment
4. Discussion
4.1. Oxidative Stress
4.2. Immune Defense
5. Conclusions
Supplementary Materials
Author Contributions
Funding
Institutional Review Board Statement
Informed Consent Statement
Data Availability Statement
Conflicts of Interest
References
- Ihenetu, S.C.; Xu, Q.; Khan, Z.H.; Kazmi, S.S.U.H.; Ding, J.; Sun, Q.; Li, G. Environmental fate of tire-rubber related pollutants 6PPD and 6PPD-Q: A review. Environ. Res. 2024, 258, 119492. [Google Scholar] [CrossRef]
- Tian, Z.; Zhao, H.; Peter, K.T.; Gonzalez, M.; Wetzel, J.; Wu, C.; Hu, X.; Prat, J.; Mudrock, E.; Hettinger, R.; et al. A ubiquitous tire rubber–derived chemical induces acute mortality in coho salmon. Science 2021, 371, 185–189. [Google Scholar] [CrossRef]
- Cao, G.; Wang, W.; Zhang, J.; Wu, P.; Zhao, X.; Yang, Z.; Hu, D.; Cai, Z. New Evidence of Rubber-Derived Quinones in Water, Air, and Soil. Environ. Sci. Technol. 2022, 56, 4142–4150. [Google Scholar] [CrossRef]
- Seiwert, B.; Nihemaiti, M.; Troussier, M.; Weyrauch, S.; Reemtsma, T. Abiotic oxidative transformation of 6-PPD and 6-PPD quinone from tires and occurrence of their products in snow from urban roads and in municipal wastewater. Water Res. 2022, 212, 118122. [Google Scholar] [CrossRef]
- Johannessen, C.; Helm, P.; Metcalfe, C.D. Detection of selected tire wear compounds in urban receiving waters. Environ. Pollut. 2021, 287, 117659. [Google Scholar] [CrossRef] [PubMed]
- Liu, Z.; Feng, Y.; Sun, W.; Wang, B.; Shi, C.; Ran, R.; Zhang, Y.; Lu, L.; Zhang, H. Environmental concentrations of 6PPD and 6PPD-quinone induce hepatic lipid metabolism disorders in male black-spotted frogs. J. Hazard. Mater. 2024, 480, 136400. [Google Scholar] [CrossRef] [PubMed]
- Peng, W.; Liu, C.; Chen, D.; Duan, X.; Zhong, L. Exposure to N-(1,3-dimethylbutyl)-N′-phenyl-p-phenylenediamine (6PPD) affects the growth and development of zebrafish embryos/larvae. Ecotoxicol. Environ. Saf. 2022, 232, 113221. [Google Scholar] [CrossRef]
- Wu, J.; Cao, G.; Zhang, F.; Cai, Z. A new toxicity mechanism of N-(1,3-Dimethylbutyl)-N′-phenyl-p-phenylenediamine quinone: Formation of DNA adducts in mammalian cells and aqueous organisms. Sci. Total Environ. 2023, 866, 161373. [Google Scholar] [CrossRef]
- Varshney, S.; Gora, A.H.; Siriyappagouder, P.; Kiron, V.; Olsvik, P.A. Toxicological effects of 6PPD and 6PPD quinone in zebrafish larvae. J. Hazard. Mater. 2022, 424, 127623. [Google Scholar] [CrossRef] [PubMed]
- French, B.F.; Baldwin, D.H.; Cameron, J.; Prat, J.; King, K.; Davis, J.W.; McIntyre, J.K.; Scholz, N.L. Urban Roadway Runoff Is Lethal to Juvenile Coho, Steelhead, and Chinook Salmonids, but Not Congeneric Sockeye. Environ. Sci. Technol. Lett. 2022, 9, 733–738. [Google Scholar] [CrossRef]
- Hiki, K.; Yamamoto, H. The Tire-Derived Chemical 6PPD-quinone Is Lethally Toxic to the White-Spotted Char Salvelinus leucomaenis pluvius but Not to Two Other Salmonid Species. Environ. Sci. Technol. Lett. 2022, 9, 1050–1055. [Google Scholar] [CrossRef]
- Jiang, Y.; Wang, C.; Ma, L.; Gao, T.; Wāng, Y. Environmental profiles, hazard identification, and toxicological hallmarks of emerging tire rubber-related contaminants 6PPD and 6PPD-quinone. Environ. Int. 2024, 187, 108677. [Google Scholar] [CrossRef]
- Wang, Z.; Zhu, M.; Hu, Y.; Liu, J.; Ma, X.; Zhou, H. Comparative effects of 6PPD and 6PPD-Quinone at environmentally relevant concentrations on hepatotoxicity, glucolipid metabolism and ferroptotic response in adult zebrafish. Environ. Res. 2025, 275, 121386. [Google Scholar] [CrossRef]
- O’Hanlon, S.J.; Rieux, A.; Farrer, R.A.; Rosa, G.M.; Waldman, B.; Bataille, A.; Kosch, T.A.; Murray, K.A.; Brankovics, B.; Fumagalli, M.; et al. Recent Asian origin of chytrid fungi causing global amphibian declines. Science 2018, 360, 621–627. [Google Scholar] [CrossRef]
- Park, J.-K.; Chung, K.W.; Kim, J.Y.; Do, Y. Population Structure and Morphological Pattern of the Black-Spotted Pond Frog (Pelophylax nigromaculatus) Inhabiting Watershed Areas of the Geum River in South Korea. Sustainability 2022, 14, 16530. [Google Scholar] [CrossRef]
- Li, S.; Wang, X.; Lu, Y.; Wang, J.; Yu, D.; Zhou, Z.; Wei, J.; Liu, L.; Liu, J.; Liu, F.; et al. Co-infections of Klebsiella pneumoniae and Elizabethkingia miricola in black-spotted frogs (Pelophylax nigromaculatus). Microb. Pathog. 2023, 180, 106150. [Google Scholar] [CrossRef]
- Zhang, Y.; Sun, W.; Wang, B.; Liu, Z.; Liu, Z.; Zhang, X.; Wang, B.; Han, Y.; Zhang, H. Metabolomics reveals the lipid metabolism disorder in Pelophylax nigromaculatus exposed to environmentally relevant levels of microcystin-LR. Environ. Pollut. 2024, 358, 124458. [Google Scholar] [CrossRef]
- Liu, Z.; Zhang, Y.; Jia, X.; Hoskins, T.D.; Lu, L.; Han, Y.; Zhang, X.; Lin, H.; Shen, L.; Feng, Y.; et al. Microcystin-LR Induces Estrogenic Effects at Environmentally Relevant Concentration in Black-Spotted Pond Frogs (Pelophylax nigromaculatus): In Situ, In Vivo, In Vitro, and In Silico Investigations. Environ. Sci. Technol. 2024, 58, 9559–9569. [Google Scholar] [CrossRef] [PubMed]
- Liu, H.-Y.; Xue, F.; Gong, J.; Wan, Q.-H.; Fang, S.-G. Limited polymorphism of the functional MHC class II B gene in the black-spotted frog (Pelophylax nigromaculatus) identified by locus-specific genotyping. Ecol. Evol. 2017, 7, 9860–9868. [Google Scholar] [CrossRef] [PubMed]
- Liu, L.; Tao, H.; Fang, J.; Zheng, W.; Wang, L.; Jin, X. Identifying Anthracnose and Black Spot of Pear Leaves on Near-infrared Hyperspectroscopy. Transac. Chin. Soc. Agric. Mach. 2022, 53, 221–230. [Google Scholar] [CrossRef]
- Hegde, P.S.; White, I.R.; Debouck, C. Interplay of transcriptomics and proteomics. Curr. Opin. Biotechnol. 2003, 14, 647–651. [Google Scholar] [CrossRef]
- Schirmer, K.; Fischer, B.B.; Madureira, D.J.; Pillai, S. Transcriptomics in ecotoxicology. Anal. Bioanal. Chem. 2010, 397, 917–923. [Google Scholar] [CrossRef]
- Garlow, S.J. And Now, Transcriptomics. Neuron 2002, 34, 327–328. [Google Scholar] [CrossRef]
- Krogager, T.P.; Ernst, R.J.; Elliott, T.S.; Calo, L.; Beránek, V.; Ciabatti, E.; Spillantini, M.G.; Tripodi, M.; Hastings, M.H.; Chin, J.W. Labeling and identifying cell-specific proteomes in the mouse brain. Nat. Biotechnol. 2018, 36, 156–159. [Google Scholar] [CrossRef]
- Schlosser, P.; Grams, M.E.; Rhee, E.P. Proteomics: Progress and Promise of High-Throughput Proteomics in Chronic Kidney Disease. Mol. Cell. Proteom. 2023, 22, 100550. [Google Scholar] [CrossRef]
- Lin, H.; Liu, Z.; Yang, H.; Lu, L.; Chen, R.; Zhang, X.; Zhong, Y.; Zhang, H. Per- and Polyfluoroalkyl Substances (PFASs) Impair Lipid Metabolism in Rana nigromaculata: A Field Investigation and Laboratory Study. Environ. Sci. Technol. 2022, 56, 13222–13232. [Google Scholar] [CrossRef]
- Palmisano, B.T.; Zhu, L.; Eckel, R.H.; Stafford, J.M. Sex differences in lipid and lipoprotein metabolism. Mol. Metab. 2018, 15, 45–55. [Google Scholar] [CrossRef] [PubMed]
- Wan, X.; Liang, G.; Wang, D. 6-PPD quinone at environmentally relevant concentrations disrupts citric acid cycle in Caenorhabditis elegans: Role of reduction in acetyl CoA and pyruvate contents. Environ. Chem. Ecotoxicol. 2025, 7, 1119–1129. [Google Scholar] [CrossRef]
- Xu, Y.; Twarog, M.; Li, N.; Banks, A.; Schustak, J.; Bao, Y.; Huang, Q.; Medley, Q.G. Zinc transport from the endoplasmic reticulum to the cytoplasm via Zip7 is necessary for barrier dysfunction mediated by inflammatory signaling in RPE cells. PLoS ONE 2022, 17, e0271656. [Google Scholar] [CrossRef] [PubMed]
- Chapman, R.; Sidrauski, C.; Walter, P. Intracellular signaling from the endoplasmic reticulum. Annu. Rev. Cell Dev. Biol. 1998, 14, 459–485. [Google Scholar] [CrossRef]
- Wang, S.; Chen, L.; Shi, X.; Wang, Y.; Xu, S. Polystyrene microplastics-induced macrophage extracellular traps contributes to liver fibrotic injury by activating ROS/TGF-β/Smad2/3 signaling axis. Environ. Pollut. 2023, 324, 121388. [Google Scholar] [CrossRef]
- Lee, G.-E.; Byun, J.; Lee, C.-J.; Cho, Y.-Y. Molecular Mechanisms for the Regulation of Nuclear Membrane Integrity. Int. J. Mol. Sci. 2023, 24, 15497. [Google Scholar] [CrossRef]
- Morgan, K.; Martucci, N.; Kozlowska, A.; Gamal, W.; Brzeszczyński, F.; Treskes, P.; Samuel, K.; Hayes, P.; Nelson, L.; Bagnaninchi, P.; et al. Chlorpromazine toxicity is associated with disruption of cell membrane integrity and initiation of a pro-inflammatory response in the HepaRG hepatic cell line. Biomed. Pharmacother. 2019, 111, 1408–1416. [Google Scholar] [CrossRef]
- Sutherland, T.E.; Dyer, D.P.; Allen, J.E. The extracellular matrix and the immune system: A mutually dependent relationship. Science 2023, 379, eabp8964. [Google Scholar] [CrossRef] [PubMed]
- Jayadev, R.; Morais, M.R.P.T.; Ellingford, J.M.; Srinivasan, S.; Naylor, R.W.; Lawless, C.; Li, A.S.; Ingham, J.F.; Hastie, E.; Chi, Q.; et al. A basement membrane discovery pipeline uncovers network complexity, regulators, and human disease associations. Science Advances 2022, 8, eabn2265. [Google Scholar] [CrossRef]
- Gordon, S. Phagocytosis: An Immunobiologic Process. Immunity 2016, 44, 463–475. [Google Scholar] [CrossRef] [PubMed]
- Ji, J.; Li, C.; Zhang, B.; Wu, W.; Wang, J.; Zhu, J.; Liu, D.; Gao, R.; Ma, Y.; Pang, S.; et al. Exploration of emerging environmental pollutants 6PPD and 6PPDQ in honey and fish samples. Food Chem. 2022, 396, 133640. [Google Scholar] [CrossRef] [PubMed]
- Sies, H.; Berndt, C.; Jones, D.P. Oxidative Stress. Annu. Rev. Biochem. 2017, 86, 715–748. [Google Scholar] [CrossRef]
- Birch-Machin, M.A.; Bowman, A. Oxidative stress and ageing. Br. J. Dermatol. 2016, 175, 26–29. [Google Scholar] [CrossRef]
- Bakadia, B.M.; Boni, B.O.O.; Ahmed, A.A.Q.; Yang, G. The impact of oxidative stress damage induced by the environmental stressors on COVID-19. Life Sci. 2021, 264, 118653. [Google Scholar] [CrossRef]
- Ransy, C.; Vaz, C.; Lombès, A.; Bouillaud, F. Use of H2O2 to Cause Oxidative Stress, the Catalase Issue. Int. J. Mol. Sci. 2020, 21, 9149. [Google Scholar] [CrossRef] [PubMed]
- Hu, S.; Dong, F.; Li, X.; Sun, N.; Wang, X.; Guo, S.; Qi, Y.; Liu, R. Oxidative stress induced by emerging halohydroxybenzonitrile disinfection byproducts and their binding interaction with catalase. J. Environ. Manag. 2025, 378, 124772. [Google Scholar] [CrossRef]
- Xu, Z.; Regenstein, J.M.; Xie, D.; Lu, W.; Ren, X.; Yuan, J.; Mao, L. The oxidative stress and antioxidant responses of Litopenaeus vannamei to low temperature and air exposure. Fish Shellfish Immunol. 2018, 72, 564–571. [Google Scholar] [CrossRef]
- He, Q.; Feng, W.; Chen, X.; Xu, Y.; Zhou, J.; Li, J.; Xu, P.; Tang, Y. H2O2-Induced Oxidative Stress Responses in Eriocheir sinensis: Antioxidant Defense and Immune Gene Expression Dynamics. Antioxidants 2024, 13, 524. [Google Scholar] [CrossRef] [PubMed]
- Liu, F.; Feng, M.; Xing, J.; Zhou, X. Timosaponin alleviates oxidative stress in rats with high fat diet-induced obesity via activating Nrf2/HO-1 and inhibiting the NF-κB pathway. Eur. J. Pharmacol. 2021, 909, 174377. [Google Scholar] [CrossRef]
- Jiao, F.; Zhao, Y.; Yue, Q.; Wang, Q.; Li, Z.; Lin, W.; Han, L.; Wei, L. Chronic toxicity mechanisms of 6PPD and 6PPD-Quinone in zebrafish. Environ. Sci. Ecotechnology 2025, 25, 100567. [Google Scholar] [CrossRef]
- Liu, Q.N.; Tang, Y.Y.; Zhao, J.R.; Li, Y.T.; Yang, R.P.; Zhang, D.Z.; Cheng, Y.X.; Tang, B.P.; Ding, F. Transcriptome analysis reveals antioxidant defense mechanisms in the red swamp crayfish Procambarus clarkia after exposure to chromium. Ecotoxicol. Environ. Saf. 2021, 227, 112911. [Google Scholar] [CrossRef]
- Mak, T.W.; Grusdat, M.; Duncan, G.S.; Dostert, C.; Nonnenmacher, Y.; Cox, M.; Binsfeld, C.; Hao, Z.; Brüstle, A.; Itsumi, M.; et al. Glutathione Primes T Cell Metabolism for Inflammation. Immunity 2017, 46, 675–689. [Google Scholar] [CrossRef]
- Chen, Y.; Golla, S.; Garcia-Milian, R.; Thompson, D.C.; Gonzalez, F.J.; Vasiliou, V. Hepatic metabolic adaptation in a murine model of glutathione deficiency. Chem.-Biol. Interact. 2019, 303, 1–6. [Google Scholar] [CrossRef]
- Le Moullac, G.; Haffner, P. Environmental factors affecting immune responses in Crustacea. Aquaculture 2000, 191, 121–131. [Google Scholar] [CrossRef]
- Sinha, A.; Narula, K.; Bhola, L.; Sengupta, A.; Choudhary, P.; Nalwa, P.; Kumar, M.; Elagamey, E.; Chakraborty, N.; Chakraborty, S. Proteomic signatures uncover phenotypic plasticity of susceptible and resistant genotypes by wall remodelers in rice blast. Plant Cell Environ. 2024, 47, 3846–3864. [Google Scholar] [CrossRef] [PubMed]
- Zhang, N.; Zhou, B.; Tu, S. Identification of an 11 immune-related gene signature as the novel biomarker for acute myocardial infarction diagnosis. Genes Immun. 2022, 23, 209–217. [Google Scholar] [CrossRef]
- Bai, G.; Wang, H.; Cui, N. mTOR pathway mediates endoplasmic reticulum stress-induced CD4+ T cell apoptosis in septic mice. Apoptosis 2022, 27, 740–750. [Google Scholar] [CrossRef]
- Xu, Z.; Tsai, H.-i.; Xiao, Y.; Wu, Y.; Su, D.; Yang, M.; Zha, H.; Yan, F.; Liu, X.; Cheng, F.; et al. Engineering Programmed Death Ligand-1/Cytotoxic T-Lymphocyte-Associated Antigen-4 Dual-Targeting Nanovesicles for Immunosuppressive Therapy in Transplantation. ACS Nano 2020, 14, 7959–7969. [Google Scholar] [CrossRef] [PubMed]
- Zhang, M.; Gao, X.; Lyu, M.; Lin, S.; Luo, X.; Ke, C.; You, W. Examination of the effects of blue light stress on monoamine oxidase-mediated immunomodulatory function in the Pacific abalone, Haliotis discus hannai. Aquaculture 2023, 575, 739726. [Google Scholar] [CrossRef]





Disclaimer/Publisher’s Note: The statements, opinions and data contained in all publications are solely those of the individual author(s) and contributor(s) and not of MDPI and/or the editor(s). MDPI and/or the editor(s) disclaim responsibility for any injury to people or property resulting from any ideas, methods, instructions or products referred to in the content. |
© 2025 by the authors. Licensee MDPI, Basel, Switzerland. This article is an open access article distributed under the terms and conditions of the Creative Commons Attribution (CC BY) license (https://creativecommons.org/licenses/by/4.0/).
Share and Cite
Sun, W.; Wang, B.; Zhang, S.; Liu, Z.; Zhang, Y.; Zhang, H. Transcriptomic and Proteomic Insights into 6PPD/6PPD-Q Induced Oxidative Stress in Black-Spotted Frogs. Antioxidants 2025, 14, 1019. https://doi.org/10.3390/antiox14081019
Sun W, Wang B, Zhang S, Liu Z, Zhang Y, Zhang H. Transcriptomic and Proteomic Insights into 6PPD/6PPD-Q Induced Oxidative Stress in Black-Spotted Frogs. Antioxidants. 2025; 14(8):1019. https://doi.org/10.3390/antiox14081019
Chicago/Turabian StyleSun, Wenhui, Bingyi Wang, Sihan Zhang, Zhiquan Liu, Yinan Zhang, and Hangjun Zhang. 2025. "Transcriptomic and Proteomic Insights into 6PPD/6PPD-Q Induced Oxidative Stress in Black-Spotted Frogs" Antioxidants 14, no. 8: 1019. https://doi.org/10.3390/antiox14081019
APA StyleSun, W., Wang, B., Zhang, S., Liu, Z., Zhang, Y., & Zhang, H. (2025). Transcriptomic and Proteomic Insights into 6PPD/6PPD-Q Induced Oxidative Stress in Black-Spotted Frogs. Antioxidants, 14(8), 1019. https://doi.org/10.3390/antiox14081019

