Chaetocin, a Natural Inhibitor of Transketolase, Suppresses the Non-Oxidative Pentose Phosphate Pathway and Inhibits the Growth of Drug-Resistant Non-Small Cell Lung Cancer
Abstract
1. Introduction
2. Materials and Methods
2.1. Reagents
2.2. Cell and Cell Culture
2.3. Cell Viability
2.4. Colony Formation
2.5. Wound Healing Assay
2.6. Transwell Migration Assay
2.7. Hoechst Staining
2.8. Quantitative Proteomics, RNA-Seq, and Bioinformatic Analysis
2.9. Bioinformatics Analysis
2.10. Drug Affinity Responsive Target Stability (DARTS)
2.11. Cellular Thermal Shift Assay (CETSA)
2.12. Bio-Layer Interferometry (BLI)
2.13. Molecular Docking
2.14. Measurement of NADPH and ROS
2.15. Western Blotting
2.16. Lentivirus Infection to Establish Stable TKT-Knockdown Cell Lines
2.17. Xenograft Studies
2.18. Statistical Analysis
3. Results
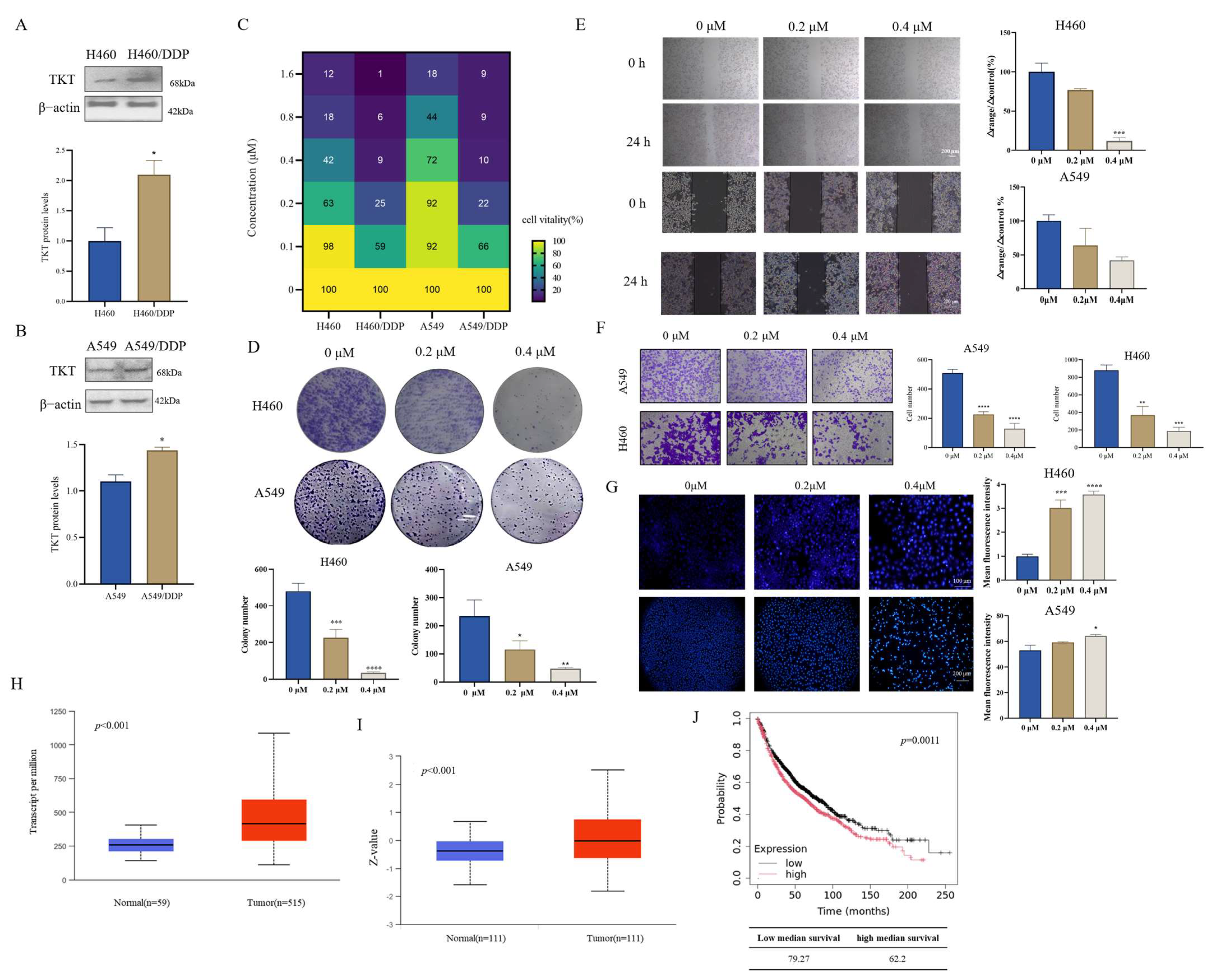
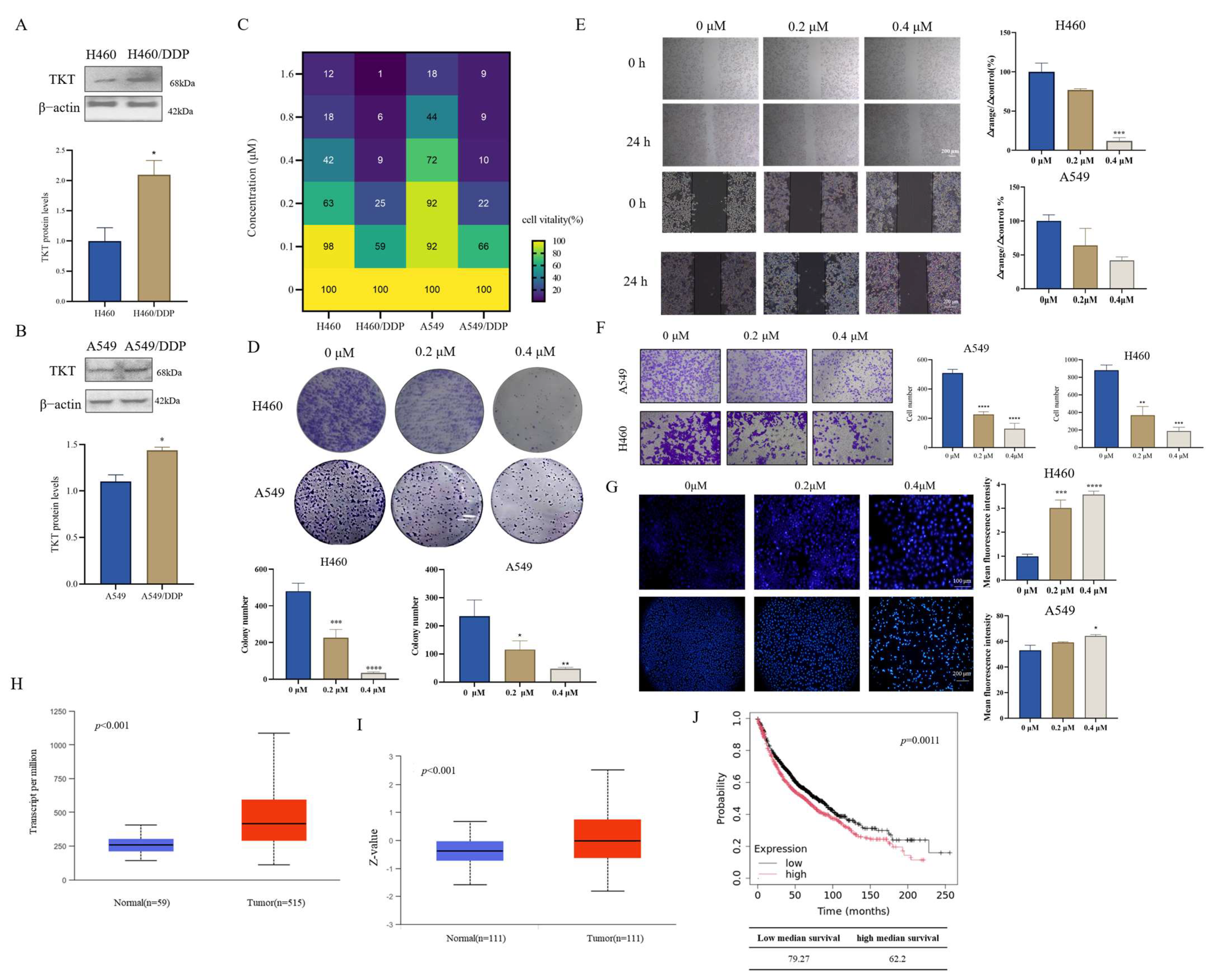
3.1. Chaetocin Induced Apoptosis in A549/DDP and H460/DDP and Inhibited NSCLC Cell Growth
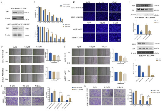
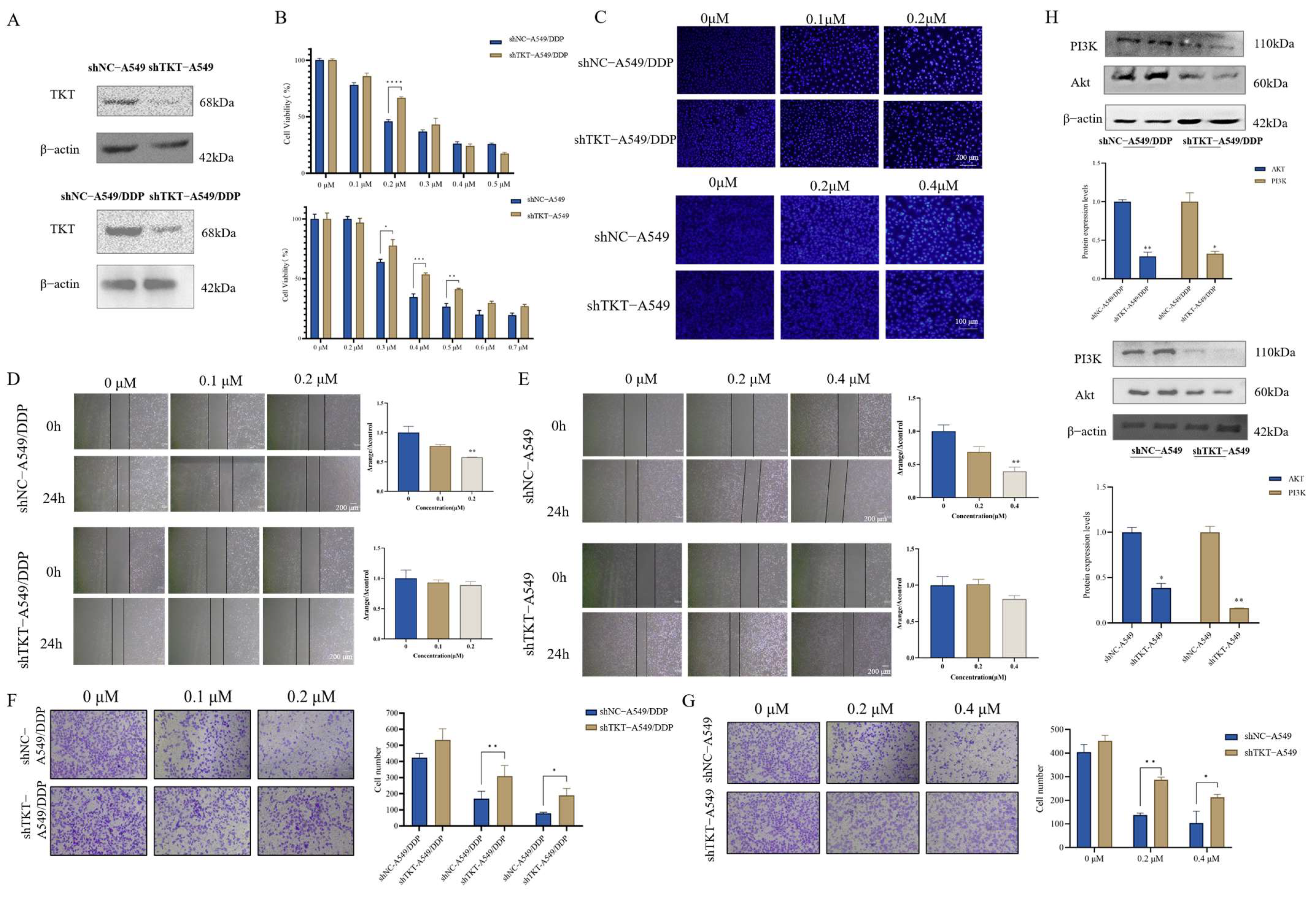
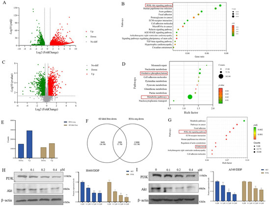
3.2. Chaetocin Significantly Inhibited PI3K/Akt Signaling Pathway
3.3. TKT Was a Potential Target of Chaetocin in A549/DDP Cells
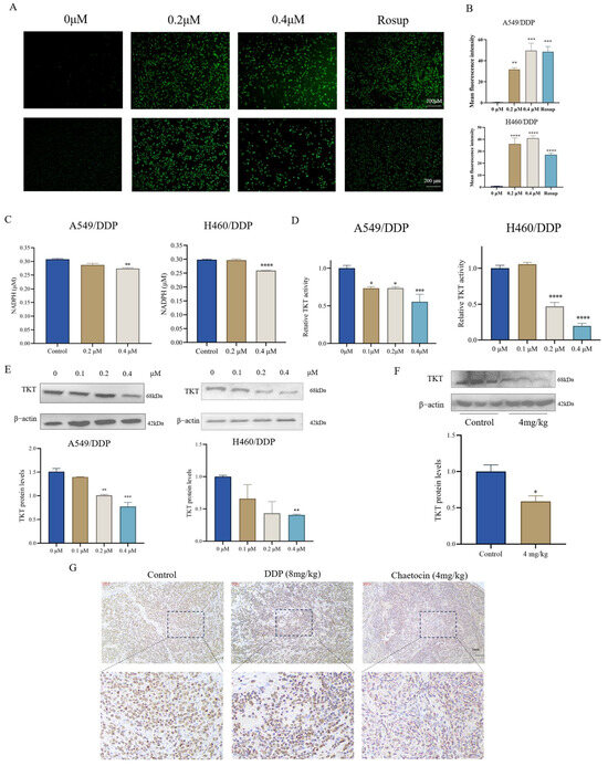
3.4. Chaetocin Decreased the Enzyme Activity and Expression Level of TKT
3.5. Compared to Cisplatin-Resistant Cells, Cisplatin-Sensitive Cells Require Higher Chaetocin Concentrations to Inhibit
3.6. Knocking Down TKT Could Reduce the Effect of Chaetocin-Inducing Apoptosis
4. Discussion
5. Conclusions
Supplementary Materials
Author Contributions
Funding
Institutional Review Board Statement
Informed Consent Statement
Data Availability Statement
Conflicts of Interest
References
- Thai, A.A.; Solomon, B.J.; Sequist, L.V.; Gainor, J.F.; Heist, R.S. Lung cancer. Lancet 2021, 398, 535–554. [Google Scholar] [CrossRef] [PubMed]
- Lim, Z.F.; Ma, P.C. Emerging insights of tumor heterogeneity and drug resistance mechanisms in lung cancer targeted therapy. J. Hematol. Oncol. 2019, 12, 134. [Google Scholar] [CrossRef] [PubMed]
- Liu, C.L.; Lim, Y.P.; Hu, M.L. Fucoxanthin enhances cisplatin-induced cytotoxicity via NFkappaB-mediated pathway and downregulates DNA repair gene expression in human hepatoma HepG2 cells. Mar. Drugs 2013, 11, 50–66. [Google Scholar] [CrossRef]
- Rottenberg, S.; Disler, C.; Perego, P. The rediscovery of platinum-based cancer therapy. Nat. Rev. Cancer 2021, 21, 37–50. [Google Scholar] [CrossRef] [PubMed]
- Konieczkowski, D.J.; Johannessen, C.M.; Garraway, L.A. A Convergence-Based Framework for Cancer Drug Resistance. Cancer Cell 2018, 33, 801–815. [Google Scholar] [CrossRef]
- Hanahan, D.; Weinberg, R.A. Hallmarks of cancer: The next generation. Cell 2011, 144, 646–674. [Google Scholar] [CrossRef]
- DeBerardinis, R.J.; Chandel, N.S. Fundamentals of cancer metabolism. Sci. Adv. 2016, 2, e1600200. [Google Scholar] [CrossRef]
- Zeng, X.; Zhou, X.; Zhou, J.; Zhou, H.; Hong, X.; Li, D.; Xiang, Y.; Zhong, M.; Chen, Y.; Liang, D.; et al. Limonin mitigates cisplatin-induced acute kidney injury through metabolic reprogramming. Biomed. Pharmacother. 2023, 167, 115531. [Google Scholar] [CrossRef]
- Bowen, T.J.; Southam, A.D.; Hall, A.R.; Weber, R.J.; Lloyd, G.R.; Macdonald, R.; Wilson, A.; Pointon, A.; Viant, M.R. Simultaneously discovering the fate and biochemical effects of pharmaceuticals through untargeted metabolomics. Nat. Commun. 2023, 14, 4653. [Google Scholar] [CrossRef]
- Bar, N.; Korem, T.; Weissbrod, O.; Zeevi, D.; Rothschild, D.; Leviatan, S.; Kosower, N.; Lotan-Pompan, M.; Weinberger, A.; Le Roy, C.I.; et al. A reference map of potential determinants for the human serum metabolome. Nature 2020, 588, 135–140. [Google Scholar] [CrossRef]
- Liu, Q.; Zhu, F.; Liu, X.; Lu, Y.; Yao, K.; Tian, N.; Tong, L.; Figge, D.A.; Wang, X.; Han, Y.; et al. Non-oxidative pentose phosphate pathway controls regulatory T cell function by integrating metabolism and epigenetics. Nat. Metab. 2022, 4, 559–574. [Google Scholar] [CrossRef] [PubMed]
- Coy, J.F.; Dubel, S.; Kioschis, P.; Thomas, K.; Micklem, G.; Delius, H.; Poustka, A. Molecular cloning of tissue-specific transcripts of a transketolase-related gene: Implications for the evolution of new vertebrate genes. Genomics 1996, 32, 309–316. [Google Scholar] [CrossRef]
- Qin, Z.; Xiang, C.; Zhong, F.; Liu, Y.; Dong, Q.; Li, K.; Shi, W.; Ding, C.; Qin, L.; He, F. Transketolase (TKT) activity and nuclear localization promote hepatocellular carcinoma in a metabolic and a non-metabolic manner. J. Exp. Clin. Cancer Res. 2019, 38, 154. [Google Scholar] [CrossRef]
- Ricciardelli, C.; Lokman, N.A.; Cheruvu, S.; Tan, I.A.; Ween, M.P.; Pyragius, C.E.; Ruszkiewicz, A.; Hoffmann, P.; Oehler, M.K. Transketolase is upregulated in metastatic peritoneal implants and promotes ovarian cancer cell proliferation. Clin. Exp. Metastasis 2015, 32, 441–455. [Google Scholar] [CrossRef] [PubMed]
- Gu, N.; Dai, W.; Liu, H.; Ge, J.; Luo, S.; Cho, E.; Amos, C.I.; Lee, J.E.; Li, X.; Nan, H.; et al. Genetic variants in TKT and DERA in the nicotinamide adenine dinucleotide phosphate pathway predict melanoma survival. Eur. J. Cancer 2020, 136, 84–94. [Google Scholar] [CrossRef]
- Tian, N.; Hu, L.; Lu, Y.; Tong, L.; Feng, M.; Liu, Q.; Li, Y.; Zhu, Y.; Wu, L.; Ji, Y.; et al. TKT maintains intestinal ATP production and inhibits apoptosis-induced colitis. Cell Death Dis. 2021, 12, 853. [Google Scholar] [CrossRef]
- Niu, C.; Qiu, W.; Li, X.; Li, H.; Zhou, J.; Zhu, H. Transketolase Serves as a Biomarker for Poor Prognosis in Human Lung Adenocarcinoma. J. Cancer 2022, 13, 2584–2593. [Google Scholar] [CrossRef] [PubMed]
- Fan, J.; Ran, H.; Wei, P.L.; Li, Y.; Liu, H.; Li, S.M.; Hu, Y.; Yin, W.B. Pretrichodermamide A Biosynthesis Reveals the Hidden Diversity of Epidithiodiketopiperazines. Angew. Chem. Int. Ed. Engl. 2023, 62, e202217212. [Google Scholar] [CrossRef] [PubMed]
- Jiang, H.; Li, Y.; Xiang, X.; Tang, Z.; Liu, K.; Su, Q.; Zhang, X.; Li, L. Chaetocin: A review of its anticancer potentials and mechanisms. Eur. J. Pharmacol. 2021, 910, 174459. [Google Scholar] [CrossRef]
- Liu, S.; Yang, P.; Wang, L.; Zou, X.; Zhang, D.; Chen, W.; Hu, C.; Xiao, D.; Ren, H.; Zhang, H.; et al. Targeting PAK4 reverses cisplatin resistance in NSCLC by modulating ER stress. Cell Death Discov. 2024, 10, 36. [Google Scholar] [CrossRef]
- Guan, X.; Yang, J.; Wang, W.; Zhao, B.; Hu, S.; Yu, D.; Yuan, L.; Shi, Y.; Xu, J.; Dong, J.; et al. Dual inhibition of MYC and SLC39A10 by a novel natural product STAT3 inhibitor derived from Chaetomium globosum suppresses tumor growth and metastasis in gastric cancer. Pharmacol. Res. 2023, 189, 106703. [Google Scholar] [CrossRef] [PubMed]
- Hu, X.; Zhou, S.; Li, H.; Wu, Z.; Wang, Y.; Meng, L.; Chen, Z.; Wei, Z.; Pang, Q.; Xu, A. FOXA1/MND1/TKT axis regulates gastric cancer progression and oxaliplatin sensitivity via PI3K/AKT signaling pathway. Cancer Cell Int. 2023, 23, 234. [Google Scholar] [CrossRef] [PubMed]
- Jia, D.; Liu, C.; Zhu, Z.; Cao, Y.; Wen, W.; Hong, Z.; Liu, Y.; Liu, E.; Chen, L.; Chen, C.; et al. Novel transketolase inhibitor oroxylin A suppresses the non-oxidative pentose phosphate pathway and hepatocellular carcinoma tumour growth in mice and patient-derived organoids. Clin. Transl. Med. 2022, 12, e1095. [Google Scholar] [CrossRef]
- Jiang, P.; Du, W.; Wu, M. Regulation of the pentose phosphate pathway in cancer. Protein Cell 2014, 5, 592–602. [Google Scholar] [CrossRef] [PubMed]
- Bray, F.; Laversanne, M.; Sung, H.; Ferlay, J.; Siegel, R.L.; Soerjomataram, I.; Jemal, A. Global cancer statistics 2022: GLOBOCAN estimates of incidence and mortality worldwide for 36 cancers in 185 countries. CA Cancer J. Clin. 2024, 74, 229–263. [Google Scholar] [CrossRef]
- Ozyerli-Goknar, E.; Sur-Erdem, I.; Seker, F.; Cingoz, A.; Kayabolen, A.; Kahya-Yesil, Z.; Uyulur, F.; Gezen, M.; Tolay, N.; Erman, B.; et al. The fungal metabolite chaetocin is a sensitizer for pro-apoptotic therapies in glioblastoma. Cell Death Dis. 2019, 10, 894. [Google Scholar] [CrossRef]
- Jiang, N.; Dai, Q.; Su, X.; Fu, J.; Feng, X.; Peng, J. Role of PI3K/AKT pathway in cancer: The framework of malignant behavior. Mol. Biol. Rep. 2020, 47, 4587–4629. [Google Scholar] [CrossRef]
- West, K.A.; Castillo, S.S.; Dennis, P.A. Activation of the PI3K/Akt pathway and chemotherapeutic resistance. Drug Resist. Updates 2002, 5, 234–248. [Google Scholar] [CrossRef]
- Jin, Y.; Chen, Y.; Tang, H.; Hu, X.; Hubert, S.M.; Li, Q.; Su, D.; Xu, H.; Fan, Y.; Yu, X.; et al. Activation of PI3K/AKT Pathway Is a Potential Mechanism of Treatment Resistance in Small Cell Lung Cancer. Clin. Cancer Res. 2022, 28, 526–539. [Google Scholar] [CrossRef]
- Fu, X.; Cui, G.; Liu, S.; Zhao, S. Linc01014 regulates gefitinib resistance in oesophagus cancer via EGFR-PI3K-AKT-mTOR signalling pathway. J. Cell Mol. Med. 2020, 24, 1670–1675. [Google Scholar] [CrossRef]
- Li, Y.; Zhai, Z.; Li, H.; Wang, X.; Huang, Y.; Su, X. Guajadial reverses multidrug resistance by inhibiting ABC transporter expression and suppressing the PI3K/Akt pathway in drug-resistant breast cancer cells. Chem. Biol. Interact. 2019, 305, 98–104. [Google Scholar] [CrossRef] [PubMed]
- Yu, M.; Qi, B.; Xiaoxiang, W.; Xu, J.; Liu, X. Baicalein increases cisplatin sensitivity of A549 lung adenocarcinoma cells via PI3K/Akt/NF-kappaB pathway. Biomed. Pharmacother. 2017, 90, 677–685. [Google Scholar] [CrossRef]
- Lian, B.; Lin, Q.; Tang, W.; Qi, X.; Li, J. SUV39H1 is a New Client Protein of Hsp90 Degradated by Chaetocin as a Novel C-Terminal Inhibitor of Hsp90. Biomol. Ther. 2021, 29, 73–82. [Google Scholar] [CrossRef]
- Xiao, X.; Wang, W.; Li, Y.; Yang, D.; Li, X.; Shen, C.; Liu, Y.; Ke, X.; Guo, S.; Guo, Z. HSP90AA1-mediated autophagy promotes drug resistance in osteosarcoma. J. Exp. Clin. Cancer Res. 2018, 37, 201. [Google Scholar] [CrossRef]
- Du, D.; Liu, C.; Qin, M.; Zhang, X.; Xi, T.; Yuan, S.; Hao, H.; Xiong, J. Metabolic dysregulation and emerging therapeutical targets for hepatocellular carcinoma. Acta Pharm. Sin. B 2022, 12, 558–580. [Google Scholar] [CrossRef] [PubMed]
- Schiliro, C.; Firestein, B.L. Mechanisms of Metabolic Reprogramming in Cancer Cells Supporting Enhanced Growth and Proliferation. Cells 2021, 10, 1056. [Google Scholar] [CrossRef] [PubMed]
- Ward, P.S.; Thompson, C.B. Metabolic reprogramming: A cancer hallmark even warburg did not anticipate. Cancer Cell. 2012, 21, 297–308. [Google Scholar] [CrossRef]
- Shigeta, K.; Hasegawa, M.; Hishiki, T.; Naito, Y.; Baba, Y.; Mikami, S.; Matsumoto, K.; Mizuno, R.; Miyajima, A.; Kikuchi, E.; et al. IDH2 stabilizes HIF-1alpha-induced metabolic reprogramming and promotes chemoresistance in urothelial cancer. EMBO J. 2023, 42, e110620. [Google Scholar] [CrossRef]
- Hao, S.; Meng, Q.; Sun, H.; Li, Y.; Li, Y.; Gu, L.; Liu, B.; Zhang, Y.; Zhou, H.; Xu, Z.; et al. The role of transketolase in human cancer progression and therapy. Biomed. Pharmacother. 2022, 154, 113607. [Google Scholar] [CrossRef]
- Chen, Y.; Zhang, T.; Zeng, S.; Xu, R.; Jin, K.; Coorey, N.J.; Wang, Y.; Wang, K.; Lee, S.R.; Yam, M.; et al. Transketolase in human Muller cells is critical to resist light stress through the pentose phosphate and NRF2 pathways. Redox Biol. 2022, 54, 102379. [Google Scholar] [CrossRef]
- Patra, K.C.; Hay, N. The pentose phosphate pathway and cancer. Trends Biochem. Sci. 2014, 39, 347–354. [Google Scholar] [CrossRef]
- Sun, M.; Li, L.; Niu, Y.; Wang, Y.; Yan, Q.; Xie, F.; Qiao, Y.; Song, J.; Sun, H.; Li, Z.; et al. PRMT6 promotes tumorigenicity and cisplatin response of lung cancer through triggering 6PGD/ENO1 mediated cell metabolism. Acta Pharm. Sin. B 2023, 13, 157–173. [Google Scholar] [CrossRef] [PubMed]
- Liu, Y.; Zhang, X.; Cheng, F.; Cao, W.; Geng, Y.; Chen, Z.; Wei, W.; Zhang, L. Xanthatin induce DDP-resistance lung cancer cells apoptosis through regulation of GLUT1 mediated ROS accumulation. Drug Dev. Res. 2023, 84, 1266–1278. [Google Scholar] [CrossRef]
- Liao, Y.N.; Huang, P.Q.; Pan, H.; Gai, Y.Z.; Zhan, Y.F.; Li, S.X.; Nie, H.Z. Prolactin receptor potentiates chemotherapy through miRNAs-induced G6PD/TKT inhibition in pancreatic cancer. FASEB J. 2024, 38, e23705. [Google Scholar] [CrossRef] [PubMed]
- Zhen, X.; Zhang, M.; Hao, S.; Sun, J. Glucose-6-phosphate dehydrogenase and transketolase: Key factors in breast cancer progression and therapy. Biomed. Pharmacother. 2024, 176, 116935. [Google Scholar] [CrossRef] [PubMed]
- Zhao, F.; Mancuso, A.; Bui, T.V.; Tong, X.; Gruber, J.J.; Swider, C.R.; Sanchez, P.V.; Lum, J.J.; Sayed, N.; Melo, J.V.; et al. Imatinib resistance associated with BCR-ABL upregulation is dependent on HIF-1alpha-induced metabolic reprograming. Oncogene 2010, 29, 2962–2972. [Google Scholar] [CrossRef]
- Cheng, J.; Huang, Y.; Zhang, X.; Yu, Y.; Wu, S.; Jiao, J.; Tran, L.; Zhang, W.; Liu, R.; Zhang, L.; et al. TRIM21 and PHLDA3 negatively regulate the crosstalk between the PI3K/AKT pathway and PPP metabolism. Nat. Commun. 2020, 11, 1880. [Google Scholar] [CrossRef]
- Deng, H.; Chen, Y.; Wang, L.; Zhang, Y.; Hang, Q.; Li, P.; Zhang, P.; Ji, J.; Song, H.; Chen, M.; et al. PI3K/mTOR inhibitors promote G6PD autophagic degradation and exacerbate oxidative stress damage to radiosensitize small cell lung cancer. Cell Death Dis. 2023, 14, 652. [Google Scholar] [CrossRef]
- Saha, A.; Connelly, S.; Jiang, J.; Zhuang, S.; Amador, D.T.; Phan, T.; Pilz, R.B.; Boss, G.R. Akt phosphorylation and regulation of transketolase is a nodal point for amino acid control of purine synthesis. Mol. Cell 2014, 55, 264–276. [Google Scholar] [CrossRef]
- Li, M.; Zhao, X.; Yong, H.; Xu, J.; Qu, P.; Qiao, S.; Hou, P.; Li, Z.; Chu, S.; Zheng, J.; et al. Transketolase promotes colorectal cancer metastasis through regulating AKT phosphorylation. Cell Death Dis. 2022, 13, 99. [Google Scholar] [CrossRef]







Disclaimer/Publisher’s Note: The statements, opinions and data contained in all publications are solely those of the individual author(s) and contributor(s) and not of MDPI and/or the editor(s). MDPI and/or the editor(s) disclaim responsibility for any injury to people or property resulting from any ideas, methods, instructions or products referred to in the content. |
© 2025 by the authors. Licensee MDPI, Basel, Switzerland. This article is an open access article distributed under the terms and conditions of the Creative Commons Attribution (CC BY) license (https://creativecommons.org/licenses/by/4.0/).
Share and Cite
Li, S.; Lu, Z.; Jiang, W.; Xu, Y.; Chen, R.; Wang, J.; Jiao, B.; Lu, X. Chaetocin, a Natural Inhibitor of Transketolase, Suppresses the Non-Oxidative Pentose Phosphate Pathway and Inhibits the Growth of Drug-Resistant Non-Small Cell Lung Cancer. Antioxidants 2025, 14, 330. https://doi.org/10.3390/antiox14030330
Li S, Lu Z, Jiang W, Xu Y, Chen R, Wang J, Jiao B, Lu X. Chaetocin, a Natural Inhibitor of Transketolase, Suppresses the Non-Oxidative Pentose Phosphate Pathway and Inhibits the Growth of Drug-Resistant Non-Small Cell Lung Cancer. Antioxidants. 2025; 14(3):330. https://doi.org/10.3390/antiox14030330
Chicago/Turabian StyleLi, Song, Zhanying Lu, Wenli Jiang, Yao Xu, Ran Chen, Jie Wang, Binghua Jiao, and Xiaoling Lu. 2025. "Chaetocin, a Natural Inhibitor of Transketolase, Suppresses the Non-Oxidative Pentose Phosphate Pathway and Inhibits the Growth of Drug-Resistant Non-Small Cell Lung Cancer" Antioxidants 14, no. 3: 330. https://doi.org/10.3390/antiox14030330
APA StyleLi, S., Lu, Z., Jiang, W., Xu, Y., Chen, R., Wang, J., Jiao, B., & Lu, X. (2025). Chaetocin, a Natural Inhibitor of Transketolase, Suppresses the Non-Oxidative Pentose Phosphate Pathway and Inhibits the Growth of Drug-Resistant Non-Small Cell Lung Cancer. Antioxidants, 14(3), 330. https://doi.org/10.3390/antiox14030330
