Trp31 Residue of Trx-1 Is Essential for Maintaining Antioxidant Activity and Cellular Redox Defense Against Oxidative Stress
Abstract
1. Introduction
2. Materials and Methods
2.1. Vector Construction for Introducing Trp31 Deletion (31Del) and Substitution Mutation (31Ala) in hTrx-1
2.2. Prokaryotic Expression and Purification of hTrx-1 Protein
2.3. Antioxidant Activity Detection
2.4. Sulfhydryl Content Detection
2.5. ROS Content Detection
2.6. Western Blot Analysis
2.7. Cell Lines
2.8. Statistical Analysis
3. Results
3.1. The Structural Characteristics of hTrx-1 with Trp31 Deletion and Mutation
3.2. Prokaryotic Expression of hTrx-1 Protein with Trp31 Deletion and Mutation
3.3. Trp31 Deletion/Mutation Decreased Antioxidant Activity of hTrx-1 Protein
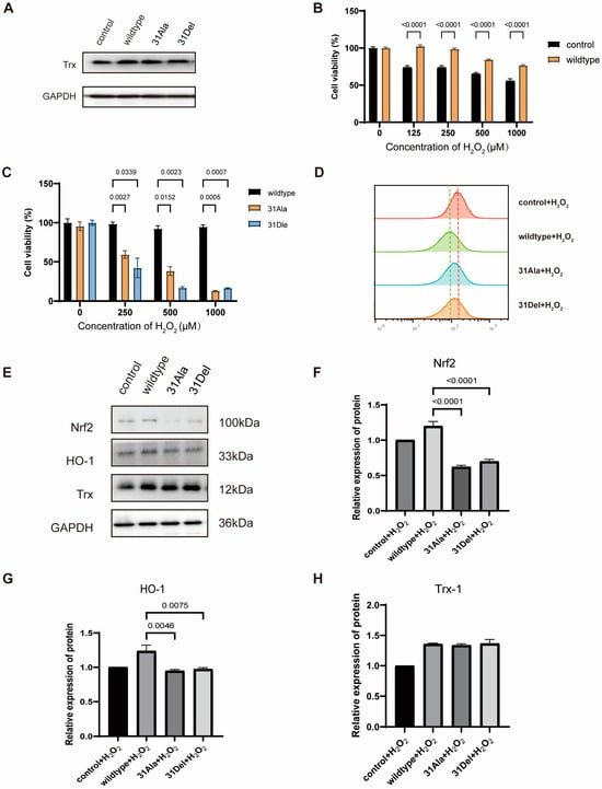
3.4. Trp31 Deletion/Mutation Disrupted Cellular Redox Defense Against Oxidative Stress
3.5. Trp31 Deletion/Mutation Inhibited the Formation of Disulfide Bonds in hTrx-1 Protein
4. Discussion
5. Conclusions
Author Contributions
Funding
Institutional Review Board Statement
Informed Consent Statement
Data Availability Statement
Acknowledgments
Conflicts of Interest
References
- Bai, L.; Yan, F.; Deng, R.; Gu, R.; Zhang, X.; Bai, J. Thioredoxin-1 Rescues MPP(+)/MPTP-Induced Ferroptosis by Increasing Glutathione Peroxidase 4. Mol. Neurobiol. 2021, 58, 3187–3197. [Google Scholar] [CrossRef] [PubMed]
- Silva-Adaya, D.; Gonsebatt, M.E.; Guevara, J. Thioredoxin system regulation in the central nervous system: Experimental models and clinical evidence. Oxid. Med. Cell Longev. 2014, 2014, 590808. [Google Scholar] [CrossRef] [PubMed]
- Holmgren, A.; Lu, J. Thioredoxin and thioredoxin reductase: Current research with special reference to human disease. Biochem. Biophys. Res. Commun. 2010, 396, 120–124. [Google Scholar] [CrossRef] [PubMed]
- Pinheiro, A.S.; Amorim, G.C.; Netto, L.E.; Almeida, F.C.; Valente, A.P. NMR solution structure of the reduced form of thioredoxin 1 from Sacharomyces cerevisiae. Proteins 2008, 70, 584–587. [Google Scholar] [CrossRef] [PubMed]
- Louis, J.M.; Georgescu, R.E.; Tasayco, M.L.; Tcherkasskaya, O.; Gronenborn, A.M. Probing the structure and stability of a hybrid protein: The human-E. coli thioredoxin chimera. Biochemistry 2001, 40, 11184–11192. [Google Scholar] [CrossRef]
- Chivers, P.T.; Raines, R.T. General acid/base catalysis in the active site of Escherichia coli thioredoxin. Biochemistry 1997, 36, 15810–15816. [Google Scholar] [CrossRef] [PubMed]
- Buchko, G.W.; Hewitt, S.N.; Van Voorhis, W.C.; Myler, P.J. Solution NMR structures of oxidized and reduced Ehrlichia chaffeensis thioredoxin: NMR-invisible structure owing to backbone dynamics. Acta Crystallogr. F Struct. Biol. Commun. 2018, 74, 46–56. [Google Scholar] [CrossRef] [PubMed]
- Mahmood, D.F.D. Thioredoxin-1 (Trx1): A New Target in the Treatment of Cardiovascular Diseases. 2014. Available online: https://theses.hal.science/tel-01069096v1/file/jpdftweak_-_these_archivage_3072073.pdf (accessed on 1 October 2024).
- Hwang, J.; Nguyen, L.T.; Jeon, Y.H.; Lee, C.Y.; Kim, M.H. Crystal structure of fully oxidized human thioredoxin. Biochem. Biophys. Res. Commun. 2015, 467, 218–222. [Google Scholar] [CrossRef] [PubMed]
- Xue, C.; Li, G.; Zheng, Q.; Gu, X.; Shi, Q.; Su, Y.; Chu, Q.; Yuan, X.; Bao, Z.; Lu, J.; et al. Tryptophan metabolism in health and disease. Cell Metab. 2023, 35, 1304–1326. [Google Scholar] [CrossRef] [PubMed]
- Krause, G.; Holmgren, A. Substitution of the conserved tryptophan 31 in Escherichia coli thioredoxin by site-directed mutagenesis and structure-function analysis. J. Biol. Chem. 1991, 266, 4056–4066. [Google Scholar] [CrossRef] [PubMed]
- deGruyter, J.N.; Malins, L.R.; Baran, P.S. Residue-Specific Peptide Modification: A Chemist’s Guide. Biochemistry 2017, 56, 3863–3873. [Google Scholar] [CrossRef]
- Xu, L.; Kuan, S.L.; Weil, T. Contemporary Approaches for Site-Selective Dual Functionalization of Proteins. Angew. Chem. Int. Ed. Engl. 2021, 60, 13757–13777. [Google Scholar] [CrossRef] [PubMed]
- Taylor, S.W.; Fahy, E.; Murray, J.; Capaldi, R.A.; Ghosh, S.S. Oxidative post-translational modification of tryptophan residues in cardiac mitochondrial proteins. J. Biol. Chem. 2003, 278, 19587–19590. [Google Scholar] [CrossRef] [PubMed]
- Helland, R.; Fjellbirkeland, A.; Karlsen, O.A.; Ve, T.; Lillehaug, J.R.; Jensen, H.B. An oxidized tryptophan facilitates copper binding in Methylococcus capsulatus-secreted protein MopE. J. Biol. Chem. 2008, 283, 13897–13904. [Google Scholar] [CrossRef]
- Ehrenshaft, M.; Deterding, L.J.; Mason, R.P. Tripping up Trp: Modification of protein tryptophan residues by reactive oxygen species, modes of detection, and biological consequences. Free Radic. Biol. Med. 2015, 89, 220–228. [Google Scholar] [CrossRef] [PubMed]
- Dayhoff, M.O.; Schwartz, R.M.; Orcutt, B.C. A Model of Evolutionary Change in Protein. Available online: https://courses.cs.duke.edu/fall20/compsci260/resources/AlignmentPapers/1978.dayhoff.schwartz.orcutt.pdf (accessed on 1 October 2024).
- Pan, J.L.; Bardwell, J.C. The origami of thioredoxin-like folds. Protein Sci. 2006, 15, 2217–2227. [Google Scholar] [CrossRef]
- Vicker, S.L.; Maina, E.N.; Showalter, A.K.; Tran, N.; Davidson, E.E.; Bailey, M.R.; McGarry, S.W.; Freije, W.M.; West, J.D. Broader than expected tolerance for substitutions in the WCGPCK catalytic motif of yeast thioredoxin 2. Free Radic. Biol. Med. 2022, 178, 308–313. [Google Scholar] [CrossRef] [PubMed]
- Garcia-Pino, A.; Martinez-Rodriguez, S.; Wahni, K.; Wyns, L.; Loris, R.; Messens, J. Coupling of domain swapping to kinetic stability in a thioredoxin mutant. J. Mol. Biol. 2009, 385, 1590–1599. [Google Scholar] [CrossRef]
- Eklund, H.; Gleason, F.K.; Holmgren, A. Structural and functional relations among thioredoxins of different species. Proteins 1991, 11, 13–28. [Google Scholar] [CrossRef] [PubMed]
- Haendeler, J.; Popp, R.; Goy, C.; Tischler, V.; Zeiher, A.M.; Dimmeler, S. Cathepsin D and H2O2 stimulate degradation of thioredoxin-1: Implication for endothelial cell apoptosis. J. Biol. Chem. 2005, 280, 42945–42951. [Google Scholar] [CrossRef] [PubMed]
- Balsera, M.; Buchanan, B.B. Evolution of the thioredoxin system as a step enabling adaptation to oxidative stress. Free Radic. Biol. Med. 2019, 140, 28–35. [Google Scholar] [CrossRef] [PubMed]
- García-Santamarina, S.; Boronat, S.; Calvo, I.A.; Rodríguez-Gabriel, M.; Ayté, J.; Molina, H.; Hidalgo, E. Is oxidized thioredoxin a major trigger for cysteine oxidation? Clues from a redox proteomics approach. Antioxid. Redox Signal 2013, 18, 1549–1556. [Google Scholar] [CrossRef]
- Lu, J.; Holmgren, A. The thioredoxin antioxidant system. Free Radic. Biol. Med. 2014, 66, 75–87. [Google Scholar] [CrossRef]
- Burke-Gaffney, A.; Callister, M.E.J.; Nakamura, H. Thioredoxin: Friend or foe in human disease? Trends Pharmacol. Sci. 2005, 26, 398–404. [Google Scholar] [CrossRef] [PubMed]
- Anjou, C.; Lotoux, A.; Morvan, C.; Martin-Verstraete, I. From ubiquity to specificity: The diverse functions of bacterial thioredoxin systems. Environ. Microbiol. 2024, 26, e16668. [Google Scholar] [CrossRef] [PubMed]
- Lu, J.; Holmgren, A. Thioredoxin system in cell death progression. Antioxid. Redox Signal 2012, 17, 1738–1747. [Google Scholar] [CrossRef]
- Lu, J.; Holmgren, A. The thioredoxin superfamily in oxidative protein folding. Antioxid. Redox Signal 2014, 21, 457–470. [Google Scholar] [CrossRef] [PubMed]
- Roos, G.; Foloppe, N.; Van Laer, K.; Wyns, L.; Nilsson, L.; Geerlings, P.; Messens, J. How thioredoxin dissociates its mixed disulfide. PLoS Comput. Biol. 2009, 5, e1000461. [Google Scholar] [CrossRef] [PubMed]
- Modi, T.; Huihui, J.; Ghosh, K.; Ozkan, S.B. Ancient thioredoxins evolved to modern-day stability-function requirement by altering native state ensemble. Philos. Trans. R. Soc. Lond. B Biol. Sci. 2018, 373. [Google Scholar] [CrossRef] [PubMed]
- Carvalho, A.P.; Fernandes, P.A.; Ramos, M.J. Similarities and differences in the thioredoxin superfamily. Prog. Biophys. Mol. Biol. 2006, 91, 229–248. [Google Scholar] [CrossRef] [PubMed]
- Collet, J.F.; Messens, J. Structure, function, and mechanism of thioredoxin proteins. Antioxid. Redox Signal 2010, 13, 1205–1216. [Google Scholar] [CrossRef] [PubMed]
- Lewin, A.; Crow, A.; Hodson, C.T.; Hederstedt, L.; Le Brun, N.E. Effects of substitutions in the CXXC active-site motif of the extracytoplasmic thioredoxin ResA. Biochem. J. 2008, 414, 81–91. [Google Scholar] [CrossRef] [PubMed]
- Roos, G.; Garcia-Pino, A.; Van Belle, K.; Brosens, E.; Wahni, K.; Vandenbussche, G.; Wyns, L.; Loris, R.; Messens, J. The conserved active site proline determines the reducing power of Staphylococcus aureus thioredoxin. J. Mol. Biol. 2007, 368, 800–811. [Google Scholar] [CrossRef]
- Khemaissa, S.; Sagan, S.; Walrant, A. Tryptophan, an Amino-Acid Endowed with Unique Properties and Its Many Roles in Membrane Proteins. Crystals 2021, 11, 1032. [Google Scholar] [CrossRef]
- Barik, S. The Uniqueness of Tryptophan in Biology: Properties, Metabolism, Interactions and Localization in Proteins. Int. J. Mol. Sci. 2020, 21, 8776. [Google Scholar] [CrossRef] [PubMed]
- Sanchez, K.M.; Kang, G.; Wu, B.; Kim, J.E. Tryptophan-lipid interactions in membrane protein folding probed by ultraviolet resonance Raman and fluorescence spectroscopy. Biophys. J. 2011, 100, 2121–2130. [Google Scholar] [CrossRef]
- de Lamotte-Guéry, F.; Pruvost, C.; Minard, P.; Delsuc, M.A.; Miginiac-Maslow, M.; Schmitter, J.M.; Stein, M.; Decottignies, P. Structural and functional roles of a conserved proline residue in the alpha2 helix of Escherichia coli thioredoxin. Protein Eng. 1997, 10, 1425–1432. [Google Scholar] [CrossRef]
- Gleason, F.K. Mutation of conserved residues in Escherichia coli thioredoxin: Effects on stability and function. Protein Sci. 1992, 1, 609–616. [Google Scholar] [CrossRef] [PubMed]
- Gleason, F.K.; Lim, C.J.; Gerami-Nejad, M.; Fuchs, J.A. Characterization of Escherichia coli thioredoxins with altered active site residues. Biochemistry 1990, 29, 3701–3709. [Google Scholar] [CrossRef]
- Lundström, J.; Krause, G.; Holmgren, A. A Pro to His mutation in active site of thioredoxin increases its disulfide-isomerase activity 10-fold. New refolding systems for reduced or randomly oxidized ribonuclease. J. Biol. Chem. 1992, 267, 9047–9052. [Google Scholar] [CrossRef]
- Chadha, N.; Silakari, O. Indoles as therapeutics of interest in medicinal chemistry: Bird’s eye view. Eur. J. Med. Chem. 2017, 134, 159–184. [Google Scholar] [CrossRef] [PubMed]




Disclaimer/Publisher’s Note: The statements, opinions and data contained in all publications are solely those of the individual author(s) and contributor(s) and not of MDPI and/or the editor(s). MDPI and/or the editor(s) disclaim responsibility for any injury to people or property resulting from any ideas, methods, instructions or products referred to in the content. |
© 2025 by the authors. Licensee MDPI, Basel, Switzerland. This article is an open access article distributed under the terms and conditions of the Creative Commons Attribution (CC BY) license (https://creativecommons.org/licenses/by/4.0/).
Share and Cite
He, Z.; Yan, Y.; Guo, X.; Wang, T.; Liu, X.; Ding, R.-B.; Fu, Y.; Bao, J.; Qi, X. Trp31 Residue of Trx-1 Is Essential for Maintaining Antioxidant Activity and Cellular Redox Defense Against Oxidative Stress. Antioxidants 2025, 14, 257. https://doi.org/10.3390/antiox14030257
He Z, Yan Y, Guo X, Wang T, Liu X, Ding R-B, Fu Y, Bao J, Qi X. Trp31 Residue of Trx-1 Is Essential for Maintaining Antioxidant Activity and Cellular Redox Defense Against Oxidative Stress. Antioxidants. 2025; 14(3):257. https://doi.org/10.3390/antiox14030257
Chicago/Turabian StyleHe, Zongmao, Yi Yan, Xijun Guo, Tong Wang, Xinqiao Liu, Ren-Bo Ding, Yuanfeng Fu, Jiaolin Bao, and Xingzhu Qi. 2025. "Trp31 Residue of Trx-1 Is Essential for Maintaining Antioxidant Activity and Cellular Redox Defense Against Oxidative Stress" Antioxidants 14, no. 3: 257. https://doi.org/10.3390/antiox14030257
APA StyleHe, Z., Yan, Y., Guo, X., Wang, T., Liu, X., Ding, R.-B., Fu, Y., Bao, J., & Qi, X. (2025). Trp31 Residue of Trx-1 Is Essential for Maintaining Antioxidant Activity and Cellular Redox Defense Against Oxidative Stress. Antioxidants, 14(3), 257. https://doi.org/10.3390/antiox14030257

