Single-Cell Transcriptomics of Human Acute Myocardial Infarction Reveals Oxidative Stress-Associated Cardiomyocyte Subpopulations and Candidate Predictive Signatures
Abstract
1. Introduction
2. Materials and Methods
2.1. Initial Processing, Quality Control (QC), and Dual-Cell Detection
2.2. Normalization, Batch Correction, and Dimension Reduction
2.3. Cell Annotation and Gene Identification
2.4. Calculation and Integration of Oxidative Stress Scores
2.5. Differential Expression Analysis (Cell-Level and Pseudo-Batch)
2.6. Cell-to-Cell Communication Analysis (CellChat)
2.7. Cellular Plasticity, Pseudotemporal Trajectories, and Statistical Analysis
2.8. Machine Learning Modeling, Feature Selection, and Validation
2.9. Functional Enrichment, Network, and Downstream Analysis
2.10. Statistical Analysis and Reproducibility
2.11. Validation and Sensitivity Analyses
3. Results
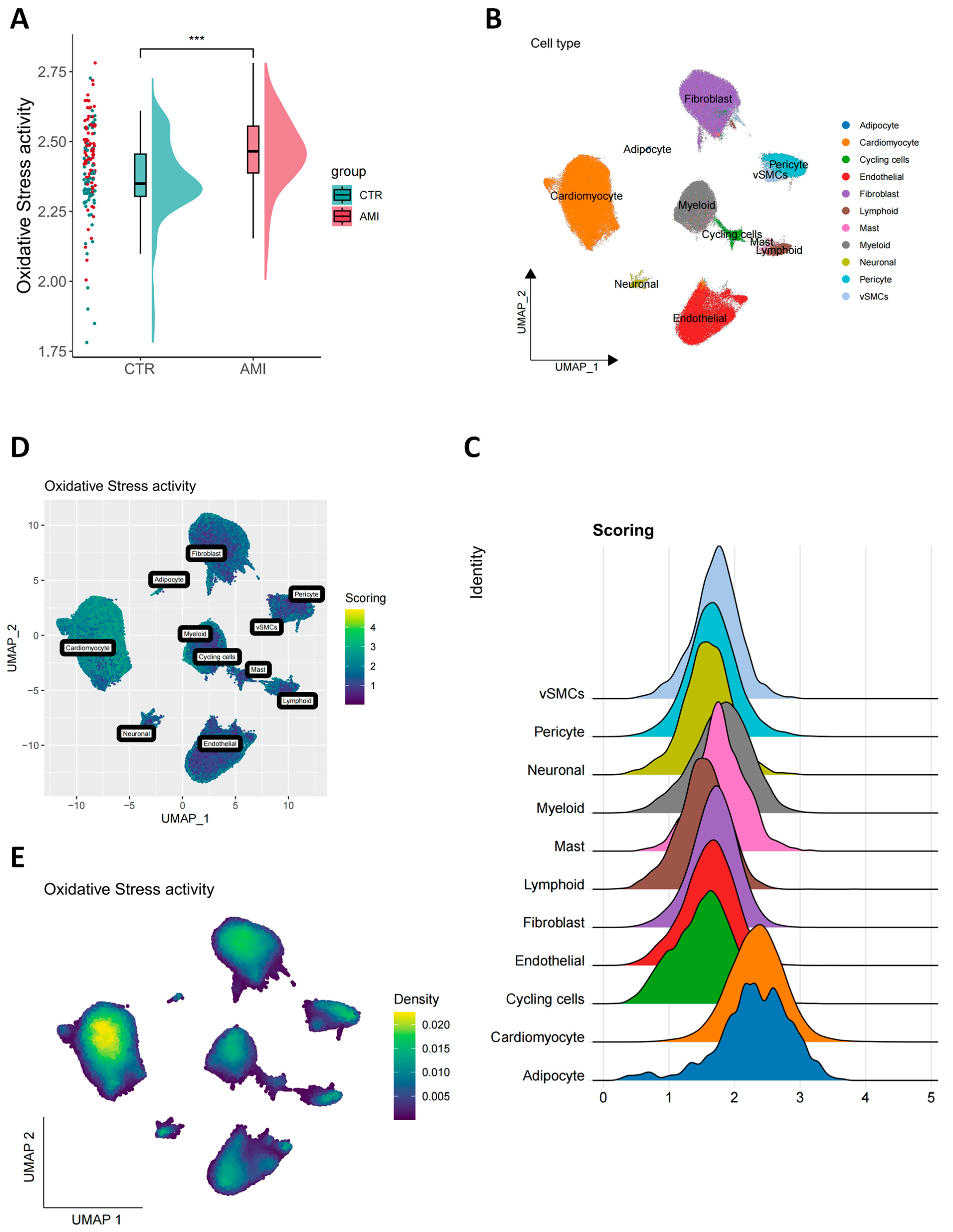
3.1. Cellular Heterogeneity of Oxidative Stress Following Acute Myocardial Infarction at Single-Cell Resolution
3.2. Heterogeneity of Oxidative Stress in Cardiomyocytes and Identification of HOX Subpopulations
3.3. HOX as a Cellular Communication Hub with Metabolic Reprogramming Pheno-Types
3.4. Analysis of HOX Transcriptional Regulatory Networks Based on hdWGCNA
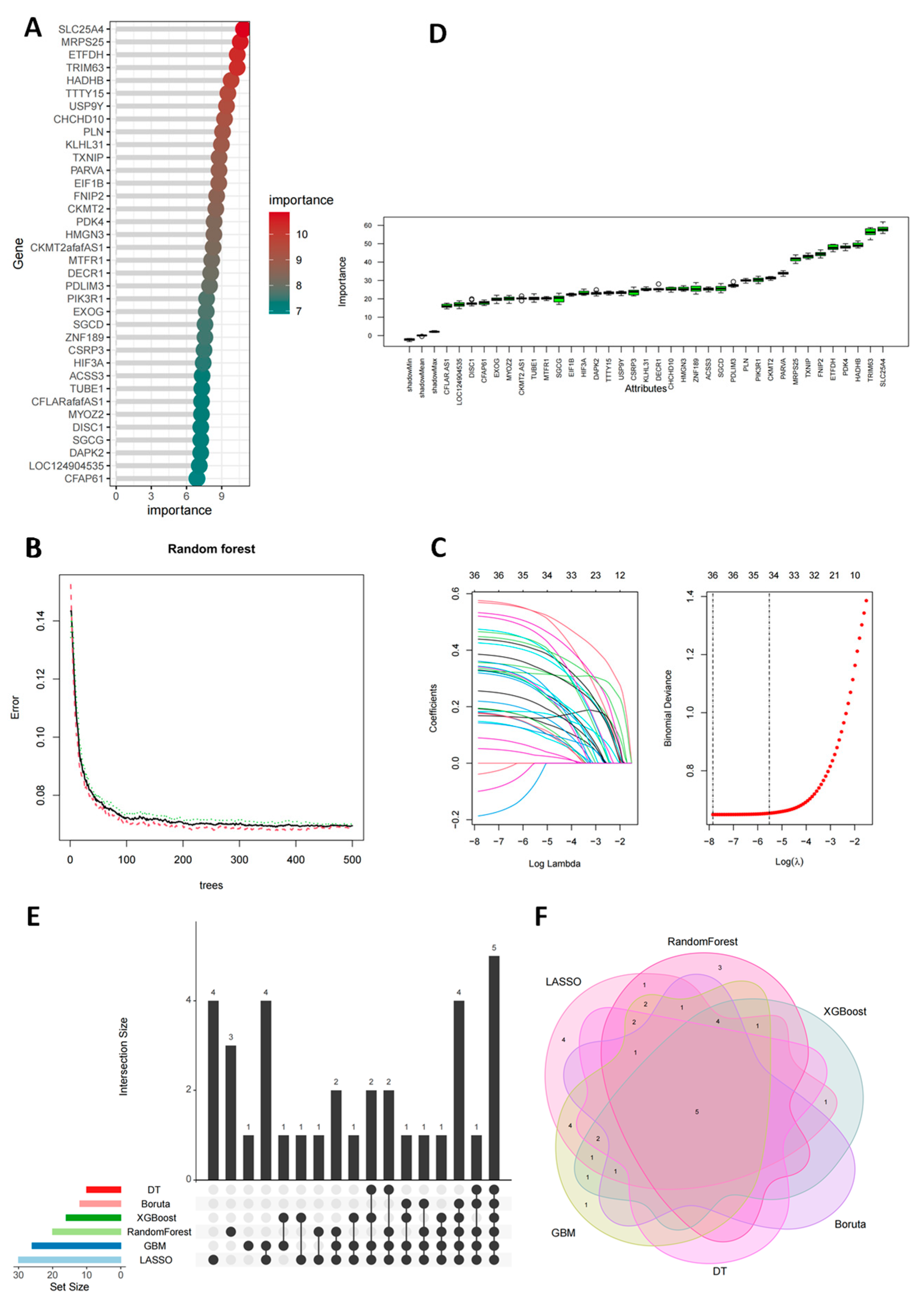
3.5. Screening Key Feature Genes for Acute Myocardial Infarction Using Multi-Algorithm Ensemble Models
3.6. Validation of Key Gene Expression and Assessment of Diagnostic Value
4. Discussion
4.1. The HOX Subpopulation: A Novel State of High Plasticity and Metabolic Stress
4.2. Metabolic-Immune Dichotomy and Intercellular Communication
4.3. A Robust Multi-Gene Signature for AMI Diagnosis
4.4. Study Limitations and Future Directions
5. Conclusions
Supplementary Materials
Author Contributions
Funding
Institutional Review Board Statement
Informed Consent Statement
Data Availability Statement
Acknowledgments
Conflicts of Interest
References
- Wang, X.; Yang, G.; Li, J.; Meng, C.; Xue, Z. Dynamic molecular signatures of acute myocardial infarction based on transcriptomics and metabolomics. Sci. Rep. 2024, 14, 10175. [Google Scholar] [CrossRef]
- Martin, S.S.; Aday, A.W.; Allen, N.B.; Almarzooq, Z.I.; Anderson, C.A.M.; Arora, P.; Avery, C.L.; Baker-Smith, C.M.; Bansal, N.; Beaton, A.Z.; et al. 2025 Heart Disease and Stroke Statistics: A Report of US and Global Data From the American Heart Association. Circulation 2025, 151, e41–e660. [Google Scholar] [CrossRef] [PubMed]
- Yan, M.; Shang, H.; Guo, X.; Hao, L.; Hou, S.; Zheng, H. The diagnostic role of resting myocardial blood flow in STEMI patients after revascularization. Front. Cardiovasc. Med. 2024, 11, 1364772. [Google Scholar] [CrossRef] [PubMed]
- Onat, E.; Türk Ahmet Kocaman, N.; Haner, S.; Susam, S.; Parlar, A.; Turhan, S.; Özer, M.K. Hydroxytyrosol protects isoproterenol-induced myocardial infarction through activating notch signaling. Iran. J. Basic Med. Sci. 2025, 28, 217. [Google Scholar]
- Turinay Ertop, Z.Ş.; Aslan, A.N.; Neşelioğlu, S.; Durmaz, T. Thiol/Disulfide Homeostasis: A New Oxidative Marker in Heart Failure Patients with Preserved Ejection Fraction. Anatol. J. Cardiol. 2024, 28, 406. [Google Scholar] [CrossRef]
- Fazio, A.; Evangelisti, C.; Cappellini, A.; Mongiorgi, S.; Koufi, F.D.; Neri, I.; Marvi, M.V.; Russo, M.; Ghigo, A.; Manzoli, L.; et al. Emerging roles of phospholipase c beta isozymes as potential biomarkers in cardiac disorders. Int. J. Mol. Sci. 2023, 24, 13096. [Google Scholar] [CrossRef]
- Zheng, D.; Zhang, Y.; Zheng, M.; Cao, T.; Wang, G.; Zhang, L.; Ni, R.; Brockman, J.; Zhong, H.; Fan, G.C.; et al. Nicotinamide riboside promotes autolysosome clearance in preventing doxorubicin-induced cardiotoxicity. Clin. Sci. 2019, 133, 1505–1521. [Google Scholar] [CrossRef] [PubMed]
- Zhou, S.; Zheng, L.; Zheng, T.; Zhan, H.; Lin, Q.; Wei, J.; Huang, Y. Shensu IV maintains the integrity of the glomerular filtration barrier and exerts renal protective effects by regulating endogenous hydrogen sulfide levels. Front. Pharmacol. 2024, 15, 1447249. [Google Scholar] [CrossRef]
- He, J.; Liu, D.; Zhao, L.; Zhou, D.; Rong, J.; Zhang, L.; Xia, Z. Myocardial ischemia/reperfusion injury: Mechanisms of injury and implications for management. Exp. Ther. Med. 2022, 23, 430. [Google Scholar] [CrossRef]
- You, X.; Tian, J.; Zhang, H.; Guo, Y.; Yang, J.; Zhu, C.; Song, M.; Wang, P.; Liu, Z.; Cancilla, J.; et al. Loss of mitochondrial aconitase promotes colorectal cancer progression via SCD1-mediated lipid remodeling. Mol. Metab. 2021, 48, 101203. [Google Scholar] [CrossRef]
- Li, Y.; Tian, W.; Yue, D.; Chen, C.; Li, C.; Zhang, Z.; Wang, C. Bevacizumab-induced mitochondrial dysfunction, endoplasmic reticulum stress, and ERK inactivation contribute to cardiotoxicity. Oxidative Med. Cell. Longev. 2021, 2021, 5548130. [Google Scholar]
- Chapski, D.J.; Vondriska, T.M. Taking data science to heart: Next scale of gene regulation. Curr. Cardiol. Rep. 2021, 23, 46. [Google Scholar] [CrossRef]
- Hnatiuk, A.P.; Briganti, F.; Staudt, D.W.; Mercola, M. Human iPSC modeling of heart disease for drug development. Cell Chem. Biol. 2021, 28, 271–282. [Google Scholar] [CrossRef]
- Nie, W.; Zhao, Z.; Xiahou, Z.; Zhang, J.; Liu, Y.; Wang, Y.; Wang, Z. Single-cell RNA sequencing reveals the potential role of Postn(+) fibroblasts in promoting the progression of myocardial fibrosis after myocardial infarction. Sci. Rep. 2025, 15, 22390. [Google Scholar] [CrossRef]
- Montero-Bullon, J.F.; Aveiro, S.S.; Melo, T.; Martins-Marques, T.; Lopes, D.; Neves, B.; Girão, H.; Rosário MDomingues, M.; Domingues, P. Cardiac phospholipidome is altered during ischemia and reperfusion in an ex vivo rat model. Biochem. Biophys. Rep. 2021, 27, 101037. [Google Scholar] [CrossRef] [PubMed]
- Kamga Pride, C.; Mo, L.; Quesnelle, K.; Dagda, R.K.; Murillo, D.; Geary, L.; Corey, C.; Portella, R.; Zharikov, S.; St Croix, C.; et al. Nitrite activates protein kinase A in normoxia to mediate mitochondrial fusion and tolerance to ischaemia/reperfusion. Cardiovasc. Res. 2014, 101, 57–68. [Google Scholar]
- Li, Q.; Liao, J.; Zhang, K.; Hu, Z.; Zhang, H.; Han, Q.; Guo, J.; Hu, L.; Pan, J.; Li, Y.; et al. Toxicological mechanism of large amount of copper supplementation: Effects on endoplasmic reticulum stress and mitochondria-mediated apoptosis by Nrf2/HO-1 pathway-induced oxidative stress in the porcine myocardium. J. Inorg. Biochem. 2022, 230, 111750. [Google Scholar]
- Tuy, K.; Rickenbacker, L.; Hjelmeland, A.B. Reactive oxygen species produced by altered tumor metabolism impacts cancer stem cell maintenance. Redox Biol. 2021, 44, 101953. [Google Scholar] [CrossRef]
- Suzuki, Y.; Hattori, K.; Hamanaka, J.; Murase, T.; Egashira, Y.; Mishiro, K.; Ishiguro, M.; Tsuruma, K.; Hirose, Y.; Tanaka, H.; et al. Pharmacological inhibition of TLR4-NOX4 signal protects against neuronal death in transient focal ischemia. Sci. Rep. 2012, 2, 896. [Google Scholar] [CrossRef]
- Yue, R.; Lv, M.; Lan, M.; Zheng, Z.; Tan, X.; Zhao, X.; Zhang, Y.; Pu, J.; Xu, L.; Hu, H. Irisin protects cardiomyocytes against hypoxia/reoxygenation injury via attenuating AMPK mediated endoplasmic reticulum stress. Sci. Rep. 2022, 12, 7415. [Google Scholar] [CrossRef]
- Peserico, D.; Stranieri, C.; Garbin, U.; Mozzini, C.C.; Danese, E.; Cominacini, L.; Fratta Pasini, A.M. Ezetimibe Prevents Ischemia/Reperfusion-Induced Oxidative Stress and Up-Regulates Nrf2/ARE and UPR Signaling Pathways. Antioxidants 2020, 9, 349. [Google Scholar]
- Maroof, N.T.; Mehrzadi, S.; Naseroleslami, M.; Aboutaleb, N. Apelin13 loaded nano-niosomes confer cardioprotection in a rat model of myocardial ischemia reperfusion by targeting the nrf2/ho-1 pathway. J. Cardiovasc. Transl. Res. 2025, 18, 529–543. [Google Scholar]
- Zhu, J.; Zhao, L.; Hu, Y.; Cui, G.; Luo, A.; Bao, C.; Han, Y.; Zhou, T.; Lu, W.; Wang, J.; et al. Hypoxia-inducible factor 2-alpha mediated gene sets differentiate pulmonary arterial hypertension. Front. Cell Dev. Biol. 2021, 9, 701247. [Google Scholar] [CrossRef]
- Li, G.; Yan, K.; Zhang, W.; Pan, H.; Guo, P. ARDS and aging: TYMS emerges as a promising biomarker and therapeutic target. Front. Immunol. 2024, 15, 1365206. [Google Scholar] [CrossRef]
- Fowler, J.W.M.; Song, L.; Tam, K.; Roth Flach, R.J. Targeting lymphatic function in cardiovascular-kidney-metabolic syndrome: Preclinical methods to analyze lymphatic function and therapeutic opportunities. Front. Cardiovasc. Med. 2024, 11, 1412857. [Google Scholar]
- Pala, R.; Anju, V.T.; Dyavaiah, M.; Busi, S.; Nauli, S.M. Nanoparticle-mediated drug delivery for the treatment of cardiovascular diseases. Int. J. Nanomed. 2020, 15, 3741–3769. [Google Scholar] [CrossRef]
- Colak, D.; Kaya, N.; Al-Zahrani, J.; Al Bakheet, A.; Muiya, P.; Andres, E.; Quackenbush, J.; Dzimiri, N. Left ventricular global transcriptional profiling in human end-stage dilated cardiomyopathy. Genomics 2009, 94, 20–31. [Google Scholar] [CrossRef]
- Zhou, T.; Pan, J.; Xu, K.; Yan, C.; Yuan, J.; Song, H.; Han, Y. Single-Cell transcriptomics in mi identify slc25a4 as a new modulator of mitochondrial malfunction and apoptosis-associated cardiomyocyte subcluster. Sci. Rep. 2024, 14, 9274. [Google Scholar]
- Sayles, N.M.; Southwell, N.; McAvoy, K.; Kim, K.; Pesini, A.; Anderson, C.J.; Quinzii, C.; Cloonan, S.; Kawamata, H.; Manfredi, G. Mutant CHCHD10 causes an extensive metabolic rewiring that precedes OXPHOS dysfunction in a murine model of mitochondrial cardiomyopathy. Cell Rep. 2022, 38, 110475. [Google Scholar] [CrossRef]
- Ma, W.Q.; Sun, X.J.; Zhu, Y.; Liu, N.F. PDK4 promotes vascular calcification by interfering with autophagic activity and metabolic reprogramming. Cell Death Dis. 2020, 11, 991. [Google Scholar] [CrossRef]
- Ibrahim-Hashim, A.; Robertson-Tessi, M.; Enriquez-Navas, P.M.; Damaghi, M.; Balagurunathan, Y.; Wojtkowiak, J.W.; Russell, S.; Yoonseok, K.; Lloyd, M.C.; Bui, M.M.; et al. Defining cancer subpopulations by adaptive strategies rather than molecular properties provides novel insights into intratumoral evolution. Cancer Res. 2017, 77, 2242–2254. [Google Scholar] [CrossRef]
- Corbet, M.; Pineda, M.A.; Yang, K.; Tarafdar, A.; McGrath, S.; Nakagawa, R.; Lumb, F.E.; Suckling, C.J.; Harnett, W.; Harnett, M.M. Suppression of inflammatory arthritis by the parasitic worm product ES-62 is associated with epigenetic changes in synovial fibroblasts. PLoS Pathog. 2021, 17, e1010069. [Google Scholar]
- Corbet, M.; Pineda, M.A.; Yang, K.; Tarafdar, A.; McGrath, S.; Nakagawa, R.; Lumb, F.E.; Suckling, C.J.; Harnett, W.; Harnett, M.M. Aggressive triple negative breast cancers have unique molecular signature on the basis of mitochondrial genetic and functional defects. Biochim. Biophys. Acta (BBA)-Mol. Basis Dis. 2018, 1864, 1060–1071. [Google Scholar]
- Liu, F.; Liao, Z.; Zhang, Z. MYC in liver cancer: Mechanisms and targeted therapy opportunities. Oncogene 2023, 42, 3303–3318. [Google Scholar] [CrossRef]
- Zhang, D.; Zhang, Q.; Wang, Y.; Zhang, N. Identification and immunological characterization of cuproptosis-related molecular clusters in cardioembolic stroke. Medicine 2025, 104, e43747. [Google Scholar] [CrossRef]
- Cristina, V.D.C.; Raiola, M.; Sierra Rocío Ms, I.; Pea-Pea, J.; Esteban, I. Myc overexpression improves recovery from myocardial infarction associated with cardiomyocyte hyperplasia in the mouse heart. Commun. Biol. 2025, 8, 1069. [Google Scholar] [CrossRef]
- Chen, C.; Feng, Y.; Zou, L.; Wang, L.; Chen, H.H.; Cai, J.Y.; Xu, J.M.; Sosnovik, D.E.; Chao, W. Role of extracellular rna and tlr3-trif signaling in myocardial ischemia–reperfusion injury. J. Am. Heart Assoc. 2014, 3, e000683. [Google Scholar]
- Luczak, E.D.; Wu, Y.; Granger, J.M.; Joiner, M.A.; Wilson, N.R.; Gupta, A.; Umapathi, P.; Murphy, K.R.; Reyes Gaido, O.E.; Sabet, A.; et al. Mitochondrial CaMKII causes adverse metabolic reprogramming and dilated cardiomyopathy. Nat. Commun. 2020, 11, 4416. [Google Scholar] [CrossRef]
- Raffaele, A.; Zouein, F.A.; Dias, B.R.; Bajestani, S.N.; Alessandro, C.; Booz, G.W. In silico analysis of differential gene expression in three common rat models of diastolic dysfunction. Front. Cardiovasc. Med. 2018, 5, 11. [Google Scholar] [CrossRef]
- Salazar-Mendiguchía, J.; Ochoa, J.P.; Palomino-Doza, J.; Domínguez, F.; Díez-López, C.; Akhtar, M.; Ramiro-León, S.; Clemente, M.M.; Pérez-Cejas, A.; Robledo, M.; et al. Mutations in TRIM63 cause an autosomal-recessive form of hypertrophic cardiomyopathy. Heart 2020, 106, 1342–1348. [Google Scholar] [CrossRef]
- Su, H.; Ji, L.; Xing, W.; Zhang, W.; Zhou, H.; Qian, X.; Wang, X.; Gao, F.; Sun, X.; Zhang, H. Acute hyperglycaemia enhances oxidative stress and aggravates myocardial ischaemia/reperfusion injury: Role of thioredoxin-interacting protein. J. Cell. Mol. Med. 2013, 17, 181–191. [Google Scholar] [PubMed]
- Murata, R.; Watanabe, H.; Nosaki, H.; Nishida, K.; Maeda, H.; Nishida, M.; Maruyama, T. Long-acting thioredoxin ameliorates doxorubicin-induced cardiomyopathy via its anti-oxidative and anti-inflammatory action. Pharmaceutics 2022, 14, 562. [Google Scholar] [PubMed]
- Zeng, X.C.; Li, X.S.; Wen, H. Telmisartan protects against microvascular dysfunction during myocardial ischemia/reperfusion injury by activation of peroxisome proliferator-activated receptor γ. BMC Cardiovasc. Disord. 2013, 13, 39. [Google Scholar]
- Rincon, M.Y.; VandenDriessche, T.; Chuah, M.K. Gene therapy for cardiovascular disease: Advances in vector development, targeting, and delivery for clinical translation. Cardiovasc. Res. 2015, 108, 4–20. [Google Scholar] [CrossRef]






| Condition | Number of Donors | Number of Samples | Total Final Cells (Post-QC) |
|---|---|---|---|
| Normal | 4 | 4 | 32,476 |
| AMI | 16 | 25 | 116,614 |
| Overall | 20 | 29 | 149,090 |
Disclaimer/Publisher’s Note: The statements, opinions and data contained in all publications are solely those of the individual author(s) and contributor(s) and not of MDPI and/or the editor(s). MDPI and/or the editor(s) disclaim responsibility for any injury to people or property resulting from any ideas, methods, instructions or products referred to in the content. |
© 2025 by the authors. Licensee MDPI, Basel, Switzerland. This article is an open access article distributed under the terms and conditions of the Creative Commons Attribution (CC BY) license (https://creativecommons.org/licenses/by/4.0/).
Share and Cite
Hu, J.; Wang, A.; Hong, L. Single-Cell Transcriptomics of Human Acute Myocardial Infarction Reveals Oxidative Stress-Associated Cardiomyocyte Subpopulations and Candidate Predictive Signatures. Antioxidants 2025, 14, 1435. https://doi.org/10.3390/antiox14121435
Hu J, Wang A, Hong L. Single-Cell Transcriptomics of Human Acute Myocardial Infarction Reveals Oxidative Stress-Associated Cardiomyocyte Subpopulations and Candidate Predictive Signatures. Antioxidants. 2025; 14(12):1435. https://doi.org/10.3390/antiox14121435
Chicago/Turabian StyleHu, Jiashuo, Ao Wang, and Lan Hong. 2025. "Single-Cell Transcriptomics of Human Acute Myocardial Infarction Reveals Oxidative Stress-Associated Cardiomyocyte Subpopulations and Candidate Predictive Signatures" Antioxidants 14, no. 12: 1435. https://doi.org/10.3390/antiox14121435
APA StyleHu, J., Wang, A., & Hong, L. (2025). Single-Cell Transcriptomics of Human Acute Myocardial Infarction Reveals Oxidative Stress-Associated Cardiomyocyte Subpopulations and Candidate Predictive Signatures. Antioxidants, 14(12), 1435. https://doi.org/10.3390/antiox14121435

