Chemical Characterization and Bio-Screening of Neuroprotective Potential of Brazilian Brown Seaweed Canistrocarpus cervicornis in 6-OHDA-Induced Neurotoxicity Model
Abstract
1. Introduction
2. Materials and Methods
2.1. Reagents
2.2. Sample Collection
2.3. Seaweed Extraction and Fractionation
2.4. Chemical Characterization
2.5. Bio-Screening Assays
2.5.1. Cell Culture Maintenance
2.5.2. Cytotoxic and Neuroprotective Effects Against 6-OHDA-Induced Neurotoxicity
2.5.3. Quantification of Hydrogen Peroxide (H2O2)
2.5.4. Mitochondrial Membrane Potential (MMP)
2.5.5. Intracellular ROS Production
2.6. Data and Statistical Analysis
3. Results and Discussion
3.1. Chemical Characterization of Extracts and Fractions from C. cervicornis
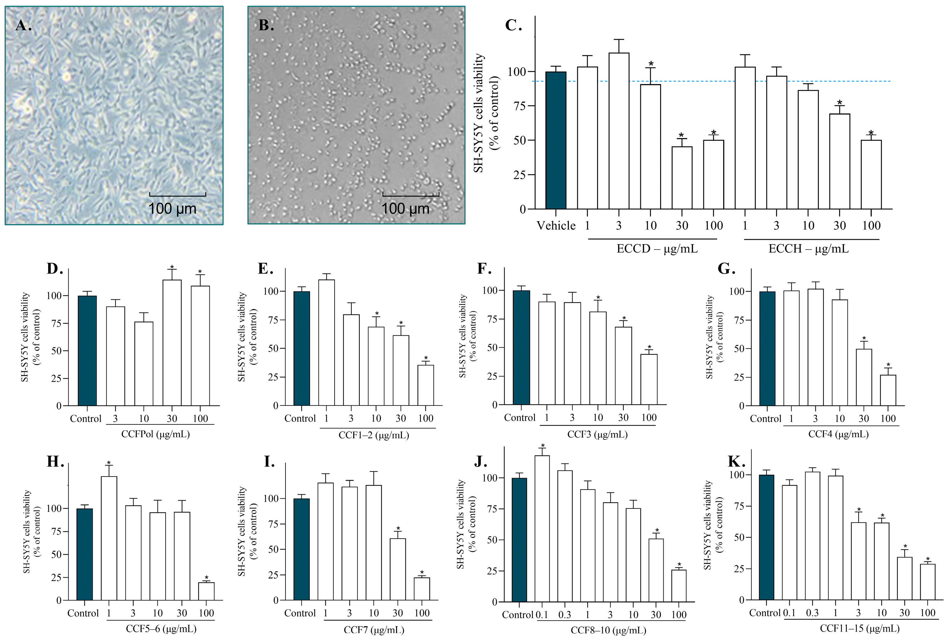
3.2. Neuroprotective Potential of Extracts and Fractions from C. cervicornis on In Vitro Cellular Models
3.3. Cellular Mechanisms Associated with the Neuroprotective Potential of C. cervicornis
4. Conclusions
Supplementary Materials
Author Contributions
Funding
Institutional Review Board Statement
Informed Consent Statement
Data Availability Statement
Acknowledgments
Conflicts of Interest
Abbreviations
| 6-OHDA | 6-Hydroxidopamine |
| ANOVA | Analysis of variance |
| AD | Alzheimer’s disease |
| ASD | Autism spectrum disorder |
| BBB | Blood–brain barrier |
| CO2 | Carbon dioxide |
| DCM | Dichloromethane |
| DMEM | Dulbecco’s modified Eagle medium |
| ECCH | Hydroethanolic extract |
| ECCD | Dichloromethane extract |
| FBS | Fetal bovine serum |
| FT-IR | Fourier-Transform Infrared |
| GC-MS | Gas Chromatography-Mass Spectrometry |
| H2O2 | Hydrogen peroxide |
| JC-1 | 5,5′,6,6′-tetrachloro-1,1′,3,3′-tetraethylbenzimi- dazolylcarbocyanine iodide |
| MMP | Mitochondrial membrane potential |
| MTT | 3-(4,5-dimethylthiazol-2yl)-2,5-diphenltetrazolium bromide |
| NMR | Nuclear Magnetic Resonance |
| PD | Parkinson Disease |
| ROS | Reactive oxygen species |
| SH-SY5Y | Human neuroblastoma cell line |
References
- Nadeem, M.S.; Hosawi, S.; Alshehri, S.; Ghoneim, M.M.; Imam, S.S.; Murtaza, B.N.; Kazmi, I. Symptomatic, Genetic, and Mechanistic Overlaps between Autism and Alzheimer’s Disease. Biomolecules 2021, 11, 1635. [Google Scholar] [CrossRef]
- Rushendran, R.; Begum, R.F.; Singh, A.S.; Narayanan, P.L.; Vellapandian, C.; Prajapati, B.P.; Paul, P.K. Navigating neurological disorders: Harnessing the power of natural compounds for innovative therapeutic breakthroughs. EXCLI J. 2024, 23, 534–569. [Google Scholar] [CrossRef]
- Anubhav, D.; Mamta, K.; Kumar, S.A.; Swamy, S.K.; Manu, D. Global warming and its consequences for neurological disorders. Disaster Adv. 2024, 17, 30–40. [Google Scholar] [CrossRef]
- Joca, S. Neurodegenerative disorders: Advances in neurobiology and new treatment perspectives. Basic Clin. Pharmacol. Toxicol. 2024, 135, 456–468. [Google Scholar] [CrossRef] [PubMed]
- Zhao, Y.; Liu, B.; Xu, L.; Yu, S.; Fu, J.; Wang, J.; Su, J. ROS-Induced mtDNA Release: The Emerging Messenger for Communication between Neurons and Innate Immune Cells during Neurodegenerative Disorder Progression. Antioxidants 2021, 10, 1917. [Google Scholar] [CrossRef]
- Jomova, K.; Raptova, R.; Alomar, S.Y.; Alwasel, S.H.; Nepovimova, E.; Kuca, K.; Valko, M. Reactive oxygen species, toxicity, oxidative stress, and antioxidants: Chronic diseases and aging. Arch. Toxicol. 2023, 97, 2499–2574. [Google Scholar] [CrossRef]
- Sharma, S.; Advani, D.; Das, A.; Malhotra, N.; Khosla, A.; Arora, V.; Jha, A.; Yadav, M.; Ambasta, R.K.; Kumar, P. Pharmacological intervention in oxidative stress as a therapeutic target in neurological disorders. J. Pharm. Pharmacol. 2022, 74, 461–484. [Google Scholar] [CrossRef]
- Dos Santos, T.C.; Obando, J.M.C.; Leite, P.E.C.; Peeira, M.R.; Leitão, M.D.F.; Abujadi, C.; Pimenta, L.D.F.L.; Martins, R.C.C.; Cavalcanti, D.N. Approaches of marine compounds and relevant immune mediators in Autism Spectrum Disorder: Opportunities and challenges. Eur. J. Med. Chem. 2024, 266, 116153. [Google Scholar] [CrossRef] [PubMed]
- Hong, H.; Kim, B.S.; Im, H.I. Pathophysiological Role of Neuroinflammation in Neurodegenerative Diseases and Psychiatric Disorders. Int. Neurourol. J. 2016, 20, 2–7. [Google Scholar] [CrossRef] [PubMed]
- Lim, S.; Lee, S. Chemical Modulators for Targeting Autism Spectrum Disorders: From Bench to Clinic. Molecules 2022, 27, 5088. [Google Scholar] [CrossRef]
- Verghese, P.B.; Castellano, J.M.; Holtzman, D.M. Apolipoprotein E in Alzheimer’s disease and other neurological disorders. Lancet Neurol. 2011, 10, 241–252. [Google Scholar] [CrossRef]
- Karthikeyan, A.; Joseph, A.; Nair, B.G. Promising bioactive compounds from the marine environment and their potential effects on various diseases. J. Genet. Eng. Biotechnol. 2022, 20, 14. [Google Scholar] [CrossRef] [PubMed]
- Sakai, R.; Swanson, G.T. Recent progress in neuroactive marine natural products. Nat. Prod. Rep. 2014, 31, 273–309. [Google Scholar] [CrossRef] [PubMed]
- Silva, J.; Alves, C.; Soledade, F.; Martins, A.; Pinteus, S.; Gaspar, H.; Alfonso, A.; Pedrosa, R. Marine-Derived Components: Can They Be a Potential Therapeutic Approach to Parkinson’s Disease? Mar. Drugs 2023, 21, 451. [Google Scholar] [CrossRef] [PubMed]
- Hoffmann, L.F.; Martins, A.; Majolo, F.; Contini, V.; Laufer, S.; Goettert, M.I. Neural regeneration research model to be explored: SH-SY5Y human neuroblastoma cells. Neural Regen. Res. 2023, 18, 1265–1266. [Google Scholar] [CrossRef]
- Targett, J.L.; Crompton, L.A.; Conway, M.E.; Craig, T.J. Differentiation of SH-SY5Y neuroblastoma cells using retinoic acid and BDNF: A model for neuronal and synaptic differentiation in neurodegeneration. In Vitro Cell. Dev. Biol. Anim. 2024, 60, 1058–1067. [Google Scholar] [CrossRef]
- Forster, J.I.; Köglsberger, S.; Trefois, C.; Boyd, O.; Baumuratov, A.S.; Buck, L.; Balling, R.; Antony, P.M.A. Characterization of differentiated SH-SY5Y as neuronal screening model reveals increased oxidative vulnerability. J. Biomol. Screen. 2016, 21, 496–509. [Google Scholar] [CrossRef]
- Xicoy, H.; Wieringa, B.; Martens, G.J.M. The SH-SY5Y cell line in Parkinson’s disease research: A systematic review. Mol. Neurodegener. 2017, 12, 10. [Google Scholar] [CrossRef]
- Haslinger, D.; Waltes, R.; Yousaf, A.; Lindlar, S.; Schneider, I.; Lim, C.K.; Tsai, M.M.; Garvalov, B.K.; Acker-Palmer, A.; Krezdorn, N.; et al. Loss of the Chr16p11.2 ASD candidate gene QPRT leads to aberrant neuronal differentiation in the SH-SY5Y neuronal cell model. Mol. Autism 2018, 9, 56. [Google Scholar] [CrossRef]
- Silva, J.; Alves, C.; Freitas, R.; Martins, A.; Pinteus, S.; Ribeiro, J.; Gaspar, H.; Alfonso, A.; Pedrosa, R. Antioxidant and Neuroprotective Potential of the Brown Seaweed Bifurcaria bifurcata in an in vitro Parkinson’s Disease Model. Mar. Drugs 2019, 17, 85. [Google Scholar] [CrossRef]
- Silva, J.; Alves, C.; Martins, A.; Susano, P.; Simões, M.; Guedes, M.; Rehfeldt, S.; Pinteus, S.; Gaspar, H.; Rodrigues, A.; et al. Loliolide, a New Therapeutic Option for Neurological Diseases? In Vitro Neuroprotective and Anti-Inflammatory Activities of a Monoterpenoid Lactone Isolated from Codium tomentosum. Int. J. Mol. Sci. 2021, 22, 1888. [Google Scholar] [CrossRef]
- Huang, C.-Y.; Kuo, C.-H.; Chen, P.-W. Compressional-Puffing Pretreatment Enhances Neuroprotective Effects of Fucoidans from the Brown Seaweed Sargassum hemiphyllum on 6-Hydroxydopamine-Induced Apoptosis in SH-SY5Y Cells. Molecules 2018, 23, 78. [Google Scholar] [CrossRef] [PubMed]
- Silva, J.; Alves, C.; Pinteus, S.; Mendes, S.; Pedrosa, R. Neuroprotective effects of seaweeds against 6-hydroxidopamine-induced cell death on an in vitro human neuroblastoma model. BMC Complement. Med. Ther. 2018, 18, 58. [Google Scholar] [CrossRef]
- Cha, S.H.; Heo, S.J.; Jeon, Y.J.; Park, S.M. Dieckol, an edible seaweed polyphenol, retards rotenone-induced neurotoxicity and α-synuclein aggregation in human dopaminergic neuronal cells. RSC Adv. 2016, 6, 110040–110046. [Google Scholar] [CrossRef]
- Fernandes, F.; Barbosa, M.; Pereira, D.M.; Pinto, I.S.; Valentão, P.; Azevedo, I.C.; Andrade, P.B. Chemical profiling of edible seaweed (Ochrophyta) extracts and assessment of their in vitro effects on cell-free enzyme systems and on the viability of glutamate-injured SH-SY5Y cells. Food Chem. Toxicol. 2018, 116, 196–206. [Google Scholar] [CrossRef] [PubMed]
- Han, Y.-S.; Lee, J.H.; Lee, S.H. Fucoidan Suppresses Mitochondrial Dysfunction and Cell Death against 1-Methyl-4-Phenylpyridinum-Induced Neuronal Cytotoxicity via Regulation of PGC-1α Expression. Mar. Drugs 2019, 17, 518. [Google Scholar] [CrossRef]
- Ferlazzo, N.; Cirmi, S.; Maugeri, A.; Russo, C.; Lombardo, G.E.; Gagemi, S.; Calapai, G.; Mollace, V.; Navarra, M. Neuroprotective effect of bergamot juice in 6-OHDA-induced SH-SY5Y cell death, an in vitro model of parkinson’s disease. Pharmaceutics 2020, 12, 326. [Google Scholar] [CrossRef]
- Pantic, I.; Cumic, J.; Radojevic Skodric, S.; Dugalic, S.; Brodski, C. Oxidopamine and oxidative stress: Recent advances in experimental physiology and pharmacology. Chem. Biol. Interact. 2021, 336, 109380. [Google Scholar] [CrossRef]
- Cavalcanti, D.N.; Rezende, C.M.; Pinto, A.C.; Teixeira, V.L. Diterpenoid constituents from the brown alga Dictyota menstrualis (Dictyotaceae, Phaeophyta). Nat. Prod. Commun. 2006, 1, 609–611. [Google Scholar] [CrossRef]
- Ortiz-Ramíraz, F.A.; Cavalcanti, D.N.; Villaça, R.C.; De Paula, J.C.; Yoneshigue, T.V.; Teixeira, V.L. Chemical variation in the Diterpenes from the Brazilian brown alga Dictyota menstrualis (Dictyotaceae, Phaeophyceae). Nat. Prod. Commun. 2006, 3, 1879–1884. [Google Scholar] [CrossRef]
- Teixeira, V.L.; Cavalcanti, D.N.; Pereira, R.C. Chemotaxonomic study of the diterpenes from the brown alga Dictyota menstrualis. Biochem. Syst. Ecol. 2001, 29, 313–316. [Google Scholar] [CrossRef] [PubMed]
- Obando, J.M.C.; Dos Santos, T.C.; Fortes, R.D.R.; Bernardes, M.; Nascimento, N.; Villaça, R.C.; Teixeira, V.L.; Barbarino, E.; Cavalcanti, D.N. Influence of laboratory conditions on two species Dictyotaceae family (Phaeophyceae): Diterpenoid profile and physiological response. Front. Mar. Sci. 2023, 10, 1150719. [Google Scholar] [CrossRef]
- Martić, A.; Čižmek, L.; Ul’yanovskii, N.V.; Paradžik, T.; Perković, L.; Matijević, G.; Vujović, T.; Baković, M.; Babić, S.; Kosyakov, D.S.; et al. Intra-Species Variations of Bioactive Compounds of Two Dictyota Species from the Adriatic Sea: Antioxidant, Antimicrobial, Dermatological, Dietary, and Neuroprotective Potential. Antioxidants 2023, 12, 857. [Google Scholar] [CrossRef]
- Qi, Y.; Liu, G.; Jin, S.; Jian, R.; Zou, Z.; Wang, C.; Zhang, Y.; Zhao, M.; Zhu, H.; Yan, P. Neuroprotective effect of acetoxy-pachydiol against oxidative stress through activation of the Keap1-Nrf2/HO-1 pathway. BMC Complement. Med. Ther. 2024, 24, 125. [Google Scholar] [CrossRef]
- Georgii, A.D.N.P.; Teixeira, V.L. Dictyota and Canistrocarpus Brazilian Brown Algae and Their Bioactive Diterpenes—A Review. Mar. Drugs 2023, 21, 484. [Google Scholar] [CrossRef]
- Kelecom, A.; Teixeira, V.L. Dolastane Diterpenes from the Marine Brown Alga Dictyota cervicornis. Phytochemistry 1988, 27, 2907–2909. [Google Scholar] [CrossRef]
- De Figueireido, C.S.; Silva, S.M.P.M.; Abreu, L.S.; Da Silva, E.F.; Da Silva, M.S.; Miranda, G.E.C.; Costa, V.C.D.O.; Hyaric, M.L.; Junior, J.P.S.; Filho, J.M.B.; et al. Dolastane diterpenes from Canistrocarpus cervicornis and their effects in modulation of drug resistance in Staphylococcus aureus. Nat. Prod. Res. 2019, 33, 3231–3239. [Google Scholar] [CrossRef] [PubMed]
- Bianco, E.M.; Francisco, T.M.; Pinheiro, C.B.; Azeredo, R.B.; Teixeira, V.L.; Pereira, R.C. 10b-Acetoxy-8a,9a-epoxy-14b-hydroxy-7-oxodolastane-ANew Diterpene Isolated from the Brazilian Brown Macroalga Canistrocarpus cervicornis. Helv. Chim. Acta 2015, 98, 785–794. [Google Scholar] [CrossRef]
- Barros, C.D.S.; Garrido, V.; Melchiades, V.; Gomes, R.; Gomes, M.W.L.; Teixeira, V.L.; Paixão, I.C.N.P. Therapeutic efficacy in BALB/C mice of extract from marine alga Canistrocarpus cervicornis (Phaeophyceae) against herpes simplex virus type 1. J. Appl. Phycol. 2017, 29, 769–773. [Google Scholar] [CrossRef]
- Koishi, A.C.; Zanello, P.R.; Bianco, E.M.; Bordignon, J.; dos Santos, C.N.D. Screening of Dengue Virus Antiviral Activity of Marine Seaweeds by an In Situ Enzyme-Linked Immunosorbent Assay. PLoS One 2012, 7, e51089. [Google Scholar] [CrossRef]
- Cirne-Santos, C.C.; Barros, C.D.S.; De Oliveira, M.C.; Rabelo, V.W.H.; Azevedo, R.C.; Teixeira, V.L.; Ferreira, D.F.; Paixão, I.C.N.P. In vitro Studies on The Inhibition of Replication of Zika and Chikungunya Viruses by Dolastane Isolated from Seaweed Canistrocarpus cervicornis. Sci. Rep. 2020, 10, 8266. [Google Scholar] [CrossRef] [PubMed]
- Moura, L.D.A.; Bianco, E.M.; Pereira, R.C.; Teixeira, V.L.; Fuly, A.L. Anticoagulation and antiplatelet effects of a dolastane diterpene isolated from the marine brown alga Canistrocarpus cervicornis. J. Thromb. Thrombolysis 2017, 31, 235–240. [Google Scholar] [CrossRef]
- Santos, A.O.D.; Britta, E.A.; Bianco, E.M.; Ueda-Nakamura, T.; Filho, B.P.D.; Pereira, R.C.; Nakamura, C.V. 4-Acetoxydolastane Diterpene from the Brazilian Brown Alga Canistrocarpus cervicornis as Antileishmanial Agent. Mar. Drugs 2011, 9, 2369–2383. [Google Scholar] [CrossRef]
- Santos, J.M.; Jesus, B.C.; Ribeiro, H.; Martins, A.; Marto, J.; Fitas, M.; Pinto, P.; Alves, C.; Silva, J.; Pedrosa, R.; et al. Extraction of macroalgae phenolic compounds for cosmetic application using eutectic solvents. Algal Res. 2024, 79, 103438. [Google Scholar] [CrossRef]
- Bradford, M.M. A Rapid and Sensitive Method for the Quantitation of Microgram Quantities of Protein Utilizing the Principle of Protein-Dye Binding. Anal. Biochem. 1976, 72, 248–254. [Google Scholar] [CrossRef]
- Singleton, V.L.; Orthofer, R.; Ravents-Lamuela, R.M. Analysis of Total Phenols and Other Oxidation Substrates and antioxidants by Means of Folin-Ciocalteu Reagent. In Methods in Enzymology; Packer, L., Ed.; Academic Press: San Diego, CA, USA, 1999; Volume 299, pp. 152–178. [Google Scholar] [CrossRef]
- De-Paula, J.C.; Cassano, V.; Valentin-Yoneshihgue, Y.; Teixeira, V.L. Diterpenes from the Brazilian Brown Alga Dictyota crispata (Dictyotaceae, Phaeophyta). Nat. Prod. Commun. 2006, 2, 135–137. [Google Scholar] [CrossRef]
- Bianco, E.M.; Rogers, R.; Teixeira, V.L.; Pereira, R.C. Antifoulant diterpenes produced by the brown seaweed Canistrocarpus cervicornis. J. Appl. Phycol. 2009, 21, 341–346. [Google Scholar] [CrossRef]
- Born, F.S.; Bianco, E.M.; Camara, C.A.G. Acaricidal and Repellent Activity of Terpenoids from Seaweeds Collected in Pernambuco, Brazil. Nat. Prod. Commun. 2012, 7, 463–466. [Google Scholar] [CrossRef] [PubMed]
- Bianco, E.M.; Teixeira, V.L.; Pereira, R.C.; De Souza, A.M.T.; Nucci, P.; Afonso, I.F.; Rodrigues, E.R.; Castro, H.C. Brown Seaweed Defensive Chemicals: A Structure-activity Relationship Approach for the Marine Environment. Nat. Prod. Commun. 2009, 4, 173–178. [Google Scholar] [CrossRef]
- Teixeira, V.L.; Tomassini, T.; Fleury, B.G.; Kelecom, A. Dolastane and Secodolastane Diterpenes from the Marine Brown Alga, Dictyota cervicornis. J. Nat. Prod. 1986, 49, 570–575. [Google Scholar] [CrossRef]
- Camara, R.B.G.; Silva, C.L.; Pereira, F.G.; Duarte, B.N.L.T.; Dantas-Santos, N.; Lima, C.S.; Santana, S.P.C.M.; Guimaraes, A.L.; Oliveira, R.H.A. Heterofucans from the Brown Seaweed Canistrocarpus cervicornis with Anticoagulant and Antioxidant Activities. Mar. Drugs 2011, 9, 124–138. [Google Scholar] [CrossRef] [PubMed]
- Liu, X.; Liu, B.; Wei, X.L.; Sun, Z.L.; Wang, C.Y. Extraction, fractionation, and chemical characterisation of fucoidans from the brown seaweed Sargassum pallidum. Czech J. Food Sci. 2016, 34, 406–413. [Google Scholar] [CrossRef]
- Costa, L.S.; Fiedelis, G.P.; Cordeiro, S.L.; Oliveira, R.M.; Sabry, D.A.; Câmara, R.B.G.; Nobre, L.T.D.B.; Costa, M.S.S.S.P.; Lima-Almeida, J.; Farias, E.H.C.; et al. Biological activities of sulfated polysaccharides from tropical seaweeds. Biomed. Pharmacother. 2010, 64, 21–28. [Google Scholar] [CrossRef] [PubMed]
- Premarathna, A.D.; Ahmed, T.A.E.; Kulshreshtha, G.; Humayun, S.; Darko, C.N.S.; Rjabovs, V.; Hammami, R.; Critchley, A.T.; Tuvikene, R.; Hincke, M.T. Polysaccharides from red seaweeds: Effect of extraction methods on physicochemical characteristics and antioxidant activities. Food Hydrocoll. 2024, 147, 109307. [Google Scholar] [CrossRef]
- Lesco, K.C.; Williams, S.K.R.; Laurens, L.M.L. Marine Algae Polysaccharides: An Overview of Characterization Techniques for Structural and Molecular Elucidation. Mar. Drugs 2025, 23, 105. [Google Scholar] [CrossRef]
- Krishnan, L.; Ravi, N.; Mondal, A.K.; Akter, F.; Kumar, M.; Ralph, P.; Kuzhiumparambil, U. Seaweed-based polysaccharides - review of extraction, characterization, and bioplastic application. Green Chem. 2024, 26, 5790–5823. [Google Scholar] [CrossRef]
- Martins, A.; Alves, C.; Silva, J.; Pinteus, S.; Gaspar, H.; Pedrosa, R. Sulfated Polysaccharides from Macroalgae—A Simple Roadmap for Chemical Characterization. Polymers 2023, 15, 399. [Google Scholar] [CrossRef]
- Teodosio, M.K.R.; Gomes, C.R.B.; Queiroz, M.F.; Jacome, V.A.A.; Machado, L.C.R.; Melo-Silveira, R.F.; Almeida-Lima, J.; Oliveira, R.H.A. Evaluation of Sulfated Polysaccharides from the Brown Seaweed Dictyopteris Justii as Antioxidant Agents and as Inhibitors of the Formation of Calcium Oxalate Crystals. Molecules 2013, 18, 14543–14563. [Google Scholar] [CrossRef]
- Cui, Y.; Liu, X.; Li, S.; Hao, L.; Du, J.; Gao, D.H.; Kang, Q.; Lu, J. Extraction, characterization and biological activity of sulfated polysaccharides from seaweed Dictyopteris divaricate. Int. J. Biol. Macromol. 2018, 117, 256–263. [Google Scholar] [CrossRef]
- De Oliveira, A.S.; Cavalcanti, D.N.; Bianco, E.M.; De Paula, J.C.; Pereira, R.C.; Valentin-Yoneshigue, Y.; Teixeira, V.L. Chemical Composition of Diterpenes from the Brown Alga Canistrocarpus cervicornis (Dictyotaceae, Phaeophyceae). Nat. Prod. Commun. 2008, 3, 1307–1310. [Google Scholar] [CrossRef]
- De Araujo, J.M.; Tappin, M.R.R.; Fortes, R.D.R.; Filho-Lopes, E.A.P.; Salgueiro, F.; De Paula, J.C. Chemodiversity of the brown algae Canistrocarpus cervicornis (Dictyotaceae, Phaeophyceae) in tropical and subtropical populations along the southwestern Atlantic coast of Brazil. J. Appl. Phycol. 2018, 30, 611–618. [Google Scholar] [CrossRef]
- Obando, J.M.C.; Dos Santos, T.C.; Bernardes, M.; Nascimento, N.; Villaça, R.C.; Barbarino, E.; Teixeira, V.L.; Cavalcanti, D.N. Diterpene Biosynthesis of Seaweed Canistrocarpus cervicornis: A Potential Method by Diterpene Obtention in Brown Algae Using Aqueous Extract as an Enzyme Source. J. Aquac. Fish. 2024, 8, 87. [Google Scholar] [CrossRef]
- Toki, E.; Goto, S.; Setoguchi, S.; Terada, K.; Watase, D.; Yamakawa, H.; Yamada, A.; Koga, M.; Kunota, K.; Iwasaki, K.; et al. Delivery of the reduced form of vitamin K2(20) to NIH/3T3 cells partially protects against rotenone induced cell death. Sci. Rep. 2022, 12, 10711. [Google Scholar] [CrossRef]
- Li, J.C.; Zhang, J.; Rodrigues, M.C.; Ding, D.J.; Longo, J.P.F.; Azevedo, R.B.; Muehlmann, L.A.; Jiang, C.S. Synthesis and evaluation of novel 1, 2, 3-triazole-based acetylcholinesterase inhibitors with neuroprotective activity. Bioorg. Med. Chem. Lett. 2016, 26, 3881–3885. [Google Scholar] [CrossRef]
- Xavier, N.M.; Szilagyi, J.; Moreira, T.; Nunes, R.S.; Silva, J.; Alves, C.C.; Martins, A.I.; Alvariño, R.; Heise, N.V.; Csuk, R. 5’-Guanidino Xylofuranosyl Nucleosides as Novel Types of 5’-Functionalized Nucleosides with Therapeutic Potential. Bioorg. Med. Chem. 2025, 115, 117845. [Google Scholar] [CrossRef]
- Basto, R.; Silva, J.; Alves, C.; Souza, R.B.; Neugebauer, Z.; Virgínia, V.; Soares, M.; De Almeida, R.R.; Pontes, M.; Ricardo, S.; et al. Exploring the neuroprotective potential of an iota-carrageenan in in vitro Parkinson’s disease model: Evaluation of pharmacological safety, antioxidant properties, and mitochondria. Aging Pathobiol. Ther. 2025, 7, 100089. [Google Scholar] [CrossRef]
- Mansur, A.A.; Brown, M.T.; Billington, R.A. The cytotoxic activity of extracts of the brown alga Cystoseira tamariscifolia (Hudson) Papenfuss, against cancer cell lines changes seasonally. J. Appl. Phycol. 2020, 32, 2419–2429. [Google Scholar] [CrossRef]
- Blandini, F.; Armentero, M.T.; Martignoni, E. The 6-hydroxydopamine model: News from the past. Parkinsonism Relat. Disord. 2008, 14, S124–S129. [Google Scholar] [CrossRef]
- Torrão, A.S.; Mendes-Café, C.C.; Real, C.C.; Hernandes, M.S.; Ferreira, A.F.B.; Santos, T.O.; Kirsten-Chaves, G.P.; Mazucanti, C.H.Y.; Ferro, E.S.; Scavone, C.; et al. Different approaches, one target: Understanding cellular mechanisms of Parkinson’s and Alzheimer’s diseases. Braz. J. Psychiatry 2012, 34, 194–218. [Google Scholar] [CrossRef] [PubMed]
- Masuo, Y.; Morita, M.; Oka, S.; Ishido, M. Motor hyperactivity caused by a deficit in dopaminergic neurons and the effects of endocrine disruptors: A study inspired by the physiological roles of PACAP in the brain. Regul. Pept. 2004, 123, 225–234. [Google Scholar] [CrossRef] [PubMed]
- Alhamami, H.N.; Albogami, A.M.; Algahtani, M.M.; Alqinyah, M.; Alanazi, W.A.; Alasmari, F.; Alhazzani, K.; Alanazi, A.Z.; Alassmrry, Y.A.; Alhamed, A.S. The effect of inhibiting hindbrain A2 noradrenergic neurons by 6-Hydroxydopamine on lipopolysaccharide-treated male rats autistic animal model. Saudi Pharm. J. 2024, 32, 101964. [Google Scholar] [CrossRef]
- Usui, N.; Tian, X.; Harigai, W.; Togawa, S.; Utsunomiya, R.; Doi, T.; Miyoshi, K.; Shinoda, K.; Tanaka, J.; Shimada, S.; et al. Length impairments of the axon initial segment in rodent models of attention-deficit hyperactivity disorder and autism spectrum disorder. Neurochem. Int. 2022, 153, 105273. [Google Scholar] [CrossRef]
- Gomes, A.P.; Ferro, R.; Pinto, D.; Silva, J.; Alves, C.; Pacheco, R.; Gaspar, H. Synthesis, Characterization, and Biological Effects of Chloro-Cathinones: Toxicity and Potential Neurological Impact. Int. J. Mol. Sci. 2025, 26, 3540. [Google Scholar] [CrossRef]
- Vaou, N.; Stavropoulou, E.; Voidarou, C.; Tsakris, Z.; Rozos, G.; Tsigalou, C.; Bezirtzoglou, E. Interactions between Medical Plant-Derived Bioactive Compounds: Focus on Antimicrobial Combination Effects. Antibiotics 2022, 11, 1014. [Google Scholar] [CrossRef]
- Caesar, L.K.; Cech, N.B. Synergy and Antagonism in Natural Product Extracts: When 1 + 1 Does Not Equal 2. Nat. Prod. Rep. 2019, 36, 869–888. [Google Scholar] [CrossRef] [PubMed]
- Cui, C.; Cui, N.; Wang, P.; Song, S.; Liang, H.; Ji, A. Neuroprotective effect of sulfated polysaccharide isolated from sea cucumber Stichopus japonicus on 6-OHDA-induced death in SH-SY5Y through inhibition of MAPK and NF-κB and activation of PI3K/Akt signaling pathways. Biochem. Biophys. Res. Commun. 2016, 470, 375–383. [Google Scholar] [CrossRef]
- Bauer, S.; Jin, W.; Zhang, F.; Linhardt, R.J. The Application of Seaweed Polysaccharides and Their Derived Products with Potential for the Treatment of Alzheimer’s Disease. Mar. Drugs 2021, 19, 89. [Google Scholar] [CrossRef]
- Feng, Y.; Hao, F. Advances in natural polysaccharides in Alzheimer’s disease and Parkinson’s disease: Insights from the brain-gut axis. Trends Food Sci. Technol. 2024, 153, 104678. [Google Scholar] [CrossRef]
- Lomartire, S.; Gonçalves, A.M.M. Marine Macroalgae Polyphenols as Potential Neuroprotective Antioxidants in Neurodegenerative Diseases. Mar. Drugs 2023, 21, 261. [Google Scholar] [CrossRef] [PubMed]
- Wang, J.; Liu, H.; Zhang, X.; Li, X.; Geng, L.; Zhang, H.; Zhang, Q. Sulfated Hetero-Polysaccharides Protect SH-SY5Y Cells from H2O2;-Induced Apoptosis by Affecting the PI3K/Akt Signaling Pathway. Mar. Drugs 2017, 15, 110. [Google Scholar] [CrossRef]
- Kim, M.-H.; Namgoong, H.; Jung, B.D.; Kwon, M.S.; Choi, Y.S.; Shin, T.; Kim, H.; Wie, M.B. Fucoidan Attenuates 6-Hydroxydopamine-Induced Neurotoxicity by Exerting Anti-Oxidative and Anti-Apoptotic Actions in SH-SY5Y Cells. Korean J. Vet. Res. 2017, 57, 1–7. [Google Scholar] [CrossRef]
- Rai, S.K.; Smriti, B.; Gunaseelan, S.; Ashokkumar, B.; Varalakshmi, P. Polyphenolic Compound from Brown Macroalga Padina tetrastromatica Imparts Oxidative Stress Tolerance in SH-SY5Y, RAW 264.7, HeLa Cell Lines and in Caenorhabditis elegans. Chem. Select 2019, 4, 4460–4469. [Google Scholar] [CrossRef]
- Qi, Y.; Liu, G.; Fang, C.; Jing, C.; Tang, S.; Li, G.; Wang, C.; Zhu, H.; Zhao, M.; Sun, Z.; et al. Antioxidant and Neuroprotective Xenicane Diterpenes from the Brown Alga Dictyota coriacea. ACS Omega 2023, 8, 8034–8044. [Google Scholar] [CrossRef]
- Wu, J.; Xi, Y.; Li, G.; Zheng, Z.; Wang, Z.; Wang, J.; Fang, C.; Sun, Z.; Hu, L.; Jiang, W.; et al. Hydroazulene Diterpenes from a Dictyota Brown Alga and Their Antioxidant and Neuroprotective Effects against Cerebral Ischemia-Reperfusion Injury. J. Nat. Prod. 2021, 84, 1306–1315. [Google Scholar] [CrossRef]
- Ávila, F.D.N.; Souza, L.G.D.S.; Carneiro, P.B.D.M.; Santos, F.A.; Sasahara, G.L.; Filho, J.D.B.M.; Araújo, A.J.; Barros, A.B.; Monteiro, K.V.; Silveira, E.R.; et al. Anti-inflammatory diterpenoids from the Brazilian alga Dictyota menstrualis. Algal Res. 2019, 44, 101695. [Google Scholar] [CrossRef]
- Lima, E.A. Efeito imunomodulador das frações hexano: Acetato e acetato de etila de Canistrocarpus cervicornis; Monograph; Universidade Federal da Paraíba: João Pessoa, PB, Brazil, 2016. [Google Scholar]
- Obando, J.M.C.; García-López, J.P.; Caruffo, M.; dos Santos, T.C.; Barbarino, E.; Bueno, G.W.; Teixeira, V.L.; Cavalcanti, D.N.; Reyes-Martínez, C.; Astorga, K.; et al. Anti-inflammatory potential of diterpene-concentrated fractions from seaweed Dictyota menstrualis in zebrafish model. Algal Res. 2025, 85, 104212. [Google Scholar] [CrossRef]
- Bharadwaj, K.K.; Ahmad, I.; Pati, S.; Ghosh, A.; Sarkar, T.; Rabha, B.; Patel, H.; Baishya, D.; Edinur, H.A.; Kari, Z.A.; et al. Potent Bioactive Compounds From Seaweed Waste to Combat Cancer Through Bioinformatics Investigation. Front. Nutr. 2022, 9, 889276. [Google Scholar] [CrossRef] [PubMed]
- Zhang, S.; Liu, K.; Liu, Y.; Hu, X.; Gu, X. The role and application of bioinformatics techniques and tools in drug discovery. Front. Pharmacol. 2025, 16, 1547131. [Google Scholar] [CrossRef] [PubMed]
- Fu, L.; Shi, S.; Yi, J.; Wang, N.; He, Y.; Wu, Z.; Peng, J.; Deng, Y.; Wang, W.; Wu, C.; et al. ADMETlab 3.0: An updated comprehensive online ADMET prediction platform enhanced with broader coverage, improved performance, API functionality and decision support. Nucleic Acids Res. 2024, 52, 422–431. [Google Scholar] [CrossRef]
- Silva, J.; Alves, C.; Pinteus, S.; Mendes, S.; Pedrosa, R. Seaweeds’ neuroprotective potential set in vitro on a human cellular stress model. Mol. Cell. Biochem. 2020, 473, 229–238. [Google Scholar] [CrossRef]
- NIST Mass Spectrometry Data Center NIST MS (352605) Tridecanoic Acid. Available online: https://webbook.nist.gov/cgi/cbook.cgi?ID=C638539&Mask=200 (accessed on 4 September 2025).
- NIST Mass Spectrometry Data Center NIST MS (333201) 9,12,15-Octadecatrienoic Acid, (Z,Z,Z)-. Available online: https://webbook.nist.gov/cgi/cbook.cgi?Name=%CE%B1-Linolenic+acid&Units=SI&cMS=on&cGC=on (accessed on 4 June 2025).
- NIST Mass Spectrometry Data Center NIST MS (290961) Octadecanoic Acid. Available online: https://webbook.nist.gov/cgi/cbook.cgi?Name=Stearic+acid&Units=SI&cMS=on (accessed on 17 May 2025).
- Ayyad, S.E.N.; Makki, M.S.; Al-Kayal, N.S.; Basaif, S.A.; El-Foty, K.O.; Asiri, A.M.; Alarif, W.M.; Badria, F.A. Cytotoxic and Protective DNA Damage of Three New Diterpenoids from the Brown Alga Dictoyota dichotoma. Eur. J. Med. Chem. 2011, 46, 175–182. [Google Scholar] [CrossRef]
- Crews, P.; Klein, T.E.; Hogue, E.R.; Myers, B.L. Tricyclic Diterpenes from the Brown Marine Algae Dictyota divaricata and Dictyota linearis. J. Org. Chem. 1982, 47, 811–815. [Google Scholar] [CrossRef]
- Garcia, D.G.; Bianco, E.M.; dos Santos, M.d.C.B.; Pereira, R.C.; Faria, M.V.d.C.; Teixeira, V.L.; Burth, P. Inhibition of Mammal Na+K+ATPase by Diterpenes Extracted from the Brazilian Brown Alga Dictyota cervicornis. Phytother. Res. 2009, 23, 943–947. [Google Scholar] [CrossRef]
- Sun, H.H.; McConnell, O.J.; Fenical, W.; Hirotsu, K.; Clardy, J. Tricyclic Diterpenoids of the Dolastane Ring System from the Marine Alga Dictyota divaricata. Tetrahedron 1981, 37, 1237–1242. [Google Scholar] [CrossRef]
- Bianco, E.M.; Francisco, T.M.; Pinheiro, B.C.; Azeredo, B.V.D.R.; Pereira, R.C. 4a-Acetoxyamijidictyol – A New Antifeeding Dolastane Diterpene from the Brazilian Brown Alga Canistrocarpus cervicornis. Chem. Biodivers. 2015, 12, 1665–1677. [Google Scholar] [CrossRef] [PubMed]
- Ochi, M.; Watanabe, M.; Kido, M.; Ichikawa, Y.; Miura, I.; Tokoroyama, T. Amijidictyol, a New Diterpenoid from the Brown Seaweed Dictyota linearis: X-Ray Crystal and Molecular Structure. Chem. Lett. 1980, 9, 1233–1234. [Google Scholar] [CrossRef]
- Ali, M.S.; Pervez, M.K.; Ahmed, F.; Saleem, M. Dichotenol-A, B and C: The C-16 Oxidized Seco-Dolastanes from the Marine Brown Alga Dictyota dichotoma (HUDS.) Lamour. Nat. Prod. Res. 2004, 18, 543–549. [Google Scholar] [CrossRef]








| Sample | Yield (% of Dry Weight) | IR in KBrvmax/cm−1 |
|---|---|---|
| ECCD | 10.48 | 3401; 2926; 2855; 1732; 1643; 1454; 1374; 1233; 1166; 1134; 1033; 1014; 978; 953; 901; 849; 732 |
| ECCH | 9.39 | 3392; 2924; 2854; 1732; 1642; 1455; 1375; 1230; 1169; 1117; 1037; 978; 956; 901; 852 |
| CFPOL | 2.03 | 3336; 2921; 1612; 1412; 1230; 1095; 1035; 644 |
Disclaimer/Publisher’s Note: The statements, opinions and data contained in all publications are solely those of the individual author(s) and contributor(s) and not of MDPI and/or the editor(s). MDPI and/or the editor(s) disclaim responsibility for any injury to people or property resulting from any ideas, methods, instructions or products referred to in the content. |
© 2025 by the authors. Licensee MDPI, Basel, Switzerland. This article is an open access article distributed under the terms and conditions of the Creative Commons Attribution (CC BY) license (https://creativecommons.org/licenses/by/4.0/).
Share and Cite
dos Santos, T.C.; Obando, J.M.C.; Silva, J.; Santos, A.L.V.P.; Martins, R.C.C.; Cavalcanti, D.N.; Pedrosa, R.; Alves, C. Chemical Characterization and Bio-Screening of Neuroprotective Potential of Brazilian Brown Seaweed Canistrocarpus cervicornis in 6-OHDA-Induced Neurotoxicity Model. Antioxidants 2025, 14, 1403. https://doi.org/10.3390/antiox14121403
dos Santos TC, Obando JMC, Silva J, Santos ALVP, Martins RCC, Cavalcanti DN, Pedrosa R, Alves C. Chemical Characterization and Bio-Screening of Neuroprotective Potential of Brazilian Brown Seaweed Canistrocarpus cervicornis in 6-OHDA-Induced Neurotoxicity Model. Antioxidants. 2025; 14(12):1403. https://doi.org/10.3390/antiox14121403
Chicago/Turabian Styledos Santos, Thalisia Cunha, Johana Marcela Concha Obando, Joana Silva, Ana Luíza Vidal Pimentel Santos, Roberto Carlos Campos Martins, Diana Negrão Cavalcanti, Rui Pedrosa, and Celso Alves. 2025. "Chemical Characterization and Bio-Screening of Neuroprotective Potential of Brazilian Brown Seaweed Canistrocarpus cervicornis in 6-OHDA-Induced Neurotoxicity Model" Antioxidants 14, no. 12: 1403. https://doi.org/10.3390/antiox14121403
APA Styledos Santos, T. C., Obando, J. M. C., Silva, J., Santos, A. L. V. P., Martins, R. C. C., Cavalcanti, D. N., Pedrosa, R., & Alves, C. (2025). Chemical Characterization and Bio-Screening of Neuroprotective Potential of Brazilian Brown Seaweed Canistrocarpus cervicornis in 6-OHDA-Induced Neurotoxicity Model. Antioxidants, 14(12), 1403. https://doi.org/10.3390/antiox14121403

