Unlocking the Antioxidant Potential of Sea Cucumber Viscera: Pre-Treatment Modulates the Keap1-Nrf2 Pathway and Gut Microbiota to Attenuate Cold Stress-Induced Oxidative Damage
Abstract
1. Introduction
2. Materials and Methods
2.1. Material Preparation
2.2. Determination of Nutrient Composition of Sea Cucumber Viscera
2.3. Determination of Antioxidant Capacity of Sea Cucumber Viscera In Vitro
2.4. Animal Experiments
2.5. Growth Performance and Rectal Temperature Measurement
2.6. Biological Index Detection
2.7. Histopathological Assessment
2.8. Determination of Cold Stress-Related Genes in Liver by Real-Time Quantitative PCR
2.9. Gut Microbiota Analysis
2.10. Statistics Analysis
3. Results
3.1. Nutritional and Antioxidant Properties of Sea Cucumber Viscera
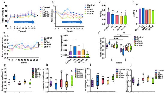
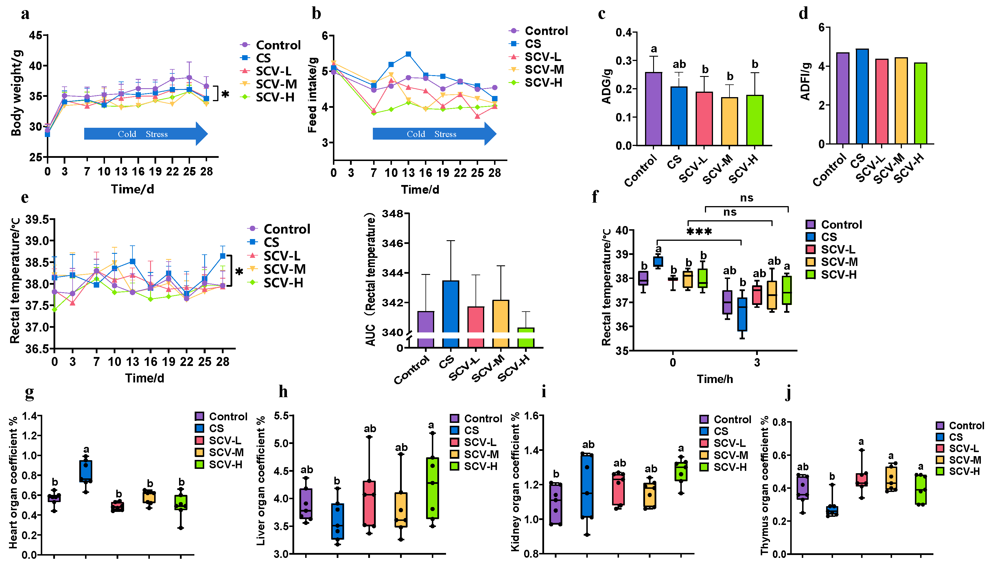
3.2. Sea Cucumber Viscera Ameliorate Oxidative Stress Induced Organ Damage in Mice
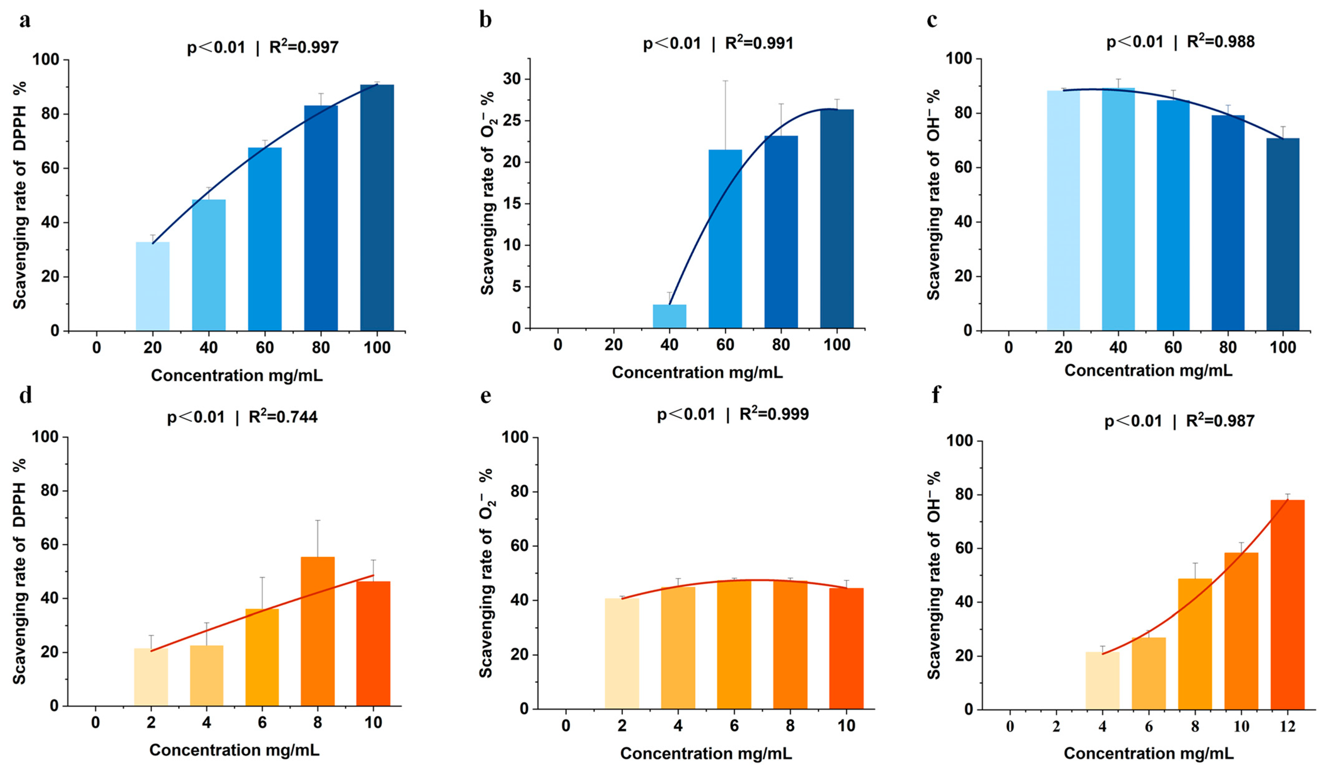
3.3. Sea Cucumber Viscera Have Antioxidant Capacity
3.4. Sea Cucumber Viscera Can Alleviate Oxidative Stress Induced Liver Impairment
3.5. Sea Cucumber Viscera Alleviate Oxidative Stress by Modulating the Keap1-Nrf2/HO-1 Signaling Pathway
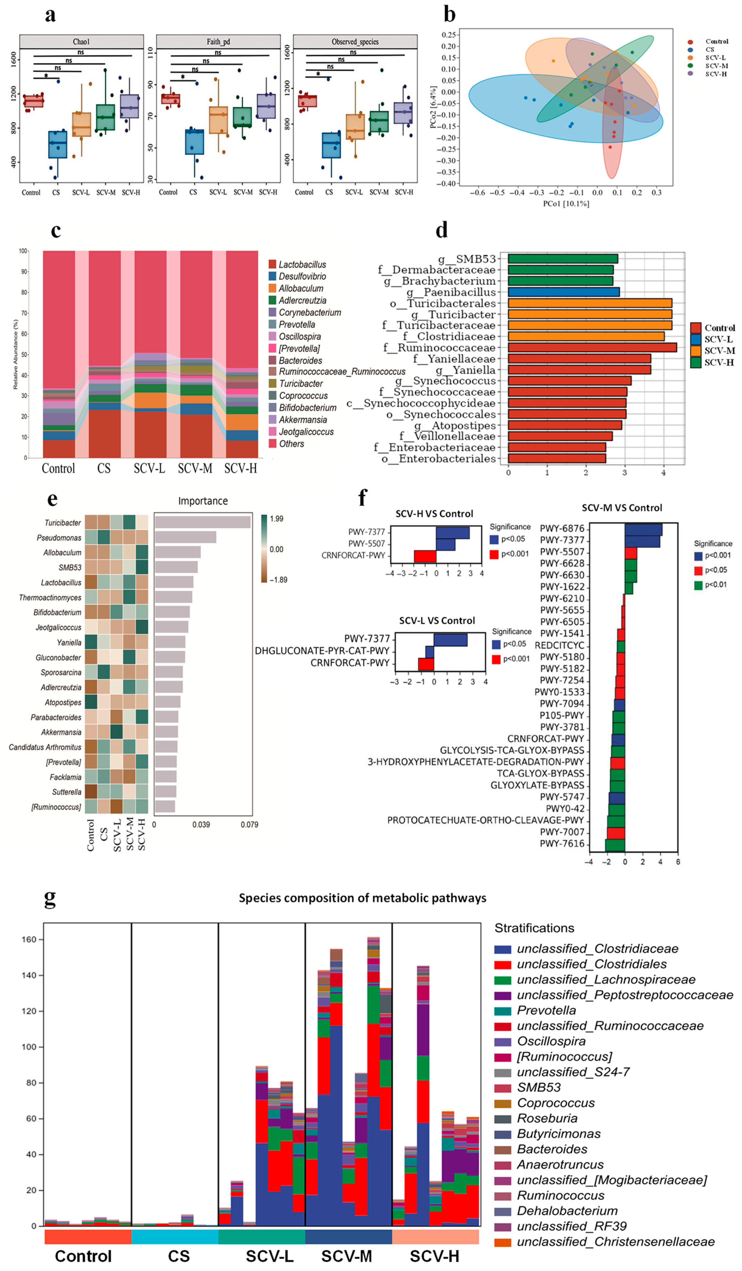
3.6. Sea Cucumber Viscera Alters the Gut Microbial Community in Oxidative Stress Mice
3.7. Analysis of the Correlation Between Gut Microbiota and Traits in Mice
4. Discussion
5. Conclusions
Supplementary Materials
Author Contributions
Funding
Institutional Review Board Statement
Data Availability Statement
Conflicts of Interest
References
- Zeng, Y.; Buonfiglio, F.; Li, J.; Pfeiffer, N.; Gericke, A. Mechanisms Underlying Vascular Inflammaging: Current Insights and Potential Treatment Approaches. Aging Dis. 2024, 16, 1889–1917. [Google Scholar] [CrossRef]
- Vona, R.; Pallotta, L.; Cappelletti, M.; Severi, C.; Matarrese, P. The Impact of Oxidative Stress in Human Pathology: Focus on Gastrointestinal Disorders. Antioxidants 2021, 10, 201. [Google Scholar] [CrossRef] [PubMed]
- Le, N.A. Lipoprotein-associated oxidative stress: A new twist to the postprandial hypothesis. Int. J. Mol. Sci. 2014, 16, 401–419. [Google Scholar] [CrossRef] [PubMed]
- Teng, T.; Yang, H.; Xu, T.; Sun, G.; Song, X.; Bai, G.; Shi, B. Activation of inflammatory networks in the lungs caused by chronic cold stress is moderately attenuated by glucose supplementation. Int. J. Mol. Sci. 2022, 23, 10697. [Google Scholar] [CrossRef] [PubMed]
- De Vitis, C.; Capalbo, C.; Torsello, A.; Napoli, C.; Salvati, V.; Loffredo, C.; Blandino, G.; Piaggio, G.; Auciello, F.R.; Pelliccia, F.; et al. Opposite Effect of Thyroid Hormones on Oxidative Stress and on Mitochondrial Respiration in COVID-19 Patients. Antioxidants 2022, 11, 1998. [Google Scholar] [CrossRef]
- Mirzababaei, A.; Taheri, A.; Rasaei, N.; Mehranfar, S.; Jamili, S.; Clark, C.C.T.; Mirzaei, K. The relationship between dietary phytochemical index and resting metabolic rate mediated by inflammatory factors in overweight and obese women: A cross-sectional study. BMC Womens Health 2022, 22, 313. [Google Scholar] [CrossRef]
- Duan, Y.N.; Ge, X.; Jiang, H.W.; Zhang, H.J.; Zhao, Y.; Li, J.L.; Zhang, W.; Li, J.Y. Diphyllin Improves High-Fat Diet-Induced Obesity in Mice Through Brown and Beige Adipocytes. Front. Endocrinol. 2020, 11, 592818. [Google Scholar] [CrossRef]
- Milton-Laskíbar, I.; Gómez-Zorita, S.; Arias, N.; Romo-Miguel, N.; González, M.; Fernández-Quintela, A.; Portillo, M.P. Effects of resveratrol and its derivative pterostilbene on brown adipose tissue thermogenic activation and on white adipose tissue browning process. J. Physiol. Biochem. 2020, 76, 269–278. [Google Scholar] [CrossRef]
- Zhou, M.; Ma, J.; Kang, M.; Tang, W.; Xia, S.; Yin, J.; Yin, Y. Flavonoids, gut microbiota, and host lipid metabolism. Eng. Life Sci. 2024, 24, 2300065. [Google Scholar] [CrossRef]
- Huang, Z.; Xu, A. Adipose Extracellular Vesicles in Intercellular and Inter-Organ Crosstalk in Metabolic Health and Diseases. Front. Immunol. 2021, 12, 608680. [Google Scholar] [CrossRef]
- Chen, H.; Zhang, H.; Jia, T.; Wang, Z.; Zhu, W. Roles of leptin on energy balance and thermoregulation in Eothenomys miletus. Front. Physiol. 2022, 13, 1054107. [Google Scholar] [CrossRef] [PubMed]
- Lockie, S.H.; Stefanidis, A.; Oldfield, B.J.; Perez-Tilve, D. Brown adipose tissue thermogenesis in the resistance to and reversal of obesity: A potential new mechanism contributing to the metabolic benefits of proglucagon-derived peptides. Adipocyte 2013, 2, 196–200. [Google Scholar] [CrossRef] [PubMed]
- Pravda, J. Systemic Lupus Erythematosus: Pathogenesis at the Functional Limit of Redox Homeostasis. Oxid. Med. Cell. Longev. 2019, 2019, 1651724. [Google Scholar] [CrossRef] [PubMed]
- Albert, V.; Svensson, K.; Shimobayashi, M.; Colombi, M.; Muñoz, S.; Jimenez, V.; Handschin, C.; Bosch, F.; Hall, M.N. mTORC2 sustains thermogenesis via Akt-induced glucose uptake and glycolysis in brown adipose tissue. EMBO Mol. Med. 2016, 8, 232–246. [Google Scholar] [CrossRef]
- Keselj, I.M.; Bozic, F.N.; Vucinic, M.M.; Lalosevic, D.; Kostic, T.S.; Andric, S.A. Transcriptional Profiles of Mitochondrial Dynamics Markers Are Disturbed in Adrenal Glands of Stressed Adult Male Rats. Life 2023, 13, 1457. [Google Scholar] [CrossRef]
- Befroy, D.E.; Rothman, D.L.; Petersen, K.F.; Shulman, G.I. 31P-magnetization transfer magnetic resonance spectroscopy measurements of in vivo metabolism. Diabetes 2012, 61, 2669–2678. [Google Scholar] [CrossRef]
- Cheng, H.L.; Chang, W.T.; Hu, Y.C.; Hsieh, B.S.; Huang, T.C.; Chong, I.W.; Huang, L.W.; Chang, K.L. Arecoline Increases Glycolysis and Modulates pH Regulator Expression in HA22T/VGH Hepatoma Cells, Leading to Increase of Intracellular Ca(2+), Reactive Oxygen Species, and Anoikis. J. Cancer 2017, 8, 3173–3182. [Google Scholar] [CrossRef]
- Zuo, T.; Zhu, M.; Xu, W. Roles of Oxidative Stress in Polycystic Ovary Syndrome and Cancers. Oxid. Med. Cell. Longev. 2016, 2016, 8589318. [Google Scholar] [CrossRef]
- Othman, M.S.; Fareid, M.A.; Abdel Hameed, R.S.; Abdel Moneim, A.E. The Protective Effects of Melatonin on Aluminum-Induced Hepatotoxicity and Nephrotoxicity in Rats. Oxid. Med. Cell. Longev. 2020, 2020, 7375136. [Google Scholar] [CrossRef]
- Jiang, Y.; Wang, X.; Hu, D. Mitochondrial alterations during oxidative stress in chronic obstructive pulmonary disease. Int. J. Chronic Obstr. Pulm. Dis. 2017, 12, 1153–1162. [Google Scholar] [CrossRef]
- Zhang, W. The mitophagy receptor FUN14 domain-containing 1 (FUNDC1): A promising biomarker and potential therapeutic target of human diseases. Genes. Dis. 2021, 8, 640–654. [Google Scholar] [CrossRef]
- Zheng, Y.; Zhang, J.; Zhu, X.; Wei, Y.; Zhao, W.; Si, S.; Li, Y. A Mitochondrial Perspective on Noncommunicable Diseases. Biomedicines 2023, 11, 647. [Google Scholar] [CrossRef]
- Liu, X.; Ju, Y.; Yang, P.; Shen, N.; Shao, Y.; Yang, A.; Wu, R.; Lei, L.; Fang, B. Enhanced hydrogel loading of quercetin-loaded hollow mesoporous cerium dioxide nanoparticles for skin flap survival. Mater. Today Bio 2025, 30, 101432. [Google Scholar] [CrossRef]
- Wang, X.; Tang, T.; Zhai, M.; Ge, R.; Wang, L.; Huang, J.; Zhou, P. Ling-Gui-Zhu-Gan Decoction Protects H9c2 Cells against H(2)O(2)-Induced Oxidative Injury via Regulation of the Nrf2/Keap1/HO-1 Signaling Pathway. Evid.-Based Complement. Altern. Med. 2020, 2020, 8860603. [Google Scholar] [CrossRef]
- Giudice, A.; Arra, C.; Turco, M.C. Review of molecular mechanisms involved in the activation of the Nrf2-ARE signaling pathway by chemopreventive agents. In Transcription Factors; Methods in Molecular Biology; Humana Press: Totowa, NJ, USA, 2010; Volume 647, pp. 37–74. [Google Scholar] [CrossRef]
- Kumar, A.; LaVoie, H.A.; DiPette, D.J.; Singh, U.S. Ethanol neurotoxicity in the developing cerebellum: Underlying mechanisms and implications. Brain Sci. 2013, 3, 941–963. [Google Scholar] [CrossRef] [PubMed]
- Menon, R.; Peltier, M.R. Novel Insights into the Regulatory Role of Nuclear Factor (Erythroid-Derived 2)-Like 2 in Oxidative Stress and Inflammation of Human Fetal Membranes. Int. J. Mol. Sci. 2020, 21, 6139. [Google Scholar] [CrossRef]
- Zhao, Y.; Carroll, D.W.; You, Y.; Chaiswing, L.; Wen, R.; Batinic-Haberle, I.; Bondada, S.; Liang, Y.; St Clair, D.K. A novel redox regulator, MnTnBuOE-2-PyP(5+), enhances normal hematopoietic stem/progenitor cell function. Redox Biol. 2017, 12, 129–138. [Google Scholar] [CrossRef] [PubMed]
- Bahrami, Y.; Zhang, W.; Mm Franco, C. Distribution of saponins in the sea cucumber Holothuria lessoni; the body wall versus the viscera, and their biological activities. Mar. Drugs 2018, 16, 423. [Google Scholar] [CrossRef] [PubMed]
- Mamelona, J.; Saint-Louis, R.; Pelletier, É. Proximate composition and nutritional profile of by-products from green urchin and Atlantic sea cucumber processing plants. Int. J. Food Sci. Technol. 2010, 45, 2119–2126. [Google Scholar] [CrossRef]
- Pangestuti, R.; Arifin, Z. Medicinal and health benefit effects of functional sea cucumbers. J. Tradit. Complement. Med. 2018, 8, 341–351. [Google Scholar] [CrossRef]
- Bahrami, Y.; Zhang, W.; Franco, C. Discovery of novel saponins from the viscera of the sea cucumber Holothuria lessoni. Mar. Drugs 2014, 12, 2633–2667. [Google Scholar] [CrossRef]
- Qin, Y.; Yuan, Q.; Zhang, Y.; Li, J.; Zhu, X.; Zhao, L.; Wen, J.; Liu, J.; Zhao, L.; Zhao, J. Enzyme-Assisted Extraction Optimization, Characterization and Antioxidant Activity of Polysaccharides from Sea Cucumber Phyllophorus proteus. Molecules 2018, 23, 590. [Google Scholar] [CrossRef]
- Moghadam, F.D.; Baharara, J.; Balanezhad, S.Z.; Jalali, M.; Amini, E. Effect of Holothuria leucospilota extracted saponin on maturation of mice oocyte and granulosa cells. Res. Pharm. Sci. 2016, 11, 130–137. [Google Scholar]
- Cao, R.A.; Surayot, U.; You, S. Structural characterization of immunostimulating protein-sulfated fucan complex extracted from the body wall of a sea cucumber, Stichopus japonicus. Int. J. Biol. Macromol. 2017, 99, 539–548. [Google Scholar] [CrossRef] [PubMed]
- Guan, R.; Peng, Y.; Zhou, L.; Zheng, W.; Liu, X.; Wang, P.; Yuan, Q.; Gao, N.; Zhao, L.; Zhao, J. Precise Structure and Anticoagulant Activity of Fucosylated Glycosaminoglycan from Apostichopus japonicus: Analysis of Its Depolymerized Fragments. Mar. Drugs 2019, 17, 195. [Google Scholar] [CrossRef] [PubMed]
- GB5009.5-2016; National Food Safety Standard—Determination of Protein in Foods. National Health Commission State Administration for Market Regulation: Beijing, China, 2016.
- GBT14772-2008; Determination of Crude Fat in Foods. General Administration of Quality Supervision, Inspection and Quarantine: Beijing, China, 2008.
- GB 5009.3-2016; National Food Safety Standard—Determination of Moisture Content in Foods. National Health and Family Planning Commission: Beijing, China, 2016.
- GB 5009.4-2016; National Food Safety Standard—Determination of Ash Content in Foods. National Health and Family Planning Commission: Beijing, China, 2016.
- GBT6436-2018; Determination of Calcium in Feed. State Administration for Market Regulation: Beijing, China; National Standardization Administration: Beijing, China, 2018.
- GB 5009.87-2016; National Food Safety Standard—Determination of Phosphorus in Foods. National Health and Family Planning Commission State Food: Beijing, China, 2016.
- Ozkan, S.; Malayoğlu, H.B.; Yalçin, S.; Karadas, F.; Koçtürk, S.; Cabuk, M.; Oktay, G.; Ozdemir, S.; Ozdemir, E.; Ergül, M. Dietary vitamin E (alpha-tocopherol acetate) and selenium supplementation from different sources: Performance, ascites-related variables and antioxidant status in broilers reared at low and optimum temperatures. Br. Poult. Sci. 2007, 48, 580–593. [Google Scholar] [CrossRef]
- Du, C.; Anderson, A.; Lortie, M.; Parsons, R.; Bodnar, A. Oxidative damage and cellular defense mechanisms in sea urchin models of aging. Free Radic. Biol. Med. 2013, 63, 254–263. [Google Scholar] [CrossRef]
- Liu, X.; Sun, Z.; Zhang, M.; Meng, X.; Xia, X.; Yuan, W.; Xue, F.; Liu, C. Antioxidant and antihyperlipidemic activities of polysaccharides from sea cucumber Apostichopus japonicus. Carbohydr. Polym. 2012, 90, 1664–1670. [Google Scholar] [CrossRef]
- Xu, C.; Zhang, R.; Wen, Z. Bioactive compounds and biological functions of sea cucumbers as potential functional foods. J. Funct. Foods 2018, 49, 73–84. [Google Scholar] [CrossRef]
- Daroit, D.J.; Brandelli, A. In vivo bioactivities of food protein-derived peptides–a current review. Curr. Opin. Food Sci. 2021, 39, 120–129. [Google Scholar] [CrossRef]
- Yin, J.; Liu, M.; Ren, W.; Duan, J.; Yang, G.; Zhao, Y.; Fang, R.; Chen, L.; Li, T.; Yin, Y. Effects of dietary supplementation with glutamate and aspartate on diquat-induced oxidative stress in piglets. PLoS ONE 2015, 10, e0122893. [Google Scholar] [CrossRef]
- Song, Z.; Tong, G.; Xiao, K.; Jiao, L.F.; Ke, Y.; Hu, C. L-cysteine protects intestinal integrity, attenuates intestinal inflammation and oxidant stress, and modulates NF-κB and Nrf2 pathways in weaned piglets after LPS challenge. Innate Immun. 2016, 22, 152–161. [Google Scholar] [CrossRef]
- Yin, J.; Ren, W.; Chen, S.; Li, Y.; Han, H.; Gao, J.; Liu, G.; Wu, X.; Li, T.; Woo Kim, S.; et al. Metabolic Regulation of Methionine Restriction in Diabetes. Mol. Nutr. Food Res. 2018, 62, e1700951. [Google Scholar] [CrossRef]
- Zheng, P.; Yu, B.; He, J.; Tian, G.; Luo, Y.; Mao, X.; Zhang, K.; Che, L.; Chen, D. Protective effects of dietary arginine supplementation against oxidative stress in weaned piglets. Br. J. Nutr. 2013, 109, 2253–2260. [Google Scholar] [CrossRef]
- Xu, K.; Liu, H.; Bai, M.; Gao, J.; Wu, X.; Yin, Y. Redox Properties of Tryptophan Metabolism and the Concept of Tryptophan Use in Pregnancy. Int. J. Mol. Sci. 2017, 18, 1595. [Google Scholar] [CrossRef]
- Sun, S.; Cao, X.; Gao, J. C24:0 avoids cold exposure-induced oxidative stress and fatty acid β-oxidation damage. iScience 2021, 24, 103409. [Google Scholar] [CrossRef] [PubMed]
- Policar, C.; Bouvet, J.; Bertrand, H.C.; Delsuc, N. SOD mimics: From the tool box of the chemists to cellular studies. Curr. Opin. Chem. Biol. 2022, 67, 102109. [Google Scholar] [CrossRef] [PubMed]
- Cui, J.-J.; Yuan, J.-F.; Zhang, Z.-Q. Anti-oxidation activity of the crude polysaccharides isolated from Polygonum cillinerve (Nakai) Ohwi in immunosuppressed mice. J. Ethnopharmacol. 2010, 132, 512–517. [Google Scholar] [CrossRef] [PubMed]
- Bedard, L.L.; Massey, T.E. Aflatoxin B1-induced DNA damage and its repair. Cancer Lett. 2006, 241, 174–183. [Google Scholar] [CrossRef]
- Akhalaya, M.Y.; Platonov, A.G.; Baizhumanov, A.A. Short-term cold exposure improves antioxidant status and general resistance of animals. Bull. Exp. Biol. Med. 2006, 141, 26–29. [Google Scholar] [CrossRef]
- Liu, Y.; Xue, N.; Zhang, B.; Lv, H.; Li, S. Cold stress induced liver injury of mice through activated NLRP3/Caspase-1/GSDMD pyroptosis signaling pathway. Biomolecules 2022, 12, 927. [Google Scholar] [CrossRef]
- Hu, J.; Zhao, H.; Wang, G.; Sun, Y.; Wang, L. Energy consumption and intestinal microbiome disorders of yellow catfish (Pelteobagrus fulvidraco) under cold stress. Front. Physiol. 2022, 13, 985046. [Google Scholar] [CrossRef]
- Loperena González, P.N.; Karthigeyan, K.P.; Corry, J.; Krishna, A.; Hackenberg, B.; Sierra, B.; Kwiek, J.J. Mammalian fatty acid synthase: A commonly used viral host dependency factor and a putative target for host-targeted broad-spectrum antiviral therapeutic development. Mbio 2025, 16, e0395424. [Google Scholar] [CrossRef]
- Baydakova, G.V.; Tsygankova, P.G.; Pechatnikova, N.L.; Bazhanova, O.A.; Nazarenko, Y.D.; Zakharova, E.Y. New Acylcarnitine Ratio as a Reliable Indicator of Long-Chain 3-Hydroxyacyl-CoA Dehydrogenase Deficiency. Int. J. Neonatal Screen. 2023, 9, 48. [Google Scholar] [CrossRef] [PubMed]
- Bai, H.; Liu, T.; Wang, S.; Wang, Z. Polyunsaturated fatty acids, vitamin E and lycopene alleviate ambient particulate matter organic extracts-induced oxidative stress in canine lung cells via the Nrf2/HO-1 pathway. Vet. Res. Commun. 2023, 47, 791–801. [Google Scholar] [CrossRef] [PubMed]
- Abrescia, P.; Treppiccione, L.; Rossi, M.; Bergamo, P. Modulatory role of dietary polyunsaturated fatty acids in Nrf2-mediated redox homeostasis. Prog. Lipid Res. 2020, 80, 101066. [Google Scholar] [CrossRef]
- Davinelli, S.; Medoro, A.; Intrieri, M.; Saso, L.; Scapagnini, G.; Kang, J.X. Targeting NRF2-KEAP1 axis by Omega-3 fatty acids and their derivatives: Emerging opportunities against aging and diseases. Free Radic. Biol. Med. 2022, 193, 736–750. [Google Scholar] [CrossRef] [PubMed]
- Shi, S.; Chen, Y.; Luo, Z.; Nie, G.; Dai, Y. Role of oxidative stress and inflammation-related signaling pathways in doxorubicin-induced cardiomyopathy. Cell Commun. Signal 2023, 21, 61. [Google Scholar] [CrossRef]
- El Kebbaj, R.; Bouchab, H.; Tahri-Joutey, M.; Rabbaa, S.; Limami, Y.; Nasser, B.; Egbujor, M.C.; Tucci, P.; Andreoletti, P.; Saso, L.; et al. The Potential Role of Major Argan Oil Compounds as Nrf2 Regulators and Their Antioxidant Effects. Antioxidants 2024, 13, 344. [Google Scholar] [CrossRef]
- Du, F.; Huang, H.; Cao, Y.; Ran, Y.; Wu, Q.; Chen, B. Notoginsenoside R1 protects against high glucose-induced cell injury through AMPK/Nrf2 and downstream HO-1 signaling. Front. Cell Dev. Biol. 2021, 9, 791643. [Google Scholar] [CrossRef]
- Suzuki, T.; Takahashi, J.; Yamamoto, M. Molecular basis of the KEAP1-NRF2 signaling pathway. Mol. Cells 2023, 46, 133–141. [Google Scholar] [CrossRef] [PubMed]
- Ma, K.; Wu, H.-Y.; Wang, S.-Y.; Li, B.-X. The Keap1/Nrf2-ARE signaling pathway is involved in atrazine induced dopaminergic neurons degeneration via microglia activation. Ecotoxicol. Environ. Saf. 2021, 226, 112862. [Google Scholar] [CrossRef]
- Neyrinck, A.M.; Etxeberria, U.; Taminiau, B.; Daube, G.; Van Hul, M.; Everard, A.; Cani, P.D.; Bindels, L.B.; Delzenne, N.M. Rhubarb extract prevents hepatic inflammation induced by acute alcohol intake, an effect related to the modulation of the gut microbiota. Mol. Nutr. Food Res. 2017, 61, 1500899. [Google Scholar] [CrossRef]
- Liu, X.; Zhang, Y.; Li, W.; Zhang, B.; Yin, J.; Liuqi, S.; Wang, J.; Peng, B.; Wang, S. Fucoidan ameliorated dextran sulfate sodium-induced ulcerative colitis by modulating gut microbiota and bile acid metabolism. J. Agric. Food Chem. 2022, 70, 14864–14876. [Google Scholar] [CrossRef]
- Balouei, F.; Stefanon, B.; Martello, E.; Atuahene, D.; Sandri, M.; Meineri, G. Supplementation with Silybum marianum Extract, Synbiotics, Omega-3 Fatty Acids, Vitamins, and Minerals: Impact on Biochemical Markers and Fecal Microbiome in Overweight Dogs. Animals 2024, 14, 579. [Google Scholar] [CrossRef]
- Zhao, L.; Xie, Q.; Evivie, S.E.; Yue, Y.; Yang, H.; Lv, X.; Liu, F.; Li, B.; Huo, G. Bifidobacterium longum subsp. longum K5 alleviates inflammatory response and prevents intestinal barrier injury induced by LPS in vitro based on comparative genomics. J. Funct. Foods 2022, 92, 105030. [Google Scholar] [CrossRef]
- Li, S.; Zhuge, A.; Xia, J.; Wang, S.; Lv, L.; Wang, K.; Jiang, H.; Yan, R.; Yang, L.; Bian, X.; et al. Bifidobacterium longum R0175 protects mice against APAP-induced liver injury by modulating the Nrf2 pathway. Free Radic. Biol. Med. 2023, 203, 11–23. [Google Scholar] [CrossRef]
- Ke, B.; Shen, X.D.; Zhang, Y.; Ji, H.; Gao, F.; Yue, S.; Kamo, N.; Zhai, Y.; Yamamoto, M.; Busuttil, R.W.; et al. KEAP1-NRF2 complex in ischemia-induced hepatocellular damage of mouse liver transplants. J. Hepatol. 2013, 59, 1200–1207. [Google Scholar] [CrossRef] [PubMed]







| Group | Experimental Treatment |
|---|---|
| Control | 0.9% Normal saline |
| CS | 0.9% Normal saline |
| SCV-L | 200 mg/kg/d + CS |
| SCV-M | 400 mg/kg/d + CS |
| SCV-H | 800 mg/kg/d + CS |
| Pathological Changes | Score |
|---|---|
| Hepatocyte morphology is neat, with well-arranged hepatocyte cords and no inflammatory cell infiltration | 0 |
| Hepatocyte cords disorganized, occasional vacuoles, slight inflammatory cell infiltration | 1 |
| Hepatocytes have mild swelling, more vacuoles or inflammatory cell infiltration | 2 |
| Heavily swollen hepatocytes with large numbers of vacuoles or inflammatory and lymphocytic infiltrates | 3 |
| Large vacuolated lesions of hepatocytes with inflammatory necrosis and exudation of erythrocytes and lymphocytes | 4 |
| Ingredient | Content % |
|---|---|
| Crude protein | 56.97 ± 0.73 |
| Crude fat | 24.27 ± 2.49 |
| Ash | 7.47 ± 0.15 |
| Moisture | 4.19 ± 0.95 |
| Polysaccharide | 4.76 ± 0.24 |
| Calcium | 0.27 ± 0.07 |
| Phosphorus | 0.78 ± 0.10 |
| Fatty Acid | Content (g·100 g−1) | Content % | Fatty Acid | Content (g·100 g−1) | Content % |
|---|---|---|---|---|---|
| C11:0 | 0.0039 | 0.03 | C18:3γ | 0.4085 | 3.42 |
| C12:0 | 0.006 | 0.05 | C20:0 | 0.2864 | 2.39 |
| C13:0 | 0.1685 | 1.41 | C20:1 | 0.0387 | 0.32 |
| C14:0 | 0.0553 | 0.46 | C21:0 | 0.093 | 0.78 |
| C14:1 | 0.0217 | 0.18 | C20:3 | 0.5596 | 4.68 |
| C15:0 | 0.0182 | 0.15 | C22:0 | 0.0286 | 0.24 |
| C15:1 | 0.318 | 2.66 | C22:1 | 2.1783 | 18.21 |
| C16:0 | 2.3029 | 19.25 | C20:3 | 0.281 | 2.35 |
| C16:1 | 0.172 | 1.44 | C20:3 | 0.2342 | 1.96 |
| C17:1 | 1.2989 | 10.86 | C20:4 | 0.7775 | 6.5 |
| C18:0 | 0.1836 | 1.53 | C23:0 | 0.7974 | 6.67 |
| C18:1 | 0.3085 | 2.58 | C24:0 | 0.3956 | 3.31 |
| C18:3 α | 0.3191 | 2.67 | C20:5 | 0.7054 | 5.9 |
| Saturated Fatty Acid | 4.3393 | 36.28 | Polyunsaturated Fatty Acid | 3.3239 | 27.79 |
| Unsaturated Fatty Acid | 7.6212 | 63.72 | ω-3 | 1.8020 | 15.07 |
| Monounsaturated Fatty Acid | 4.2973 | 35.93 | ω-6 | 1.4203 | 11.87 |
Disclaimer/Publisher’s Note: The statements, opinions and data contained in all publications are solely those of the individual author(s) and contributor(s) and not of MDPI and/or the editor(s). MDPI and/or the editor(s) disclaim responsibility for any injury to people or property resulting from any ideas, methods, instructions or products referred to in the content. |
© 2025 by the authors. Licensee MDPI, Basel, Switzerland. This article is an open access article distributed under the terms and conditions of the Creative Commons Attribution (CC BY) license (https://creativecommons.org/licenses/by/4.0/).
Share and Cite
Gao, Y.; Qiao, X.; Jing, X.; Li, W.; Zhang, D.; Pu, L.; Zhang, J.; Yang, H.; Pei, X.; Hong, L. Unlocking the Antioxidant Potential of Sea Cucumber Viscera: Pre-Treatment Modulates the Keap1-Nrf2 Pathway and Gut Microbiota to Attenuate Cold Stress-Induced Oxidative Damage. Antioxidants 2025, 14, 1355. https://doi.org/10.3390/antiox14111355
Gao Y, Qiao X, Jing X, Li W, Zhang D, Pu L, Zhang J, Yang H, Pei X, Hong L. Unlocking the Antioxidant Potential of Sea Cucumber Viscera: Pre-Treatment Modulates the Keap1-Nrf2 Pathway and Gut Microbiota to Attenuate Cold Stress-Induced Oxidative Damage. Antioxidants. 2025; 14(11):1355. https://doi.org/10.3390/antiox14111355
Chicago/Turabian StyleGao, Yang, Xin Qiao, Xueyi Jing, Weiyue Li, Dongchao Zhang, Lei Pu, Jianbin Zhang, Hua Yang, Xingyao Pei, and Liang Hong. 2025. "Unlocking the Antioxidant Potential of Sea Cucumber Viscera: Pre-Treatment Modulates the Keap1-Nrf2 Pathway and Gut Microbiota to Attenuate Cold Stress-Induced Oxidative Damage" Antioxidants 14, no. 11: 1355. https://doi.org/10.3390/antiox14111355
APA StyleGao, Y., Qiao, X., Jing, X., Li, W., Zhang, D., Pu, L., Zhang, J., Yang, H., Pei, X., & Hong, L. (2025). Unlocking the Antioxidant Potential of Sea Cucumber Viscera: Pre-Treatment Modulates the Keap1-Nrf2 Pathway and Gut Microbiota to Attenuate Cold Stress-Induced Oxidative Damage. Antioxidants, 14(11), 1355. https://doi.org/10.3390/antiox14111355
