Edaravone Mitigates Postovulatory Aging by Preserving Oocyte and Embryo Quality in Mice
Abstract
1. Introduction
2. Materials and Methods
2.1. Animals
2.2. Reagents and Antibodies
2.3. MII Oocyte Collection and Postovulatory Aging
2.4. Germinal Vesicle (GV) Oocyte Collection and In Vitro Maturation (IVM)
2.5. Immunofluorescence Staining
2.6. Measurement of Mitochondrial Membrane Potential (ΔΨm) and ATP Levels
2.7. Measurement of Intracellular ROS and Glutathione (GSH) Levels
2.8. IVF and Preimplantation Embryo Culture
2.9. Time-Lapse Imaging System
2.10. Live Birth Safety Assay
2.11. Data Analysis and Statistics
3. Results
3.1. EDA Alleviates Meiotic Defects in Postovulatory-Aged Oocytes
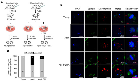
3.2. EDA Ameliorates Aging-Associated Meiotic Defects in Oocytes
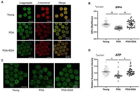
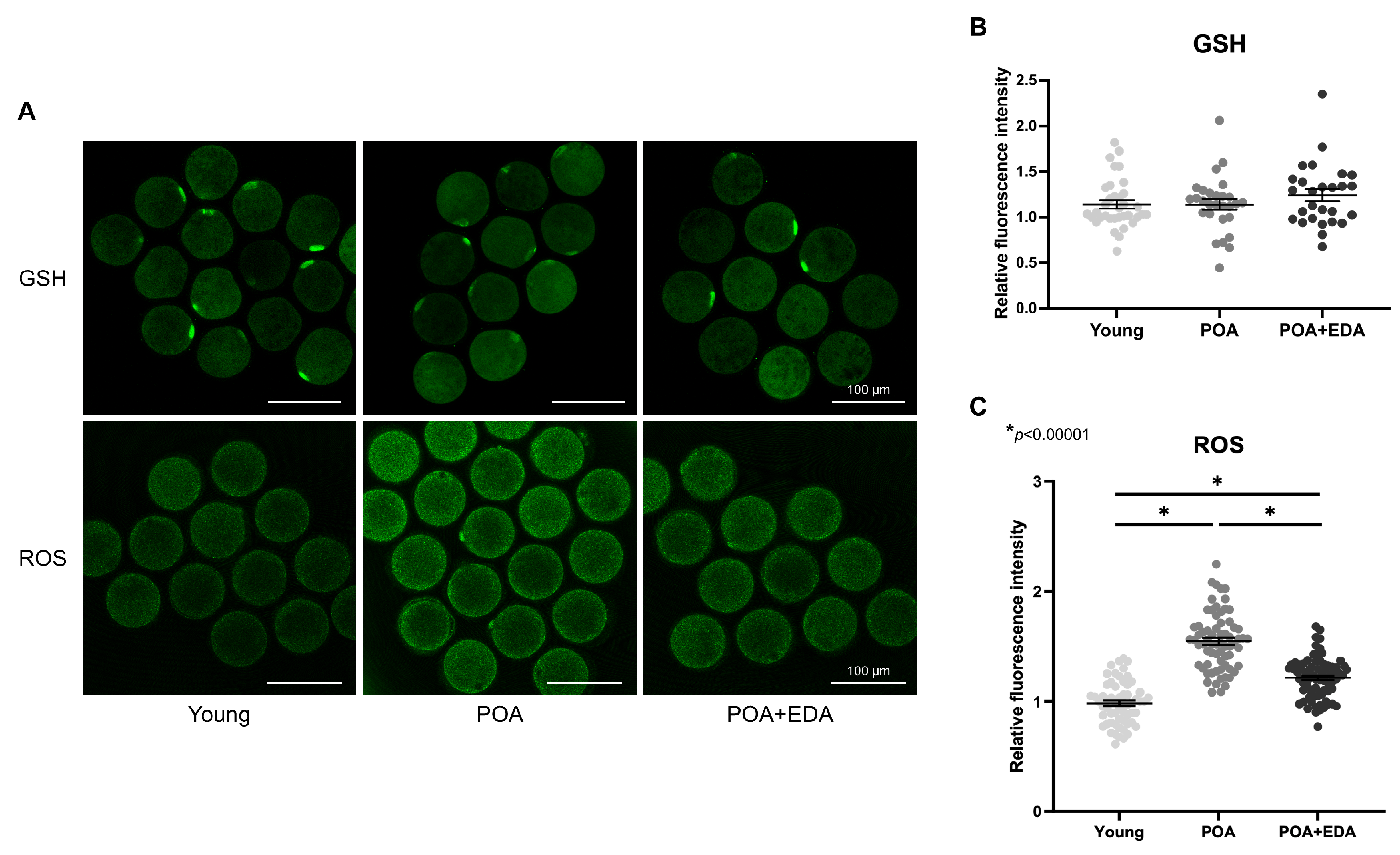
3.3. EDA Reverses Mitochondrial Dysfunction and Mitigates Oxidative Stress in Postovulatory-Aged Oocytes
3.4. EDA Partially Restores Embryo Developmental Competence in Postovulatory-Aged Oocytes
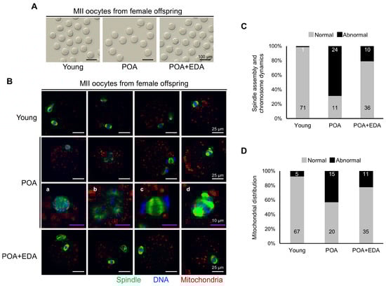
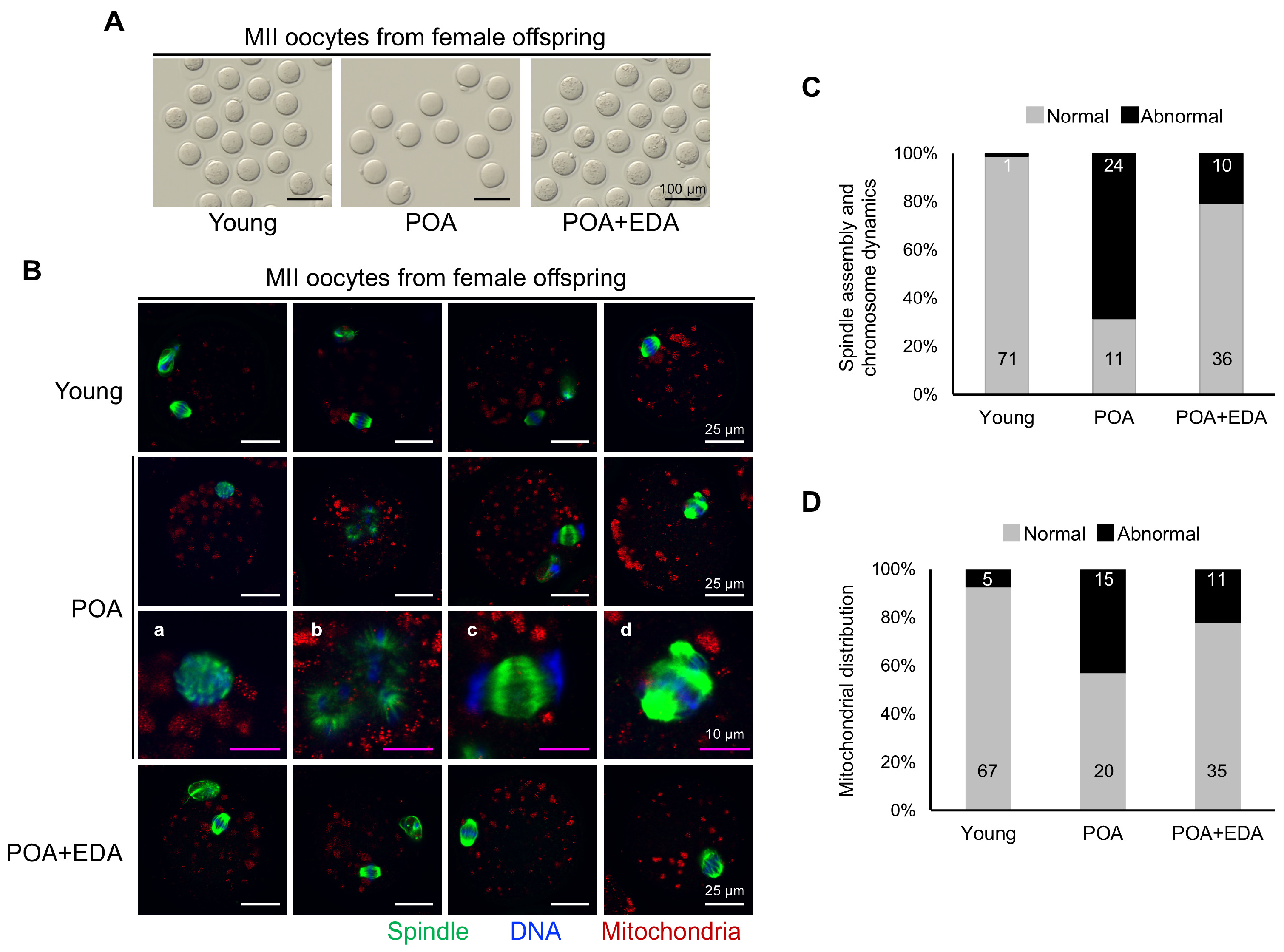
3.5. Safety and Efficacy of EDA on Female Fertility of F1 Offspring
4. Discussion
5. Conclusions
Supplementary Materials
Author Contributions
Funding
Institutional Review Board Statement
Informed Consent Statement
Data Availability Statement
Acknowledgments
Conflicts of Interest
Abbreviations
| POA | Postovulatory aging |
| EDA | Edaravone |
| ROS | Reactive oxygen species |
| ART | Assisted reproductive technology |
| MII | Metaphase II |
| IVF | In vitro fertilization |
| ALS | Amyotrophic lateral sclerosis |
| F1 | First generation |
| PMSG | Pregnant mare’s serum gonadotropin |
| hCG | Human chorionic gonadotropin |
| COCs | Cumulus–oocyte complexes |
| GV | Germinal vesicle |
| IVM | In vitro maturation |
| IBMX | 3-isobutyl-1-methylxanthine |
| PBS-PVA | Phosphate-buffered saline containing 0.1% polyvinyl alcohol |
| LAS AF | Leica Application Suite Advanced Fluorescence |
| ΔΨm | Mitochondrial membrane potential |
| GSH | Glutathione |
| dpc | Days post coitum |
| Mean ± SEM | Mean ± standard error of the mean |
References
- Meldrum, D.R.; Casper, R.F.; Diez-Juan, A.; Simon, C.; Domar, A.D.; Frydman, R. Aging and the environment affect gamete and embryo potential: Can we intervene? Fertil. Steril. 2016, 105, 548–559. [Google Scholar] [CrossRef]
- Di Nisio, V.; Antonouli, S.; Damdimopoulou, P.; Salumets, A.; Cecconi, S.; On Behalf of SIERR. In vivo and in vitro postovulatory aging: When time works against oocyte quality? J. Assist. Reprod. Genet. 2022, 39, 905–918. [Google Scholar] [CrossRef] [PubMed]
- Martin, J.H.; Nixon, B.; Cafe, S.L.; Aitken, R.J.; Bromfield, E.G.; Lord, T. OXIDATIVE STRESS AND REPRODUCTIVE FUNCTION: Oxidative stress and ageing of the post-ovulatory oocyte: An update on recent advances in the field. Reproduction 2022, 164, F109–F124. [Google Scholar] [CrossRef] [PubMed]
- Kim, Y.H.; Lee, S.Y.; Kim, E.Y.; Kim, K.H.; Koong, M.K.; Lee, K.A. The Antioxidant Auraptene Improves Aged Oocyte Quality and Embryo Development in Mice. Antioxidants 2022, 12, 87. [Google Scholar] [CrossRef] [PubMed]
- Li, L.J.; Chao, S.; Zhao, S.X.; Lu, J.; Zhang, X.Y.; Zhao, Y.; Zhao, M.H.; Huang, G.A.; Yin, S.; Sun, Q.Y.; et al. Protocatechuic Acid Delays Postovulatory Oocyte Ageing in Mouse. Mol. Nutr. Food Res. 2023, 67, 2200363. [Google Scholar] [CrossRef]
- Zhou, J.L.; Xue, Z.Y.Y.; He, H.N.; Liu, X.; Yin, S.Y.; Wu, D.Y.; Zhang, X.; Schatten, H.; Miao, Y.L. Resveratrol delays postovulatory aging of mouse oocytes through activating mitophagy. Aging 2019, 11, 11504–11519. [Google Scholar] [CrossRef]
- Zhang, M.Q.; ShiYang, X.Y.; Zhang, Y.W.; Miao, Y.L.; Chen, Y.; Cui, Z.K.; Xiong, B. Coenzyme Q10 ameliorates the quality of postovulatory aged oocytes by suppressing DNA damage and apoptosis. Free Radic. Biol. Med. 2019, 143, 84–94. [Google Scholar] [CrossRef]
- Lord, T.; Martin, J.H.; Aitken, R.J. Accumulation of Electrophilic Aldehydes During Postovulatory Aging of Mouse Oocytes Causes Reduced Fertility, Oxidative Stress, and Apoptosis. Biol. Reprod. 2015, 92, 33. [Google Scholar] [CrossRef]
- Dai, X.; Lu, Y.; Zhang, M.; Miao, Y.; Zhou, C.; Cui, Z.; Xiong, B. Melatonin improves the fertilization ability of post-ovulatory aged mouse oocytes by stabilizing ovastacin and Juno to promote sperm binding and fusion. Hum. Reprod. 2017, 32, 598–606. [Google Scholar] [CrossRef]
- Wang, Y.; Li, L.; Fan, L.H.; Jing, Y.; Li, J.; Ouyang, Y.C.; Wang, Z.B.; Hou, Y.; Sun, Q.Y. N-acetyl-L-cysteine (NAC) delays post-ovulatory oocyte aging in mouse. Aging 2019, 11, 2020–2030. [Google Scholar] [CrossRef]
- Yamashita, T.; Abe, K. Update on Antioxidant Therapy with Edaravone: Expanding Applications in Neurodegenerative Diseases. Int. J. Mol. Sci. 2024, 25, 2945. [Google Scholar] [CrossRef]
- Ando, S.; Funato, M.; Ohuchi, K.; Kameyama, T.; Inagaki, S.; Seki, J.; Kawase, C.; Tsuruma, K.; Shimazawa, M.; Kaneko, H.; et al. Edaravone is a candidate agent for spinal muscular atrophy: Analysis using a human induced pluripotent stem cells-derived disease model. Eur. J. Pharmacol. 2017, 814, 161–168. [Google Scholar] [CrossRef] [PubMed]
- Atallah, M.; Yamashita, T.; Hu, X.; Hu, X.R.; Abe, K. Edaravone Confers Neuroprotective, Anti-inflammatory, and Antioxidant Effects on the Fetal Brain of a Placental-ischemia Mouse Model. J. Neuroimmune Pharmacol. 2023, 18, 640–656. [Google Scholar] [CrossRef] [PubMed]
- Cha, S.J.; Kim, K. Effects of the Edaravone, a Drug Approved for the Treatment of Amyotrophic Lateral Sclerosis, on Mitochondrial Function and Neuroprotection. Antioxidants 2022, 11, 195. [Google Scholar] [CrossRef] [PubMed]
- Bailly, C. Potential use of edaravone to reduce specific side effects of chemo-, radio- and immuno-therapy of cancers. Int. Immunopharmacol. 2019, 77, 105967. [Google Scholar] [CrossRef]
- Abou Taha, M.A.; Ali, F.E.M.; Saleh, I.G.; Akool, E. Sorafenib and edaravone protect against renal fibrosis induced by unilateral ureteral obstruction via inhibition of oxidative stress, inflammation, and RIPK-3/MLKL pathway. Naunyn-Schmiedeberg’s Arch. Pharmacol. 2024, 397, 8961–8977. [Google Scholar] [CrossRef]
- Zhao, Y.L.; Brezina, P.; Hsu, C.C.; Garcia, J.; Brinsden, P.R.; Wallach, E. In vitro fertilization: Four decades of reflections and promises. Biochim. Biophys. Acta-Gen. Subj. 2011, 1810, 843–852. [Google Scholar] [CrossRef]
- Xu, M.T.; Zhang, M.; Wang, G.L.; Gong, S.; Luo, M.J.; Zhang, J.; Yuan, H.J.; Tan, J.H. Postovulatory Aging of Mouse Oocytes Impairs Offspring Behavior by Causing Oxidative Stress and Damaging Mitochondria. Cells 2024, 13, 758. [Google Scholar] [CrossRef]
- Yamada-Fukunaga, T.; Yamada, M.; Hamatani, T.; Chikazawa, N.; Ogawa, S.; Akutsu, H.; Miura, T.; Miyado, K.; Tarin, J.J.; Kuji, N.; et al. Age-associated telomere shortening in mouse oocytes. Reprod. Biol. Endocrinol. 2013, 11, 108. [Google Scholar] [CrossRef]
- Zhang, C.X.; Dong, X.Q.; Yuan, X.Y.; Song, J.Z.; Wang, J.W.; Liu, B.Y.; Wu, K.L. Proteomic analysis implicates that postovulatory aging leads to aberrant gene expression, biosynthesis, RNA metabolism and cell cycle in mouse oocytes. J. Ovarian Res. 2022, 15, 112. [Google Scholar] [CrossRef]
- Deng, D.M.; Xie, J.; Tian, Y.; Zhu, L.; Liu, X.M.; Liu, J.X.; Huang, G.N.; Li, J.Y. Effects of meiotic stage-specific oocyte vitrification on mouse oocyte quality and developmental competence. Front. Endocrinol. 2023, 14, 1200051. [Google Scholar] [CrossRef]
- Lei, T.; Guo, N.; Liu, J.Q.; Tan, M.H.; Li, Y.F. Vitrification of in vitro matured oocytes: Effects on meiotic spindle configuration and mitochondrial function. Int. J. Clin. Exp. Pathol. 2014, 7, 1159–1165. [Google Scholar] [PubMed]
- Zhou, C.Y.; Zhang, X.; ShiYang, X.Y.; Wang, H.L.; Xiong, B. Tea polyphenol protects against cisplatin-induced meiotic defects in porcine oocytes. Aging 2019, 11, 4706–4719. [Google Scholar] [CrossRef] [PubMed]
- Kim, K.H.; Kim, E.Y.; Lee, K.A. GAS6 ameliorates advanced age-associated meiotic defects in mouse oocytes by modulating mitochondrial function. Aging 2021, 13, 18018–18032. [Google Scholar] [CrossRef] [PubMed]
- Duncan, F.E.; Hornick, J.E.; Lampson, M.A.; Schultz, R.M.; Shea, L.D.; Woodruff, T.K. Chromosome cohesion decreases in human eggs with advanced maternal age. Aging Cell 2012, 11, 1121–1124. [Google Scholar] [CrossRef]
- Shiina, K.; Komatsu, M.; Yokoi, F.; Bai, H.; Takahashi, M.; Kawahara, M. Overgrowth of mice generated from postovulatory-aged oocyte spindles. FASEB Bioadv. 2019, 1, 393–403. [Google Scholar] [CrossRef]
- Yang, Q.L.; Dai, S.J.; Luo, X.Y.; Zhu, J.; Li, F.Y.; Liu, J.H.; Yao, G.D.; Sun, Y.P. Melatonin attenuates postovulatory oocyte dysfunction by regulating SIRT1 expression. Reproduction 2018, 156, 81–92. [Google Scholar] [CrossRef]
- van der Reest, J.; Cecchino, G.N.; Haigis, M.C.; Kordowitzki, P. Mitochondria: Their relevance during oocyte ageing. Ageing Res. Rev. 2021, 70, 101378. [Google Scholar] [CrossRef]
- Bahety, D.; Böke, E.; Rodríguez-Nuevo, A. Mitochondrial morphology, distribution and activity during oocyte development. Trends Endocrinol. Metab. 2024, 35, 902–917. [Google Scholar] [CrossRef]
- Liu, L.; Huang, J.; He, A.; Zhou, S.; Lu, Q.; Yu, X.; Bai, X.; Li, M.; Huo, R. 4,4′-dimethoxychalcone increases resistance of mouse oocytes to postovulatory aging in vitro. Reprod. Biomed. Online 2022, 44, 411–422. [Google Scholar] [CrossRef]
- Wang, G.; Yang, R.B.; Zhang, H. Ovarian vascular aging: A hidden driver of mid-age female fertility decline. npj Aging 2025, 11, 24. [Google Scholar] [CrossRef]
- Palay, P.; Fathi, D.; Fathi, R. Oocyte quality evaluation: A review of engineering approaches toward clinical challenges. Biol. Reprod. 2023, 108, 393–407. [Google Scholar] [CrossRef] [PubMed]
- Wang, H.; Jo, Y.J.; Oh, J.S.; Kim, N.H. Quercetin delays postovulatory aging of mouse oocytes by regulating SIRT expression and MPF activity. Oncotarget 2017, 8, 38631–38641. [Google Scholar] [CrossRef] [PubMed]
- Sun, Y.L.; Tang, S.B.; Shen, W.; Yin, S.; Sun, Q.Y. Roles of Resveratrol in Improving the Quality of Postovulatory Aging Oocytes In Vitro. Cells 2019, 8, 1132. [Google Scholar] [CrossRef] [PubMed]
- Tvrdonova, K.; Belaskova, S.; Rumpikova, T.; Malenovska, A.; Rumpik, D.; Fucikova, A.M.; Malir, F. Differences in Morphokinetic Parameters and Incidence of Multinucleations in Human Embryos of Genetically Normal, Abnormal and Euploid Embryos Leading to Clinical Pregnancy. J. Clin. Med. 2021, 10, 5173. [Google Scholar] [CrossRef]
- Alsaad, R.; Abusarhan, L.; Odeh, N.; Abd-alrazaq, A.; Choucair, F.; Zegour, R.; Ahmed, A.; Aziz, S.; Sheikh, J. Deep learning applications for human embryo assessment using time-lapse imaging: Scoping review. Front. Reprod. Health 2025, 7, 1549642. [Google Scholar] [CrossRef]
- Jiang, R.; Yang, G.; Wang, H.H.; Fang, J.N.; Hu, J.Y.; Zhang, T.W.; Kong, Y.; Wu, Z.T.; Huang, X.J.; Qi, L.; et al. Exploring key embryonic developmental morphokinetic parameters that affect clinical outcomes during the PGT cycle using time-lapse monitoring systems. BMC Pregnancy Childbirth 2024, 24, 870. [Google Scholar] [CrossRef]
- Campbell, A.; Fishel, S.; Bowman, N.; Duffy, S.; Sedler, M.; Hickman, C.F. Modelling a risk classification of aneuploidy in human embryos using non-invasive morphokinetics. Reprod. Biomed. Online 2013, 26, 477–485. [Google Scholar] [CrossRef]
- Agarwal, A.; Majzoub, A. Role of Antioxidants in Assisted Reproductive Techniques. World J. Mens. Health 2017, 35, 77–93. [Google Scholar] [CrossRef]
- Tarín, J.J.; Pérez-Albalá, S.; Pérez-Hoyos, S.; Cano, A. Postovulatory aging of oocytes decreases reproductive fitness and longevity of offspring. Biol. Reprod. 2002, 66, 495–499. [Google Scholar] [CrossRef]









| Group | Total Oocytes | 2-Cell (%) | Blastocyst (%) * |
|---|---|---|---|
| Young | 302 | 232 (76.76%) | 207 (68.5%) a |
| POA | 213 | 132 (62.0%) | 94 (44%) b |
| POA + EDA | 239 | 165 (69.0%) | 129 (54%) ab |
Disclaimer/Publisher’s Note: The statements, opinions and data contained in all publications are solely those of the individual author(s) and contributor(s) and not of MDPI and/or the editor(s). MDPI and/or the editor(s) disclaim responsibility for any injury to people or property resulting from any ideas, methods, instructions or products referred to in the content. |
© 2025 by the authors. Licensee MDPI, Basel, Switzerland. This article is an open access article distributed under the terms and conditions of the Creative Commons Attribution (CC BY) license (https://creativecommons.org/licenses/by/4.0/).
Share and Cite
Kim, K.-H.; Kim, E.-Y.; Lee, A.-R.; Koong, M.-K.; Lee, K.-A. Edaravone Mitigates Postovulatory Aging by Preserving Oocyte and Embryo Quality in Mice. Antioxidants 2025, 14, 1215. https://doi.org/10.3390/antiox14101215
Kim K-H, Kim E-Y, Lee A-R, Koong M-K, Lee K-A. Edaravone Mitigates Postovulatory Aging by Preserving Oocyte and Embryo Quality in Mice. Antioxidants. 2025; 14(10):1215. https://doi.org/10.3390/antiox14101215
Chicago/Turabian StyleKim, Kyeoung-Hwa, Eun-Young Kim, Ah-Reum Lee, Mi-Kyoung Koong, and Kyung-Ah Lee. 2025. "Edaravone Mitigates Postovulatory Aging by Preserving Oocyte and Embryo Quality in Mice" Antioxidants 14, no. 10: 1215. https://doi.org/10.3390/antiox14101215
APA StyleKim, K.-H., Kim, E.-Y., Lee, A.-R., Koong, M.-K., & Lee, K.-A. (2025). Edaravone Mitigates Postovulatory Aging by Preserving Oocyte and Embryo Quality in Mice. Antioxidants, 14(10), 1215. https://doi.org/10.3390/antiox14101215

