Activation of GABABR Attenuates Intestinal Inflammation by Reducing Oxidative Stress through Modulating the TLR4/MyD88/NLRP3 Pathway and Gut Microbiota Abundance
Abstract
1. Introduction
2. Materials and Methods
2.1. Animals and Cell Lines
2.2. Development of Inflammation Models Induced by LPS Exposure
2.3. H&E Staining
2.4. RNA Extraction and Quantitative Real-Time PCR (qRT-PCR)
2.5. Western Blotting (WB)
2.6. Enzyme-Linked Immunosorbent Assay (ELISA)
2.7. Immunofluorescence Assays
2.8. CCK-8 Assay
2.9. Ultrahigh-Performance Liquid Chromatography–Tandem Mass Spectrometry (UHPLC-MS/MS)
2.10. Luminex Liquid Suspension Chip Detection
2.11. 16S rDNA Amplicon Sequencing of Ileal Microbiota
2.12. RNA-Sequencing
2.13. Statistical Analysis
3. Results
3.1. GABA Level Is Changed after LPS-Induced Intestinal Inflammation in Mice
3.2. GABA Administration Alleviates Intestinal Damage by Improving Inflammatory Response
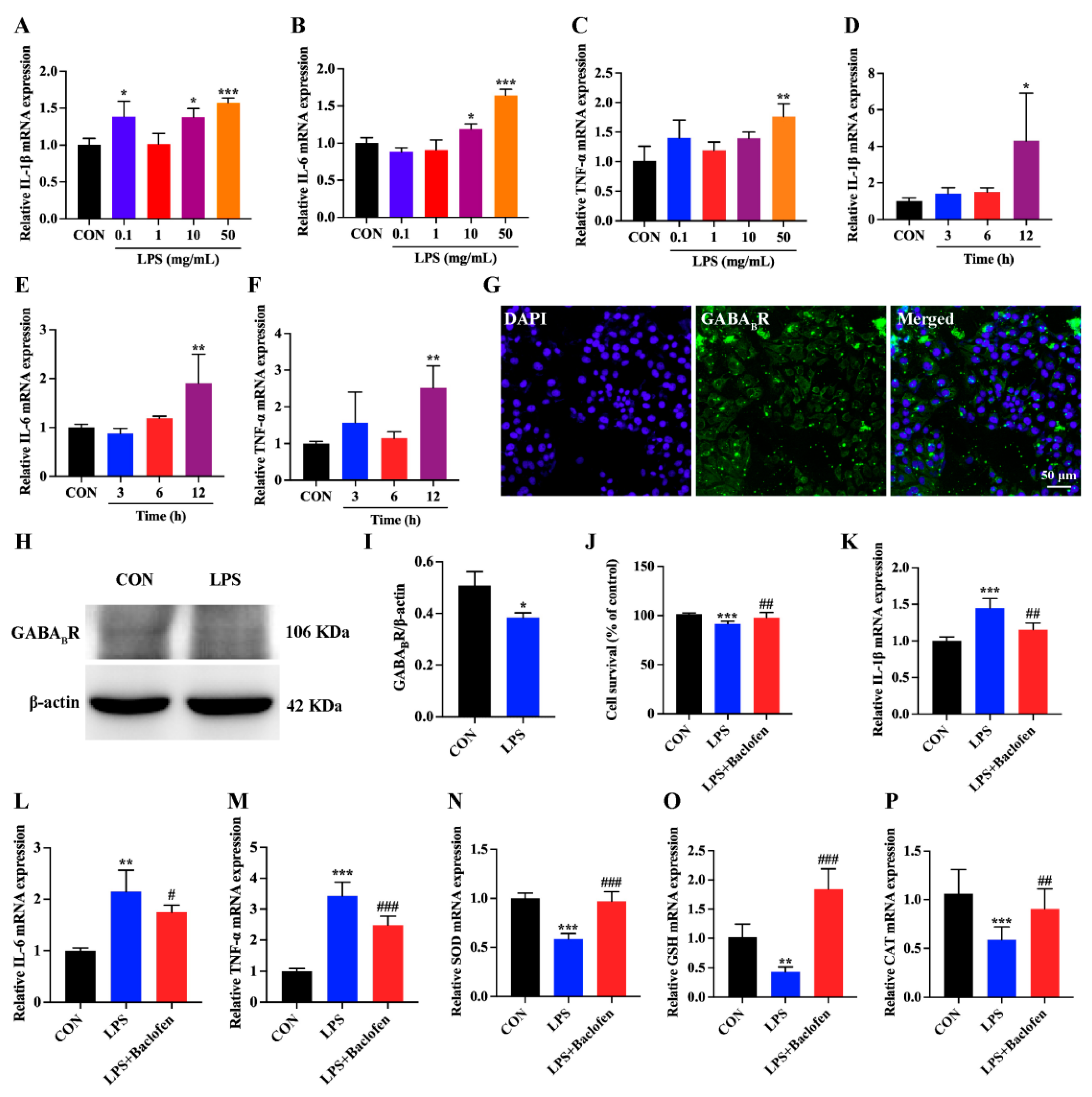
3.3. Activation of GABABR Modulates Intestinal Inflammation by Modulating Inflammatory Factors and Oxidative Stress In Vivo and In Vitro
3.4. Activation of GABABR Reduce Oxidative Stress through Inhibiting TLR4/MyD88/NLRP3 Pathway
3.5. GABABR Modulates the Gut Microbiota in LPS-Induced Mice
4. Discussion
5. Conclusions
Supplementary Materials
Author Contributions
Funding
Institutional Review Board Statement
Informed Consent Statement
Data Availability Statement
Conflicts of Interest
References
- Gagliani, N.; Palm, N.W.; De Zoete, M.R.; Flavell, R.A. Inflammasomes and Intestinal Homeostasis: Regulating and Connecting Infection, Inflammation and the Microbiota. Int. Immunol. 2014, 26, 495–499. [Google Scholar] [CrossRef] [PubMed]
- Peterson, L.W.; Artis, D. Intestinal Epithelial Cells: Regulators of Barrier Function and Immune Homeostasis. Nat. Rev. Immunol. 2014, 14, 141–153. [Google Scholar] [CrossRef] [PubMed]
- Tenaillon, O.; Skurnik, D.; Picard, B.; Denamur, E. The Population Genetics of Commensal Escherichia Coli. Nat. Rev. Microbiol. 2010, 8, 207–217. [Google Scholar] [CrossRef] [PubMed]
- Kaito, C.; Yoshikai, H.; Wakamatsu, A.; Miyashita, A.; Matsumoto, Y.; Fujiyuki, T.; Kato, M.; Ogura, Y.; Hayashi, T.; Isogai, T.; et al. Non-Pathogenic Escherichia Coli Acquires Virulence by Mutating a Growth-Essential LPS Transporter. PLOS Pathog. 2020, 16, e1008469. [Google Scholar] [CrossRef]
- Hou, Y. Gene Expression Profiles in the Intestine of Lipopolysaccharide-Challenged Piglets. Front. Biosci. 2016, 21, 487–501. [Google Scholar] [CrossRef]
- Izadparast, F.; Riahi-Zajani, B.; Yarmohammadi, F.; Hayes, A.W.; Karimi, G. Protective Effect of Berberine against LPS-Induced Injury in the Intestine: A Review. Cell Cycle 2022, 21, 2365–2378. [Google Scholar] [CrossRef]
- Diaz De Barboza, G.; Guizzardi, S.; Moine, L.; Tolosa De Talamoni, N. Oxidative Stress, Antioxidants and Intestinal Calcium Absorption. World J. Gastroenterol. 2017, 23, 2841. [Google Scholar] [CrossRef]
- Varet, H.; Shaulov, Y.; Sismeiro, O.; Trebicz-Geffen, M.; Legendre, R.; Coppée, J.-Y.; Ankri, S.; Guillen, N. Enteric Bacteria Boost Defences against Oxidative Stress in Entamoeba Histolytica. Sci. Rep. 2018, 8, 9042. [Google Scholar] [CrossRef] [PubMed]
- Wang, Y.; Wu, Y.; Wang, Y.; Xu, H.; Mei, X.; Yu, D.; Wang, Y.; Li, W. Antioxidant Properties of Probiotic Bacteria. Nutrients 2017, 9, 521. [Google Scholar] [CrossRef]
- Xiao, D.; Yuan, D.; Tan, B.; Wang, J.; Liu, Y.; Tan, B. The Role of Nrf2 Signaling Pathway in Eucommia Ulmoides Flavones Regulating Oxidative Stress in the Intestine of Piglets. Oxid. Med. Cell. Longev. 2019, 2019, 9719618. [Google Scholar] [CrossRef]
- Hashimoto, K.; Simmons, A.N.; Kajino-Sakamoto, R.; Tsuji, Y.; Ninomiya-Tsuji, J. TAK1 Regulates the Nrf2 Antioxidant System Through Modulating P62/SQSTM1. Antioxid. Redox Signal. 2016, 25, 953–964. [Google Scholar] [CrossRef] [PubMed]
- Ren, J.; Su, D.; Li, L.; Cai, H.; Zhang, M.; Zhai, J.; Li, M.; Wu, X.; Hu, K. Anti-Inflammatory Effects of Aureusidin in LPS-Stimulated RAW264.7 Macrophages via Suppressing NF-κB and Activating ROS- and MAPKs-Dependent Nrf2/HO-1 Signaling Pathways. Toxicol. Appl. Pharmacol. 2020, 387, 114846. [Google Scholar] [CrossRef]
- Ge, M.; Yao, W.; Yuan, D.; Zhou, S.; Chen, X.; Zhang, Y.; Li, H.; Xia, Z.; Hei, Z. Brg1-Mediated Nrf2/HO-1 Pathway Activation Alleviates Hepatic Ischemia–Reperfusion Injury. Cell Death Dis. 2017, 8, e2841. [Google Scholar] [CrossRef] [PubMed]
- Krantis, A. GABA in the Mammalian Enteric Nervous System. Physiology 2000, 15, 284–290. [Google Scholar] [CrossRef] [PubMed]
- Jin, Z.; Mendu, S.K.; Birnir, B. GABA Is an Effective Immunomodulatory Molecule. Amino Acids 2013, 45, 87–94. [Google Scholar] [CrossRef]
- Snigdha, S.; Ha, K.; Tsai, P.; Dinan, T.G.; Bartos, J.D.; Shahid, M. Probiotics: Potential Novel Therapeutics for Microbiota-Gut-Brain Axis Dysfunction across Gender and Lifespan. Pharmacol. Ther. 2022, 231, 107978. [Google Scholar] [CrossRef]
- Aggarwal, S.; Ahuja, V.; Paul, J. Dysregulation of GABAergic Signalling Contributes in the Pathogenesis of Diarrhea-Predominant Irritable Bowel Syndrome. J. Neurogastroenterol. Motil. 2018, 24, 422–430. [Google Scholar] [CrossRef]
- Zhao, Y.; Wang, J.; Wang, H.; Huang, Y.; Qi, M.; Liao, S.; Bin, P.; Yin, Y. Effects of GABA Supplementation on Intestinal SIgA Secretion and Gut Microbiota in the Healthy and ETEC-Infected Weanling Piglets. Mediators Inflamm. 2020, 2020, 7368483. [Google Scholar] [CrossRef] [PubMed]
- Xia, Y.; Chen, S.; Zhao, Y.; Chen, S.; Huang, R.; Zhu, G.; Yin, Y.; Ren, W.; Deng, J. GABA Attenuates ETEC-Induced Intestinal Epithelial Cell Apoptosis Involving GABA A R Signaling and the AMPK-Autophagy Pathway. Food Funct. 2019, 10, 7509–7522. [Google Scholar] [CrossRef]
- Deng, Z.; Li, D.; Yan, X.; Lan, J.; Han, D.; Fan, K.; Chang, J.; Ma, Y. Activation of GABA Receptor Attenuates Intestinal Inflammation by Modulating Enteric Glial Cells Function through Inhibiting NF-κB Pathway. Life Sci. 2023, 329, 121984. [Google Scholar] [CrossRef]
- Wang, Q.; Deng, Z.; Lan, J.; Li, D.; Fan, K.; Chang, J.; Ma, Y. Inhibition of GABAAR or Application of Lactobacillus Casei Zhang Alleviates Ulcerative Colitis in Mice: GABAAR as a Potential Target for Intestinal Epithelial Renewal and Repair. Int. J. Mol. Sci. 2022, 23, 11210. [Google Scholar] [CrossRef] [PubMed]
- Zhao, L.; Li, M.; Sun, K.; Su, S.; Geng, T.; Sun, H. Hippophae Rhamnoides Polysaccharides Protect IPEC-J2 Cells from LPS-Induced Inflammation, Apoptosis and Barrier Dysfunction in Vitro via Inhibiting TLR4/NF-κB Signaling Pathway. Int. J. Biol. Macromol. 2020, 155, 1202–1215. [Google Scholar] [CrossRef] [PubMed]
- Gao, J.; Gao, Y.; Lin, S.; Zou, X.; Zhu, Y.; Chen, X.; Wan, H.; Zhu, H. Effects of Activating GABAB1 Receptor on Proliferation, Migration, Invasion and Epithelial-Mesenchymal Transition of Ovarian Cancer Cells. J. Ovarian Res. 2020, 13, 126. [Google Scholar] [CrossRef] [PubMed]
- Wang, Y.; Yan, X.; Han, D.; Liu, Y.; Song, W.; Tong, T.; Ma, Y. Lactobacillus Casei DBN023 Protects against Jejunal Mucosal Injury in Chicks Infected with Salmonella Pullorum CMCC-533. Res. Vet. Sci. 2019, 127, 33–41. [Google Scholar] [CrossRef] [PubMed]
- Guo, Y.; Zhu, X.; Zeng, M.; Qi, L.; Tang, X.; Wang, D.; Zhang, M.; Xie, Y.; Li, H.; Yang, X.; et al. A Diet High in Sugar and Fat Influences Neurotransmitter Metabolism and Then Affects Brain Function by Altering the Gut Microbiota. Transl. Psychiatry 2021, 11, 328. [Google Scholar] [CrossRef]
- Zhang, B.; Zhou, Z.; Zhou, Y.; Zhang, T.; Ma, Y.; Niu, Y.; Ji, W.; Chen, Y. Social-valence-related Increased Attention in Rett Syndrome Cynomolgus Monkeys: An Eye-tracking Study. Autism Res. 2019, 12, 1585–1597. [Google Scholar] [CrossRef]
- Yang, H.-L.; Lai, Z.-Z.; Shi, J.-W.; Zhou, W.-J.; Mei, J.; Ye, J.-F.; Zhang, T.; Wang, J.; Zhao, J.-Y.; Li, D.-J.; et al. A Defective Lysophosphatidic Acid-Autophagy Axis Increases Miscarriage Risk by Restricting Decidual Macrophage Residence. Autophagy 2022, 18, 2459–2480. [Google Scholar] [CrossRef]
- Yin, H.; Miao, Z.; Wang, L.; Su, B.; Liu, C.; Jin, Y.; Wu, B.; Han, H.; Yuan, X. Fusobacterium Nucleatum Promotes Liver Metastasis in Colorectal Cancer by Regulating the Hepatic Immune Niche and Altering Gut Microbiota. Aging 2022, 14, 1941–1958. [Google Scholar] [CrossRef]
- Yu, Y.; Wang, R.-R.; Miao, N.-J.; Tang, J.-J.; Zhang, Y.-W.; Lu, X.-R.; Yan, P.-Y.; Wang, J.; Jia, X.-M. PD-L1 Negatively Regulates Antifungal Immunity by Inhibiting Neutrophil Release from Bone Marrow. Nat. Commun. 2022, 13, 6857. [Google Scholar] [CrossRef]
- Qi, M.; Liao, S.; Wang, J.; Deng, Y.; Zha, A.; Shao, Y.; Cui, Z.; Song, T.; Tang, Y.; Tan, B.; et al. MyD88 Deficiency Ameliorates Weight Loss Caused by Intestinal Oxidative Injury in an Autophagy-dependent Mechanism. J. Cachexia Sarcopenia Muscle 2022, 13, 677–695. [Google Scholar] [CrossRef]
- Jiang, S.; Chen, J.; Li, X.; Ren, W.; Li, F.; Wang, T.; Li, C.; Dong, Z.; Tian, X.; Zhang, L.; et al. Identification and Integrated Analysis of lncRNAs and miRNAs in IPEC-J2 Cells Provide Novel Insight into the Regulation of the Innate Immune Response by PDCoV Infection. BMC Genom. 2022, 23, 486. [Google Scholar] [CrossRef] [PubMed]
- Bao, M.; Liang, M.; Sun, X.; Mohyuddin, S.G.; Chen, S.; Wen, J.; Yong, Y.; Ma, X.; Yu, Z.; Ju, X.; et al. Baicalin Alleviates LPS-Induced Oxidative Stress via NF-κB and Nrf2–HO1 Signaling Pathways in IPEC-J2 Cells. Front. Vet. Sci. 2022, 8, 808233. [Google Scholar] [CrossRef] [PubMed]
- Zhou, M.; Xu, W.; Wang, J.; Yan, J.; Shi, Y.; Zhang, C.; Ge, W.; Wu, J.; Du, P.; Chen, Y. Boosting mTOR-Dependent Autophagy via Upstream TLR4-MyD88-MAPK Signalling and Downstream NF-κB Pathway Quenches Intestinal Inflammation and Oxidative Stress Injury. EBioMedicine 2018, 35, 345–360. [Google Scholar] [CrossRef] [PubMed]
- Shandilya, S.; Kumar, S.; Kumar Jha, N.; Kumar Kesari, K.; Ruokolainen, J. Interplay of Gut Microbiota and Oxidative Stress: Perspective on Neurodegeneration and Neuroprotection. J. Adv. Res. 2022, 38, 223–244. [Google Scholar] [CrossRef]
- Vasquez, E.C.; Pereira, T.M.C.; Campos-Toimil, M.; Baldo, M.P.; Peotta, V.A. Gut Microbiota, Diet, and Chronic Diseases: The Role Played by Oxidative Stress. Oxid. Med. Cell. Longev. 2019, 2019, 7092032. [Google Scholar] [CrossRef]
- Wu, M.; Luo, Q.; Nie, R.; Yang, X.; Tang, Z.; Chen, H. Potential Implications of Polyphenols on Aging Considering Oxidative Stress, Inflammation, Autophagy, and Gut Microbiota. Crit. Rev. Food Sci. Nutr. 2021, 61, 2175–2193. [Google Scholar] [CrossRef]
- Auteri, M.; Zizzo, M.G.; Serio, R. GABA and GABA Receptors in the Gastrointestinal Tract: From Motility to Inflammation. Pharmacol. Res. 2015, 93, 11–21. [Google Scholar] [CrossRef]
- Ren, W.; Yin, J.; Xiao, H.; Chen, S.; Liu, G.; Tan, B.; Li, N.; Peng, Y.; Li, T.; Zeng, B.; et al. Intestinal Microbiota-Derived GABA Mediates Interleukin-17 Expression during Enterotoxigenic Escherichia Coli Infection. Front. Immunol. 2017, 7, 685. [Google Scholar] [CrossRef]
- Mu, Q.; Chen, L.; Gao, X.; Shen, S.; Sheng, W.; Min, J.; Wang, F. The Role of Iron Homeostasis in Remodeling Immune Function and Regulating Inflammatory Disease. Sci. Bull. 2021, 66, 1806–1816. [Google Scholar] [CrossRef]
- Xiong, T.; Turner, J.-E. Innate Lymphoid Cells in Autoimmunity and Chronic Inflammatory Diseases. Semin. Immunopathol. 2018, 40, 393–406. [Google Scholar] [CrossRef]
- Prud’homme, G.J.; Glinka, Y.; Wang, Q. Immunological GABAergic Interactions and Therapeutic Applications in Autoimmune Diseases. Autoimmun. Rev. 2015, 14, 1048–1056. [Google Scholar] [CrossRef] [PubMed]
- Cross, C.E.; Valacchi, G.; Schock, B.; Wilson, M.; Weber, S.; Eiserich, J.; Van Der Vliet, A. Environmental Oxidant Pollutant Effects on Biologic Systems: A Focus on Micronutrient Antioxidant–Oxidant Interactions. Am. J. Respir. Crit. Care Med. 2002, 166, S44–S50. [Google Scholar] [CrossRef] [PubMed]
- Hemmati-Dinarvand, M.; Saedi, S.; Valilo, M.; Kalantary-Charvadeh, A.; Alizadeh Sani, M.; Kargar, R.; Safari, H.; Samadi, N. Oxidative Stress and Parkinson’s Disease: Conflict of Oxidant-Antioxidant Systems. Neurosci. Lett. 2019, 709, 134296. [Google Scholar] [CrossRef]
- Ngo, D.-H.; Vo, T.S. An Updated Review on Pharmaceutical Properties of Gamma-Aminobutyric Acid. Molecules 2019, 24, 2678. [Google Scholar] [CrossRef]
- Zhu, Z.; Shi, Z.; Xie, C.; Gong, W.; Hu, Z.; Peng, Y. A Novel Mechanism of Gamma-Aminobutyric Acid (GABA) Protecting Human Umbilical Vein Endothelial Cells (HUVECs) against H2O2-Induced Oxidative Injury. Comp. Biochem. Physiol. Part C Toxicol. Pharmacol. 2019, 217, 68–75. [Google Scholar] [CrossRef] [PubMed]
- Okumura, R.; Takeda, K. Roles of Intestinal Epithelial Cells in the Maintenance of Gut Homeostasis. Exp. Mol. Med. 2017, 49, e338. [Google Scholar] [CrossRef] [PubMed]
- Xu, X.; Yan, G.; Chang, J.; Wang, P.; Yin, Q.; Liu, C.; Liu, S.; Zhu, Q.; Lu, F. Astilbin Ameliorates Deoxynivalenol-induced Oxidative Stress and Apoptosis in Intestinal Porcine Epithelial Cells (IPEC-J2). J. Appl. Toxicol. 2020, 40, 1362–1372. [Google Scholar] [CrossRef]
- Chen, L.; Chu, H.; Hu, L.; Li, Z.; Yang, L.; Hou, X. The Role of NADPH Oxidase 1 in Alcohol-Induced Oxidative Stress Injury of Intestinal Epithelial Cells. Cell Biol. Toxicol. 2023, 39, 2345–2364. [Google Scholar] [CrossRef]
- Stephens, M.; Von Der Weid, P.-Y. Lipopolysaccharides Modulate Intestinal Epithelial Permeability and Inflammation in a Species-Specific Manner. Gut Microbes 2020, 11, 421–432. [Google Scholar] [CrossRef]
- Bein, A.; Zilbershtein, A.; Golosovsky, M.; Davidov, D.; Schwartz, B. LPS Induces Hyper-Permeability of Intestinal Epithelial Cells. J. Cell. Physiol. 2017, 232, 381–390. [Google Scholar] [CrossRef]
- Loboda, A.; Damulewicz, M.; Pyza, E.; Jozkowicz, A.; Dulak, J. Role of Nrf2/HO-1 System in Development, Oxidative Stress Response and Diseases: An Evolutionarily Conserved Mechanism. Cell. Mol. Life Sci. 2016, 73, 3221–3247. [Google Scholar] [CrossRef] [PubMed]
- Li, J.; Wang, H.; Zheng, Z.; Luo, L.; Wang, P.; Liu, K.; Namani, A.; Jiang, Z.; Wang, X.J.; Tang, X. Mkp-1 Cross-Talks with Nrf2/Ho-1 Pathway Protecting against Intestinal Inflammation. Free Radic. Biol. Med. 2018, 124, 541–549. [Google Scholar] [CrossRef]
- Cristaldi, M.; Buscetta, M.; Cimino, M.; La Mensa, A.; Giuffrè, M.R.; Fiore, L.; Carcione, C.; Bucchieri, F.; Rappa, F.; Coronnello, C.; et al. Caspase-8 Activation by Cigarette Smoke Induces pro-Inflammatory Cell Death of Human Macrophages Exposed to Lipopolysaccharide. Cell Death Dis. 2023, 14, 773. [Google Scholar] [CrossRef] [PubMed]
- Bi, Y.; Wei, H.; Chai, Y.; Wang, H.; Xue, Q.; Li, J. Intermittent Mild Cold Acclimation Ameliorates Intestinal Inflammation and Immune Dysfunction in Acute Cold-Stressed Broilers by Regulating the TLR4/MyD88/NF-κB Pathway. Poult. Sci. 2024, 103, 103637. [Google Scholar] [CrossRef] [PubMed]
- Parker, A.; Fonseca, S.; Carding, S.R. Gut Microbes and Metabolites as Modulators of Blood-Brain Barrier Integrity and Brain Health. Gut Microbes 2020, 11, 135–157. [Google Scholar] [CrossRef]
- Vicentini, F.A.; Keenan, C.M.; Wallace, L.E.; Woods, C.; Cavin, J.-B.; Flockton, A.R.; Macklin, W.B.; Belkind-Gerson, J.; Hirota, S.A.; Sharkey, K.A. Intestinal Microbiota Shapes Gut Physiology and Regulates Enteric Neurons and Glia. Microbiome 2021, 9, 210. [Google Scholar] [CrossRef] [PubMed]
- Tain, Y.-L.; Hsu, C.-N. Nutritional Approaches Targeting Gut Microbiota in Oxidative-Stress-Associated Metabolic Syndrome: Focus on Early Life Programming. Nutrients 2024, 16, 683. [Google Scholar] [CrossRef] [PubMed]
- Gagnière, J. Gut Microbiota Imbalance and Colorectal Cancer. World J. Gastroenterol. 2016, 22, 501. [Google Scholar] [CrossRef]
- Zhang, C.; Gui, Y.; Chen, X.; Chen, D.; Guan, C.; Yin, B.; Pan, Z.; Gu, R. Transcriptional Homogenization of Lactobacillus Rhamnosus Hsryfm 1301 under Heat Stress and Oxidative Stress. Appl. Microbiol. Biotechnol. 2020, 104, 2611–2621. [Google Scholar] [CrossRef]
- Hou, Y.; Li, X.; Liu, X.; Zhang, Y.; Zhang, W.; Man, C.; Jiang, Y. Transcriptomic Responses of Caco-2 Cells to Lactobacillus Rhamnosus GG and Lactobacillus Plantarum J26 against Oxidative Stress. J. Dairy Sci. 2019, 102, 7684–7696. [Google Scholar] [CrossRef]
- Lee, J.-Y.; Bae, E.; Kim, H.Y.; Lee, K.-M.; Yoon, S.S.; Lee, D.-C. High-Fat-Diet–Induced Oxidative Stress Linked to the Increased Colonization of Lactobacillus Sakei in an Obese Population. Microbiol. Spectr. 2021, 9, e00074-21. [Google Scholar] [CrossRef] [PubMed]











| Gene | Direction | Primer Sequence (5′→3′) |
|---|---|---|
| Mouse IL-1β | Forward Reverse | GCTGCTTCCAAACCTTTGAC AGCTTCTCCACAGCCACAAT |
| Mouse IL-6 | Forward Reverse | TAGTCCTTCCTACCCCAATTTCC TTGGTCCTTAGCCACTCCTTC |
| Mouse TNF-α | Forward Reverse | CCGATGGGTTGTACCTTGTC AGATAGCAAATCGGCTGACG |
| Mouse GAPDH | Forward Reverse | TTCCTACCCCCAATGTATCCG CATGAGGTCCACCACCCTGTT |
| Pig IL-1β | Forward Reverse | TCAGCACCTCTCAAGCAGAA GACCCTCTGGGTATGGCTTT |
| Pig IL-6 | Forward Reverse | TTCACCTCTCCGGACAAAAC TCTGCCAGTACCTCCTTGCT |
| Pig TNF-α | Forward Reverse | TTCCAGCTGGCCCCTTGAGC GAGGGCATTGGCATACCCAC |
| Pig SOD | Forward Reverse | CAGGGCACCATCTACTTCGAG CAACGTGCCTCTCTTGATCCT |
| Pig GSH | Forward Reverse | CCTCAAGTACGTCCGACCAG GTGAGCATTTGCGCCATTCA |
| Pig CAT | Forward Reverse | CGAAGGCGAAGGTGTTTG CAAACCCACGAGGGTCAC |
| Pig GAPDH | Forward Reverse | TGTCCACCTTCCAGCAGATGT AGCTCAGTAACAGTCCGCCTAGA |
Disclaimer/Publisher’s Note: The statements, opinions and data contained in all publications are solely those of the individual author(s) and contributor(s) and not of MDPI and/or the editor(s). MDPI and/or the editor(s) disclaim responsibility for any injury to people or property resulting from any ideas, methods, instructions or products referred to in the content. |
© 2024 by the authors. Licensee MDPI, Basel, Switzerland. This article is an open access article distributed under the terms and conditions of the Creative Commons Attribution (CC BY) license (https://creativecommons.org/licenses/by/4.0/).
Share and Cite
Deng, Z.; Li, D.; Wang, L.; Lan, J.; Wang, J.; Ma, Y. Activation of GABABR Attenuates Intestinal Inflammation by Reducing Oxidative Stress through Modulating the TLR4/MyD88/NLRP3 Pathway and Gut Microbiota Abundance. Antioxidants 2024, 13, 1141. https://doi.org/10.3390/antiox13091141
Deng Z, Li D, Wang L, Lan J, Wang J, Ma Y. Activation of GABABR Attenuates Intestinal Inflammation by Reducing Oxidative Stress through Modulating the TLR4/MyD88/NLRP3 Pathway and Gut Microbiota Abundance. Antioxidants. 2024; 13(9):1141. https://doi.org/10.3390/antiox13091141
Chicago/Turabian StyleDeng, Ziteng, Dan Li, Lu Wang, Jing Lan, Jiaqi Wang, and Yunfei Ma. 2024. "Activation of GABABR Attenuates Intestinal Inflammation by Reducing Oxidative Stress through Modulating the TLR4/MyD88/NLRP3 Pathway and Gut Microbiota Abundance" Antioxidants 13, no. 9: 1141. https://doi.org/10.3390/antiox13091141
APA StyleDeng, Z., Li, D., Wang, L., Lan, J., Wang, J., & Ma, Y. (2024). Activation of GABABR Attenuates Intestinal Inflammation by Reducing Oxidative Stress through Modulating the TLR4/MyD88/NLRP3 Pathway and Gut Microbiota Abundance. Antioxidants, 13(9), 1141. https://doi.org/10.3390/antiox13091141

