Dermal Injection of Recombinant Filaggrin-2 Ameliorates UVB-Induced Epidermal Barrier Dysfunction and Photoaging
Abstract
1. Introduction
2. Materials and Methods
2.1. The Animals
2.2. rFLG2 Expression and Purification
2.3. UVB Irradiation and Treatments
2.4. Trans-Epithelial Electrical Resistance (TEER)
2.5. Histopathology
2.6. Hydroxyproline Content Determination
2.7. Antioxidant Enzyme Activities
2.8. Immunohistochemistry
2.9. Cell Culture and Treatments
2.10. Cytotoxicity Assay
2.11. ROS Determination
2.12. RNA Isolation and Real-Time Quantitative Polymerase Chain Reaction (RT-qPCR)
2.13. Western Blot Assay
2.14. Statistical Analysis
3. Results
3.1. UVB Can Induce Photoaging and FLG2 Reduction
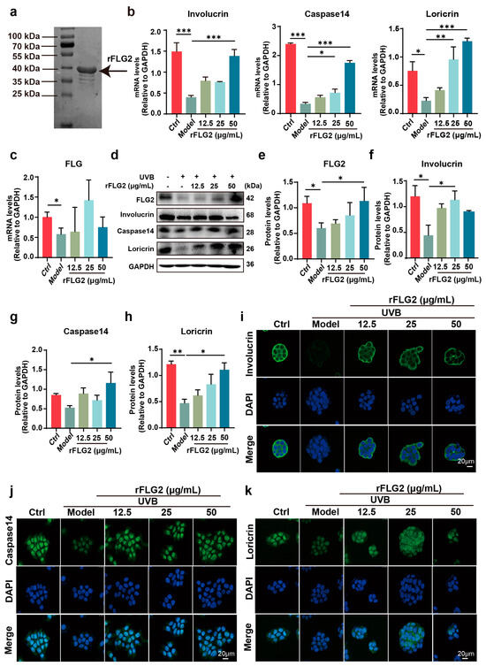
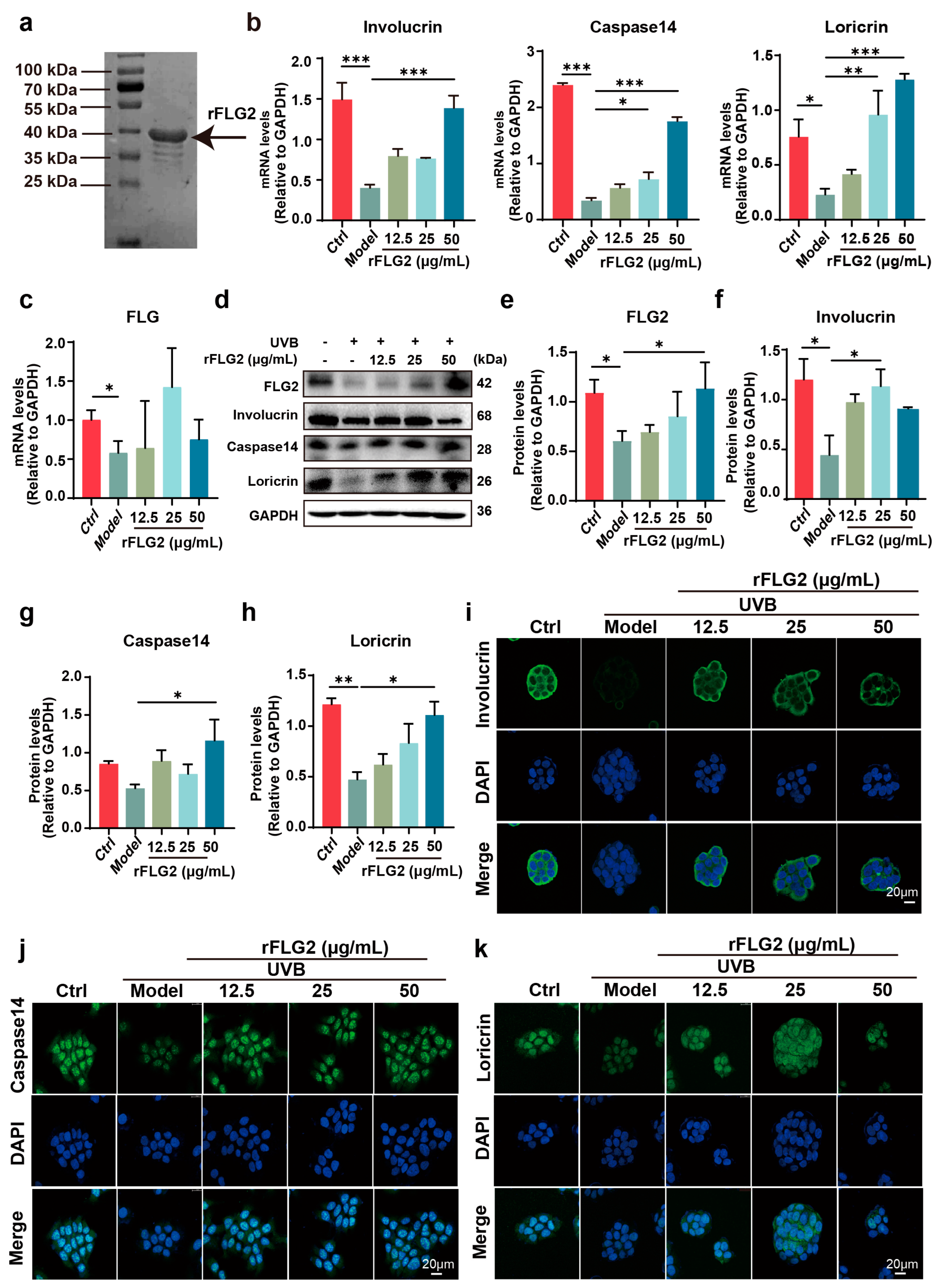
3.2. rFLG2 Promoted Keratinocyte Differentiation In Vitro
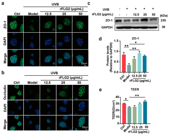
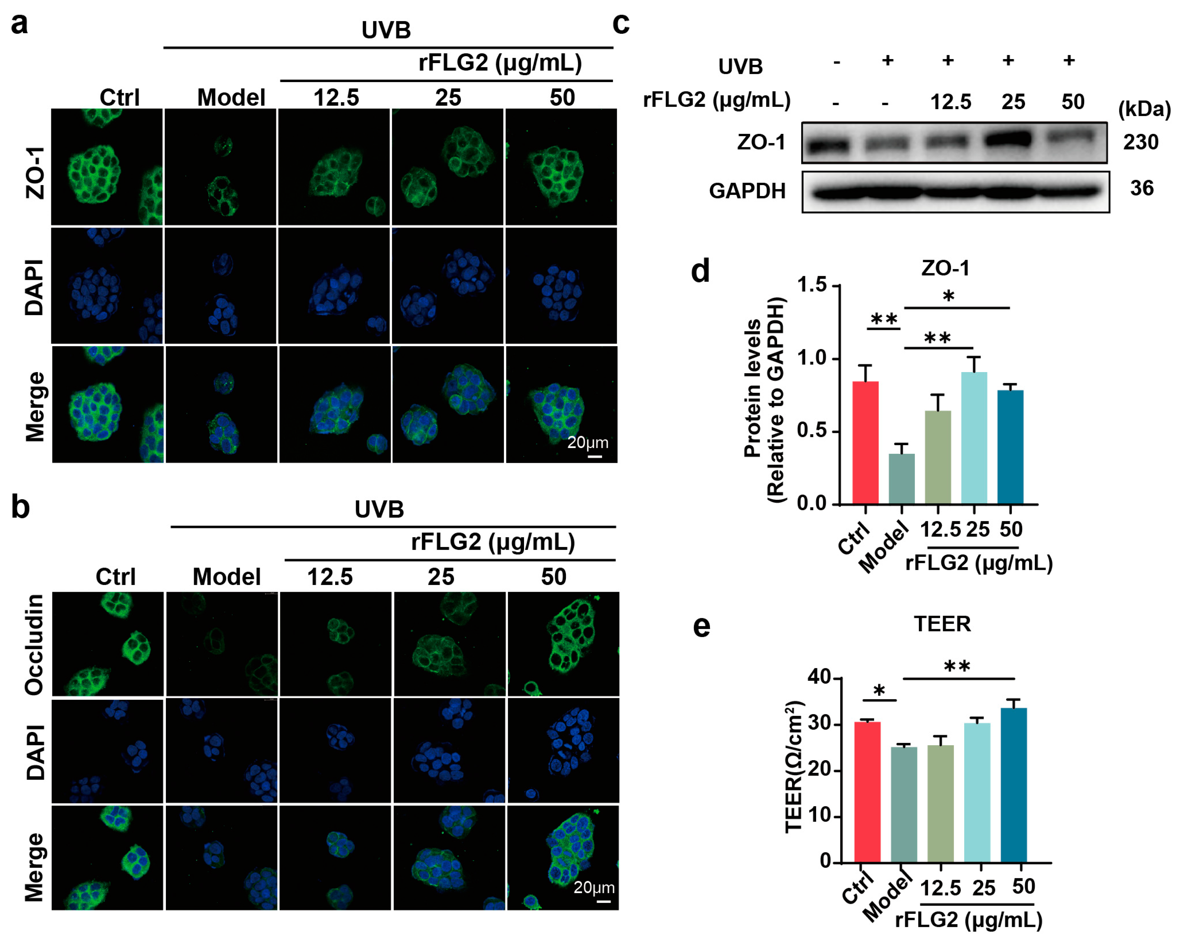
3.3. rFLG2 Improved the Epidermal Barrier Formation in Keratinocytes
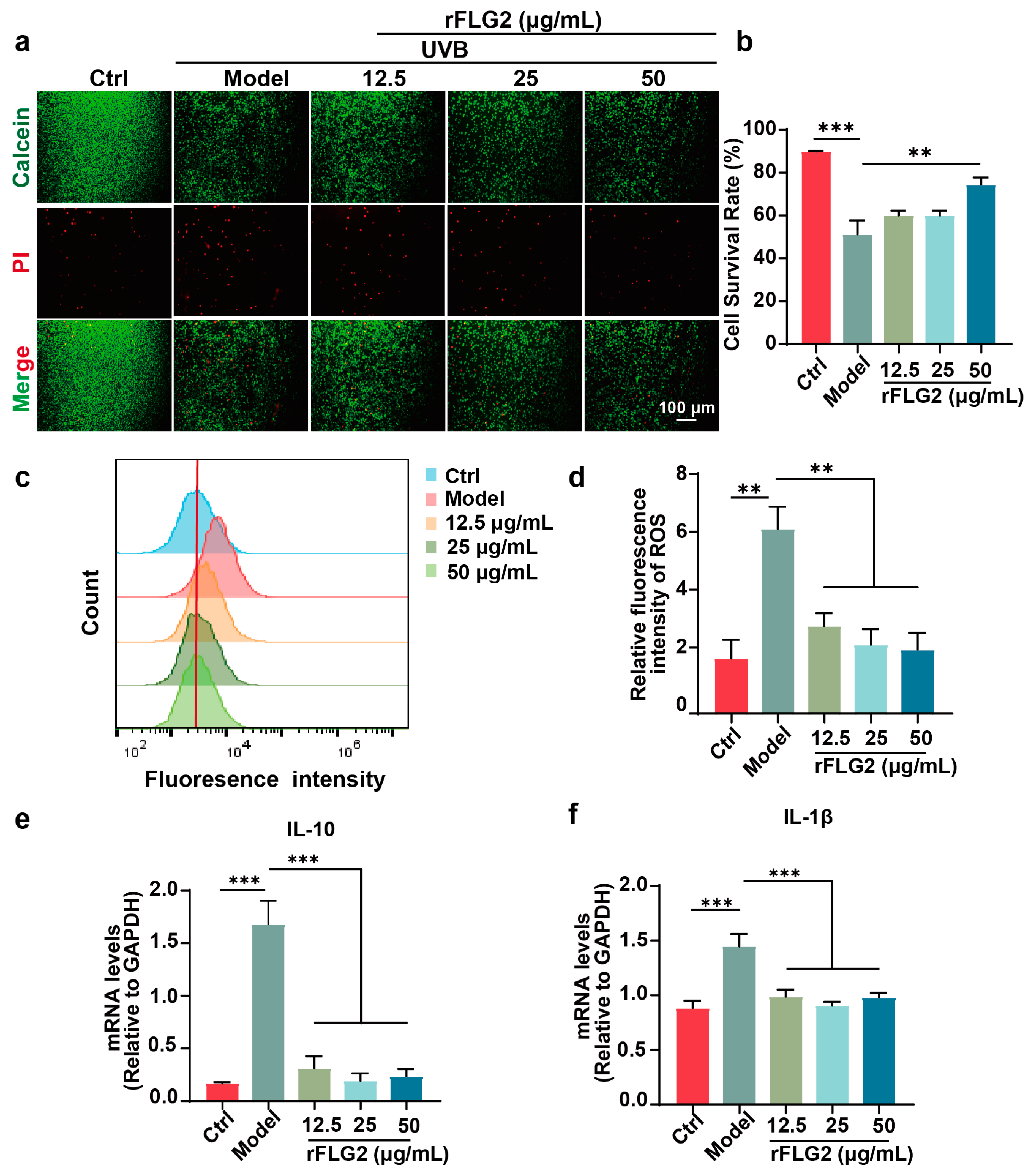
3.4. rFLG2 Inhibited UVB-Induced Apoptosis Oxidative Stress in HaCaTs
3.5. Dermal Injection of rFLG2 Mitigates UVB-Induced Epidermal Hyperplasia in Mice
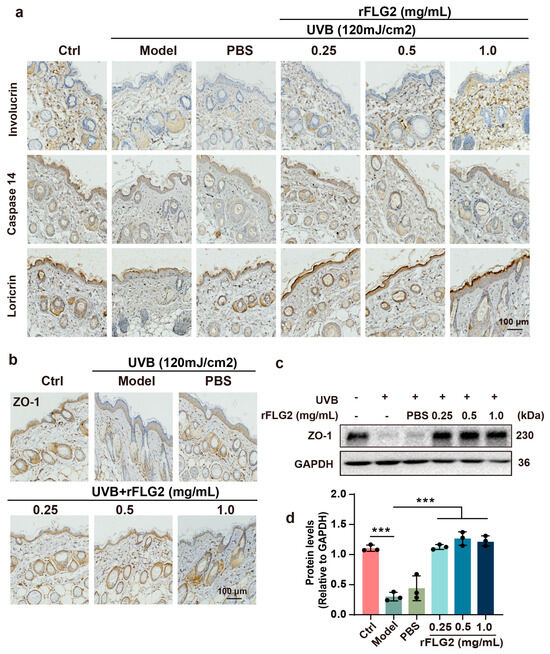
3.6. Dermal Injection of rFLG2 Facilitated Epidermal Differentiation and Accelerated Recovery of UVB-Disrupted Epidermal Barrier
3.7. Dermal Injection of rFLG2 Alleviated UVB-Induced Oxidative Stress and Inflammatory Response in Mice
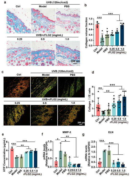
3.8. Dermal Injection of rFLG2 Attenuated UVB-Induced Collagen Degradation and Alleviated Photodamage In Vivo
4. Discussion
5. Conclusions
Author Contributions
Funding
Institutional Review Board Statement
Informed Consent Statement
Data Availability Statement
Conflicts of Interest
References
- Harris-Tryon, T.A.; Grice, E.A. Microbiota and maintenance of skin barrier function. Science 2022, 376, 940–945. [Google Scholar] [CrossRef]
- Schuler, C.F.; Billi, A.C.; Maverakis, E.; Tsoi, L.C.; Gudjonsson, J.E. Novel insights into atopic dermatitis. J. Allergy Clin. Immunol. 2023, 151, 1145–1154. [Google Scholar] [CrossRef] [PubMed]
- Gutiérrez-Cerrajero, C.; Sprecher, E.; Paller, A.S.; Akiyama, M.; Mazereeuw-Hautier, J.; Hernández-Martín, A.; González-Sarmiento, R. Ichthyosis. Nat. Rev. Dis. Primers 2023, 9, 2. [Google Scholar] [CrossRef] [PubMed]
- Rittie, L.; Fisher, G.J. Natural and sun-induced aging of human skin. Cold Spring Harb. Perspect. Med. 2015, 5, a015370. [Google Scholar] [CrossRef]
- Murata, T.; Honda, T.; Mostafa, A.; Kabashima, K. Stratum corneum as polymer sheet: Concept and cornification processes. Trends Mol. Med. 2022, 28, 350–359. [Google Scholar] [CrossRef] [PubMed]
- Matsui, T.; Amagai, M. Dissecting the formation, structure and barrier function of the stratum corneum. Int. Immunol. 2015, 27, 269–280. [Google Scholar] [CrossRef]
- Simpson, C.L.; Patel, D.M.; Green, K.J. Deconstructing the skin: Cytoarchitectural determinants of epidermal morphogenesis. Nat. Rev. Mol. Cell Biol. 2011, 12, 565–580. [Google Scholar] [CrossRef]
- Wikramanayake, T.C.; Stojadinovic, O.; Tomic-Canic, M. Epidermal Differentiation in Barrier Maintenance and Wound Healing. Adv. Wound Care 2014, 3, 272–280. [Google Scholar] [CrossRef]
- Porter, R.M.; Lunny, D.P.; Ogden, P.H.; Morley, S.M.; McLean, W.H.; Evans, A.; Harrison, D.L.; Rugg, E.L.; Lane, E.B. K15 expression implies lateral differentiation within stratified epithelial basal cells. Lab. Investig. 2000, 80, 1701–1710. [Google Scholar] [CrossRef]
- Taylor, D.K.; Bubier, J.A.; Silva, K.A.; Sundberg, J.P. Development, structure, and keratin expression in C57BL/6J mouse eccrine glands. Vet. Pathol. 2012, 49, 146–154. [Google Scholar] [CrossRef]
- Candi, E.; Schmidt, R.; Melino, G. The cornified envelope: A model of cell death in the skin. Nat. Rev. Mol. Cell Biol. 2005, 6, 328–340. [Google Scholar] [CrossRef] [PubMed]
- Eckert, R.L.; Sturniolo, M.T.; Broome, A.-M.; Ruse, M.; Rorke, E.A. Transglutaminase function in epidermis. J. Investig. Dermatol. 2005, 124, 481–492. [Google Scholar] [CrossRef] [PubMed]
- Brandner, J.M.; Zorn-Kruppa, M.; Yoshida, T.; Moll, I.; Beck, L.A.; De Benedetto, A. Epidermal tight junctions in health and disease. Tissue Barriers 2015, 3, e974451. [Google Scholar] [CrossRef] [PubMed]
- De Benedetto, A.; Rafaels, N.M.; McGirt, L.Y.; Ivanov, A.I.; Georas, S.N.; Cheadle, C.; Berger, A.E.; Zhang, K.; Vidyasagar, S.; Yoshida, T.; et al. Tight junction defects in patients with atopic dermatitis. J. Allergy Clin. Immunol. 2011, 127, 773–786.e7. [Google Scholar] [CrossRef] [PubMed]
- Batista, D.I.S.; Perez, L.; Orfali, R.L.; Zaniboni, M.C.; Samorano, L.P.; Pereira, N.V.; Sotto, M.N.; Ishizaki, A.S.; Oliveira, L.M.S.; Sato, M.N.; et al. Profile of skin barrier proteins (filaggrin, claudins 1 and 4) and Th1/Th2/Th17 cytokines in adults with atopic dermatitis. J. Eur. Acad. Dermatol. Venereol. 2015, 29, 1091–1095. [Google Scholar] [CrossRef] [PubMed]
- Zhuang, Y.; Wu, H.; Wang, X.; He, J.; He, S.; Yin, Y. Resveratrol Attenuates Oxidative Stress-Induced Intestinal Barrier Injury through PI3K/Akt-Mediated Nrf2 Signaling Pathway. Oxid. Med. Cell. Longev. 2019, 2019, 7591840. [Google Scholar] [CrossRef]
- Wang, B.; Wang, F.; Qu, L.; Ma, H.; Cheng, Y.; Wu, X.; Liu, J.; He, L. Prinsepia utilis Royle polysaccharides promote skin barrier repair through the Claudin family. Ski. Res. Technol. 2024, 30, e13848. [Google Scholar] [CrossRef] [PubMed]
- Makino, T.; Mizawa, M.; Yamakoshi, T.; Takaishi, M.; Shimizu, T. Expression of filaggrin-2 protein in the epidermis of human skin diseases: A comparative analysis with filaggrin. Biochem. Biophys. Res. Commun. 2014, 449, 100–106. [Google Scholar] [CrossRef] [PubMed]
- Hansmann, B.; Ahrens, K.; Wu, Z.; Proksch, E.; Meyer-Hoffert, U.; Schroder, J.M. Murine filaggrin-2 is involved in epithelial barrier function and down-regulated in metabolically induced skin barrier dysfunction. Exp. Dermatol. 2012, 21, 271–276. [Google Scholar] [CrossRef]
- Cabanillas, B.; Novak, N. Atopic dermatitis and filaggrin. Curr. Opin. Immunol. 2016, 42, 1–8. [Google Scholar] [CrossRef]
- Hoste, E.; Kemperman, P.; Devos, M.; Denecker, G.; Kezic, S.; Yau, N.; Gilbert, B.; Lippens, S.; De Groote, P.; Roelandt, R.; et al. Caspase-14 is required for filaggrin degradation to natural moisturizing factors in the skin. J. Investig. Dermatol. 2011, 131, 2233–2241. [Google Scholar] [CrossRef]
- Kim, Y.; Lim, K.M. Skin barrier dysfunction and filaggrin. Arch. Pharm. Res. 2021, 44, 36–48. [Google Scholar] [CrossRef]
- Pendaries, V.; Le Lamer, M.; Cau, L.; Hansmann, B.; Malaisse, J.; Kezic, S.; Serre, G.; Simon, M. In a three-dimensional reconstructed human epidermis filaggrin-2 is essential for proper cornification. Cell Death Dis. 2015, 6, e1656. [Google Scholar] [CrossRef]
- Verdier-Sevrain, S.; Bonte, F. Skin hydration: A review on its molecular mechanisms. J. Cosmet. Dermatol. 2007, 6, 75–82. [Google Scholar] [CrossRef]
- Mohamad, J.; Sarig, O.; Godsel, L.M.; Peled, A.; Malchin, N.; Bochner, R.; Vodo, D.; Rabinowitz, T.; Pavlovsky, M.; Taiber, S.; et al. Filaggrin 2 Deficiency Results in Abnormal Cell-Cell Adhesion in the Cornified Cell Layers and Causes Peeling Skin Syndrome Type A. J. Investig. Dermatol. 2018, 138, 1736–1743. [Google Scholar] [CrossRef]
- Hansmann, B.; Schroder, J.M.; Gerstel, U. Skin-Derived C-Terminal Filaggrin-2 Fragments Are Pseudomonas aeruginosa-Directed Antimicrobials Targeting Bacterial Replication. PLoS Pathog. 2015, 11, e1005159. [Google Scholar] [CrossRef]
- Bailey, A.J. Molecular mechanisms of ageing in connective tissues. Mech. Ageing Dev. 2001, 122, 735–755. [Google Scholar] [CrossRef]
- Gilchrest, B.A. A review of skin ageing and its medical therapy. Br. J. Dermatol. 1996, 135, 867–875. [Google Scholar] [CrossRef]
- Amano, S. Characterization and mechanisms of photoageing-related changes in skin. Damages of basement membrane and dermal structures. Exp. Dermatol. 2016, 25 (Suppl. S3), 14–19. [Google Scholar] [CrossRef]
- Bacqueville, D.; Jacques-Jamin, C.; Dromigny, H.; Boyer, F.; Brunel, Y.; Ferret, P.J.; Redoules, D.; Douki, T.; Bessou-Touya, S.; Duplan, H. Phenylene Bis-Diphenyltriazine (TriAsorB), a new sunfilter protecting the skin against both UVB + UVA and blue light radiations. Photochem. Photobiol. Sci. 2021, 20, 1475–1486. [Google Scholar] [CrossRef] [PubMed]
- Li, Z.; Jiang, R.; Wang, M.; Zhai, L.; Liu, J.; Xu, X.; Sun, L.; Zhao, D. Ginsenosides repair UVB-induced skin barrier damage in BALB/c hairless mice and HaCaT keratinocytes. J. Ginseng Res. 2022, 46, 115–125. [Google Scholar] [CrossRef]
- Kang, M.K.; Kim, D.Y.; Oh, H.; Kim, S.I.; Oh, S.Y.; Na, W.; Park, S.H.; Park, K.; Kim, J.I.; Kim, A.H.; et al. Dietary Collagen Hydrolysates Ameliorate Furrowed and Parched Skin Caused by Photoaging in Hairless Mice. Int. J. Mol. Sci. 2021, 22, 6137. [Google Scholar] [CrossRef]
- Iriyama, S.; Yamanishi, H.; Kunizawa, N.; Hirao, T.; Amano, S. 1-(2-Hydroxyethyl)-2-imidazolidinone, a heparanase and matrix metalloproteinase inhibitor, improves epidermal basement membrane structure and epidermal barrier function. Exp. Dermatol. 2019, 28, 247–253. [Google Scholar] [CrossRef] [PubMed]
- Wang, L.; Yang, K.; Jing, R.; Zhao, W.; Guo, K.; Hu, Z.; Liu, G.; Xu, N.; Zhao, J.; Lin, L.; et al. Protective effect of Saussurea involucrata polysaccharide against skin dryness induced by ultraviolet radiation. Front. Pharmacol. 2023, 14, 1089537. [Google Scholar] [CrossRef] [PubMed]
- Kim, I.W.; Jeong, H.S.; Kwon, N.S.; Baek, K.J.; Yun, H.Y.; Kim, D.S. LGI3 promotes human keratinocyte differentiation via the Akt pathway. Exp. Dermatol. 2018, 27, 1224–1229. [Google Scholar] [CrossRef]
- Eckhart, L.; Declercq, W.; Ban, J.; Rendl, M.; Lengauer, B.; Mayer, C.; Lippens, S.; Vandenabeele, P.; Tschachler, E. Terminal differentiation of human keratinocytes and stratum corneum formation is associated with caspase-14 activation. J. Investig. Dermatol. 2000, 115, 1148–1151. [Google Scholar] [CrossRef]
- Langbein, L.; Grund, C.; Kuhn, C.; Praetzel, S.; Kartenbeck, J.; Brandner, J.M.; Moll, I.; Franke, W.W. Tight junctions and compositionally related junctional structures in mammalian stratified epithelia and cell cultures derived therefrom. Eur. J. Cell Biol. 2002, 81, 419–435. [Google Scholar] [CrossRef] [PubMed]
- Katsarou, S.; Makris, M.; Vakirlis, E.; Gregoriou, S. The Role of Tight Junctions in Atopic Dermatitis: A Systematic Review. J. Clin. Med. 2023, 12, 1538. [Google Scholar] [CrossRef]
- Hwang, D.; Jo, H.; Hwang, S.; Kim, J.K.; Kim, I.H.; Lim, Y.H. Conditioned medium from LS 174T goblet cells treated with oxyresveratrol strengthens tight junctions in Caco-2 cells. Biomed. Pharmacother. 2017, 85, 280–286. [Google Scholar] [CrossRef] [PubMed]
- Fujikawa, M.; Sugimoto, H.; Tamura, R.; Fujikawa, K.; Yamagishi, A.; Ueda, Y. Effects of mucopolysaccharide polysulphate on tight junction barrier in human epidermal keratinocytes. Exp. Dermatol. 2022, 31, 1676–1684. [Google Scholar] [CrossRef]
- Momota, Y.; Shimada, K.; Takami, A.; Akaogi, H.; Takasaki, M.; Mimura, K.; Azakami, D.; Ishioka, K.; Nakamura, Y.; Sako, T. Transepidermal water loss in cats: Comparison of three differently clipped sites to assess the influence of hair coat on transepidermal water loss values. Vet. Dermatol. 2013, 24, 450-e101. [Google Scholar] [CrossRef] [PubMed]
- Gu, Y.; Han, J.; Jiang, C.; Zhang, Y. Biomarkers, oxidative stress and autophagy in skin aging. Ageing Res. Rev. 2020, 59, 101036. [Google Scholar] [CrossRef] [PubMed]
- Lee, T.-A.; Huang, Y.-T.; Hsiao, P.-F.; Chiu, L.-Y.; Chern, S.-R.; Wu, N.-L. Critical roles of irradiance in the regulation of UVB-induced inflammasome activation and skin inflammation in human skin keratinocytes. J. Photochem. Photobiol. B 2022, 226, 112373. [Google Scholar] [CrossRef] [PubMed]
- Ahn, H.S.; Kim, H.J.; Na, C.; Jang, D.S.; Shin, Y.K.; Lee, S.H. The Protective Effect of Adenocaulon himalaicum Edgew. and Its Bioactive Compound Neochlorogenic Acid against UVB-Induced Skin Damage in Human Dermal Fibroblasts and Epidermal Keratinocytes. Plants 2021, 10, 1669. [Google Scholar] [CrossRef] [PubMed]
- Kang, M.C.; Yumnam, S.; Kim, S.Y. Oral Intake of Collagen Peptide Attenuates Ultraviolet B Irradiation-Induced Skin Dehydration In Vivo by Regulating Hyaluronic Acid Synthesis. Int. J. Mol. Sci. 2018, 19, 3551. [Google Scholar] [CrossRef] [PubMed]
- Mirastschijski, U.; Lupše, B.; Maedler, K.; Sarma, B.; Radtke, A.; Belge, G.; Dorsch, M.; Wedekind, D.; McCawley, L.J.; Boehm, G.; et al. Matrix Metalloproteinase-3 is Key Effector of TNF-α-Induced Collagen Degradation in Skin. Int. J. Mol. Sci. 2019, 20, 5234. [Google Scholar] [CrossRef] [PubMed]
- Piperi, C.; Papavassiliou, A.G. Molecular mechanisms regulating matrix metalloproteinases. Curr. Top. Med. Chem. 2012, 12, 1095–1112. [Google Scholar] [CrossRef] [PubMed]
- Diffey, B.L.; Farr, P.M.; Oakley, A.M. Quantitative studies on UVA-induced erythema in human skin. Br. J. Dermatol. 1987, 117, 57–66. [Google Scholar] [CrossRef] [PubMed]
- Sklar, L.R.; Almutawa, F.; Lim, H.W.; Hamzavi, I. Effects of ultraviolet radiation, visible light, and infrared radiation on erythema and pigmentation: A review. Photochem. Photobiol. Sci. 2013, 12, 54–64. [Google Scholar] [CrossRef]
- Agar, N.S.; Halliday, G.M.; Barnetson, R.S.; Ananthaswamy, H.N.; Wheeler, M.; Jones, A.M. The basal layer in human squamous tumors harbors more UVA than UVB fingerprint mutations: A role for UVA in human skin carcinogenesis. Proc. Natl. Acad. Sci. USA 2004, 101, 4954–4959. [Google Scholar] [CrossRef]
- Battie, C.; Jitsukawa, S.; Bernerd, F.; Del Bino, S.; Marionnet, C.; Verschoore, M. New insights in photoaging, UVA induced damage and skin types. Exp. Dermatol. 2014, 23 (Suppl. S1), 7–12. [Google Scholar] [CrossRef]
- D’Orazio, J.; Jarrett, S.; Amaro-Ortiz, A.; Scott, T. UV radiation and the skin. Int. J. Mol. Sci. 2013, 14, 12222–12248. [Google Scholar] [CrossRef]
- Marionnet, C.; Tricaud, C.; Bernerd, F. Exposure to non-extreme solar UV daylight: Spectral characterization, effects on skin and photoprotection. Int. J. Mol. Sci. 2014, 16, 68–90. [Google Scholar] [CrossRef]
- Wang, F.; Smith, N.R.; Tran, B.A.P.; Kang, S.; Voorhees, J.J.; Fisher, G.J. Dermal damage promoted by repeated low-level UV-A1 exposure despite tanning response in human skin. JAMA Dermatol. 2014, 150, 401–406. [Google Scholar] [CrossRef]
- Séite, S.; Moyal, D.; Richard, S.; de Rigal, J.; Lévêque, J.L.; Hourseau, C.; Fourtanier, A. Mexoryl SX: A broad absorption UVA filter protects human skin from the effects of repeated suberythemal doses of UVA. J. Photochem. Photobiol. B 1998, 44, 69–76. [Google Scholar] [CrossRef]









| Gene Name | Sequence | Gene Accession Number |
|---|---|---|
| h-IL-1β-F | CAGGCTGCTCTGGGATTCTC | NM_000576.3 |
| h-IL-1β-R | CCTGGAAGGAGCACTTCATCT | NM_000576.3 |
| h-IL-10-F | GCCTAACATGCTTCGAGATC | NM_000572.3 |
| h-IL-10-R | TGATGTCTGGGTCTTGGTTC | NM_000572.3 |
| h-Involucrin-F | TCCTCCAGTCAATACCCATCAG | NM_005547.4 |
| h-Involucrin-R | CAGCAGTCATGTGCTTTTCCT | NM_005547.4 |
| h-Caspase14-F | TTCCGAAGAAGACCTGGATG | NM_012114.3 |
| h-Caspase14-R | TGGGGTCTCTTTTCATGGTG | NM_012114.3 |
| h-Loricrin-F | TCATGATGCTACCCGAGGTTTG | NM_000427.3 |
| h-Loricrin-R | CAGAACTAGATGCAGCCGGAGA | NM_000427.3 |
| h-FLG2-F | CACTGAGCAAGGGTGAACTAAA | NM_001014342.3 |
| h-FLG2-R | ACCACGCCTATGCTTCTTTGA | NM_001014342.3 |
| h-GAPDH-F | CACCATCTTCCAGGAGCGAG | NM_001256799.3 |
| h-GAPDH-R | AGAGGGGGCAGAGATGATGA | NM_001256799.3 |
| m-Il-1β-F | GCCACCTTTTGACAGTGATGAG | NM_008361.4 |
| m-Il-1β-R | GACAGCCCAGGTCAAAGGTT | NM_008361.4 |
| m-Il-10-F | GGAGGGGTTCTTCCTTGGGA | NM_010548.2 |
| m-Il-10-R | TGAGCTGCTGCAGGAATGAT | NM_010548.2 |
| m-Elastin-F | GCTGGAGGTTTAGTGCCTGG | NM_007925.4 |
| m-Elastin-R | GCTCCGTATTTGGCAGCTTT | NM_007925.4 |
| m-Mmp-3-F | ACATGGAGACTTTGTCCCTTTTG | NM_010809.3 |
| m-Mmp-3-R | TTGGCTGAGTGGTAGAGTCCC | NM_010809.3 |
| m-Gspdh-F | TGTGTCCGTCGTGGATCTGA | NM_001289726.2 |
| m-Gapdh-R | CCTGCTTCACCACCTTCTTGA | NM_001289726.2 |
Disclaimer/Publisher’s Note: The statements, opinions and data contained in all publications are solely those of the individual author(s) and contributor(s) and not of MDPI and/or the editor(s). MDPI and/or the editor(s) disclaim responsibility for any injury to people or property resulting from any ideas, methods, instructions or products referred to in the content. |
© 2024 by the authors. Licensee MDPI, Basel, Switzerland. This article is an open access article distributed under the terms and conditions of the Creative Commons Attribution (CC BY) license (https://creativecommons.org/licenses/by/4.0/).
Share and Cite
Li, L.; Liu, Y.; Chang, R.; Ye, T.; Li, Z.; Huang, R.; Wang, Z.; Deng, J.; Xia, H.; Yang, Y.; et al. Dermal Injection of Recombinant Filaggrin-2 Ameliorates UVB-Induced Epidermal Barrier Dysfunction and Photoaging. Antioxidants 2024, 13, 1002. https://doi.org/10.3390/antiox13081002
Li L, Liu Y, Chang R, Ye T, Li Z, Huang R, Wang Z, Deng J, Xia H, Yang Y, et al. Dermal Injection of Recombinant Filaggrin-2 Ameliorates UVB-Induced Epidermal Barrier Dysfunction and Photoaging. Antioxidants. 2024; 13(8):1002. https://doi.org/10.3390/antiox13081002
Chicago/Turabian StyleLi, Lu, Yuan Liu, Ruxue Chang, Tao Ye, Ziyi Li, Rufei Huang, Zhaoyang Wang, Jingxian Deng, Huan Xia, Yan Yang, and et al. 2024. "Dermal Injection of Recombinant Filaggrin-2 Ameliorates UVB-Induced Epidermal Barrier Dysfunction and Photoaging" Antioxidants 13, no. 8: 1002. https://doi.org/10.3390/antiox13081002
APA StyleLi, L., Liu, Y., Chang, R., Ye, T., Li, Z., Huang, R., Wang, Z., Deng, J., Xia, H., Yang, Y., & Huang, Y. (2024). Dermal Injection of Recombinant Filaggrin-2 Ameliorates UVB-Induced Epidermal Barrier Dysfunction and Photoaging. Antioxidants, 13(8), 1002. https://doi.org/10.3390/antiox13081002

