Mitochondrial Redox Status Regulates Glycogen Metabolism via Glycogen Phosphorylase Activity
Abstract
1. Introduction
2. Materials and Methods
2.1. Animals and Genotyping
2.2. Frozen Sections
2.3. Glycogen Phosphorylase Activity Assay (GP-M Activity)
2.4. Periodic Acid–Schiff (PAS) Staining
2.5. Glycogen Content
2.6. Treatment with Vitamin B6
2.7. Treadmill Protocol
2.8. Western Blotting
2.9. Quantitative Real-Time PCR
2.10. Transfection and Treatment of Cells
2.11. Treatment of Prooxidant and Antioxidants on Muscle Sections
2.12. Glucose Tolerance Test
2.13. Immunohistochemistry and Imaging Analysis of Neuromuscular Junctions (NMJs)
2.14. Analysis of NMJs
2.15. Statistical Analyses
3. Results
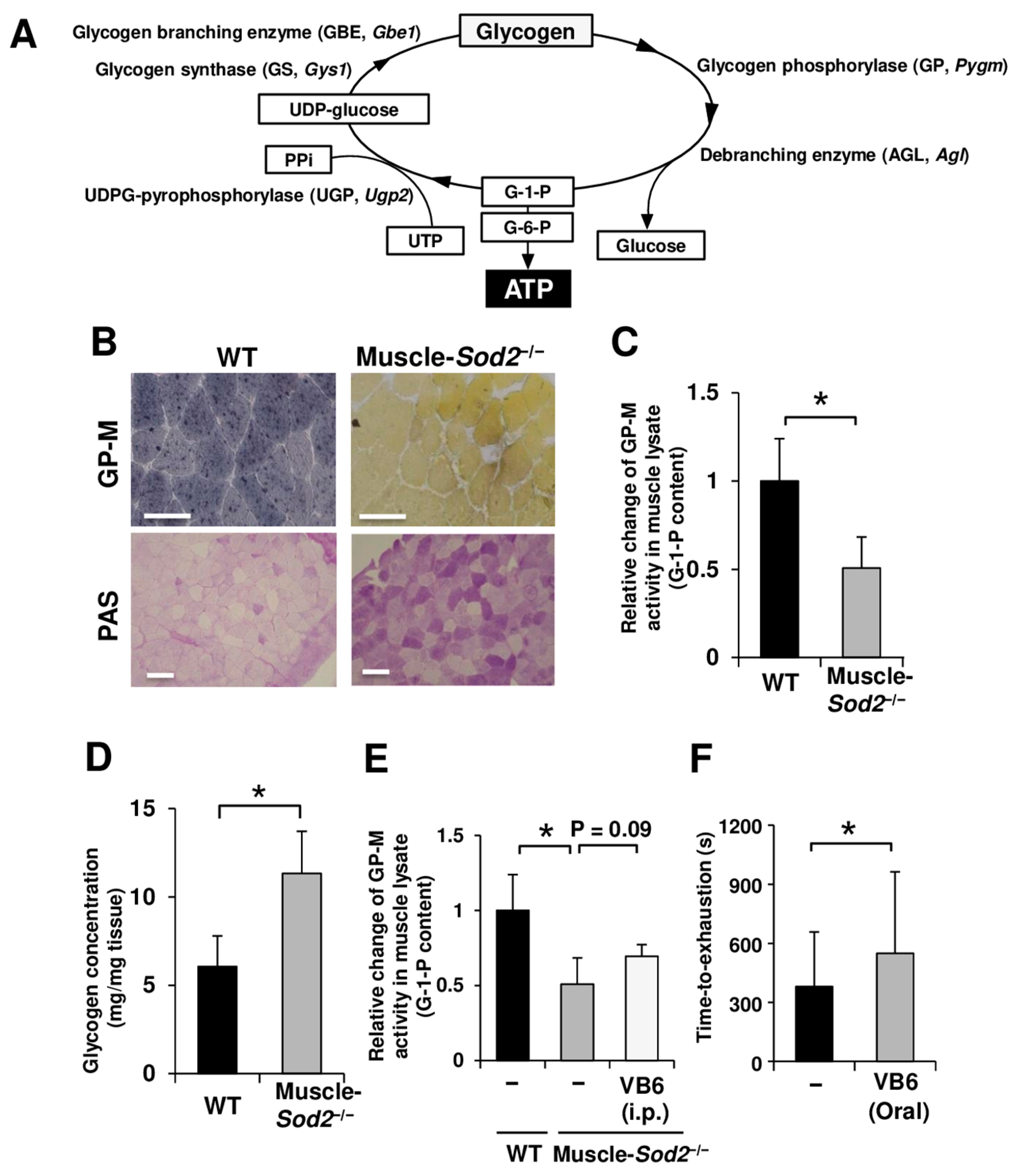
3.1. Muscle-Specific Sod2-Deficient Mice Showed Impaired Glycogen Metabolism Due to Reduced GP-M Activity in Muscle
3.2. GP-M Activity Was Reversibly Regulated by Redox State
3.3. Muscle-Specific Sod2-Deficient Mice Showed Normal Glucose Tolerance and Innervation of the Neuromuscular Junction
4. Discussion
5. Conclusions
Supplementary Materials
Author Contributions
Funding
Institutional Review Board Statement
Informed Consent Statement
Data Availability Statement
Conflicts of Interest
References
- Murgia, M.; Toniolo, L.; Nagaraj, N.; Ciciliot, S.; Vindigni, V.; Schiaffino, S.; Reggiani, C.; Mann, M. Single Muscle Fiber Proteomics Reveals Fiber-Type-Specific Features of Human Muscle Aging. Cell Rep. 2017, 19, 2396–2409. [Google Scholar] [CrossRef] [PubMed]
- Hamilton, M.L.; Van Remmen, H.; Drake, J.A.; Yang, H.; Guo, Z.M.; Kewitt, K.; Walter, C.A.; Richardson, A. Does oxidative damage to DNA increase with age? Proc. Natl. Acad. Sci. USA 2001, 98, 10469–10474. [Google Scholar] [CrossRef]
- Kuwahara, H.; Horie, T.; Ishikawa, S.; Tsuda, C.; Kawakami, S.; Noda, Y.; Kaneko, T.; Tahara, S.; Tachibana, T.; Okabe, M.; et al. Oxidative stress in skeletal muscle causes severe disturbance of exercise activity without muscle atrophy. Free Radic. Biol. Med. 2010, 48, 1252–1262. [Google Scholar] [CrossRef] [PubMed]
- Shimizu, T.; Nojiri, H.; Kawakami, S.; Uchiyama, S.; Shirasawa, T. Model mice for tissue-specific deletion of the manganese superoxide dismutase gene. Geriatr. Gerontol. Int. 2010, 10 (Suppl. S1), S70–S79. [Google Scholar] [CrossRef]
- Kobayashi, K.; Nojiri, H.; Saita, Y.; Morikawa, D.; Ozawa, Y.; Watanabe, K.; Koike, M.; Asou, Y.; Shirasawa, T.; Yokote, K.; et al. Mitochondrial superoxide in osteocytes perturbs canalicular networks in the setting of age-related osteoporosis. Sci. Rep. 2015, 5, 9148. [Google Scholar] [CrossRef] [PubMed]
- Shibuya, S.; Watanabe, K.; Sakuraba, D.; Abe, T.; Shimizu, T. Natural Compounds That Enhance Motor Function in a Mouse Model of Muscle Fatigue. Biomedicines 2022, 10, 3073. [Google Scholar] [CrossRef]
- Allen, D.G.; Lamb, G.D.; Westerblad, H. Skeletal muscle fatigue: Cellular mechanisms. Physiol. Rev. 2008, 88, 287–332. [Google Scholar] [CrossRef]
- Ortenblad, N.; Nielsen, J. Muscle glycogen and cell function--Location, location, location. Scand. J. Med. Sci. Sports 2015, 25 (Suppl. 4), 34–40. [Google Scholar] [CrossRef]
- Andreu, A.L.; Nogales-Gadea, G.; Cassandrini, D.; Arenas, J.; Bruno, C. McArdle disease: Molecular genetic update. Acta Myol. 2007, 26, 53–57. [Google Scholar]
- Kanungo, S.; Wells, K.; Tribett, T.; El-Gharbawy, A. Glycogen metabolism and glycogen storage disorders. Ann. Transl. Med. 2018, 6, 474. [Google Scholar] [CrossRef]
- Real-Martinez, A.; Brull, A.; Huerta, J.; Tarraso, G.; Lucia, A.; Martin, M.A.; Arenas, J.; Andreu, A.L.; Nogales-Gadea, G.; Vissing, J.; et al. Low survival rate and muscle fiber-dependent aging effects in the McArdle disease mouse model. Sci. Rep. 2019, 9, 5116. [Google Scholar] [CrossRef] [PubMed]
- Nogales-Gadea, G.; Pinos, T.; Lucia, A.; Arenas, J.; Camara, Y.; Brull, A.; de Luna, N.; Martin, M.A.; Garcia-Arumi, E.; Marti, R.; et al. Knock-in mice for the R50X mutation in the PYGM gene present with McArdle disease. Brain 2012, 135, 2048–2057. [Google Scholar] [CrossRef] [PubMed]
- Sato, S.; Ohi, T.; Nishino, I.; Sugie, H. Confirmation of the efficacy of vitamin B6 supplementation for McArdle disease by follow-up muscle biopsy. Muscle Nerve 2012, 45, 436–440. [Google Scholar] [CrossRef] [PubMed]
- Shibuya, S.; Ozawa, Y.; Watanabe, K.; Izuo, N.; Toda, T.; Yokote, K.; Shimizu, T. Palladium and platinum nanoparticles attenuate aging-like skin atrophy via antioxidant activity in mice. PLoS ONE 2014, 9, e109288. [Google Scholar] [CrossRef] [PubMed]
- Rogers, R.S.; Tungtur, S.; Tanaka, T.; Nadeau, L.L.; Badawi, Y.; Wang, H.; Ni, H.M.; Ding, W.X.; Nishimune, H. Impaired Mitophagy Plays a Role in Denervation of Neuromuscular Junctions in ALS Mice. Front. Neurosci. 2017, 11, 473. [Google Scholar] [CrossRef] [PubMed]
- Phoenix, J.; Hopkins, P.; Bartram, C.; Beynon, R.J.; Quinlivan, R.C.; Edwards, R.H. Effect of vitamin B6 supplementation in McArdle’s disease: A strategic case study. Neuromuscul. Disord. 1998, 8, 210–212. [Google Scholar] [CrossRef]
- Izumi, R.; Suzuki, N.; Kato, K.; Warita, H.; Tateyama, M.; Nakashima, I.; Itoyama, Y. A case of McArdle disease: Efficacy of vitamin B6 on fatigability and impaired glycogenolysis. Intern. Med. 2010, 49, 1623–1625. [Google Scholar] [CrossRef]
- Nielsen, J.; Holmberg, H.C.; Schroder, H.D.; Saltin, B.; Ortenblad, N. Human skeletal muscle glycogen utilization in exhaustive exercise: Role of subcellular localization and fibre type. J. Physiol. 2011, 589, 2871–2885. [Google Scholar] [CrossRef]
- Shulman, R.G.; Rothman, D.L. The ”glycogen shunt” in exercising muscle: A role for glycogen in muscle energetics and fatigue. Proc. Natl. Acad. Sci. USA 2001, 98, 457–461. [Google Scholar] [CrossRef]
- Mathieu, C.; Duval, R.; Cocaign, A.; Petit, E.; Bui, L.C.; Haddad, I.; Vinh, J.; Etchebest, C.; Dupret, J.M.; Rodrigues-Lima, F. An Isozyme-specific Redox Switch in Human Brain Glycogen Phosphorylase Modulates Its Allosteric Activation by AMP. J. Biol. Chem. 2016, 291, 23842–23853. [Google Scholar] [CrossRef]
- Roach, P.J. Glycogen and its metabolism. Curr. Mol. Med. 2002, 2, 101–120. [Google Scholar] [CrossRef] [PubMed]
- Brautigan, D.L. Phosphorylase phosphatase and flash activation of skeletal muscle glycogen phosphorylase—A tribute to Edmond H. Fischer. IUBMB Life 2023, 75, 328–336. [Google Scholar] [CrossRef] [PubMed]
- Griendling, K.K.; Sorescu, D.; Lassegue, B.; Ushio-Fukai, M. Modulation of protein kinase activity and gene expression by reactive oxygen species and their role in vascular physiology and pathophysiology. Arterioscler. Thromb. Vasc. Biol. 2000, 20, 2175–2183. [Google Scholar] [CrossRef] [PubMed]
- Meng, T.C.; Fukada, T.; Tonks, N.K. Reversible oxidation and inactivation of protein tyrosine phosphatases in vivo. Mol. Cell 2002, 9, 387–399. [Google Scholar] [CrossRef]
- Quinlan, K.G.; Seto, J.T.; Turner, N.; Vandebrouck, A.; Floetenmeyer, M.; Macarthur, D.G.; Raftery, J.M.; Lek, M.; Yang, N.; Parton, R.G.; et al. Alpha-actinin-3 deficiency results in reduced glycogen phosphorylase activity and altered calcium handling in skeletal muscle. Hum. Mol. Genet. 2010, 19, 1335–1346. [Google Scholar] [CrossRef]
- Kusunoki, M.; Tsutsumi, K.; Hara, T.; Ogawa, H.; Nakamura, T.; Miyata, T.; Sakakibara, F.; Fukuzawa, Y.; Suga, T.; Kakumu, S.; et al. Correlation between lipid and glycogen contents in liver and insulin resistance in high-fat-fed rats treated with the lipoprotein lipase activator NO-1886. Metabolism 2002, 51, 792–795. [Google Scholar] [CrossRef]
- Baker, D.J.; Timmons, J.A.; Greenhaff, P.L. Glycogen phosphorylase inhibition in type 2 diabetes therapy: A systematic evaluation of metabolic and functional effects in rat skeletal muscle. Diabetes 2005, 54, 2453–2459. [Google Scholar] [CrossRef]
- Oe, Y.; Baba, O.; Ashida, H.; Nakamura, K.C.; Hirase, H. Glycogen distribution in the microwave-fixed mouse brain reveals heterogeneous astrocytic patterns. Glia 2016, 64, 1532–1545. [Google Scholar] [CrossRef]
- Swanson, R.A. A thermodynamic function of glycogen in brain and muscle. Prog. Neurobiol. 2020, 189, 101787. [Google Scholar] [CrossRef]
- Nielsen, J.; Suetta, C.; Hvid, L.G.; Schroder, H.D.; Aagaard, P.; Ortenblad, N. Subcellular localization-dependent decrements in skeletal muscle glycogen and mitochondria content following short-term disuse in young and old men. Am. J. Physiol. Endocrinol. Metab. 2010, 299, E1053–E1060. [Google Scholar] [CrossRef]
- Ortenblad, N.; Westerblad, H.; Nielsen, J. Muscle glycogen stores and fatigue. J. Physiol. 2013, 591, 4405–4413. [Google Scholar] [CrossRef] [PubMed]
- Gejl, K.D.; Ortenblad, N.; Andersson, E.; Plomgaard, P.; Holmberg, H.C.; Nielsen, J. Local depletion of glycogen with supramaximal exercise in human skeletal muscle fibres. J. Physiol. 2017, 595, 2809–2821. [Google Scholar] [CrossRef]
- Hokken, R.; Laugesen, S.; Aagaard, P.; Suetta, C.; Frandsen, U.; Ortenblad, N.; Nielsen, J. Subcellular localization- and fibre type-dependent utilization of muscle glycogen during heavy resistance exercise in elite power and Olympic weightlifters. Acta Physiol. 2020, 231, e13561. [Google Scholar] [CrossRef] [PubMed]
- Jensen, R.; Ortenblad, N.; Stausholm, M.H.; Skjaerbaek, M.C.; Larsen, D.N.; Hansen, M.; Holmberg, H.C.; Plomgaard, P.; Nielsen, J. Heterogeneity in subcellular muscle glycogen utilisation during exercise impacts endurance capacity in men. J. Physiol. 2020, 598, 4271–4292. [Google Scholar] [CrossRef]
- Nojiri, H.; Shimizu, T.; Funakoshi, M.; Yamaguchi, O.; Zhou, H.; Kawakami, S.; Ohta, Y.; Sami, M.; Tachibana, T.; Ishikawa, H.; et al. Oxidative stress causes heart failure with impaired mitochondrial respiration. J. Biol. Chem. 2006, 281, 33789–33801. [Google Scholar] [CrossRef]
- Izuo, N.; Nojiri, H.; Uchiyama, S.; Noda, Y.; Kawakami, S.; Kojima, S.; Sasaki, T.; Shirasawa, T.; Shimizu, T. Brain-Specific Superoxide Dismutase 2 Deficiency Causes Perinatal Death with Spongiform Encephalopathy in Mice. Oxid. Med. Cell Longev. 2015, 2015, 238914. [Google Scholar] [CrossRef] [PubMed]
- Kim, J.; Kim, H.S.; Chung, J.H. Molecular mechanisms of mitochondrial DNA release and activation of the cGAS-STING pathway. Exp. Mol. Med. 2023, 55, 510–519. [Google Scholar] [CrossRef]
- Lin, H.P.; Petersen, J.D.; Gilsrud, A.J.; Madruga, A.; D’Silva, T.M.; Huang, X.; Shammas, M.K.; Randolph, N.P.; Johnson, K.R.; Li, Y.; et al. DELE1 maintains muscle proteostasis to promote growth and survival in mitochondrial myopathy. EMBO J. 2024, 1–38. [Google Scholar] [CrossRef]






| Gene Name | Forward | Reverse |
|---|---|---|
| Pax7 | GACGACGAGGAAGGAGACAA | ACATCTGAGCCCTCATCCAG |
| Myog | CCTTGCTCAGCTCCCTCA | TGGGAGTTGCATTCACTGG |
| Myod1 | GGCTACGACACCGCCTACTA | GTGGAGATGCGCTCCACTAT |
| Mstn | CTGTAACCTTCCCAGGACCA | TCTTTTGGGTGCGATAATCC |
| Trim63 | GCCATCCTGGACGAGAAGAA | CAGCTGGCAGCCCTTGGA |
| Fbxo32 | AGACCGGCTACTGTGGAAGAG | CCGTGCATGGATGGTCAGTG |
| Gyg | GGTGGCCTGACTGTTTCAAT | CAAATGGCAGTTTTGTG |
| Gsk3β | CCACATGCTCGGATTCAGGC | TGTCCACGGTCTCCAGCATTAGTAT |
| Ugp2 | TGAGTTTGTCATGGAAGTCA | GATTTCCACCAGTCTCAGTT |
| Gys1 | TCAGAGCAAAGCACGAATCCAG | CATAGCGGCCAGCGATAAAGA |
| Gbe1 | ACTACCGAGTCGGGACAGCAA | GGTCCAGTCTCTGATGACCTCCATA |
| Pygm | CTTAGCCGGAGTGGAAAATGT | GTAATCTCTCGGAGTAGCCACA |
| Agl | ACTGTGGCACGTGGATGGATAA | CCCACGATTTCCACAGCAGA |
| Hk1 | AACCTCAAAGTGACGGTGGGC | AAGGACACGTCACATTTCGGAGC |
| Pfkfb3 | AGAACTTCCACTCTCCCACCCAAA | AGGGTAGTGCCCATTGTTGAAGGA |
| Slc2a | CAACTGGACCTGTAACTTCATCGT | ACGGCAAATAGAAGGAAGACGTA |
| H2a | ACGAGGAGCTCAACAAGCTG | TATGGTGGCTCTCGGTCTTC |
Disclaimer/Publisher’s Note: The statements, opinions and data contained in all publications are solely those of the individual author(s) and contributor(s) and not of MDPI and/or the editor(s). MDPI and/or the editor(s) disclaim responsibility for any injury to people or property resulting from any ideas, methods, instructions or products referred to in the content. |
© 2024 by the authors. Licensee MDPI, Basel, Switzerland. This article is an open access article distributed under the terms and conditions of the Creative Commons Attribution (CC BY) license (https://creativecommons.org/licenses/by/4.0/).
Share and Cite
Sakamoto, I.; Shibuya, S.; Nojiri, H.; Takeno, K.; Nishimune, H.; Yaku, K.; Nakagawa, T.; Ishijima, M.; Shimizu, T. Mitochondrial Redox Status Regulates Glycogen Metabolism via Glycogen Phosphorylase Activity. Antioxidants 2024, 13, 1421. https://doi.org/10.3390/antiox13111421
Sakamoto I, Shibuya S, Nojiri H, Takeno K, Nishimune H, Yaku K, Nakagawa T, Ishijima M, Shimizu T. Mitochondrial Redox Status Regulates Glycogen Metabolism via Glycogen Phosphorylase Activity. Antioxidants. 2024; 13(11):1421. https://doi.org/10.3390/antiox13111421
Chicago/Turabian StyleSakamoto, Ikko, Shuichi Shibuya, Hidetoshi Nojiri, Kotaro Takeno, Hiroshi Nishimune, Keisuke Yaku, Takashi Nakagawa, Muneaki Ishijima, and Takahiko Shimizu. 2024. "Mitochondrial Redox Status Regulates Glycogen Metabolism via Glycogen Phosphorylase Activity" Antioxidants 13, no. 11: 1421. https://doi.org/10.3390/antiox13111421
APA StyleSakamoto, I., Shibuya, S., Nojiri, H., Takeno, K., Nishimune, H., Yaku, K., Nakagawa, T., Ishijima, M., & Shimizu, T. (2024). Mitochondrial Redox Status Regulates Glycogen Metabolism via Glycogen Phosphorylase Activity. Antioxidants, 13(11), 1421. https://doi.org/10.3390/antiox13111421

