PET Imaging with [18F]ROStrace Detects Oxidative Stress and Predicts Parkinson’s Disease Progression in Mice
Abstract
1. Introduction
2. Materials and Methods
2.1. Animal Models and Experimental Scheme
2.2. Open Field (OF) Test
2.3. Metabolic Analysis
2.4. Tapered Balance Beam Test
2.5. Bead Latency Assay
2.6. Micro-PET Imaging
2.7. Micro-PET Image Analysis
2.8. Mouse Brain Tissue Preparation
2.9. Ex Vivo Autoradiography (ARG)
2.10. Ex Vivo Visualization of Superoxide (O2•−)-Derived Oxidant Production
2.11. Immunofluorescence (IF) Analysis
2.12. Circulating Cell-Free Mitochondrial DNA (ccf-mtDNA) Quantification
2.13. Western Blot (WB) Analysis
2.14. Statistical Analysis
3. Results
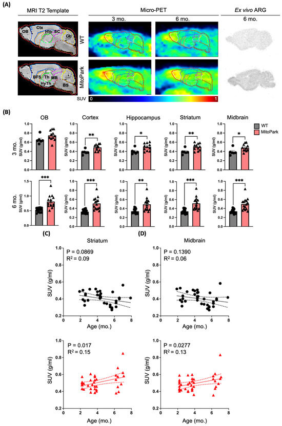
3.1. Increased [18F]ROStrace Retention in MitoPark Mice Occurred Early and Persisted to End-Stage Disease
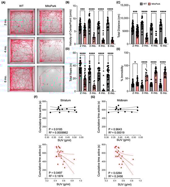
3.2. [18F]ROStrace Retention Correlates with the Gradual Deterioration of Motor and Metabolic Functions in MitoPark Mice
3.3. [18F]ROStrace Identifies the Male Sex Bias in MitoPark Mice
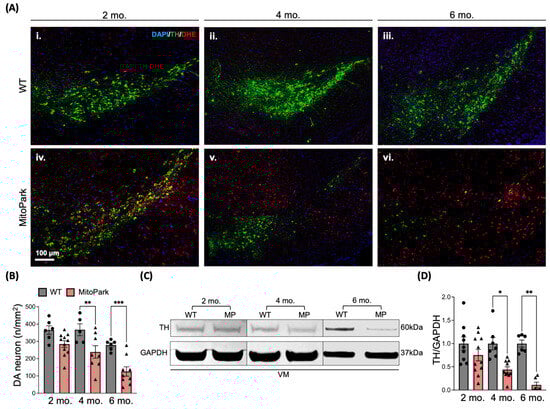
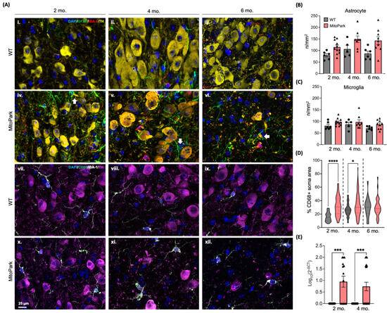
3.4. Oxidative Stress and Neuroinflammation Precede the Loss of Dopaminergic (DA) Neurons in the SN Region of MitoPark Mice
4. Discussion
5. Conclusions
Supplementary Materials
Author Contributions
Funding
Institutional Review Board Statement
Informed Consent Statement
Data Availability Statement
Acknowledgments
Conflicts of Interest
References
- Murphy, M.P. How Mitochondria Produce Reactive Oxygen Species. Biochem. J. 2008, 417, 1–13. [Google Scholar] [CrossRef] [PubMed]
- Starkov, A.A. The Role of Mitochondria in Reactive Oxygen Species Metabolism and Signaling. Ann. N. Y. Acad. Sci. 2008, 1147, 37–52. [Google Scholar] [CrossRef] [PubMed]
- Schieber, M.; Chandel, N.S. ROS Function in Redox Signaling and Oxidative Stress. Curr. Biol. 2014, 24, R453–R462. [Google Scholar] [CrossRef] [PubMed]
- Lijia, Z.; Zhao, S.; Wang, X.; Wu, C.; Yang, J. A Self-Propelling Cycle Mediated by Reactive Oxide Species and Nitric Oxide Exists in LPS-Activated Microglia. Neurochem. Int. 2012, 61, 1220–1230. [Google Scholar] [CrossRef] [PubMed]
- Ferrer, I.; Martinez, A.; Blanco, R.; Dalfó, E.; Carmona, M. Neuropathology of Sporadic Parkinson Disease before the Appearance of Parkinsonism: Preclinical Parkinson Disease. J. Neural Transm. 2011, 118, 821–839. [Google Scholar] [CrossRef]
- Chu, W.; Chepetan, A.; Zhou, D.; Shoghi, K.I.; Xu, J.; Dugan, L.L.; Gropler, R.J.; Mintun, M.A.; Mach, R.H. Development of a PET Radiotracer for Non-Invasive Imaging of the Reactive Oxygen Species, Superoxide, in Vivo. Org. Biomol. Chem. 2014, 12, 4421–4431. [Google Scholar] [CrossRef]
- Hou, C.; Hsieh, C.-J.; Li, S.; Lee, H.; Graham, T.J.; Xu, K.; Weng, C.-C.; Doot, R.K.; Chu, W.; Chakraborty, S.K.; et al. Development of a Positron Emission Tomography Radiotracer for Imaging Elevated Levels of Superoxide in Neuroinflammation. ACS Chem. Neurosci. 2018, 9, 578–586. [Google Scholar] [CrossRef]
- Cuddihy, S.L.; Ali, S.S.; Musiek, E.S.; Lucero, J.; Kopp, S.J.; Morrow, J.D.; Dugan, L.L. Prolonged Alpha-Tocopherol Deficiency Decreases Oxidative Stress and Unmasks Alpha-Tocopherol-Dependent Regulation of Mitochondrial Function in the Brain. J. Biol. Chem. 2008, 283, 6915–6924. [Google Scholar] [CrossRef]
- Beckstead, M.J.; Howell, R.D. Progressive Parkinsonism Due to Mitochondrial Impairment: Lessons from the MitoPark Mouse Model. Exp. Neurol. 2021, 341, 113707. [Google Scholar] [CrossRef]
- Liu, H.; Zhen, C.; Xie, J.; Luo, Z.; Zeng, L.; Zhao, G.; Lu, S.; Zhuang, H.; Fan, H.; Li, X.; et al. TFAM Is an Autophagy Receptor That Limits Inflammation by Binding to Cytoplasmic Mitochondrial DNA. Nat. Cell Biol. 2024, 26, 878–891. [Google Scholar] [CrossRef]
- West, A.P.; Khoury-Hanold, W.; Staron, M.; Tal, M.C.; Pineda, C.M.; Lang, S.M.; Bestwick, M.; Duguay, B.A.; Raimundo, N.; MacDuff, D.A.; et al. Mitochondrial DNA Stress Primes the Antiviral Innate Immune Response. Nature 2015, 520, 553–557. [Google Scholar] [CrossRef] [PubMed]
- Langley, M.; Ghosh, A.; Charli, A.; Sarkar, S.; Ay, M.; Luo, J.; Zielonka, J.; Brenza, T.; Bennett, B.; Jin, H.; et al. Mito-Apocynin Prevents Mitochondrial Dysfunction, Microglial Activation, Oxidative Damage, and Progressive Neurodegeneration in MitoPark Transgenic Mice. Antioxid. Redox Signal. 2017, 27, 1048–1066. [Google Scholar] [CrossRef] [PubMed]
- Ekstrand, M.I.; Terzioglu, M.; Galter, D.; Zhu, S.; Hofstetter, C.; Lindqvist, E.; Thams, S.; Bergstrand, A.; Hansson, F.S.; Trifunovic, A.; et al. Progressive Parkinsonism in Mice with Respiratory-Chain-Deficient Dopamine Neurons. Proc. Natl. Acad. Sci. USA 2007, 104, 1325–1330. [Google Scholar] [CrossRef] [PubMed]
- Wang, C.; Guan, Y.; Lv, M.; Zhang, R.; Guo, Z.; Wei, X.; Du, X.; Yang, J.; Li, T.; Wan, Y.; et al. Manganese Increases the Sensitivity of the cGAS-STING Pathway for Double-Stranded DNA and Is Required for the Host Defense against DNA Viruses. Immunity 2018, 48, 675–687.e7. [Google Scholar] [CrossRef] [PubMed]
- Sliter, D.A.; Martinez, J.; Hao, L.; Chen, X.; Sun, N.; Fischer, T.D.; Burman, J.L.; Li, Y.; Zhang, Z.; Narendra, D.P.; et al. Parkin and PINK1 Mitigate STING-Induced Inflammation. Nature 2018, 561, 258–262. [Google Scholar] [CrossRef]
- González-Hunt, C.P.; Leung, M.C.K.; Bodhicharla, R.K.; McKeever, M.G.; Arrant, A.E.; Margillo, K.M.; Ryde, I.T.; Cyr, D.D.; Kosmaczewski, S.G.; Hammarlund, M.; et al. Exposure to Mitochondrial Genotoxins and Dopaminergic Neurodegeneration in Caenorhabditis Elegans. PLoS ONE 2014, 9, e114459. [Google Scholar] [CrossRef]
- Langley, M.R.; Ghaisas, S.; Ay, M.; Luo, J.; Palanisamy, B.N.; Jin, H.; Anantharam, V.; Kanthasamy, A.; Kanthasamy, A.G. Manganese Exposure Exacerbates Progressive Motor Deficits and Neurodegeneration in the MitoPark Mouse Model of Parkinson’s Disease: Relevance to Gene and Environment Interactions in Metal Neurotoxicity. NeuroToxicology 2018, 64, 240–255. [Google Scholar] [CrossRef]
- Iliev, A.I.; Stringaris, A.K.; Nau, R.; Neumann, H. Neuronal Injury Mediated via Stimulation of Microglial Toll-like Receptor-9 (TLR9). FASEB J. 2004, 18, 1–17. [Google Scholar] [CrossRef]
- Sharpley, M.S.; Marciniak, C.; Eckel-Mahan, K.; McManus, M.; Crimi, M.; Waymire, K.; Lin, C.S.; Masubuchi, S.; Friend, N.; Koike, M.; et al. Heteroplasmy of Mouse mtDNA Is Genetically Unstable and Results in Altered Behavior and Cognition. Cell 2012, 151, 333–343. [Google Scholar] [CrossRef]
- Morrow, R.M.; Picard, M.; Derbeneva, O.; Leipzig, J.; McManus, M.J.; Gouspillou, G.; Barbat-Artigas, S.; Dos Santos, C.; Hepple, R.T.; Murdock, D.G.; et al. Mitochondrial Energy Deficiency Leads to Hyperproliferation of Skeletal Muscle Mitochondria and Enhanced Insulin Sensitivity. Proc. Natl. Acad. Sci. USA 2017, 114, 2705–2710. [Google Scholar] [CrossRef]
- Luong, T.N.; Carlisle, H.J.; Southwell, A.; Patterson, P.H. Assessment of Motor Balance and Coordination in Mice Using the Balance Beam. JoVE 2011, 49, e2376. [Google Scholar] [CrossRef]
- Ghaisas, S.; Langley, M.R.; Palanisamy, B.N.; Dutta, S.; Narayanaswamy, K.; Plummer, P.J.; Sarkar, S.; Ay, M.; Jin, H.; Anantharam, V.; et al. MitoPark Transgenic Mouse Model Recapitulates the Gastrointestinal Dysfunction and Gut-Microbiome Changes of Parkinson’s Disease. NeuroToxicology 2019, 75, 186–199. [Google Scholar] [CrossRef] [PubMed]
- Mirrione, M.M.; Schiffer, W.K.; Fowler, J.S.; Alexoff, D.L.; Dewey, S.L.; Tsirka, S.E. A Novel Approach for Imaging Brain-Behavior Relationships in Mice Reveals Unexpected Metabolic Patterns during Seizures in the Absence of Tissue Plasminogen Activator. Neuroimage 2007, 38, 34–42. [Google Scholar] [CrossRef] [PubMed]
- Sawiak, S.J.; Williams, G.B.; Morton, A.J.; Carpenter, T.A. SPMMouse: A New Toolbox for SPM in the Animal Brain. In Proceedings of the ISMRM 17th Scientific Meeting & Exhibition, Honolulu, HI, USA, 18–24 April 2009. [Google Scholar]
- Hsieh, C.-J.; Hou, C.; Zhu, Y.; Lee, J.Y.; Kohli, N.; Gallagher, E.; Xu, K.; Lee, H.; Li, S.; McManus, M.J.; et al. [(18)F]ROStrace Detects Oxidative Stress in Vivo and Predicts Progression of Alzheimer’s Disease Pathology in APP/PS1 Mice. EJNMMI Res. 2022, 12, 43. [Google Scholar] [CrossRef]
- Hosoi, R.; Sato, S.; Shukuri, M.; Fujii, Y.; Todoroki, K.; Arano, Y.; Sakai, T.; Inoue, O. A Simple Ex Vivo Semiquantitative Fluorescent Imaging Utilizing Planar Laser Scanner: Detection of Reactive Oxygen Species Generation in Mouse Brain and Kidney. Mol. Imaging 2019, 18, 153601211882042. [Google Scholar] [CrossRef]
- Andrews, Z.B.; Horvath, B.; Barnstable, C.J.; Elseworth, J.; Yang, L.; Beal, M.F.; Roth, R.H.; Matthews, R.T.; Horvath, T.L. Horvath Uncoupling Protein-2 Is Critical for Nigral Dopamine Cell Survival in a Mouse Model of Parkinson’s Disease. J. Neurosci. 2005, 25, 184. [Google Scholar] [CrossRef]
- Cope, E.C.; Briones, B.A.; Brockett, A.T.; Martinez, S.; Vigneron, P.-A.; Opendak, M.; Wang, S.S.-H.; Gould, E. Immature Neurons and Radial Glia, But Not Astrocytes or Microglia, Are Altered in Adult Cntnap2 and Shank3 Mice, Models of Autism. eNeuro 2016, 3. [Google Scholar] [CrossRef]
- Guarnieri, J.W.; Lie, T.; Albrecht, Y.E.S.; Hewin, P.; Jurado, K.A.; Widjaja, G.A.; Zhu, Y.; McManus, M.J.; Kilbaugh, T.J.; Keith, K.; et al. Mitochondrial Antioxidants Abate SARS-COV-2 Pathology in Mice. Proc. Natl. Acad. Sci. USA 2024, 121, e2321972121. [Google Scholar] [CrossRef]
- Armstrong, M.J.; Okun, M.S. Diagnosis and Treatment of Parkinson Disease: A Review. JAMA 2020, 323, 548–560. [Google Scholar] [CrossRef]
- Cerri, S.; Mus, L.; Blandini, F. Parkinson’s Disease in Women and Men: What’s the Difference? J. Park. Dis. 2019, 9, 501–515. [Google Scholar] [CrossRef]
- Shulman, L.M.; Bhat, V. Gender Disparities in Parkinson’s Disease. Expert. Rev. Neurother. 2006, 6, 407–416. [Google Scholar] [CrossRef] [PubMed]
- Martínez de Toda, I.; González-Sánchez, M.; Díaz-Del Cerro, E.; Valera, G.; Carracedo, J.; Guerra-Pérez, N. Sex Differences in Markers of Oxidation and Inflammation. Implications for Ageing. Mech. Ageing Dev. 2023, 211, 111797. [Google Scholar] [CrossRef] [PubMed]
- Antzoulatos, E.; Jakowec, M.W.; Petzinger, G.M.; Wood, R.I. Sex Differences in Motor Behavior in the MPTP Mouse Model of Parkinson’s Disease. Pharmacol. Biochem. Behav. 2010, 95, 466–472. [Google Scholar] [CrossRef] [PubMed]
- Bispo, J.M.M.; Melo, J.E.C.; Gois, A.M.; Leal, P.C.; Lins, L.C.R.F.; Souza, M.F.; Medeiros, K.A.A.L.; Ribeiro, A.M.; Silva, R.H.; Marchioro, M.; et al. Sex Differences in the Progressive Model of Parkinsonism Induced by Reserpine in Rats. Behav. Brain Res. 2019, 363, 23–29. [Google Scholar] [CrossRef]
- Giangrasso, D.M.; Furlong, T.M.; Keefe, K.A. Characterization of Striatum-Mediated Behavior and Neurochemistry in the DJ-1 Knock-out Rat Model of Parkinson’s Disease. Neurobiol. Dis. 2020, 134, 104673. [Google Scholar] [CrossRef]
- Walrand, S.; Valeix, S.; Rodriguez, C.; Ligot, P.; Chassagne, J.; Vasson, M.-P. Flow Cytometry Study of Polymorphonuclear Neutrophil Oxidative Burst: A Comparison of Three Fluorescent Probes. Clin. Chim. Acta 2003, 331, 103–110. [Google Scholar] [CrossRef]
- Gomes, A.; Fernandes, E.; Lima, J.L.F.C. Fluorescence Probes Used for Detection of Reactive Oxygen Species. J. Biochem. Biophys. Methods 2005, 65, 45–80. [Google Scholar] [CrossRef]
- Dugan, L.L.; Ali, S.S.; Shekhtman, G.; Roberts, A.J.; Lucero, J.; Quick, K.L.; Behrens, M.M. IL-6 Mediated Degeneration of Forebrain GABAergic Interneurons and Cognitive Impairment in Aged Mice through Activation of Neuronal NADPH Oxidase. PLoS ONE 2009, 4, e5518. [Google Scholar] [CrossRef]
- Münzel, T.; Afanas’ev, I.B.; Kleschyov, A.L.; Harrison, D.G. Detection of Superoxide in Vascular Tissue. Arterioscler. Thromb. Vasc. Biol. 2002, 22, 1761–1768. [Google Scholar] [CrossRef]
- Tansey, M.G.; Goldberg, M.S. Neuroinflammation in Parkinson’s Disease: Its Role in Neuronal Death and Implications for Therapeutic Intervention. Neurobiol. Dis. 2010, 37, 510–518. [Google Scholar] [CrossRef]
- Mathys, H.; Adaikkan, C.; Gao, F.; Young, J.Z.; Manet, E.; Hemberg, M.; De Jager, P.L.; Ransohoff, R.M.; Regev, A.; Tsai, L.-H. Temporal Tracking of Microglia Activation in Neurodegeneration at Single-Cell Resolution. Cell Rep. 2017, 21, 366–380. [Google Scholar] [CrossRef] [PubMed]
- Vandenbark, A.A.; Offner, H.; Matejuk, S.; Matejuk, A. Microglia and Astrocyte Involvement in Neurodegeneration and Brain Cancer. J. Neuroinflamm. 2021, 18, 298. [Google Scholar] [CrossRef] [PubMed]
- Zotova, E.; Bharambe, V.; Cheaveau, M.; Morgan, W.; Holmes, C.; Harris, S.; Neal, J.W.; Love, S.; Nicoll, J.A.R.; Boche, D. Inflammatory Components in Human Alzheimer’s Disease and after Active Amyloid-Β42 Immunization. Brain 2013, 136, 2677–2696. [Google Scholar] [CrossRef] [PubMed]
- Holness, C.L.; Simmons, D.L. Molecular Cloning of CD68, a Human Macrophage Marker Related to Lysosomal Glycoproteins. Blood 1993, 81, 1607–1613. [Google Scholar] [CrossRef]
- Lin, M.T.; Beal, M.F. Mitochondrial Dysfunction and Oxidative Stress in Neurodegenerative Diseases. Nature 2006, 443, 787–795. [Google Scholar] [CrossRef]
- Picard, M.; McManus, M.J.; Gray, J.D.; Nasca, C.; Moffat, C.; Kopinski, P.K.; Seifert, E.L.; McEwen, B.S.; Wallace, D.C. Mitochondrial Functions Modulate Neuroendocrine, Metabolic, Inflammatory, and Transcriptional Responses to Acute Psychological Stress. Proc. Natl. Acad. Sci. USA 2015, 112, E6614–E6623. [Google Scholar] [CrossRef]
- Butterfield, D.A.; Boyd-Kimball, D. Mitochondrial Oxidative and Nitrosative Stress and Alzheimer Disease. Antioxidants 2020, 9, 818. [Google Scholar] [CrossRef]
- Dhapola, R.; Beura, S.K.; Sharma, P.; Singh, S.K.; HariKrishnaReddy, D. Oxidative Stress in Alzheimer’s Disease: Current Knowledge of Signaling Pathways and Therapeutics. Mol. Biol. Rep. 2024, 51, 48. [Google Scholar] [CrossRef]
- McManus, M.J.; Murphy, M.P.; Franklin, J.L. The Mitochondria-Targeted Antioxidant MitoQ Prevents Loss of Spatial Memory Retention and Early Neuropathology in a Transgenic Mouse Model of Alzheimer’s Disease. J. Neurosci. 2011, 31, 15703–15715. [Google Scholar] [CrossRef]
- Jiang, Z.; Wang, W.; Perry, G.; Zhu, X.; Wang, X. Mitochondrial Dynamic Abnormalities in Amyotrophic Lateral Sclerosis. Transl. Neurodegener. 2015, 4, 14. [Google Scholar] [CrossRef]
- Zhao, J.; Wang, X.; Huo, Z.; Chen, Y.; Liu, J.; Zhao, Z.; Meng, F.; Su, Q.; Bao, W.; Zhang, L.; et al. The Impact of Mitochondrial Dysfunction in Amyotrophic Lateral Sclerosis. Cells 2022, 11, 2049. [Google Scholar] [CrossRef] [PubMed]
- Huang, L.; Li, Z.; Zhang, X. Radiotracers for Nuclear Imaging of Reactive Oxygen Species: Advances Made So Far. Bioconjug. Chem. 2022, 33, 749–766. [Google Scholar] [CrossRef] [PubMed]
- Sivapackiam, J.; Liao, F.; Zhou, D.; Shoghi, K.I.; Gropler, R.J.; Gelman, A.E.; Sharma, V. Galuminox: Preclinical Validation of a Novel PET Tracer for Non-Invasive Imaging of Oxidative Stress in Vivo. Redox Biol. 2020, 37, 101690. [Google Scholar] [CrossRef] [PubMed]
- Ikawa, M.; Okazawa, H.; Arakawa, K.; Kudo, T.; Kimura, H.; Fujibayashi, Y.; Kuriyama, M.; Yoneda, M. PET Imaging of Redox and Energy States in Stroke-like Episodes of MELAS. Mitochondrion 2009, 9, 144–148. [Google Scholar] [CrossRef]
- Tada, T.; Mizuno, Y.; Shibata, Y.; Yasui, H.; Kuge, Y. Application of Copper (I) Selective Ligands for PET Imaging of Reactive Oxygen Species through Metabolic Trapping. Nucl. Med. Biol. 2024, 134–135, 108914. [Google Scholar] [CrossRef]
- Gallagher, E.; Hou, C.; Zhu, Y.; Hsieh, C.-J.; Lee, H.; Li, S.; Xu, K.; Henderson, P.; Chroneos, R.; Sheldon, M.; et al. Positron Emission Tomography with [(18)F]ROStrace Reveals Progressive Elevations in Oxidative Stress in a Mouse Model of Alpha-Synucleinopathy. Int. J. Mol. Sci. 2024, 25, 4943. [Google Scholar] [CrossRef]
- McManus, M.J.; Murphy, M.P.; Franklin, J.L. Mitochondria-Derived Reactive Oxygen Species Mediate Caspase-Dependent and -Independent Neuronal Deaths. Mol. Cell. Neurosci. 2014, 63, 13–23. [Google Scholar] [CrossRef]
- Cristóvão, A.C.; Guhathakurta, S.; Bok, E.; Je, G.; Yoo, S.D.; Choi, D.-H.; Kim, Y.-S. NADPH Oxidase 1 Mediates α-Synucleinopathy in Parkinson’s Disease. J. Neurosci. 2012, 32, 14465–14477. [Google Scholar] [CrossRef]
- Nilsen, J.; Irwin, R.W.; Gallaher, T.K.; Brinton, R.D. Estradiol In Vivo Regulation of Brain Mitochondrial Proteome. J. Neurosci. 2007, 27, 14069. [Google Scholar] [CrossRef]
- Rettberg, J.R.; Yao, J.; Brinton, R.D. Estrogen: A Master Regulator of Bioenergetic Systems in the Brain and Body. Front. Neuroendocrinol. 2014, 35, 8–30. [Google Scholar] [CrossRef]
- Borrás, C.; Gambini, J.; López-Grueso, R.; Pallardó, F.V.; Viña, J. Direct Antioxidant and Protective Effect of Estradiol on Isolated Mitochondria. Biochim. Biophys. Acta (BBA)-Mol. Basis Dis. 2010, 1802, 205–211. [Google Scholar] [CrossRef] [PubMed]
- Guillot-Sestier, M.-V.; Araiz, A.R.; Mela, V.; Gaban, A.S.; O’Neill, E.; Joshi, L.; Chouchani, E.T.; Mills, E.L.; Lynch, M.A. Microglial Metabolism Is a Pivotal Factor in Sexual Dimorphism in Alzheimer’s Disease. Commun. Biol. 2021, 4, 711. [Google Scholar] [CrossRef] [PubMed]
- Thakkar, R.; Wang, R.; Wang, J.; Vadlamudi, R.K.; Brann, D.W. 17β-Estradiol Regulates Microglia Activation and Polarization in the Hippocampus Following Global Cerebral Ischemia. Oxidative Med. Cell. Longev. 2018, 2018, 4248526. [Google Scholar] [CrossRef] [PubMed]
- Beheshti, I.; Booth, S.; Ko, J.H. Differences in Brain Aging between Sexes in Parkinson’s Disease. NPJ Park. Dis. 2024, 10, 35. [Google Scholar] [CrossRef] [PubMed]
- De Miranda, B.R.; Fazzari, M.; Rocha, E.M.; Castro, S.; Greenamyre, J.T. Sex Differences in Rotenone Sensitivity Reflect the Male-to-Female Ratio in Human Parkinson’s Disease Incidence. Toxicol. Sci. 2019, 170, 133–143. [Google Scholar] [CrossRef]
- Misiak, M.; Beyer, C.; Arnold, S. Gender-Specific Role of Mitochondria in the Vulnerability of 6-Hydroxydopamine-Treated Mesencephalic Neurons. Biochim. Biophys. Acta 2010, 1797, 1178–1188. [Google Scholar] [CrossRef]
- Lee, J.; Pinares-Garcia, P.; Loke, H.; Ham, S.; Vilain, E.; Harley, V.R. Sex-Specific Neuroprotection by Inhibition of the Y-Chromosome Gene, SRY, in Experimental Parkinson’s Disease. Proc. Natl. Acad. Sci. USA 2019, 116, 16577–16582. [Google Scholar] [CrossRef]
- Won, J.-H.; Park, S.; Hong, S.; Son, S.; Yu, J.-W. Rotenone-Induced Impairment of Mitochondrial Electron Transport Chain Confers a Selective Priming Signal for NLRP3 Inflammasome Activation. J. Biol. Chem. 2015, 290, 27425–27437. [Google Scholar] [CrossRef]
- Chen, L.; Na, R.; Boldt, E.; Ran, Q. NLRP3 Inflammasome Activation by Mitochondrial Reactive Oxygen Species Plays a Key Role in Long-Term Cognitive Impairment Induced by Paraquat Exposure. Neurobiol. Aging 2015, 36, 2533–2543. [Google Scholar] [CrossRef]
- Gao, X.; Hu, X.; Qian, L.; Yang, S.; Zhang, W.; Zhang, D.; Wu, X.; Fraser, A.; Wilson, B.; Flood, P.M. Formyl-Methionyl-Leucyl-Phenylalanine–Induced Dopaminergic Neurotoxicity via Microglial Activation: A Mediator between Peripheral Infection and Neurodegeneration? Environ. Health Perspect. 2008, 116, 593–598. [Google Scholar] [CrossRef]
- Miller, Y.I.; Choi, S.-H.; Wiesner, P.; Fang, L.; Harkewicz, R.; Hartvigsen, K.; Boullier, A.; Gonen, A.; Diehl, C.J.; Que, X.; et al. Oxidation-Specific Epitopes Are Danger-Associated Molecular Patterns Recognized by Pattern Recognition Receptors of Innate Immunity. Circ. Res. 2011, 108, 235–248. [Google Scholar] [CrossRef] [PubMed]
- Picard, M.; McManus, M.J. Mitochondrial Signaling and Neurodegeneration. In Mitochondrial Dysfunction in Neurodegenerative Disorders; Reeve, A.K., Simcox, E.M., Duchen, M.R., Turnbull, D.M., Eds.; Springer International Publishing: Cham, Switzerland, 2016; pp. 107–137. ISBN 978-3-319-28637-2. [Google Scholar]
- Woo, D.K.; Green, P.D.; Santos, J.H.; D’Souza, A.D.; Walther, Z.; Martin, W.D.; Christian, B.E.; Chandel, N.S.; Shadel, G.S. Mitochondrial Genome Instability and ROS Enhance Intestinal Tumorigenesis in APC(Min/+) Mice. Am. J. Pathol. 2012, 180, 24–31. [Google Scholar] [CrossRef] [PubMed]
- Shimada, K.; Crother, T.R.; Karlin, J.; Dagvadorj, J.; Chiba, N.; Chen, S.; Ramanujan, V.K.; Wolf, A.J.; Vergnes, L.; Ojcius, D.M.; et al. Oxidized Mitochondrial DNA Activates the NLRP3 Inflammasome during Apoptosis. Immunity 2012, 36, 401–414. [Google Scholar] [CrossRef] [PubMed]
- Gordon, R.; Albornoz, E.A.; Christie, D.C.; Langley, M.R.; Kumar, V.; Mantovani, S.; Robertson, A.A.B.; Butler, M.S.; Rowe, D.B.; O’Neill, L.A.; et al. Inflammasome Inhibition Prevents α-Synuclein Pathology and Dopaminergic Neurodegeneration in Mice. Sci. Transl. Med. 2018, 10, eaah4066. [Google Scholar] [CrossRef]






| Gene Product | Forward Primer | Reverse Primer | Assay No. |
|---|---|---|---|
| NADH dehydrogenase subunit 6 (MT-ND6) | GCTACTACAACCCTTCGCTGCCA | GGGCTCTTTGGTGAAGAGTTTTATTGC | Mm04225325_g1 |
Disclaimer/Publisher’s Note: The statements, opinions and data contained in all publications are solely those of the individual author(s) and contributor(s) and not of MDPI and/or the editor(s). MDPI and/or the editor(s) disclaim responsibility for any injury to people or property resulting from any ideas, methods, instructions or products referred to in the content. |
© 2024 by the authors. Licensee MDPI, Basel, Switzerland. This article is an open access article distributed under the terms and conditions of the Creative Commons Attribution (CC BY) license (https://creativecommons.org/licenses/by/4.0/).
Share and Cite
Zhu, Y.; Kohli, N.; Young, A.; Sheldon, M.; Coni, J.; Rajasekaran, M.; Robinson, L.; Chroneos, R.; Riley, S.; Guarnieri, J.W.; et al. PET Imaging with [18F]ROStrace Detects Oxidative Stress and Predicts Parkinson’s Disease Progression in Mice. Antioxidants 2024, 13, 1226. https://doi.org/10.3390/antiox13101226
Zhu Y, Kohli N, Young A, Sheldon M, Coni J, Rajasekaran M, Robinson L, Chroneos R, Riley S, Guarnieri JW, et al. PET Imaging with [18F]ROStrace Detects Oxidative Stress and Predicts Parkinson’s Disease Progression in Mice. Antioxidants. 2024; 13(10):1226. https://doi.org/10.3390/antiox13101226
Chicago/Turabian StyleZhu, Yi, Neha Kohli, Anthony Young, Malkah Sheldon, Jani Coni, Meera Rajasekaran, Lozen Robinson, Rea Chroneos, Shaipreeah Riley, Joseph W. Guarnieri, and et al. 2024. "PET Imaging with [18F]ROStrace Detects Oxidative Stress and Predicts Parkinson’s Disease Progression in Mice" Antioxidants 13, no. 10: 1226. https://doi.org/10.3390/antiox13101226
APA StyleZhu, Y., Kohli, N., Young, A., Sheldon, M., Coni, J., Rajasekaran, M., Robinson, L., Chroneos, R., Riley, S., Guarnieri, J. W., Jose, J., Patel, N., Wallace, D. C., Li, S., Lee, H., Mach, R. H., & McManus, M. J. (2024). PET Imaging with [18F]ROStrace Detects Oxidative Stress and Predicts Parkinson’s Disease Progression in Mice. Antioxidants, 13(10), 1226. https://doi.org/10.3390/antiox13101226

