Exploring the Antioxidant, Neuroprotective, and Anti-Inflammatory Potential of Olive Leaf Extracts from Spain, Portugal, Greece, and Italy
Abstract
1. Introduction
2. Materials and Methods
2.1. Chemicals and Reagents
2.2. Olive Leaves Collection, Classification, and Extraction
2.3. Quantification of the Phytochemical Compounds via HPLC-ESI-QTOF-MS/MS Analysis
2.4. Total Phenolic Compounds
2.5. Total Flavonoids Content
2.6. Total Antioxidant Activity
2.7. Acetylcholinesterase (AChE) Inhibition Assay
2.8. Cyclooxygenase-2 (COX-2) Inhibition Assay
2.9. Statistical Analysis
3. Results and Discussion
3.1. TPC, TFC and TAC
3.2. Phytochemical Compounds Quantification
3.3. Multivariate Data Analysis
3.3.1. Principal Component Analysis
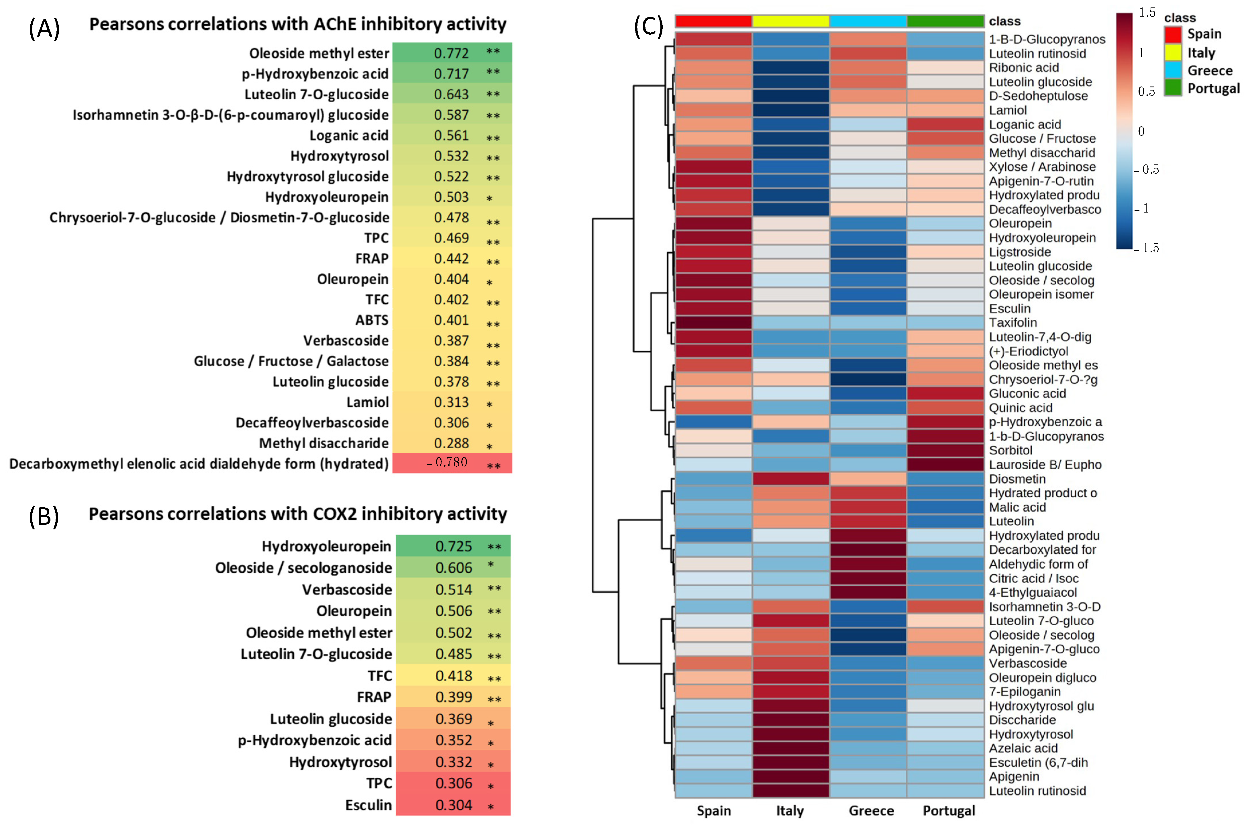
3.3.2. Inhibitory Activity of AChE and COX-2 as Well as Correlation Analysis
4. Conclusions
Author Contributions
Funding
Institutional Review Board Statement
Informed Consent Statement
Data Availability Statement
Acknowledgments
Conflicts of Interest
References
- Espeso, J.; Isaza, A.; Lee, J.Y.; Sörensen, P.M.; Jurado, P.; Avena-Bustillos, R.d.J.; Olaizola, M.; Arboleya, J.C. Olive Leaf Waste Management. Front. Sustain. Food Syst. 2021, 5, 660582. [Google Scholar] [CrossRef]
- Agra CEAS Consulting Ltd.; Arcadia; Areté; Directorate-General for Agriculture and Rural Development (European Commission). Study on the Implementation of Conformity Checks in the Olive Oil Sector throughout the European Union; Publications Office of the European Union: Luxembourg, 2020; ISBN 978-92-76-09264-3. [Google Scholar]
- Zhang, C.; Xin, X.; Zhang, J.; Zhu, S.; Niu, E.; Zhou, Z.; Liu, D. Comparative Evaluation of the Phytochemical Profiles and Antioxidant Potentials of Olive Leaves from 32 Cultivars Grown in China. Molecules 2022, 27, 1292. [Google Scholar] [CrossRef]
- Romero-Márquez, J.M.; Forbes-Hernández, T.Y.; Navarro-Hortal, M.D.; Quirantes-Piné, R.; Grosso, G.; Giampieri, F.; Lipari, V.; Sánchez-González, C.; Battino, M.; Quiles, J.L. Molecular Mechanisms of the Protective Effects of Olive Leaf Polyphenols against Alzheimer’s Disease. Int. J. Mol. Sci. 2023, 24, 4353. [Google Scholar] [CrossRef] [PubMed]
- Romero-Márquez, J.M.; Navarro-Hortal, M.D.; Jiménez-Trigo, V.; Vera-Ramírez, L.; Forbes-Hernández, T.J.; Esteban-Muñoz, A.; Giampieri, F.; Bullón, P.; Battino, M.; Sánchez-González, C.; et al. An Oleuropein Rich-Olive (Olea europaea L.) Leaf Extract Reduces β-Amyloid and Tau Proteotoxicity through Regulation of Oxidative- and Heat Shock-Stress Responses in Caenorhabditis Elegans. Food Chem. Toxicol. 2022, 162, 112914. [Google Scholar] [CrossRef] [PubMed]
- Lama-Muñoz, A.; Contreras, M.d.M.; Espínola, F.; Moya, M.; Romero, I.; Castro, E. Content of Phenolic Compounds and Mannitol in Olive Leaves Extracts from Six Spanish Cultivars: Extraction with the Soxhlet Method and Pressurized Liquids. Food Chem. 2020, 320, 126626. [Google Scholar] [CrossRef]
- Alcántara, C.; Žugčić, T.; Abdelkebir, R.; García-Pérez, J.V.; Jambrak, A.R.; Lorenzo, J.M.; Collado, M.C.; Granato, D.; Barba, F.J. Effects of Ultrasound-Assisted Extraction and Solvent on the Phenolic Profile, Bacterial Growth, and Anti-Inflammatory/Antioxidant Activities of Mediterranean Olive and Fig Leaves Extracts. Molecules 2020, 25, 1718. [Google Scholar] [CrossRef]
- Terry, A.V.; Buccafusco, J.J. The Cholinergic Hypothesis of Age and Alzheimer’s Disease-Related Cognitive Deficits: Recent Challenges and Their Implications for Novel Drug Development. J. Pharmacol. Exp. Ther. 2003, 306, 821–827. [Google Scholar] [CrossRef]
- Kotilinek, L.A.; Westerman, M.A.; Wang, Q.; Panizzon, K.; Lim, G.P.; Simonyi, A.; Lesne, S.; Falinska, A.; Younkin, L.H.; Younkin, S.G.; et al. Cyclooxygenase-2 Inhibition Improves Amyloid-β-Mediated Suppression of Memory and Synaptic Plasticity. Brain J. Neurol. 2008, 131, 651. [Google Scholar] [CrossRef]
- Xiang, Z.; Ho, L.; Yemul, S.; Zhao, Z.; Pompl, P.; Kelley, K.; Dang, A.; Qing, W.; Teplow, D.; Pasinetti, G.M. Cyclooxygenase-2 Promotes Amyloid Plaque Deposition in a Mouse Model of Alzheimer’s Disease Neuropathology. Gene Expr. 2018, 10, 271–278. [Google Scholar] [CrossRef]
- Aisen, P.S. Evaluation of Selective COX-2 Inhibitors for the Treatment of Alzheimer’s Disease. J. Pain Symptom Manag. 2002, 23, S35–S40. [Google Scholar] [CrossRef]
- Rivas-García, L.; Quiles, J.L.; Roma-Rodrigues, C.; Raposo, L.R.; Navarro-Hortal, M.D.; Romero-Márquez, J.M.; Esteban-Muñoz, A.; Varela-López, A.; García, L.C.; Cianciosi, D.; et al. Rosa x Hybrida Extracts with Dual Actions: Antiproliferative Effects against Tumour Cells and Inhibitor of Alzheimer Disease. Food Chem. Toxicol. 2021, 149, 112018. [Google Scholar] [CrossRef]
- Ngamkhae, N.; Monthakantirat, O.; Chulikhit, Y.; Boonyarat, C.; Maneenet, J.; Khamphukdee, C.; Kwankhao, P.; Pitiporn, S.; Daodee, S. Optimization of Extraction Method for Kleeb Bua Daeng Formula and Comparison between Ultrasound-Assisted and Microwave-Assisted Extraction. J. Appl. Res. Med. Aromat. Plants 2022, 28, 100369. [Google Scholar] [CrossRef]
- Romero-Márquez, J.M.; Navarro-Hortal, M.D.; Orantes, F.J.; Esteban-Muñoz, A.; Pérez-Oleaga, C.M.; Battino, M.; Sánchez-González, C.; Rivas-García, L.; Giampieri, F.; Quiles, J.L.; et al. In Vivo Anti-Alzheimer and Antioxidant Properties of Avocado (Persea americana Mill.) Honey from Southern Spain. Antioxidants 2023, 12, 404. [Google Scholar] [CrossRef]
- Navarro-Hortal, M.D.; Romero-Márquez, J.M.; Muñoz-Ollero, P.; Jiménez-Trigo, V.; Esteban-Muñoz, A.; Tutusaus, K.; Giampieri, F.; Battino, M.; Sánchez-González, C.; Rivas-García, L.; et al. Amyloid β-but Not Tau-Induced Neurotoxicity Is Suppressed by Manuka Honey via HSP-16.2 and SKN-1/Nrf2 Pathways in an In Vivo Model of Alzheimer’s Disease. Food Funct. 2022, 13, 11185–11199. [Google Scholar] [CrossRef] [PubMed]
- Huang, D.; Ou, B.; Prior, R.L. The Chemistry behind Antioxidant Capacity Assays. J. Agric. Food Chem. 2005, 53, 1841–1856. [Google Scholar] [CrossRef]
- Rivas-García, L.; Romero-Márquez, J.M.; Navarro-Hortal, M.D.; Esteban-Muñoz, A.; Giampieri, F.; Sumalla-Cano, S.; Battino, M.; Quiles, J.L.; Llopis, J.; Sánchez-González, C. Unravelling Potential Biomedical Applications of the Edible Flower Tulbaghia Violacea. Food Chem. 2022, 381, 132096. [Google Scholar] [CrossRef]
- Navarro-Hortal, M.D.; Romero-Márquez, J.M.; Esteban-Muñoz, A.; Sánchez-González, C.; Rivas-García, L.; Llopis, J.; Cianciosi, D.; Giampieri, F.; Sumalla-Cano, S.; Battino, M.; et al. Strawberry (Fragaria × ananassa cv. Romina) Methanolic Extract Attenuates Alzheimer’s Beta Amyloid Production and Oxidative Stress by SKN-1/NRF and DAF-16/FOXO Mediated Mechanisms in C. elegans. Food Chem. 2022, 372, 131272. [Google Scholar] [CrossRef] [PubMed]
- Romero-Márquez, J.M.; Navarro-Hortal, M.D.; Jiménez-Trigo, V.; Muñoz-Ollero, P.; Forbes-Hernández, T.Y.; Esteban-Muñoz, A.; Giampieri, F.; Delgado Noya, I.; Bullón, P.; Vera-Ramírez, L.; et al. An Olive-Derived Extract 20% Rich in Hydroxytyrosol Prevents β-Amyloid Aggregation and Oxidative Stress, Two Features of Alzheimer Disease, via SKN-1/NRF2 and HSP-16.2 in Caenorhabditis Elegans. Antioxidants 2022, 11, 629. [Google Scholar] [CrossRef]
- Ellman, G.L.; Courtney, K.D.; Andres, V.; Feather-Stone, R.M. A New and Rapid Colorimetric Determination of Acetylcholinesterase Activity. Biochem. Pharmacol. 1961, 7, 88–95. [Google Scholar] [CrossRef]
- Zhang, C.; Zhang, J.; Xin, X.; Zhu, S.; Niu, E.; Wu, Q.; Li, T.; Liu, D. Changes in Phytochemical Profiles and Biological Activity of Olive Leaves Treated by Two Drying Methods. Front. Nutr. 2022, 9, 854680. [Google Scholar] [CrossRef]
- Kabbash, E.M.; Ayoub, I.M.; Gad, H.A.; Abdel-Shakour, Z.T.; El-Ahmady, S.H. Quality Assessment of Leaf Extracts of 12 Olive Cultivars and Impact of Seasonal Variation Based on UV Spectroscopy and Phytochemcial Content Using Multivariate Analyses. Phytochem. Anal. 2021, 32, 932–941. [Google Scholar] [CrossRef] [PubMed]
- Papoti, V.T.; Papageorgiou, M.; Dervisi, K.; Alexopoulos, E.; Apostolidis, K.; Petridis, D. Screening Olive Leaves from Unexploited Traditional Greek Cultivars for Their Phenolic Antioxidant Dynamic. Foods 2018, 7, 197. [Google Scholar] [CrossRef] [PubMed]
- Petridis, A.; Therios, I.; Samouris, G.; Koundouras, S.; Giannakoula, A. Effect of Water Deficit on Leaf Phenolic Composition, Gas Exchange, Oxidative Damage and Antioxidant Activity of Four Greek Olive (Olea europaea L.) Cultivars. Plant Physiol. Biochem. 2012, 60, 1–11. [Google Scholar] [CrossRef] [PubMed]
- Ferreira, D.M.; de Oliveira, N.M.; Chéu, M.H.; Meireles, D.; Lopes, L.; Oliveira, M.B.; Machado, J. Updated Organic Composition and Potential Therapeutic Properties of Different Varieties of Olive Leaves from Olea europaea. Plants 2023, 12, 688. [Google Scholar] [CrossRef]
- Pasković, I.; Lukić, I.; Žurga, P.; Majetić Germek, V.; Brkljača, M.; Koprivnjak, O.; Major, N.; Grozić, K.; Franić, M.; Ban, D.; et al. Temporal Variation of Phenolic and Mineral Composition in Olive Leaves Is Cultivar Dependent. Plants 2020, 9, E1099. [Google Scholar] [CrossRef]
- Kontogianni, V.G.; Charisiadis, P.; Margianni, E.; Lamari, F.N.; Gerothanassis, I.P.; Tzakos, A.G. Olive Leaf Extracts Are a Natural Source of Advanced Glycation End Product Inhibitors. J. Med. Food 2013, 16, 817–822. [Google Scholar] [CrossRef]
- Pokorná, J.; Venskutonis, P.R.; Kraujalyte, V.; Kraujalis, P.; Dvořák, P.; Tremlová, B.; Kopřiva, V.; Ošťádalová, M. Comparison of Different Methods of Antioxidant Activity Evaluation of Green and Roast C. arabica and C. robusta Coffee Beans. Acta Aliment. 2015, 44, 454–460. [Google Scholar] [CrossRef]
- Bondet, V.; Brand-Williams, W.; Berset, C. Kinetics and Mechanisms of Antioxidant Activity Using the DPPH.Free Radical Method. LWT—Food Sci. Technol. 1997, 30, 609–615. [Google Scholar] [CrossRef]
- Nicolì, F.; Negro, C.; Vergine, M.; Aprile, A.; Nutricati, E.; Sabella, E.; Miceli, A.; Luvisi, A.; De Bellis, L. Evaluation of Phytochemical and Antioxidant Properties of 15 Italian Olea europaea L. Cultivar Leaves. Molecules 2019, 24, E1998. [Google Scholar] [CrossRef]
- Lelieveld, J.; Hadjinicolaou, P.; Kostopoulou, E.; Chenoweth, J.; El Maayar, M.; Giannakopoulos, C.; Hannides, C.; Lange, M.A.; Tanarhte, M.; Tyrlis, E.; et al. Climate Change and Impacts in the Eastern Mediterranean and the Middle East. Clim. Chang. 2012, 114, 667–687. [Google Scholar] [CrossRef]
- Brito, C.; Dinis, L.-T.; Moutinho-Pereira, J.; Correia, C.M. Drought Stress Effects and Olive Tree Acclimation under a Changing Climate. Plants 2019, 8, 232. [Google Scholar] [CrossRef] [PubMed]
- Ben Hmida, R.; Gargouri, B.; Chtourou, F.; Abichou, M.; Sevim, D.; Bouaziz, M. Study on the Effect of Climate Changes on the Composition and Quality Parameters of Virgin Olive Oil “Zalmati” Harvested at Three Consecutive Crop Seasons: Chemometric Discrimination. ACS Omega 2022, 7, 40078–40090. [Google Scholar] [CrossRef]
- Orlandi, F.; Vazquez, L.M.; Ruga, L.; Bonofiglio, T.; Fornaciari, M.; Garcia-Mozo, H.; Domínguez, E.; Romano, B.; Galan, C. Bioclimatic Requirements for Olive Flowering in Two Mediterranean Regions Located at the Same Latitude (Andalucia, Spain and Sicily, Italy). Ann. Agric. Env. Med. 2005, 12, 47–52. [Google Scholar]
- Turini, M.E.; DuBois, R.N. Cyclooxygenase-2: A Therapeutic Target. Annu. Rev. Med. 2002, 53, 35–57. [Google Scholar] [CrossRef]
- Steinman, M.A.; McQuaid, K.R.; Covinsky, K.E. Age and Rising Rates of Cyclooxygenase-2 Inhibitor Use. J. Gen. Intern. Med. 2006, 21, 245–250. [Google Scholar] [CrossRef]
- Fayez, N.; Khalil, W.; Abdel-Sattar, E.; Abdel-Fattah, A.-F.M. In Vitro and In Vivo Assessment of the Anti-Inflammatory Activity of Olive Leaf Extract in Rats. Inflammopharmacology 2023, 31, 1529–1538. [Google Scholar] [CrossRef] [PubMed]
- Kimura, Y.; Sumiyoshi, M. Olive Leaf Extract and Its Main Component Oleuropein Prevent Chronic Ultraviolet B Radiation-Induced Skin Damage and Carcinogenesis in Hairless Mice. J. Nutr. 2009, 139, 2079–2086. [Google Scholar] [CrossRef] [PubMed]
- Larussa, T.; Oliverio, M.; Suraci, E.; Greco, M.; Placida, R.; Gervasi, S.; Marasco, R.; Imeneo, M.; Paolino, D.; Tucci, L.; et al. Oleuropein Decreases Cyclooxygenase-2 and Interleukin-17 Expression and Attenuates Inflammatory Damage in Colonic Samples from Ulcerative Colitis Patients. Nutrients 2017, 9, 391. [Google Scholar] [CrossRef]
- Pesce, M.; Franceschelli, S.; Ferrone, A.; De Lutiis, M.A.; Patruno, A.; Grilli, A.; Felaco, M.; Speranza, L. Verbascoside Down-Regulates Some pro-Inflammatory Signal Transduction Pathways by Increasing the Activity of Tyrosine Phosphatase SHP-1 in the U937 Cell Line. J. Cell Mol. Med. 2015, 19, 1548–1556. [Google Scholar] [CrossRef]
- Hu, C.; Kitts, D.D. Luteolin and Luteolin-7-O-Glucoside from Dandelion Flower Suppress INOS and COX-2 in RAW264.7 Cells. Mol. Cell Biochem. 2004, 265, 107–113. [Google Scholar] [CrossRef]






| Provider Institution | Region | Country | n |
|---|---|---|---|
| CRDOP Estepa | Seville | Spain | 13 |
| ACE | Jaen | Spain | 7 |
| IRTA | Barcelona | Spain | 6 |
| Pugliaolive | Bari | Italy | 4 |
| Parma University | Parma | Italy | 2 |
| NGC | Peloponnese | Greece | 6 |
| ACK | Kalamata | Greece | 2 |
| CEPAAL | Alentejo | Portugal | 7 |
| Esporão | Alentejo | Portugal | 2 |
| Determination | Spain | Italy | Greece | Portugal |
|---|---|---|---|---|
| Yield (%) | 26.2 ± 5.4 ab | 19.5 ± 10.4 a | 29.1 ± 4.8 b | 29.2 ± 5.7 b |
| TPC (mg GA/g DW) | 37.8 ± 6.8 ab | 41.0 ± 5.0 b | 31.7 ± 2.0 a | 37.1± 4.2 ab |
| TFC (mg CAT/g DW) | 24.7 ± 15.2 b | 28.6 ± 6.7 b | 9.0 ± 2.5 a | 15.6 ± 9.3 ab |
| ABTS (μM Trolox/g DW) | 517 ± 108 bc | 591 ± 60 c | 372 ± 61 a | 459 ± 78 ab |
| FRAP (μM Trolox/g DW) | 398 ± 169 ab | 505± 124 b | 266 ± 60 a | 362 ± 151 ab |
| DPPH (μM Trolox/g DW) | 240 ± 82 | 226 ± 55 | 168 ± 32 | 217 ± 51 |
| Compound | Formula | m/z | Error (ppm) | Spain | Italy | Greece | Portugal |
|---|---|---|---|---|---|---|---|
| Sugars | |||||||
| Sorbitol | C6H14O6 | 181.0723 | −2.61 | 9.76 ± 5.82 b | 3.47 ± 3.4 a | 10.16 ± 5.57 b | 8.39 ± 2.35 ab |
| D-Sedoheptulose | C7H14O7 | 209.0671 | −1.91 | 0.53 ± 0.2 | 0.35 ± 0.21 | 0.69 ± 0.31 | 0.58 ± 0.11 |
| D-glucose/D-fructose/D-galactose | C6H12O6 | 179.0563 | −0.73 | 0.76 ± 0.21 b | 0.36 ± 0.14 a | 0.74 ± 0.27 b | 0.77 ± 0.22 b |
| D-xylose/L-arabinose | C5H10O5 | 149.0456 | −0.35 | 0.31 ± 0.09 | 0.19 ± 0.07 | 0.25 ± 0.14 | 0.27 ± 0.05 |
| Disccharide | C12H20O10 | 323.0982 | 0.6 | 0.28 ± 0.07 ab | 0.33 ± 0.1 b | 0.23 ± 0.11 a | 0.27 ± 0.06 ab |
| Methyl disaccharide | C11H20O9 | 295.1036 | −0.3 | 0.5 ± 0.15 a | 0.27 ± 0.21 b | 0.39 ± 0.18 ab | 0.41 ± 0.07 ab |
| Organic acids | |||||||
| Gluconic acid | C6H12O7 | 195.0517 | −3.43 | 8.02 ± 4.38 | 5.4 ± 6.53 | 10.23 ± 8.1 | 5.14 ± 3.29 |
| Ribonic acid | C5H10O6 | 165.041 | −3.22 | 3.89 ± 1.34 b | 1.46 ± 0.98 a | 3.55 ± 1.76 b | 3.6 ± 0.77 b |
| Quinic acid | C7H12O6 | 191.0567 | −2.85 | 8.4 ± 4.92 a | 6.61 ± 6.39 a | 13.87 ± 7.06 b | 8.84 ± 3.87 a |
| Malic acid | C4H6O5 | 133.0148 | −4.03 | 0.97 ± 0.75 | 3.51 ± 1.42 | 2.93 ± 1.33 | 0.97 ± 0.33 |
| Citric acid/Isocitric acid | C6H8O7 | 191.0201 | −1.63 | 1.03 ± 0.75 | 0.78 ± 0.19 | 1.7 ± 1.07 | 0.39 ± 0.19 |
| Secoiridoids | |||||||
| Oleuropein | C25H32O13 | 539.177 | 0.2 | 10.27 ± 18.69 | 4.72 ± 9.04 | 0.11 ± 0.06 | 2.69 ± 6.61 |
| 1-β-D-Glucopyranosyl acyclodihydroelenolic acid isomer 1 | C17H28O11 | 407.1562 | −0.42 | 0.37 ± 0.17 | 0.32 ± 0.13 | 0.4 ± 0.22 | 0.33 ± 0.19 |
| Decarboxymethyl elenolic acid dialdehyde form isomer 1 (Hydroxylated) | C10H14O5 | 213.0769 | 0.09 | 0.19 ± 0.1 a | - | 0.18 ± 0.03 b | 0.16 ± 0.09 a |
| Oleoside/secologanoside | C16H22O11 | 389.109 | −0.05 | 1.61 ± 1.13 | - | - | 0.93 ± 1.03 |
| 1-β-D-Glucopyranosyl acyclodihydroelenolic acid isomer 2 | C17H28O11 | 407.1561 | −0.23 | 0.67 ± 0.37 a | 0.18 ± 0.07 a | 0.67 ± 0.45 ab | 1.21 ± 0.76 b |
| Decarboxymethyl elenolic acid dialdehyde form (Hydrated) | C9H14O5 | 201.0772 | −1.63 | 0.15 ± 0.17 | 0.11 ± 0.07 | 0.32 ± 0.14 | - |
| Decarboxymethyl elenolic acid dialdehyde form isomer 2 (Hydroxylated) | C9H12O5 | 199.0615 | −1.21 | 0.28 ± 0.14 | 0.33 ± 0.17 | 0.67 ± 0.8 | 0.42 ± 0.33 |
| Decarboxylated form of hydroxy elenolic acid isomer 2 | C10H14O5 | 213.0768 | 0.11 | - | - | 0.5 ± 0.12 | - |
| Oleoside methyl ester | C17H24O11 | 403.1243 | 0.94 | 1.03 ± 1.18 | 0.46 ± 0.6 | - | 0.7 ± 0.72 |
| Aldehydic form of decarboxymethyl elenolic acid | C10H16O5 | 215.0929 | −1.69 | 0.24 ± 0.19 | 0.13 ± 0.12 | 0.51 ± 0.52 | 0.07 ± 0.01 |
| Hydroxyoleuropein | C25H32O14 | 555.1712 | 1.45 | 0.48 ± 0.58 | 0.52 ± 0.26 | - | 0.54 ± 0.56 |
| Oleuropein diglucoside | C31H42O18 | 701.2288 | 1.85 | 0.31 ± 0.12 | - | - | - |
| Oleuropein isomer | C25H32O13 | 539.1767 | 0.78 | 3.15 ± 2.27 | 1.19 ± 1.67 | - | - |
| Ligstroside | C25H32O12 | 523.1815 | 1.36 | 0.86 ± 0.12 | - | - | - |
| Flavonoids | |||||||
| Luteolin-7,4-O-diglucoside/Rutin | C27H30O16 | 609.1451 | 1.84 | 0.15 ± 0.05 | - | - | 0.07 ± 0.05 |
| Luteolin rutinoside isomer 2 | C27H30O15 | 593.1505 | 1.39 | 0.1 ± 0.05 | - | 0.07 ± 0.05 | - |
| Luteolin-7-O-glucoside | C21H20O11 | 447.0934 | 0.12 | 1.14 ± 0.67 | 1.74 ± 2.37 | 0.62 ± 0.53 | 1.1 ± 1.22 |
| Apigenin-7-O-rutinoside | C27H30O14 | 577.1559 | 0.7 | 0.52 ± 0.22 b | 0.18 ± 0.05 a | 0.32 ± 0.11 a | 0.34 ± 0.08 ab |
| Taxifolin | C15H12O7 | 303.0509 | 0.52 | 0.04 ± 0.04 | - | - | - |
| Apigenin-7-O-glucoside | C21H20O10 | 431.0981 | 0.87 | 0.29 ± 0.16 | 0.5 ± 0.36 | 0.09 ± 0.04 | 0.38 ± 0.13 |
| Luteolin glucoside | C21H20O11 | 447.0934 | 0.06 | 4.96 ± 2.06 b | 2.9 ± 2.06 ab | 1.28 ± 0.93 a | 3.43 ± 1.19 ab |
| Chrysoeriol-7-O-glucoside/Diosmetin-7-O-glucoside | C22H22O11 | 461.1086 | 0.86 | 0.62 ± 0.16 b | 0.53 ± 0.35 ab | 0.27 ± 0.15 a | 0.67 ± 0.16 ab |
| Azelaic acid | C9H16O4 | 187.0979 | −1.55 | 0.5 ± 0.36 a | 2.02 ± 1.47 b | 0.13 ± 0.05 a | 0.27 ± 0.1 a |
| Luteolin glucoside | C21H20O11 | 447.0932 | 0.46 | 0.45 ± 0.12 b | 0.23 ± 0.07 a | 0.45 ± 0.24 ab | 0.4 ± 0.11 ab |
| (+)-Eriodictyol | C15H12O6 | 287.0565 | −1.05 | 0.19 ± 0.09 b | - | - | 0.08 ± 0.08 a |
| Isorhamnetin-3-O-β-D-(6-p-coumaroyl) glucoside | C31H28O14 | 623.1395 | 1.94 | 0.03 ± 0.02 | 0.1 ± 0.12 | 0.04 ± 0.05 | 0.08 ± 0.08 |
| Luteolin | C15H10O6 | 285.0412 | −2.43 | 0.27 ± 0.19 | 0.38 ± 0.18 | 0.43 ± 0.3 | 0.19 ± 0.08 |
| Apigenin | C15H10O5 | 269.046 | −1.49 | 0.14 ± 0.08 a | 0.73 ± 0.27 b | 0.18 ± 0.16 a | 0.12 ± 0.08 a |
| Diosmetin | C16H12O6 | 299.0562 | −0.32 | 0.19 ± 0.09 a | 0.51 ± 0.13 c | 0.32 ± 0.16 b | 0.16 ± 0.07 a |
| Luteolin rutinoside isomer 1 | C27H30O15 | 593.1502 | 1.79 | - | 0.03 ± 0.02 | - | - |
| Phenolic alcohols | |||||||
| Hydroxytyrosol | C8H10O3 | 153.0556 | −0.84 | 0.12 ± 0.09 a | 0.35 ± 0.13 b | 0.05 ± 0.01 a | 0.12 ± 0.13 a |
| Hydroxytyrosol glucoside | C14H20O8 | 315.1086 | −0.08 | 0.36 ± 0.46 | 0.50 ± 1 | 0.36 ± 0.38 | 0.33 ± 0.45 |
| 4-Ethylguaiacol | C9H12O2 | 151.0764 | 0.36 | 0.1 ± 0.06 | 0.09 ± 0.02 | 0.15 ± 0.11 | 0.08 ± 0.03 |
| Iridoids | |||||||
| Loganic acid | C16H24O10 | 375.1297 | 0.15 | 0.26 ± 0.06 b | 0.11 ± 0.11 a | 0.13 ± 0.09 a | 0.26 ± 0.1 b |
| 7-Epiloganin | C17H26O10 | 389.1457 | −0.58 | 0.7 ± 0.21 ab | 0.98 ± 0.35 b | 0.54 ± 0.43 a | 0.51 ± 0.22 a |
| Lamiol | C16H26O10 | 377.146 | −1.34 | 0.93 ± 0.34 b | 0.1 ± 0.06 a | 0.74 ± 0.66 b | 0.79 ± 0.29 b |
| Hydroxycoumarins | |||||||
| Esculetin | C9H6O4 | 177.0198 | −2.32 | 0.14 ± 0.06 b | 0.68 ± 0.19 c | 0.05 ± 0.02 a | 0.1 ± 0.04 ab |
| Esculin | C15H16O9 | 339.0721 | 0.23 | 0.08 ± 0.05 | 0.04 ± 0.03 | - | 0.04 ± 0.02 |
| Hydroxycinnamic acid | |||||||
| Verbascoside | C29H36O15 | 623.1974 | 1.41 | 0.41 ± 0.52 | 0.38 ± 0.25 | 0.08 ± 0.04 | 0.18 ± 0.14 |
| Decaffeoylverbascoside | C20H30O12 | 461.1665 | 0.19 | 1.33 ± 0.86 | 0.6 ± 0.64 | 0.96 ± 0.93 | 1.04 ± 0.36 |
| Phenolic acids | |||||||
| p-Hydroxybenzoic acid | C7H6O3 | 137.0247 | −1.67 | - | 0.05 ± 0.04 | - | 0.09 ± 0.14 |
| Other compounds | |||||||
| Lauroside B/Euphorbioside A | C19H32O9 | 403.1972 | 0.48 | 0.28 ± 0.16 a | 0.3 ± 0.29 ab | 0.37 ± 0.29 ab | 0.71 ± 0.39 b |
Disclaimer/Publisher’s Note: The statements, opinions and data contained in all publications are solely those of the individual author(s) and contributor(s) and not of MDPI and/or the editor(s). MDPI and/or the editor(s) disclaim responsibility for any injury to people or property resulting from any ideas, methods, instructions or products referred to in the content. |
© 2023 by the authors. Licensee MDPI, Basel, Switzerland. This article is an open access article distributed under the terms and conditions of the Creative Commons Attribution (CC BY) license (https://creativecommons.org/licenses/by/4.0/).
Share and Cite
Romero-Márquez, J.M.; Navarro-Hortal, M.D.; Forbes-Hernández, T.Y.; Varela-López, A.; Puentes, J.G.; Pino-García, R.D.; Sánchez-González, C.; Elio, I.; Battino, M.; García, R.; et al. Exploring the Antioxidant, Neuroprotective, and Anti-Inflammatory Potential of Olive Leaf Extracts from Spain, Portugal, Greece, and Italy. Antioxidants 2023, 12, 1538. https://doi.org/10.3390/antiox12081538
Romero-Márquez JM, Navarro-Hortal MD, Forbes-Hernández TY, Varela-López A, Puentes JG, Pino-García RD, Sánchez-González C, Elio I, Battino M, García R, et al. Exploring the Antioxidant, Neuroprotective, and Anti-Inflammatory Potential of Olive Leaf Extracts from Spain, Portugal, Greece, and Italy. Antioxidants. 2023; 12(8):1538. https://doi.org/10.3390/antiox12081538
Chicago/Turabian StyleRomero-Márquez, Jose M., María D. Navarro-Hortal, Tamara Y. Forbes-Hernández, Alfonso Varela-López, Juan G. Puentes, Raquel Del Pino-García, Cristina Sánchez-González, Iñaki Elio, Maurizio Battino, Roberto García, and et al. 2023. "Exploring the Antioxidant, Neuroprotective, and Anti-Inflammatory Potential of Olive Leaf Extracts from Spain, Portugal, Greece, and Italy" Antioxidants 12, no. 8: 1538. https://doi.org/10.3390/antiox12081538
APA StyleRomero-Márquez, J. M., Navarro-Hortal, M. D., Forbes-Hernández, T. Y., Varela-López, A., Puentes, J. G., Pino-García, R. D., Sánchez-González, C., Elio, I., Battino, M., García, R., Sánchez, S., & Quiles, J. L. (2023). Exploring the Antioxidant, Neuroprotective, and Anti-Inflammatory Potential of Olive Leaf Extracts from Spain, Portugal, Greece, and Italy. Antioxidants, 12(8), 1538. https://doi.org/10.3390/antiox12081538

