SDNOR, a Novel Antioxidative lncRNA, Is Essential for Maintaining the Normal State and Function of Porcine Follicular Granulosa Cells
Abstract
1. Introduction
2. Methods
2.1. Animals and Ethics
2.2. Cell Culture and Treatment
2.3. RNA Extraction, Library Preparation, and Sequencing
2.4. Identification and Functional Analysis of the DEmRNAs and DEmiRNAs
2.5. Protein–Protein Interaction (PPI) Network Construction
2.6. DEmiRNA–DEmRNA and DETF–DEmiRNA Regulatory Network Construction
2.7. Quantitative Reverse Transcription PCR (RT-qPCR)
2.8. Western Blot
2.9. Chromatin Immunoprecipitation (ChIP)
2.10. Cell State Detection
2.11. ROS, SOD, GSH-Px, and MDA Measurement
2.12. E2 and P4 Concentration Detection
2.13. Plasmids and Dual-Luciferase Activity Assay
2.14. Morphometric Analysis
2.15. Statistical Analysis
3. Results
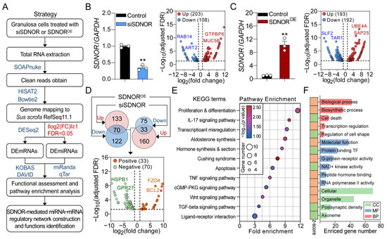
3.1. Transcriptome Sequencing of Porcine Follicular GCs
3.2. Identification and Characterization of the SDNOR-Regulated DEmRNAs
3.3. SDNOR-Mediated PPI Network Establishment and Module Identification
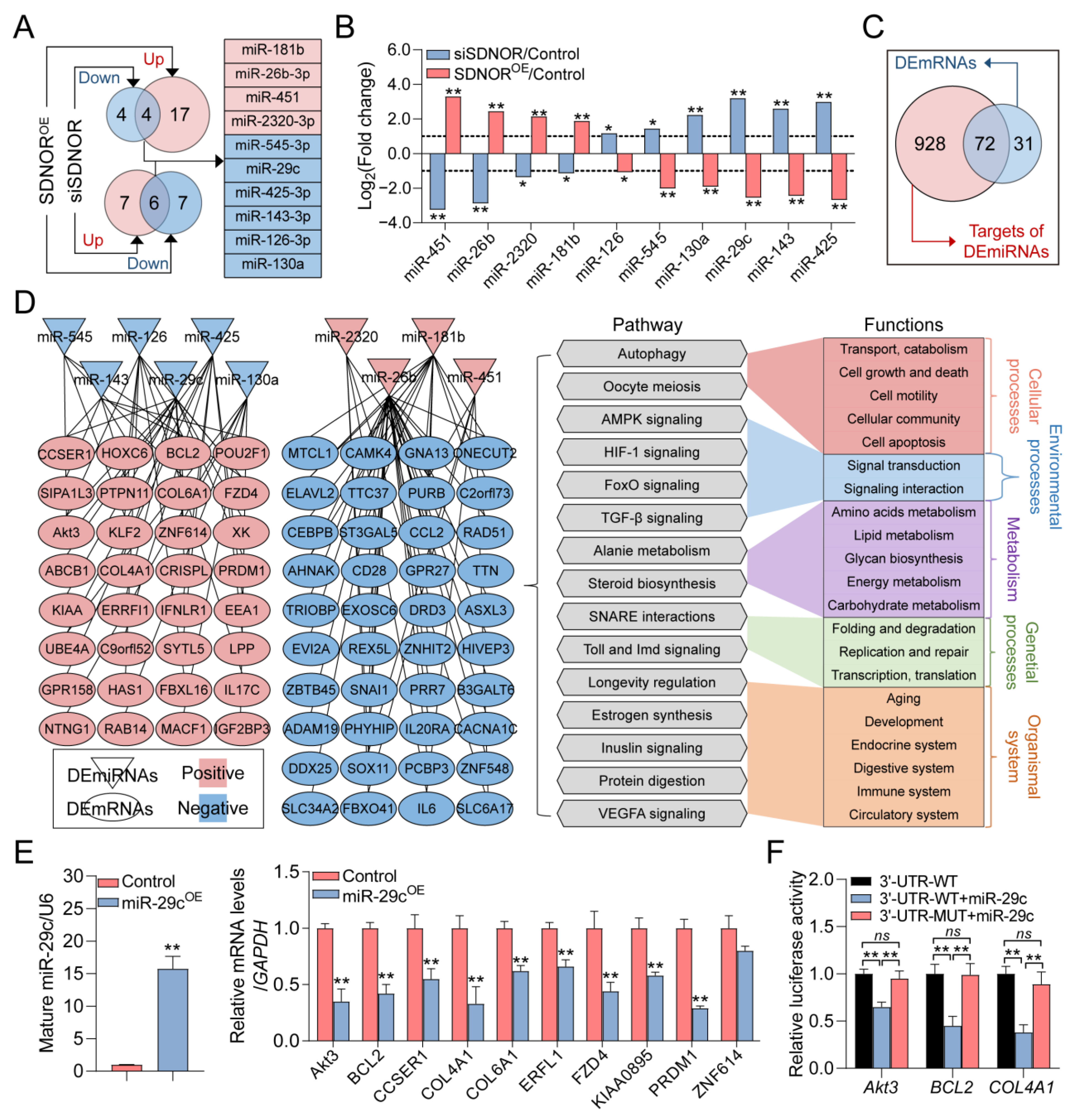
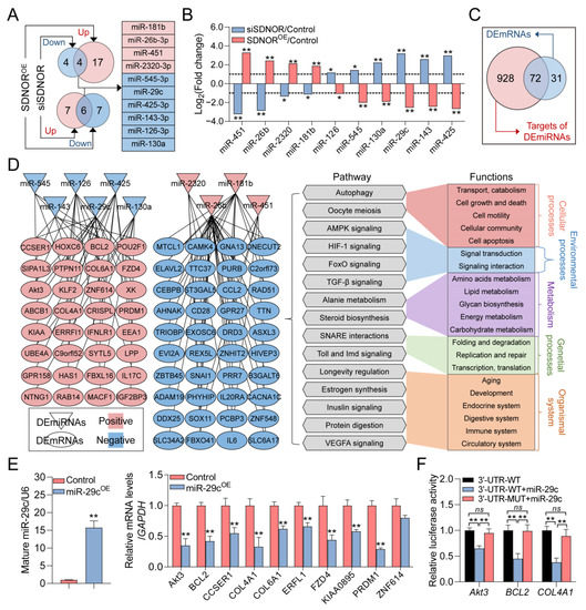
3.4. Construction of the SDNOR-Mediated DEmiRNA–DEmRNA Regulatory Network
3.5. Establishment of the SDNOR-Mediated DETF–DEmiRNA Interaction Network
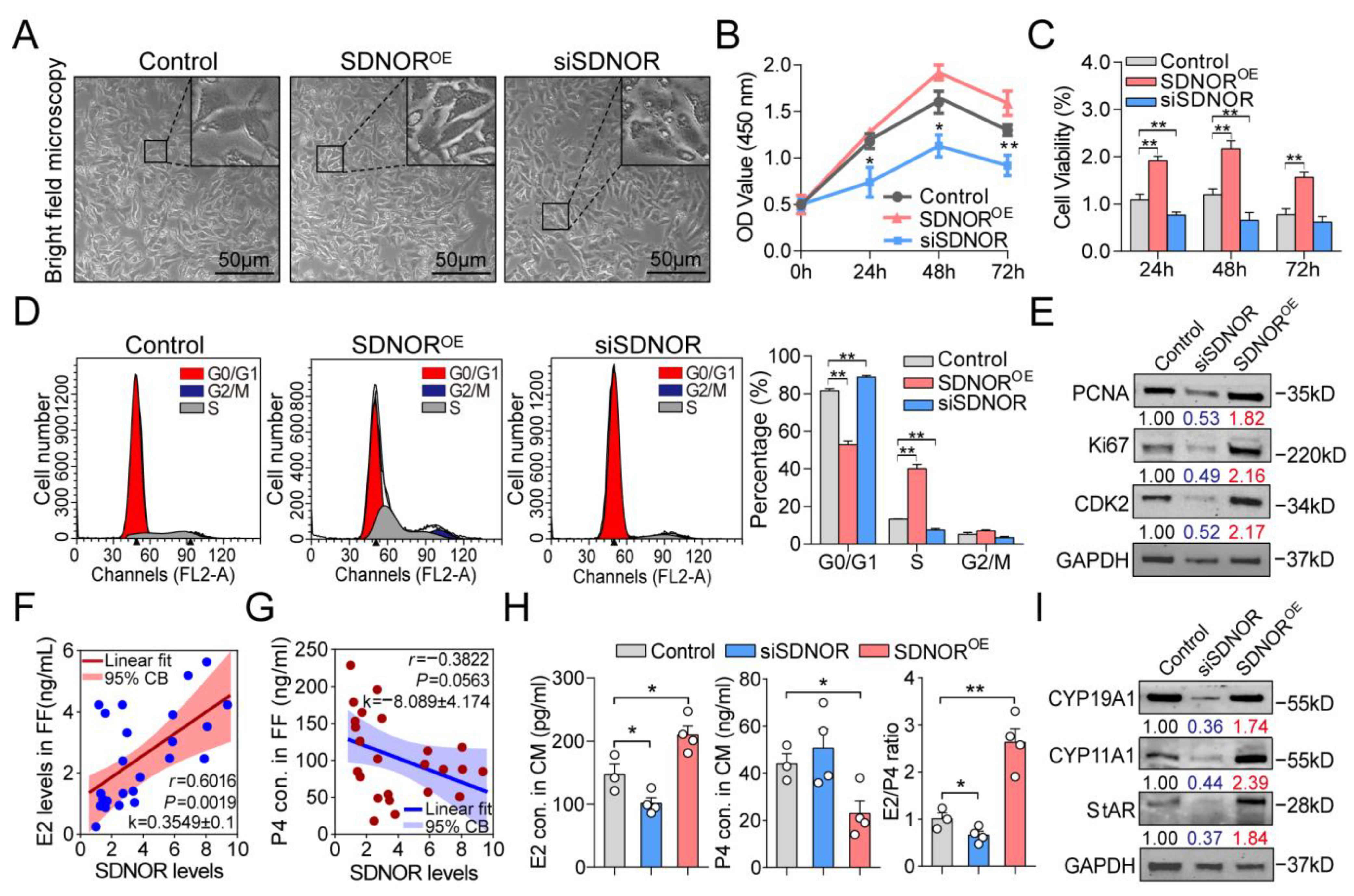
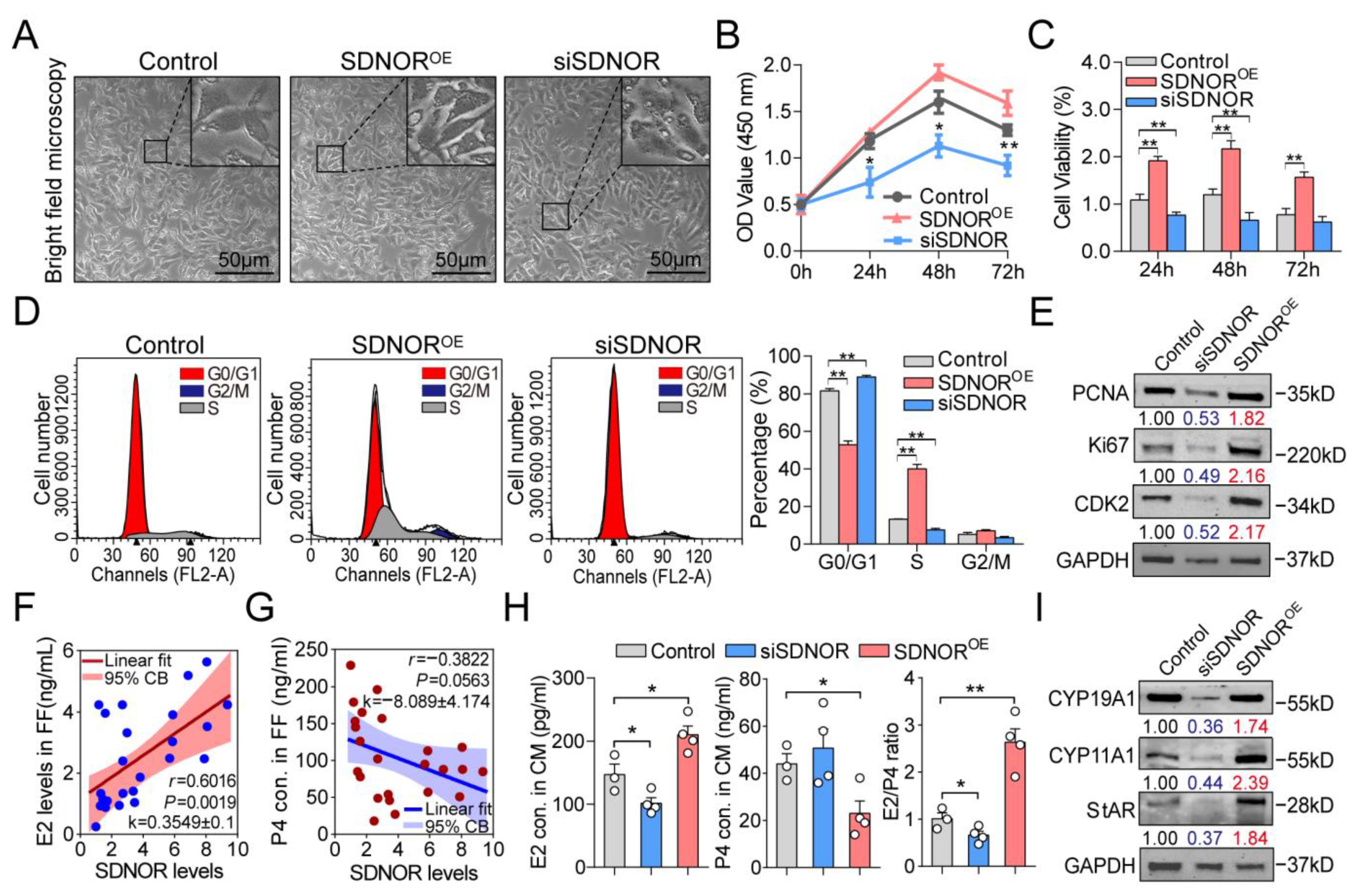
3.6. SDNOR Is Essential for the Normal State and Function of Porcine GCs
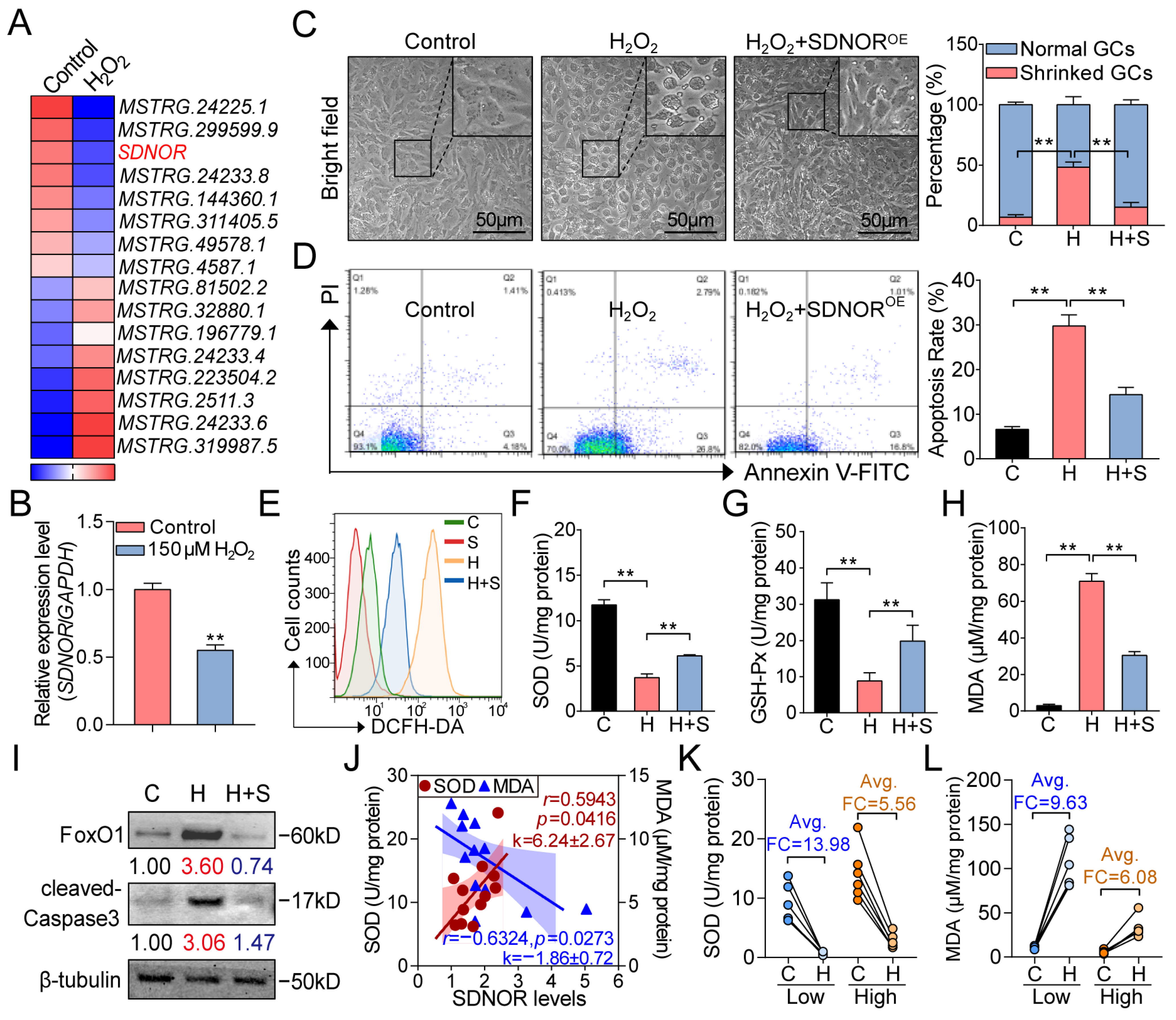
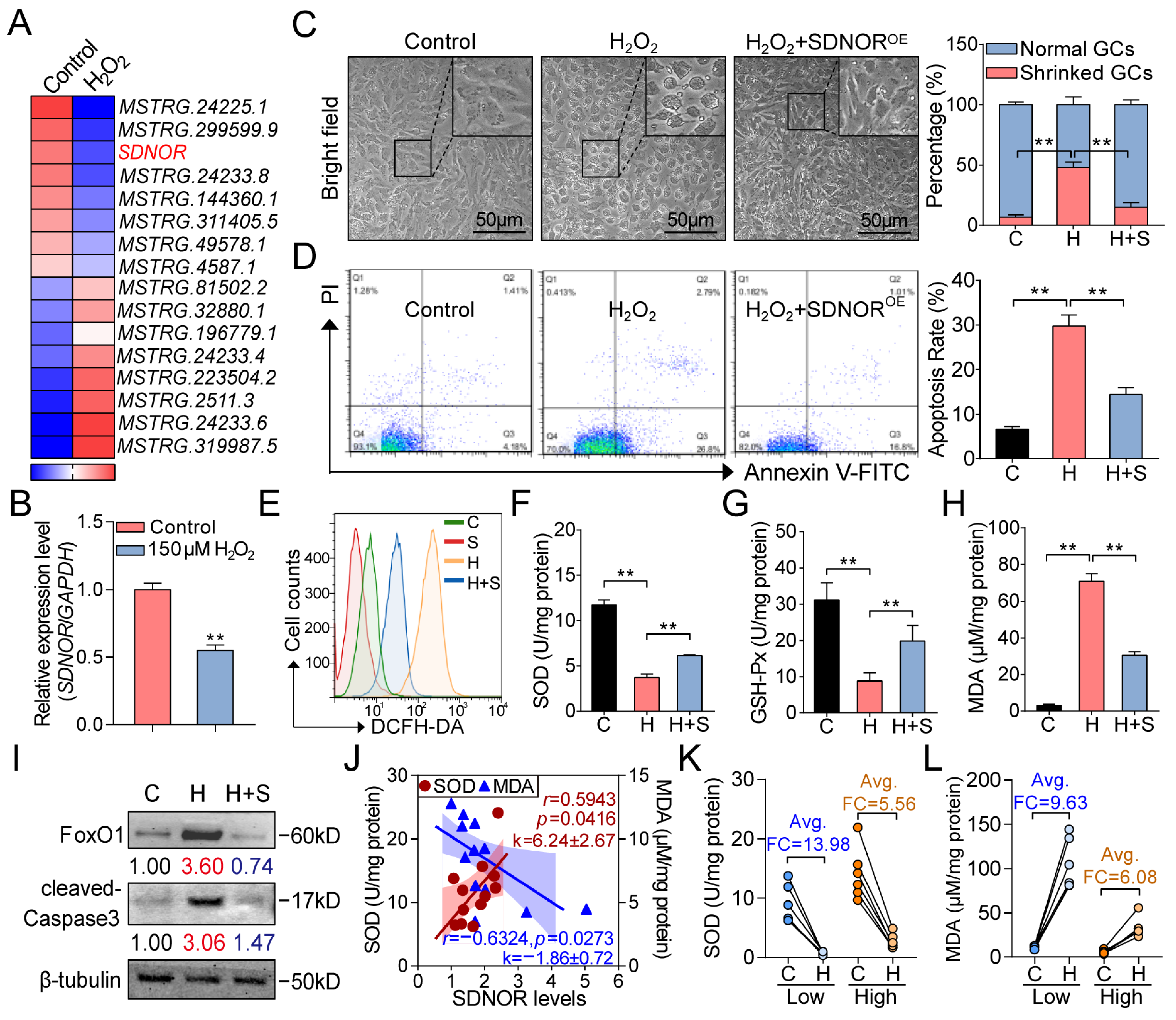
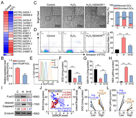
3.7. SDNOR Elevates the Resistance of Porcine GCs to Oxidative Stress
4. Discussion
5. Conclusions
Supplementary Materials
Author Contributions
Funding
Institutional Review Board Statement
Informed Consent Statement
Data Availability Statement
Acknowledgments
Conflicts of Interest
Abbreviations
References
- Kopp, F.; Mendell, J.T. Functional classification and experimental dissection of long noncoding RNAs. Cell 2018, 172, 393–407. [Google Scholar] [CrossRef] [PubMed]
- Dahariya, S.; Paddibhatla, I.; Kumar, S.; Raghuwanshi, S.; Pallepati, A.; Gutti, R.K. Long non-coding RNA: Classification, biogenesis and functions in blood cells. Mol. Immunol. 2019, 112, 82–92. [Google Scholar] [CrossRef] [PubMed]
- Kornienko, A.E.; Dotter, C.P.; Guenzl, P.M.; Gisslinger, H.; Gisslinger, B.; Cleary, C.; Kralovics, R.; Pauler, F.M.; Barlow, D.P. Long non-coding RNAs display higher natural expression variation than protein-coding genes in healthy humans. Genome Biol. 2016, 17, 14. [Google Scholar] [CrossRef]
- Pachnis, V.; Belayew, A.; Tilghman, S.M. Locus unlinked to alpha-fetoprotein under the control of the murine raf and Rif genes. Proc. Natl. Acad. Sci. USA 1984, 81, 5523–5527. [Google Scholar] [CrossRef] [PubMed]
- Ransohoff, J.D.; Wei, Y.; Khavari, P.A. The functions and unique features of long intergenic non-coding RNA. Nat. Rev. Mol. Cell Biol. 2018, 19, 143–157. [Google Scholar] [CrossRef] [PubMed]
- Yang, M.; Lu, H.; Liu, J.; Wu, S.; Kim, P.; Zhou, X. lncRNAfunc: A knowledgebase of lncRNA function in human cancer. Nucleic Acids Res. 2022, 50, D1295–D1306. [Google Scholar] [CrossRef] [PubMed]
- Rinn, J.L.; Chang, H.Y. Long noncoding RNAs: Molecular modalities to organismal functions. Annu. Rev. Biochem. 2020, 89, 283–308. [Google Scholar] [CrossRef]
- Bartel, D.P. Metazoan microRNAs. Cell 2018, 173, 20–51. [Google Scholar] [CrossRef]
- Kingwell, K. Small activating RNAs lead the charge to turn up gene expression. Nat. Rev. Drug Discov. 2021, 20, 573–574. [Google Scholar] [CrossRef]
- Salmena, L.; Poliseno, L.; Tay, Y.; Kats, L.; Pandolfi, P.P. A ceRNA hypothesis: The Rosetta Stone of a hidden RNA language? Cell 2011, 146, 353–358. [Google Scholar] [CrossRef]
- Sun, Q.; Tripathi, V.; Yoon, J.H.; Singh, D.K.; Hao, Q.; Min, K.W.; Davila, S.; Zealy, R.W.; Li, X.L.; Polycarpou-Schwarz, M.; et al. MIR100 host gene-encoded lncRNAs regulate cell cycle by modulating the interaction between HuR and its target mRNAs. Nucleic Acids Res. 2018, 46, 10405–10416. [Google Scholar] [CrossRef] [PubMed]
- Priyanka, P.; Sharma, M.; Das, S.; Saxena, S. The lncRNA HMS recruits RNA-binding protein HuR to stabilize the 3′-UTR of HOXC10 mRNA. J. Biol. Chem. 2021, 297, 100997. [Google Scholar] [CrossRef] [PubMed]
- Yang, F.; Zhang, H.; Mei, Y.; Wu, M. Reciprocal regulation of HIF-1alpha and lincRNA-p21 modulates the Warburg effect. Mol. Cell 2014, 53, 88–100. [Google Scholar] [CrossRef] [PubMed]
- Lu, Y.; Zhao, X.; Liu, Q.; Li, C.; Graves-Deal, R.; Cao, Z.; Singh, B.; Franklin, J.L.; Wang, J.; Hu, H.; et al. lncRNA MIR100HG-derived miR-100 and miR-125b mediate cetuximab resistance via Wnt/beta-catenin signaling. Nat. Med. 2017, 23, 1331–1341. [Google Scholar] [CrossRef] [PubMed]
- Huang, J.Z.; Chen, M.; Chen, D.; Gao, X.C.; Zhu, S.; Huang, H.; Hu, M.; Zhu, H.; Yan, G.R. A peptide encoded by a putative lncRNA HOXB-AS3 suppresses colon cancer growth. Mol. Cell 2017, 68, 171–184. [Google Scholar] [CrossRef] [PubMed]
- Postepska-Igielska, A.; Giwojna, A.; Gasri-Plotnitsky, L.; Schmitt, N.; Dold, A.; Ginsberg, D.; Grummt, I. LncRNA Khps1 regulates expression of the proto-oncogene SPHK1 via triplex-mediated changes in chromatin structure. Mol. Cell 2015, 60, 626–636. [Google Scholar] [CrossRef]
- Wu, M.; Xu, G.; Han, C.; Luan, P.F.; Xing, Y.H.; Nan, F.; Yang, L.Z.; Huang, Y.; Yang, Z.H.; Shan, L.; et al. lncRNA SLERT controls phase separation of FC/DFCs to facilitate Pol I transcription. Science 2021, 373, 547–555. [Google Scholar] [CrossRef]
- Blank-Giwojna, A.; Postepska-Igielska, A.; Grummt, I. lncRNA KHPS1 activates a poised enhancer by triplex-dependent recruitment of epigenomic regulators. Cell Rep. 2019, 26, 2904–2915. [Google Scholar] [CrossRef]
- Xu, X.F.; Li, J.; Cao, Y.X.; Chen, D.W.; Zhang, Z.G.; He, X.J.; Ji, D.M.; Chen, B.L. Differential expression of long noncoding RNAs in human cumulus cells related to embryo developmental potential: A microarray analysis. Reprod. Sci. 2015, 22, 672–678. [Google Scholar] [CrossRef]
- Yao, W.; Pan, Z.; Du, X.; Zhang, J.; Liu, H.; Li, Q. NORHA, a novel follicular atresia-related lncRNA, promotes porcine granulosa cell apoptosis via the miR-183-96-182 cluster and FoxO1 axis. J. Anim. Sci. Biotechnol. 2021, 12, 103. [Google Scholar] [CrossRef]
- Yao, X.; Gao, X.; Bao, Y.; El-Samahy, M.A.; Yang, J.; Wang, Z.; Li, X.; Zhang, G.; Zhang, Y.; Liu, W.; et al. lncRNA FDNCR promotes apoptosis of granulosa cells by targeting the miR-543-3p/DCN/TGF-beta signaling pathway in Hu sheep. Mol. Ther. Nucleic Acids 2021, 24, 223–240. [Google Scholar] [CrossRef] [PubMed]
- Nakagawa, S.; Shimada, M.; Yanaka, K.; Mito, M.; Arai, T.; Takahashi, E.; Fujita, Y.; Fujimori, T.; Standaert, L.; Marine, J.C.; et al. The lncRNA Neat1 is required for corpus luteum formation and the establishment of pregnancy in a subpopulation of mice. Development 2014, 141, 4618–4627. [Google Scholar] [CrossRef] [PubMed]
- Du, X.; Liu, L.; Li, Q.; Zhang, L.; Pan, Z. NORFA, long intergenic noncoding RNA, maintains sow fertility by inhibiting granulosa cell death. Commun. Biol. 2020, 3, 131. [Google Scholar] [CrossRef] [PubMed]
- Huang, J.; Zhao, J.; Geng, X.; Chu, W.; Li, S.; Chen, Z.J.; Du, Y. Long non-coding RNA lnc-CCNL1-3:1 promotes granulosa cell apoptosis and suppresses glucose uptake in women with polycystic ovary syndrome. Mol. Ther. Nucleic Acids 2021, 23, 614–628. [Google Scholar] [CrossRef]
- Wang, X.; Zhang, X.; Dang, Y.; Li, D.; Lu, G.; Chan, W.Y.; Leung, P.C.K.; Zhao, S.; Qin, Y.; Chen, Z.J. Long noncoding RNA HCP5 participates in premature ovarian insufficiency by transcriptionally regulating MSH5 and DNA damage repair via YB1. Nucleic Acids Res. 2020, 48, 4480–4491. [Google Scholar] [CrossRef]
- Du, X.; Li, Q.; Yang, L.; Liu, L.; Cao, Q. SMAD4 activates Wnt signaling pathway to inhibit granulosa cell apoptosis. Cell Death Dis. 2020, 11, 373. [Google Scholar] [CrossRef]
- Du, X.; Li, Q.; Cao, Q.; Wang, S.; Liu, H. Integrated analysis of miRNA-mRNA interaction network in porcine granulosa cells undergoing oxidative stress. Oxidative Med. Cell. Longev. 2019, 2019, 1041583. [Google Scholar] [CrossRef]
- Du, X.; Li, Q.; Yang, L.; Zeng, Q.; Wang, S. Transcriptomic data analyses reveal that sow fertility-related lincRNA NORFA is essential for the normal states and functions of granulosa cells. Front. Cell Dev. Biol. 2021, 9, 610553. [Google Scholar] [CrossRef]
- Liu, L.; Li, Q.; Yang, L.; Du, X. SMAD4 feedback activates the canonical TGF-beta family signaling pathways. Int. J. Mol. Sci. 2021, 22. [Google Scholar]
- Du, X.; Liu, L.; Wu, W.; Li, P.; Pan, Z.; Zhang, L.; Liu, J.; Li, Q. SMARCA2 is regulated by NORFA/miR-29c, a novel pathway related to female fertility, controls granulosa cell apoptosis. J. Cell Sci. 2020, 133, jcs249961. [Google Scholar] [CrossRef]
- Li, Q.; Du, X.; Wang, L.; Shi, K. TGF-beta1 controls porcine granulosa cell states: A miRNA-mRNA network view. Theriogenology 2020, 160, 50–60. [Google Scholar] [CrossRef] [PubMed]
- Du, X.; Zhang, L.; Li, X.; Pan, Z.; Liu, H.; Li, Q. TGF-beta signaling controls FSHR signaling-reduced ovarian granulosa cell apoptosis through the SMAD4/miR-143 axis. Cell Death Dis. 2016, 7, e2476. [Google Scholar] [CrossRef] [PubMed]
- Liu, S.; Dang, H.; Lim, D.A.; Feng, F.; Maher, C.A. Long noncoding RNAs in cancer metastasis. Nat. Rev. Cancer 2021, 21, 445–460. [Google Scholar] [CrossRef]
- Yao, W.; Pan, Z.; Du, X.; Zhang, J.; Li, Q. miR-181b-induced SMAD7 downregulation controls granulosa cell apoptosis through TGF-beta signaling by interacting with the TGFBR1 promoter. J. Cell Physiol. 2018, 233, 6807–6821. [Google Scholar] [CrossRef]
- McGee, E.A.; Hsueh, A.J. Initial and cyclic recruitment of ovarian follicles. Endocr. Rev. 2000, 21, 200–214. [Google Scholar] [PubMed]
- Evans, A.C. Ovarian follicle growth and consequences for fertility in sheep. Anim. Reprod. Sci. 2003, 78, 289–306. [Google Scholar] [CrossRef] [PubMed]
- Robker, R.L.; Hennebold, J.D.; Russell, D.L. Coordination of ovulation and oocyte maturation: A good egg at the right time. Endocrinology 2018, 159, 3209–3218. [Google Scholar] [CrossRef] [PubMed]
- May-Panloup, P.; Boucret, L.; Chao de la Barca, J.M.; Desquiret-Dumas, V.; Ferre-L’Hotellier, V.; Moriniere, C.; Descamps, P.; Procaccio, V.; Reynier, P. Ovarian ageing: The role of mitochondria in oocytes and follicles. Hum. Reprod. Update 2016, 22, 725–743. [Google Scholar] [CrossRef]
- Kumariya, S.; Ubba, V.; Jha, R.K.; Gayen, J.R. Autophagy in ovary and polycystic ovary syndrome: Role, dispute and future perspective. Autophagy 2021, 17, 2706–2733. [Google Scholar] [CrossRef]
- Matsuda, F.; Inoue, N.; Manabe, N.; Ohkura, S. Follicular growth and atresia in mammalian ovaries: Regulation by survival and death of granulosa cells. J. Reprod. Dev. 2012, 58, 44–50. [Google Scholar] [CrossRef]
- Shen, M.; Jiang, Y.; Guan, Z.; Cao, Y.; Li, L.; Liu, H.; Sun, S.C. Protective mechanism of FSH against oxidative damage in mouse ovarian granulosa cells by repressing autophagy. Autophagy 2017, 13, 1364–1385. [Google Scholar] [CrossRef] [PubMed]
- Zhang, J.; Xu, Y.; Liu, H.; Pan, Z. MicroRNAs in ovarian follicular atresia and granulosa cell apoptosis. Reprod. Biol. Endocrinol. 2019, 17, 9. [Google Scholar] [CrossRef] [PubMed]
- Kimura, A.P.; Yoneda, R.; Kurihara, M.; Mayama, S.; Matsubara, S. A long noncoding RNA, lncRNA-Amhr2, plays a role in Amhr2 gene activation in mouse ovarian granulosa cells. Endocrinology 2017, 158, 4105–4121. [Google Scholar] [CrossRef] [PubMed]
- Wang, Y.; Guo, Y.; Duan, C.; Yang, R.; Zhang, L.; Liu, Y.; Zhang, Y. Long non-coding RNA GDAR regulates ovine granulosa cells apoptosis by affecting the expression of apoptosis-related genes. Int. J. Mol. Sci. 2022, 23, 5183. [Google Scholar] [CrossRef]
- Rappoport, N.; Shamir, R. Multi-omic and multi-view clustering algorithms: Review and cancer benchmark. Nucleic Acids Res. 2018, 46, 10546–10562. [Google Scholar] [CrossRef]
- Stark, R.; Grzelak, M.; Hadfield, J. RNA sequencing: The teenage years. Nat. Rev. Genet. 2019, 20, 631–656. [Google Scholar] [CrossRef]
- Choi, Y.; Jeon, H.; Akin, J.W.; Curry, T.E.; Jo, M. The FOS/AP-1 regulates metabolic changes and cholesterol synthesis in human periovulatory granulosa cells. Endocrinology 2021, 162, bqab127. [Google Scholar] [CrossRef]
- Qi, J.; Li, J.; Wang, Y.; Wang, W.; Zhu, Q.; He, Y.; Lu, Y.; Wu, H.; Li, X.; Zhu, Z.; et al. Novel role of CXCL14 in modulating STAR expression in luteinized granulosa cells: Implication for progesterone synthesis in PCOS patients. Transl. Res. 2021, 230, 55–67. [Google Scholar] [CrossRef]
- Hsieh, M.; Boerboom, D.; Shimada, M.; Lo, Y.; Parlow, A.F.; Luhmann, U.F.; Berger, W.; Richards, J.S. Mice null for Frizzled4 (Fzd4-/-) are infertile and exhibit impaired corpora lutea formation and function. Biol. Reprod. 2005, 73, 1135–1146. [Google Scholar] [CrossRef]
- Zhou, R.; Li, S.; Liu, J.; Wu, H.; Yao, G.; Sun, Y.; Chen, Z.J.; Li, W.; Du, Y. Up-regulated FHL2 inhibits ovulation through interacting with androgen receptor and ERK1/2 in polycystic ovary syndrome. EBioMedicine 2020, 52, 102635. [Google Scholar] [CrossRef]
- Tang, J.; Hu, W.; Chen, S.; Di, R.; Liu, Q.; Wang, X.; He, X.; Gan, S.; Zhang, X.; Zhang, J.; et al. The genetic mechanism of high prolificacy in small tail han sheep by comparative proteomics of ovaries in the follicular and luteal stages. J. Proteom. 2019, 204, 103394. [Google Scholar] [CrossRef] [PubMed]
- Wijesena, H.R.; Kachman, S.D.; Lents, C.A.; Riethoven, J.J.; Trenhaile-Grannemann, M.D.; Safranski, T.J.; Spangler, M.L.; Ciobanu, D.C. Fine mapping genetic variants associated with age at puberty and sow fertility using SowPro90 genotyping array. J. Anim. Sci. 2020, 98, skaa293. [Google Scholar] [CrossRef] [PubMed]
- Abdoli, R.; Mirhoseini, S.Z.; Ghavi Hossein-Zadeh, N.; Zamani, P.; Ferdosi, M.H.; Gondro, C. Genome-wide association study of four composite reproductive traits in Iranian fat-tailed sheep. Reprod. Fertil. Dev. 2019, 31, 1127–1133. [Google Scholar] [CrossRef] [PubMed]
- Chiyomaru, T.; Fukuhara, S.; Saini, S.; Majid, S.; Deng, G.; Shahryari, V.; Chang, I.; Tanaka, Y.; Enokida, H.; Nakagawa, M.; et al. Long non-coding RNA HOTAIR is targeted and regulated by miR-141 in human cancer cells. J. Biol. Chem. 2014, 289, 12550–12565. [Google Scholar] [CrossRef]
- Shi, L.; Magee, P.; Fassan, M.; Sahoo, S.; Leong, H.S.; Lee, D.; Sellers, R.; Brulle-Soumare, L.; Cairo, S.; Monteverde, T.; et al. A KRAS-responsive long non-coding RNA controls microRNA processing. Nat. Commun. 2021, 12, 2038. [Google Scholar] [CrossRef]
- Xu, J.; Wang, P.; Li, Z.; Han, D.; Wen, M.; Zhao, Q.; Zhang, L.; Ma, Y.; Liu, W.; Jiang, M.; et al. IRF3-binding lncRNA-ISIR strengthens interferon production in viral infection and autoinflammation. Cell Rep. 2021, 37, 109926. [Google Scholar] [CrossRef]
- Lopez-Pajares, V.; Qu, K.; Zhang, J.; Webster, D.E.; Barajas, B.C.; Siprashvili, Z.; Zarnegar, B.J.; Boxer, L.D.; Rios, E.J.; Tao, S.; et al. A lncRNA-MAF:MAFB transcription factor network regulates epidermal differentiation. Dev. Cell 2015, 32, 693–706. [Google Scholar] [CrossRef]
- Beckedorff, F.C.; Ayupe, A.C.; Crocci-Souza, R.; Amaral, M.S.; Nakaya, H.I.; Soltys, D.T.; Menck, C.F.; Reis, E.M.; Verjovski-Almeida, S. The intronic long noncoding RNA ANRASSF1 recruits PRC2 to the RASSF1A promoter, reducing the expression of RASSF1A and increasing cell proliferation. PLoS Genet. 2013, 9, e1003705. [Google Scholar] [CrossRef]
- Vining, B.; Ming, Z.; Bagheri-Fam, S.; Harley, V. Diverse regulation but conserved function: SOX9 in vertebrate sex determination. Genes 2021, 12, 486. [Google Scholar] [CrossRef]
- Lefebvre, V.; Angelozzi, M.; Haseeb, A. SOX9 in cartilage development and disease. Curr. Opin. Cell Biol. 2019, 61, 39–47. [Google Scholar] [CrossRef]
- Liu, Y.; Zhuo, S.; Zhou, Y.; Ma, L.; Sun, Z.; Wu, X.; Wang, X.W.; Gao, B.; Yang, Y. Yap-Sox9 signaling determines hepatocyte plasticity and lineage-specific hepatocarcinogenesis. J. Hepatol. 2022, 76, 652–664. [Google Scholar] [CrossRef] [PubMed]
- Richardson, N.; Gillot, I.; Gregoire, E.P.; Youssef, S.A.; de Rooij, D.; De Bruin, A.; De Cian, M.C.; Chaboissier, M.C. Sox8 and Sox9 act redundantly for ovarian-to-testicular fate reprogramming in the absence of R-spondin1 in mouse sex reversals. Elife 2020, 9, e53972. [Google Scholar] [CrossRef] [PubMed]
- Lindeman, R.E.; Murphy, M.W.; Agrimson, K.S.; Gewiss, R.L.; Bardwell, V.J.; Gearhart, M.D.; Zarkower, D. The conserved sex regulator DMRT1 recruits SOX9 in sexual cell fate reprogramming. Nucleic Acids Res. 2021, 49, 6144–6164. [Google Scholar] [CrossRef] [PubMed]
- Feng, C.; Ma, F.; Hu, C.; Ma, J.A.; Wang, J.; Zhang, Y.; Wu, F.; Hou, T.; Jiang, S.; Wang, Y.; et al. SOX9/miR-130a/CTR1 axis modulates DDP-resistance of cervical cancer cell. Cell Cycle 2018, 17, 448–458. [Google Scholar] [CrossRef]
- Zhang, W.; Wu, Y.; Hou, B.; Wang, Y.; Deng, D.; Fu, Z.; Xu, Z. A SOX9-AS1/miR-5590-3p/SOX9 positive feedback loop drives tumor growth and metastasis in hepatocellular carcinoma through the Wnt/beta-catenin pathway. Mol. Oncol. 2019, 13, 2194–2210. [Google Scholar] [CrossRef]
- Tariq, A.; Hao, Q.; Sun, Q.; Singh, D.K.; Jadaliha, M.; Zhang, Y.; Chetlangia, N.; Ma, J.; Holton, S.E.; Bhargava, R.; et al. LncRNA-mediated regulation of SOX9 expression in basal subtype breast cancer cells. RNA 2020, 26, 175–185. [Google Scholar] [CrossRef]
- Li, T.; Huang, H.; Shi, G.; Zhao, L.; Zhang, Z.; Liu, R.; Hu, Y.; Liu, H.; Yu, J.; Li, G. TGF-beta1-SOX9 axis-inducible COL10A1 promotes invasion and metastasis in gastric cancer via epithelial-to-mesenchymal transition. Cell Death Dis. 2018, 9, 849. [Google Scholar] [CrossRef]
- Maj, T.; Wang, W.; Crespo, J.; Zhang, H.; Wei, S.; Zhao, L.; Vatan, L.; Shao, I.; Szeliga, W.; Lyssiotis, C.; et al. Oxidative stress controls regulatory T cell apoptosis and suppressor activity and PD-L1-blockade resistance in tumor. Nat. Immunol. 2017, 18, 1332–1341. [Google Scholar] [CrossRef]
- Shen, M.; Cao, Y.; Jiang, Y.; Wei, Y.; Liu, H. Melatonin protects mouse granulosa cells against oxidative damage by inhibiting FOXO1-mediated autophagy: Implication of an antioxidation-independent mechanism. Redox Biol. 2018, 18, 138–157. [Google Scholar] [CrossRef]
- Zhang, H.; Pan, Z.; Ju, J.; Xing, C.; Li, X.; Shan, M.; Sun, S. DRP1 deficiency induces mitochondrial dysfunction and oxidative stress-mediated apoptosis during porcine oocyte maturation. J. Anim. Sci. Biotechnol. 2020, 11, 77. [Google Scholar] [CrossRef]
- Tang, Q.; Huang, K.; Liu, J.; Wu, S.; Shen, D.; Dai, P.; Li, C. Fine particulate matter from pig house induced immune response by activating TLR4/MAPK/NF-kappaB pathway and NLRP3 inflammasome in alveolar macrophages. Chemosphere 2019, 236, 124373. [Google Scholar] [CrossRef] [PubMed]







| Gene Symbol | Chr. 1 | siSDNOR/Control | SDNOROE/Control | Regulated 3 | ||
|---|---|---|---|---|---|---|
| Log2FC 2 | FDR | Log2FC | FDR | |||
| FZD4 | 9 | −8.54 | 5.88 × 10−6 | 9.00 | 2.68 × 10−7 | Positive |
| STIM2 | 8 | −8.22 | 5.19 × 10−6 | 8.10 | 9.48 × 10−6 | Positive |
| IL18R1 | 3 | −7.72 | 5.79 × 10−5 | 7.60 | 9.64 × 10−5 | Positive |
| WDR5B | 13 | −7.51 | 1.26 × 10−4 | 7.39 | 2.18 × 10−4 | Positive |
| BCL2 | 1 | −7.45 | 1.65 × 10−4 | 6.86 | 1.36 × 10−8 | Positive |
| SPEG | 15 | −6.78 | 2.00 × 10−3 | 6.66 | 2.86 × 10−3 | Positive |
| FMO3 | 9 | −6.68 | 2.86 × 10−3 | 6.56 | 4.17 × 10−3 | Positive |
| SLC25A35 | 12 | −3.56 | 7.45 × 10−3 | 6.75 | 2.86 × 10−3 | Positive |
| COL4A1 | 11 | −2.52 | 1.30 × 10−3 | 9.56 | 3.26 × 10−9 | Positive |
| SARS2 | 6 | −2.44 | 2.27 × 10−3 | 9.29 | 1.64 × 10−8 | Positive |
| TTN | 15 | 4.29 | 1.74 × 10−3 | −7.14 | 7.27 × 10−4 | Negative |
| GPR27 | 13 | 5.16 | 4.69 × 10−5 | −4.64 | 7.97 × 10−4 | Negative |
| IQANK1 | 4 | 6.49 | 6.15 × 10−3 | −7.79 | 5.79 × 10−5 | Negative |
| CKM | 6 | 6.87 | 2.00 × 10−3 | −7.33 | 3.91 × 10−4 | Negative |
| BICDL2 | 3 | 6.97 | 1.41 × 10−3 | −8.50 | 1.72 × 10−6 | Negative |
| GCGR | 12 | 7.81 | 4.53 × 10−5 | −8.24 | 6.32 × 10−6 | Negative |
| HSPB1 | 3 | 8.71 | 4.00 × 10−7 | −9.63 | 2.48 × 10−9 | Negative |
| MTCL1 | 6 | 9.04 | 6.69 × 10−8 | −8.72 | 4.66 × 10−7 | Negative |
| MUC5B | 2 | 9.31 | 1.47 × 10−8 | −4.49 | 1.74 × 10−3 | Negative |
| GTPBP6 | - | 10.02 | 1.95 × 10−10 | −7.24 | 5.30 × 10−4 | Negative |
| miRNAs | Chr. | siSDNOR/Control | SDNOROE/Control | Regulated | ||
|---|---|---|---|---|---|---|
| log2FC | FDR | log2FC | FDR | |||
| ssc-miR−2320−3p | 6 | −1.48 | 8.36 × 10−3 | 1.63 | 4.72 × 10−2 | Positive |
| ssc-miR−451 | 12 | −1.12 | 4.63 × 10−3 | 2.50 | 5.16 × 10−9 | Positive |
| ssc-miR−26b−3p | 15 | −1.03 | 1.99 × 10−2 | 1.78 | 4.60 × 10−2 | Positive |
| ssc-miR−181b | 10 | −1.02 | 4.15 × 10−2 | 1.57 | 7.50 × 10−4 | Positive |
| ssc-miR−130a | 2 | 1.00 | 1.78 × 10−2 | −1.29 | 1.36 × 10−2 | Negative |
| ssc-miR−126−3p | 1 | 1.08 | 3.60 × 10−2 | −1.09 | 3.90 × 10−2 | Negative |
| ssc-miR−143−3p | 2 | 1.19 | 1.51 × 10−2 | −1.87 | 2.16 × 10−3 | Negative |
| ssc-miR−425−3p | 13 | 1.57 | 3.33 × 10−2 | −1.99 | 4.52 × 10−3 | Negative |
| ssc-miR−29c | 9 | 1.61 | 2.84 × 10−2 | −1.37 | 2.92 × 10−2 | Negative |
| ssc-miR−545−3p | X | 2.50 | 1.45 × 10−2 | −1.10 | 1.65 × 10−2 | Negative |
Disclaimer/Publisher’s Note: The statements, opinions and data contained in all publications are solely those of the individual author(s) and contributor(s) and not of MDPI and/or the editor(s). MDPI and/or the editor(s) disclaim responsibility for any injury to people or property resulting from any ideas, methods, instructions or products referred to in the content. |
© 2023 by the authors. Licensee MDPI, Basel, Switzerland. This article is an open access article distributed under the terms and conditions of the Creative Commons Attribution (CC BY) license (https://creativecommons.org/licenses/by/4.0/).
Share and Cite
Huo, Y.; Li, Q.; Yang, L.; Li, X.; Sun, C.; Liu, Y.; Liu, H.; Pan, Z.; Li, Q.; Du, X. SDNOR, a Novel Antioxidative lncRNA, Is Essential for Maintaining the Normal State and Function of Porcine Follicular Granulosa Cells. Antioxidants 2023, 12, 799. https://doi.org/10.3390/antiox12040799
Huo Y, Li Q, Yang L, Li X, Sun C, Liu Y, Liu H, Pan Z, Li Q, Du X. SDNOR, a Novel Antioxidative lncRNA, Is Essential for Maintaining the Normal State and Function of Porcine Follicular Granulosa Cells. Antioxidants. 2023; 12(4):799. https://doi.org/10.3390/antiox12040799
Chicago/Turabian StyleHuo, Yangan, Qiqi Li, Liu Yang, Xiaoxue Li, Chen Sun, Yang Liu, Honglin Liu, Zengxiang Pan, Qifa Li, and Xing Du. 2023. "SDNOR, a Novel Antioxidative lncRNA, Is Essential for Maintaining the Normal State and Function of Porcine Follicular Granulosa Cells" Antioxidants 12, no. 4: 799. https://doi.org/10.3390/antiox12040799
APA StyleHuo, Y., Li, Q., Yang, L., Li, X., Sun, C., Liu, Y., Liu, H., Pan, Z., Li, Q., & Du, X. (2023). SDNOR, a Novel Antioxidative lncRNA, Is Essential for Maintaining the Normal State and Function of Porcine Follicular Granulosa Cells. Antioxidants, 12(4), 799. https://doi.org/10.3390/antiox12040799

