Genome-Wide Identification and Characterization of the Polyamine Uptake Transporter (Put) Gene Family in Tomatoes and the Role of Put2 in Response to Salt Stress
Abstract
1. Introduction
2. Material and Methods
2.1. Indentation and Sequence Analysis of the Tomato Put Family
2.2. Alignment of the Protein Sequence and Phylogenetic Tree Construction
2.3. Analyses of Conserved Motifs, Conserved Domains, Cis-Acting Elements in Promoters, and miRNA Prediction
2.4. Plant Material and Treatments
2.5. Yeast Strain and Culture Conditions
2.6. Plasmid Construction and Plant Transformation
2.7. Salt Treatment and Salt Tolerance Assays
2.8. Determination of Polyamine Content
2.9. Determination of PAO Enzymatic Activities and H2O2 Content
2.10. Antioxidant Assay
2.11. Analysis of Gene Expression
2.12. Statistics
3. Results
3.1. Identification of Tomato Put Family Genes
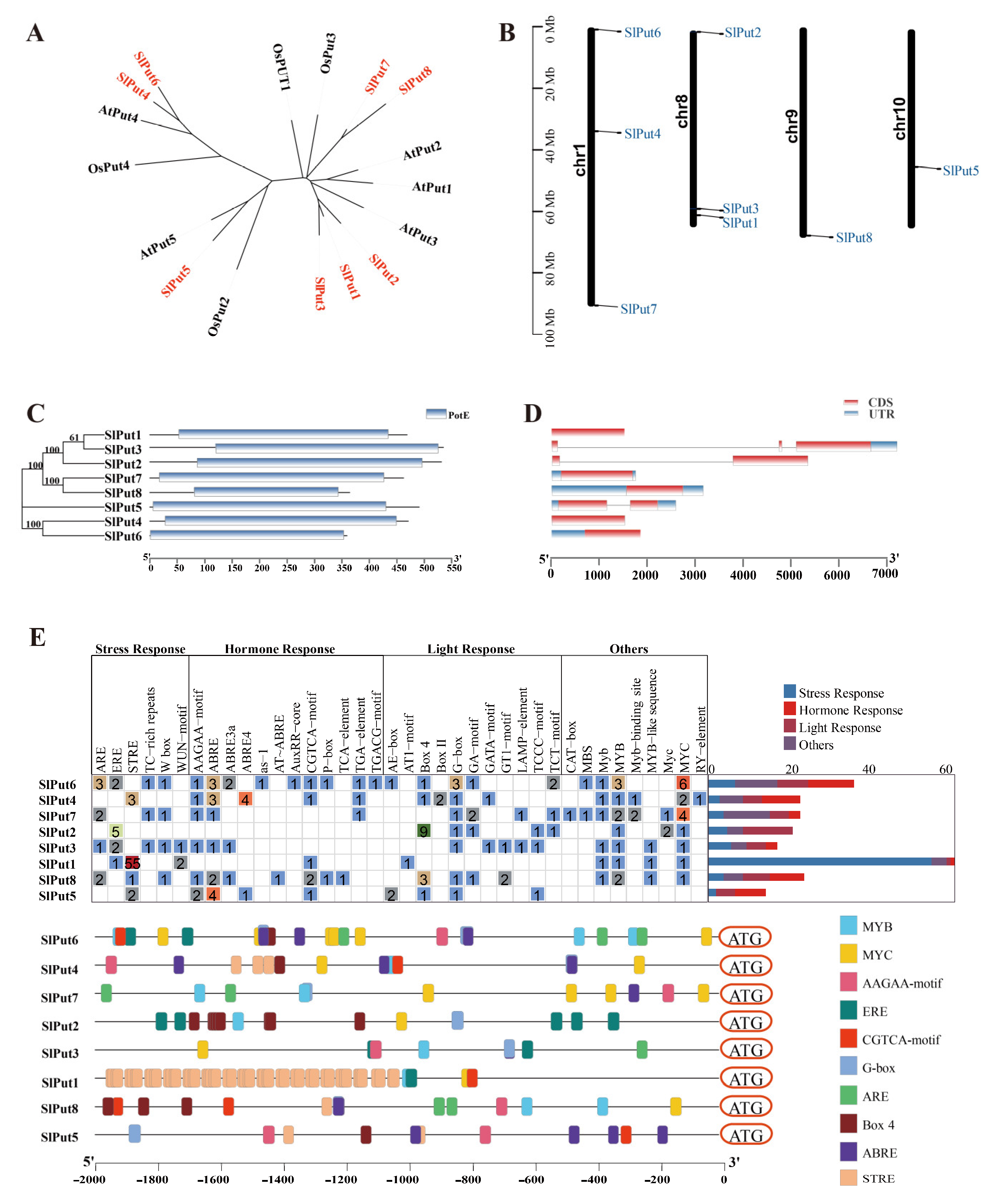
3.2. Analysis of the Phylogenetic, Chromosomal Distribution, Gene Structure, and Promoter Sequences of Tomato Family Members
3.3. Responsiveness of Put Gene Expression under Hormone, Polyamine, and PQ Treatment
3.4. Differential Expression of Put Genes during Abiotic Stress
3.5. Expression Analysis of Put Genes in Different Tissues
3.6. Functional Analysis of Put Genes in Yeast
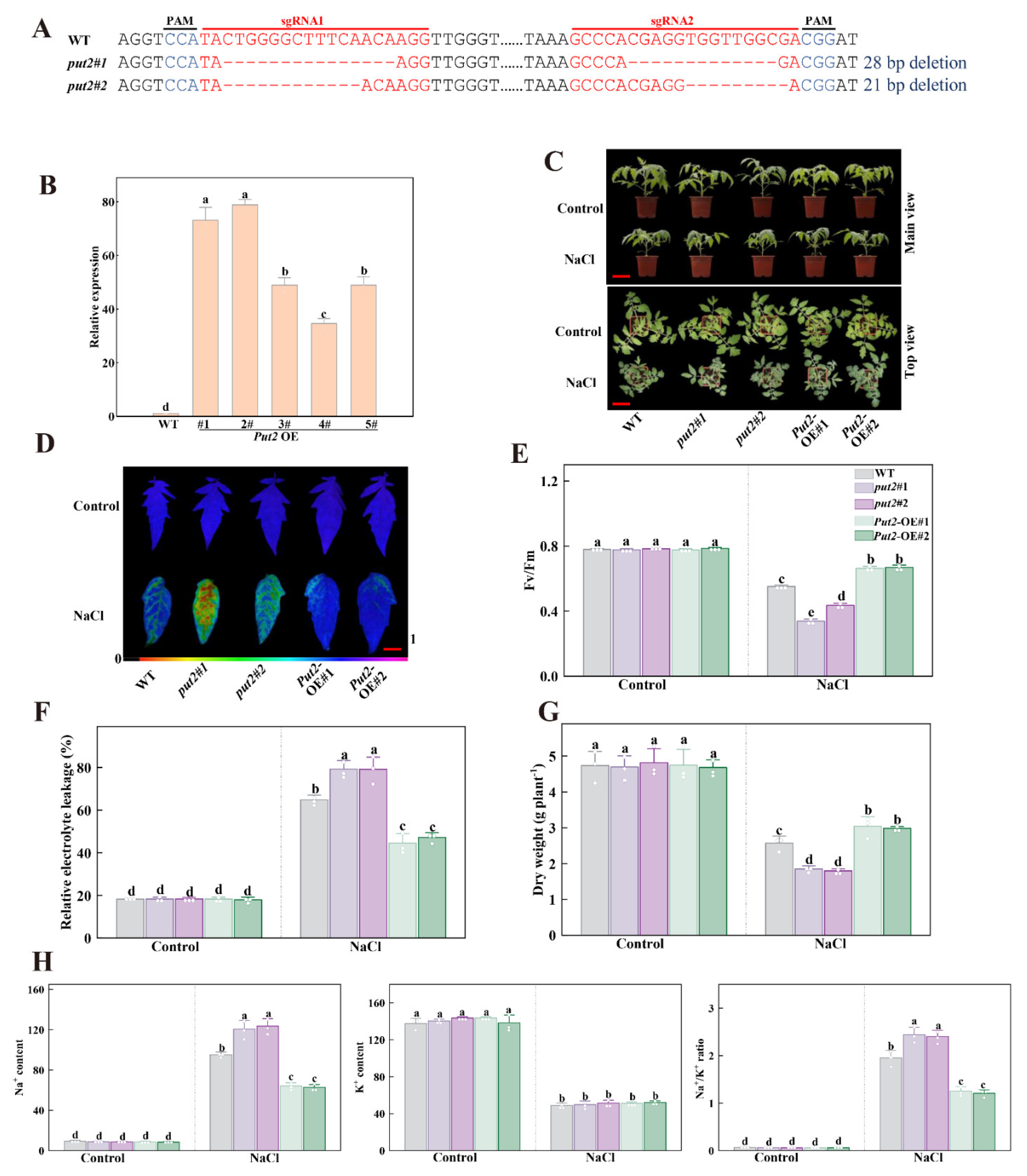
3.7. Put2 Is a Positive Regulator Protein of Tomato Plant Salt Tolerance
3.8. Put2 Improves Salt Tolerance by Facilitating Polyamines Synthesis
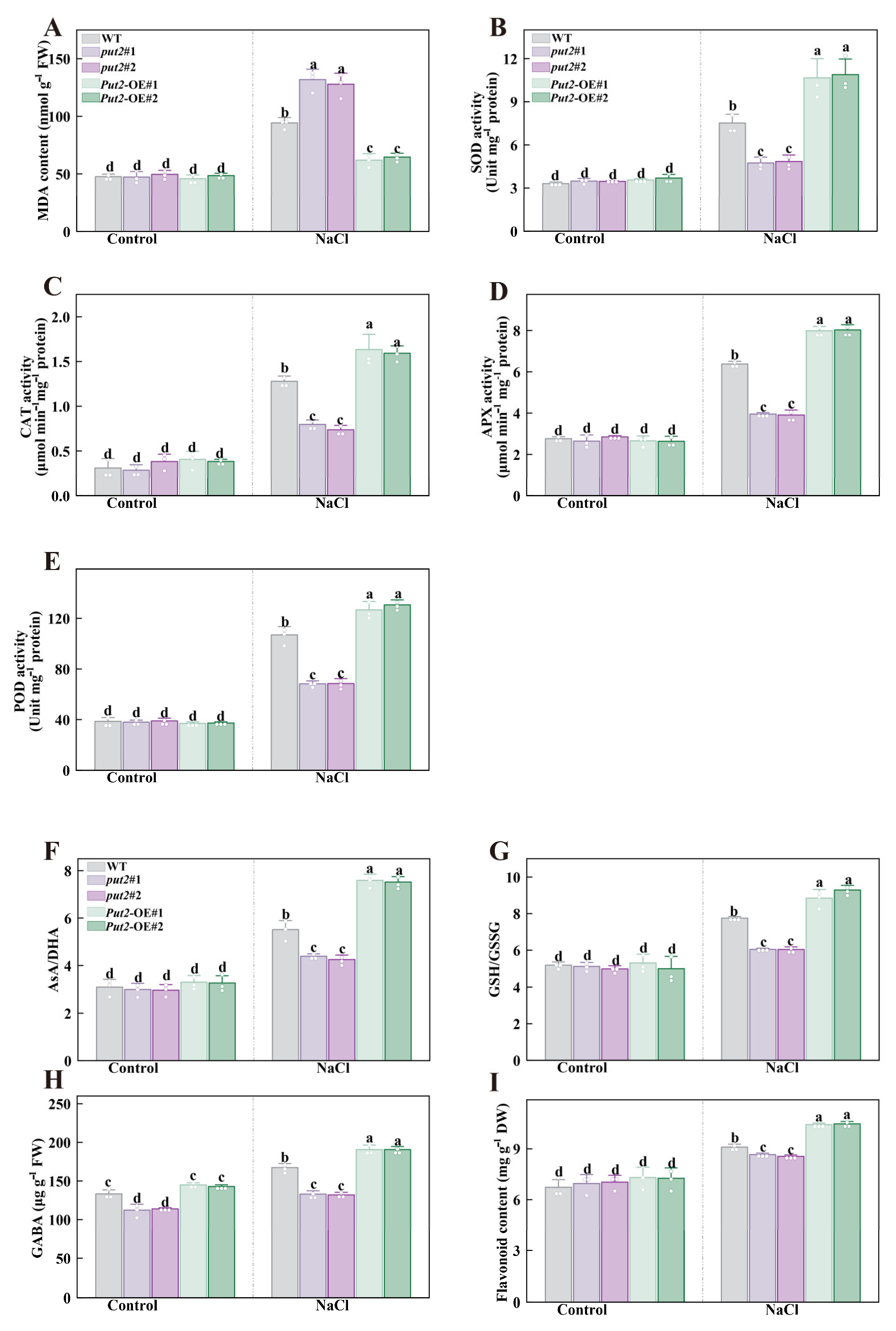
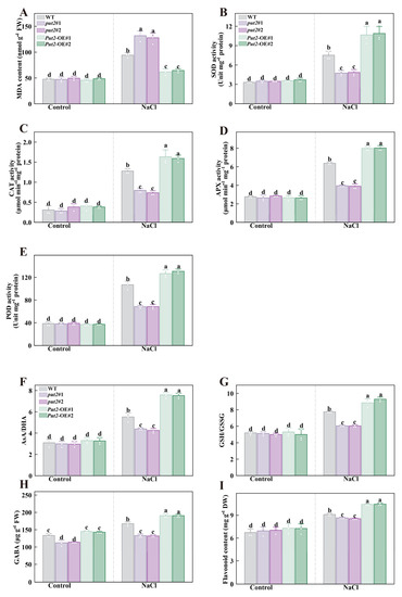
3.9. Put2 Decreases ROS Levels under Salinity Stress
3.10. Put2 Triggers Upregulation of Polyamine Synthesis and Is Related to Detoxification Gene Expression
4. Discussion
4.1. Identification of Tomato Put Family
4.2. Expression Profiles of the Put Gene Family after Treatment with Various Hormones, Polyamines, and Abiotic Stresses, in Different Tissues
4.3. Put2 Contributes to Polyamins Biosynthesis and Catabolism Associated with Salt Tolerance
4.4. Put2-Mediated Antioxidant Capacity Establishes Suitable ROS Levels under Salt Stress
5. Conclusions
Supplementary Materials
Author Contributions
Funding
Institutional Review Board Statement
Informed Consent Statement
Data Availability Statement
Conflicts of Interest
References
- Del Duca, S.; Serafini-Fracassini, D.; Cai, G. Senescence and programmed cell death in plants: Polyamine action mediated by transglutaminase. Front. Plant Sci. 2014, 5, 120. [Google Scholar] [CrossRef] [PubMed]
- Aloisi, I.; Cai, G.; Serafini-Fracassini, D.; Del Duca, S. Transglutaminase as polyamine mediator in plant growth and differentiation. Amino Acids 2016, 48, 2467–2478. [Google Scholar] [CrossRef] [PubMed]
- Romero, F.M.; Maiale, S.J.; Rossi, F.R.; Marina, M.; Ruíz, O.A.; Garriz, A. Polyamine metabolism responses to biotic and abiotic stress. Polyamines 2018, 1694, 37–49. [Google Scholar]
- Wang, W.; Paschalidis, K.; Feng, J.-C.; Song, J.; Liu, J.-H. Polyamine catabolism in plants: A universal process with diverse functions. Front. Plant Sci. 2019, 10, 561. [Google Scholar] [CrossRef]
- Sagor, G.; Kusano, T.; Berberich, T. A polyamine oxidase from Selaginella lepidophylla (SelPAO5) can replace AtPAO5 in Arabidopsis through converting thermospermine to norspermidine instead to spermidine. Plants 2019, 8, 99. [Google Scholar] [CrossRef]
- Zhang, Y.; Wang, Y.; Wen, W.; Shi, Z.; Gu, Q.; Ahammed, G.J.; Cao, K.; Shah Jahan, M.; Shu, S.; Wang, J. Hydrogen peroxide mediates spermidine-induced autophagy to alleviate salt stress in cucumber. Autophagy 2021, 17, 2876–2890. [Google Scholar] [CrossRef]
- Chen, D.; Shao, Q.; Yin, L.; Younis, A.; Zheng, B. Polyamine function in plants: Metabolism, regulation on development, and roles in abiotic stress responses. Front. Plant Sci. 2019, 9, 1945. [Google Scholar] [CrossRef]
- Pottosin, I.; Velarde-Buendía, A.M.; Bose, J.; Zepeda-Jazo, I.; Shabala, S.; Dobrovinskaya, O. Cross-talk between reactive oxygen species and polyamines in regulation of ion transport across the plasma membrane: Implications for plant adaptive responses. J. Exp. Bot. 2014, 65, 1271–1283. [Google Scholar] [CrossRef]
- Urra, M.; Buezo, J.; Royo, B.; Cornejo, A.; López-Gómez, P.; Cerdán, D.; Esteban, R.; Martínez-Merino, V.; Gogorcena, Y.; Tavladoraki, P. The importance of the urea cycle and its relationships to polyamine metabolism during ammonium stress in Medicago truncatula. J. Exp. Bot. 2022, 73, 5581–5595. [Google Scholar] [CrossRef]
- Ndayiragije, A.; Lutts, S. Long term exogenous putrescine application improves grain yield of a salt-sensitive rice cultivar exposed to NaCl. Plant Soil 2007, 291, 225–238. [Google Scholar] [CrossRef]
- Cuevas, J.C.; López-Cobollo, R.; Alcázar, R.; Zarza, X.; Koncz, C.; Altabella, T.; Salinas, J.; Tiburcio, A.F.; Ferrando, A. Putrescine is involved in Arabidopsis freezing tolerance and cold acclimation by regulating abscisic acid levels in response to low temperature. Plant Physiol. 2008, 148, 1094–1105. [Google Scholar] [CrossRef]
- Fujita, M.; Fujita, Y.; Iuchi, S.; Yamada, K.; Kobayashi, Y.; Urano, K.; Kobayashi, M.; Yamaguchi-Shinozaki, K.; Shinozaki, K. Natural variation in a polyamine transporter determines paraquat tolerance in Arabidopsis. Proc. Natl. Acad. Sci. USA 2012, 109, 6343–6347. [Google Scholar] [CrossRef]
- Li, J.; Mu, J.; Bai, J.; Fu, F.; Zou, T.; An, F.; Zhang, J.; Jing, H.; Wang, Q.; Li, Z. Paraquat Resistant1, a Golgi-localized putative transporter protein, is involved in intracellular transport of paraquat. Plant Physiol. 2013, 162, 470–483. [Google Scholar] [CrossRef]
- Dong, S.; Hu, H.; Wang, Y.; Xu, Z.; Zha, Y.; Cai, X.; Peng, L.; Feng, S. A pqr2 mutant encodes a defective polyamine transporter and is negatively affected by ABA for paraquat resistance in Arabidopsis thaliana. J. Plant Res. 2016, 129, 899–907. [Google Scholar] [CrossRef]
- Ahmed, S.; Ariyaratne, M.; Patel, J.; Howard, A.E.; Kalinoski, A.; Phuntumart, V.; Morris, P.F. Altered expression of polyamine transporters reveals a role for spermidine in the timing of flowering and other developmental response pathways. Plant Sci. 2017, 258, 146–155. [Google Scholar] [CrossRef]
- Lyu, Y.-S.; Cao, L.-M.; Huang, W.-Q.; Liu, J.-X.; Lu, H.-P. Disruption of three polyamine uptake transporter genes in rice by CRISPR/Cas9 gene editing confers tolerance to herbicide paraquat. aBIOTECH 2022, 3, 140–145. [Google Scholar] [CrossRef]
- Aouida, M.; Leduc, A.; Poulin, R.; Ramotar, D. AGP2 encodes the major permease for high affinity polyamine import in Saccharomyces cerevisiae. J. Biol. Chem. 2005, 280, 24267–24276. [Google Scholar] [CrossRef]
- Minocha, R.; Majumdar, R.; Minocha, S.C. Polyamines and abiotic stress in plants: A complex relationship. Front. Plant Sci. 2014, 5, 175. [Google Scholar] [CrossRef]
- Tao, Y.; Wang, J.; Miao, J.; Chen, J.; Wu, S.; Zhu, J.; Zhang, D.; Gu, H.; Cui, H.; Shi, S. The spermine synthase OsSPMS1 regulates seed germination, grain size, and yield. Plant Physiol. 2018, 178, 1522–1536. [Google Scholar] [CrossRef]
- Lv, Y.; Shao, G.; Jiao, G.; Sheng, Z.; Xie, L.; Hu, S.; Tang, S.; Wei, X.; Hu, P. Targeted mutagenesis of POLYAMINE OXIDASE 5 that negatively regulates mesocotyl elongation enables the generation of direct-seeding rice with improved grain yield. Mol. Plant 2021, 14, 344–351. [Google Scholar] [CrossRef]
- Liu, X.; Liu, S.; Chen, X.; Prasanna, B.M.; Ni, Z.; Li, X.; He, Y.; Fan, Z.; Zhou, T. Maize miR167-ARF3/30-polyamine oxidase 1 module-regulated H2O2 production confers resistance to maize chlorotic mottle virus. Plant Physiol. 2022, 189, 1065–1082. [Google Scholar] [CrossRef] [PubMed]
- Yang, S.; Wang, J.; Tang, Z.; Li, Y.; Zhang, J.; Guo, F.; Meng, J.; Cui, F.; Li, X.; Wan, S. Calcium/calmodulin modulates salt responses by binding a novel interacting protein SAMS1 in peanut (Arachis hypogaea L.). Crop J. 2022, 11, 21–32. [Google Scholar] [CrossRef]
- Wang, P.; Xu, Z.; Zhang, Y.; Ma, Y.; Yang, J.; Zhou, F.; Gao, Y.; Li, G.; Hu, X. Over-expression of spermidine synthase 2 (SlSPDS2) in tomato plants improves saline-alkali stress tolerance by increasing endogenous polyamines content to regulate antioxidant enzyme system and ionic homeostasis. Plant Physiol. Biochem. 2022, 192, 172–185. [Google Scholar] [CrossRef] [PubMed]
- Khajuria, A.; Sharma, N.; Bhardwaj, R.; Ohri, P. Emerging role of polyamines in plant stress tolerance. Curr. Protein Pept. Sci. 2018, 19, 1114–1123. [Google Scholar] [CrossRef]
- Gupta, K.; Dey, A.; Gupta, B. Plant polyamines in abiotic stress responses. Acta Physiol. Plant. 2013, 35, 2015–2036. [Google Scholar] [CrossRef]
- Kumar, S.; Stecher, G.; Li, M.; Knyaz, C.; Tamura, K. MEGA X: Molecular evolutionary genetics analysis across computing platforms. Mol. Biol. Evol. 2018, 35, 1547–1549. [Google Scholar] [CrossRef]
- Minh, B.Q.; Schmidt, H.A.; Chernomor, O.; Schrempf, D.; Woodhams, M.D.; Von Haeseler, A.; Lanfear, R. IQ-TREE 2: New models and efficient methods for phylogenetic inference in the genomic era. Mol. Biol. Evol. 2020, 37, 1530–1534. [Google Scholar] [CrossRef]
- Dai, X.; Zhuang, Z.; Zhao, P.X. psRNATarget: A plant small RNA target analysis server (2017 release). Nucleic Acids Res. 2018, 46, W49–W54. [Google Scholar] [CrossRef]
- Möller, S.; Croning MD, R.; Apweiler, R. Evaluation of methods for the prediction of membrane spanning regions. Bioinformatics 2001, 17, 646–653. [Google Scholar] [CrossRef]
- Zhong, M.; Song, R.; Wang, Y.; Shu, S.; Sun, J.; Guo, S. TGase regulates salt stress tolerance through enhancing bound polyamines-mediated antioxidant enzymes activity in tomato. Environ. Exp. Bot. 2020, 179, 104191. [Google Scholar] [CrossRef]
- Xie, X.; Ma, X.; Zhu, Q.; Zeng, D.; Li, G.; Liu, Y.-G. CRISPR-GE: A convenient software toolkit for CRISPR-based genome editing. Mol. Plant 2017, 10, 1246–1249. [Google Scholar] [CrossRef] [PubMed]
- Fillatti, J.J.; Kiser, J.; Rose, R.; Comai, L. Efficient transfer of a glyphosate tolerance gene into tomato using a binary Agrobacterium tumefaciens vector. Bio/Technol. 1987, 5, 726–730. [Google Scholar] [CrossRef]
- Zhong, M.; Wang, Y.; Shu, S.; Sun, J.; Guo, S. Ectopic expression of CsTGase enhances salt tolerance by regulating polyamine biosynthesis, antioxidant activities and Na+/K+ homeostasis in transgenic tobacco. Plant Sci. 2020, 296, 110492. [Google Scholar] [CrossRef] [PubMed]
- Su, G.; An, Z.; Zhang, W.; Liu, Y. Light promotes the synthesis of lignin through the production of H2O2 mediated by diamine oxidases in soybean hypocotyls. J. Plant Physiol. 2005, 162, 1297–1303. [Google Scholar] [CrossRef] [PubMed]
- Zhong, M.; Wang, Y.; Hou, K.; Shu, S.; Sun, J.; Guo, S. TGase positively regulates photosynthesis via activation of Calvin cycle enzymes in tomato. Hortic. Res. 2019, 6, 92. [Google Scholar] [CrossRef]
- Zhang, G.; Bown, A.W. The rapid determination of γ-aminobutyric acid. Phytochemistry 1997, 44, 1007–1009. [Google Scholar] [CrossRef]
- Zhishen, J.; Mengcheng, T.; Jianming, W. The determination of flavonoid contents in mulberry and their scavenging effects on superoxide radicals. Food Chem. 1999, 64, 555–559. [Google Scholar] [CrossRef]
- Saha, J.; Brauer, E.K.; Sengupta, A.; Popescu, S.C.; Gupta, K.; Gupta, B. Polyamines as redox homeostasis regulators during salt stress in plants. Front. Environ. Sci. 2015, 3, 21. [Google Scholar] [CrossRef]
- Liu, J.-H.; Wang, W.; Wu, H.; Gong, X.; Moriguchi, T. Polyamines function in stress tolerance: From synthesis to regulation. Front. Plant Sci. 2015, 6, 827. [Google Scholar] [CrossRef]
- Song, J.; Sun, P.; Kong, W.; Xie, Z.; Li, C.; Liu, J.H. SnRK2. 4-mediated phosphorylation of ABF2 regulates ARGININE DECARBOXYLASE expression and putrescine accumulation under drought stress. New Phytol. 2022. [Google Scholar] [CrossRef]
- Chan, Z.; Yokawa, K.; Kim, W.-Y.; Song, C.-P. ROS regulation during plant abiotic stress responses. Front. Plant Sci. 2016, 7, 1536. [Google Scholar] [CrossRef]
- Fujita, M.; Shinozaki, K. Identification of polyamine transporters in plants: Paraquat transport provides crucial clues. Plant Cell Physiol. 2014, 55, 855–861. [Google Scholar] [CrossRef]
- Mulangi, V.; Chibucos, M.C.; Phuntumart, V.; Morris, P.F. Kinetic and phylogenetic analysis of plant polyamine uptake transporters. Planta 2012, 236, 1261–1273. [Google Scholar] [CrossRef]
- Alhag, A.; Song, J.; Dahro, B.; Wu, H.; Khan, M.; Salih, H.; Liu, J. Genome-wide identification and expression analysis of Polyamine Uptake Transporter gene family in sweet orange (Citrus sinensis). Plant Biol. 2021, 23, 1157–1166. [Google Scholar] [CrossRef]
- Kashiwagi, K.; Miyamoto, S.; Suzuki, F.; Kobayashi, H.; Igarashi, K. Excretion of putrescine by the putrescine-ornithine antiporter encoded by the potE gene of Escherichia coli. Proc. Natl. Acad. Sci. USA 1992, 89, 4529–4533. [Google Scholar] [CrossRef]
- Tomitori, H.; Kashiwagi, K.; Igarashi, K. Structure and function of polyamine-amino acid antiporters CadB and PotE in Escherichia coli. Amino Acids 2012, 42, 733–740. [Google Scholar] [CrossRef]
- Schmitz, R.J.; Grotewold, E.; Stam, M. Cis-regulatory sequences in plants: Their importance, discovery, and future challenges. Plant Cell 2022, 34, 718–741. [Google Scholar] [CrossRef]
- Sunkar, R.; Li, Y.-F.; Jagadeeswaran, G. Functions of microRNAs in plant stress responses. Trends Plant Sci. 2012, 17, 196–203. [Google Scholar] [CrossRef]
- He, F.; Xu, C.; Fu, X.; Shen, Y.; Guo, L.; Leng, M.; Luo, K. The MicroRNA390/TRANS-ACTING SHORT INTERFERING RNA3 module mediates lateral root growth under salt stress via the auxin pathway. Plant Physiol. 2018, 177, 775–791. [Google Scholar] [CrossRef]
- Dey, S.; Sarkar, A.; Chowdhury, S.; Singh, R.; Mukherjee, A.; Ghosh, Z.; Kundu, P. Heightened miR6024-NLR interactions facilitate necrotrophic pathogenesis in tomato. Plant Mol. Biol. 2022, 109, 717–739. [Google Scholar] [CrossRef]
- Dong, Y.; Tang, M.; Huang, Z.; Song, J.; Xu, J.; Ahammed, G.J.; Yu, J.; Zhou, Y. The miR164a-NAM3 module confers cold tolerance by inducing ethylene production in tomato. Plant J. 2022, 111, 440–456. [Google Scholar] [CrossRef] [PubMed]
- Marand, A.P.; Schmitz, R.J. Single-cell analysis of cis-regulatory elements. Curr. Opin. Plant Biol. 2022, 65, 102094. [Google Scholar] [CrossRef] [PubMed]
- Yang, Y.; Guo, Y. Unraveling salt stress signaling in plants. J. Integr. Plant Biol. 2018, 60, 796–804. [Google Scholar] [CrossRef] [PubMed]
- Seiler, N.; Delcros, J.; Moulinoux, J.P. Polyamine transport in mammalian cells. An update. Int. J. Biochem. Cell Biol. 1996, 28, 843–861. [Google Scholar] [CrossRef]
- Mulangi, V.; Phuntumart, V.; Aouida, M.; Ramotar, D.; Morris, P. Functional analysis of OsPUT1, a rice polyamine uptake transporter. Planta 2012, 235, 1–11. [Google Scholar] [CrossRef]
- Chai, H.; Guo, J.; Zhong, Y.; Hsu, C.C.; Zou, C.; Wang, P.; Zhu, J.K.; Shi, H. The plasma-membrane polyamine transporter PUT3 is regulated by the Na+/H+ antiporter SOS1 and protein kinase SOS2. New Phytol. 2020, 226, 785–797. [Google Scholar] [CrossRef]
- Shi, H.; Chan, Z. Improvement of plant abiotic stress tolerance through modulation of the polyamine pathway. J. Integr. Plant Biol. 2014, 56, 114–121. [Google Scholar] [CrossRef]
- Pál, M.; Szalai, G.; Gondor, O.K.; Janda, T. Unfinished story of polyamines: Role of conjugation, transport and light-related regulation in the polyamine metabolism in plants. Plant Sci. 2021, 308, 110923. [Google Scholar] [CrossRef]
- Sagi, M.; Fluhr, R. Production of reactive oxygen species by plant NADPH oxidases. Plant Physiol. 2006, 141, 336–340. [Google Scholar] [CrossRef]
- Wu, J.; Liu, W.; Jahan, M.S.; Shu, S.; Sun, J.; Guo, S. Characterization of polyamine oxidase genes in cucumber and roles of CsPAO3 in response to salt stress. Environ. Exp. Bot. 2022, 194, 104696. [Google Scholar] [CrossRef]
- Wang, W.; Liu, J.-H. CsPAO4 of Citrus sinensis functions in polyamine terminal catabolism and inhibits plant growth under salt stress. Sci. Rep. 2016, 6, 1–15. [Google Scholar] [CrossRef]
- Martinis, J.; Gas-Pascual, E.; Szydlowski, N.; Crèvecoeur, M.; Gisler, A.; Bürkle, L.; Fitzpatrick, T.B. Long-distance transport of thiamine (vitamin B1) is concomitant with that of polyamines. Plant Physiol. 2016, 171, 542–553. [Google Scholar] [CrossRef]
- Gémes, K.; Kim, Y.J.; Park, K.Y.; Moschou, P.N.; Andronis, E.; Valassaki, C.; Roussis, A.; Roubelakis-Angelakis, K.A. An NADPH-oxidase/polyamine oxidase feedback loop controls oxidative burst under salinity. Plant Physiol. 2016, 172, 1418–1431. [Google Scholar] [CrossRef]
- Kim, W.; Zeljković, S.Ć.; Piskurewicz, U.; Megies, C.; Tarkowski, P.; Lopez-Molina, L. Polyamine uptake transporter 2 (put2) and decaying seeds enhance phyA-mediated germination by overcoming PIF1 repression of germination. PLoS Genet. 2019, 15, e1008292. [Google Scholar] [CrossRef]
- Xu, J.; Liu, T.; Yang, S.; Jin, X.; Qu, F.; Huang, N.; Hu, X. Polyamines are involved in GABA-regulated salinity-alkalinity stress tolerance in muskmelon. Environ. Exp. Bot. 2019, 164, 181–189. [Google Scholar] [CrossRef]
- Sun, W.; Hao, J.; Fan, S.; Liu, C.; Han, Y. Transcriptome and Metabolome Analysis Revealed That Exogenous Spermidine-Modulated Flavone Enhances the Heat Tolerance of Lettuce. Antioxidants 2022, 11, 2332. [Google Scholar] [CrossRef]








| Gene | Gene Code | Chr Number | Location on CHR | CDS_Length | AA_Length | PI | MW(KDa) |
|---|---|---|---|---|---|---|---|
| Put6 | Solyc01g005920 | chr1 | 611660-613377 | 1077 | 359 | 7.96 | 40.28 |
| Put4 | Solyc01g034080 | chr1 | 33621254-33622666 | 1413 | 471 | 6.05 | 52.67 |
| Put7 | Solyc01g111800 | chr1 | 90326196-90327818 | 1386 | 462 | 8.67 | 51.33 |
| Put2 | Solyc08g005540 | chr8 | 411003-415969 | 1593 | 531 | 6.28 | 58.25 |
| Put3 | Solyc08g075710 | chr8 | 57951470-57958170 | 1605 | 535 | 5.41 | 58.8 |
| Put1 | Solyc08g078100 | chr8 | 60059627-60061033 | 1407 | 469 | 8.83 | 51.71 |
| Put8 | Solyc09g092420 | chr9 | 67625291-67628225 | 1092 | 364 | 9.37 | 41.19 |
| Put5 | Solyc10g049640 | chr10 | 45328007-45330412 | 1473 | 491 | 9.28 | 54.5 |
| miRNA | Target | Expectation | Target_Site | miRNA_Aligned_Fragment | Alignment | Target_Aligned_Fragment | Inhibition |
|---|---|---|---|---|---|---|---|
| sly-miR1917 | Solyc01g005920 | 4 | 400–420 | AUUAAUAAAGAGUGCUAAAGU | ::::::::::.::: ::.: | CCUUUAGCACUUUUUUCUAGU | Cleavage |
| sly-miR9479-3p | Solyc01g034080 | 3.5 | 180–201 | GAGAAUGGUAGAGGGUCGGACC | : :: ::..:.:.:::::::. | UGGCCCACUUUUUGCCAUUCUU | Cleavage |
| sly-miR6024 | Solyc01g034080 | 4 | 721–742 | UUUUAGCAAGAGUUGUUUUACC | ::.: ::::.:: :::::. | CCGAAGAGAACUUUUCCUAAAG | Cleavage |
| sly-miR171c | Solyc01g034080 | 4.5 | 775–795 | UAUUGGUGCGGUUCAAUGAGA | :.::: ::.: :::.:::. | GGUUAUUUAAUCCCACUAAUG | Cleavage |
| sly-miR171a | Solyc01g034080 | 5 | 964–984 | UGAUUGAGCCGUGCCAAUAUC | : : ::.:.:::: :::.: | CUUUUAGGUAUGGCUGAAUUA | Cleavage |
| sly-miR9472-5p | Solyc01g034080 | 5 | 1262–1282 | UUUCAGUAGACGUUGUGAAUA | .::.:.::.: :::.:: :: | CGUUUAUAAUGGCUAUUGCAA | Translation |
| sly-miR9478-3p | Solyc01g034080 | 5 | 1125–1145 | UUCGAUGACAUAUUUGAGCCU | :.:.:..:::::. :.:.: | UAGUUUAGGUAUGUUUUUGGA | Cleavage |
| sly-miR156a | Solyc01g111800 | 4.5 | 1089–1109 | UUGACAGAAGAUAGAGAGCAC | :.::::: ::.:::::: | GGAAUUUCUAUGUUUUGUCAA | Translation |
| sly-miR156b | Solyc01g111800 | 4.5 | 1089–1109 | UUGACAGAAGAUAGAGAGCAC | :.::::: ::.:::::: | GGAAUUUCUAUGUUUUGUCAA | Translation |
| sly-miR156c | Solyc01g111800 | 4.5 | 1089–1109 | UUGACAGAAGAUAGAGAGCAC | :.::::: ::.:::::: | GGAAUUUCUAUGUUUUGUCAA | Translation |
| sly-miR390a-5p | Solyc01g111800 | 5 | 1017–1037 | AAGCUCAGGAGGGAUAGCACC | : ::::.::.. ::: ::.:: | GCUGCUGUCUUGCCUUAGUUU | Translation |
| sly-miR396a-3p | Solyc01g111800 | 5 | 682–702 | GUUCAAUAAAGCUGUGGGAAG | ::::.: .:::::::: :: | AUUCCUAAGGCUUUAUUCUAC | Cleavage |
| sly-miR6023 | Solyc01g111800 | 5 | 599–620 | UUCCAUGAAAGAGUUUUUGGAU | :::.::: :: ::::. ::::: | AUCUAAAUACACUUUUUUGGAA | Cleavage |
| sly-miR6024 | Solyc08g005540 | 5 | 880–901 | UUUUAGCAAGAGUUGUUUUACC | ::.: :::::: :::::. | CCGAAGAAAACUCUGCCUAAAG | Cleavage |
| sly-miR6026 | Solyc08g005540 | 5 | 1181–1202 | UUCUUGGCUAGAGUUGUAUUGC | ... ::: ::::::.:..:: | AUGGAACACCUCUAGUCGGGAU | Cleavage |
| sly-miR6023 | Solyc08g075710 | 4 | 824–845 | UUCCAUGAAAGAGUUUUUGGAU | :::..:: :::::::. ::::: | AUCUGAAUACUCUUUUCUGGAA | Cleavage |
| sly-miR1916 | Solyc08g075710 | 5 | 526–545 | AUUUCACUUAGACACCUCAA | ::: :: ::.::::.:.: | AUGAAAUGGCUGAGUGGAGU | Cleavage |
| sly-miR390a-5p | Solyc08g078100 | 3.5 | 778–798 | AAGCUCAGGAGGGAUAGCACC | :: :::::.::::.::::: : | GGAGCUAUUCCUCUUGAGCAU | Cleavage |
| sly-miR390b-5p | Solyc08g078100 | 3.5 | 778–798 | AAGCUCAGGAGGGAUAGCGCC | :: :::::.::::.::::: : | GGAGCUAUUCCUCUUGAGCAU | Cleavage |
| sly-miR6022 | Solyc08g078100 | 5 | 518–538 | UGGAAGGGAGAAUAUCCAGGA | : ::: :::::.::::... | UACUGUCAAUUCUUCCUUUUG | Cleavage |
| sly-miR156a | Solyc09g092420 | 3 | 945–965 | UUGACAGAAGAUAGAGAGCAC | :.::::::::.:::::: | GGAAUUUCUAUCUUUUGUCAA | Cleavage |
| sly-miR156b | Solyc09g092420 | 3 | 945–965 | UUGACAGAAGAUAGAGAGCAC | :.::::::::.:::::: | GGAAUUUCUAUCUUUUGUCAA | Cleavage |
| sly-miR156c | Solyc09g092420 | 3 | 945–965 | UUGACAGAAGAUAGAGAGCAC | :.::::::::.:::::: | GGAAUUUCUAUCUUUUGUCAA | Cleavage |
| sly-miR319b | Solyc09g092420 | 5 | 1013–1033 | UUGGACUGAAGGGAGCUCCCU | ::: :. :::::::.::. | UAGGAAGUUACUUCAGUUCAG | Cleavage |
| sly-miR319c-3p | Solyc09g092420 | 5 | 1013–1033 | UUGGACUGAAGGGAGCUCCUU | :::: :. :::::::.::. | UAGGAAGUUACUUCAGUUCAG | Cleavage |
| sly-miR396a-3p | Solyc09g092420 | 5 | 538–558 | GUUCAAUAAAGCUGUGGGAAG | ::::.: .:::::::: :: | AUUCCUAAGGCUUUAUUCUAC | Cleavage |
| sly-miR6023 | Solyc09g092420 | 5 | 455–476 | UUCCAUGAAAGAGUUUUUGGAU | :::.::: :: ::::. ::::: | AUCUAAAUACACUUUUUUGGAA | Cleavage |
| sly-miR164a-5p | Solyc10g049640 | 5 | 1195–1215 | UGGAGAAGCAGGGCACGUGCA | ::.:: .:. ::::::..: | GUCAUGUAUCUGGCUUCUUUA | Translation |
| sly-miR164b-5p | Solyc10g049640 | 5 | 1195–1215 | UGGAGAAGCAGGGCACGUGCA | ::.:: .:. ::::::..: | GUCAUGUAUCUGGCUUCUUUA | Translation |
Disclaimer/Publisher’s Note: The statements, opinions and data contained in all publications are solely those of the individual author(s) and contributor(s) and not of MDPI and/or the editor(s). MDPI and/or the editor(s) disclaim responsibility for any injury to people or property resulting from any ideas, methods, instructions or products referred to in the content. |
© 2023 by the authors. Licensee MDPI, Basel, Switzerland. This article is an open access article distributed under the terms and conditions of the Creative Commons Attribution (CC BY) license (https://creativecommons.org/licenses/by/4.0/).
Share and Cite
Zhong, M.; Yue, L.; Liu, W.; Qin, H.; Lei, B.; Huang, R.; Yang, X.; Kang, Y. Genome-Wide Identification and Characterization of the Polyamine Uptake Transporter (Put) Gene Family in Tomatoes and the Role of Put2 in Response to Salt Stress. Antioxidants 2023, 12, 228. https://doi.org/10.3390/antiox12020228
Zhong M, Yue L, Liu W, Qin H, Lei B, Huang R, Yang X, Kang Y. Genome-Wide Identification and Characterization of the Polyamine Uptake Transporter (Put) Gene Family in Tomatoes and the Role of Put2 in Response to Salt Stress. Antioxidants. 2023; 12(2):228. https://doi.org/10.3390/antiox12020228
Chicago/Turabian StyleZhong, Min, Lingqi Yue, Wei Liu, Hongyi Qin, Bingfu Lei, Riming Huang, Xian Yang, and Yunyan Kang. 2023. "Genome-Wide Identification and Characterization of the Polyamine Uptake Transporter (Put) Gene Family in Tomatoes and the Role of Put2 in Response to Salt Stress" Antioxidants 12, no. 2: 228. https://doi.org/10.3390/antiox12020228
APA StyleZhong, M., Yue, L., Liu, W., Qin, H., Lei, B., Huang, R., Yang, X., & Kang, Y. (2023). Genome-Wide Identification and Characterization of the Polyamine Uptake Transporter (Put) Gene Family in Tomatoes and the Role of Put2 in Response to Salt Stress. Antioxidants, 12(2), 228. https://doi.org/10.3390/antiox12020228

