c-Abl Phosphorylates MFN2 to Regulate Mitochondrial Morphology in Cells under Endoplasmic Reticulum and Oxidative Stress, Impacting Cell Survival and Neurodegeneration
Abstract
:1. Introduction
2. Materials and Methods
2.1. Primary Culture of Rat Hippocampal Neurons
2.2. Immunofluorescence
2.3. Immunoblot Analysis
2.4. Coimmunoprecipitation Assay
2.5. In Vitro Phosphorylation Assay
2.6. Molecular Biology
2.7. Cell Lines
2.8. Microscopy and Cell Death Assay
2.9. Onset and Survival Analysis
2.10. Fluorescent Immunohistochemistry
2.11. TEM and Morphological Analysis
2.12. Statistical Analysis
3. Results
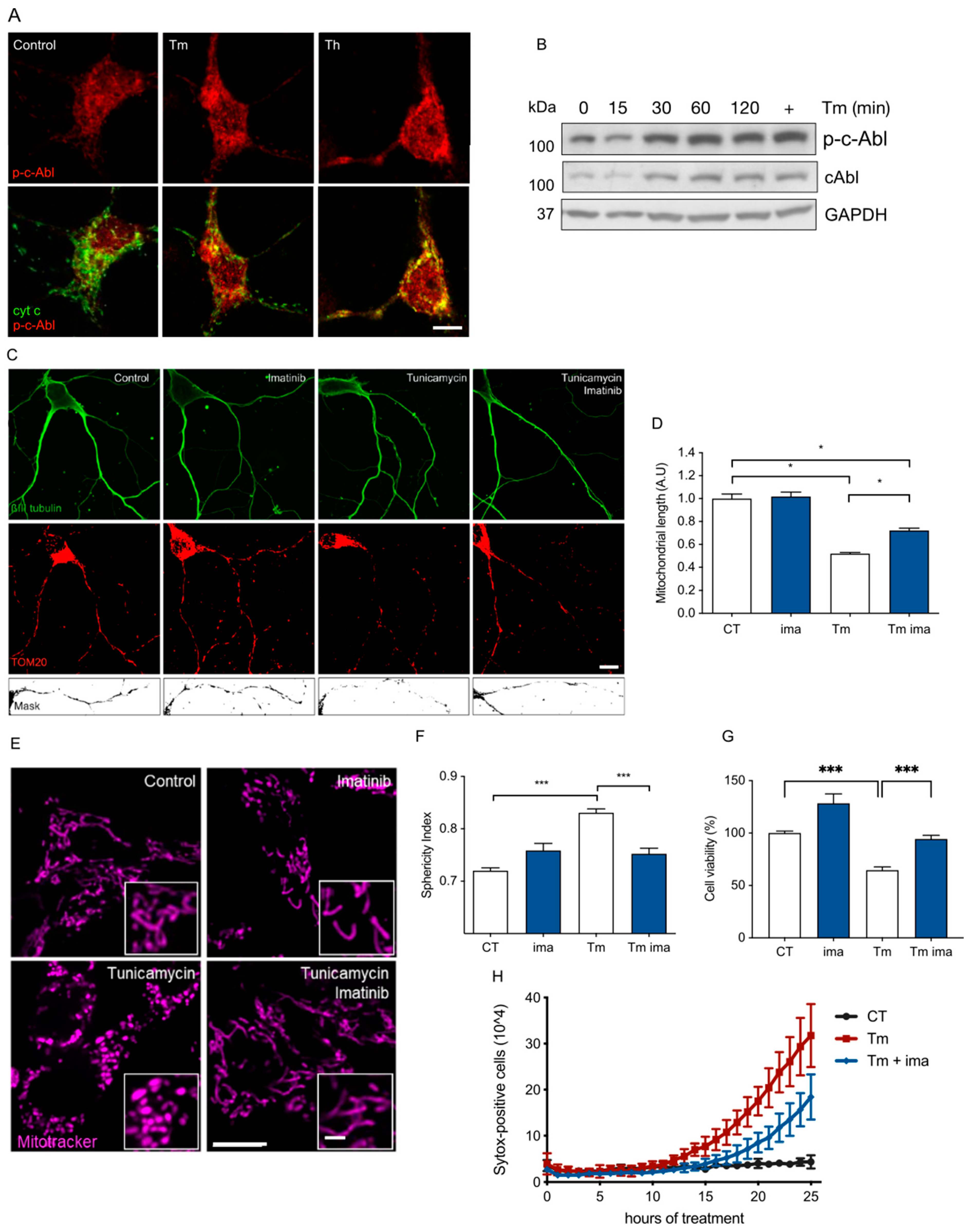
3.1. c-Abl Is Required to Induce Mitochondrial Fragmentation under ER Stress
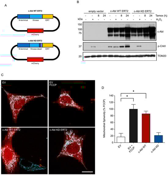
3.2. c-Abl Activation Induces Mitochondrial Fragmentation
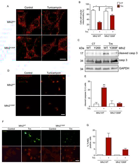
3.3. c-Abl Phosphorylates the Mitochondria Fusion Protein MFN2 on Y269
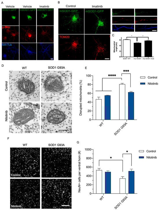
3.4. c-Abl Mitochondria Localization Requires MFN2 Y269
3.5. c-Abl Tyrosine Kinase Inhibition Reduces Abnormal Mitochondria and Increases the Survival in an ALS Animal Model
4. Discussion
5. Conclusions
Supplementary Materials
Author Contributions
Funding
Institutional Review Board Statement
Informed Consent Statement
Data Availability Statement
Acknowledgments
Conflicts of Interest
References
- Hetz, C.; Chevet, E.; Oakes, S.A. Proteostasis Control by the Unfolded Protein Response. Nat. Cell Biol. 2015, 17, 829–838. [Google Scholar] [CrossRef]
- Carreras-Sureda, A.; Pihán, P.; Hetz, C. The Unfolded Protein Response: At the Intersection between Endoplasmic Reticulum Function and Mitochondrial Bioenergetics. Front. Oncol. 2017, 7, 55. [Google Scholar] [CrossRef]
- Ito, Y.; Pandey, P.; Mishra, N.; Kumar, S.; Narula, N.; Kharbanda, S.; Saxena, S.; Kufe, D. Targeting of the C-Abl Tyrosine Kinase to Mitochondria in Endoplasmic Reticulum Stress-Induced Apoptosis. Mol. Cell Biol. 2001, 21, 6233–6242. [Google Scholar] [CrossRef] [PubMed]
- Welch, P.; Wang, J. A C-Terminal Protein-Binding Domain in the Retinoblastoma Protein Regulates Nuclear c-Abl Tyrosine Kinase in the Cell Cycle. Cell 1993, 75, 779–790. [Google Scholar] [CrossRef]
- Sawyers, C.L.; McLaughlin, J.; Goga, A.; Havlik, M.; Witte, O. The Nuclear Tyrosine Kinase C-Abl Negatively Regulates Cell Growth. Cell 1994, 77, 121–131. [Google Scholar] [CrossRef]
- Yuan, Z.-M.; Huang, Y.; Whang, Y.; Sawyers, C.; Weichselbaum, R.; Kharbanda, S.; Kufe, D. Role for C-Abl Tyrosine Kinase in Growth Arrest Response to DNA Damage. Nature 1996, 382, 272–274. [Google Scholar] [CrossRef]
- Koleske, A.J.; Gifford, A.M.; Scott, M.L.; Nee, M.; Bronson, R.T.; Miczek, K.A.; Baltimore, D. Essential Roles for the Abl and Arg Tyrosine Kinases in Neurulation. Neuron 1998, 21, 1259–1272. [Google Scholar] [CrossRef]
- Zukerberg, L.R.; Patrick, G.N.; Nikolic, M.; Humbert, S.; Wu, C.-L.; Lanier, L.M.; Gertler, F.B.; Vidal, M.; Van Etten, R.A.; Tsai, L.-H. Cables Links Cdk5 and C-Abl and Facilitates Cdk5 Tyrosine Phosphorylation, Kinase Upregulation, and Neurite Outgrowth. Neuron 2000, 26, 633–646. [Google Scholar] [CrossRef] [PubMed]
- Zhu, J.; Wang, J.Y.J. Death by Abl: A Matter of Location. Curr. Top. Dev. Biol. 2004, 59, 165–192. [Google Scholar] [CrossRef] [PubMed]
- Wang, J.Y.J. The Capable ABL: What Is Its Biological Function? Mol. Cell Biol. 2014, 34, 1188–1197. [Google Scholar] [CrossRef] [PubMed]
- Bradley, W.D.; Koleske, A.J. Regulation of Cell Migration and Morphogenesis by Abl-Family Kinases: Emerging Mechanisms and Physiological Contexts. J. Cell Sci. 2009, 122, 3441–3454. [Google Scholar] [CrossRef] [PubMed]
- Khatri, A.; Wang, J.; Pendergast, A.M. Multifunctional Abl Kinases in Health and Disease. J. Cell Sci. 2016, 129, 9–16. [Google Scholar] [CrossRef]
- Motaln, H.; Rogelj, B. The Role of C-Abl Tyrosine Kinase in Brain and Its Pathologies. Cells 2023, 12, 2041. [Google Scholar] [CrossRef] [PubMed]
- Gonfloni, S.; Maiani, E.; Di Bartolomeo, C.; Diederich, M.; Cesareni, G. Oxidative Stress, DNA Damage, and c-Abl Signaling: At the Crossroad in Neurodegenerative Diseases? Int. J. Cell Biol. 2012, 2012, 683097. [Google Scholar] [CrossRef] [PubMed]
- Kumar, S.; Mishra, N.; Raina, D.; Saxena, S.; Kufe, D. Abrogation of the Cell Death Response to Oxidative Stress by the C-Abl Tyrosine Kinase Inhibitor STI571. Mol. Pharmacol. 2003, 63, 276–282. [Google Scholar] [CrossRef] [PubMed]
- Constance, J.E.; Woessner, D.W.; Matissek, K.J.; Mossalam, M.; Lim, C.S. Enhanced and Selective Killing of Chronic Myelogenous Leukemia Cells with an Engineered BCR-ABL Binding Protein and Imatinib. Mol. Pharm. 2012, 9, 3318–3329. [Google Scholar] [CrossRef]
- Zhou, L.; Zhang, Q.; Zhang, P.; Sun, L.; Peng, C.; Yuan, Z.; Cheng, J. C-Abl-Mediated Drp1 Phosphorylation Promotes Oxidative Stress-Induced Mitochondrial Fragmentation and Neuronal Cell Death. Cell Death Dis. 2017, 8, e3117. [Google Scholar] [CrossRef]
- Pan, B.; Yang, L.; Wang, J.; Wang, Y.; Wang, J.; Zhou, X.; Yin, X.; Zhang, Z.; Zhao, D. C-Abl Tyrosine Kinase Mediates Neurotoxic Prion Peptide-Induced Neuronal Apoptosis via Regulating Mitochondrial Homeostasis. Mol. Neurobiol. 2014, 49, 1102–1116. [Google Scholar] [CrossRef]
- Tsai, K.K.C.; Yuan, Z.-M. C-Abl Stabilizes P73 by a Phosphorylation-Augmented Interaction. Cancer Res. 2003, 63, 3418–3424. [Google Scholar]
- Xiao, L.; Chen, D.; Hu, P.; Wu, J.; Liu, W.; Zhao, Y.; Cao, M.; Fang, Y.; Bi, W.; Zheng, Z.; et al. The C-Abl-MST1 Signaling Pathway Mediates Oxidative Stress-Induced Neuronal Cell Death. J. Neurosci. 2011, 31, 9611–9619. [Google Scholar] [CrossRef]
- Cancino, G.I.; Toledo, E.M.; Leal, N.R.; Hernandez, D.E.; Yévenes, L.F.; Inestrosa, N.C.; Alvarez, A.R. STI571 Prevents Apoptosis, Tau Phosphorylation and Behavioural Impairments Induced by Alzheimer’s β-Amyloid Deposits. Brain 2008, 131, 2425–2442. [Google Scholar] [CrossRef] [PubMed]
- Alvarez, A.R.; Sandoval, P.C.; Leal, N.R.; Castro, P.U.; Kosik, K.S. Activation of the Neuronal C-Abl Tyrosine Kinase by Amyloid-β-Peptide and Reactive Oxygen Species. Neurobiol. Dis. 2004, 17, 326–336. [Google Scholar] [CrossRef] [PubMed]
- Ko, H.S.; Lee, Y.; Shin, J.-H.; Karuppagounder, S.S.; Gadad, B.S.; Koleske, A.J.; Pletnikova, O.; Troncoso, J.C.; Dawson, V.L.; Dawson, T.M. Phosphorylation by the C-Abl Protein Tyrosine Kinase Inhibits Parkin’s Ubiquitination and Protective Function. Proc. Natl. Acad. Sci. USA 2010, 107, 16691–16696. [Google Scholar] [CrossRef]
- Imam, S.Z.; Zhou, Q.; Yamamoto, A.; Valente, A.J.; Ali, S.F.; Bains, M.; Roberts, J.L.; Kahle, P.J.; Clark, R.A.; Li, S. Novel Regulation of Parkin Function through C-Abl-Mediated Tyrosine Phosphorylation: Implications for Parkinson’s Disease. J. Neurosci. 2011, 31, 157–163. [Google Scholar] [CrossRef]
- Hebron, M.L.; Lonskaya, I.; Moussa, C.E.-H. Nilotinib Reverses Loss of Dopamine Neurons and Improves Motor Behavior via Autophagic Degradation of -Synuclein in Parkinson’s Disease Models. Hum. Mol. Genet. 2013, 22, 3315–3328. [Google Scholar] [CrossRef] [PubMed]
- Karuppagounder, S.S.; Brahmachari, S.; Lee, Y.; Dawson, V.L.; Dawson, T.M.; Ko, H.S. The C-Abl Inhibitor, Nilotinib, Protects Dopaminergic Neurons in a Preclinical Animal Model of Parkinson’s Disease. Sci. Rep. 2014, 4, 4874. [Google Scholar] [CrossRef]
- Mahul-Mellier, A.-L.; Fauvet, B.; Gysbers, A.; Dikiy, I.; Oueslati, A.; Georgeon, S.; Lamontanara, A.J.; Bisquertt, A.; Eliezer, D.; Masliah, E.; et al. C-Abl Phosphorylates α-Synuclein and Regulates Its Degradation: Implication for α-Synuclein Clearance and Contribution to the Pathogenesis of Parkinson’s Disease. Hum. Mol. Genet. 2014, 23, 2858–2879. [Google Scholar] [CrossRef]
- Brahmachari, S.; Ge, P.; Lee, S.H.; Kim, D.; Karuppagounder, S.S.; Kumar, M.; Mao, X.; Shin, J.H.; Lee, Y.; Pletnikova, O.; et al. Activation of Tyrosine Kinase C-Abl Contributes to α-Synuclein–Induced Neurodegeneration. J. Clin. Investig. 2016, 126, 2970–2988. [Google Scholar] [CrossRef]
- Lee, S.; Kim, S.; Park, Y.J.; Yun, S.P.; Kwon, S.-H.; Kim, D.; Kim, D.Y.; Shin, J.S.; Cho, D.J.; Lee, G.Y.; et al. The C-Abl Inhibitor, Radotinib HCl, Is Neuroprotective in a Preclinical Parkinson’s Disease Mouse Model. Hum. Mol. Genet. 2018, 27, 2344–2356. [Google Scholar] [CrossRef]
- Marín, T.; Valls, C.; Jerez, C.; Huerta, T.; Elgueta, D.; Vidal, R.L.; Alvarez, A.R.; Cancino, G.I. The C-Abl/P73 Pathway Induces Neurodegeneration in a Parkinson’s Disease Model. IBRO Neurosci. Rep. 2022, 13, 378–387. [Google Scholar] [CrossRef]
- Abushouk, A.I.; Negida, A.; Elshenawy, R.A.; Zein, H.; Hammad, A.M.; Menshawy, A.; Mohamed, W.M.Y. C-Abl Inhibition; A Novel Therapeutic Target for Parkinson’s Disease. CNS Neurol. Disord. Drug Targets 2018, 17, 14–21. [Google Scholar] [CrossRef]
- Jing, Z.; Caltagarone, J.; Bowser, R. Altered Subcellular Distribution of C-Abl in Alzheimer’s Disease. J. Alzheimer’s Dis. 2009, 17, 409–422. [Google Scholar] [CrossRef]
- Cancino, G.I.; Perez de Arce, K.; Castro, P.U.; Toledo, E.M.; von Bernhardi, R.; Alvarez, A.R. C-Abl Tyrosine Kinase Modulates Tau Pathology and Cdk5 Phosphorylation in AD Transgenic Mice. Neurobiol. Aging 2011, 32, 1249–1261. [Google Scholar] [CrossRef] [PubMed]
- Vargas, L.M.; Leal, N.; Estrada, L.D.; González, A.; Serrano, F.; Araya, K.; Gysling, K.; Inestrosa, N.C.; Pasquale, E.B.; Alvarez, A.R. EphA4 Activation of C-Abl Mediates Synaptic Loss and LTP Blockade Caused by Amyloid-β Oligomers. PLoS ONE 2014, 9, e92309. [Google Scholar] [CrossRef]
- León, R.; Gutiérrez, D.A.; Pinto, C.; Morales, C.; de la Fuente, C.; Riquelme, C.; Cortés, B.I.; González-Martin, A.; Chamorro, D.; Espinosa, N.; et al. C-Abl Tyrosine Kinase down-Regulation as Target for Memory Improvement in Alzheimer’s Disease. Front. Aging Neurosci. 2023, 15, 1180987. [Google Scholar] [CrossRef]
- La Barbera, L.; Vedele, F.; Nobili, A.; Krashia, P.; Spoleti, E.; Latagliata, E.C.; Cutuli, D.; Cauzzi, E.; Marino, R.; Viscomi, M.T.; et al. Nilotinib Restores Memory Function by Preventing Dopaminergic Neuron Degeneration in a Mouse Model of Alzheimer’s Disease. Prog. Neurobiol. 2021, 202, 102031. [Google Scholar] [CrossRef]
- Alvarez, A.R.; Klein, A.; Castro, J.; Cancino, G.I.; Amigo, J.; Mosqueira, M.; Vargas, L.M.; Yevenes, L.F.; Bronfman, F.C.; Zanlungo, S. Imatinib Therapy Blocks Cerebellar Apoptosis and Improves Neurological Symptoms in a Mouse Model of Niemann-Pick Type C Disease. FASEB J. 2008, 22, 3617–3627. [Google Scholar] [CrossRef] [PubMed]
- Contreras, P.S.; Tapia, P.J.; González-Hódar, L.; Peluso, I.; Soldati, C.; Napolitano, G.; Matarese, M.; Las Heras, M.; Valls, C.; Martinez, A.; et al. C-Abl Inhibition Activates TFEB and Promotes Cellular Clearance in a Lysosomal Disorder. iScience 2020, 23, 101691. [Google Scholar] [CrossRef] [PubMed]
- Rojas, F.; Gonzalez, D.; Cortes, N.; Ampuero, E.; Hernández, D.E.; Fritz, E.; Abarzua, S.; Martinez, A.; Elorza, A.A.; Alvarez, A.; et al. Reactive Oxygen Species Trigger Motoneuron Death in Non-Cell-Autonomous Models of ALS through Activation of c-Abl Signaling. Front. Cell Neurosci. 2015, 9, 203. [Google Scholar] [CrossRef]
- Imamura, K.; Izumi, Y.; Watanabe, A.; Tsukita, K.; Woltjen, K.; Yamamoto, T.; Hotta, A.; Kondo, T.; Kitaoka, S.; Ohta, A.; et al. The Src/c-Abl Pathway Is a Potential Therapeutic Target in Amyotrophic Lateral Sclerosis. Sci. Transl. Med. 2017, 9, eaaf3962. [Google Scholar] [CrossRef]
- Katsumata, R.; Ishigaki, S.; Katsuno, M.; Kawai, K.; Sone, J.; Huang, Z.; Adachi, H.; Tanaka, F.; Urano, F.; Sobue, G. C-Abl Inhibition Delays Motor Neuron Degeneration in the G93A Mouse, an Animal Model of Amyotrophic Lateral Sclerosis. PLoS ONE 2012, 7, e46185. [Google Scholar] [CrossRef]
- Kaech, S.; Banker, G. Culturing Hippocampal Neurons. Nat. Protoc. 2006, 1, 2406–2415. [Google Scholar] [CrossRef]
- Tanis, K.Q.; Veach, D.; Duewel, H.S.; Bornmann, W.G.; Koleske, A.J. Two Distinct Phosphorylation Pathways Have Additive Effects on Abl Family Kinase Activation. Mol. Cell Biol. 2003, 23, 3884–3896. [Google Scholar] [CrossRef]
- Tait, S.W.G.; Parsons, M.J.; Llambi, F.; Bouchier-Hayes, L.; Connell, S.; Muñoz-Pinedo, C.; Green, D.R. Resistance to Caspase-Independent Cell Death Requires Persistence of Intact Mitochondria. Dev. Cell 2010, 18, 802–813. [Google Scholar] [CrossRef]
- Marín, T.; Dulcey, A.E.; Campos, F.; de la Fuente, C.; Acuña, M.; Castro, J.; Pinto, C.; Yañez, M.J.; Cortez, C.; McGrath, D.W.; et al. C-Abl Activation Linked to Autophagy-Lysosomal Dysfunction Contributes to Neurological Impairment in Niemann-Pick Type A Disease. Front. Cell Dev. Biol. 2022, 10, 844297. [Google Scholar] [CrossRef]
- Gill, C.; Phelan, J.P.; Hatzipetros, T.; Kidd, J.D.; Tassinari, V.R.; Levine, B.; Wang, M.Z.; Moreno, A.; Thompson, K.; Maier, M.; et al. SOD1-Positive Aggregate Accumulation in the CNS Predicts Slower Disease Progression and Increased Longevity in a Mutant SOD1 Mouse Model of ALS. Sci. Rep. 2019, 9, 6724. [Google Scholar] [CrossRef] [PubMed]
- Rybka, V.; Suzuki, Y.J.; Gavrish, A.S.; Dibrova, V.A.; Gychka, S.G.; Shults, N.V. Transmission Electron Microscopy Study of Mitochondria in Aging Brain Synapses. Antioxidants 2019, 8, 171. [Google Scholar] [CrossRef] [PubMed]
- Greuber, E.K.; Smith-Pearson, P.; Wang, J.; Pendergast, A.M. Role of ABL Family Kinases in Cancer: From Leukaemia to Solid Tumours. Nat. Rev. Cancer 2013, 13, 559–571. [Google Scholar] [CrossRef] [PubMed]
- Llambi, F.; Moldoveanu, T.; Tait, S.W.G.; Bouchier-Hayes, L.; Temirov, J.; McCormick, L.L.; Dillon, C.P.; Green, D.R. A Unified Model of Mammalian BCL-2 Protein Family Interactions at the Mitochondria. Mol. Cell 2011, 44, 517–531. [Google Scholar] [CrossRef] [PubMed]
- Amoui, M.; Miller, W.T. The Substrate Specificity of the Catalytic Domain of Abl Plays an Important Role in Directing Phosphorylation of the Adaptor Protein Crk. Cell Signal 2000, 12, 637–643. [Google Scholar] [CrossRef] [PubMed]
- Rath, S.; Sharma, R.; Gupta, R.; Ast, T.; Chan, C.; Durham, T.J.; Goodman, R.P.; Grabarek, Z.; Haas, M.E.; Hung, W.H.W.; et al. MitoCarta3.0: An Updated Mitochondrial Proteome Now with Sub-Organelle Localization and Pathway Annotations. Nucleic Acids Res. 2021, 49, D1541–D1547. [Google Scholar] [CrossRef]
- Chen, H.; Detmer, S.A.; Ewald, A.J.; Griffin, E.E.; Fraser, S.E.; Chan, D.C. Mitofusins Mfn1 and Mfn2 Coordinately Regulate Mitochondrial Fusion and Are Essential for Embryonic Development. J. Cell Biol. 2003, 160, 189–200. [Google Scholar] [CrossRef]
- Chan, D.C. Mitochondria: Dynamic Organelles in Disease, Aging, and Development. Cell 2006, 125, 1241–1252. [Google Scholar] [CrossRef] [PubMed]
- Filadi, R.; Pendin, D.; Pizzo, P. Mitofusin 2: From Functions to Disease. Cell Death Dis. 2018, 9, 330. [Google Scholar] [CrossRef] [PubMed]
- Leboucher, G.P.; Tsai, Y.C.; Yang, M.; Shaw, K.C.; Zhou, M.; Veenstra, T.D.; Glickman, M.H.; Weissman, A.M. Stress-Induced Phosphorylation and Proteasomal Degradation of Mitofusin 2 Facilitates Mitochondrial Fragmentation and Apoptosis. Mol. Cell 2012, 47, 547–557. [Google Scholar] [CrossRef]
- Westermann, B. Mitochondrial Fusion and Fission in Cell Life and Death. Nat. Rev. Mol. Cell Biol. 2010, 11, 872–884. [Google Scholar] [CrossRef]
- Tomasello, G.; Armenia, I.; Molla, G. The Protein Imager: A Full-Featured Online Molecular Viewer Interface with Server-Side HQ-Rendering Capabilities. Bioinformatics 2020, 36, 2909–2911. [Google Scholar] [CrossRef] [PubMed]
- Neuspiel, M.; Zunino, R.; Gangaraju, S.; Rippstein, P.; McBride, H. Activated Mitofusin 2 Signals Mitochondrial Fusion, Interferes with Bax Activation, and Reduces Susceptibility to Radical Induced Depolarization. J. Biol. Chem. 2005, 280, 25060–25070. [Google Scholar] [CrossRef]
- Medinas, D.B.; González, J.V.; Falcon, P.; Hetz, C. Fine-Tuning ER Stress Signal Transducers to Treat Amyotrophic Lateral Sclerosis. Front. Mol. Neurosci. 2017, 10, 216. [Google Scholar] [CrossRef]
- Kirby, A.J.; Palmer, T.; Mead, R.J.; Ichiyama, R.M.; Chakrabarty, S. Caudal–Rostral Progression of Alpha Motoneuron Degeneration in the SOD1G93A Mouse Model of Amyotrophic Lateral Sclerosis. Antioxidants 2022, 11, 983. [Google Scholar] [CrossRef]
- Knott, A.B.; Perkins, G.; Schwarzenbacher, R.; Bossy-Wetzel, E. Mitochondrial Fragmentation in Neurodegeneration. Nat. Rev. Neurosci. 2008, 9, 505–518. [Google Scholar] [CrossRef]
- Mourier, A.; Motori, E.; Brandt, T.; Lagouge, M.; Atanassov, I.; Galinier, A.; Rappl, G.; Brodesser, S.; Hultenby, K.; Dieterich, C.; et al. Mitofusin 2 Is Required to Maintain Mitochondrial Coenzyme Q Levels. J. Cell Biol. 2015, 208, 429–442. [Google Scholar] [CrossRef]
- Dufey, E.; Bravo-San Pedro, J.M.; Eggers, C.; González-Quiroz, M.; Urra, H.; Sagredo, A.I.; Sepulveda, D.; Pihán, P.; Carreras-Sureda, A.; Hazari, Y.; et al. Genotoxic Stress Triggers the Activation of IRE1α-Dependent RNA Decay to Modulate the DNA Damage Response. Nat. Commun. 2020, 11, 2401. [Google Scholar] [CrossRef]
- Morita, S.; Villalta, S.A.; Feldman, H.C.; Register, A.C.; Rosenthal, W.; Hoffmann-Petersen, I.T.; Mehdizadeh, M.; Ghosh, R.; Wang, L.; Colon-Negron, K.; et al. Targeting ABL-IRE1α Signaling Spares ER-Stressed Pancreatic β Cells to Reverse Autoimmune Diabetes. Cell Metab. 2017, 25, 883–897. [Google Scholar] [CrossRef] [PubMed]
- Colicelli, J. ABL Tyrosine Kinases: Evolution of Function, Regulation, and Specificity. Sci. Signal 2010, 3, re6. [Google Scholar] [CrossRef]
- Nagar, B.; Hantschel, O.; Young, M.A.; Scheffzek, K.; Veach, D.; Bornmann, W.; Clarkson, B.; Superti-Furga, G.; Kuriyan, J. Structural Basis for the Autoinhibition of C-Abl Tyrosine Kinase. Cell 2003, 112, 859–871. [Google Scholar] [CrossRef] [PubMed]
- Chen, Y.; Dorn, G.W. PINK1-Phosphorylated Mitofusin 2 Is a Parkin Receptor for Culling Damaged Mitochondria. Science 2013, 340, 471–475. [Google Scholar] [CrossRef]
- Zhang, P.; Ford, K.; Sung, J.H.; Suzuki, Y.; Landherr, M.; Moeller, J.; Chaput, I.; Polina, I.; Kelly, M.; Nieto, B.; et al. C-Src-Dependent Phosphorylation of Mfn2 Regulates Endoplasmic Reticulum-Mitochondria Tethering. bioRxiv 2022. [Google Scholar] [CrossRef]
- Burté, F.; Carelli, V.; Chinnery, P.F.; Yu-Wai-Man, P. Disturbed Mitochondrial Dynamics and Neurodegenerative Disorders. Nat. Rev. Neurol. 2015, 11, 11–24. [Google Scholar] [CrossRef] [PubMed]
- Pyakurel, A.; Savoia, C.; Hess, D.; Scorrano, L. Extracellular Regulated Kinase Phosphorylates Mitofusin 1 to Control Mitochondrial Morphology and Apoptosis. Mol. Cell 2015, 58, 244–254. [Google Scholar] [CrossRef]
- Li, Y.-J.; Cao, Y.-L.; Feng, J.-X.; Qi, Y.; Meng, S.; Yang, J.-F.; Zhong, Y.-T.; Kang, S.; Chen, X.; Lan, L.; et al. Structural Insights of Human Mitofusin-2 into Mitochondrial Fusion and CMT2A Onset. Nat. Commun. 2019, 10, 4914. [Google Scholar] [CrossRef] [PubMed]
- de Brito, O.M.; Scorrano, L. Mitofusin 2 Tethers Endoplasmic Reticulum to Mitochondria. Nature 2008, 456, 605–610. [Google Scholar] [CrossRef] [PubMed]
- de Brito, O.M.; Scorrano, L. Mitofusin-2 Regulates Mitochondrial and Endoplasmic Reticulum Morphology and Tethering: The Role of Ras. Mitochondrion 2009, 9, 222–226. [Google Scholar] [CrossRef] [PubMed]
- Filadi, R.; Greotti, E.; Turacchio, G.; Luini, A.; Pozzan, T.; Pizzo, P. Mitofusin 2 Ablation Increases Endoplasmic Reticulum–Mitochondria Coupling. Proc. Natl. Acad. Sci. USA 2015, 112, E2174–E2181. [Google Scholar] [CrossRef]







| Protein ID * | Protein Name | Residue | Sequence −7/+7 | Kinase-Dependent Predicted Value ** | Hydrophobicity-Dependent Predicted Value *** | Score |
|---|---|---|---|---|---|---|
| O95140 | MFN2 | Y269 | ASASEPEYMEEVRRQ | 11.267 | −1.527 | 17.205 |
| Q8IWA4 | MFN1 | Y248 | ASASEPEYMEDVRRQ | 10.706 | −1.527 | 16.348 |
| Q9BXK5 | B2L13 | Y213 | LESEEEEYPGITAED | 10.014 | −1.333 | 13.349 |
| O75323 | NIPS2 | Y187 | PRSGPNIYELRSYQL | 11.430 | −1.120 | 12.802 |
| Q5THJ4 | VP13D | Y2873 | TNLEHQIYARAEVKT | 12.250 | −1.040 | 12.740 |
| Q8IWA4 | MFN1 | Y40 | SHFVEATYKNPELDR | 10.319 | −1.213 | 12.517 |
| O00429 | DNM1L | Y266 | TDSIRDEYAFLQKKY | 9.849 | −1.220 | 12.016 |
| Q5THJ4 | VP13D | Y768 | TQFSDDEYKTPLATP | 9.884 | −1.180 | 11.663 |
| Q969Q5 | RAB24 | Y70 | DTAGSERYEAMSRIY | 10.385 | −1.093 | 11.351 |
| O00429 | DNM1L | Y101 | LHTKNKLYTDFDEIR | 9.714 | −1.153 | 11.200 |
| Q5THJ4 | VP13D | Y1189 | GMANREKYGRKIATA | 11.108 | −0.987 | 10.964 |
| Q9BUR5 | MIC26 | Y43 | KVDELSLYSVPEGQS | 13.270 | −0.667 | 8.851 |
| Q96HS1 | PGAM5 | Y224 | ARQEEDSYEIFICHA | 12.029 | −0.680 | 8.180 |
| P57105 | SYJ2B | Y43 | VSNDSGIYVSRIKEN | 10.196 | −0.767 | 7.820 |
| Q6UXV4 | MIC27 | Y44 | KPEQLPIYTAPPLQS | 10.986 | −0.700 | 7.690 |
| Q9BPW8 | NIPS1 | Y262 | GWDENVYYTVPLVRH | 14.185 | −0.533 | 7.561 |
| Q9BPW8 | NIPS1 | Y87 | KPEYLDAYNSLTEAV | 11.845 | −0.600 | 7.107 |
| Q16611 | BAK | Y108 | QPTAENAYEYFTKIA | 9.754 | −0.720 | 7.023 |
| O43236 | SEPT4 | Y318 | EHFGIKIYQFPDCDS | 10.827 | −0.593 | 6.420 |
| Q14318 | FKBP8 | Y187 | GPQGRSPYIPPHAAL | 9.852 | −0.627 | 6.177 |
| Q8NAN2 | MIGA1 | Y152 | KGSQVCNYANGGLFS | 12.228 | −0.333 | 4.072 |
| O43865 | SAHH2 | Y28 | EIEDAEKYSFMATVT | 9.989 | −0.347 | 3.466 |
| Q07817 | B2CL1 | Y120 | HITPGTAYQSFEQVV | 9.800 | −0.167 | 1.637 |
| O75323 | NIPS2 | Y264 | GWEELVYYTVPLIQE | 11.294 | 0.020 | −0.226 |
| O43236 | SEPT4 | Y228 | CWKPVAEYIDQQFEQ | 10.305 | N/A | N/A |
| O43236 | SEPT4 | Y407 | RETHYENYRAQCIQS | 10.99 | N/A | N/A |
| O43865 | SAHH2 | Y470 | ALALIELYNAPEGRY | 9.678 | N/A | N/A |
| O60313 | OPA1 | Y637 | THVIENIYLPAAQTM | 9.659 | N/A | N/A |
| O75323 | NIPS2 | Y89 | KPECLEAYNKICQEV | 9.56 | N/A | N/A |
| O75323 | NIPS2 | Y231 | FSQIGQLYMVHHLWA | 9.553 | N/A | N/A |
| Q5HYI7 | MTX3 | Y29 | ESLVVMAYAKFSGAP | 11.314 | N/A | N/A |
| Q5THJ4 | VP13D | Y3589 | QDNRQLYYENFIYIA | 9.867 | N/A | N/A |
| Q5THJ4 | VP13D | Y3861 | LTGINVHYTQLATSH | 10.98 | N/A | N/A |
| Q5THJ4 | VP13D | Y4369 | NYAKSLYYEQQLMLR | 10.067 | N/A | N/A |
| Q6UXV4 | MIC27 | Y18 | TMPAGLIYASVSVHA | 10.63 | N/A | N/A |
Disclaimer/Publisher’s Note: The statements, opinions and data contained in all publications are solely those of the individual author(s) and contributor(s) and not of MDPI and/or the editor(s). MDPI and/or the editor(s) disclaim responsibility for any injury to people or property resulting from any ideas, methods, instructions or products referred to in the content. |
© 2023 by the authors. Licensee MDPI, Basel, Switzerland. This article is an open access article distributed under the terms and conditions of the Creative Commons Attribution (CC BY) license (https://creativecommons.org/licenses/by/4.0/).
Share and Cite
Martinez, A.; Lamaizon, C.M.; Valls, C.; Llambi, F.; Leal, N.; Fitzgerald, P.; Guy, C.; Kamiński, M.M.; Inestrosa, N.C.; van Zundert, B.; et al. c-Abl Phosphorylates MFN2 to Regulate Mitochondrial Morphology in Cells under Endoplasmic Reticulum and Oxidative Stress, Impacting Cell Survival and Neurodegeneration. Antioxidants 2023, 12, 2007. https://doi.org/10.3390/antiox12112007
Martinez A, Lamaizon CM, Valls C, Llambi F, Leal N, Fitzgerald P, Guy C, Kamiński MM, Inestrosa NC, van Zundert B, et al. c-Abl Phosphorylates MFN2 to Regulate Mitochondrial Morphology in Cells under Endoplasmic Reticulum and Oxidative Stress, Impacting Cell Survival and Neurodegeneration. Antioxidants. 2023; 12(11):2007. https://doi.org/10.3390/antiox12112007
Chicago/Turabian StyleMartinez, Alexis, Cristian M. Lamaizon, Cristian Valls, Fabien Llambi, Nancy Leal, Patrick Fitzgerald, Cliff Guy, Marcin M. Kamiński, Nibaldo C. Inestrosa, Brigitte van Zundert, and et al. 2023. "c-Abl Phosphorylates MFN2 to Regulate Mitochondrial Morphology in Cells under Endoplasmic Reticulum and Oxidative Stress, Impacting Cell Survival and Neurodegeneration" Antioxidants 12, no. 11: 2007. https://doi.org/10.3390/antiox12112007
APA StyleMartinez, A., Lamaizon, C. M., Valls, C., Llambi, F., Leal, N., Fitzgerald, P., Guy, C., Kamiński, M. M., Inestrosa, N. C., van Zundert, B., Cancino, G. I., Dulcey, A. E., Zanlungo, S., Marugan, J. J., Hetz, C., Green, D. R., & Alvarez, A. R. (2023). c-Abl Phosphorylates MFN2 to Regulate Mitochondrial Morphology in Cells under Endoplasmic Reticulum and Oxidative Stress, Impacting Cell Survival and Neurodegeneration. Antioxidants, 12(11), 2007. https://doi.org/10.3390/antiox12112007

