Selenoprotein K Is Essential for the Migration and Phagocytosis of Immature Dendritic Cells
Abstract
:1. Introduction
2. Materials and Methods
2.1. Mice
2.2. Preparation of imDCs and mDCs
2.3. Cell Counting Kit-8 (CCK8) Assay
2.4. Migration Capability Detection
2.5. Phagocytosis Assay
2.6. Calcium Measurement
2.7. Real-Time PCR
2.8. Western Blot
2.9. Statistical Analysis
3. Results
3.1. ERS Resulted in Decreased DCs Cell Viability
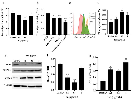
3.2. ERS Decreased Migration and Increased Phagocytosis in imDCs
3.3. ERS Downregulated Phenotypic Markers in imDCs
3.4. ERS Increased the Levels of ERS Markers in imDCs
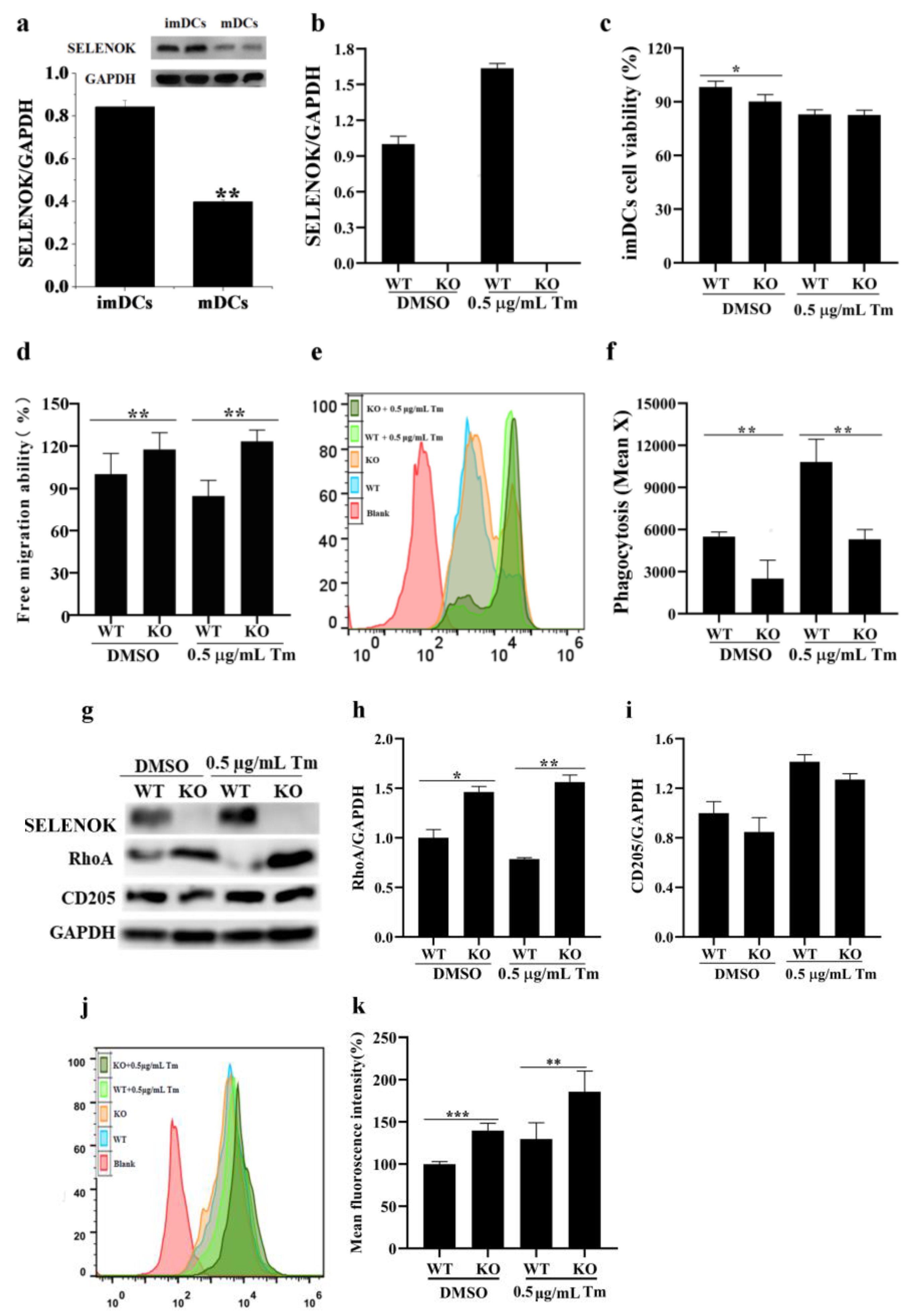
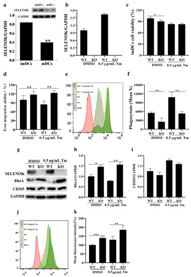
3.5. SELENOK Deficiency Induced Increased Migration and Decreased Phagocytosis in imDCs
3.6. SELENOK Deficiency-Induced SELENOS Upregulation Was Involved in ERS
3.7. SELENOK Deficiency Downregulated Phenotypic Markers in imDCs
4. Discussion
5. Conclusions
Author Contributions
Funding
Institutional Review Board Statement
Informed Consent Statement
Data Availability Statement
Acknowledgments
Conflicts of Interest
References
- Balan, S.; Saxena, M.; Bhardwaj, N. Dendritic cell subsets and locations. Int. Rev. Cell Mol. Biol. 2019, 348, 1–68. [Google Scholar] [PubMed]
- Sun, Z.; Liu, C.; Pan, T.; Yao, H.; Li, S. Selenium accelerates chicken dendritic cells differentiation and affects selenoproteins expression. Dev. Comp. Immunol. 2017, 77, 30–37. [Google Scholar] [CrossRef] [PubMed]
- Sun, Z.; Xu, Z.; Wang, D.; Yao, H.; Li, S. Selenium deficiency inhibits differentiation and immune function and imbalances the Th1/Th2 of dendritic cells. Metallomics 2018, 10, 759–767. [Google Scholar] [CrossRef] [PubMed]
- Xia, H.; Zhang, L.; Dai, J.; Liu, X.; Zhang, X.; Zeng, Z.; Jia, Y. Effect of selenium and peroxynitrite on immune function of immature dendritic cells in humans. Med. Sci. Monit. 2021, 27, e929004. [Google Scholar] [CrossRef] [PubMed]
- Jia, Y.; Zhang, L.; Liu, X.; Zhang, S.; Dai, J.; Huang, J.; Chen, J.; Wang, Y.; Zhou, J.; Zeng, Z. Selenium can regulate the differentiation and immune function of human dendritic cells. Biometals 2021, 34, 1365–1379. [Google Scholar] [CrossRef]
- Zhang, L.; Xia, H.; Xia, K.; Liu, X.; Zhang, X.; Dai, J.; Zeng, Z.; Jia, Y. Selenium regulation of the immune function of dendritic cells in mice through the ERK, Akt and RhoA/ROCK pathways. Biol. Trace Elem. Res. 2021, 199, 3360–3370. [Google Scholar] [CrossRef]
- Zhang, X.; Zhang, L.; Xia, K.; Dai, J.; Huang, J.; Wang, Y.; Zhu, G.; Hu, Z.; Zeng, Z.; Jia, Y. Effects of dietary selenium on immune function of spleen in mice. J. Funct. Foods. 2022, 89, 104914. [Google Scholar] [CrossRef]
- Marciel, M.P.; Hoffmann, P.R. Molecular mechanisms by which selenoprotein K regulates immunity and cancer. Biol. Trace Elem. Res. 2019, 192, 60–68. [Google Scholar] [CrossRef]
- Verma, S.; Hoffmann, F.W.; Kumar, M.; Huang, Z.; Roe, K.; Nguyen-Wu, E.; Hashimoto, A.S.; Hoffmann, P.R. Selenoprotein K knockout mice exhibit deficient calcium flux in immune cells and impaired immune responses. J. Immunol. 2011, 186, 2127–2137. [Google Scholar] [CrossRef] [Green Version]
- Huang, Z.; Hoffmann, F.W.; Norton, R.L.; Hashimoto, A.C.; Hoffmann, P.R. Selenoprotein K is a novel target of m-calpain, and cleavage is regulated by Toll-like receptor-induced calpastatin in macrophages. J. Biol. Chem. 2011, 286, 34830–34838. [Google Scholar] [CrossRef] [Green Version]
- Norton, R.L.; Fredericks, G.J.; Huang, Z.; Fay, J.D.; Hoffmann, F.W.; Hoffmann, P.R. Selenoprotein K regulation of palmitoylation and calpain cleavage of ASAP2 is required for efficient FcγR-mediated phagocytosis. J. Leukoc. Biol. 2017, 101, 439–448. [Google Scholar] [CrossRef]
- Jia, S.Z.; Xu, X.W.; Zhang, Z.H.; Chen, C.; Chen, Y.B.; Huang, S.L.; Liu, Q.; Hoffmann, P.R.; Song, G.L. Selenoprotein K deficiency-induced apoptosis: A role for calpain and the ERS pathway. Redox Biol. 2021, 47, 102154. [Google Scholar] [CrossRef] [PubMed]
- Zhang, Z.H.; Chen, C.; Jia, S.Z.; Cao, X.C.; Liu, M.; Tian, J.; Hoffmann, P.R.; Xu, H.X.; Ni, J.Z.; Song, G.L. Selenium restores synaptic deficits by modulating NMDA receptors and selenoprotein K in an Alzheimer’s disease model. Antioxid. Redox Signal. 2021, 35, 863–884. [Google Scholar] [CrossRef] [PubMed]
- Salvagno, C.; Cubillos-Ruiz, J.R. The impact of endoplasmic reticulum stress responses in dendritic cell immunobiology. Int. Rev. Cell Mol. Biol. 2019, 349, 153–176. [Google Scholar] [PubMed]
- Betts, B.C.; Locke, F.L.; Sagatys, E.M.; Pidala, J.; Walton, K.; Menges, M.; Reff, J.; Saha, A.; Djeu, J.Y.; Kiluk, J.V.; et al. Inhibition of human dendritic cell ER stress response reduces T cell alloreactivity yet spares donor anti-tumor immunity. Front. Immunol. 2018, 9, 2887. [Google Scholar] [CrossRef] [Green Version]
- Medel, B.; Costoya, C.; Fernandez, D.; Pereda, C.; Lladser, A.; Sauma, D.; Pacheco, R.; Iwawaki, T.; Salazar-Onfray, F.; Osorio, F. IRE1α activation in bone marrow-derived dendritic cells modulates innate recognition of melanoma cells and favors CD8+T cell priming. Front. Immunol. 2019, 9, 3050. [Google Scholar] [CrossRef] [Green Version]
- Govindarajan, S.; Verheugen, E.; Venken, K.; Gaublomme, D.; Maelegheer, M.; Cloots, E.; Gysens, F.; De Geest, B.G.; Cheng, T.Y.; Moody, D.B.; et al. ER stress in antigen-presenting cells promotes NKT cell activation through endogenous neutral lipids. EMBO Rep. 2020, 21, e48927. [Google Scholar] [CrossRef]
- Chakraborty, M.; Chu, K.; Shrestha, A.; Revelo, X.S.; Zhang, X.; Gold, M.J.; Khan, S.; Lee, M.; Huang, C.; Akbari, M.; et al. Mechanical stiffness controls dendritic cell metabolism and function. Cell Rep. 2021, 34, 108609. [Google Scholar] [CrossRef]
- Livak, K.J.; Schmittgen, T.D. Analysis of relative gene expression data using real-time quantitative PCR and the 2(-Delta Delta C(T)) Method. Methods 2001, 25, 402–408. [Google Scholar] [CrossRef]
- Hoffmann, P.R.; Höge, S.C.; Li, P.A.; Hoffmann, F.W.; Hashimoto, A.C.; Berry, M.J. The selenoproteome exhibits widely varying, tissue-specific dependence on selenoprotein P for selenium supply. Nucleic Acids Res. 2007, 35, 3963–3973. [Google Scholar] [CrossRef] [Green Version]
- Hamieh, A.; Cartier, D.; Abid, H.; Calas, A.; Burel, C.; Bucharles, C.; Jehan, C.; Grumolato, L.; Landry, M.; Lerouge, P.; et al. Selenoprotein T is a novel OST subunit that regulates UPR signaling and hormone secretion. EMBO Rep. 2017, 18, 1935–1946. [Google Scholar] [CrossRef] [PubMed]
- Du, S.; Zhou, J.; Jia, Y.; Huang, K. SelK is a novel ER stress-regulated protein and protects HepG2 cells from ER stress agent-induced apoptosis. Arch. Biochem. Biophys. 2010, 502, 137–143. [Google Scholar] [CrossRef] [PubMed]
- Ben, S.B.; Peng, B.; Wang, G.C.; Li, C.; Gu, H.F.; Jiang, H.; Meng, X.L.; Lee, B.J.; Chen, C.L. Overexpression of selenoprotein SelK in BGC-823 cells inhibits cell adhesion and migration. Biochemistry 2015, 80, 1344–1353. [Google Scholar] [CrossRef] [PubMed]
- Men, L.; Yu, S.; Yao, J.; Li, Y.; Ren, D.; Du, J. Selenoprotein S protects against adipocyte death through mediation of the IRE1α-sXBP1 pathway. Biochem. Biophys. Res. Commun. 2018, 503, 2866–2871. [Google Scholar] [CrossRef] [PubMed]
- Men, L.; Yao, J.; Yu, S.; Li, Y.; Cui, S.; Jin, S.; Zhang, G.; Ren, D.; Du, J. Selenoprotein S regulates adipogenesis through IRE1α-XBP1 pathway. J. Endocrinol. 2020, 244, 431–443. [Google Scholar] [CrossRef]
- Lee, J.H.; Park, K.J.; Jang, J.K.; Jeon, Y.H.; Ko, K.Y.; Kwon, J.H.; Lee, S.R.; Kim, I.Y. Selenoprotein S-dependent selenoprotein K binding to p97(VCP) protein is essential for endoplasmic reticulum-associated degradation. J. Biol. Chem. 2015, 290, 29941–29952. [Google Scholar] [CrossRef] [Green Version]
- Marciel, M.P.; Khadka, V.S.; Deng, Y.; Kilicaslan, P.; Pham, A.; Bertino, P.; Lee, K.; Chen, S.; Glibetic, N.; Hoffmann, F.W.; et al. Selenoprotein K deficiency inhibits melanoma by reducing calcium flux required for tumor growth and metastasis. Oncotarget 2018, 9, 13407–13422. [Google Scholar] [CrossRef] [Green Version]
- Li, M.; Cheng, W.; Nie, T.; Lai, H.; Hu, X.; Luo, J.; Li, F.; Li, H. Selenoprotein K mediates the proliferation, migration, and invasion of human choriocarcinoma cells by negatively regulating human chorionic gonadotropin expression via ERK, p38 MAPK, and Akt signaling pathway. Biol. Trace Elem. Res. 2018, 184, 47–59. [Google Scholar] [CrossRef]
- Meiler, S.; Baumer, Y.; Huang, Z.; Hoffmann, F.W.; Fredericks, G.J.; Rose, A.H.; Norton, R.L.; Hoffmann, P.R.; Boisvert, W.A. Selenoprotein K is required for palmitoylation of CD36 in macrophages: Implications in foam cell formation and atherogenesis. J. Leukoc. Biol. 2013, 93, 771–780. [Google Scholar] [CrossRef] [Green Version]
- Meng, X.L.; Chen, C.L.; Liu, Y.Y.; Su, S.J.; Gou, J.M.; Huan, F.N.; Wang, D.; Liu, H.S.; Ben, S.B.; Lu, J. Selenoprotein SELENOK enhances the migration and phagocytosis of microglial cells by increasing the cytosolic free Ca2+ level resulted from the up-regulation of IP3R. Neuroscience 2019, 406, 38–49. [Google Scholar] [CrossRef]
- Rao, J.N.; Li, L.; Golovina, V.A.; Platoshyn, O.; Strauch, E.D.; Yuan, J.X.; Wang, J.Y. Ca2+-RhoA signaling pathway required for polyamine-dependent intestinal epithelial cell migration. Am. J. Physiol. Cell Physiol. 2001, 280, C993–C1007. [Google Scholar] [CrossRef] [PubMed] [Green Version]
- Gully, B.S.; Venugopal, H.; Fulcher, A.J.; Fu, Z.; Li, J.; Deuss, F.A.; Llerena, C.; Heath, W.R.; Lahoud, M.H.; Caminschi, I.; et al. The cryo-EM structure of the endocytic receptor DEC-205. J. Biol. Chem. 2021, 296, 100127. [Google Scholar] [CrossRef] [PubMed]
- Taylor, M.E. Evolution of a family of receptors containing multiple C-type carbohydrate-recognition domains. Glycobiology 1997, 7, v–viii. [Google Scholar] [PubMed] [Green Version]
- So, J.S. Roles of endoplasmic reticulum stress in immune responses. Mol. Cells. 2018, 41, 705–716. [Google Scholar] [CrossRef] [PubMed]
- Goodall, J.C.; Wu, C.; Zhang, Y.; McNeill, L.; Ellis, L.; Saudek, V.; Gaston, J.S. Endoplasmic reticulum stress-induced transcription factor, CHOP, is crucial for dendritic cell IL-23 expression. Proc. Natl. Acad. Sci. USA 2010, 107, 17698–17703. [Google Scholar] [CrossRef] [Green Version]
- Mahadevan, N.R.; Anufreichik, V.; Rodvold, J.J.; Chiu, K.T.; Sepulveda, H.; Zanetti, M. Cell-extrinsic effects of tumor ER stress imprint myeloid dendritic cells and impair CD8+ T cell priming. PLoS ONE 2012, 7, e51845. [Google Scholar] [CrossRef] [PubMed]
- Cubillos-Ruiz, J.R.; Silberman, P.C.; Rutkowski, M.R.; Chopra, S.; Perales-Puchalt, A.; Song, M.; Zhang, S.; Bettigole, S.E.; Gupta, D.; Holcomb, K.; et al. ER stress sensor XBP1 controls anti-tumor immunity by disrupting dendritic cell homeostasis. Cell. 2015, 161, 1527–1538. [Google Scholar] [CrossRef] [Green Version]
- Garris, C.S.; Pittet, M.J. ER stress in dendritic cells promotes cancer. Cell. 2015, 161, 1492–1493. [Google Scholar] [CrossRef] [Green Version]
- Márquez, S.; Fernández, J.J.; Terán-Cabanillas, E.; Herrero, C.; Alonso, S.; Azogil, A.; Montero, O.; Iwawaki, T.; Cubillos-Ruiz, J.R.; Fernández, N.; et al. Endoplasmic reticulum stress sensor IRE1α enhances IL-23 expression by human dendritic cells. Front. Immunol. 2017, 8, 639. [Google Scholar] [CrossRef] [Green Version]
- Jia, Y.; Dai, J.; Zeng, Z. Potential relationship between the selenoproteome and cancer. Mol. Clin. Oncol. 2020, 13, 83. [Google Scholar] [CrossRef]
- Fredericks, G.J.; Hoffmann, F.W.; Hondal, R.J.; Rozovsky, S.; Urschitz, J.; Hoffmann, P.R. Selenoprotein K increases efficiency of DHHC6 catalyzed protein palmitoylation by stabilizing the Acyl-DHHC6 intermediate. Antioxidants 2017, 7, 4. [Google Scholar] [CrossRef] [PubMed] [Green Version]
- Fredericks, G.J.; Hoffmann, P.R. Selenoprotein K and protein palmitoylation. Antioxid. Redox Signal. 2015, 23, 854–862. [Google Scholar] [CrossRef] [PubMed] [Green Version]
- Wang, S.; Zhao, X.; Liu, Q.; Wang, Y.; Li, S.; Xu, S. Selenoprotein K protects skeletal muscle from damage and is required for satellite cells-mediated myogenic differentiation. Redox Biol. 2022, 50, 102255. [Google Scholar] [CrossRef] [PubMed]
- Lee, J.H.; Jang, J.K.; Ko, K.Y.; Jin, Y.; Ham, M.; Kang, H.; Kim, I.Y. Degradation of selenoprotein S and selenoprotein K through PPARγ-mediated ubiquitination is required for adipocyte differentiation. Cell Death. Differ. 2019, 26, 1007–1023. [Google Scholar] [CrossRef]









| Symbol | Accession Number | Forward Primer | Reverse Primer | Refs. |
|---|---|---|---|---|
| GAPDH | NM_001289726 | tgacatcaagaaggtggtgaagc | ccctgttgctgtagccgtattc | [20] |
| SELENOK | NM_019979 | tccacgaagaatgggtagga | gcttctcagagcagacatttacct | [20] |
| SELENOS | NM_024439 | cagaagattgaaatgtgggacagc | cctttggggatgacagatgaagtag | [20] |
| CHOP | NM_007837 | ccaacagaggtcacacgcac | tgactggaatctggagagcga | [21] |
| BIP | NM_001163434 | tgtggtacccaccaagaagtc | ttcagctgtcactcggagaat | [21] |
| ATF4 | NM-009716 | cgagatgagcttcctgaacagc | ggaaaaggcatcctccttgc | [21] |
| ATF6 | NM_001081304 | taccacccacaacaagacca | tgatgatcccggagataagg | [21] |
Publisher’s Note: MDPI stays neutral with regard to jurisdictional claims in published maps and institutional affiliations. |
© 2022 by the authors. Licensee MDPI, Basel, Switzerland. This article is an open access article distributed under the terms and conditions of the Creative Commons Attribution (CC BY) license (https://creativecommons.org/licenses/by/4.0/).
Share and Cite
Xia, H.; Wang, Y.; Dai, J.; Zhang, X.; Zhou, J.; Zeng, Z.; Jia, Y. Selenoprotein K Is Essential for the Migration and Phagocytosis of Immature Dendritic Cells. Antioxidants 2022, 11, 1264. https://doi.org/10.3390/antiox11071264
Xia H, Wang Y, Dai J, Zhang X, Zhou J, Zeng Z, Jia Y. Selenoprotein K Is Essential for the Migration and Phagocytosis of Immature Dendritic Cells. Antioxidants. 2022; 11(7):1264. https://doi.org/10.3390/antiox11071264
Chicago/Turabian StyleXia, Huan, Yongmei Wang, Jie Dai, Xin Zhang, Jun Zhou, Zhu Zeng, and Yi Jia. 2022. "Selenoprotein K Is Essential for the Migration and Phagocytosis of Immature Dendritic Cells" Antioxidants 11, no. 7: 1264. https://doi.org/10.3390/antiox11071264
APA StyleXia, H., Wang, Y., Dai, J., Zhang, X., Zhou, J., Zeng, Z., & Jia, Y. (2022). Selenoprotein K Is Essential for the Migration and Phagocytosis of Immature Dendritic Cells. Antioxidants, 11(7), 1264. https://doi.org/10.3390/antiox11071264

