Development of Citrus-Based Functional Jelly and an Investigation of Its Anti-Obesity and Antioxidant Properties
Abstract
1. Introduction
2. Materials and Methods
2.1. Materials
2.2. Development of the Citrus-Based Functional Jelly
2.2.1. Preparation of the Citrus-Based Functional Jelly
2.2.2. Sensory Test of the Citrus-Based Functional Jelly
2.2.3. Design of the Single-Factor Experiments (SFEs)
2.2.4. Design of the Response Surface Methodology (RSM)
2.2.5. 3D Food Printing of the Citrus-Based Functional Jelly
2.3. Assay of the Main Nutritional and Bioactive Contents of the Citrus-Based Functional Jelly
2.4. Assessment of the Antioxidant Ability of the Citrus-Based Functional Jelly In Vitro
2.5. Investigation of the Bioactivities of the Citrus-Based Functional Jelly in Mice
2.5.1. Animal Experiment
2.5.2. Histological Examination
2.5.3. Serum Chemistry Analysis
2.6. Statistical Analysis
3. Results
3.1. Development of the Citrus-Based Functional Jelly
3.1.1. The Effect of the Single Factor on the Citrus-Based Functional Jelly
3.1.2. Optimization of the Citrus-Based Functional Jelly Preparation Formulations by the RSM
3.1.3. 3D Food Printing of the Citrus-Based Functional Jelly
3.2. Analysis of the Main Nutritional and Bioactive Contents of the Citrus-Based Functional Jelly
3.2.1. Nutritional Composition
3.2.2. Determination of the Bioactive Substances and the Antioxidant Capacity of the Citrus-Based Functional Jelly
3.3. Bioactive Effects of the Citrus-Based Functional Jelly on Healthy Mice
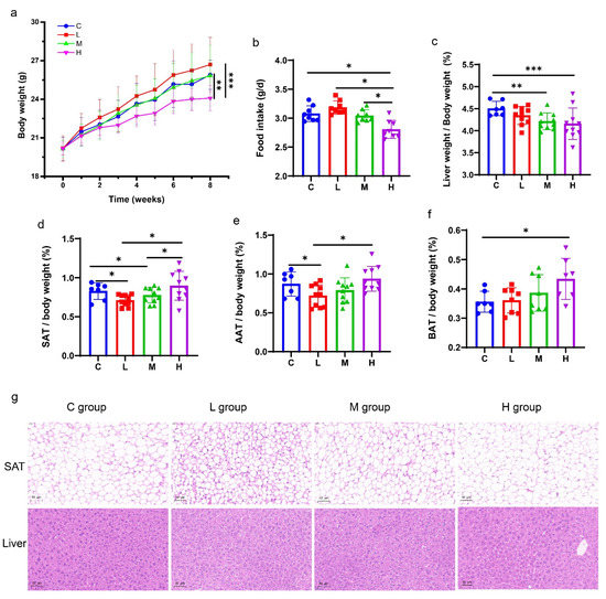
3.3.1. Citrus-Based Functional Jelly Preventing the Development of Obesity
3.3.2. Impact of the Citrus-Based Functional Jelly Supplementation on the Blood Lipid Profile
3.3.3. Citrus-Based Functional Jelly Enhances the Antioxidant Ability In Vivo
4. Discussion
5. Conclusions
Author Contributions
Funding
Institutional Review Board Statement
Informed Consent Statement
Data Availability Statement
Conflicts of Interest
References
- Cani, P.D. Microbiota and metabolites in metabolic diseases. Nat. Rev. Endocrinol. 2019, 15, 69–70. [Google Scholar] [CrossRef] [PubMed]
- Garcia-Rios, A.; Torres-Pena, J.D.; Perez-Jimenez, F.; Perez-Martinez, P. Gut Microbiota: A New Marker of Cardiovascular Disease. Curr. Pharm. Des. 2017, 23, 3233–3238. [Google Scholar] [CrossRef] [PubMed]
- Farooqui, A.A. Effect of Long Term Consumption of High Calorie Diet and Calorie Restriction on Human Health. In High Calorie Diet and the Human Brain; Springer: Cham, Switzerland, 2015; pp. 1–28. [Google Scholar] [CrossRef]
- Sun-Waterhouse, D. The development of fruit-based functional foods targeting the health and wellness market: A review. Int. J. Food Sci. Technol. 2011, 46, 899–920. [Google Scholar] [CrossRef]
- Hosseini, B.; Saedisomeolia, A.; Allman-Farinelli, M. Association Between Antioxidant Intake/Status and Obesity: A Systematic Review of Observational Studies. Biol. Trace Elem. Res. 2017, 175, 287–297. [Google Scholar] [CrossRef]
- Terra, X.; Montagut, G.; Bustos, M.; Llopiz, N.; Ardevol, A.; Blade, C.; Fernandez-Larrea, J.; Pujadas, G.; Salvado, J.; Arola, L.; et al. Grape-seed procyanidins prevent low-grade inflammation by modulating cytokine expression in rats fed a high-fat diet. J. Nutr. Biochem. 2009, 20, 210–218. [Google Scholar] [CrossRef]
- Fernandez-Sanchez, A.; Madrigal-Santillan, E.; Bautista, M.; Esquivel-Soto, J.; Morales-Gonzalez, A.; Esquivel-Chirino, C.; Durante-Montiel, I.; Sanchez-Rivera, G.; Valadez-Vega, C.; Morales-Gonzalez, J.A. Inflammation, oxidative stress, and obesity. Int. J. Mol. Sci. 2011, 12, 3117–3132. [Google Scholar] [CrossRef]
- Anigboro, A.A.; Avwioroko, O.J.; Akeghware, O.; Tonukari, N.J. Anti-obesity, antioxidant and in silico evaluation of Justicia carnea bioactive compounds as potential inhibitors of an enzyme linked with obesity: Insights from kinetics, semi-empirical quantum mechanics and molecular docking analysis. Biophys. Chem. 2021, 274, 106607. [Google Scholar] [CrossRef]
- Puchau, B.; Ochoa, M.C.; Zulet, M.A.; Marti, A.; Martinez, J.A.; Members, G. Dietary total antioxidant capacity and obesity in children and adolescents. Int. J. Food Sci. Nutr. 2010, 61, 713–721. [Google Scholar] [CrossRef]
- Muller, M.; Canfora, E.E.; Blaak, E.E. Gastrointestinal Transit Time, Glucose Homeostasis and Metabolic Health: Modulation by Dietary Fibers. Nutrients 2018, 10, 275. [Google Scholar] [CrossRef]
- Nie, Q.; Chen, H.; Hu, J.; Fan, S.; Nie, S. Dietary compounds and traditional Chinese medicine ameliorate type 2 diabetes by modulating gut microbiota. Crit. Rev. Food Sci. Nutr. 2019, 59, 848–863. [Google Scholar] [CrossRef]
- Simpson, E.J.; Mendis, B.; Macdonald, I.A. Orange juice consumption and its effect on blood lipid profile and indices of the metabolic syndrome; a randomised, controlled trial in an at-risk population. Food Funct. 2016, 7, 1884–1891. [Google Scholar] [CrossRef] [PubMed]
- Kelebek, H.; Selli, S. Determination of volatile, phenolic, organic acid and sugar components in a Turkish cv. Dortyol (Citrus sinensis L. Osbeck) orange juice. J. Sci. Food Agric. 2011, 91, 1855–1862. [Google Scholar] [CrossRef] [PubMed]
- Kawser Hossain, M.; Abdal Dayem, A.; Han, J.; Yin, Y.; Kim, K.; Kumar Saha, S.; Yang, G.M.; Choi, H.Y.; Cho, S.G. Molecular Mechanisms of the Anti-Obesity and Anti-Diabetic Properties of Flavonoids. Int. J. Mol. Sci. 2016, 17, 569. [Google Scholar] [CrossRef] [PubMed]
- Yu, X.; Sun, S.; Guo, Y.; Liu, Y.; Yang, D.; Li, G.; Lu, S. Citri Reticulatae Pericarpium (Chenpi): Botany, ethnopharmacology, phytochemistry, and pharmacology of a frequently used traditional Chinese medicine. J. Ethnopharmacol. 2018, 220, 265–282. [Google Scholar] [CrossRef] [PubMed]
- Li, X.-T.; Zhao, J.A. An approach to the nature of Qi in TCM-Qi and bioenergy. In Recent Advances in Theories and Practice of Chinese Medicine; InTechOpen: London, UK, 2012. [Google Scholar]
- Chen, X.M.; Tait, A.R.; Kitts, D.D. Flavonoid composition of orange peel and its association with antioxidant and anti-inflammatory activities. Food Chem. 2017, 218, 15–21. [Google Scholar] [CrossRef] [PubMed]
- Hu, M.; Zhang, L.; Ruan, Z.; Han, P.; Yu, Y. The Regulatory Effects of Citrus Peel Powder on Liver Metabolites and Gut Flora in Mice with Non-Alcoholic Fatty Liver Disease (NAFLD). Foods 2021, 10, 3022. [Google Scholar] [CrossRef] [PubMed]
- Ashraf, H.; Butt, M.S.; Iqbal, M.J.; Suleria, H.A.R. Citrus peel extract and powder attenuate hypercholesterolemia and hyperglycemia using rodent experimental modeling. Asian Pac. J. Trop. Biomed. 2017, 7, 870–880. [Google Scholar] [CrossRef]
- Qian, Y.; Gao, Z.; Wang, C.; Ma, J.; Li, G.; Fu, F.; Guo, J.; Shan, Y. Effects of Different Treatment Methods of Dried Citrus Peel (Chenpi) on Intestinal Microflora and Short-Chain Fatty Acids in Healthy Mice. Front. Nutr. 2021, 8, 702559. [Google Scholar] [CrossRef]
- Beukema, M.; Faas, M.M.; de Vos, P. The effects of different dietary fiber pectin structures on the gastrointestinal immune barrier: Impact via gut microbiota and direct effects on immune cells. Exp. Mol. Med. 2020, 52, 1364–1376. [Google Scholar] [CrossRef]
- Blanco-Perez, F.; Steigerwald, H.; Schulke, S.; Vieths, S.; Toda, M.; Scheurer, S. The Dietary Fiber Pectin: Health Benefits and Potential for the Treatment of Allergies by Modulation of Gut Microbiota. Curr. Allergy Asthma Rep. 2021, 21, 43. [Google Scholar] [CrossRef]
- Wang, Y.T.; Lien, L.L.; Chang, Y.C.; Wu, J.S. Pectin methyl esterase treatment on high-methoxy pectin for making fruit jam with reduced sugar content. J. Sci. Food Agric. 2013, 93, 382–388. [Google Scholar] [CrossRef] [PubMed]
- Nuramalia, D.R.; Damayanthi, E. Effect of green okra and strawberry ratio on antioxidant activity, total phenolic content, and organoleptic properties of jelly drink. IOP Conf. Ser. Earth Environ. Sci. 2018, 196, 012005. [Google Scholar] [CrossRef]
- Pereira, P.A.P.; Santos, O.D.H.d.; Monteiro, R.d.S.; Jerusa Josiane Francisca de Jesus Lima, F.M.D.; Lima, M.B. Characterization and influence of hydrocolloids on low caloric orange jellies. Emir. J. Food Agric. 2019, 31, 7–15. [Google Scholar] [CrossRef]
- Duan, H.; Wang, X.; Azarakhsh, N.; Wang, C.; Li, M.; Fu, G.; Huang, X. Optimization of calcium pectinate gel production from high methoxyl pectin. J. Sci. Food Agric. 2022, 102, 757–763. [Google Scholar] [CrossRef]
- Peng, M.; Gao, Z.; Liao, Y.; Guo, J.; Shan, Y. Development of Functional Kiwifruit Jelly with chenpi (FKJ) by 3D Food Printing Technology and Its Anti-Obesity and Antioxidant Potentials. Foods 2022, 11, 1894. [Google Scholar] [CrossRef] [PubMed]
- Yolmeh, M.; Jafari, S.M. Applications of Response Surface Methodology in the Food Industry Processes. Food Bioprocess Technol. 2017, 10, 413–433. [Google Scholar] [CrossRef]
- Derossi, A.; Caporizzi, R.; Azzollini, D.; Severini, C. Application of 3D printing for customized food. A case on the development of a fruit-based snack for children. J. Food Eng. 2018, 220, 65–75. [Google Scholar] [CrossRef]
- Li, X.; Chen, D.; Mai, Y.; Wen, B.; Wang, X. Concordance between antioxidant activities in vitro and chemical components of Radix Astragali (Huangqi). Nat. Prod. Res. 2012, 26, 1050–1053. [Google Scholar] [CrossRef]
- Yamin, R.; Mistriyani, S.; Ihsan, S.; Armadany, F.I.; Sahumena, M.H.; Fatimah, W.O.N. Determination of total phenolic and flavonoid contents of jackfruit peel and in vitro antiradical test. Food Res. 2020, 5, 84–90. [Google Scholar] [CrossRef]
- Formagio, A.S.; Volobuff, C.R.; Santiago, M.; Cardoso, C.A.; Vieira Mdo, C.; Valdevina Pereira, Z. Evaluation of Antioxidant Activity, Total Flavonoids, Tannins and Phenolic Compounds in Psychotria Leaf Extracts. Antioxidants 2014, 3, 745–757. [Google Scholar] [CrossRef]
- Thaipong, K.; Boonprakob, U.; Crosby, K.; Cisneros-Zevallos, L.; Hawkins Byrne, D. Comparison of ABTS, DPPH, FRAP, and ORAC assays for estimating antioxidant activity from guava fruit extracts. J. Food Compos. Anal. 2006, 19, 669–675. [Google Scholar] [CrossRef]
- Wang, P.; Li, D.; Ke, W.; Liang, D.; Hu, X.; Chen, F. Resveratrol-induced gut microbiota reduces obesity in high-fat diet-fed mice. Int. J. Obes. 2020, 44, 213–225. [Google Scholar] [CrossRef] [PubMed]
- Ke, Z.; Zhao, Z.; Zhao, Y.; Xu, X.; Li, Y.; Tan, S.; Huang, C.; Zhou, Z. PMFs-rich Citrus extract prevents the development of non-alcoholic fatty liver disease in C57BL/6J mice induced by a high-fat diet. J. Funct. Foods 2018, 47, 28–39. [Google Scholar] [CrossRef]
- Tang, X.; Zhao, H.; Jiang, W.; Zhang, S.; Guo, S.; Gao, X.; Yang, P.; Shi, L.; Liu, L. Pharmacokinetics and pharmacodynamics of citrus peel extract in lipopolysaccharide-induced acute lung injury combined with Pinelliae Rhizoma Praeparatum. Food Funct. 2018, 9, 5880–5890. [Google Scholar] [CrossRef]
- Liu, N.; Sun, J.; Yang, W.; Liang, D.; Guo, L.; Li, X.; Gao, W. Evaluation of bioactive flavonoids in Citri Reticulatae Pericarpium from different regions and its association with antioxidant and α-glucosidase inhibitory activities. Tradit. Med. Res. 2022, 7, 2. [Google Scholar] [CrossRef]
- Fraeye, I.; Duvetter, T.; Doungla, E.; Van Loey, A.; Hendrickx, M. Fine-tuning the properties of pectin–calcium gels by control of pectin fine structure, gel composition and environmental conditions. Trends Food Sci. Technol. 2010, 21, 219–228. [Google Scholar] [CrossRef]
- Vancauwenberghe, V.; Katalagarianakis, L.; Wang, Z.; Meerts, M.; Hertog, M.; Verboven, P.; Moldenaers, P.; Hendrickx, M.E.; Lammertyn, J.; Nicolaï, B. Pectin based food-ink formulations for 3-D printing of customizable porous food simulants. Innov. Food Sci. Emerg. 2017, 42, 138–150. [Google Scholar] [CrossRef]
- Zhang, L.; Zeng, Y.; Cheng, Z. Removal of heavy metal ions using chitosan and modified chitosan: A review. J. Mol. Liq. 2016, 214, 175–191. [Google Scholar] [CrossRef]
- Darade, A.D.; Mundada, A.S. Oral medicated jellies as a emerging platform for oral drug delivery in pediatrics. World J. Pharm. Res. 2021, 10, 1628–1647. [Google Scholar] [CrossRef]
- Lee, B.; Hong, J.; Surh, J.; Saakes, D. Ori-mandu: Korean Dumpling into Whatever Shape You Want. In Proceedings of the 2017 Conference on Designing Interactive Systems, Edinburgh, UK, 10–14 June 2017; pp. 929–941. [Google Scholar] [CrossRef]
- Khemacheevakul, K.; Wolodko, J.; Nguyen, H.; Wismer, W. Temporal Sensory Perceptions of Sugar-Reduced 3D Printed Chocolates. Foods 2021, 10, 2082. [Google Scholar] [CrossRef]
- Liu, Z.; Bhandari, B.; Prakash, S.; Zhang, M. Creation of internal structure of mashed potato construct by 3D printing and its textural properties. Food Res. Int. 2018, 111, 534–543. [Google Scholar] [CrossRef] [PubMed]
- Khouryieh, H.A.; Aramouni, F.M.; Herald, T.J. Physical, chemical and sensory properties of sugar-free jelly. J. Food Qual. 2005, 28, 179–190. [Google Scholar] [CrossRef]
- Acosta, O.; Víquez, F.; Cubero, E.; Morales, I. Ingredient Levels Optimization and Nutritional Evaluation of a Low-calorie Blackberry (Rubus irasuensis Liebm.) Jelly. J. Food Sci. 2006, 71, S390–S394. [Google Scholar] [CrossRef]
- Acosta, O.; Víquez, F.; Cubero, E. Optimisation of low calorie mixed fruit jelly by response surface methodology. Food Qual. Prefer. 2008, 19, 79–85. [Google Scholar] [CrossRef]
- Mesquita, E.; Monteiro, M. Simultaneous HPLC determination of flavonoids and phenolic acids profile in Pera-Rio orange juice. Food Res. Int. 2018, 106, 54–63. [Google Scholar] [CrossRef]
- Zhu, M.; Huang, Y.; Wang, Y.; Shi, T.; Zhang, L.; Chen, Y.; Xie, M. Comparison of (poly)phenolic compounds and antioxidant properties of pomace extracts from kiwi and grape juice. Food Chem. 2019, 271, 425–432. [Google Scholar] [CrossRef]
- Dourado, G.K.; Cesar, T.B. Investigation of cytokines, oxidative stress, metabolic, and inflammatory biomarkers after orange juice consumption by normal and overweight subjects. Food Nutr. Res. 2015, 59, 28147. [Google Scholar] [CrossRef]
- Vieira, F.N.; Lourenco, S.; Fidalgo, L.G.; Santos, S.A.O.; Silvestre, A.J.D.; Jeronimo, E.; Saraiva, J.A. Long-Term Effect on Bioactive Components and Antioxidant Activity of Thermal and High-Pressure Pasteurization of Orange Juice. Molecules 2018, 23, 2706. [Google Scholar] [CrossRef]
- Shah, P.; Modi, H.A. Comparative Study of DPPH, ABTS and FRAP Assays for Determination of Antioxidant Activity. Int. J. Res. Appl. Sci. Eng. Technol. 2015, 3, 636–641. [Google Scholar]
- Kim, D.O.; Lee, K.W.; Lee, H.J.; Lee, C.Y. Vitamin C Equivalent Antioxidant Capacity (VCEAC) of Phenolic Phytochemicals. J. Agric. Food Chem. 2002, 50, 3713–3717. [Google Scholar] [CrossRef]
- Müller, L.; Fröhlich, K.; Böhm, V. Comparative antioxidant activities of carotenoids measured by ferric reducing antioxidant power (FRAP), ABTS bleaching assay (αTEAC), DPPH assay and peroxyl radical scavenging assay. Food Chem. 2011, 129, 139–148. [Google Scholar] [CrossRef]
- Zhu, C.; Zhou, X.; Long, C.; Du, Y.; Li, J.; Yue, J.; Pan, S. Variations of Flavonoid Composition and Antioxidant Properties among Different Cultivars, Fruit Tissues and Developmental Stages of Citrus Fruits. Chem. Biodivers. 2020, 17, e1900690. [Google Scholar] [CrossRef] [PubMed]
- Kopjar, M.; Ivic, I.; Buljeta, I.; Corkovic, I.; Vukoja, J.; Simunovic, J.; Pichler, A. Volatiles and Antioxidant Activity of Citrus Fiber/Blackberry Gels: Influence of Sucrose and Trehalose. Plants 2021, 10, 1640. [Google Scholar] [CrossRef] [PubMed]
- Floegel, A.; Kim, D.-O.; Chung, S.-J.; Koo, S.I.; Chun, O.K. Comparison of ABTS/DPPH assays to measure antioxidant capacity in popular antioxidant-rich US foods. J. Food Compos. Anal. 2011, 24, 1043–1048. [Google Scholar] [CrossRef]
- Mditshwa, A.; Magwaza, L.S.; Tesfay, S.Z.; Opara, U.L. Postharvest factors affecting vitamin C content of citrus fruits: A review. Sci. Horticult. 2017, 218, 95–104. [Google Scholar] [CrossRef]
- Van Bree, I.; Baetens, J.M.; Samapundo, S.; Devlieghere, F.; Laleman, R.; Vandekinderen, I.; Noseda, B.; Xhaferi, R.; De Baets, B.; De Meulenaer, B. Modelling the degradation kinetics of vitamin C in fruit juice in relation to the initial headspace oxygen concentration. Food Chem. 2012, 134, 207–214. [Google Scholar] [CrossRef]
- Alcala, M.; Calderon-Dominguez, M.; Serra, D.; Herrero, L.; Viana, M. Mechanisms of Impaired Brown Adipose Tissue Recruitment in Obesity. Front. Physiol. 2019, 10, 94. [Google Scholar] [CrossRef]
- Liu, D.; Chen, C.; Li, R. Protective effect of flavonoids from pericarpium citri reticulatae (chenpi) against oxidative stress induced by exhaustive exercise. Afr. J. Microbiol. Res. 2011, 5, 50–56. [Google Scholar] [CrossRef]
- Guo, J.; Cao, Y.; Ho, C.-T.; Jin, S.; Huang, Q. Aged citrus peel (chenpi) extract reduces lipogenesis in differentiating 3T3-L1 adipocytes. J. Funct. Foods 2017, 34, 297–303. [Google Scholar] [CrossRef]
- Falduto, M.; Smedile, F.; Zhang, M.; Zheng, T.; Zhu, J.; Huang, Q.; Weeks, R.; Ermakov, A.M.; Chikindas, M.L. Anti-obesity effects of Chenpi: An artificial gastrointestinal system study. Microb. Biotechnol. 2022, 15, 874–885. [Google Scholar] [CrossRef]
- Titta, L.; Trinei, M.; Stendardo, M.; Berniakovich, I.; Petroni, K.; Tonelli, C.; Riso, P.; Porrini, M.; Minucci, S.; Pelicci, P.G.; et al. Blood orange juice inhibits fat accumulation in mice. Int. J. Obes. 2010, 34, 578–588. [Google Scholar] [CrossRef] [PubMed]
- Salamone, F.; Li Volti, G.; Titta, L.; Puzzo, L.; Barbagallo, I.; La Delia, F.; Zelber-Sagi, S.; Malaguarnera, M.; Pelicci, P.G.; Giorgio, M.; et al. Moro orange juice prevents fatty liver in mice. World J. Gastroenterol. 2012, 18, 3862–3868. [Google Scholar] [CrossRef] [PubMed]
- Ribeiro, C.; Dourado, G.; Cesar, T. Orange juice allied to a reduced-calorie diet results in weight loss and ameliorates obesity-related biomarkers: A randomized controlled trial. Nutrition 2017, 38, 13–19. [Google Scholar] [CrossRef] [PubMed]
- Bray, J.K.; Chiu, G.S.; McNeil, L.K.; Moon, M.L.; Wall, R.; Towers, A.E.; Freund, G.G. Switching from a high-fat cellulose diet to a high-fat pectin diet reverses certain obesity-related morbidities. Nutr. Metab. 2018, 15, 55. [Google Scholar] [CrossRef]
- Kaczmarczyk, M.M.; Miller, M.J.; Freund, G.G. The health benefits of dietary fiber: Beyond the usual suspects of type 2 diabetes mellitus, cardiovascular disease and colon cancer. Metabolism 2012, 61, 1058–1066. [Google Scholar] [CrossRef]
- Elshahed, M.S.; Miron, A.; Aprotosoaie, A.C.; Farag, M.A. Pectin in diet: Interactions with the human microbiome, role in gut homeostasis, and nutrient-drug interactions. Carbohydr. Polym. 2021, 255, 117388. [Google Scholar] [CrossRef]
- Adam, C.L.; Thomson, L.M.; Williams, P.A.; Ross, A.W. Soluble Fermentable Dietary Fibre (Pectin) Decreases Caloric Intake, Adiposity and Lipidaemia in High-Fat Diet-Induced Obese Rats. PLoS ONE 2015, 10, e0140392. [Google Scholar] [CrossRef]
- Stepien, A.; Stepien, M.; Wlazel, R.N.; Paradowski, M.; Banach, M.; Rysz, J. Assessment of the relationship between lipid parameters and obesity indices in non-diabetic obese patients: A preliminary report. Med. Sci. Monit. 2014, 20, 2683–2688. [Google Scholar] [CrossRef]
- Wang, C.; Gao, Z.; Qian, Y.; Li, X.; Wang, J.; Ma, J.; Guo, J.; Fu, F. Effects of Different Concentrations of Ganpu Tea on Fecal Microbiota and Short Chain Fatty Acids in Mice. Nutrients 2021, 13, 3715. [Google Scholar] [CrossRef]
- Huang, Q.H.; Xu, L.Q.; Liu, Y.H.; Wu, J.Z.; Wu, X.; Lai, X.P.; Li, Y.C.; Su, Z.R.; Chen, J.N.; Xie, Y.L. Polydatin Protects Rat Liver against Ethanol-Induced Injury: Involvement of CYP2E1/ROS/Nrf2 and TLR4/NF-kappaB p65 Pathway. Evid.-Based Complement. Altern. Med. 2017, 2017, 7953850. [Google Scholar] [CrossRef]
- Yang, M.; Jiang, Z.; Wen, M.; Wu, Z.; Zha, M.; Xu, W.; Zhang, L. Chemical Variation of Chenpi (Citrus Peels) and Corresponding Correlated Bioactive Compounds by LC-MS Metabolomics and Multibioassay Analysis. Front. Nutr. 2022, 9, 825381. [Google Scholar] [CrossRef] [PubMed]







| Indicators | Scoring Details |
|---|---|
| Colour and lustre (10%) | Dark brown and well-distributed in colour (7–10%). Brown and evenly coloured (4–6%). Light brown and non-uniform in colour (0–3%). |
| Texture (30%) | Superior chewiness, uniform texture without bubbles, delicate, and smooth (21–30%). Nice chewiness, the texture is basically uniform, with a few bubbles (11–20%). Poor toughness, non-uniform texture, with a large amount of bubbles (0–10%). |
| Aroma (30%) | Rich aroma of chenpi and orange flavour with no bad odour (21–30%). Slight aroma of chenpi and orange flavour (11–20%). Does not have an obvious aroma of chenpi and orange, and has an undesirable flavour (0–10%). |
| Taste (30%) | A smooth and delicate taste, with the best sweet and sour taste, and no noticeable post-bitterness (21–30%). Delicate taste in general, with a suitably sweet and sour taste, and accompanied by a post-bitter or mild acidity (11–20%). Tastes rough, too sour or too sweet, with a heavy bitterness (0–10%). |
| Factors of the SFE | Variables | |||||
|---|---|---|---|---|---|---|
| Addition of chenpi decoction (%) | 10 | 15 | 20 | 25 | 30 | 35 |
| Addition of orange juice (%) | 15 | 20 | 25 | 30 | 35 | 40 |
| Addition of pectin (%) | 1 | 2 | 3 | 4 | 5 | 6 |
| Concentration of CaCL2 (mg/mL) | 0.8 | 1.0 | 1.2 | 1.4 | 1.6 | 1.8 |
| Independent Variables of the RSM | Levels | |||||
| −1 | 0 | 1 | ||||
| A: addition of chenpi decoction (%) | 25 | 30 | 35 | |||
| B: addition of orange juice (%) | 20 | 25 | 30 | |||
| C: addition of pectin (%) | 3 | 4 | 5 | |||
| Ingredients | Crude Protein | Ether Extract | Crude Fiber | Crude Ash Powder | Water Content | Calcium | Phosphorus |
|---|---|---|---|---|---|---|---|
| Content | >18% | >4% | <5% | <8% | <10% | 1.0–1.8% | 0.6–1.2% |
| Run | A: Chenpi Decoction (%) | B: Orange Juice (%) | C: Pectin (%) | R: Total Sensory Evaluation Score |
|---|---|---|---|---|
| 1 | 35 | 25 | 5 | 60.12 ± 3.37 |
| 2 | 35 | 20 | 4 | 71.16 ± 2.35 |
| 3 | 30 | 25 | 4 | 83.30 ± 3.56 |
| 4 | 35 | 30 | 4 | 64.20 ± 4.89 |
| 5 | 25 | 25 | 3 | 69.15 ± 4.04 |
| 6 | 35 | 25 | 3 | 74.10 ± 3.60 |
| 7 | 25 | 25 | 5 | 67.90 ± 4.08 |
| 8 | 30 | 25 | 4 | 83.80 ± 2.62 |
| 9 | 30 | 25 | 4 | 82.00 ± 3.73 |
| 10 | 30 | 25 | 4 | 81.30 ± 3.11 |
| 11 | 30 | 30 | 5 | 66.20 ± 3.17 |
| 12 | 30 | 20 | 5 | 80.90 ± 2.02 |
| 13 | 30 | 20 | 3 | 88.19 ± 2.03 |
| 14 | 25 | 20 | 4 | 83.00 ± 4.10 |
| 15 | 30 | 25 | 4 | 81.00 ± 3.94 |
| 16 | 25 | 30 | 4 | 63.90 ± 3.87 |
| 17 | 30 | 30 | 3 | 71.10 ± 4.38 |
| 18 1 | 29.12 | 20 | 3.61 | 89.16 ± 2.13 |
| Source | Sum of Squares | df | Mean Square | F-Value | p-Value | |
|---|---|---|---|---|---|---|
| Model 1 | 1176.98 | 9 | 130.78 | 40.6 | <0.0001 | significant |
| A-Chenpi decoction | 28.13 | 1 | 28.13 | 8.73 | 0.0213 | |
| B-Orange juice | 420.5 | 1 | 420.5 | 130.53 | <0.0001 | |
| C-Pectin | 91.13 | 1 | 91.13 | 28.29 | 0.0011 | |
| AB | 36 | 1 | 36 | 11.18 | 0.0124 | |
| AC | 42.25 | 1 | 42.25 | 13.12 | 0.0085 | |
| BC | 1 | 1 | 1 | 0.3104 | 0.5948 | |
| A ² | 440.21 | 1 | 440.21 | 136.65 | <0.0001 | |
| B ² | 9.16 | 1 | 9.16 | 2.84 | 0.1356 | |
| C ² | 75.16 | 1 | 75.16 | 23.33 | 0.0019 | |
| Residual | 22.55 | 7 | 3.22 | |||
| Lack of Fit | 15.75 | 3 | 5.25 | 3.09 | 0.1523 | not significant |
| Composition | Per 100 g Fresh Weight | NRV% 1 |
|---|---|---|
| energy | 360 ± 4.35 (kJ) | 4% |
| protein | 0.53 ± 0.01 (g) | 1% |
| fat | 0.1 ± 0.02 (g) | 0% |
| carbohydrate | 20.4 ± 0.45 (g) | 7% |
| sodium | 18.3 ± 0.32 (mg) | 1% |
| Components | Content (µg/g Fresh Weight) | Components | Content (µg/g Fresh Weight) |
|---|---|---|---|
| Hesperidin | 509.71 ± 1.60 | Tangeretin | 1.79 ± 0.13 |
| Nobiletin | 143.10 ± 3.21 | Luteolin | 1.09 ± 0.16 |
| Naringin | 116.68 ± 1.53 | Chrysin | 0.91 ± 0.06 |
| Diosmin | 17.78 ± 0.33 | L-epicatechin | 0.82 ± 0.19 |
| Naringenin | 15.21 ± 0.62 | Baicalin | 0.54 ± 0.17 |
| Sinensetin | 15.20 ± 0.37 | Fisetin | 0.38 ± 0.04 |
| Vitexin | 11.38 ± 0.29 | Cynaroside | 0.25 ± 0.02 |
| Rutin | 8.94 ± 0.18 | Taxifolin | 0.230.00 |
| Neohesperidin | 8.10 ± 0.25 | Catechin | 0.22 ± 0.01 |
| Isovitexin | 6.66 ± 0.22 | Quercetin | 0.14 ± 0.02 |
| Apigenin | 3.25 ± 0.19 | Kaempferide | 0.11 ± 0.02 |
| Puerarin | 2.13 ± 0.09 | Quercitrin | 0.03 ± 0.01 |
Publisher’s Note: MDPI stays neutral with regard to jurisdictional claims in published maps and institutional affiliations. |
© 2022 by the authors. Licensee MDPI, Basel, Switzerland. This article is an open access article distributed under the terms and conditions of the Creative Commons Attribution (CC BY) license (https://creativecommons.org/licenses/by/4.0/).
Share and Cite
Peng, M.; Gao, Z.; Liao, Y.; Guo, J.; Shan, Y. Development of Citrus-Based Functional Jelly and an Investigation of Its Anti-Obesity and Antioxidant Properties. Antioxidants 2022, 11, 2418. https://doi.org/10.3390/antiox11122418
Peng M, Gao Z, Liao Y, Guo J, Shan Y. Development of Citrus-Based Functional Jelly and an Investigation of Its Anti-Obesity and Antioxidant Properties. Antioxidants. 2022; 11(12):2418. https://doi.org/10.3390/antiox11122418
Chicago/Turabian StylePeng, Mingfang, Zhipeng Gao, Yanfang Liao, Jiajing Guo, and Yang Shan. 2022. "Development of Citrus-Based Functional Jelly and an Investigation of Its Anti-Obesity and Antioxidant Properties" Antioxidants 11, no. 12: 2418. https://doi.org/10.3390/antiox11122418
APA StylePeng, M., Gao, Z., Liao, Y., Guo, J., & Shan, Y. (2022). Development of Citrus-Based Functional Jelly and an Investigation of Its Anti-Obesity and Antioxidant Properties. Antioxidants, 11(12), 2418. https://doi.org/10.3390/antiox11122418
