Glycan Activation of Clec4b Induces Reactive Oxygen Species Protecting against Neutrophilia and Arthritis
Abstract
1. Introduction
2. Materials and Methods
2.1. Animals
2.2. Arthritis Experiments
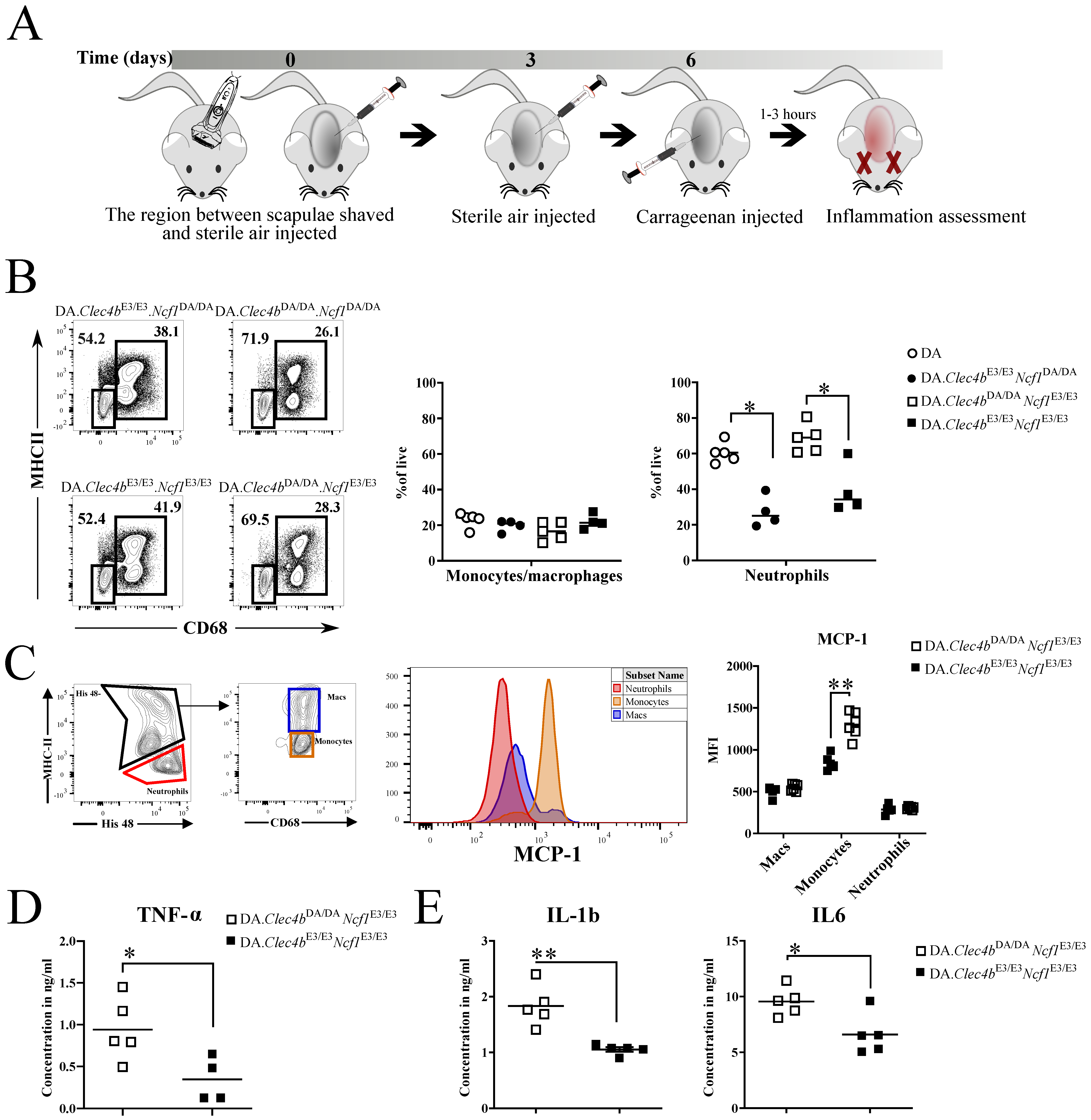
2.3. Carrageenan Air-Pouch Model
2.4. Gene Expression
2.5. Histology
2.6. Glycan Array
2.7. Flow Cytometry and Fluorescence-Activated Cell Sorter
2.8. Extracellular and Intracellular ROS Detection
2.9. Expression and Purification of the Rat Dcar and Its Mutant
2.10. Cytokine Quantification
2.11. Statistical Analysis
3. Results
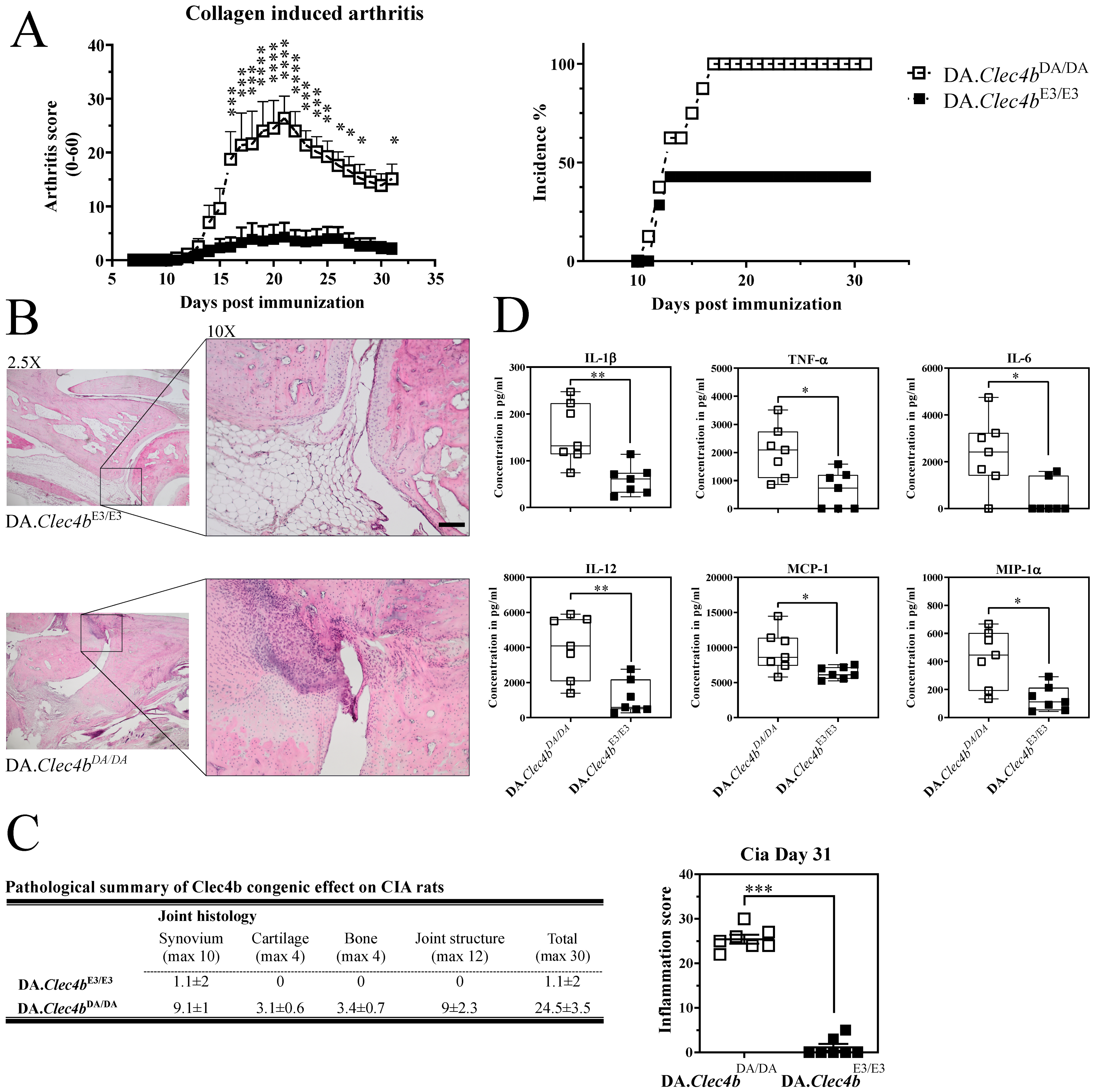
3.1. Clec4b Regulates Collagen Induced Arthritis and Has a Profound Effect on Cytokine Production
3.2. Clec4b Is Strongly Expressed on Neutrophils and Its Abrogation Leads to an Expansion of Neutrophils in Lymphoid Organs
3.3. Clec4b-Ncf1 Interaction Shows an Additive Effect on Arthritis
3.4. Clec4b-Ncf1 Additive Interaction on Extracellular and Intracellular ROS Production
3.5. Clec4b Regulates Inflammatory Status of Innate Myeloid Cells Independent of Ncf1
3.6. Clec4b Carbohydrate Recognition Motif Is Indispensable for Binding Zymosan, Leading to ROS Production
3.7. Glycan Array Analysis of Glycans Binding CLEC4B
4. Discussion
5. Conclusions
Supplementary Materials
Author Contributions
Funding
Institutional Review Board Statement
Informed Consent Statement
Data Availability Statement
Acknowledgments
Conflicts of Interest
References
- Smolen, J.S.; Aletaha, D.; McInnes, I.B. Rheumatoid arthritis. Lancet 2016, 388, 2023–2038. [Google Scholar] [CrossRef]
- Manolio, T.A.; Collins, F.S.; Cox, N.J.; Goldstein, D.B.; Hindorff, L.A.; Hunter, D.J.; McCarthy, M.I.; Ramos, E.M.; Cardon, L.R.; Chakravarti, A.; et al. Finding the missing heritability of complex diseases. Nature 2009, 461, 747–753. [Google Scholar] [CrossRef]
- Yau, A.C.Y.; Holmdahl, R. Rheumatoid arthritis: Identifying and characterising polymorphisms using rat models. Dis. Model. Mech. 2016, 9, 1111–1123. [Google Scholar] [CrossRef]
- Haag, S.; Tuncel, J.; Thordardottir, S.; Mason, D.E.; Yau, A.C.Y.; Dobritzsch, D.; Bäcklund, J.; Peters, E.C.; Holmdahl, R. Positional identification of RT1-B (HLA-DQ) as susceptibility locus for autoimmune arthritis. J. Immunol. 2015, 194, 2539–2550. [Google Scholar] [CrossRef] [PubMed]
- Rintisch, C.; Ameri, J.; Olofsson, P.; Luthman, H.; Holmdahl, R. Positional cloning of the Igl genes controlling rheumatoid factor production and allergic bronchitis in rats. Proc. Natl. Acad. Sci. USA 2008, 105, 14005–14010. [Google Scholar] [CrossRef]
- Olofsson, P.; Holmberg, J.; Tordsson, J.; Lu, S.; Akerström, B.; Holmdahl, R. Positional identification of Ncf1 as a gene that regulates arthritis severity in rats. Nat. Genet. 2003, 33, 25–32. [Google Scholar] [CrossRef] [PubMed]
- Yau, A.C.Y.; Tuncel, J.; Haag, S.; Norin, U.; Houtman, M.; Padyukov, L.; Holmdahl, R. Conserved 33-kb haplotype in the MHC class III region regulates chronic arthritis. Proc. Natl. Acad. Sci. USA 2016, 113, E3716–E3724. [Google Scholar] [CrossRef]
- Lorentzen, J.C.; Flornes, L.; Eklöw, C.; Bäckdahl, L.; Ribbhammar, U.; Guo, J.P.; Smolnikova, M.; Dissen, E.; Seddighzadeh, M.; Brookes, A.J.; et al. Association of arthritis with a gene complex encoding C-type lectin-like receptors. Arthritis Rheum. 2007, 56, 2620–2632. [Google Scholar] [CrossRef]
- Olofsson, P.; Holmberg, J.; Pettersson, U.; Holmdahl, R. Identification and isolation of dominant susceptibility loci for pristane-induced arthritis. J. Immunol. 2003, 171, 407–416. [Google Scholar] [CrossRef]
- Olofsson, P.; Lu, S.; Holmberg, J.; Song, T.; Wernhoff, P.; Pettersson, U.; Holmdahl, R. A comparative genetic analysis between collagen-induced arthritis and pristane-induced arthritis. Arthritis Rheum. 2003, 48, 2332–2342. [Google Scholar] [CrossRef] [PubMed]
- Savina, A.; Jancic, C.; Hugues, S.; Guermonprez, P.; Vargas, P.; Moura, I.C.; Lennon-Duménil, A.-M.; Seabra, M.C.; Raposo, G.; Amigorena, S. NOX2 controls phagosomal pH to regulate antigen processing during crosspresentation by dendritic cells. Cell 2006, 126, 205–218. [Google Scholar] [CrossRef] [PubMed]
- Gelderman, K.A.; Hultqvist, M.; Pizzolla, A.; Zhao, M.; Nandakumar, K.S.; Mattsson, R.; Holmdahl, R. Macrophages suppress T cell responses and arthritis development in mice by producing reactive oxygen species. J. Clin. Investig. 2007, 117, 3020–3028. [Google Scholar] [CrossRef]
- Deffert, C.; Carnesecchi, S.; Yuan, H.; Rougemont, A.-L.; Kelkka, T.; Holmdahl, R.; Krause, K.-H.; Schäppi, M.G. Hyperinflammation of chronic granulomatous disease is abolished by NOX2 reconstitution in macrophages and dendritic cells. J. Pathol. 2012, 228, 341–350. [Google Scholar] [CrossRef]
- Olsson, L.M.; Johansson, Å.C.; Gullstrand, B.; Jönsen, A.; Saevarsdottir, S.; Rönnblom, L.; Leonard, D.; Wetterö, J.; Sjöwall, C.; Svenungsson, E.; et al. A single nucleotide polymorphism in the NCF1 gene leading to reduced oxidative burst is associated with systemic lupus erythematosus. Ann. Rheum. Dis. 2017, 76, 1607–1613. [Google Scholar] [CrossRef] [PubMed]
- Zhao, J.; Ma, J.; Deng, Y.; Kelly, J.A.; Kim, K.; Bang, S.Y.; Lee, H.-S.; Li, Q.-Z.; Wakeland, Q.-Z.L.E.K.; Qiu, R.; et al. A missense variant in NCF1 is associated with susceptibility to multiple autoimmune diseases. Nat. Genet. 2017, 49, 433–437. [Google Scholar] [CrossRef]
- Brown, G.D.; Willment, J.A.; Whitehead, L. C-type lectins in immunity and homeostasis. Nat. Rev. Immunol. 2018, 18, 374–389. [Google Scholar] [CrossRef] [PubMed]
- Yamasaki, S.; Matsumoto, M. C-type lectin Mincle is an activating receptor for pathogenic fungus, Malassezia. Proc. Natl. Acad. Sci. USA 2009, 106, 1897–1902. [Google Scholar] [CrossRef]
- Saijo, S.; Ikeda, S.; Yamabe, K.; Kakuta, S.; Ishigame, H.; Akitsu, A.; Fujikado, N.; Kusaka, T.; Kubo, S.; Chung, S.-H.; et al. Dectin-2 recognition of α-mannans and induction of Th17 cell differentiation is essential for host defense against candida albicans. Immunity 2010, 32, 681–691. [Google Scholar] [CrossRef]
- Zhu, L.L.; Zhao, X.Q.; Jiang, C.; You, Y.; Chen, X.P.; Jiang, Y.Y.; Jia, X.-M.; Lin, X. C-type lectin receptors dectin-3 and dectin-2 form a heterodimeric pattern-recognition receptor for host defense against fungal infection. Immunity 2013, 39, 324–334. [Google Scholar] [CrossRef]
- Gour, N.; Lajoie, S.; Smole, U.; White, M.; Hu, D.; Goddard, P.; Eng, C.; Mak, A.; Oh, S.; Kim, J.; et al. Dysregulated invertebrate tropomyosin-dectin-1 interaction confers susceptibility to allergic diseases. Sci. Immunol. 2018, 3, 1–14. [Google Scholar] [CrossRef]
- Fujikado, N.; Saijo, S.; Yonezawa, T.; Shimamori, K.; Ishii, A.; Sugai, S.; Kotaki, H.; Sudo, K.; Nose, M.; Iwakura, Y. Dcir deficiency causes development of autoimmune diseases in mice due to excess expansion of dendritic cells. Nat. Med. 2008, 14, 176–180. [Google Scholar] [CrossRef] [PubMed]
- Takagawa, T.; Kitani, A.; Fuss, I.; Levine, B.; Brant, S.R.; Peter, I.; Tajima, M.; Nakamuraand, S.; Strober, W. An increase in LRRK2 suppresses autophagy and enhances Dectin-1-induced immunity in a mouse model of colitis. Sci. Transl. Med. 2018, 10, eaan8162. [Google Scholar] [CrossRef] [PubMed]
- Bäckdahl, L.; Aoun, M.; Norin, U.; Holmdahl, R. Identification of Clec4b as a novel regulator of bystander activation of auto-reactive T cells and autoimmune disease. PLoS Genet. 2020, 16, e1008788. [Google Scholar] [CrossRef]
- Del Fresno, C.; Iborra, S.; Saz-Leal, P.; Martínez-López, M.; Sancho, D. Flexible Signaling of Myeloid C-Type Lectin Receptors in Immunity and Inflammation. Front. Immunol. 2018, 9, 804. [Google Scholar] [CrossRef]
- Tuncel, J.; Haag, S.; Hoffmann, M.H.; Yau, A.C.Y.; Hultqvist, M.; Olofsson, P.; Backlund, J.; Nandakumar, K.S.; Weidner, D.; Fischer, A.; et al. Animal Models of Rheumatoid Arthritis (I): Pristane-Induced Arthritis in the Rat. PLoS ONE 2016, 11, e0155936. [Google Scholar] [CrossRef]
- Duarte, D.B.; Vasko, M.R.; Fehrenbacher, J.C. Models of inflammation: Carrageenan air pouch. Curr. Protoc. Pharmacol. 2016, 2016, 5.6.1–5.6.9. [Google Scholar] [CrossRef]
- Mccoy, C.E. Flow Cytometry-Based Bead-Binding Assay for Measuring Receptor Ligand Specificity. In Toll-Like Receptors; Methods in Molecular Biology; Humana Press: New York, NY, USA, 2016; Volume 1390, pp. 121–129. [Google Scholar]
- Daws, M.R.; Nakken, B.; Lobato-Pascual, A.; Josien, R.; Dissen, E.; Fossum, S. Dendritic Cell Activating Receptor 1 (DCAR1) Associates With FcεRIγ and Is Expressed by Myeloid Cell Subsets in the Rat. Front. Immunol. 2019, 10, 1060. [Google Scholar] [CrossRef]
- Nandakumar, K.S.; Holmdahl, R. Antibody-induced arthritis: Disease mechanisms and genes involved at the effector phase of arthritis. Arthritis Res. Ther. 2006, 8, 223. [Google Scholar] [CrossRef][Green Version]
- Wright, H.L.; Moots, R.J.; Edwards, S.W. The multifactorial role of neutrophils in rheumatoid arthritis. Nat. Rev. Rheumatol. 2014, 10, 593–601. [Google Scholar] [CrossRef]
- Song, E.; Jaishankar, G.B.; Saleh, H.; Jithpratuck, W.; Sahni, R.; Krishnaswamy, G. Chronic granulomatous disease: A review of the infectious and inflammatory complications. Clin. Mol. Allergy 2011, 9, 10. [Google Scholar] [CrossRef] [PubMed]
- Zhong, J.; Olsson, L.M.; Urbonaviciute, V.; Yang, M.; Bäckdahl, L.; Holmdahl, R. Association of NOX2 subunits genetic variants with autoimmune diseases. Free Radic. Biol. Med. 2018, 125, 72–80. [Google Scholar] [CrossRef]
- Palma, A.S.; Feizi, T.; Zhang, Y.; Stoll, M.S.; Lawson, A.M.; Díaz-Rodríguez, E.; Campanero-Rhodes, M.A.; Costa, J.; Gordon, S.; Brown, G.D.; et al. Ligands for the beta-glucan receptor, Dectin-1, assigned using “designer” microarrays of oligosaccharide probes (neoglycolipids) generated from glucan polysaccharides. J. Biol. Chem. 2006, 281, 5771–5779. [Google Scholar] [CrossRef]
- Feinberg, H.; Jégouzo, S.A.F.; Rex, M.J.; Drickamer, K.; Weis, W.I.; Taylor, M.E. Mechanism of pathogen recognition by human dectin-2. J. Biol. Chem. 2017, 292, 13402–13414. [Google Scholar] [CrossRef]
- Goodridge, H.S.; Simmons, R.M.; Underhill, D.M. Dectin-1 stimulation by Candida albicans yeast or zymosan triggers NFAT activation in macrophages and dendritic cells. J. Immunol. 2007, 178, 3107–3115. [Google Scholar] [CrossRef]
- Dillon, S.; Agrawal, S.; Banerjee, K.; Letterio, J.; Denning, T.L.; Oswald-Richter, K.; Kasprowicz, D.J.; Kellar, K.; Pare, J.; van Dyke, T.; et al. Yeast zymosan, a stimulus for TLR2 and dectin-1, induces regulatory antigen-presenting cells and immunological tolerance. J. Clin. Investig. 2006, 116, 916–928. [Google Scholar] [CrossRef]
- Lee, R.T.; Hsu, T.L.; Huang, S.K.; Hsieh, S.L.; Wong, C.H.; Lee, Y.C. Survey of immune-related, mannose/fucose-binding C-type lectin receptors reveals widely divergent sugar-binding specificities. Glycobiology 2011, 21, 512–520. [Google Scholar] [CrossRef]
- Uto, T.; Fukaya, T.; Takagi, H.; Arimura, K.; Nakamura, T.; Kojima, N.; Malissen, B.; Sato, K. Clec4A4 is a regulatory receptor for dendritic cells that impairs inflammation and T-cell immunity. Nat. Commun. 2016, 7, 11273. [Google Scholar] [CrossRef] [PubMed]
- Geijtenbeek, T.B.H.; Gringhuis, S.I. C-type lectin receptors in the control of T helper cell differentiation. Nat. Rev. Immunol. 2016, 16, 433–448. [Google Scholar] [CrossRef] [PubMed]
- Toyonaga, K.; Torigoe, S.; Motomura, Y.; Kamichi, T.; Hayashi, J.M.; Morita, Y.S.; Noguchi, N.; Chuma, Y.; Kiyohara, H.; Matsuo, K.; et al. C-Type Lectin Receptor DCAR Recognizes Mycobacterial Phosphatidyl-Inositol Mannosides to Promote a Th1 Response during Infection. Immunity 2016, 45, 1245–1257. [Google Scholar] [CrossRef] [PubMed]
- Ivashkiv, L.B. Cross-regulation of signaling by ITAM-associated receptors. Nat. Immunol. 2009, 10, 340–347. [Google Scholar] [CrossRef] [PubMed]
- Troegeler, A.; Mercier, I.; Cougoule, C.; Pietretti, D.; Colom, A.; Duval, C.; Manh, T.-P.V.; Capilla, F.; Poincloux, R.; Pingris, K.; et al. C-type lectin receptor DCIR modulates immunity to tuberculosis by sustaining type I interferon signaling in dendritic cells. Proc. Natl. Acad. Sci. USA 2017, 114, E540–E549. [Google Scholar] [CrossRef] [PubMed]
- Nash, A.K.; Auchtung, T.A.; Wong, M.C.; Smith, D.P.; Gesell, J.R.; Ross, M.C.; Stewart, C.J.; Metcalf, G.A.; Muzny, D.M.; Gibbs, R.A.; et al. The gut mycobiome of the Human Microbiome Project healthy cohort. Microbiome 2017, 5, 153. [Google Scholar] [CrossRef]
- Martínez-López, M.; Iborra, S.; Conde-Garrosa, R.; Mastrangelo, A.; Danne, C.; Mann, E.R.; Reid, D.M.; Gaboriau-Routhiau, V.; Chaparro, M.; Lorenzo, M.P.; et al. Microbiota Sensing by Mincle-Syk Axis in Dendritic Cells Regulates Interleukin-17 and -22 Production and Promotes Intestinal Barrier Integrity. Immunity 2019, 50, 446–461.e9. [Google Scholar] [CrossRef]
- Holmdahl, R.; Sareila, O.; Olsson, L.M.; Bäckdahl, L.; Wing, K. Ncf1 polymorphism reveals oxidative regulation of autoimmune chronic inflammation. Immunol. Rev. 2016, 269, 228–247. [Google Scholar] [CrossRef] [PubMed]







| Protein Name. | Protein Sequence |
|---|---|
| The rat antigen presenting cell lectin-like receptor A1 (acc. Nb.: Q67DU9) | MPLLLLLPLLWAGALAHHHHHHGGGSENLYFQSMMEKPNRRLSELHTYNSNFTCCS DGTMVSGKVWSCCPKDWKPFGSHCYFTTDFVANWNESKEKCSHMGAHLLVIHSQE EQDFINGILDTRWGYFTGLSDQGQNQWQWIDQTPYNESVTFWHEDEPNNDYEKCVE INHHKDIGWGWNDVVCSSEHKSICQVKKIYL |
| The rat antigen presenting cell lectin-like receptor A1 mutant_E167Q_N169D | MPLLLLLPLLWAGALAHHHHHHGGGSENLYFQSMMEKPNRRLSELHTYNSNFTCCS DGTMVSGKVWSCCPKDWKPFGSHCYFTTDFVANWNESKEKCSHMGAHLLVIHSQE EQDFINGILDTRWGYFTGLSDQGQNQWQWIDQTPYNESVTFWHEDQPDNDYEKCVE INHHKDIGWGWNDVVCSSEHKSICQVKKIYL |
Publisher’s Note: MDPI stays neutral with regard to jurisdictional claims in published maps and institutional affiliations. |
© 2021 by the authors. Licensee MDPI, Basel, Switzerland. This article is an open access article distributed under the terms and conditions of the Creative Commons Attribution (CC BY) license (https://creativecommons.org/licenses/by/4.0/).
Share and Cite
Aoun, M.; Cai, X.; Xu, B.; Lahore, G.F.; Bonner, M.Y.; He, Y.; Bäckdahl, L.; Holmdahl, R. Glycan Activation of Clec4b Induces Reactive Oxygen Species Protecting against Neutrophilia and Arthritis. Antioxidants 2022, 11, 12. https://doi.org/10.3390/antiox11010012
Aoun M, Cai X, Xu B, Lahore GF, Bonner MY, He Y, Bäckdahl L, Holmdahl R. Glycan Activation of Clec4b Induces Reactive Oxygen Species Protecting against Neutrophilia and Arthritis. Antioxidants. 2022; 11(1):12. https://doi.org/10.3390/antiox11010012
Chicago/Turabian StyleAoun, Mike, Xiaojie Cai, Bingze Xu, Gonzalo Fernandez Lahore, Michael Yi Bonner, Yibo He, Liselotte Bäckdahl, and Rikard Holmdahl. 2022. "Glycan Activation of Clec4b Induces Reactive Oxygen Species Protecting against Neutrophilia and Arthritis" Antioxidants 11, no. 1: 12. https://doi.org/10.3390/antiox11010012
APA StyleAoun, M., Cai, X., Xu, B., Lahore, G. F., Bonner, M. Y., He, Y., Bäckdahl, L., & Holmdahl, R. (2022). Glycan Activation of Clec4b Induces Reactive Oxygen Species Protecting against Neutrophilia and Arthritis. Antioxidants, 11(1), 12. https://doi.org/10.3390/antiox11010012

