Long-Term Outcomes of Early Autism Spectrum Disorder Screening: Prevalence and Diagnostic Stability in a Decade-Long Cohort from Türkiye
Abstract
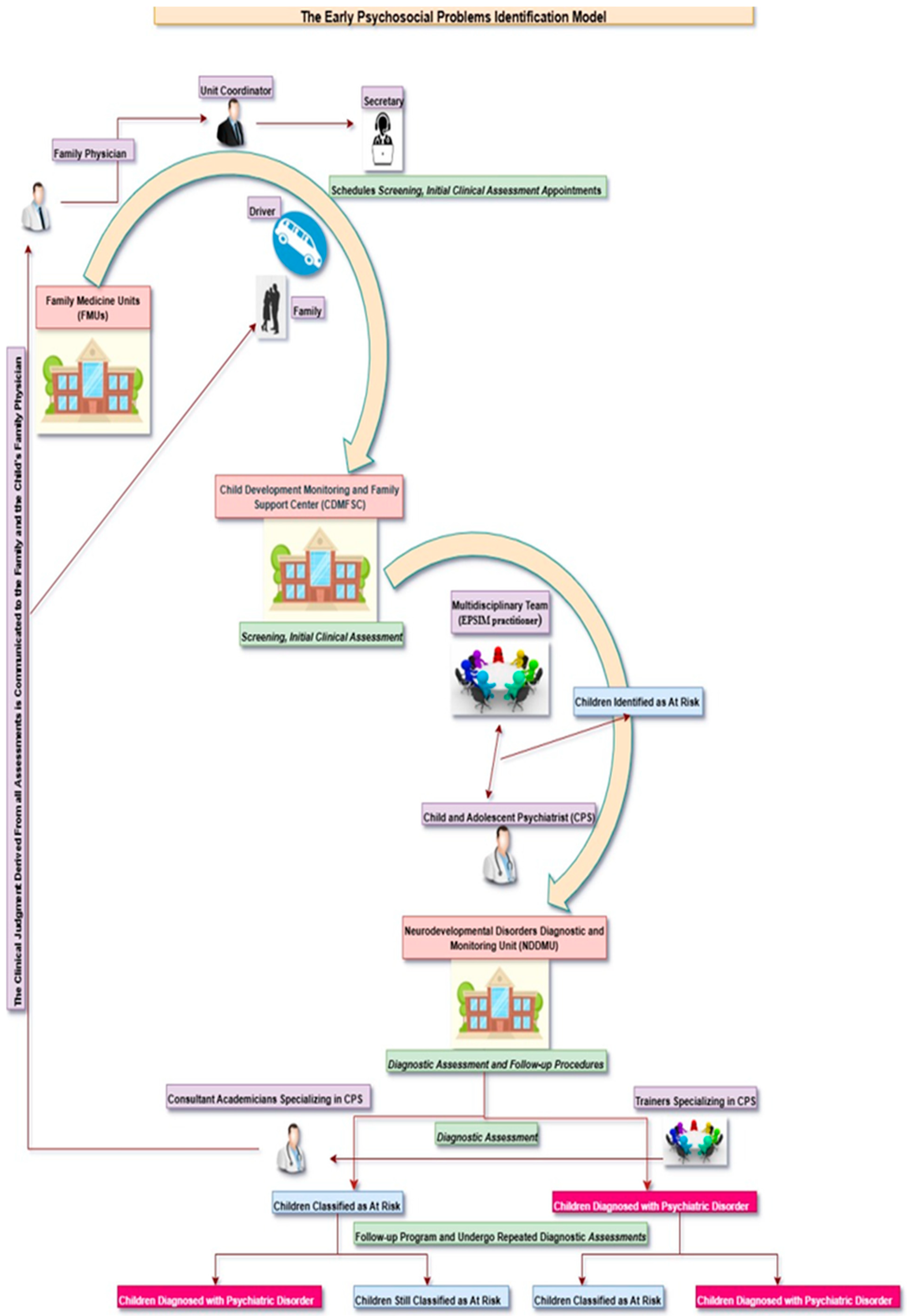
1. Introduction
2. Materials and Methods
2.1. Study Design and Ethics Approval
2.2. Participants and Sampling Procedure
2.3. Assessment Tool and Administration
Modified Checklist for Autism with Follow-Up Interview (M-CHAT-R/F)
2.4. Statistical Analysis
3. Results
4. Discussion
5. Strengths and Limitations
6. Conclusions
Author Contributions
Funding
Institutional Review Board Statement
Informed Consent Statement
Data Availability Statement
Conflicts of Interest
Abbreviations
| EPSIM | Early Psychosocial Problems Identification Model |
| ASD | Autism Spectrum Disorder |
| DSM-5-TR | Diagnostic and Statistical Manual of Mental Disorders, Fifth Edition, Text Revision |
| M-CHAT-R/F | The Modified Checklist for Autism in Toddlers, Revised with Follow-Up |
| HCWs | Healthcare Workers |
| FMUs | Family Medicine Units |
| CDMFSU | The Child Development Monitoring and Family Support Unit |
| NDDMU | The Neurodevelopmental Disorders Diagnostic and Monitoring Unit |
Appendix A
Appendix A.1. EPSIM

References
- American Psychiatric Association. Diagnostic and Statistical Manual of Mental Disorders: DSM-5-TR, 5th ed.; American Psychiatric Association Publishing: Washington, DC, USA, 2022. [Google Scholar]
- Global Burden of Disease Study 2021 Autism Spectrum Collaborators. The Global Epidemiology and Health Burden of the Autism Spectrum: Findings from the Global Burden of Disease Study 2021. Lancet Psychiatry 2025, 12, 111–121. [CrossRef]
- GBD 2021 Diseases and Injuries Collaborators. Global incidence, prevalence, years lived with disability (YLDs), disability-adjusted life-years (DALYs), and healthy life expectancy (HALE) for 371 diseases and injuries in 204 countries and territories and 811 subnational locations, 1990–2021: A systematic analysis for the Global Burden of Disease Study 2021. Lancet 2024, 403, 2133–2161. [Google Scholar] [CrossRef]
- Centers for Disease Control and Prevention. Principles of Epidemiology in Public Health Practice, 3rd ed.; U.S. Department of Health and Human Services: Atlanta, GA, USA, 2020. Available online: https://www.cdc.gov/csels/dsepd/ss1978/index.html (accessed on 4 December 2025).
- Hyman, S.L.; Levy, S.E.; Myers, S.M. Council on Children with Disabilities; Section on Developmental and Behavioral Pediatrics. Identification, evaluation, and management of children with autism spectrum disorder. Pediatrics 2020, 145, e20193447. [Google Scholar] [CrossRef]
- Zwaigenbaum, L.; Bauman, M.L.; Fein, D.; Pierce, K.; Buie, T.; Davis, P.A.; Newschaffer, C.; Robins, D.L.; Wetherby, A.; Choueiri, R.; et al. Early screening of autism spectrum disorder: Recommendations for practice and research. Pediatrics 2015, 136, S41–S59. [Google Scholar] [CrossRef]
- Lipkin, P.H.; Macias, M.M.; Norwood, K.W., Jr.; Brei, T.J.; Davidson, L.F.; Davis, B.E.; Ellerbeck, K.A.; Houtrow, A.J.; Hyman, S.L.; Kuo, D.Z.; et al. Promoting optimal development: Identifying infants and young children with developmental disorders through developmental surveillance and screening. Pediatrics 2020, 145, e20193449. [Google Scholar] [CrossRef]
- Zhang, Y.; Zhou, Z.; Xu, Q.; Li, H.; Lv, Y.; Zhu, G.; Dong, P.; Li, D.; Wang, Y.; Tang, X.; et al. Screening for Autism Spectrum Disorder in Toddlers During the 18- and 24-Month Well-Child Visits. Front. Psychiatry 2022, 13, 879625. [Google Scholar] [CrossRef]
- Wieckowski, A.T.; Hamner, T.; Nanovic, S.; Porto, K.S.; Coulter, K.L.; Eldeeb, S.Y.; Chen, C.-M.A.; Fein, D.A.; Barton, M.L.; Adamson, L.B.; et al. Early and Repeated Screening Detects Autism Spectrum Disorder. J. Pediatr. 2021, 234, 227–235. [Google Scholar] [CrossRef]
- Lindly, O.J.; Abate, D.J.; Park, H.J.; Kuhn, J.; Fuchu, P.; Feinberg, E.; Broder-Fingert, S. The influence of policy on early diagnosis and other autism services: A narrative review. Rev. J. Autism Dev. Disord. 2024, 1–23. [Google Scholar] [CrossRef]
- Dursun, O.B.; Turan, B.; Öğütlü, H.; Binici, N.C.; Örengül, A.C.; Alataş, E.; Özdemir, R.M.; Taşlıbeyaz, E.; Karaman, S.; Mukaddes, N.M.; et al. A new model for recognition, referral, and follow-up of autism spectrum disorder: A nationwide program. Autism Res. 2022, 15, 1961–1970. [Google Scholar] [CrossRef]
- Nygren, G.; Sandberg, E.; Gillstedt, F.; Ekeroth, G.; Arvidsson, T.; Gillberg, C. A new screening programme for autism in a general population of Swedish toddlers. Res. Dev. Disabil. 2012, 33, 1200–1210. [Google Scholar] [CrossRef] [PubMed]
- Wallace, S.; Fein, D.; Rosanoff, M.; Dawson, G.; Hossain, S.; Brennan, L.; Como, A.; Shih, A. A global public health strategy for autism spectrum disorders. Autism Res. 2012, 5, 211–217. [Google Scholar] [CrossRef]
- Pasco, G.; Clark, B.; Dragan, I.; Kalambayi, F.; Slonims, V.; Tarpan, A.K.; Wittemeyer, K. A training and development project to improve services and opportunities for social inclusion for children and young people with autism in Romania. Autism 2014, 18, 827–831. [Google Scholar] [CrossRef]
- Shahrokhi, H.; Ghiasi, A.; Gholipour, K.; Fanid, L.M.; Shamekhi, H.R.; Iezadi, S. Considerations about the implementation of an autism screening program in Iran: A qualitative study. BMC Psychiatry 2021, 21, 55. [Google Scholar] [CrossRef]
- Fombonne, E. Epidemiology of autistic disorder and other pervasive developmental disorders. J. Clin. Psychiatry 2005, 66, 3–8. [Google Scholar]
- Maenner, M.J.; Shaw, K.A.; Baio, J.; Washington, A.; Patrick, M.; DiRienzo, M.; Christensen, D.L.; Wiggins, L.D.; Pettygrove, S.; Andrews, J.G.; et al. Prevalence of Autism Spectrum Disorder Among Children Aged 8 Years—Autism and Developmental Disabilities Monitoring Network, 11 Sites, United States, 2016. MMWR Surveill. Summ. 2020, 69, 1–12. [Google Scholar] [CrossRef] [PubMed]
- Autism and Developmental Disabilities Monitoring Network Principal Investigators; CDC. Prevalence of autism spectrum disorders—Six sites, United States, 2000. MMWR Surveill. Summ. 2007, 56, 1–11.
- Maenner, M.J. Prevalence and characteristics of ASD among children aged 8 years—2020. MMWR Surveill. Summ. 2023, 72, 1–14. [Google Scholar] [CrossRef]
- Shaw, K.A.; Williams, S.; Patrick, M.E.; Valencia-Prado, M.; Durkin, M.S.; Howerton, E.M.; Ladd-Acosta, C.M.; Pas, E.T.; Bakian, A.V.; Bartholomew, P.; et al. Prevalence and early identification of ASD among children aged 4 and 8 years—2022. MMWR Surveill. Summ. 2025, 74, 1–22. [Google Scholar] [CrossRef] [PubMed]
- Baxter, A.J.; Brugha, T.S.; Erskine, H.E.; Scheurer, R.W.; Vos, T.; Scott, J.G. The epidemiology and global burden of autism spectrum disorders. Psychol. Med. 2015, 45, 601–613. [Google Scholar] [CrossRef]
- Elias, R.; Lord, C. Diagnostic stability in individuals with ASD: Longitudinal follow-up. J. Child Psychol. Psychiatry 2021, 63, 973–983. [Google Scholar] [CrossRef] [PubMed]
- Bieleninik, Ł.; Posserud, M.B.; Geretsegger, M.; Thompson, G.; Elefant, C.; Gold, C. Tracing the temporal stability of autism spectrum diagnosis and severity as measured by the Autism Diagnostic Observation Schedule: A systematic review and meta-analysis. PLoS ONE 2017, 12, e0183160. [Google Scholar] [CrossRef] [PubMed]
- Brian, J.; Bryson, S.E.; Smith, I.M.; Roberts, W.; Roncadin, C.; Szatmari, P.; Zwaigenbaum, L. Stability and change in ASD diagnosis from age 3 to middle childhood in a high-risk sibling cohort. Autism 2016, 45, 888–892. [Google Scholar] [CrossRef]
- Qiu, S.; Lu, Y.; Li, Y.; Shi, J.; Cui, H.; Gu, Y.; Li, Y.; Zhong, W.; Zhu, X.; Liu, Y.; et al. Prevalence of autism spectrum disorder in Asia: A systematic review and meta-analysis. Psychiatry Res. 2020, 284, 112679. [Google Scholar] [CrossRef] [PubMed]
- Morales-Hidalgo, P.; Roigé-Castellví, J.; Hernández-Martínez, C.; Voltas, N.; Canals, J. Prevalence and characteristics of autism spectrum disorder among Spanish school-age children. J. Autism Dev. Disord. 2018, 48, 3176–3190. [Google Scholar] [CrossRef]
- Jin, Z.; Yang, Y.; Liu, S.; Huang, H.; Jin, X. Prevalence of DSM-5 autism spectrum disorder among school-based children aged 3–12 years in Shanghai, China. J. Autism Dev. Disord. 2018, 48, 2434–2443. [Google Scholar] [CrossRef] [PubMed]
- Gotham, K.; Pickles, A.; Lord, C. Trajectories of autism severity using standardized ADOS scores. Pediatrics 2012, 130, e1278–e1284. [Google Scholar] [CrossRef]
- Wikipedia Contributors. Turkey. Wikipedia. Available online: https://tr.wikipedia.org/wiki/Türkiye (accessed on 1 July 2025).
- Robins, D.L.; Fein, D.; Barton, M.L.; Green, J.A. The Modified Checklist for Autism in Toddlers: An initial study investigating the early detection of autism and pervasive developmental disorders. J. Autism Dev. Disord. 2001, 31, 131–144. [Google Scholar] [CrossRef]
- Robins, D.L.; Casagrande, K.; Barton, M.; Chen, C.-M.A.; Dumont-Mathieu, T.; Fein, D. Validation of the Modified Checklist for Autism in Toddlers, Revised with Follow-up (M-CHAT-R/F). Pediatrics 2014, 133, 37–45. [Google Scholar] [CrossRef]
- Yıkgeç, A. Değiştirilmiş Erken Çocukluk Dönemi Otizm Tarama Ölçeğinin Türk Örneklemi Üzerine Geçerlik Çalışması; Yayımlanmamış Yüksek Lisans Tezi; Boğaziçi Üniversitesi Sosyal Bilimler Enstitüsü: Istanbul, Turkey, 2015. [Google Scholar]
- Elsabbagh, M.; Divan, G.; Koh, Y.J.; Kim, Y.S.; Kauchali, S.; Marcín, C.; Montiel-Nava, C.; Patel, V.; Paula, C.S.; Wang, C.; et al. Global prevalence of autism and other pervasive developmental disorders. Autism Res. 2012, 5, 160–179. [Google Scholar] [CrossRef]
- Issac, A.; Halemani, K.; Shetty, A.; Thimmappa, L.; Vijay, V.R.; Koni, K.; Mishra, P.; Kapoor, V. The global prevalence of autism spectrum disorder in children: A systematic review and meta-analysis. Osong Public Health Res. Perspect. 2025, 16, 3–27. [Google Scholar] [CrossRef]
- Guthrie, W.; Wallis, K.; Bennett, A.; Brooks, E.; Dudley, J.; Gerdes, M.; Pandey, J.; Levy, S.E.; Schultz, R.T.; Miller, J.S. Accuracy of autism screening in a large pediatric network. Pediatrics 2019, 144, e20183963. [Google Scholar] [CrossRef]
- Pierce, K.; Gazestani, V.H.; Bacon, E.; Barnes, C.C.; Cha, D.; Nalabolu, S.; Lopez, L.; Moore, A.; Pence-Stophaeros, S.; Courchesne, E. Evaluation of the diagnostic stability of the early autism spectrum disorder phenotype in the general population starting at 12 months. JAMA Pediatr. 2019, 173, 578–587. [Google Scholar] [CrossRef]
- Benedetto, L.; Cucinotta, F.; Maggio, R.; Germanò, E.; De Raco, R.; Alquino, A.; Impallomeni, C.; Siracusano, R.; Vetri, L.; Roccella, M.; et al. One-Year Follow-Up Diagnostic Stability of Autism Spectrum Disorder Diagnosis in a Clinical Sample of Children and Toddlers. Brain Sci. 2021, 11, 37. [Google Scholar] [CrossRef] [PubMed]
- Lord, C.; Brugha, T.S.; Charman, T.; Cusack, J.; Dumas, G.; Frazier, T.; Jones, E.J.H.; Jones, R.M.; Pickles, A.; State, M.W.; et al. Autism spectrum disorder. Nat. Rev. Dis. Primers 2020, 6, 5. [Google Scholar] [CrossRef] [PubMed]
- Ozonoff, S.; Young, G.S.; Landa, R.J.; Brian, J.; Bryson, S.; Charman, T.; Chawarska, K.; Macari, S.L.; Messinger, D.; Stone, W.L.; et al. Diagnostic stability in young children at risk for autism spectrum disorder: A Baby Siblings Research Consortium study. J. Child Psychol. Psychiatry 2015, 56, 988–998. [Google Scholar] [CrossRef]
- May, T.; Brignell, A.; Williams, K. Parent-reported autism diagnostic stability and trajectories in the Longitudinal Study of Australian Children. Autism Res. 2021, 14, 773–786. [Google Scholar] [CrossRef]
- Loomes, R.; Hull, L.; Mandy, W.P.L. What is the male-to-female ratio in autism spectrum disorder? A systematic review and meta-analysis. J. Am. Acad. Child Adolesc. Psychiatry 2017, 56, 466–474. [Google Scholar] [CrossRef] [PubMed]
- Shaw, K.A.; Bilder, D.A.; McArthur, D.; Williams, A.R.; Amoakohene, E.; Bakian, A.V.; Durkin, M.S.; Fitzgerald, R.T.; Furnier, S.M.; Hughes, M.M.; et al. Early identification of autism spectrum disorder among children aged 4 years. MMWR Surveill. Summ. 2023, 72, 1–15. [Google Scholar] [CrossRef]
- Mao, H.; Cheng, L.; Zhang, Y.; Zhang, F. Gender differences in autism spectrum disorder: A systematic review of diagnosis, intervention, and outcomes. Gend. Sustain. Glob. South 2024, 1, 92–136. [Google Scholar] [CrossRef]
- Mete Yeşil, A.; İskender, H.C.; Cihan Çam, E.; Ömercioğlu, E.; Kılınç, Ş.; Özmert, E.N. Recognizing the overlooked: Rethinking autism spectrum disorder symptom presentation in girls. Turk. J. Pediatr. 2025, 67, 514–521. [Google Scholar] [CrossRef]
- Hiller, R.M.; Young, R.L.; Weber, N. Sex differences in pre-diagnosis concerns for children later diagnosed with autism spectrum disorder. Autism 2016, 20, 75–84. [Google Scholar] [CrossRef]
- Andoy-Galvan, J.A.; Ramalingam, P.N.; Patil, S.S.; bin Shobri, M.A.S.; Chinna, K.; Sahrir, M.S.; Chidambaram, K. Mode of delivery, order of birth, parental age gap and autism spectrum disorder among Malaysian children: A case-control study. Heliyon 2020, 6, e05068. [Google Scholar] [CrossRef]
- Alvares, G.A.; Licari, M.K.; Stevenson, P.G.; Bebbington, K.; Cooper, M.N.; Glasson, E.J.; Tan, D.W.; Uljarević, M.; Varcin, K.J.; Wray, J.; et al. Investigating associations between birth order and autism diagnostic phenotypes. J. Child Psychol. Psychiatry 2021, 62, 961–970. [Google Scholar] [CrossRef] [PubMed]
- Arroyo-Borrell, E.; Renart, G.; Saurina, C.; Saez, M. Influence of maternal background has on children’s mental health. Int. J. Equity Health 2017, 16, 63. [Google Scholar] [CrossRef]
- Avcu, A.U.; Çalışkan, Z. Ev merkezli anne-bebek eğitim programının bebeğin kişisel sosyal ve motor gelişimi üzerindeki etkisi. Karabük Üniv. Sos. Bilim. Enst. Derg. 2015, 5, 152–163. [Google Scholar]
- Hsin, A.; Felfe, C. When Does Time Matter? Maternal Employment, Children’s Time With Parents, and Child Development. Demography 2014, 51, 1867–1894. [Google Scholar] [CrossRef] [PubMed]
- Kopp, M.; Lindauer, M.; Garthus-Niegel, S. Association between maternal employment and the child’s mental health: A systematic review with meta-analysis. Eur. Child Adolesc. Psychiatry 2024, 33, 3025–3042. [Google Scholar] [CrossRef] [PubMed]
- Atatürk Üniversitesi Research Hospital. Research Hospital About Us. Atatürk Üniversitesi. Available online: https://www.atauni.edu.tr/en/saglik/arastirma-hastanesi (accessed on 4 December 2025).

| Variables | % (n)/MEAN ± SD |
|---|---|
| Child Age (years) | 3.1 ± 1.1 |
| Gender | |
| Male | 52.9% (n = 1047) |
| Number of Siblings | 2.3 ± 1.1 |
| Birth Order | |
| First-born | 39.8% (n = 789) |
| Maternal Age (years) | 32.1 ± 5.5 |
| Paternal Age (years) | 36.2 ± 5.9 |
| Maternal Health Status | |
| Presence of Chronic Illness | 13.2% (n = 261) |
| Parental Health Status | |
| Presence of Chronic Illness | 7.3% (n = 144) |
| Maternal Occupation | |
| Homemaker | 74.8% (n = 1481) |
| Household Income Level | |
| Low | 4.0% (n = 80) |
| Maternal Education (years) | 10.2 ± 4.5 |
| Parental Education (years) | 12.2 ± 3.9 |
| Maternal Health-Related Habit (e.g., smoking, alcohol) | 11.8% (n = 233) |
| Paternal Health-Related Habit (e.g., smoking, alcohol) | 49.5% (n = 981) |
| Variables | Children at Risk for ASD (n = 27) n (%)/MEAN ± SD | Children Not at Risk for ASD (n = 1954) n (%)/M ± SD | p Value |
|---|---|---|---|
| Child Age (years) a | 2.8 ± 1.1 | 3.1 ± 1.1 | 0.162 |
| Gender b | |||
| Male | 23 (85.2%) | 1024 (52.4%) | <0.001 |
| Number of Siblings a | 1.7 ± 0.7 | 2.3 ± 1.1 | <0.001 |
| Birth Order b | |||
| First-born | 16 (59.3%) | 773 (39.9%) | 0.044 |
| Maternal Age (years) a | 30.4 ± 7.5 | 32.1 ± 5.4 | 0.114 |
| Paternal Age (years) a | 34.8 ± 4.3 | 36.2 ± 5.9 | 0.264 |
| Maternal Health Status b | |||
| Presence of Chronic Illness | 3 (11.1%) | 258 (13.4%) | 0.733 |
| Paternal Health Status b | |||
| Presence of Chronic Illness | 1 (3.7%) | 143 (7.4%) | 0.463 |
| Maternal Occupation b | |||
| Homemaker | 13 (48.1%) | 1468 (76.1%) | 0.002 |
| Household Income Level b | |||
| Low | 2 (7.4%) | 78 (4.0%) | 0.126 |
| Maternal Education (years) a | 11.9 ± 4.5 | 10.2 ± 4.5 | 0.043 |
| Paternal Education (years) a | 12.7 ± 4.2 | 12.2 ± 3.9 | 0.520 |
| Maternal Health-Related Habit b (smoking/alcohol) | 5 (18.5%) | 228 (11.8%) | 0.211 |
| Paternal Health-Related Habit b (smoking/alcohol) | 13 (48.1%) | 968 (50.2%) | 0.491 |
| Variables | Children at risk for ASD (n = 11) n (%)/MEAN ± SD | Children Not at Risk for ASD (n = 13) n (%)/M ± SD | p Value |
|---|---|---|---|
| Child Age (years) a | 2.4 ± 0.6 | 3.2 ± 1.3 | 0.434 |
| Gender b | |||
| Male | 10 (90.9%) | 12 (92.3%) | 0.904 |
| Number of Siblings a | 1.7 ± 0.6 | 1.84 ± 0.80 | 0.817 |
| Birth Order b | |||
| First-born | 6 (54.5%) | 8 (61.5%) | 0.977 |
| Maternal Age (years) a | 32.7 ± 6.1 | 28.8 ± 8.1 | 0.322 |
| Paternal Age (years) a | 35.5 ± 3.9 | 34.2 ± 4.8 | 0.617 |
| Maternal Health Status b | |||
| Presence of Chronic Illness | 1 (9.1%) | 1 (7.7%) | 0.904 |
| Paternal Health Status b | |||
| Presence of Chronic Illness | 1 (9.1%) | 0 (0%) | 0.277 |
| Maternal Occupation b | |||
| Homemaker | 5 (45.5%) | 7 (53.8%) | 0.500 |
| Household Income Level b | |||
| Low | 2 (18.2%) | 0 (0%) | 0.551 |
| Maternal Education (years) a | 11.9 ± 5.1 | 12 ± 3.9 | 0.742 |
| Paternal Education (years) a | 12.1 ± 3.8 | 12.9 ± 4.8 | 0.439 |
| Maternal Health-Related Habit b (smoking/alcohol) | 2 (18.2%) | 3 (23.1%) | 0.773 |
| Paternal Health-Related Habit b (smoking/alcohol) | 5 (45.5%) | 7 (53.8%) | 0.500 |
Disclaimer/Publisher’s Note: The statements, opinions and data contained in all publications are solely those of the individual author(s) and contributor(s) and not of MDPI and/or the editor(s). MDPI and/or the editor(s) disclaim responsibility for any injury to people or property resulting from any ideas, methods, instructions or products referred to in the content. |
© 2025 by the authors. Licensee MDPI, Basel, Switzerland. This article is an open access article distributed under the terms and conditions of the Creative Commons Attribution (CC BY) license.
Share and Cite
Esin, İ.S.; Demirdöğen, E.Y.; Akıncı, M.A.; Turan, B.; Ürük, G.T.K.; Ucuz, İ.İ.; Dursun, O.B. Long-Term Outcomes of Early Autism Spectrum Disorder Screening: Prevalence and Diagnostic Stability in a Decade-Long Cohort from Türkiye. Brain Sci. 2026, 16, 62. https://doi.org/10.3390/brainsci16010062
Esin İS, Demirdöğen EY, Akıncı MA, Turan B, Ürük GTK, Ucuz İİ, Dursun OB. Long-Term Outcomes of Early Autism Spectrum Disorder Screening: Prevalence and Diagnostic Stability in a Decade-Long Cohort from Türkiye. Brain Sciences. 2026; 16(1):62. https://doi.org/10.3390/brainsci16010062
Chicago/Turabian StyleEsin, İbrahim Selçuk, Esen Yıldırım Demirdöğen, Mehmet Akif Akıncı, Bahadır Turan, Gülsüm Tuğba Korkmaz Ürük, İlknur İbili Ucuz, and Onur Burak Dursun. 2026. "Long-Term Outcomes of Early Autism Spectrum Disorder Screening: Prevalence and Diagnostic Stability in a Decade-Long Cohort from Türkiye" Brain Sciences 16, no. 1: 62. https://doi.org/10.3390/brainsci16010062
APA StyleEsin, İ. S., Demirdöğen, E. Y., Akıncı, M. A., Turan, B., Ürük, G. T. K., Ucuz, İ. İ., & Dursun, O. B. (2026). Long-Term Outcomes of Early Autism Spectrum Disorder Screening: Prevalence and Diagnostic Stability in a Decade-Long Cohort from Türkiye. Brain Sciences, 16(1), 62. https://doi.org/10.3390/brainsci16010062

