The pCREB/BDNF Pathway in the Hippocampus Is Involved in the Therapeutic Effect of Selective 5-HT Reuptake Inhibitors in Adult Male Rats Exposed to Blast Traumatic Brain Injury
Abstract
1. Introduction
2. Methods
2.1. Animals
2.2. Construction of bTBI Models
2.3. Behavioral Assessment
2.4. Enzyme-Linked Immunosorbent Assay
2.5. Immunofluorescence Staining
2.6. Western Blotting
2.7. Statistical Analysis
3. Results
3.1. bTBI Leads to Neuronal Damage in the DG Region of the Hippocampus on Day 28
3.2. SSRIs Alleviate Depressive-like Behaviors in Rats Exposed to bTBI in Behavioral Assessments
3.3. SSRIs Restore Diminished 5-HT Levels in the Hippocampus in Rats Exposed to bTBI
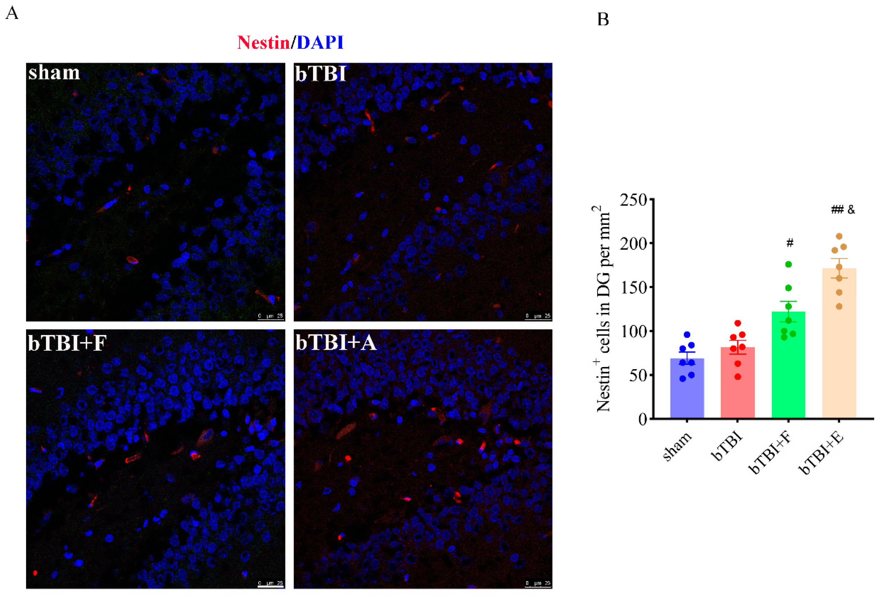
3.4. Rats Show More Neurons Positive for Nestin in the Hippocampal DG Area After SSRI Treatment
3.5. The pCREB/BDNF Signaling Pathway Is Involved in the Effects of SSRIs in the Hippocampus
4. Discussion
5. Conclusions
Supplementary Materials
Author Contributions
Funding
Institutional Review Board Statement
Informed Consent Statement
Data Availability Statement
Acknowledgments
Conflicts of Interest
References
- Mayorga, M.A. The pathology of primary blast overpressure injury. Toxicology 1997, 121, 17–28. [Google Scholar] [CrossRef] [PubMed]
- Mac Donald, C.L.; Johnson, A.M.; Wierzechowski, L.; Kassner, E.; Stewart, T.; Nelson, E.C.; Werner, N.J.; Zonies, D.; Oh, J.; Fang, R.; et al. Prospectively assessed clinical outcomes in concussive blast vs. nonblast traumatic brain injury among evacuated US military personnel. JAMA Neurol. 2014, 71, 994–1002. [Google Scholar] [CrossRef] [PubMed]
- Masel, B.E.; Bell, R.S.; Brossart, S.; Grill, R.J.; Hayes, R.L.; Levin, H.S.; Rasband, M.N.; Ritzel, D.V.; Wade, C.E.; DeWitt, D.S. Galveston brain injury conference 2010: Clinical and experimental aspects of blast injury. J. Neurotrauma 2012, 29, 2143–2171. [Google Scholar] [CrossRef] [PubMed]
- Rosenfeld, J.V.; McFarlane, A.C.; Bragge, P.; Armonda, R.A.; Grimes, J.B.; Ling, G.S. Blast-related traumatic brain injury. Lancet Neurol. 2013, 12, 882–893. [Google Scholar] [CrossRef] [PubMed]
- Cook, P.A.; Johnson, T.M.; Martin, S.G.; Gehrman, P.R.; Bhatnagar, S.; Gee, J.C. A retrospective study of predictors of return to duty versus medical retirement in an active duty military population with blast-related mild traumatic brain injury. J. Neurotrauma 2018, 35, 991–1002. [Google Scholar] [CrossRef] [PubMed]
- Petrie, E.C.; Cross, D.J.; Yarnykh, V.L.; Richards, T.; Martin, N.M.; Pagulayan, K.; Hoff, D.; Hart, K.; Mayer, C.; Tarabochia, M.; et al. Neuroimaging, behavioral, and psychological sequelae of repetitive combined blast/impact mild traumatic brain injury in Iraq and Afghanistan war veterans. J. Neurotrauma 2014, 31, 425–436. [Google Scholar] [CrossRef] [PubMed]
- Wall, P.L. Posttraumatic stress disorder and traumatic brain injury in current military populations: A critical analysis. J. Am. Psychiatr. Nurses. Assoc. 2012, 18, 278–298. [Google Scholar] [CrossRef]
- Goodrich, J.A.; Kim, J.H.; Situ, R.; Taylor, W.; Westmoreland, T.; Du, F.; de Lanerolle, N.C. Neuronal and glial changes in the brain resulting from explosive blast in an experimental model. Acta Neuropathol. Commu. 2016, 4, 124. [Google Scholar] [CrossRef] [PubMed]
- Alexandris, A.S.; Lee, Y.; Lehar, M.; Alam, Z.; Samineni, P.; Tripathi, S.J.; Ryu, J.; Koliatsos, V.E. Traumatic axonopathy in spinal tracts after impact acceleration head injury: Ultrastructural observations and evidence of SARM1-dependent axonal degeneration. Exp. Neurol. 2023, 359, 114252. [Google Scholar] [CrossRef]
- Armstrong, R.C.; Mierzwa, A.J.; Marion, C.M.; Sullivan, G.M. White matter involvement after TBI: Clues to axon and myelin repair capacity. Exp. Neurol. 2016, 275, 328–333. [Google Scholar] [CrossRef] [PubMed]
- Belanger, H.G.; Kretzmer, T.; Yoash-Gantz, R.; Pickett, T.; Tupler, L.A. Cognitive sequelae of blast-related versus other mechanism of brain trauma. J. Int. Neuropsychol. Soc. 2009, 15, 1–8. [Google Scholar] [CrossRef] [PubMed]
- Govind, V.; Gold, S.; Kaliannan, K.; Saigal, G.; Falcone, S.; Arheart, K.L.; Harris, L.; Jagid, J.; Maudsley, A.A. Whole-brain proton MR spectroscopic imaging of mild-to-moderate traumatic brain injury and correlation with neuropsychological deficits. J. Neurotrauma 2010, 27, 483–496. [Google Scholar] [CrossRef]
- Gennai, S.; Monsel, A.; Hao, Q.; Liu, J.; Gudapati, V.; Barbier, E.L.; Lee, J.W. Cell-based therapy for traumatic brain injury. Br. J. Anaesth. 2015, 115, 203–212. [Google Scholar] [CrossRef]
- Malberg, J.E.; Eisch, A.J.; Nestler, E.J.; Duman, R.S. Chronic antidepressant treatment increases neurogenesis in adult rat hippocampus. J. Neurosci. 2000, 20, 9104–9110. [Google Scholar] [CrossRef]
- Berretta, A.; Tzeng, Y.-C.; Clarkson, A.N. Post-stroke recovery: The role of activity-dependent release of brain-derived neurotrophic factor. Expert Rev. Neurother. 2014, 14, 1335–1344. [Google Scholar] [CrossRef] [PubMed]
- Sofroniew, M.V.; Howe, C.L.; Mobley, W.C. Nerve growth factor signaling, neuroprotection, and neural repair. Annu. Rev. Neurosci. 2001, 24, 1217–1281. [Google Scholar] [CrossRef]
- Duman, R.S.; Li, N. A neurotrophic hypothesis of depression: Role of synaptogenesis in the actions of NMDA receptor antagonists. Philos. Trans. R. Soc. B Biol. Sci. 2012, 367, 2475–2484. [Google Scholar] [CrossRef] [PubMed]
- Hashimoto, K. Brain-derived neurotrophic factor as a biomarker for mood disorders: An historical overview and future directions. Psychiatry Clin. Neurosci. 2010, 64, 341–357. [Google Scholar] [CrossRef]
- Shetty, A.K. Hippocampal injury-induced cognitive and mood dysfunction, altered neurogenesis, and epilepsy: Can early neural stem cell grafting intervention provide protection? Epilepsy. Behav. 2014, 38, 117–124. [Google Scholar] [CrossRef] [PubMed]
- Blendy, J.A. The role of CREB in depression and antidepressant treatment. Biol. Psychiatry 2006, 59, 1144–1150. [Google Scholar] [CrossRef] [PubMed]
- Gur, T.L.; Conti, A.C.; Holden, J.; Bechtholt, A.J.; Hill, T.E.; Lucki, I.; Malberg, J.E.; Blendy, J.A. cAMP response element-binding protein deficiency allows for increased neurogenesis and a rapid onset of antidepressant response. J. Neurosci. 2007, 27, 7860–7868. [Google Scholar] [CrossRef]
- Lu, K.-T.; Huang, T.-C.; Wang, J.-Y.; You, Y.-S.; Chou, J.-L.; Chan, M.W.Y.; Wo, P.Y.Y.; Amstislavskaya, T.G.; Tikhonova, M.A.; Yang, Y.-L. NKCC1 mediates traumatic brain injury-induced hippocampal neurogenesis through CREB phosphorylation and HIF-1α expression. Pflugers Arch. Eur. J. Physiol. 2015, 467, 1651–1661. [Google Scholar] [CrossRef] [PubMed]
- Wu, H.; Lu, D.; Jiang, H.; Xiong, Y.; Qu, C.; Li, B.; Mahmood, A.; Zhou, D.; Chopp, M. Simvastatin-mediated upregulation of VEGF and BDNF, activation of the PI3K/Akt pathway, and increase of neurogenesis are associated with therapeutic improvement after traumatic brain injury. J. Neurotrauma 2008, 25, 130–139. [Google Scholar] [CrossRef]
- Brouard, J.T.; Schweimer, J.V.; Houlton, R.; Burnham, K.E.; Quérée, P.; Sharp, T. Pharmacological evidence for 5-HT6 receptor modulation of 5-HT neuron firing in vivo. ACS Chem. Neurosci. 2015, 6, 1241–1247. [Google Scholar] [CrossRef]
- Wu, C.; Gong, W.G.; Wang, Y.J.; Sun, J.J.; Zhou, H.; Zhang, Z.J.; Ren, Q.G. Escitalopram alleviates stress-induced Alzheimer’s disease-like tau pathologies and cognitive deficits by reducing hypothalamic-pituitary-adrenal axis reactivity and insulin/GSK-3β signal pathway activity. Neurobiol. Aging. 2018, 67, 137–147. [Google Scholar] [CrossRef]
- Mishra, V.; Skotak, M.; Schuetz, H.; Heller, A.; Haorah, J.; Chandra, N. Primary blast causes mild, moderate, severe and lethal TBI with increasing blast overpressures: Experimental rat injury model. Sci. Rep. 2016, 6, 26992. [Google Scholar] [CrossRef] [PubMed]
- Knight, P.; Chellian, R.; Wilson, R.; Behnood-Rod, A.; Panunzio, S.; Bruijnzeel, A.W. Sex differences in the elevated plus-maze test and large open field test in adult Wistar rats. Pharmacol. Biochem. Behav. 2021, 204, 173168. [Google Scholar] [CrossRef]
- Liebsch, G.; Montkowski, A.; Holsboer, F.; Landgraf, R. Behavioural profiles of two Wistar rat lines selectively bred for high or low anxiety-related behaviour. Behav. Brain Res. 1998, 94, 301–310. [Google Scholar] [CrossRef] [PubMed]
- Matsuo, T.; Uchida, T.; Yamashita, K.; Takei, S.; Ido, D.; Fujiwara, A.; Iino, M.; Oguchi, M. Vision evaluation by functional observational battery, operant behavior test, and light/dark box test in retinal dystrophic RCS rats versus normal rats. Heliyon 2019, 5, e01936. [Google Scholar] [CrossRef] [PubMed]
- Osanloo, N.; Najafi-Abedi, A.; Jafari, F.; Javid, F.; Pirpiran, M.; Memar Jafari, M.R.; Mousavi Khosravi, S.A.; Rahimzadeh Behzadi, M.; Ranjbaran, M.; Sahraei, H. Papaver Rhoeas L. hydroalcoholic extract exacerbates forced swimming test-induced depression in mice. Basic Clin. Neurosci. 2016, 7, 195–202. [Google Scholar] [CrossRef] [PubMed]
- Detke, M.J.; Lucki, I. Detection of serotonergic and noradrenergic antidepressants in the rat forced swimming test: The effects of water depth. Behav. Brain Res. 1996, 73, 43–46. [Google Scholar] [CrossRef] [PubMed]
- Stupart, O.; Robbins, T.W.; Dalley, J.W. “The wrong tools for the right job”: A critical meta-analysis of traditional tests to assess behavioural impacts of maternal separation. Psychopharmacology 2023, 240, 2239–2256. [Google Scholar] [CrossRef]
- Shentu, Y.; Jiang, H.; Liu, X.; Chen, H.; Yang, D.; Zhang, J.; Cheng, C.; Zheng, Y.; Zhang, Y.; Chen, C.; et al. Nestin promotes peritoneal fibrosis by protecting HIF1-α from proteasomal degradation. Front. Physiol. 2020, 11, 517912. [Google Scholar] [CrossRef]
- Zhang, Q.; Qin, H.; Lang, B.; Liu, H.; Han, H.; Ju, G. Different regions of the mouse nestin enhancer may function differentially in nestin expression in an NSC-like cell line and astrocytes. Neurosci. Lett. 2005, 379, 90–95. [Google Scholar] [CrossRef]
- Phipps, H.; Mondello, S.; Wilson, A.; Dittmer, T.; Rohde, N.N.; Schroeder, P.J.; Nichols, J.; McGirt, C.; Hoffman, J.; Tanksley, K.; et al. Characteristics and impact of U.S. military blast-related mild traumatic brain injury: A systematic review. Front. Neurol. 2020, 11, 559318. [Google Scholar] [CrossRef]
- Musumeci, G.; Castrogiovanni, P.; Castorina, S.; Imbesi, R.; Szychlinska, M.A.; Scuderi, S.; Loreto, C.; Giunta, S. Changes in serotonin (5-HT) and brain-derived neurotrophic factor (BDFN) expression in frontal cortex and hippocampus of aged rat treated with high tryptophan diet. Brain Res. Bull. 2015, 119 Pt A, 12–18. [Google Scholar] [CrossRef]
- Kalechstein, A.; Mahoney, J.; Yoon, J.; Bennett, R.; De La Garza, R. Modafinil, but not escitalopram, improves working memory and sustained attention in long-term, high-dose cocaine users. Neuropharmacology 2013, 64, 472–478. [Google Scholar] [CrossRef]
- Soczynska, J.K.; Ravindran, L.N.; Styra, R.; McIntyre, R.S.; Cyriac, A.; Manierka, M.S.; Kennedy, S.H. The effect of bupropion XL and escitalopram on memory and functional outcomes in adults with major depressive disorder: Results from a randomized controlled trial. Psychiatry Res. 2014, 220, 245–250. [Google Scholar] [CrossRef]
- Reif, A.; Bitter, I.; Buyze, J.; Cebulla, K.; Frey, R.; Fu, D.J.; Ito, T.; Kambarov, Y.; Llorca, P.M.; Oliveira-Maia, A.J.; et al. Esketamine nasal spray versus quetiapine for treatment-resistant depression. N. Engl. J. Med. 2023, 389, 1298–1309. [Google Scholar] [CrossRef] [PubMed]
- Najjar, S.; Pearlman, D.M.; Alper, K.; Najjar, A.; Devinsky, O. Neuroinflammation and psychiatric illness. J. Neuroinflamm. 2013, 10, 43. [Google Scholar] [CrossRef] [PubMed]
- Pastoor, D.; Gobburu, J. Clinical pharmacology review of escitalopram for the treatment of depression. Expert Opin. Drug Metab. Toxicol. 2014, 10, 121–128. [Google Scholar] [CrossRef] [PubMed]
- Arias-Cavieres, A.; More, J.; Vicente, J.M.; Adasme, T.; Hidalgo, J.; Valdés, J.L.; Humeres, A.; Valdés-Undurraga, I.; Sánchez, G.; Hidalgo, C.; et al. Triclosan impairs hippocampal synaptic plasticity and spatial memory in male rats. Front. Mol. Neurosci. 2018, 11, 429. [Google Scholar] [CrossRef]
- Bannerman, D.M.; Sprengel, R.; Sanderson, D.J.; McHugh, S.B.; Rawlins, J.N.; Monyer, H.; Seeburg, P.H. Hippocampal synaptic plasticity, spatial memory and anxiety. Nat. Rev. Neurosci. 2014, 15, 181–192. [Google Scholar] [CrossRef] [PubMed]
- Ou, F.-Y.; Ning, Y.-L.; Yang, N.; Chen, X.; Peng, Y.; Zhao, Y.; Li, P.; Zhou, Y.-G.; Liu, Y. A 5-HT6R agonist alleviates cognitive dysfunction after traumatic brain injury in rats by increasing BDNF expression. Behav. Brain Res. 2022, 433, 113997. [Google Scholar] [CrossRef]
- Seno, S.; Tomura, S.; Miyazaki, H.; Sato, S.; Saitoh, D. Effects of selective serotonin reuptake inhibitors on depression-like behavior in a laser-induced shock wave model. Front. Neurol. 2021, 12, 602038. [Google Scholar] [CrossRef] [PubMed]
- Amidfar, M.; de Oliveira, J.; Kucharska, E.; Budni, J.; Kim, Y.K. The role of CREB and BDNF in neurobiology and treatment of Alzheimer’s disease. Life Sci. 2020, 257, 118020. [Google Scholar] [CrossRef] [PubMed]
- Atkins, C.M.; Falo, M.C.; Alonso, O.F.; Bramlett, H.M.; Dietrich, W.D. Deficits in ERK and CREB activation in the hippocampus after traumatic brain injury. Neurosci. Lett. 2009, 459, 52–56. [Google Scholar] [CrossRef]
- Xue, W.; Wang, W.; Gong, T.; Zhang, H.; Tao, W.; Xue, L.; Sun, Y.; Wang, F.; Chen, G. PKA-CREB-BDNF signaling regulated long lasting antidepressant activities of Yueju but not ketamine. Sci. Rep. 2016, 6, 26331. [Google Scholar] [CrossRef] [PubMed]
- Yao, W.; Cao, Q.; Luo, S.; He, L.; Yang, C.; Chen, J.; Qi, Q.; Hashimoto, K.; Zhang, J.C. Microglial ERK-NRBP1-CREB-BDNF signaling in sustained antidepressant actions of (R)-ketamine. Mol. Psychiatry 2022, 27, 1618–1629. [Google Scholar] [CrossRef] [PubMed]
- Sahay, A.; Hen, R. Adult hippocampal neurogenesis in depression. Nat. Neurosci. 2007, 10, 1110–1115. [Google Scholar] [CrossRef] [PubMed]







Disclaimer/Publisher’s Note: The statements, opinions and data contained in all publications are solely those of the individual author(s) and contributor(s) and not of MDPI and/or the editor(s). MDPI and/or the editor(s) disclaim responsibility for any injury to people or property resulting from any ideas, methods, instructions or products referred to in the content. |
© 2025 by the authors. Licensee MDPI, Basel, Switzerland. This article is an open access article distributed under the terms and conditions of the Creative Commons Attribution (CC BY) license (https://creativecommons.org/licenses/by/4.0/).
Share and Cite
Fan, X.; Wang, H.; Lv, X.; Wang, Q.; Yu, B.; Li, X.; Li, L.; Zhang, Y.; Ma, N.; Lu, Q.; et al. The pCREB/BDNF Pathway in the Hippocampus Is Involved in the Therapeutic Effect of Selective 5-HT Reuptake Inhibitors in Adult Male Rats Exposed to Blast Traumatic Brain Injury. Brain Sci. 2025, 15, 236. https://doi.org/10.3390/brainsci15030236
Fan X, Wang H, Lv X, Wang Q, Yu B, Li X, Li L, Zhang Y, Ma N, Lu Q, et al. The pCREB/BDNF Pathway in the Hippocampus Is Involved in the Therapeutic Effect of Selective 5-HT Reuptake Inhibitors in Adult Male Rats Exposed to Blast Traumatic Brain Injury. Brain Sciences. 2025; 15(3):236. https://doi.org/10.3390/brainsci15030236
Chicago/Turabian StyleFan, Xiaolin, Hong Wang, Xiaoqiang Lv, Qi Wang, Boya Yu, Xiao Li, Liang Li, Yuhao Zhang, Ning Ma, Qing Lu, and et al. 2025. "The pCREB/BDNF Pathway in the Hippocampus Is Involved in the Therapeutic Effect of Selective 5-HT Reuptake Inhibitors in Adult Male Rats Exposed to Blast Traumatic Brain Injury" Brain Sciences 15, no. 3: 236. https://doi.org/10.3390/brainsci15030236
APA StyleFan, X., Wang, H., Lv, X., Wang, Q., Yu, B., Li, X., Li, L., Zhang, Y., Ma, N., Lu, Q., Qian, A., & Gao, J. (2025). The pCREB/BDNF Pathway in the Hippocampus Is Involved in the Therapeutic Effect of Selective 5-HT Reuptake Inhibitors in Adult Male Rats Exposed to Blast Traumatic Brain Injury. Brain Sciences, 15(3), 236. https://doi.org/10.3390/brainsci15030236

