Regional Differences in Microbial Infiltration of Brain Tissue from Alzheimer’s Disease Patients and Control Individuals
Abstract
1. Introduction
2. Materials and Methods
2.1. Post-Mortem Tissues
2.2. DNA Extraction for Microbial DNA Sequencing
2.3. Microbial DNA Enrichment for DNA Sequencing
2.4. Reagent Control Samples
2.5. 16S rRNA Gene Sequencing and Initial Data Processing
2.6. qPCR Analysis
2.7. Sample Preparation for ELISA Analysis
2.8. ELISA Analysis
2.9. 16S rRNA Gene Data Analysis
2.9.1. Relative Abundance
2.9.2. Alpha Diversity
2.9.3. Beta Diversity
2.9.4. Principal Components Analysis
2.9.5. ANOSIM
2.9.6. PERMANOVA
2.9.7. Correlations between Phyla Based on 16S rRNA Sequencing
2.10. Correlations between Subject Characteristics, Pathology, and Peripheral Tissues
3. Results and Discussion
3.1. Subject Groups and Characteristics
3.2. Minimal Detection of HSV-1, HHV6A, and HHV6B Viral DNA in the Superior Frontal and Inferior Temporal Gyri
3.3. 16S rRNA Gene Sequencing Identifies Brain Region as an Important Variable in Determining Microbial Presence
3.3.1. Bacterial Read Counts
3.3.2. Evaluation of Bacterial Diversity Based on Subject Group, Brain Region, Pathology, and Cognitive Status
Alpha Diversity Measures Do Not Correlate with Neuropathology or Cognitive Status
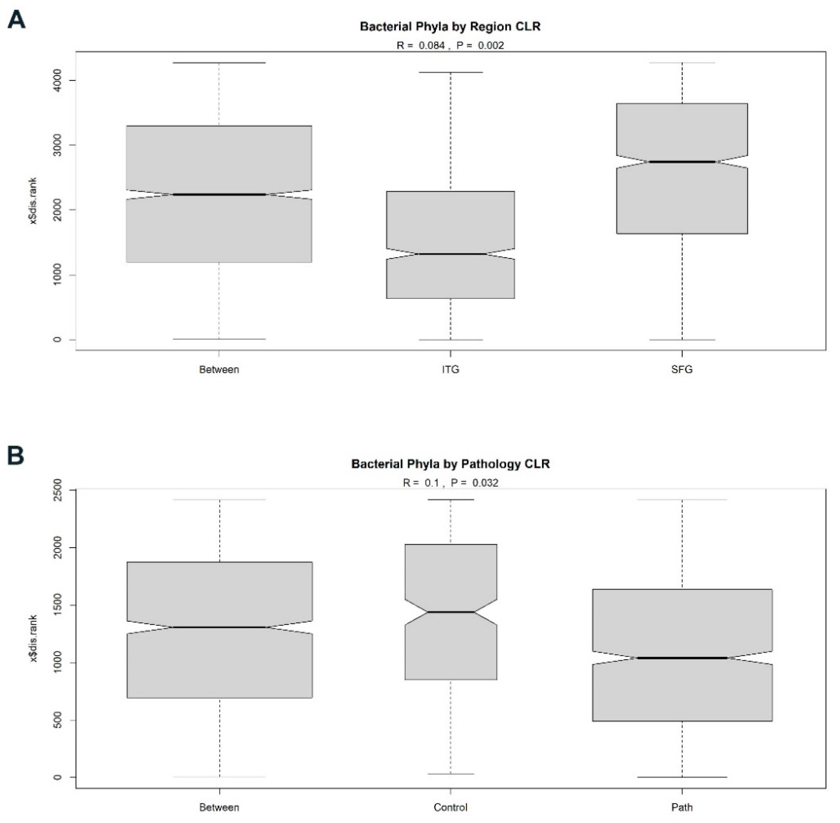
Beta Diversity of Microbial Infiltrates Is Influenced by Brain Region and Pathology
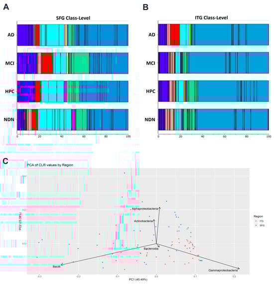
3.3.3. The Relative Abundance of the Five Major Phyla Differs in the SFG and ITG
3.3.4. Associations between the Five Major Phyla
3.3.5. Microbial Signatures at the Class and Order Levels Are Region-Specific but Are Not Influenced by Pathology or Cognitive Status
3.4. Direct Confirmation of the Presence of Non-DNA Bacterial Components in the Brain
Comparison of Relative Abundance of Gram-Negative and Gram-Positive Bacterial DNA via 16S rRNA Sequencing to LPS and LTA via ELISA
3.5. Serum LPS, but Not Tissue Acute Phase Proteins, Is Elevated in AD and HPC Subjects
3.6. Correlation Analyses of Serum and Tissue LPS with Other Variables
3.6.1. Serum LPS Does Not Predict Levels of LPS in Brain Tissue and Is Not Related to Subject Age
3.6.2. Serum LPS Correlates with Lower MMSE Scores and Higher Amyloid and Tangle Pathology
3.6.3. Brain Tissue LPS Negatively Correlates with CAA, but Not MMSE or Other Pathological Hallmarks
3.6.4. Neither Serum Nor Brain Tissue LPS Levels Correlate with PMI
3.6.5. Lack of Correlation of LPS and LTA Measures with Comorbid Peri-Mortem Conditions
4. Summary and Conclusions
Author Contributions
Funding
Institutional Review Board Statement
Informed Consent Statement
Data Availability Statement
Acknowledgments
Conflicts of Interest
References
- Krstic, D.; Knuesel, I. Deciphering the mechanism underlying late-onset Alzheimer disease. Nat. Rev. Neurol. 2013, 9, 25–34. [Google Scholar] [CrossRef] [PubMed]
- Alzheimer’s Association Report. 2023 Alzheimer’s disease facts and figures. Alzheimer’s Dement. 2023, 19, 1598–1695. [Google Scholar] [CrossRef] [PubMed]
- Reiman, E.M.; Chen, K.; Liu, X.; Bandy, D.; Yu, M.; Lee, W.; Ayutyanont, N.; Keppler, J.; Reeder, S.A.; Langbaum, J.B.; et al. Fibrillar amyloid-beta burden in cognitively normal people at 3 levels of genetic risk for Alzheimer’s disease. Proc. Natl. Acad. Sci. USA 2009, 106, 6820–6825. [Google Scholar] [CrossRef] [PubMed]
- Miklossy, J.; Kis, A.; Radenovic, A.; Miller, L.; Forro, L.; Martins, R.; Reiss, K.; Darbinian, N.; Darekar, P.; Mihaly, L.; et al. Beta-amyloid deposition and Alzheimer’s type changes induced by Borrelia spirochetes. Neurobiol. Aging 2006, 27, 228–236. [Google Scholar] [CrossRef] [PubMed]
- Eimer, W.A.; Vijaya Kumar, D.K.; Navalpur Shanmugam, N.K.; Rodriguez, A.S.; Mitchell, T.; Washicosky, K.J.; Gyorgy, B.; Breakefield, X.O.; Tanzi, R.E.; Moir, R.D. Alzheimer’s Disease-Associated beta-Amyloid Is Rapidly Seeded by Herpesviridae to Protect against Brain Infection. Neuron 2018, 99, 56–63.e3. [Google Scholar] [CrossRef] [PubMed]
- Wang, X.L.; Zeng, J.; Yang, Y.; Xiong, Y.; Zhang, Z.H.; Qiu, M.; Yan, X.; Sun, X.Y.; Tuo, Q.Z.; Liu, R.; et al. Helicobacter pylori filtrate induces Alzheimer-like tau hyperphosphorylation by activating glycogen synthase kinase-3beta. J. Alzheimers Dis. 2015, 43, 153–165. [Google Scholar] [CrossRef] [PubMed]
- Kim, M.S.; Kim, Y.; Choi, H.; Kim, W.; Park, S.; Lee, D.; Kim, D.K.; Kim, H.J.; Choi, H.; Hyun, D.W.; et al. Transfer of a healthy microbiota reduces amyloid and tau pathology in an Alzheimer’s disease animal model. Gut 2020, 69, 283–294. [Google Scholar] [CrossRef] [PubMed]
- Tetz, G.; Pinho, M.; Pritzkow, S.; Mendez, N.; Soto, C.; Tetz, V. Bacterial DNA promotes Tau aggregation. Sci. Rep. 2020, 10, 2369. [Google Scholar] [CrossRef] [PubMed]
- Moir, R.D.; Lathe, R.; Tanzi, R.E. The antimicrobial protection hypothesis of Alzheimer’s disease. Alzheimers Dement. 2018, 14, 1602–1614. [Google Scholar] [CrossRef]
- Goldeck, D.; Witkowski, J.M.; Fulop, T.; Pawelec, G. Peripheral Immune Signatures in Alzheimer Disease. Curr. Alzheimer Res. 2016, 13, 739–749. [Google Scholar] [CrossRef]
- Heppner, F.L.; Ransohoff, R.M.; Becher, B. Immune attack: The role of inflammation in Alzheimer disease. Nat. Rev. Neurosci. 2015, 16, 358–372. [Google Scholar] [CrossRef] [PubMed]
- Lim, S.L.; Rodriguez-Ortiz, C.J.; Kitazawa, M. Infection, systemic inflammation, and Alzheimer’s disease. Microbes Infect. 2015, 17, 549–556. [Google Scholar] [CrossRef] [PubMed]
- McCaulley, M.E.; Grush, K.A. Alzheimer’s Disease: Exploring the Role of Inflammation and Implications for Treatment. Int. J. Alzheimers Dis. 2015, 2015, 515248. [Google Scholar] [CrossRef] [PubMed]
- Kagan, B.L.; Jang, H.; Capone, R.; Teran Arce, F.; Ramachandran, S.; Lal, R.; Nussinov, R. Antimicrobial properties of amyloid peptides. Mol. Pharm. 2012, 9, 708–717. [Google Scholar] [CrossRef] [PubMed]
- Soscia, S.J.; Kirby, J.E.; Washicosky, K.J.; Tucker, S.M.; Ingelsson, M.; Hyman, B.; Burton, M.A.; Goldstein, L.E.; Duong, S.; Tanzi, R.E.; et al. The Alzheimer’s disease-associated amyloid beta-protein is an antimicrobial peptide. PLoS ONE 2010, 5, e9505. [Google Scholar] [CrossRef] [PubMed]
- Bourgade, K.; Dupuis, G.; Frost, E.H.; Fulop, T. Anti-Viral Properties of Amyloid-beta Peptides. J. Alzheimers Dis. 2016, 54, 859–878. [Google Scholar] [CrossRef] [PubMed]
- Chen, D.; Liu, X.; Chen, Y.; Lin, H. Amyloid peptides with antimicrobial and/or microbial agglutination activity. Appl. Microbiol. Biotechnol. 2022, 106, 7711–7720. [Google Scholar] [CrossRef] [PubMed]
- Sy, M.; Kitazawa, M.; Medeiros, R.; Whitman, L.; Cheng, D.; Lane, T.E.; Laferla, F.M. Inflammation induced by infection potentiates tau pathological features in transgenic mice. Am. J. Pathol. 2011, 178, 2811–2822. [Google Scholar] [CrossRef] [PubMed]
- Bu, X.L.; Yao, X.Q.; Jiao, S.S.; Zeng, F.; Liu, Y.H.; Xiang, Y.; Liang, C.R.; Wang, Q.H.; Wang, X.; Cao, H.Y.; et al. A study on the association between infectious burden and Alzheimer’s disease. Eur. J. Neurol. 2015, 22, 1519–1525. [Google Scholar] [CrossRef]
- Dreses-Werringloer, U.; Bhuiyan, M.; Zhao, Y.; Gerard, H.C.; Whittum-Hudson, J.A.; Hudson, A.P. Initial characterization of Chlamydophila (Chlamydia) pneumoniae cultured from the late-onset Alzheimer brain. Int. J. Med. Microbiol. 2009, 299, 187–201. [Google Scholar] [CrossRef]
- Balin, B.J.; Gerard, H.C.; Arking, E.J.; Appelt, D.M.; Branigan, P.J.; Abrams, J.T.; Whittum-Hudson, J.A.; Hudson, A.P. Identification and localization of Chlamydia pneumoniae in the Alzheimer’s brain. Med. Microbiol. Immunol. 1998, 187, 23–42. [Google Scholar] [CrossRef] [PubMed]
- Gerard, H.C.; Dreses-Werringloer, U.; Wildt, K.S.; Deka, S.; Oszust, C.; Balin, B.J.; Frey, W.H., 2nd; Bordayo, E.Z.; Whittum-Hudson, J.A.; Hudson, A.P. Chlamydophila (Chlamydia) pneumoniae in the Alzheimer’s brain. FEMS Immunol. Med. Microbiol. 2006, 48, 355–366. [Google Scholar] [CrossRef] [PubMed]
- Gerard, H.C.; Wildt, K.L.; Whittum-Hudson, J.A.; Lai, Z.; Ager, J.; Hudson, A.P. The load of Chlamydia pneumoniae in the Alzheimer’s brain varies with APOE genotype. Microb. Pathog. 2005, 39, 19–26. [Google Scholar] [CrossRef] [PubMed]
- Hammond, C.J.; Hallock, L.R.; Howanski, R.J.; Appelt, D.M.; Little, C.S.; Balin, B.J. Immunohistological detection of Chlamydia pneumoniae in the Alzheimer’s disease brain. BMC Neurosci. 2010, 11, 121. [Google Scholar] [CrossRef] [PubMed]
- Miklossy, J. Alzheimer’s disease—A neurospirochetosis. Analysis of the evidence following Koch’s and Hill’s criteria. J. Neuroinflamm. 2011, 8, 90. [Google Scholar] [CrossRef] [PubMed]
- Miklossy, J.; Khalili, K.; Gern, L.; Ericson, R.L.; Darekar, P.; Bolle, L.; Hurlimann, J.; Paster, B.J. Borrelia burgdorferi persists in the brain in chronic lyme neuroborreliosis and may be associated with Alzheimer disease. J. Alzheimers Dis. 2004, 6, 639–649; discussion 673–681. [Google Scholar] [CrossRef] [PubMed]
- Harris, S.A.; Harris, E.A. Herpes Simplex Virus Type 1 and Other Pathogens are Key Causative Factors in Sporadic Alzheimer’s Disease. J. Alzheimers Dis. 2015, 48, 319–353. [Google Scholar] [CrossRef] [PubMed]
- Itzhaki, R.F. Corroboration of a Major Role for Herpes Simplex Virus Type 1 in Alzheimer’s Disease. Front. Aging Neurosci. 2018, 10, 324. [Google Scholar] [CrossRef] [PubMed]
- Itzhaki, R.F.; Lin, W.R.; Shang, D.; Wilcock, G.K.; Faragher, B.; Jamieson, G.A. Herpes simplex virus type 1 in brain and risk of Alzheimer’s disease. Lancet 1997, 349, 241–244. [Google Scholar] [CrossRef]
- Piacentini, R.; De Chiara, G.; Li Puma, D.D.; Ripoli, C.; Marcocci, M.E.; Garaci, E.; Palamara, A.T.; Grassi, C. HSV-1 and Alzheimer’s disease: More than a hypothesis. Front. Pharmacol. 2014, 5, 97. [Google Scholar] [CrossRef]
- Carbone, I.; Lazzarotto, T.; Ianni, M.; Porcellini, E.; Forti, P.; Masliah, E.; Gabrielli, L.; Licastro, F. Herpes virus in Alzheimer’s disease: Relation to progression of the disease. Neurobiol. Aging 2014, 35, 122–129. [Google Scholar] [CrossRef] [PubMed]
- Readhead, B.; Haure-Mirande, J.V.; Funk, C.C.; Richards, M.A.; Shannon, P.; Haroutunian, V.; Sano, M.; Liang, W.S.; Beckmann, N.D.; Price, N.D.; et al. Multiscale Analysis of Independent Alzheimer’s Cohorts Finds Disruption of Molecular, Genetic, and Clinical Networks by Human Herpesvirus. Neuron 2018, 99, 64–82.e7. [Google Scholar] [CrossRef] [PubMed]
- Alonso, R.; Pisa, D.; Fernandez-Fernandez, A.M.; Carrasco, L. Infection of Fungi and Bacteria in Brain Tissue from Elderly Persons and Patients with Alzheimer’s Disease. Front. Aging Neurosci. 2018, 10, 159. [Google Scholar] [CrossRef] [PubMed]
- Alonso, R.; Pisa, D.; Marina, A.I.; Morato, E.; Rabano, A.; Carrasco, L. Fungal infection in patients with Alzheimer’s disease. J. Alzheimers Dis. 2014, 41, 301–311. [Google Scholar] [CrossRef] [PubMed]
- Pisa, D.; Alonso, R.; Juarranz, A.; Rabano, A.; Carrasco, L. Direct visualization of fungal infection in brains from patients with Alzheimer’s disease. J. Alzheimers Dis. 2015, 43, 613–624. [Google Scholar] [CrossRef] [PubMed]
- Westfall, S.; Dinh, D.M.; Pasinetti, G.M. Investigation of Potential Brain Microbiome in Alzheimer’s Disease: Implications of Study Bias. J. Alzheimers Dis. 2020, 75, 559–570. [Google Scholar] [CrossRef] [PubMed]
- Emery, D.C.; Shoemark, D.K.; Batstone, T.E.; Waterfall, C.M.; Coghill, J.A.; Cerajewska, T.L.; Davies, M.; West, N.X.; Allen, S.J. 16S rRNA Next Generation Sequencing Analysis Shows Bacteria in Alzheimer’s Post-Mortem Brain. Front. Aging Neurosci. 2017, 9, 195. [Google Scholar] [CrossRef] [PubMed]
- Branton, W.G.; Lu, J.Q.; Surette, M.G.; Holt, R.A.; Lind, J.; Laman, J.D.; Power, C. Brain microbiota disruption within inflammatory demyelinating lesions in multiple sclerosis. Sci. Rep. 2016, 6, 37344. [Google Scholar] [CrossRef] [PubMed]
- Emery, D.C.; Davies, M.; Cerajewska, T.L.; Taylor, J.; Hazell, M.; Paterson, A.; Allen-Birt, S.J.; West, N.X. High resolution 16S rRNA gene Next Generation Sequencing study of brain areas associated with Alzheimer’s and Parkinson’s disease. Front. Aging Neurosci. 2022, 14, 1026260. [Google Scholar] [CrossRef]
- Mone, Y.; Earl, J.P.; Krol, J.E.; Ahmed, A.; Sen, B.; Ehrlich, G.D.; Lapides, J.R. Evidence supportive of a bacterial component in the etiology for Alzheimer’s disease and for a temporal-spatial development of a pathogenic microbiome in the brain. Front. Cell Infect. Microbiol. 2023, 13, 1123228. [Google Scholar] [CrossRef]
- Hu, X.; Mckenzie, C.-A.; Smith, C.; Haas, J.G.; Lathe, R. The remarkable complexity of the brain microbiome in health and disease. BioRxiv 2023. [Google Scholar] [CrossRef]
- Hyman, B.T.; Phelps, C.H.; Beach, T.G.; Bigio, E.H.; Cairns, N.J.; Carrillo, M.C.; Dickson, D.W.; Duyckaerts, C.; Frosch, M.P.; Masliah, E.; et al. National Institute on Aging-Alzheimer’s Association guidelines for the neuropathologic assessment of Alzheimer’s disease. Alzheimers Dement. 2012, 8, 1–13. [Google Scholar] [CrossRef] [PubMed]
- Villette, R.; Autaa, G.; Hind, S.; Holm, J.B.; Moreno-Sabater, A.; Larsen, M. Refinement of 16S rRNA gene analysis for low biomass biospecimens. Sci. Rep. 2021, 11, 10741. [Google Scholar] [CrossRef] [PubMed]
- Liu, C.M.; Aziz, M.; Kachur, S.; Hsueh, P.R.; Huang, Y.T.; Keim, P.; Price, L.B. BactQuant: An enhanced broad-coverage bacterial quantitative real-time PCR assay. BMC Microbiol. 2012, 12, 56. [Google Scholar] [CrossRef] [PubMed]
- Kozich, J.J.; Westcott, S.L.; Baxter, N.T.; Highlander, S.K.; Schloss, P.D. Development of a dual-index sequencing strategy and curation pipeline for analyzing amplicon sequence data on the MiSeq Illumina sequencing platform. Appl. Environ. Microbiol. 2013, 79, 5112–5120. [Google Scholar] [CrossRef] [PubMed]
- Bolyen, E.; Rideout, J.R.; Dillon, M.R.; Bokulich, N.A.; Abnet, C.C.; Al-Ghalith, G.A.; Alexander, H.; Alm, E.J.; Arumugam, M.; Asnicar, F.; et al. Reproducible, interactive, scalable and extensible microbiome data science using QIIME 2. Nat. Biotechnol. 2019, 37, 852–857. [Google Scholar] [CrossRef] [PubMed]
- Victoria, J.M.; Guimaraes, A.L.; da Silva, L.M.; Kalapothakis, E.; Gomez, R.S. Polymerase chain reaction for identification of herpes simplex virus (HSV-1), cytomegalovirus (CMV) and human herpes virus-type 6 (HHV-6) in oral swabs. Microbiol. Res. 2005, 160, 61–65. [Google Scholar] [CrossRef] [PubMed]
- Friedman, J.; Alm, E.J. Inferring Correlation Networks from Genomic Survey Data. PLoS Comput. Biol. 2012, 8, e1002687. [Google Scholar] [CrossRef] [PubMed]
- Kurtz, Z.D.; Müller, C.L.; Miraldi, E.R.; Littman, D.R.; Blaser, M.J.; Bonneau, R.A. Sparse and Compositionally Robust Inference of Microbial Ecological Networks. PLoS Comput. Biol. 2015, 11, e1004226. [Google Scholar] [CrossRef]
- Lovell, D.; Pawlowsky-Glahn, V.; Egozcue, J.J.; Marguerat, S.; Bähler, J. Proportionality: A Valid Alternative to Correlation for Relative Data. PLoS Comput. Biol. 2015, 11, e1004075. [Google Scholar] [CrossRef]
- Morton, J.T.; Toran, L.; Edlund, A.; Metcalf, J.L.; Lauber, C.; Knight, R. Uncovering the Horseshoe Effect in Microbial Analyses. Msystems 2017, 2, e00166-16. [Google Scholar] [CrossRef] [PubMed]
- Lovell, D.; Muller, W.; Taylor, J.; Zwart, A.; Helliwell, C. Proportions, percentages, ppm: Do the molecular biosciences treat compositional data right. In Compositional Data Analysis: Theory and Applications; Buccianti, V.P.-G.a.A., Ed.; JohnWiley & Sons, Ltd.: London, UK, 2011; pp. 193–207. [Google Scholar]
- Gloor, G.B.; Macklaim, J.M.; Pawlowsky-Glahn, V.; Egozcue, J.J. Microbiome Datasets Are Compositional: And This Is Not Optional. Front. Microbiol. 2017, 8, 2224. [Google Scholar] [CrossRef] [PubMed]
- Gloor, G.B.; Wu, J.R.; Pawlowsky-Glahn, V.; Egozcue, J.J. It’s all relative: Analyzing microbiome data as compositions. Ann. Epidemiol. 2016, 26, 322–329. [Google Scholar] [CrossRef] [PubMed]
- Dejong, T.M. Comparison of 3 Diversity Indexes Based on Their Components of Richness and Evenness. Oikos 1975, 26, 222–227. [Google Scholar] [CrossRef]
- Oksanen, J.; Blanchet, F.G.; Friendly, M.; Kindt, R.; Legendre, P.; McGlinn, D.; Minchin, P.; O’Hara, R.; Simpson, G.; Solymos, P. vegan: Community ecology package. R Package Version 2.5-7 2020. Available online: https://github.com/vegandevs/vegan (accessed on 3 March 2022).
- Fox, J.; Weisberg, S. An {R} Companion to Applied Regression, 3rd ed.; Sage: Thousand Oaks, CA, USA, 2019. [Google Scholar]
- Aitchison, J. The statistical analysis of compositional data. J. R. Stat. Soc. Ser. B Methodol. 1982, 44, 139–160. [Google Scholar] [CrossRef]
- Fernandes, A.D.; Macklaim, J.M.; Linn, T.G.; Reid, G.; Gloor, G.B. ANOVA-Like Differential Expression (ALDEx) Analysis for Mixed Population RNA-Seq. PLoS ONE 2013, 8, e67019. [Google Scholar] [CrossRef] [PubMed]
- Fernandes, A.D.; Reid, J.N.S.; Macklaim, J.M.; McMurrough, T.A.; Edgell, D.R.; Gloor, G.B. Unifying the analysis of high-throughput sequencing datasets: Characterizing RNA-seq, 16S rRNA gene sequencing and selective growth experiments by compositional data analysis. Microbiome 2014, 2, 15. [Google Scholar] [CrossRef] [PubMed]
- Martinez Arbizu, P. pairwiseAdonis: Pairwise multilevel comparison using Adonis. R Package Version 0.4.1 2017. Available online: https://github.com/pmartinezarbizu/pairwiseAdonis (accessed on 3 March 2022).
- Erb, I.; Notredame, C. How should we measure proportionality on relative gene expression data? Theory Biosci. 2016, 135, 21–36. [Google Scholar] [CrossRef] [PubMed]
- Quinn, T.P.; Richardson, M.F.; Lovell, D.; Crowley, T.M. propr: An R-package for Identifying Proportionally Abundant Features Using Compositional Data Analysis. Sci. Rep. 2017, 7, 16252. [Google Scholar] [CrossRef]
- Jasbi, P.; Shi, X.; Chu, P.; Elliott, N.; Hudson, H.; Jones, D.; Serrano, G.; Chow, B.; Beach, T.G.; Liu, L.; et al. Metabolic Profiling of Neocortical Tissue Discriminates Alzheimer’s Disease from Mild Cognitive Impairment, High Pathology Controls, and Normal Controls. J. Proteome Res. 2021, 20, 4303–4317. [Google Scholar] [CrossRef]
- Agostini, S.; Mancuso, R.; Baglio, F.; Cabinio, M.; Hernis, A.; Guerini, F.R.; Calabrese, E.; Nemni, R.; Clerici, M. Lack of evidence for a role of HHV-6 in the pathogenesis of Alzheimer’s disease. J. Alzheimers Dis. 2016, 49, 229–235. [Google Scholar] [CrossRef] [PubMed]
- Celorrio, M.; Shumilov, K.; Rodgers, R.; Schriefer, L.; Li, Y.; Baldridge, M.T.; Friess, S.H. Innate and Peripheral Immune Alterations after Traumatic Brain Injury Are Regulated in a Gut Microbiota-Dependent Manner in Mice. J. Neurotrauma 2023, 40, 772–787. [Google Scholar] [CrossRef] [PubMed]
- Cope, E.K.; Goldberg, A.N.; Pletcher, S.D.; Lynch, S.V. Compositionally and functionally distinct sinus microbiota in chronic rhinosinusitis patients have immunological and clinically divergent consequences. Microbiome 2017, 5, 53. [Google Scholar] [CrossRef] [PubMed]
- Belkaid, Y.; Hand, T.W. Role of the microbiota in immunity and inflammation. Cell 2014, 157, 121–141. [Google Scholar] [CrossRef] [PubMed]
- Barnhart, M.M.; Chapman, M.R. Curli biogenesis and function. Annu. Rev. Microbiol. 2006, 60, 131–147. [Google Scholar] [CrossRef]
- Little, C.S.; Joyce, T.A.; Hammond, C.J.; Matta, H.; Cahn, D.; Appelt, D.M.; Balin, B.J. Detection of bacterial antigens and Alzheimer’s disease-like pathology in the central nervous system of BALB/c mice following intranasal infection with a laboratory isolate of Chlamydia pneumoniae. Front. Aging Neurosci. 2014, 6, 304. [Google Scholar] [CrossRef] [PubMed]
- Di Rienzi, S.C.; Sharon, I.; Wrighton, K.C.; Koren, O.; Hug, L.A.; Thomas, B.C.; Goodrich, J.K.; Bell, J.T.; Spector, T.D.; Banfield, J.F.; et al. The human gut and groundwater harbor non-photosynthetic bacteria belonging to a new candidate phylum sibling to Cyanobacteria. eLife 2013, 2, e01102. [Google Scholar] [CrossRef] [PubMed]
- Hu, C.; Rzymski, P. Non-Photosynthetic Melainabacteria (Cyanobacteria) in Human Gut: Characteristics and Association with Health. Life 2022, 12, 476. [Google Scholar] [CrossRef] [PubMed]
- Facciponte, D.N.; Bough, M.W.; Seidler, D.; Carroll, J.L.; Ashare, A.; Andrew, A.S.; Tsongalis, G.J.; Vaickus, L.J.; Henegan, P.L.; Butt, T.H.; et al. Identifying aerosolized cyanobacteria in the human respiratory tract: A proposed mechanism for cyanotoxin-associated diseases. Sci. Total Environ. 2018, 645, 1003–1013. [Google Scholar] [CrossRef]
- Nugumanova, G.; Ponomarev, E.D.; Askarova, S.; Fasler-Kan, E.; Barteneva, N.S. Freshwater Cyanobacterial Toxins, Cyanopeptides and Neurodegenerative Diseases. Toxins 2023, 15, 233. [Google Scholar] [CrossRef]
- Silva, D.F.; Candeias, E.; Esteves, A.R.; Magalhaes, J.D.; Ferreira, I.L.; Nunes-Costa, D.; Rego, A.C.; Empadinhas, N.; Cardoso, S.M. Microbial BMAA elicits mitochondrial dysfunction, innate immunity activation, and Alzheimer’s disease features in cortical neurons. J. Neuroinflamm. 2020, 17, 332. [Google Scholar] [CrossRef] [PubMed]
- Sini, P.; Dang, T.B.C.; Fais, M.; Galioto, M.; Padedda, B.M.; Luglie, A.; Iaccarino, C.; Crosio, C. Cyanobacteria, Cyanotoxins, and Neurodegenerative Diseases: Dangerous Liaisons. Int. J. Mol. Sci. 2021, 22, 8726. [Google Scholar] [CrossRef] [PubMed]
- Human Microbiome Project, C. Structure, function and diversity of the healthy human microbiome. Nature 2012, 486, 207–214. [Google Scholar] [CrossRef] [PubMed]
- Zhou, X.; Shen, X.; Johnson, J.S.; Spakowicz, D.J.; Agnello, M.; Zhou, W.; Avina, M.; Honkala, A.; Chleilat, F.; Chen, S.J.; et al. Longitudinal profiling of the microbiome at four body sites reveals core stability and individualized dynamics during health and disease. Cell Host Microbe 2024, 32, 506–526.e9. [Google Scholar] [CrossRef] [PubMed]
- Paisse, S.; Valle, C.; Servant, F.; Courtney, M.; Burcelin, R.; Amar, J.; Lelouvier, B. Comprehensive description of blood microbiome from healthy donors assessed by 16S targeted metagenomic sequencing. Transfusion 2016, 56, 1138–1147. [Google Scholar] [CrossRef] [PubMed]
- Lathe, R.; Schultek, N.M.; Balin, B.J.; Ehrlich, G.D.; Auber, L.A.; Perry, G.; Breitschwerdt, E.B.; Corry, D.B.; Doty, R.L.; Rissman, R.A.; et al. Establishment of a consensus protocol to explore the brain pathobiome in patients with mild cognitive impairment and Alzheimer’s disease: Research outline and call for collaboration. Alzheimers Dement. 2023, 19, 5209–5231. [Google Scholar] [CrossRef] [PubMed]
- Ehlting, C.; Wolf, S.D.; Bode, J.G. Acute-phase protein synthesis: A key feature of innate immune functions of the liver. Biol. Chem. 2021, 402, 1129–1145. [Google Scholar] [CrossRef] [PubMed]
- Mantovani, A.; Garlanda, C. Humoral Innate Immunity and Acute-Phase Proteins. N. Engl. J. Med. 2023, 388, 439–452. [Google Scholar] [CrossRef]
- Lu, G.; Liu, W.; Huang, X.; Zhao, Y. Complement factor H levels are decreased and correlated with serum C-reactive protein in late-onset Alzheimer’s disease. Arq. Neuro-Psiquiatr. 2020, 78, 76–80. [Google Scholar] [CrossRef]
- O’Bryant, S.E.; Waring, S.C.; Hobson, V.; Hall, J.R.; Moore, C.B.; Bottiglieri, T.; Massman, P.; Diaz-Arrastia, R. Decreased C-reactive protein levels in Alzheimer disease. J. Geriatr. Psychiatry Neurol. 2010, 23, 49–53. [Google Scholar] [CrossRef]
- Zhao, Y.; Cong, L.; Jaber, V.; Lukiw, W.J. Microbiome-Derived Lipopolysaccharide Enriched in the Perinuclear Region of Alzheimer’s Disease Brain. Front. Immunol. 2017, 8, 1064. [Google Scholar] [CrossRef]
- Zhao, Y.; Jaber, V.; Lukiw, W.J. Secretory Products of the Human GI Tract Microbiome and Their Potential Impact on Alzheimer’s Disease (AD): Detection of Lipopolysaccharide (LPS) in AD Hippocampus. Front. Cell Infect. Microbiol. 2017, 7, 318. [Google Scholar] [CrossRef] [PubMed]
- Vargas-Caraveo, A.; Sayd, A.; Maus, S.R.; Caso, J.R.; Madrigal, J.L.M.; Garcia-Bueno, B.; Leza, J.C. Lipopolysaccharide enters the rat brain by a lipoprotein-mediated transport mechanism in physiological conditions. Sci. Rep. 2017, 7, 13113. [Google Scholar] [CrossRef] [PubMed]
- Qi, X.M.; Ma, J.F. The role of amyloid beta clearance in cerebral amyloid angiopathy: More potential therapeutic targets. Transl. Neurodegener. 2017, 6, 22. [Google Scholar] [CrossRef] [PubMed]
- Montagne, A.; Nation, D.A.; Sagare, A.P.; Barisano, G.; Sweeney, M.D.; Chakhoyan, A.; Pachicano, M.; Joe, E.; Nelson, A.R.; D’Orazio, L.M.; et al. APOE4 leads to blood-brain barrier dysfunction predicting cognitive decline. Nature 2020, 581, 71–76. [Google Scholar] [CrossRef] [PubMed]
- Dando, S.J.; Mackay-Sim, A.; Norton, R.; Currie, B.J.; St John, J.A.; Ekberg, J.A.; Batzloff, M.; Ulett, G.C.; Beacham, I.R. Pathogens penetrating the central nervous system: Infection pathways and the cellular and molecular mechanisms of invasion. Clin. Microbiol. Rev. 2014, 27, 691–726. [Google Scholar] [CrossRef] [PubMed]
- Krasemann, S.; Haferkamp, U.; Pfefferle, S.; Woo, M.S.; Heinrich, F.; Schweizer, M.; Appelt-Menzel, A.; Cubukova, A.; Barenberg, J.; Leu, J.; et al. The blood-brain barrier is dysregulated in COVID-19 and serves as a CNS entry route for SARS-CoV-2. Stem Cell Rep. 2022, 17, 307–320. [Google Scholar] [CrossRef] [PubMed]
- Wilhelm, I.; Nyul-Toth, A.; Suciu, M.; Hermenean, A.; Krizbai, I.A. Heterogeneity of the blood-brain barrier. Tissue Barriers 2016, 4, e1143544. [Google Scholar] [CrossRef] [PubMed]
- Bryant, A.; Li, Z.; Jayakumar, R.; Serrano-Pozo, A.; Woost, B.; Hu, M.; Woodbury, M.E.; Wachter, A.; Lin, G.; Kwon, T.; et al. Endothelial Cells are Heterogeneous in Different Brain Regions and are Dramatically Altered in Alzheimer’s Disease. bioRxiv 2023. [Google Scholar] [CrossRef] [PubMed]
- Montagne, A.; Barnes, S.R.; Sweeney, M.D.; Halliday, M.R.; Sagare, A.P.; Zhao, Z.; Toga, A.W.; Jacobs, R.E.; Liu, C.Y.; Amezcua, L.; et al. Blood-brain barrier breakdown in the aging human hippocampus. Neuron 2015, 85, 296–302. [Google Scholar] [CrossRef]












| NDN (n = 12) | HPC (n = 12) | MCI (n = 12) | AD (n = 12) | |
|---|---|---|---|---|
| Clinical Information | ||||
| Age in years, mean (SD) | 79.7 (12.2) | 90.3 (5.1) | 88.1 (8.6) | 81.3 (8.3) |
| Sex of subjects (male/female) | 7/5 | 6/6 | 8/4 | 7/5 |
| Mean post-mortem interval, hrs (SD) | 2.93 (1.0) | 2.84 (0.9) | 3.06 (0.8) | 3.2 (0.5) |
| Mini-mental state examination score, mean (SD) | 28.8 (0.8) a | 27.6 (1.4) | 26.0 (3.4) b | 10.3 (7.6) |
| APOE alleles: number of subjects with each genotype 2/3, 2/4, 3/3, 3/4 | 0, 0, 8, 4 | 2, 0, 7, 3 | 0, 1, 9, 2 | 0, 0, 6, 6 |
| Neuropathological Features | ||||
| Plaque and tangle scores (# subjects scoring none, sparse, moderate, or frequent). Plaque scores based on CERAD. | ||||
| Frontal plaque score | 10, 2, 0, 0 | 0, 0, 1, 11 | 1, 1, 1, 9 | 0, 0, 0, 12 |
| Temporal plaque score | 10, 2, 0, 0 | 0, 0, 1, 11 | 2, 1, 1, 8 | 0, 0, 0, 12 |
| Frontal tangle score | 11, 0, 0, 0 b | 9, 3, 0, 0 | 5, 6, 1, 0 | 0, 2, 1, 9 |
| Temporal tangle score | 10, 2, 0, 0 | 2, 7, 3, 0 | 2, 5, 3, 2 | 0, 1, 0, 11 |
| Braak staging (# subjects stage I to stage VI) | 5, 3, 4, 0, 0, 0 | 0, 1, 2, 9, 0, 0 | 0, 1, 1, 9, 1, 0 | 0, 0, 0, 0, 6, 6 |
| ANOSIM | PERMANOVA | |||
|---|---|---|---|---|
| Paired Testing | p-Value | r-Value | p-Value | F-Value |
| ITG vs. SFG | 0.0020 | 0.0835 | 0.0002 | 9.7336 |
| Neuropathology vs. Non | 0.0310 | 0.0979 | 0.3177 | 1.0857 |
| Cognitive decline vs. Non | 0.4720 | −0.0014 | 0.5181 | 0.7550 |
| Phylum | p-Value | F-Value |
|---|---|---|
| Bacterial phylum by Region (SFG, ITG) | ||
| Actinobacteria | 0.0682 | 3.4004 |
| Bacteroidetes | 0.0537 | 3.8337 |
| Cyanobacteria | 0.2444 | 1.4309 |
| Firmicutes | 0.0020 | 10.2892 |
| Proteobacteria | 0.0001 | 20.2925 |
| Bacterial phylum by Subject Group (AD, MCI, HPC, NDN) | ||
| Actinobacteria | 0.3779 | 1.0484 |
| Bacteroidetes | 0.0792 | 2.3102 |
| Cyanobacteria | 0.6997 | 0.5401 |
| Firmicutes | 0.2958 | 1.2654 |
| Proteobacteria | 0.9388 | 0.1422 |
| Phylum | Actinobacteria | Bacteroidetes | Cyanobacteria | Firmicutes | Proteobacteria |
|---|---|---|---|---|---|
| Actinobacteria | 1 | −0.26798052 | −0.32736980 | −0.31092280 | 0.07942094 |
| Bacteroidetes | 1 | −0.34221850 | −0.31132280 | −0.06330904 | |
| Cyanobacteria | 1 | −0.24166700 | −0.24249271 | ||
| Firmicutes | 1 | −0.25641202 | |||
| Proteobacteria | 1 |
| ANOSIM | PERMANOVA | |||
|---|---|---|---|---|
| Paired Testing | p-Value | r-Value | p-Value | F-Value |
| ITG vs. SFG | 0.0010 | 0.1310 | 0.0034 | 6.3156 |
| Neuropathology vs. Non | 0.6560 | −0.0203 | 0.6441 | 0.4950 |
| Cognitive decline vs. Non | 0.7150 | −0.0088 | 0.4396 | 0.8567 |
| Serum LPS including Outliers | Serum LPS with Outliers Removed | |||
|---|---|---|---|---|
| Paired Testing | Correlation | p-Value | Correlation | p-Value |
| Serum LPS vs. SFG LPS | −0.0632 | 0.6945 | −0.0231 | 0.8831 |
| Serum LPS vs. ITG LPS | −0.2174 | 0.1721 | −0.1484 | 0.3423 |
| Serum LPS vs. Age | −0.0859 | 0.5932 | −0.0218 | 0.5520 |
| Serum LPS including Outliers | Serum LPS with Outliers Removed | |||
|---|---|---|---|---|
| Pathology | Correlation | p-Value | Correlation | p-Value |
| MMSE | −0.3735 | 0.0176 | −0.4350 | 0.0063 |
| Braak score | 0.2395 | 0.1219 | 0.3238 | 0.0389 |
| Frontal plaque | 0.3774 | 0.0126 | 0.4324 | 0.0048 |
| Temporal plaque | 0.2935 | 0.0561 | 0.4173 | 0.0066 |
| Total plaque | 0.3851 | 0.0108 | 0.4856 | 0.0013 |
| Frontal tangle | 0.3498 | 0.0215 | 0.4047 | 0.0087 |
| Temporal tangle | 0.1827 | 0.2409 | 0.2821 | 0.0739 |
| Total tangle | 0.2876 | 0.0615 | 0.3611 | 0.0204 |
| Frontal CAA | 0.0327 | 0.8351 | 0.1248 | 0.4368 |
| Temporal CAA | 0.0311 | 0.8431 | 0.1174 | 0.4647 |
| Total CAA | 0.1436 | 0.3581 | 0.2680 | 0.0902 |
| SFG LPS | ITG LPS | |||
|---|---|---|---|---|
| Pathology | Correlation | p-Value | Correlation | p-Value |
| Frontal CAA | −0.1569 | 0.2870 | −0.2892 | 0.0462 |
| Temporal CAA | −0.1223 | 0.4075 | −0.4393 | 0.0018 |
| Total CAA | −0.2015 | 0.1696 | −0.4335 | 0.0021 |
| Paired Testing | Correlation | p-Value |
|---|---|---|
| PMI vs. Serum LPS (+) outliers | −0.0218 | 0.8895 |
| PMI vs. Serum LPS (−) outliers | −0.0526 | 0.7441 |
| PMI vs. SFG LPS | 0.1630 | 0.2682 |
| PMI vs. ITG LPS | 0.2613 | 0.0728 |
| Peri-Mortem Condition | N | Serum LPS (p-Value) | SFG LPS (p-Value) | SFG LTA (p-Value) | ITG LPS (p-Value) |
|---|---|---|---|---|---|
| Acute pneumonia | 19 | 0.5943 | 0.364 | 0.7206 | 0.5225 |
| Acute/chronic pyelonephritis | 5 | 0.0099 | 0.4491 | 0.6719 | 0.3163 |
| Acute/chronic pancreatitis | 2 | 0.8805 | 0.4638 | 0.5535 | 0.9778 |
| Pulmonary coccidioidomycosis | 5 | 0.0332 | 0.9183 | 0.4480 | 0.4491 |
| Acute/chronic bronchitis | 2 | 0.0610 | 0.1932 | 0.5717 | 0.9778 |
| Acute/chronic cystitis | 9 | 0.5047 | 0.4285 | 0.5063 | 0.7647 |
| Acute/chronic thyroiditis | 6 | 0.7599 | 0.8612 | 0.2338 | 0.1078 |
| Acute/chronic gastritis | 7 | 0.7599 | 0.9523 | 0.6464 | 0.8109 |
| Acute/chronic esophagitis | 4 | 0.0671 | 0.2292 | 0.0613 | 0.9850 |
| Acute/chronic duodenitis | 2 | 0.5854 | 0.8522 | 0.9999 | 0.7729 |
| Acute/chronic hepatitis | 5 | 0.6259 | 0.4084 | 0.0218 | 0.4285 |
| Acute/chronic cholecystitis | 2 | 0.3512 | 0.7729 | 0.2360 | 0.1565 |
| Chronic sialadentis | 2 | 0.9292 | 0.6327 | 0.3845 | 0.7122 |
| Other possible infections or inflammatory conditions | 9 | 0.2477 | 0.8421 | 0.6752 | 0.9246 |
| Other conditions predisposing to infection or inflammation | 25 | 0.7842 | 0.3683 | 0.0963 | 0.332 |
Disclaimer/Publisher’s Note: The statements, opinions and data contained in all publications are solely those of the individual author(s) and contributor(s) and not of MDPI and/or the editor(s). MDPI and/or the editor(s) disclaim responsibility for any injury to people or property resulting from any ideas, methods, instructions or products referred to in the content. |
© 2024 by the authors. Licensee MDPI, Basel, Switzerland. This article is an open access article distributed under the terms and conditions of the Creative Commons Attribution (CC BY) license (https://creativecommons.org/licenses/by/4.0/).
Share and Cite
Jones, T.B.; Chu, P.; Wilkey, B.; Lynch, L.; Jentarra, G. Regional Differences in Microbial Infiltration of Brain Tissue from Alzheimer’s Disease Patients and Control Individuals. Brain Sci. 2024, 14, 677. https://doi.org/10.3390/brainsci14070677
Jones TB, Chu P, Wilkey B, Lynch L, Jentarra G. Regional Differences in Microbial Infiltration of Brain Tissue from Alzheimer’s Disease Patients and Control Individuals. Brain Sciences. 2024; 14(7):677. https://doi.org/10.3390/brainsci14070677
Chicago/Turabian StyleJones, T. Bucky, Ping Chu, Brooke Wilkey, Leigha Lynch, and Garilyn Jentarra. 2024. "Regional Differences in Microbial Infiltration of Brain Tissue from Alzheimer’s Disease Patients and Control Individuals" Brain Sciences 14, no. 7: 677. https://doi.org/10.3390/brainsci14070677
APA StyleJones, T. B., Chu, P., Wilkey, B., Lynch, L., & Jentarra, G. (2024). Regional Differences in Microbial Infiltration of Brain Tissue from Alzheimer’s Disease Patients and Control Individuals. Brain Sciences, 14(7), 677. https://doi.org/10.3390/brainsci14070677

