The Phenotype Changes of Astrocyte During Different Ischemia Conditions
Abstract
1. Introduction
2. Materials and Methods
2.1. Animals and Surgery
2.2. Morris Water Maze Test
2.3. Real-Time Quantitative PCR
2.4. Western Blot
2.5. The Enzyme-Linked Immunosorbent Assay (ELISA)
2.6. Primary Culture of Rat Cortex Astrocytes
2.7. Cytotoxicity Assay
2.8. Immunofluorescence
2.9. Statistical Analysis
3. Results
3.1. Artery Occlusion Caused Significant Memory and Cognitive Function Deficit
3.2. Artery Occlusion Inhibited the Gene Expression of Marker Proteins of Both Types of Astrocyte, but Increased the Protein Level of S100a10
3.3. Artery Occlusion Inhibited the Protein Expression of CX43, Not AQP4 and APOE
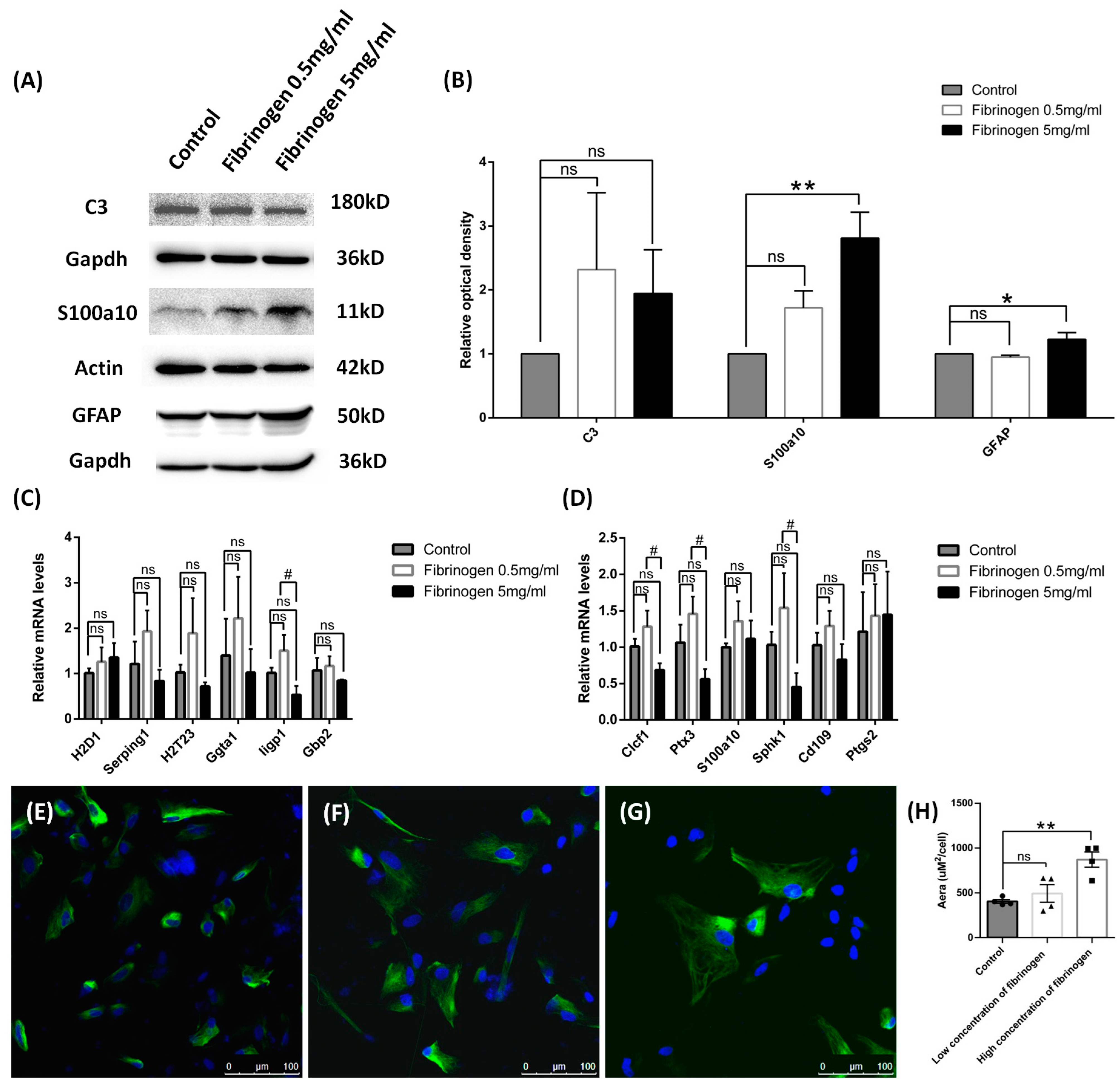
3.4. In Vitro Hypoxia Inhibited the Gene Expression of Marker Protein of Both Types of Astrocyte, but Increased the Protein Level of S100a10
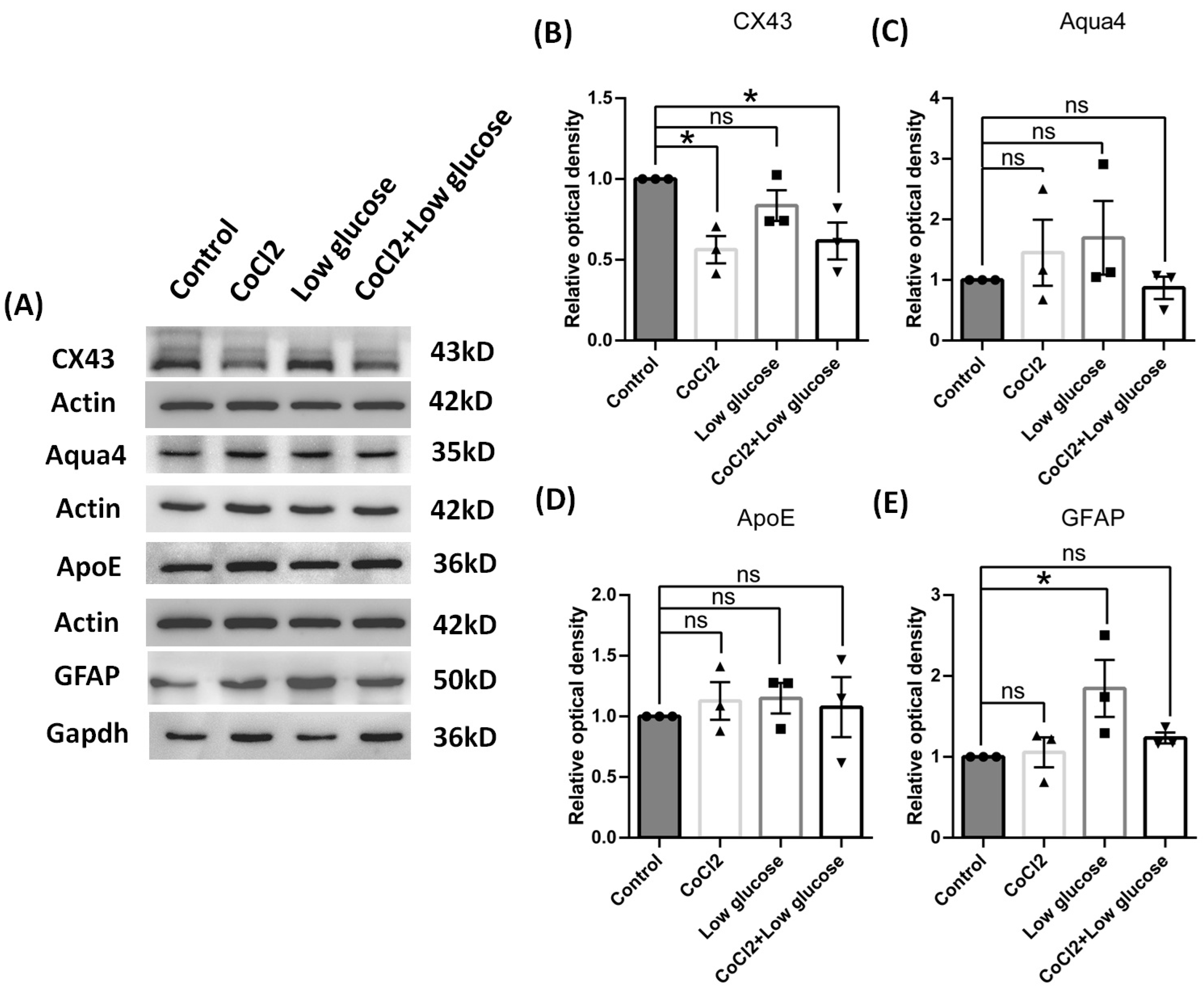
3.5. In Vitro Hypoxia Inhibited the Expression of CX43 Protein, Not AQP4 and APOE, in Primary Cultures of Astrocytes and C6 Cell Lines
3.6. In Vitro Hypoxia Inhibited the Phosphoraltion of ERK and JNK Not AKT
4. Discussion
5. Conclusions
Supplementary Materials
Author Contributions
Funding
Institutional Review Board Statement
Informed Consent Statement
Data Availability Statement
Conflicts of Interest
References
- Volicer, L.; McKee, A.; Hewitt, S. Dementia. Neurol. Clin. 2001, 19, 867–885. [Google Scholar] [CrossRef]
- Ishikawa, H.; Shindo, A.; Mizutani, A.; Tomimoto, H.; Lo, E.H.; Arai, K. A brief overview of a mouse model of cerebral hypoperfusion by bilateral carotid artery stenosis. J. Cereb. Blood Flow Metab. 2023, 43, 18–36. [Google Scholar] [CrossRef]
- Daulatzai, M.A. Cerebral hypoperfusion and glucose hypometabolism: Key pathophysiological modulators promote neurodegeneration, cognitive impairment, and Alzheimer’s disease. J. Neurosci. Res. 2017, 95, 943–972. [Google Scholar] [CrossRef]
- Weijs, R.W.J.; Oudegeest-Sander, M.H.; Vloet, J.I.A.; Hopman, M.T.E.; Claassen, J.A.H.R.; Thijssen, D.H.J. A decade of aging in healthy older adults: Longitudinal findings on cerebrovascular and cognitive health. Geroscience 2023, 45, 2629–2641. [Google Scholar] [CrossRef]
- Rajeev, V.; Fann, D.Y.; Dinh, Q.N.; Kim, H.A.; De Silva, T.M.; Lai, M.K.P.; Chen, C.L.; Drummond, G.R.; Sobey, C.G.; Arumugam, T.V. Pathophysiology of blood brain barrier dysfunction during chronic cerebral hypoperfusion in vascular cognitive impairment. Theranostics 2022, 12, 1639–1658. [Google Scholar] [CrossRef] [PubMed]
- Díaz-Castro, B.; Robel, S.; Mishra, A. Astrocyte Endfeet in Brain Function and Pathology: Open Questions. Annu. Rev. Neurosci. 2023, 46, 101–121. [Google Scholar] [CrossRef] [PubMed]
- Carter, S.F.; Herholz, K.; Rosa-Neto, P.; Pellerin, L.; Nordberg, A.; Zimmer, E.R. Astrocyte Biomarkers in Alzheimer’s Disease. Trends Mol. Med. 2019, 25, 77–95. [Google Scholar] [CrossRef] [PubMed]
- Tian, Z.; Ji, X.; Liu, J. Neuroinflammation in Vascular Cognitive Impairment and Dementia: Current Evidence, Advances, and Prospects. Int. J. Mol. Sci. 2022, 23, 6224. [Google Scholar] [CrossRef] [PubMed]
- Kato, H.; Kanai, Y.; Watabe, T.; Ikeda, H.; Horitsugi, G.; Hatazawa, J. Quantitative measurement of regional cerebral blood flow and oxygen metabolism in a rat model of cerebral hypoperfusion. Brain Res. 2019, 1719, 208–216. [Google Scholar] [CrossRef]
- Liddelow, S.A.; Guttenplan, K.A.; Clarke, L.E.; Bennett, F.C.; Bohlen, C.J.; Schirmer, L.; Bennett, M.L.; Münch, A.E.; Chung, W.S.; Peterson, T.C.; et al. Neurotoxic reactive astrocytes are induced by activated microglia. Nature 2017, 541, 481–487. [Google Scholar] [CrossRef]
- Stym-Popper, G.; Matta, K.; Chaigneau, T.; Rupra, R.; Demetriou, A.; Fouquet, S.; Dansokho, C.; Toly-Ndour, C.; Dorothée, G. Regulatory T cells decrease C3-positive reactive astrocytes in Alzheimer-like pathology. J. Neuroinflamm. 2023, 20, 64. [Google Scholar] [CrossRef]
- Lopez-Sanchez, C.; Garcia-Martinez, V.; Poejo, J.; Garcia-Lopez, V.; Salazar, J.; Gutierrez-Merino, C. Early Reactive A1 Astrocytes Induction by the Neurotoxin 3-Nitropropionic Acid in Rat Brain. Int. J. Mol. Sci. 2020, 21, 3609. [Google Scholar] [CrossRef] [PubMed]
- Yun, S.P.; Kam, T.I.; Panicker, N.; Kim, S.; Oh, Y.; Park, J.S.; Kwon, S.H.; Park, Y.J.; Karuppagounder, S.S.; Park, H.; et al. Block of A1 astrocyte conversion by microglia is neuroprotective in models of Parkinson’s disease. Nat. Med. 2018, 24, 931–938. [Google Scholar] [CrossRef]
- Linnerbauer, M.; Rothhammer, V. Protective Functions of Reactive Astrocytes Following Central Nervous System Insult. Front. Immunol. 2020, 11, 573256. [Google Scholar] [CrossRef]
- Hernández, I.H.; Villa-González, M.; Martín, G.; Soto, M.; Pérez-Álvarez, M.J. Glial Cells as Therapeutic Approaches in Brain Ischemia-Reperfusion Injury. Cells 2021, 10, 1639. [Google Scholar] [CrossRef] [PubMed]
- Wu, X.; Sun, J.; Zhang, X.; Li, X.; Liu, Z.; Yang, Q.; Li, L. Epigenetic signatureof chronic cerebral hypoperfusion and beneficial effects of S-adenosylmethionine in rats. Mol. Neurobiol. 2014, 50, 839–851. [Google Scholar] [CrossRef]
- Liu, H.; Xing, A.; Wang, X.; Liu, G.; Li, L. Regulation of β-amyloid level in the brain of rats with cerebrovascular hypoperfusion. Neurobiol. Aging 2012, 33, 826.e31–826.e42. [Google Scholar] [CrossRef]
- Cai, Z.Y.; Yan, Y.; Chen, R. Minocycline reduces astrocytic reactivation and neuroinflammation in the hippocampus of a vascular cognitive impairment rat model. Neurosci. Bull. 2010, 26, 28–36. [Google Scholar] [CrossRef] [PubMed]
- Aoki, K.; Uchihara, T.; Sanjo, N.; Nakamura, A.; Ikeda, K.; Tsuchiya, K.; Wakayama, Y. Increased expression of neuronal apolipoprotein E in human brain with cerebral infarction. Stroke 2003, 34, 875–880. [Google Scholar] [CrossRef]
- Yuan, W.Q.; Huang, W.P.; Jiang, Y.C.; Xu, H.; Duan, C.S.; Chen, N.H.; Liu, Y.J.; Fu, X.M. The function of astrocytes and their role in neurological diseases. Eur. J. Neurosci. 2023, 58, 3932–3961. [Google Scholar] [CrossRef]
- Skauli, N.; Zohoorian, N.; Banitalebi, S.; Geiseler, S.; Salameh, M.; Rao, S.B.; Morland, C.; Ottersen, O.P.; Amiry-Moghaddam, M. Aquaporin-4 deletion leads to reduced infarct volume and increased peri-infarct astrocyte reactivity in a mouse model of cortical stroke. J. Physiol. 2024, 602, 3151–3168. [Google Scholar] [CrossRef] [PubMed]
- Hu, Y.; Zhang, M.; Liu, B.; Tang, Y.; Wang, Z.; Wang, T.; Zheng, J.; Zhang, J. Honokiol prevents chronic cerebral hypoperfusion induced astrocyte A1 polarization to alleviate neurotoxicity by targeting SIRT3-STAT3 axis. Free Radic. Biol. Med. 2023, 202, 62–75. [Google Scholar] [CrossRef] [PubMed]
- Sulimai, N.; Brown, J.; Lominadze, D. The Role of Nuclear Factor-Kappa B in Fibrinogen-Induced Inflammatory Responses in Cultured Primary Neurons. Biomolecules 2022, 12, 1741. [Google Scholar] [CrossRef] [PubMed]
- Yang, Q.; Wu, X.; Sun, J.; Cui, J.; Li, L. Epigenetic Features Induced by Ischemia-Hypoxia in Cultured Rat Astrocytes. Mol. Neurobiol. 2016, 53, 436–445. [Google Scholar] [CrossRef]
- Huber, J.D. Diabetes, cognitive function, and the blood-brain barrier. Curr. Pharm. Des. 2008, 14, 1594–1600. [Google Scholar] [CrossRef]
- Fukuyama, K.; Okada, M. Age-Dependent and Sleep/Seizure-Induced Pathomechanisms of Autosomal Dominant Sleep-Related Hypermotor Epilepsy. Int. J. Mol. Sci. 2020, 21, 8142. [Google Scholar] [CrossRef]
- Dai, W.L.; Zhang, L.; Han, L.; Yang, X.; Hu, L.; Miao, C.; Song, L.; Xiao, H.; Liu, J.H.; Liu, W.T. Regulation of the KATP-JNK gap junction signaling pathway by immunomodulator astragaloside IV attenuates neuropathic pain. Reg. Anesth. Pain Med. 2020, 45, 955–963. [Google Scholar] [CrossRef]
- Pekny, M.; Nilsson, M. Astrocyte activation and reactive gliosis. Glia 2005, 50, 427–434. [Google Scholar] [CrossRef]
- Escartin, C.; Galea, E.; Lakatos, A.; O’Callaghan, J.P.; Petzold, G.C.; Serrano-Pozo, A.; Steinhäuser, C.; Volterra, A.; Carmignoto, G.; Agarwal, A.; et al. Reactive astrocyte nomenclature, definitions, and future directions. Nat. Neurosci. 2021, 24, 312–325. [Google Scholar] [CrossRef] [PubMed]
- Cameron, E.G.; Nahmou, M.; Toth, A.B.; Heo, L.; Tanasa, B.; Dalal, R.; Yan, W.; Nallagatla, P.; Xia, X.; Hay, S.; et al. A molecular switch for neuroprotective astrocyte reactivity. Nature 2024, 626, 574–582. [Google Scholar] [CrossRef]
- Miyamoto, N.; Magami, S.; Inaba, T.; Ueno, Y.; Hira, K.; Kijima, C.; Nakajima, S.; Yamashiro, K.; Urabe, T.; Hattori, N. The effects of A1/A2 astrocytes on oligodendrocyte linage cells against white matter injury under prolonged cerebral hypoperfusion. Glia 2020, 68, 1910–1924. [Google Scholar] [CrossRef]
- Bhuiyan, M.I.H.; Habib, K.; Sultan, M.T.; Chen, F.; Jahan, I.; Weng, Z.; Rahman, M.S.; Islam, R.; Foley, L.M.; Hitchens, T.K.; et al. SPAK inhibitor ZT-1a attenuates reactive astrogliosis and oligodendrocyte degeneration in a mouse model of vascular dementia. CNS Neurosci. Ther. 2024, 30, e14654. [Google Scholar] [CrossRef] [PubMed]
- Li, J.; Zou, X.; Mao, R.; Han, L.; Xia, S.; Yang, H.; Cao, X.; Xu, Y. Determination of the role of hippocampal astrocytes in the bilateral common carotid artery stenosis mouse model by RNA sequencing. Neurosci. Lett. 2023, 805, 137213. [Google Scholar] [CrossRef]
- Gerke, V.; Weber, K. The regulatory chain in the p36-kd substrate complex of viral tyrosine-specific protein kinases is related in sequence to the S-100 protein of glial cells. EMBO J. 1985, 4, 2917–2920. [Google Scholar] [CrossRef]
- Donato, R.; Cannon, B.R.; Sorci, G.; Riuzzi, F.; Hsu, K.; Weber, D.J.; Geczy, C.L. Functions of S100 Proteins. Curr. Mol. Med. 2013, 13, 24–57. [Google Scholar] [CrossRef]
- Lou, Y.; Han, M.; Liu, H.; Niu, Y.; Liang, Y.; Guo, J.; Zhang, W.; Wang, H. Essential roles of S100A10 in Toll-like receptor signaling and immunity to infection. Cell. Mol. Immunol. 2020, 17, 1053–1062. [Google Scholar] [CrossRef] [PubMed]
- Zamanian, J.L.; Xu, L.; Foo, L.C.; Nouri, N.; Zhou, L.; Giffard, R.G.; Barres, B.A. Genomic analysis of reactive astrogliosis. J. Neurosci. 2012, 32, 6391–6410. [Google Scholar] [CrossRef] [PubMed]
- Fujita, A.; Yamaguchi, H.; Yamasaki, R.; Cui, Y.; Matsuoka, Y.; Yamada, K.I.; Kira, J.I. Connexin 30 deficiency attenuates A2 astrocyte responses and induces severe neurodegeneration in a 1-methyl-4-phenyl-1,2,3,6-tetrahydropyridine hydrochloride Parkinson’s disease animal model. J. Neuroinflamm. 2018, 15, 227. [Google Scholar] [CrossRef] [PubMed]
- Zhao, Q.; Ren, Y.L.; Zhu, Y.J.; Huang, R.Q.; Zhu, R.R.; Cheng, L.M.; Xie, N. The origins and dynamic changes of C3- and S100A10-positive reactive astrocytes after spinal cord injury. Front. Cell. Neurosci. 2023, 17, 1276506. [Google Scholar] [CrossRef]
- Karve, I.P.; Taylor, J.M.; Crack, P.J. The contribution of astrocytes and microglia to traumatic brain injury. Br. J. Pharmacol. 2016, 173, 692–702. [Google Scholar] [CrossRef]
- Wang, J.X.; Xiao, X.; He, X.C.; He, B.D.; Liu, C.M.; Teng, Z.Q. Agomir-331 Suppresses Reactive Gliosis and Neuroinflammation after Traumatic Brain Injury. Cells 2023, 12, 2429. [Google Scholar] [CrossRef] [PubMed]
- Hayakawa, K.; Esposito, E.; Wang, X.; Terasaki, Y.; Liu, Y.; Xing, C.; Ji, X.; Lo, E.H. Transfer of mitochondria from astrocytes to neurons after stroke. Nature 2016, 535, 551–555. [Google Scholar] [CrossRef] [PubMed]
- Li, W.; Mandeville, E.T.; Durán-Laforet, V.; Fukuda, N.; Yu, Z.; Zheng, Y.; Held, A.; Park, J.H.; Nakano, T.; Tanaka, M.; et al. Endothelial cells regulate astrocyte to neural progenitor cell trans-differentiation in a mouse model of stroke. Nat. Commun. 2022, 13, 7812. [Google Scholar] [CrossRef] [PubMed]
- Pekny, M.; Wilhelmsson, U.; Tatlisumak, T.; Pekna, M. Astrocyte activation and reactive gliosis-A new target in stroke? Neurosci. Lett. 2019, 689, 45–55. [Google Scholar] [CrossRef]
- Brandebura, A.N.; Paumier, A.; Onur, T.S.; Allen, N.J. Astrocyte contribution to dysfunction, risk and progression in neurodegenerative disorders. Nat. Rev. Neurosci. 2023, 24, 23–39. [Google Scholar] [CrossRef]
- Endo, F.; Kasai, A.; Soto, J.S.; Yu, X.; Qu, Z.; Hashimoto, H.; Gradinaru, V.; Kawaguchi, R.; Khakh, B.S. Molecular basis of astrocyte diversity and morphology across the CNS in health and disease. Science 2022, 378, eadc9020. [Google Scholar] [CrossRef] [PubMed]
- Papadopoulos, M.C.; Verkman, A.S. Aquaporin water channels in the nervous system. Nat. Rev. Neurosci. 2013, 14, 265–277. [Google Scholar] [CrossRef]
- Peng, S.; Liu, J.; Liang, C.; Yang, L.; Wang, G. Aquaporin-4 in glymphatic system, and its implication for central nervous system disorders. Neurobiol. Dis. 2023, 179, 106035. [Google Scholar] [CrossRef]
- Huang, J.; Li, J.; Feng, C.; Huang, X.; Wong, L.; Liu, X.; Nie, Z.; Xi, G. Blood-Brain Barrier Damage as the Starting Point of Leukoaraiosis Caused by Cerebral Chronic Hypoperfusion and Its Involved Mechanisms: Effect of Agrin and Aquaporin-4. Biomed. Res. Int. 2018, 2018, 2321797. [Google Scholar] [CrossRef]
- Cao, J.; Yao, D.; Li, R.; Guo, X.; Hao, J.; Xie, M.; Li, J.; Pan, D.; Luo, X.; Yu, Z.; et al. Digoxin Ameliorates Glymphatic Transport and Cognitive Impairment in a Mouse Model of Chronic Cerebral Hypoperfusion. Neurosci. Bull. 2022, 38, 181–199. [Google Scholar] [CrossRef] [PubMed]
- Boyles, J.K.; Pitas, R.E.; Wilson, E.; Mahley, R.W.; Taylor, J.M. Apolipoprotein E associated with astrocytic glia ofthe central nervous system and with nonmyelinating glia of the peripheral nervous system. J. Clin. Investig. 1985, 76, 1501–1513. [Google Scholar] [CrossRef] [PubMed]
- Parhizkar, S.; Holtzman, D.M. APOE mediated neuroinflammation and neurodegeneration in Alzheimer’s disease. Semin. Immunol. 2022, 59, 101594. [Google Scholar] [CrossRef] [PubMed]
- Andika, F.R.; Yoon, J.H.; Kim, G.S.; Jeong, Y. Intermittent Fasting Alleviates Cognitive Impairments and Hippocampal Neuronal Loss but Enhances Astrocytosis in Mice with Subcortical Vascular Dementia. J. Nutr. 2021, 151, 722–730. [Google Scholar] [CrossRef] [PubMed]
- Völgyi, K.; Gulyássy, P.; Todorov, M.I.; Puska, G.; Badics, K.; Hlatky, D.; Kékesi, K.A.; Nyitrai, G.; Czurkó, A.; Drahos, L.; et al. Chronic Cerebral Hypoperfusion Induced Synaptic Proteome Changes in the rat Cerebral Cortex. Mol. Neurobiol. 2018, 55, 4253–4266. [Google Scholar] [CrossRef] [PubMed]
- Nagy, J.I.; Rash, J.E. Connexins and gap junctions of astrocytes and oligodendrocytes in the CNS. Brain Res. Rev. 2000, 32, 29–44. [Google Scholar] [CrossRef] [PubMed]
- Liu, L.; Li, C.J.; Lu, Y.; Zong, X.G.; Luo, C.; Sun, J.; Guo, L.J. Baclofen mediates neuroprotection on hippocampal CA1 pyramidal cells through the regulation of autophagy under chronic cerebral hypoperfusion. Sci. Rep. 2015, 5, 14474. [Google Scholar] [CrossRef]
- Wang, M.; Qin, C.; Luo, X.; Wang, J.; Wang, X.; Xie, M.; Hu, J.; Cao, J.; Hu, T.; Goldman, S.A.; et al. Astrocytic connexin 43 potentiates myelin injury in ischemic white matter disease. Theranostics 2019, 9, 4474–4493. [Google Scholar] [CrossRef]
- Liang, Z.; Wang, X.; Hao, Y.; Qiu, L.; Lou, Y.; Zhang, Y.; Ma, D.; Feng, J. The Multifaceted Role of Astrocyte Connexin 43 in Ischemic Stroke Through Forming Hemichannels and Gap Junctions. Front. Neurol. 2020, 11, 703. [Google Scholar] [CrossRef]
- Slavi, N.; Toychiev, A.H.; Kosmidis, S.; Ackert, J.; Bloomfield, S.A.; Wulff, H.; Viswanathan, S.; Lampe, P.D.; Srinivas, M. Suppression of connexin 43 phosphorylation promotes astrocyte survival and vascular regeneration in proliferative retinopathy. Proc. Natl. Acad. Sci. USA 2018, 115, E5934–E5943. [Google Scholar] [CrossRef]
- Solan, J.L.; Lampe, P.D. Connexin43 phosphorylation: Structural changes and biological effects. Biochem. J. 2009, 419, 261–272. [Google Scholar] [CrossRef] [PubMed]
- Wu, L.Y.; Yu, X.L.; Feng, L.Y. Connexin 43 stabilizes astrocytes in a stroke-like milieu to facilitate neuronal recovery. Acta Pharmacol. Sin. 2015, 36, 928–938. [Google Scholar] [CrossRef] [PubMed]
- Jiang, S.; Wang, Y.Q.; Xu, C.F.; Li, Y.N.; Guo, R.; Li, L. Involvement of connexin43 in the infrasonic noise-induced glutamate release by cultured astrocytes. Neurochem. Res. 2014, 39, 833–842. [Google Scholar] [CrossRef]
- Wang, X.; Feng, L.; Xin, M.; Hao, Y.; Wang, X.; Shang, P.; Zhao, M.; Hou, S.; Zhang, Y.; Xiao, Y.; et al. Mechanisms underlying astrocytic connexin-43 autophagy degradation during cerebral ischemia injury and the effect on neuroinflammation and cell apoptosis. Biomed. Pharmacother. 2020, 127, 110125. [Google Scholar] [CrossRef]










| Primer Name | Primer Sequence |
|---|---|
| H2D1 | forward: ATGGAACCTTCCAGAAGTGGG |
| reverse: GAAGTAAGTTGGAGTCGGTGGA | |
| Serping1 | forward: TGGCTCAGAGGCTAACTGGC |
| reverse: GAATCTGAGAAGGCTCTATCCCCA | |
| H2T23 | forward:ATTGGAGCTGTTGTGAGGAGG |
| reverse: CCACGAGGCAACTGTCTTTTC | |
| Ggta1 | forward: TCTCAGGATCTGGGAGTTGGA |
| reverse: GAGTTCTATGGAGCTCCCGC | |
| Iigp1 | forward: ATTTGGCTCGAAGCCTTTGC |
| reverse: ACGGCATTTGCCAGTCCTTA | |
| Gbp2 | forward: TAAAGGTCCGAGGCCCAAAC |
| reverse: AACATATGTGGCTGGGCGAA | |
| Clcf1 | forward: GACTCGTGGGGGATGTTAGC |
| reverse: CCCCAGGTAGTTCAGGTAGGT | |
| Ptx3 | forward: CATCCCGTTCAGGCTTTGGA |
| reverse: CACAGGGAAAGAAGCGAGGT | |
| S100a10 | forward: GAAAGGGAGTTCCCTGGGTT |
| reverse: CCCACTTTTCCATCTCGGCA | |
| Sphk1 | forward: AAAGCGAGACCCTGTTCCAG |
| reverse: CAGTCTGCTGGTTGCATAGC | |
| Cd109 | forward: GTCGCTCACAGGTACCTCAA |
| reverse: CTGTGAAGTTGAGCGTTGGC | |
| Ptgs2 | forward: CTCAGCCATGCAGCAAATCC |
| reverse: GGGTGGGCTTCAGCAGTAAT | |
| GAPDH | forward: GACCACCCAGCCCAGCAAGG |
| reverse: TCCCCAGGCCCCTCCTGTTG |
Disclaimer/Publisher’s Note: The statements, opinions and data contained in all publications are solely those of the individual author(s) and contributor(s) and not of MDPI and/or the editor(s). MDPI and/or the editor(s) disclaim responsibility for any injury to people or property resulting from any ideas, methods, instructions or products referred to in the content. |
© 2024 by the authors. Licensee MDPI, Basel, Switzerland. This article is an open access article distributed under the terms and conditions of the Creative Commons Attribution (CC BY) license (https://creativecommons.org/licenses/by/4.0/).
Share and Cite
Meng, F.; Cui, J.; Wang, P.; Wang, J.; Sun, J.; Li, L. The Phenotype Changes of Astrocyte During Different Ischemia Conditions. Brain Sci. 2024, 14, 1256. https://doi.org/10.3390/brainsci14121256
Meng F, Cui J, Wang P, Wang J, Sun J, Li L. The Phenotype Changes of Astrocyte During Different Ischemia Conditions. Brain Sciences. 2024; 14(12):1256. https://doi.org/10.3390/brainsci14121256
Chicago/Turabian StyleMeng, Fei, Jing Cui, Peng Wang, Junhui Wang, Jing Sun, and Liang Li. 2024. "The Phenotype Changes of Astrocyte During Different Ischemia Conditions" Brain Sciences 14, no. 12: 1256. https://doi.org/10.3390/brainsci14121256
APA StyleMeng, F., Cui, J., Wang, P., Wang, J., Sun, J., & Li, L. (2024). The Phenotype Changes of Astrocyte During Different Ischemia Conditions. Brain Sciences, 14(12), 1256. https://doi.org/10.3390/brainsci14121256

