Cross-Sensory EEG Emotion Recognition with Filter Bank Riemannian Feature and Adversarial Domain Adaptation
Abstract
:1. Introduction
2. Materials and Methods
2.1. Data Acquisition Paradigm
2.2. Data Preprocessing
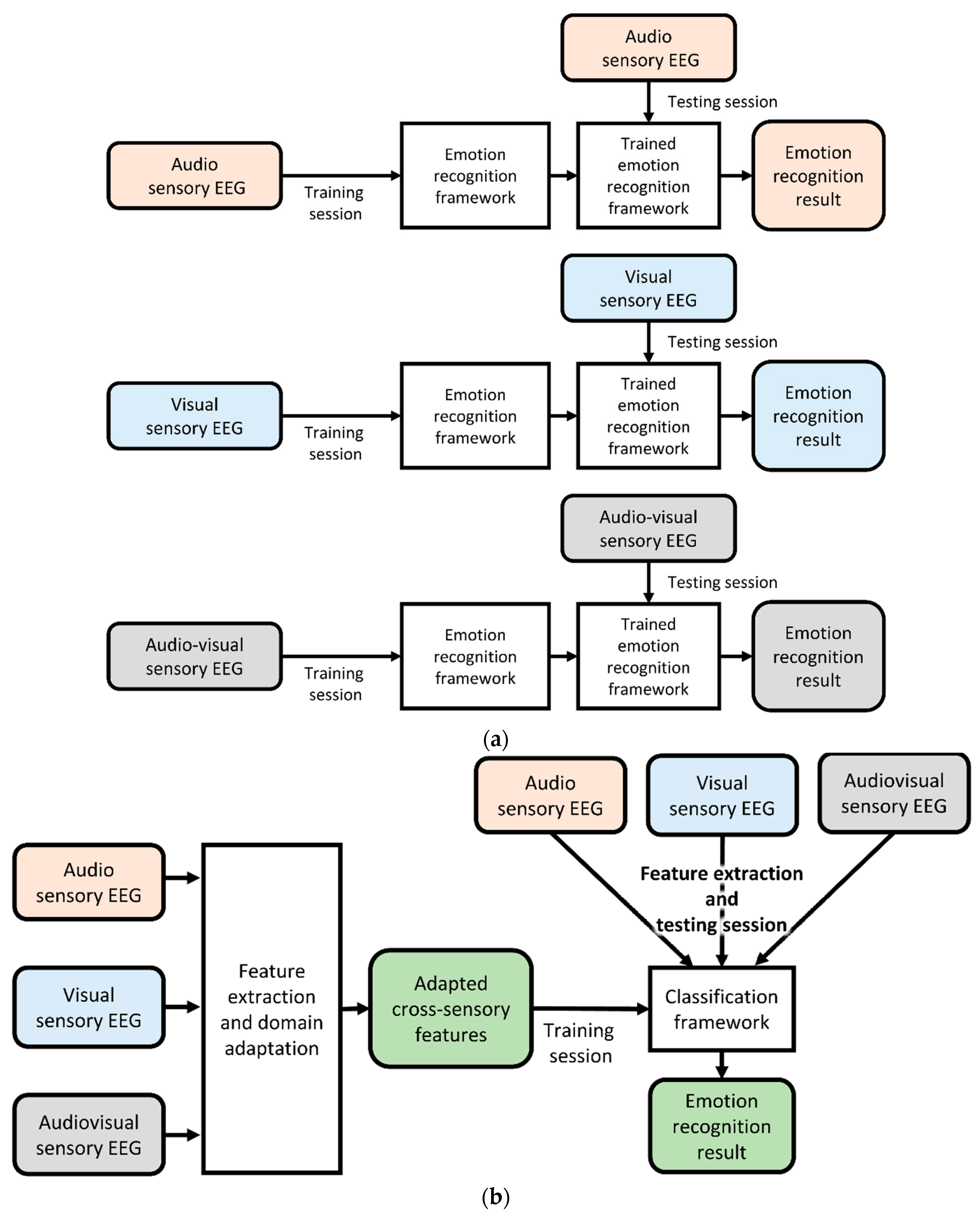
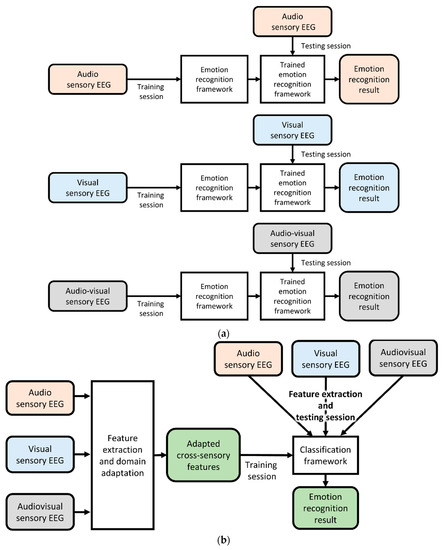
3. Methodology
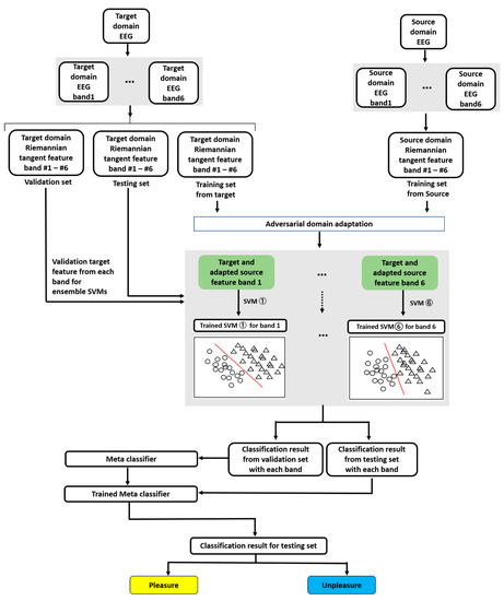
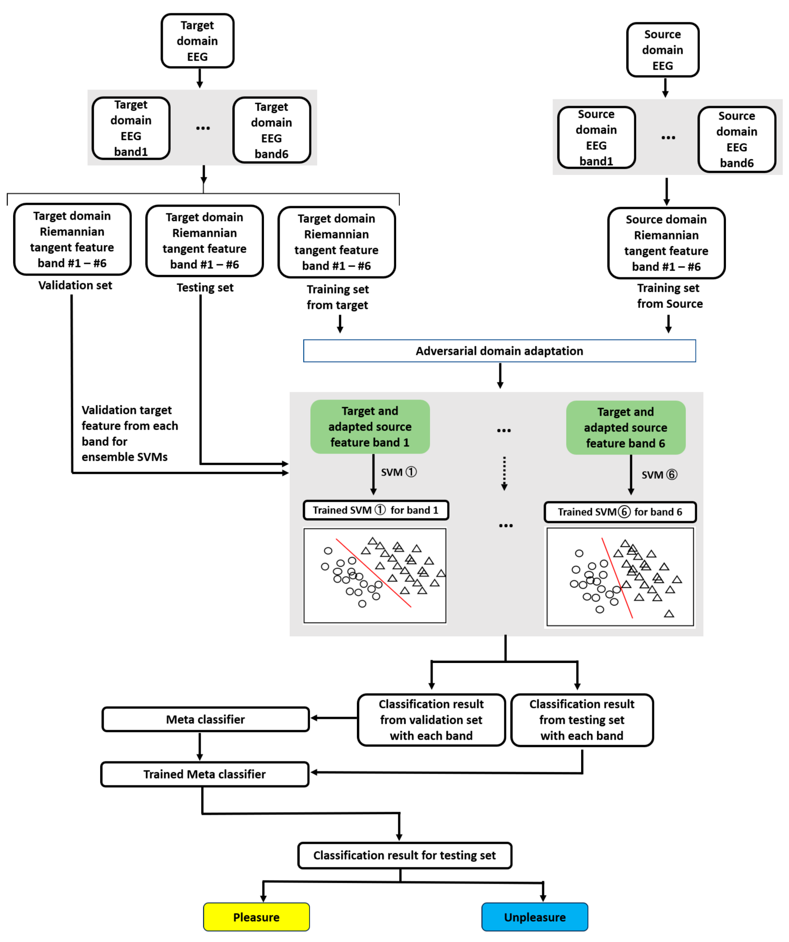
3.1. Filter Bank Riemannian Feature Extraction
3.2. Adversarial Domain Adaptation
3.3. Classification Strategy
| Algorithm 1 Training process of proposed FBADR |
| 1. Filter bank Determine sub-bands EEG signals banks , j =1…6 from filter bank method. 2. Riemannian method Compute the covariance matrix for each sample from Equation (2). Compute the as Riemannian tangent space features from Equation (5). 3. Adversarial domain adaptation Determine adapted source-domain feature from Equation (7). 4. Ensembled SVM classifier training Train SVMs with target and adapted source feature and labels from band 1 to band 6. Determine by inputting the validation target features into trained SVM correspondingly. Train meta learner with and real validation labels. |
4. Experimental Results and Discussion
4.1. Experimental Description
4.2. Adversarial Riemannian Methods Validation
4.3. FBADR Emotion Recognition Results
4.4. Baseline Methods Comparison
4.5. Robustness Verification
5. Conclusions
Supplementary Materials
Author Contributions
Funding
Institutional Review Board Statement
Informed Consent Statement
Data Availability Statement
Conflicts of Interest
References
- Zhang, J.; Yin, Z.; Chen, P.; Nichele, S. Emotion recognition using multi-modal data and machine learning techniques: A tutorial and review. Inf. Fusion 2020, 59, 103–126. [Google Scholar] [CrossRef]
- Bota, P.J.; Wang, C.; Fred, A.L.N.; Plácido Da Silva, H. A review, current challenges, and future possibilities on emotion recognition using machine learning and physiological signals. IEEE Access 2019, 7, 140990–141020. [Google Scholar] [CrossRef]
- Schalk, G.; Leuthardt, E.C. Brain-computer interfaces using electrocorticographic signals. IEEE Rev. Biomed. Eng. 2011, 4, 140–154. [Google Scholar] [CrossRef] [PubMed]
- Hramov, A.E.; Maksimenko, V.A.; Pisarchik, A.N. Physical principles of brain—Computer interfaces and their applications for rehabilitation, robotics and control of human brain states. Phys. Rep. 2021, 918, 1–133. [Google Scholar] [CrossRef]
- Mühl, C.; Allison, B.; Nijholt, A.; Chanel, G. A survey of affective brain computer interfaces: Principles, state-of-the-art, and challenges. Brain-Comput. Interfaces 2014, 1, 66–84. [Google Scholar] [CrossRef]
- Gu, X.; Cao, Z.; Jolfaei, A.; Xu, P.; Wu, D.; Jung, T.P.; Lin, C.T. EEG-Based brain-computer interfaces (BCIs): A survey of recent studies on signal sensing technologies and computational intelligence approaches and their applications. IEEE/ACM Trans. Comput. Biol. Bioinform. 2021, 18, 1645–1666. [Google Scholar] [CrossRef]
- Liu, S.; Wang, Z.; An, Y.; Zhao, J.; Zhao, Y.; Zhang, Y.-D. EEG emotion recognition based on the attention mechanism and pre-trained convolution capsule network. Knowl.-Based Syst. 2023, 265, 110372. [Google Scholar] [CrossRef]
- Li, D.; Xie, L.; Wang, Z.; Yang, H. Brain Emotion Perception Inspired EEG Emotion Recognition With Deep Reinforcement Learning. IEEE Trans. Neural Netw. Learn. Syst. 2023, 1–14. [Google Scholar] [CrossRef]
- Padhmashree, V.; Bhattacharyya, A. Human. emotion recognition based on time—Frequency analysis of multivariate EEG signal. Knowl.-Based Syst. 2022, 238, 107867. [Google Scholar] [CrossRef]
- Wei, Y.; Liu, Y.; Li, C.; Cheng, J.; Song, R.; Chen, X. TC-Net: A Transformer Capsule Network for EEG-based emotion recognition. Comput. Biol. Med. 2023, 152, 106463. [Google Scholar] [CrossRef]
- Cui, F.; Wang, R.; Ding, W.; Chen, Y.; Huang, L. A Novel DE-CNN-BiLSTM Multi-Fusion Model for EEG Emotion Recognition. Mathematics 2022, 10, 582. [Google Scholar] [CrossRef]
- Algarni, M.; Saeed, F.; Al-Hadhrami, T.; Ghabban, F.; Al-Sarem, M. Deep Learning-Based Approach for Emotion Recognition Using Electroencephalography (EEG) Signals Using Bi-Directional Long Short-Term Memory (Bi-LSTM). Sensors 2022, 22, 2976. [Google Scholar] [CrossRef] [PubMed]
- Islam, M.R.; Islam, M.M.; Rahman, M.M.; Mondal, C.; Singha, S.K.; Ahmad, M.; Awal, A.; Islam, M.S.; Moni, M.A. EEG. Channel Correlation Based Model for Emotion Recognition. Comput. Biol. Med. 2021, 136, 104757. [Google Scholar] [CrossRef] [PubMed]
- Peng, Y.; Qin, F.; Kong, W.; Nie, F.; Ge, Y.; Cichocki, A. GFIL: A unified framework for the analysis of features, frequency bands, channels in EEG-based emotion recognition. IEEE Trans. Cogn. Dev. Syst. 2022, 14, 935–947. [Google Scholar] [CrossRef]
- Huang, D.; Chen, J.; Liu, M.; Liu, Y.; Zhang, X. Fast emotion detection from EEG using asymmetric spatial filtering. In Proceedings of the 2012 IEEE International Conference on Acoustics, Speech and Signal Processing (ICASSP), Kyoto, Japan, 25–30 March 2012; pp. 589–592. [Google Scholar] [CrossRef]
- Chen, R.; Sun, Z.; Diao, X.; Wang, H.; Wang, J.; Li, T.; Wang, Y. Happy or sad? Recognizing emotions with wavelet coefficient energy mean of EEG signals. Technol. Health Care 2022, 30, 937–949. [Google Scholar] [CrossRef]
- Wu, M.; Hu, S.; Wei, B.; Lv, Z. A novel deep learning model based on the ICA and Riemannian manifold for EEG-based emotion recognition. J. Neurosci. Methods 2022, 378, 109642. [Google Scholar] [CrossRef]
- Wang, Y.; Qiu, S.; Ma, X.; He, H. A prototype-based SPD matrix network for domain adaptation EEG emotion recognition. Pattern Recognit. 2021, 110, 107626. [Google Scholar] [CrossRef]
- Ranasinghe, N.; Jain, P.; Karwita, S.; Tolley, D.; Do, E.Y. Ambiotherm: Enhancing sense of presence in virtual reality by simulating real-world environmental conditions. In Proceedings of the 2017 CHI Conference on Human Factors in Computing Systems, Denver, CO, USA, 6–11 May 2017; Association for Computing Machinery: New York, NY, USA, 2017; pp. 1731–1742. [Google Scholar] [CrossRef]
- Zhu, L.; Zhu, Z.; Zhang, C.; Xu, Y.; Kong, X. Multimodal sentiment analysis based on fusion methods: A survey. Inf. Fusion 2023, 95, 306–325. [Google Scholar] [CrossRef]
- Calvo, R.A.; D’Mello, S. Affect detection: An interdisciplinary review of models, methods, and their applications. IEEE Trans. Affect. Comput. 2010, 1, 18–37. [Google Scholar] [CrossRef]
- Wang, Q.; Wang, M.; Yang, Y.; Zhang, X. Multi-modal. emotion recognition using EEG and speech signals. Comput. Biol. Med. 2022, 149, 105907. [Google Scholar] [CrossRef]
- Tsiourti, C.; Weiss, A.; Wac, K.; Koulouglioti, C.; Papadopoulos, G.; Wuest, T. Multimodal integration of emotional signals from voice, body, and context: Effects of (in)congruence on emotion recognition and attitudes towards robots. Int. J. Soc. Robot. 2019, 11, 555–573. [Google Scholar] [CrossRef]
- Robins, D.L.; Hunyadi, E.; Schultz, R.T. Superior temporal activation in response to dynamic audio-visual emotional cues. Brain Cogn. 2009, 69, 269–278. [Google Scholar] [CrossRef] [PubMed]
- Saarimäki, H. Naturalistic stimuli in affective neuroimaging: A review. Front. Hum. Neurosci. 2021, 15, 675068. [Google Scholar] [CrossRef] [PubMed]
- Cimtay, Y.; Ekmekcioglu, E.; Caglar-Ozhan, S. Cross-Subject. Multimodal Emotion Recognition Based on Hybrid Fusion. IEEE Access 2020, 8, 168865–168878. [Google Scholar] [CrossRef]
- Li, J.; Li, S.; Peng, J.; Wang, F. Cross-Subject. EEG Emotion Recognition With Self-Organized Graph Neural Network. Front. Neurosci. 2021, 15, 611653. [Google Scholar] [CrossRef]
- Shen, X.; Liu, X.; Hu, X.; Zhang, D.; Song, S. Contrastive Learning of Subject-Invariant EEG Representations for Cross-Subject Emotion Recognition. IEEE Transactions on Affective Computing. IEEE Trans. Affect. Comput. 2022. [Google Scholar] [CrossRef]
- Wang, Y.; Qiu, S.; Li, D.; Du, C.; Lu, B.-L.; He, H. Multi-Modal domain adaptation variational autoencoder for EEG-based emotion recognition. IEEE/CAA J. EEE/CAA J. Autom. Sin. 2022, 9, 1612–1626. [Google Scholar] [CrossRef]
- Guo, W.; Xu, G.; Wang, Y. Multi-source domain adaptation with spatio-temporal feature extractor for EEG emotion recognition. Biomed. Signal Process. Control 2023, 84, 104998. [Google Scholar] [CrossRef]
- He, Z.; Zhong, Y.; Pan, J. Joint temporal convolutional networks and adversarial discriminative domain adaptation for EEG-based cross-subject emotion recognition. In Proceedings of the ICASSP 2022—2022 IEEE International Conference on Acoustics, Speech and Signal Processing (ICASSP), Singapore, 23–27 May 2022; pp. 3214–3218. [Google Scholar] [CrossRef]
- Sartipi, S.; Cetin, M. Adversarial discriminative domain adaptation and transformers for EEG-based cross-subject emotion recognition. In Proceedings of the 2023 11th International IEEE/EMBS Conference on Neural Engineering (NER), Baltimore, MD, USA, 24–27 April 2023; pp. 1–4. [Google Scholar] [CrossRef]
- Gao, C.; Uchitomi, H.; Miyake, Y. Influence of multimodal emotional stimulations on brain activity: An electroencephalographic study. Sensors 2023, 23, 4801. [Google Scholar] [CrossRef]
- Deng, Y.; Yang, M.; Zhou, R. A New Standardized Emotional Film Database for Asian Culture. Front. Psychol. 2017, 8, 1941. [Google Scholar] [CrossRef]
- Yang, Y.X.; Gao, Z.K.; Wang, X.M.; Li, Y.L.; Han, J.W.; Marwan, N.; Kurths, J. A recurrence quantification analysis-based channel-frequency convolutional neural network for emotion recognition from EEG. Chaos 2018, 28, 085724. [Google Scholar] [CrossRef] [PubMed]
- Du, G.; Su, J.; Zhang, L.; Su, K.; Wang, X.; Teng, X.; Liu, P.X. A multi-dimensional graph convolution network for EEG emotion recognition. IEEE Trans. Instrum. Meas. 2022, 71, 2518311. [Google Scholar] [CrossRef]
- Wang, Z.M.; Chen, Z.Y.; Zhang, J. EEG emotion recognition based on PLV-rich-club dynamic brain function network. Appl. Intelligence. 2022, 53, 17327–17345. [Google Scholar] [CrossRef]
- Tian, C.; Ma, Y.; Cammon, J.; Fang, F.; Zhang, Y.; Meng, M. Dual-encoder VAE-GAN with spatiotemporal features for emotional EEG data augmentation. IEEE Trans. Neural Syst. Rehabil. Eng. 2023, 31, 2018–2027. [Google Scholar] [CrossRef] [PubMed]
- Nasrin, F.; Ahmed, N.I. Predicting the correctness of mental arithmetic task from EEG using deep learning. In Proceedings of the 2021 International Conference on Science & Contemporary Technologies (ICSCT), Dhaka, Bangladesh, 5–7 August 2021; pp. 1–5. [Google Scholar] [CrossRef]
- Gramfort, A.; Luessi, M.; Larson, E.; Engemann, D.A.; Strohmeier, D.; Brodbeck, C.; Parkkonen, L.; Hämäläinen, M.S. MNE software for processing MEG and EEG data. Neuroimage 2014, 86, 446–460. [Google Scholar] [CrossRef]
- Song, T.; Zheng, W.; Lu, C.; Zong, Y.; Zhang, X.; Cui, Z. MPED: A multi-modal physiological emotion database for discrete emotion recognition. IEEE Access 2019, 7, 12177–12191. [Google Scholar] [CrossRef]
- Liao, D.; Shu, L.; Liang, G.; Li, Y.; Zhang, Y.; Zhang, W.; Xu, X. Design and evaluation of affective virtual reality system based on multimodal physiological signals and self-assessment manikin. IEEE J. Electromagn. RF Microw. Med. Biol. 2020, 4, 216–224. [Google Scholar] [CrossRef]
- Babiloni, C.; Frisoni, G.; Steriade, M.; Bresciani, L.; Binetti, G.; Del Percio, C.; Geroldi, C.; Miniussi, C.; Nobili, F.; Rodriguez, G.; et al. Frontal white matter volume and delta EEG sources negatively correlate in awake subjects with mild cognitive impairment and Alzheimer’s disease. Clin. Neurophysiol. Pract. 2006, 117, 1113–1129. [Google Scholar] [CrossRef]
- Babiloni, C.; Squitti, R.; Del Percio, C.; Cassetta, E.; Ventriglia, M.C.; Ferreri, F.; Tombini, M.; Frisoni, G.; Binetti, G.; Gurzi, M.; et al. Free copper and resting temporal EEG rhythms correlate across healthy, mild cognitive impairment, and Alzheimer’s disease subjects. Clin. Neurophysiol. Pract. 2007, 118, 1244–1260. [Google Scholar] [CrossRef]
- Li, F.; Xia, Y.; Wang, F.; Zhang, D.; Li, X.; He, F. Transfer learning algorithm of P300-EEG signal based on XDAWN spatial filter and riemannian geometry classifier. Appl. Sci. 2020, 10, 1804. [Google Scholar] [CrossRef]
- Van Trees, H.L.; Bell, K.L. Covariance, subspace, and intrinsic Cramér-Rao bounds. In Bayesian Bounds for Parameter Estimation and Nonlinear Filtering/Tracking; IEEE: Piscataway, NJ, USA, 2007; pp. 430–450. [Google Scholar] [CrossRef]
- Chen, Y.; Wiesel, A.; Eldar, Y.C.; Hero, A.O. Shrinkage algorithms for MMSE covariance estimation. IEEE Trans. Signal Process. 2010, 58, 5016–5029. [Google Scholar] [CrossRef]
- Barachant, A.; Bonnet, S.; Congedo, M.; Jutten, C. Multiclass brain-computer interface classification by Riemannian geometry. IEEE Trans. Neural Syst. Rehabil. Eng. 2012, 59, 920–928. [Google Scholar] [CrossRef] [PubMed]
- Harandi, M.T.; Salzmann, M.; Hartley, R. From Manifold to manifold: Geometry-aware dimensionality reduction for SPD matrices. In European Conference on Computer Vision, Proceedings of the Computer Vision–ECCV 2014, Lecture Notes in Computer Science, Zurich, Switzerland, 6–12 September 2014; Springer: Cham, Switzerland, 2014; pp. 28–43. [Google Scholar] [CrossRef]
- Barachant, A.; Bonnet, S.; Congedo, M.; Jutten, C. Classification of covariance matrices using a Riemannian-based kernel for BCI applications. Neurocomputing 2013, 112, 172–178. [Google Scholar] [CrossRef]
- Goodfellow, I.J.; Pouget-Abadie, J.; Mirza, M.; Xu, B.; Warde-Farley, D.; Ozair, S.; Courville, A.; Bengio, Y. Generative adversarial nets. In Proceedings of the 27th International Conference on Neural Information Processing Systems, NIPS’14, Montreal, QC, Canada, 8–13 December 2014; MIT Press: Montreal, QC, Canada, 2014; pp. 2672–2680. [Google Scholar]
- Arjovsky, M.; Chintala, S.; Bottou, L. Wasserstein generative adversarial networks. In Proceedings of the 34th International Conference on Machine Learning, Proceedings of Machine Learning Research, Sydney, Australia, 6–11 August 2017; PMLR: Cambridge, MA, USA, 2017; pp. 214–223. [Google Scholar]
- Zhang, Z.; Li, M.; Yu, J. On the convergence and mode collapse of GAN. In SIGGRAPH Asia 2018 Technical Briefs. SA ’18; Association for Computing Machinery: Tokyo, Japan, 2018; pp. 21:1–21:4. [Google Scholar] [CrossRef]
- Ghonima, R. Implementation of GANs using federated learning. In Proceedings of the 2021 Tenth International Conference on Intelligent Computing and Information Systems (ICICIS), Cairo, Egypt, 5–7 December 2021; pp. 142–148. [Google Scholar] [CrossRef]
- Cirillo, M.D.; Abramian, D.; Eklund, A. Vox2Vox: 3D-GAN for brain tumour segmentation. In Brainlesion: Glioma, Multiple Sclerosis, Stroke and Traumatic Brain Injuries, Lecture Notes in Computer Science, BrainLes 2020; Springer: Cham, Switzerland, 2021. [Google Scholar] [CrossRef]
- Yang, T.; Wu, T.; Li, L.; Zhu, C. SUD-GAN: Deep convolution generative adversarial network combined with short connection and dense block for retinal vessel segmentation. J. Digit Imaging 2020, 33, 946–957. [Google Scholar] [CrossRef]
- Hardy, C.; Le Merrer, E.; Sericola, B. MD-GAN: Multi-discriminator generative adversarial networks for distributed datasets. In Proceedings of the 2019 IEEE International Parallel and Distributed Processing Symposium (IPDPS), Rio de Janeiro, Brazil, 20–24 May 2019; pp. 866–877. [Google Scholar] [CrossRef]
- Ganihar, S.A.; Joshi, S.; Shetty, S.; Mudenagudi, U. Metric tensor and christoffel symbols based 3D object categorization. In Proceedings of the ACM SIGGRAPH 2014 Posters, SIGGRAPH ’14, Vancouver, BC, Canada, 10–14 August 2014. [Google Scholar] [CrossRef]
- Töscher, A.; Jahrer, M.; Bell, R.M. The BigChaos Solution to the Netflix Grand Prize. Netflix Prize. Doc. 2009, 1–52. [Google Scholar]
- Tang, J.; Liang, J.; Han, C.; Li, Z.; Huang, H. Crash injury severity analysis using a two-layer Stacking framework. Accid. Anal. Prev. 2019, 122, 226–238. [Google Scholar] [CrossRef]
- She, Q.; Chen, T.; Fang, F.; Zhang, J.; Gao, Y.; Zhang, Y. Improved domain adaptation network based on wasserstein distance for motor imagery EEG classification. IEEE Trans. Neural Syst. Rehabil. Eng. 2023, 31, 1137–1148. [Google Scholar] [CrossRef] [PubMed]
- Kingma, D.P.; Ba, J. Adam: A Method for Stochastic Optimization. arXiv 2014, arXiv:1412.6980. [Google Scholar]
- Van der Maaten, L.; Hinton, G. Visualizing data using t-SNE. J. Mach. Learn. Res. 2008, 9, 2579–2605. [Google Scholar]
- Li, M.; Xu, H.; Liu, X.; Lu, S. Emotion recognition from multichannel EEG signals using K-nearest neighbor classification. Technol Health Care 2018, 26, 509–519. [Google Scholar] [CrossRef]
- Lawhern, V.J.; Solon, A.J.; Waytowich, N.R.; Gordon, S.M.; Hung, C.P.; Lance, B.J. EEGNet: A compact convolutional neural network for EEG-based brain-computer interfaces. J. Neural Eng. 2018, 15, 056013. [Google Scholar] [CrossRef]
- Li, H.; Jin, Y.M.; Zheng, W.L.; Lu, B.L. Cross-subject emotion recognition using deep adaptation networks. In Neural Information Processing: 25th International Conference, ICONIP 2018, Siem Reap, Cambodia, December 13–16, 2018, Proceedings, Part V 25; Springer: Cham, Switzerland, 2018. [Google Scholar] [CrossRef]
- Luo, Y.; Zhang, S.Y.; Zheng, W.L.; Lu, B.L. WGAN domain adaptation for eeg-based emotion recognition. In Neural Information Processing. ICONIP 2018, Lecture Notes in Computer Science; Springer: Cham, Switzerland, 2018. [Google Scholar] [CrossRef]
- Ang, K.K.; Chin, Z.Y.; Zhang, H.; Guan, C. Filter bank common spatial pattern (FBCSP) in brain-computer interface. In Proceedings of the 2008 IEEE International Joint Conference on Neural Networks (IEEE World Congress on Computational Intelligence), Hong Kong, China, 1–8 June 2008; pp. 2390–2397. [Google Scholar] [CrossRef]
- Li, X.; Zhang, Y.; Tiwari, P.; Song, D.; Hu, B.; Yang, M.; Zhao, Z.; Kumar, N.; Marttinen, P. EEG. Based Emotion Recognition: A Tutorial and Review. ACM Comput. Surv. 2022, 55, 79. [Google Scholar] [CrossRef]














| Cross-Sensory EEG Emotion Data Information | |
|---|---|
| Number of participants | 20 (Native Chinese speaker) |
| Sex | 11 males, 9 females |
| Age | 24.7 ± 1.9 years |
| Number of channels | 32 channels |
| Sampling rate | 500 Hz |
| Experimental stimulus conditions | Audio pleasure/visual pleasure/audio-visual pleasure/audio unpleasure/visual unpleasure/audio-visual unpleasure |
| Collected EEG data | Each participant: 10 trials with 30 s duration for each condition |
| Detailed Parameters in the Adaptor | ||||
|---|---|---|---|---|
| Layer | Kernel Size | Output Shape | Activation Function | Batch Normalization |
| Input | - | 961 | - | - |
| Reshape | - | 961 × 1 | - | - |
| Conv1D | 3 | 961 × 32 | Leaky ReLU | YES |
| Conv1D | 3 | 961 × 8 | Leaky ReLU | YES |
| Flatten | - | 7688 | - | - |
| Dense | - | 961 | Tanh | - |
| Detailed Parameters in the Discriminator | ||||
|---|---|---|---|---|
| Layer | Kernel Size | Output Shape | Activation Function | Batch Normalization |
| Input | - | 961 | - | - |
| Dense | - | 32 | Leaky ReLU | - |
| Reshape | 2 | 32 × 1 | - | - |
| Conv1D | 2 | 32 × 32 | Leaky ReLU | YES |
| Conv1D | 2 | 32 × 64 | Leaky ReLU | YES |
| Flatten | - | 2048 | - | - |
| Fully connected | - | 256 | Leaky ReLU | - |
| Fully connected | - | 64 | Leaky ReLU | - |
| Dense | - | 1 | Sigmoid | - |
| Kernel | Mean Accuracy |
|---|---|
| Linear | |
| RBF | |
| Polynomial |
Disclaimer/Publisher’s Note: The statements, opinions and data contained in all publications are solely those of the individual author(s) and contributor(s) and not of MDPI and/or the editor(s). MDPI and/or the editor(s) disclaim responsibility for any injury to people or property resulting from any ideas, methods, instructions or products referred to in the content. |
© 2023 by the authors. Licensee MDPI, Basel, Switzerland. This article is an open access article distributed under the terms and conditions of the Creative Commons Attribution (CC BY) license (https://creativecommons.org/licenses/by/4.0/).
Share and Cite
Gao, C.; Uchitomi, H.; Miyake, Y. Cross-Sensory EEG Emotion Recognition with Filter Bank Riemannian Feature and Adversarial Domain Adaptation. Brain Sci. 2023, 13, 1326. https://doi.org/10.3390/brainsci13091326
Gao C, Uchitomi H, Miyake Y. Cross-Sensory EEG Emotion Recognition with Filter Bank Riemannian Feature and Adversarial Domain Adaptation. Brain Sciences. 2023; 13(9):1326. https://doi.org/10.3390/brainsci13091326
Chicago/Turabian StyleGao, Chenguang, Hirotaka Uchitomi, and Yoshihiro Miyake. 2023. "Cross-Sensory EEG Emotion Recognition with Filter Bank Riemannian Feature and Adversarial Domain Adaptation" Brain Sciences 13, no. 9: 1326. https://doi.org/10.3390/brainsci13091326
APA StyleGao, C., Uchitomi, H., & Miyake, Y. (2023). Cross-Sensory EEG Emotion Recognition with Filter Bank Riemannian Feature and Adversarial Domain Adaptation. Brain Sciences, 13(9), 1326. https://doi.org/10.3390/brainsci13091326

