Lipid Metabolism Disorder in Cerebrospinal Fluid Related to Parkinson’s Disease
Abstract
1. Background
2. Methods
2.1. Study Population
2.2. Peripheral Blood and CSF Collection
2.3. UPLC–MS/MS Analysis
2.4. Lipidomic Analysis
3. Statistical Analysis
4. Results
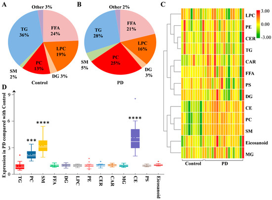
4.1. Lipidomic Signature of Serum in PD
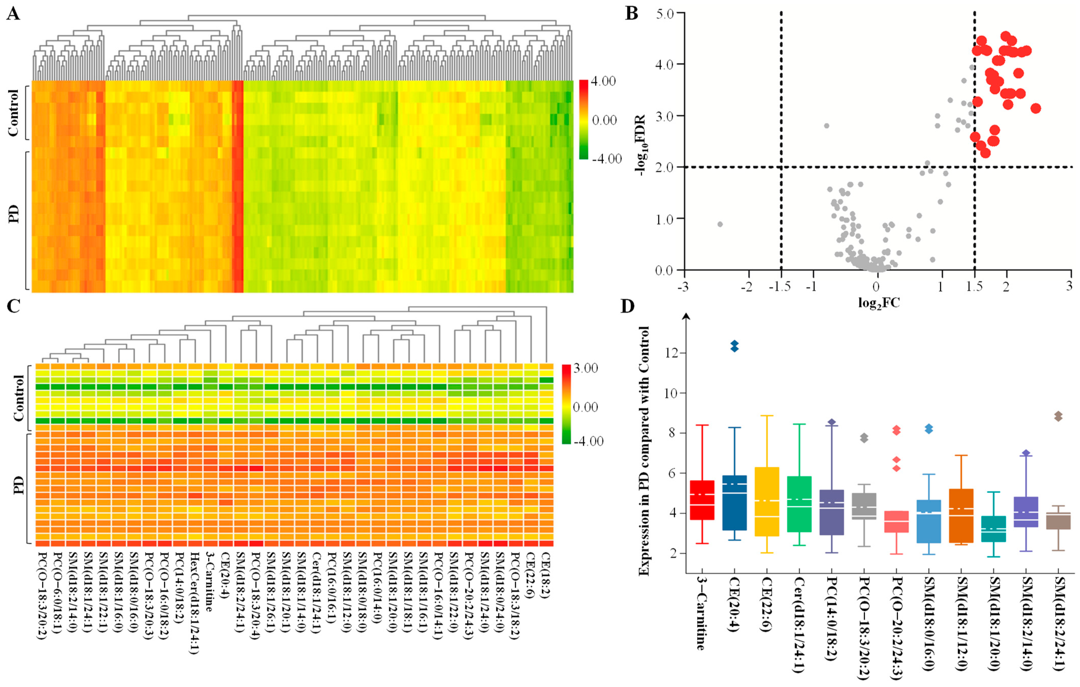
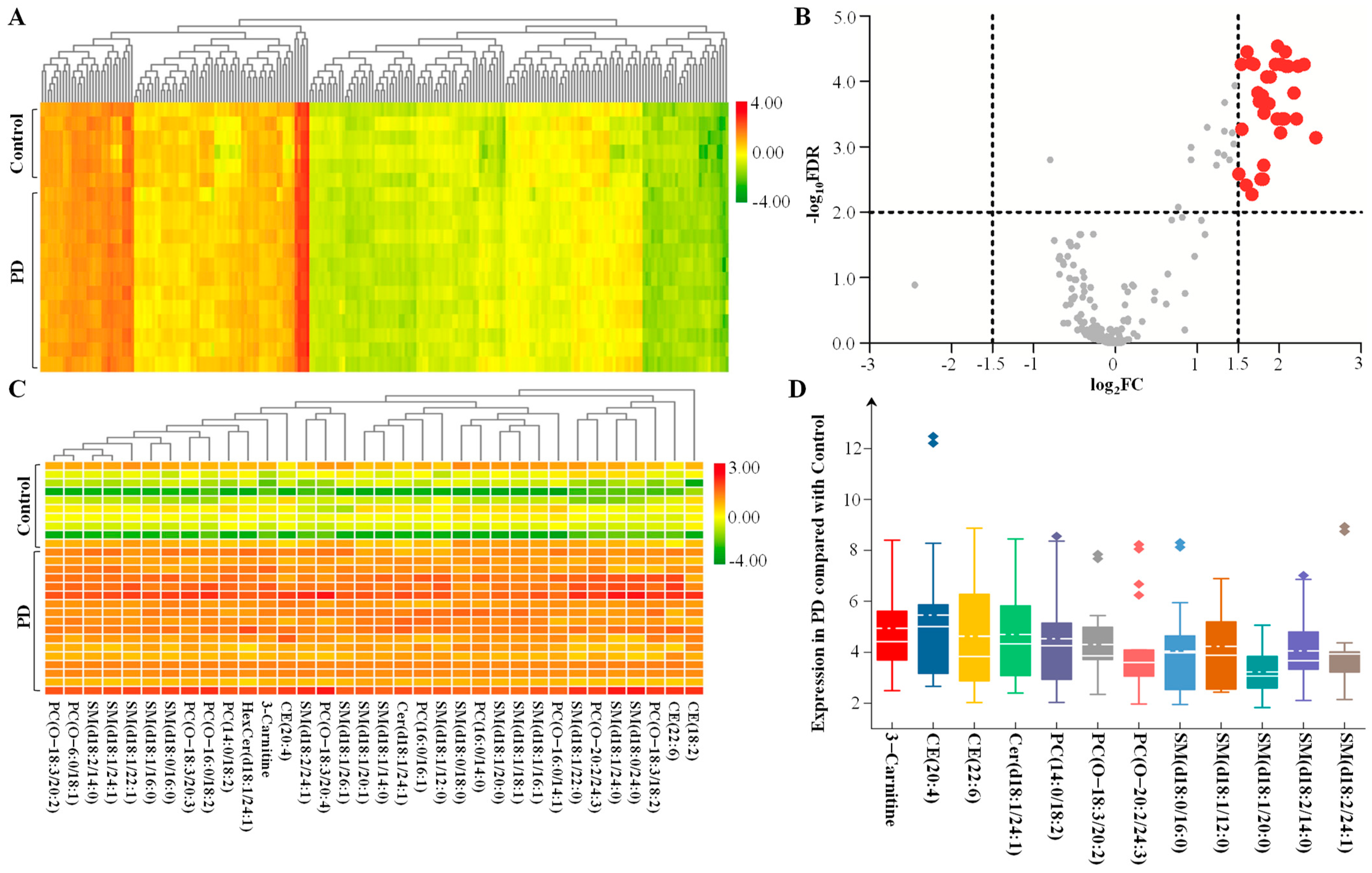
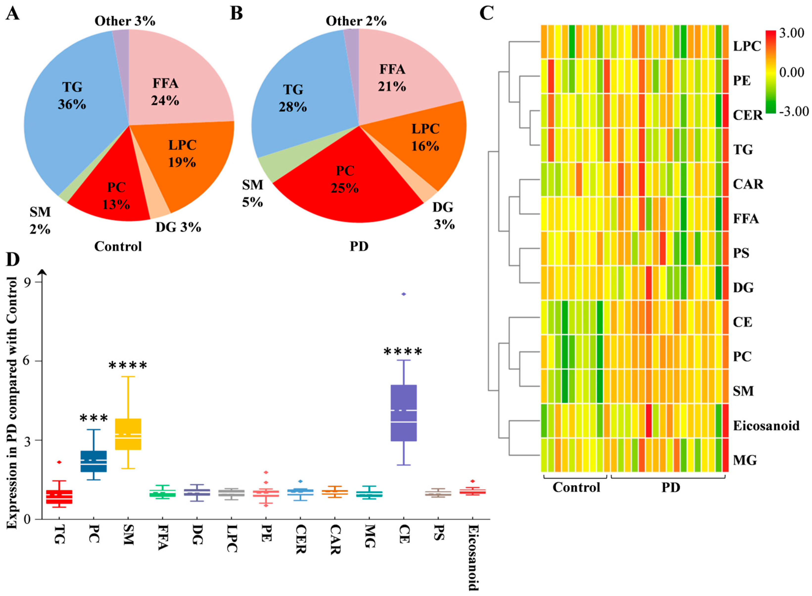
4.2. Lipid Composition from CSF in PD
4.3. Lipidomic Profile in CSF from PD Patients
4.4. Different Pattern Recognition for the Lipidomic Signature in CSF
4.5. Relationship of Cholesterol Ester and Total Cholesterol in CSF from PD Patients
5. Discussion
6. Conclusions
Supplementary Materials
Author Contributions
Funding
Institutional Review Board Statement
Informed Consent Statement
Data Availability Statement
Acknowledgments
Conflicts of Interest
Correction Statement
Abbreviations
References
- Kouli, A.; Torsney, K.M.; Kuan, W.-L. Parkinson’s Disease: Etiology, Neuropathology, and Pathogenesis; Exon Publications: Brisbane City, Australia, 2018; pp. 3–26. [Google Scholar]
- Alecu, I.; Bennett, S. Dysregulated Lipid Metabolism and Its Role in α-Synucleinopathy in Parkinson’s Disease. Front. Neuroence 2019, 13, 328. [Google Scholar] [CrossRef] [PubMed]
- Wallom, K.-L.; Fernández-Suárez, M.E.; Priestman, D.A.; Te Vruchte, D.; Huebecker, M.; Hallett, P.J.; Isacson, O.; Platt, F.M. Glycosphingolipid metabolism and its role in ageing and Parkinson’s disease. Glycoconj. J. 2021, 39, 39–53. [Google Scholar] [CrossRef] [PubMed]
- Gilmozzi, V.; Gentile, G.; Castelo Rueda, M.P.; Hicks, A.A.; Pramstaller, P.P.; Zanon, A.; Lévesque, M.; Pichler, I. Interaction of alpha-synuclein with lipids: Mitochondrial cardiolipin as a critical player in the pathogenesis of Parkinson’s disease. Front. Neurosci. 2020, 14, 1051. [Google Scholar] [CrossRef] [PubMed]
- Gan-Or, Z.; Liong, C.; Alcalay, R.N. GBA-associated Parkinson’s disease and other synucleinopathies. Curr. Neurol. Neurosci. Rep. 2018, 18, 44. [Google Scholar] [CrossRef]
- Belarbi, K.; Cuvelier, E.; Bonte, M.-A.; Desplanque, M.; Gressier, B.; Devos, D.; Chartier-Harlin, M.-C. Glycosphingolipids and neuroinflammation in Parkinson’s disease. Mol. Neurodegener. 2020, 15, 59. [Google Scholar] [CrossRef]
- Corraliza-Gomez, M.; Sanchez, D.; Ganfornina, M.D. Lipid-binding proteins in brain health and disease. Front. Neurol. 2019, 10, 1152. [Google Scholar] [CrossRef]
- Moskot, M.; Bocheńska, K.; Jakóbkiewicz-Banecka, J.; Banecki, B.; Gabig-Cimińska, M. Abnormal sphingolipid world in inflammation specific for lysosomal storage diseases and skin disorders. Int. J. Mol. Sci. 2018, 19, 247. [Google Scholar] [CrossRef]
- Penno, A.; Reilly, M.M.; Houlden, H.; Laurá, M.; Rentsch, K.; Niederkofler, V.; Stoeckli, E.T.; Nicholson, G.; Eichler, F.; Brown, R.H. Hereditary Sensory Neuropathy Type 1 Is Caused by the Accumulation of Two Neurotoxic Sphingolipids. J. Biol. Chem. 2010, 285, 11178–11187. [Google Scholar] [CrossRef]
- Reed, M.C.; Schiffer, C.; Heales, S.; Mehta, A.B.; Hughes, D.A. Impact of sphingolipids on osteoblast and osteoclast activity in Gaucher disease. Mol. Genet. Metab. 2018, 124, 278–286. [Google Scholar] [CrossRef]
- Dickens, A.M.; Sen, P.; Kempton, M.J.; Barrantes-Vidal, N.; Iyegbe, C.; Nordentoft, M.; Pollak, T.; Riecher-Rössler, A.; Ruhrmann, S.; Sachs, G. Dysregulated lipid metabolism precedes onset of psychosis. Biol. Psychiatry 2021, 89, 288–297. [Google Scholar] [CrossRef]
- Kennedy, K.G.; Islam, A.H.; Grigorian, A.; Fiksenbaum, L.; Mitchell, R.H.; McCrindle, B.W.; MacIntosh, B.J.; Goldstein, B.I. Elevated lipids are associated with reduced regional brain structure in youth with bipolar disorder. Acta Psychiatr. Scand. 2021, 143, 513–525. [Google Scholar] [CrossRef]
- Blomqvist, M.; Zetterberg, H.; Blennow, K.; Mnsson, J.E. Sulfatide in health and disease. The evaluation of sulfatide in cerebrospinal fluid as a possible biomarker for neurodegeneration. Mol. Cell. Neurosci. 2021, 116, 103670. [Google Scholar] [CrossRef] [PubMed]
- Guedes, L.C.; Chan, R.B.; Gomes, M.A.; Conceicao, V.A.; Machado, R.B.; Soares, T.; Xu, Y.; Gaspar, P.; Carrico, J.A.; Alcalay, R.N. Serum lipid alterations in GBA-associated Parkinson’s disease. Park. Relat. Disord. 2017, 44, 58–65. [Google Scholar] [CrossRef]
- Kaur, U.; Lee, J.C. Unroofing site-specific α-synuclein–lipid interactions at the plasma membrane. Proc. Natl. Acad. Sci. USA 2020, 117, 18977–18983. [Google Scholar] [CrossRef]
- Ruf, V.C.; Nübling, G.S.; Willikens, S.; Shi, S.; Schmidt, F.; Levin, J.; Bötzel, K.; Kamp, F.; Giese, A. Different effects of α-synuclein mutants on lipid binding and aggregation detected by single molecule fluorescence spectroscopy and ThT fluorescence-based measurements. ACS Chem. Neurosci. 2019, 10, 1649–1659. [Google Scholar] [CrossRef] [PubMed]
- Mori, A.; Imai, Y.; Hattori, N. Lipids: Key players that modulate α-synuclein toxicity and neurodegeneration in Parkinson’s disease. Int. J. Mol. Sci. 2020, 21, 3301. [Google Scholar] [CrossRef] [PubMed]
- Sinha, M.S.; Giraldo, A.M.V.; Öllinger, K.; Hallbeck, M.; Civitelli, L. Lipid vesicles affect the aggregation of 4-hydroxy-2-nonenal-modified α-synuclein oligomers. Biochim. Biophys. Acta (BBA)-Mol. Basis Dis. 2018, 1864, 3060–3068. [Google Scholar] [CrossRef]
- Oliveira, E.M.L.d.; Montani, D.A.; Oliveira-Silva, D.; Rodrigues-Oliveira, A.F.; Matas, S.L.d.A.; Fernandes, G.B.P.; Silva, I.D.C.G.d.; Lo Turco, E.G. Multiple sclerosis has a distinct lipid signature in plasma and cerebrospinal fluid. Arq. De Neuro-Psiquiatr. 2019, 77, 696–704. [Google Scholar] [CrossRef]
- Postuma, R.B.; Berg, D.; Stern, M.; Poewe, W.; Olanow, C.W.; Oertel, W.; Obeso, J.; Marek, K.; Litvan, I.; Lang, A.E. MDS clinical diagnostic criteria for Parkinson’s disease. Mov. Disord. 2015, 30, 1591–1601. [Google Scholar] [CrossRef]
- Hu, B.; Song, C.; Li, L.; Wang, M.; Jia, S.; Li, S.; Du, Z.; Ding, X.; Jiang, H. Qualitative distribution of endogenous phosphatidylcholine and sphingomyelin in serum using LC-MS/MS based profiling. J. Chromatogr. B 2020, 1155, 122289. [Google Scholar] [CrossRef]
- Guo, X.; Shi, D.; Liu, C.; Huang, Y.; Wang, Q.; Wang, J.; Pei, L.; Lu, S. UPLC-MS-MS-based lipidomics for the evaluation of changes in lipids during dry-cured mutton ham processing. Food Chem. 2022, 377, 131977. [Google Scholar] [CrossRef]
- Liu, J.; Li, Z.-B.; Lu, Q.-Q.; Yu, Y.; Zhang, S.-Q.; Ke, P.-F.; Zhang, F.; Li, J.-C. Metabolite profile of COVID-19 revealed by UPLC-MS/MS-based widely targeted metabolomics. Front. Immunol. 2022, 13, 894170. [Google Scholar] [CrossRef]
- Hartmann, H.; Ho, W.Y.; Chang, J.C.; Ling, S.C. Cholesterol dyshomeostasis in amyotrophic lateral sclerosis: Cause, consequence, or epiphenomenon? FEBS J. 2021, 289, 7688–7709. [Google Scholar] [CrossRef]
- Sethi, K.D. Clinical aspects of Parkinson disease. Curr. Opin. Neurol. 2002, 15, 457–460. [Google Scholar] [CrossRef]
- Parnetti, L.; Gaetani, L.; Eusebi, P.; Paciotti, S.; Hansson, O.; El-Agnaf, O.; Mollenhauer, B.; Blennow, K.; Calabresi, P. CSF and blood biomarkers for Parkinson’s disease. Lancet Neurol. 2019, 18, 573–586. [Google Scholar] [CrossRef]
- Ventura, R.; Martínez-Ruiz, I.; Hernández-Alvarez, M.I. Phospholipid Membrane Transport and Associated Diseases. Biomedicines 2022, 10, 1201. [Google Scholar] [CrossRef] [PubMed]
- Magaquian, D.; Delgado Ocaña, S.; Perez, C.; Banchio, C. Phosphatidylcholine restores neuronal plasticity of neural stem cells under inflammatory stress. Sci. Rep. 2021, 11, 22891. [Google Scholar] [CrossRef] [PubMed]
- O’Leary, E.I.; Jiang, Z.; Strub, M.-P.; Lee, J.C. Effects of phosphatidylcholine membrane fluidity on the conformation and aggregation of N-terminally acetylated α-synuclein. J. Biol. Chem. 2018, 293, 11195–11205. [Google Scholar] [CrossRef] [PubMed]
- Palese, F.; Pontis, S.; Realini, N.; Piomelli, D. A protective role for N-acylphosphatidylethanolamine phospholipase D in 6-OHDA-induced neurodegeneration. Sci. Rep. 2019, 9, 15927. [Google Scholar] [CrossRef]
- Plewa, S.; Poplawska-Domaszewicz, K.; Florczak-Wyspianska, J.; Klupczynska-Gabryszak, A.; Sokol, B.; Miltyk, W.; Jankowski, R.; Kozubski, W.; Kokot, Z.J.; Matysiak, J. The Metabolomic Approach Reveals the Alteration in Human Serum and Cerebrospinal Fluid Composition in Parkinson’s Disease Patients. Pharmaceuticals 2021, 14, 935. [Google Scholar] [CrossRef]
- Yuan, B.; Zhao, Y.; Dong, S.; Sun, Y.; Hao, F.; Xie, J.; Teng, L.; Lee, R.J.; Fu, Y.; Bi, Y. Cell-penetrating peptide-coated liposomes for drug delivery across the blood–Brain barrier. Anticancer Res. 2019, 39, 237–243. [Google Scholar] [CrossRef]
- van Echten-Deckert, G.; Alam, S. Sphingolipid metabolism–An ambiguous regulator of autophagy in the brain. Biol. Chem. 2018, 399, 837–850. [Google Scholar]
- Schneider, N.; Hauser, J.; Oliveira, M.; Cazaubon, E.; Mottaz, S.C.; O’Neill, B.V.; Steiner, P.; Deoni, S.C. Sphingomyelin in brain and cognitive development: Preliminary data. Eneuro 2019, 6, ENEURO.0421-18.2019. [Google Scholar] [CrossRef] [PubMed]
- Lin, G.; Wang, L.; Marcogliese, P.C.; Bellen, H.J. Sphingolipids in the Pathogenesis of Parkinson’s Disease and Parkinsonism. Trends Endocrinol. Metab. 2019, 30, 106–117. [Google Scholar] [PubMed]
- Bartels, T. A traffic jam leads to Lewy bodies. Nat. Neurosci. 2019, 22, 1043–1045. [Google Scholar]
- O’Leary, E.I.; Lee, J.C. Interplay between α-synuclein amyloid formation and membrane structure. Biochim. Biophys. Acta (BBA)-Proteins Proteom. 2019, 1867, 483–491. [Google Scholar]
- Galvagnion, C.; Marlet, F.R.; Cerri, S.; Schapira, A.H.; Blandini, F.; Di Monte, D.A. Sphingolipid changes in Parkinson L444P GBA mutation fibroblasts promote α-synuclein aggregation. Brain 2022, 145, 1038–1051. [Google Scholar]
- Seyfried, T.; Choi, H.; Chevalier, A.; Hogan, D.; Akgoc, Z.; Schneider, J. Sex-related abnormalities in substantia nigra lipids in Parkinson’s disease. ASN Neuro 2018, 10, 1759091418781889. [Google Scholar] [CrossRef] [PubMed]
- Gusev, E.; Katunina, E.; Martinov, M.Y.; Blokhin, V.; Kalinkin, A.; Alesenko, A.; Nodel, M.; Malykhina, E.; Titova, N.; Katunin, D. Development of Early Diagnosis of Parkinson’s Disease Using Premotor Symptoms and Blood Changes as Biomarkers. Neurosci. Behav. Physiol. 2021, 51, 1050–1058. [Google Scholar]
- Hussain, G.; Wang, J.; Rasul, A.; Anwar, H.; Imran, A.; Qasim, M.; Zafar, S.; Kamran, S.K.S.; Razzaq, A.; Aziz, N. Role of cholesterol and sphingolipids in brain development and neurological diseases. Lipids Health Dis. 2019, 18, 26. [Google Scholar]
- Jin, U.; Park, S.J.; Park, S.M. Cholesterol metabolism in the brain and its association with Parkinson’s disease. Exp. Neurobiol. 2019, 28, 554. [Google Scholar] [CrossRef]
- Gliozzi, M.; Musolino, V.; Bosco, F.; Scicchitano, M.; Scarano, F.; Nucera, S.; Zito, M.C.; Ruga, S.; Carresi, C.; Macrì, R. Cholesterol homeostasis: Researching a dialogue between the brain and peripheral tissues. Pharmacol. Res. 2021, 163, 105215. [Google Scholar]
- Dai, L.; Zou, L.; Meng, L.; Qiang, G.; Yan, M.; Zhang, Z. Cholesterol metabolism in neurodegenerative diseases: Molecular mechanisms and therapeutic targets. Mol. Neurobiol. 2021, 58, 2183–2201. [Google Scholar]
- Feringa, F.M.; Van der Kant, R. Cholesterol and Alzheimer’s disease; from risk genes to pathological effects. Front. Aging Neurosci. 2021, 13, 333. [Google Scholar]
- Blanchard, J.W.; Tsai, L.-H. Unraveling the paradox of statins with human neurons: New leads in Alzheimer’s disease. Cell Stem Cell 2019, 24, 347–349. [Google Scholar] [CrossRef]
- Nugent, A.A.; Lin, K.; Van Lengerich, B.; Lianoglou, S.; Przybyla, L.; Davis, S.S.; Llapashtica, C.; Wang, J.; Xia, D.; Lucas, A. TREM2 regulates microglial cholesterol metabolism upon chronic phagocytic challenge. Neuron 2020, 105, 837–854.e839. [Google Scholar]
- Magno, L.; Bunney, T.D.; Mead, E.; Svensson, F.; Bictash, M.N. TREM2/PLCγ2 signalling in immune cells: Function, structural insight, and potential therapeutic modulation. Mol. Neurodegener. 2021, 16, 22. [Google Scholar]
- García-Sanz, P.; MFG Aerts, J.; Moratalla, R. The Role of Cholesterol in α-Synuclein and Lewy Body Pathology in GBA1 Parkinson’s Disease. Mov. Disord. 2021, 36, 1070–1085. [Google Scholar]
- Rozani, V.; Gurevich, T.; Giladi, N.; El-Ad, B.; Tsamir, J.; Hemo, B.; Peretz, C. Higher serum cholesterol and decreased Parkinson’s disease risk: A statin-free cohort study. Mov. Disord. 2018, 33, 1298–1305. [Google Scholar]
- Macías-García, D.; Periñán, M.T.; Muñoz-Delgado, L.; Jimenez-Jaraba, M.V.; Labrador-Espinosa, M.Á.; Jesús, S.; Buiza-Rueda, D.; Barrio, M.-D.; Adarmes-Gómez, A.; Gómez-Garre, P. Serum lipid profile among sporadic and familial forms of Parkinson’s disease. NPJ Park. Dis. 2021, 7, 59. [Google Scholar]
- Fowler, A.J.; Ahn, J.; Hebron, M.; Chiu, T.; Ayoub, R.; Mulki, S.; Ressom, H.; Torres-Yaghi, Y.; Wilmarth, B.; Pagan, F.L. CSF microRNAs reveal impairment of angiogenesis and autophagy in Parkinson disease. Neurol. Genet. 2021, 7, e633. [Google Scholar] [CrossRef]







| Demographics | Control (n = 51) | PD (n = 101) | p-Value |
|---|---|---|---|
| Gender (Female/Male) | 20/31 | 39/62 | 0.540 a |
| Age, years, mean (SD) | 65.28 ± 8.78 | 66.65 ± 8.86 | 0.413 b |
| Disease duration, years, mean (SD) | - | 3.0 (0.5, 10) | - |
| Education, Junior high school or less, (%) | 34 (66.67%) | 73 (72.28%) | 0.573 a |
| UPDRS total score, media (min, max) | - | 56 (16, 166) | - |
| H-Y stage, media (min, max) | - | 2 (1, 5) | - |
| MMSE score, mean (SD) | 27.78 ± 1.82 | 27.31 ± 1.93 | 0.147 b |
| MOCA score, mean (SD) | 28.41 ± 1.47 | 27.71 ± 1.46 | 0.006 b** |
| TG (mg/dL), mean (SD) | 109.20 ± 39.41 | 106.51 ± 33.51 | 0.663 c |
| TC (mg/dL), mean (SD) | 205.06 ± 31.78 | 204.46 ± 26.29 | 0.903 c |
| HDL (mg/dL), mean (SD) | 57.15 ± 10.83 | 58.32 ± 10.03 | 0.512 c |
| LDL (mg/dL), mean (SD) | 124.55 ± 28.52 | 122.66 ± 23.36 | 0.666 c |
| Items | Control (n = 10) | PD (n = 17) | p-Value |
|---|---|---|---|
| Gender (Female/Male) | 4/6 | 10/7 | 0.344 a |
| Age (years) | 63.50 ± 3.96 | 59.69 ± 6.70 | 0.226 b |
| Disease duration (yeas) | - | 2.0 (0.5, 4) | - |
| Education (Junior high school or less) | 4 (66.67%) | 11 (84.62%) | 0.557 a |
| UPDRS total score | - | 50 (25, 87) | - |
| H-Y stage | - | 2 (1, 2.5) | - |
| MMSE score | 28.17 ± 1.34 | 27.31 ± 1.73 | 0.322 b |
| MOCA score | 28.83 ± 1.21 | 27.62 ± 1.33 | 0.089 b |
| TG (mg/dL) | 111.30 ± 44.29 | 97.95 ± 33.72 | 0.538 c |
| TC (mg/dL) | 197.61 ± 27.06 | 197.07 ± 18.97 | 0.963 c |
| HDL (mg/dL) | 54.41 ± 8.54 | 60.72 ± 3.87 | 0.404 c |
| LDL (mg/dL) | 128.51 ± 8.74 | 126.33 ± 15.67 | 0.767 c |
Disclaimer/Publisher’s Note: The statements, opinions and data contained in all publications are solely those of the individual author(s) and contributor(s) and not of MDPI and/or the editor(s). MDPI and/or the editor(s) disclaim responsibility for any injury to people or property resulting from any ideas, methods, instructions or products referred to in the content. |
© 2023 by the authors. Licensee MDPI, Basel, Switzerland. This article is an open access article distributed under the terms and conditions of the Creative Commons Attribution (CC BY) license (https://creativecommons.org/licenses/by/4.0/).
Share and Cite
Qiu, J.; Wei, L.; Su, Y.; Tang, Y.; Peng, G.; Wu, Y.; He, Y.; Liu, H.; Guo, W.; Wu, Z.; et al. Lipid Metabolism Disorder in Cerebrospinal Fluid Related to Parkinson’s Disease. Brain Sci. 2023, 13, 1166. https://doi.org/10.3390/brainsci13081166
Qiu J, Wei L, Su Y, Tang Y, Peng G, Wu Y, He Y, Liu H, Guo W, Wu Z, et al. Lipid Metabolism Disorder in Cerebrospinal Fluid Related to Parkinson’s Disease. Brain Sciences. 2023; 13(8):1166. https://doi.org/10.3390/brainsci13081166
Chicago/Turabian StyleQiu, Jiewen, Lijian Wei, Yilin Su, Yuting Tang, Guoyou Peng, Yimin Wu, Yan He, Hanqun Liu, Wenyuan Guo, Zhuohu Wu, and et al. 2023. "Lipid Metabolism Disorder in Cerebrospinal Fluid Related to Parkinson’s Disease" Brain Sciences 13, no. 8: 1166. https://doi.org/10.3390/brainsci13081166
APA StyleQiu, J., Wei, L., Su, Y., Tang, Y., Peng, G., Wu, Y., He, Y., Liu, H., Guo, W., Wu, Z., Xu, P., & Mo, M. (2023). Lipid Metabolism Disorder in Cerebrospinal Fluid Related to Parkinson’s Disease. Brain Sciences, 13(8), 1166. https://doi.org/10.3390/brainsci13081166

