Reduced Attentional Control in Older Adults Leads to Deficits in Flexible Prioritization of Visual Working Memory
Abstract
1. Introduction
1.1. VWM Resources Are Flexibly Allocated
1.2. Flexible Allocation Relies on Attentional Control
1.3. Aging, VWM, and Attentional Control
1.4. Current Study
2. Material and Methods
2.1. Participants
2.2. Procedure and Stimuli
2.3. Delayed-Recall Task
2.4. Analysis
2.4.1. Response Error
2.4.2. Mixture Model
3. Results
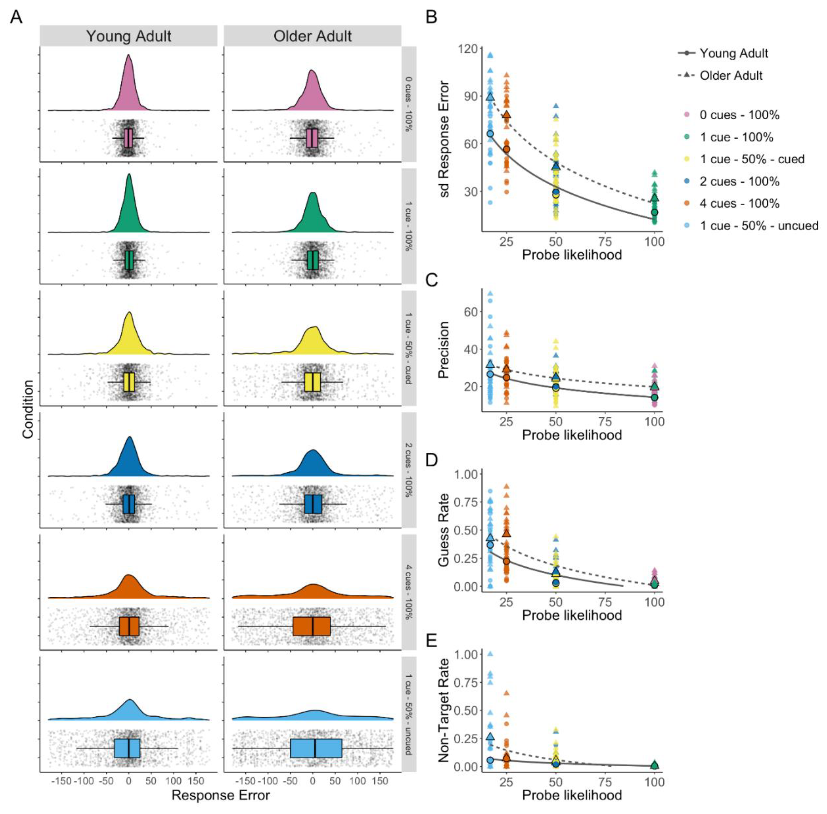
3.1. Response Error
3.1.1. Key Comparisons
3.1.2. Spatial Cue Utilization
3.2. Mixture Model
4. Discussion
Supplementary Materials
Author Contributions
Funding
Acknowledgments
Conflicts of Interest
References
- Babcock, R.L.; Salthouse, T.A. Effects of increased processing demands on age differences in working memory. Psychol. Aging 1990, 5, 421–428. [Google Scholar] [CrossRef] [PubMed]
- Gazzaley, A.; Cooney, J.W.; Rissman, J.; D’Esposito, M. Top-down suppression deficit underlies working memory impairment in normal aging. Nat. Neurosci. 2005, 8, 1298–1300. [Google Scholar] [CrossRef]
- Peich, M.-C.; Husain, M.; Bays, P.M. Age-related decline of precision and binding in visual working memory. Psychol. Aging 2013, 28, 729–743. [Google Scholar] [CrossRef] [PubMed]
- Hasher, L.; Zacks, R.T. Working memory, comprehension, and aging: A review and a new view. In The Psychology of Learning and Motivation; Academic Press: New York, NY, USA, 1988; Volume 22, pp. 193–225. [Google Scholar]
- Sylvain-Roy, S.; Lungu, O.; Belleville, S. Normal aging of the attentional control functions that underlie working memory. J. Gerontol. B Psychol. Sci. Soc. Sci. 2015, 70, 698–708. [Google Scholar] [CrossRef] [PubMed]
- Emrich, S.M.; Lockhart, H.A.; Al-Aidroos, N. Attention mediates the flexible allocation of visual working memory resources. J. Exp. Psychol. Hum. Percept. Perform. 2017, 43, 1454–1465. [Google Scholar] [CrossRef]
- Salahub, C.; Lockhart, H.A.; Dube, B.; Al-Aidroos, N.; Emrich, S.M. Electrophysiological correlates of the flexible allocation of visual working memory resources. Sci. Rep. 2019, 9, 19428. [Google Scholar] [CrossRef]
- Cowan, N. The magical number 4 in short-term memory: A reconsideration of mental storage capacity. Behav. Brain Sci. 2001, 24, 87–114. [Google Scholar] [CrossRef]
- Luck, S.J.; Vogel, E.K. Visual working memory capacity: From psychophysics and neurobiology to individual differences. Trends Cogn. Sci. 2013, 17, 391–400. [Google Scholar] [CrossRef]
- Ma, W.J.; Husain, M.; Bays, P.M. Changing concepts of working memory. Nat. Neurosci. 2014, 17, 347–356. [Google Scholar] [CrossRef]
- Bays, P.M.; Husain, M. Dynamic shifts of limited working memory resources in human vision. Science 2008, 321, 851–854. [Google Scholar] [CrossRef]
- Zhang, W.; Luck, S.J. Discrete fixed-resolution representations in visual working memory. Nature 2008, 453, 233–235. [Google Scholar] [CrossRef] [PubMed]
- Bays, P.M.; Catalao, R.F.G.; Husain, M. The precision of visual working memory is set by allocation of a shared resource. J. Vis. 2009, 9, 7. [Google Scholar] [CrossRef] [PubMed]
- Van den Berg, R.; Shin, H.; Chou, W.-C.; George, R.; Ma, W.J. Variability in encoding precision accounts for visual short-term memory limitations. Proc. Natl. Acad. Sci. USA 2012, 109, 8780–8785. [Google Scholar] [CrossRef] [PubMed]
- Klyszejko, Z.; Rahmati, M.; Curtis, C.E. Attentional priority determines working memory precision. Vis. Res. 2014, 105, 70–76. [Google Scholar] [CrossRef] [PubMed]
- Machizawa, M.G.; Goh, C.C.W.; Driver, J. Human visual short-term memory precision can be varied at will when the number of retained items is low. Psychol. Sci. 2012, 23, 554–559. [Google Scholar] [CrossRef]
- Dube, B.; Emrich, S.M.; Al-Aidroos, N. More than a filter: Feature-based attention regulates the distribution of visual working memory resources. J. Exp. Psychol. Hum. Percept. Perform. 2017, 43, 1843–1854. [Google Scholar] [CrossRef]
- Adam, K.C.S.; Mance, I.; Fukuda, K.; Vogel, E.K. The Contribution of Attentional Lapses to Individual Differences in Visual Working Memory Capacity. J. Cogn. Neurosci. 2015, 27, 1601–1616. [Google Scholar] [CrossRef]
- Awh, E.; Vogel, E.K.; Oh, S.-H. Interactions between attention and working memory. Neuroscience 2006, 139, 201–208. [Google Scholar] [CrossRef]
- Engle, R.W. Working memory capacity as executive attention. Curr. Dir. Psychol. Sci. 2002, 11, 19–23. [Google Scholar] [CrossRef]
- Fukuda, K.; Woodman, G.F.; Vogel, E.K. Individual Differences in Visual Working Memory Capacity. In Mechanisms of Sensory Working Memory; Elsevier: Amsterdam, The Netherlands, 2015; pp. 105–119. ISBN 978-0-12-801371-7. [Google Scholar]
- Cowan, N.; Morey, C.C. Visual working memory depends on attentional filtering. Trends Cogn. Sci. 2006, 10, 139–141. [Google Scholar] [CrossRef]
- McCollough, A.W.; Machizawa, M.G.; Vogel, E.K. Electrophysiological measures of maintaining representations in visual working memory. Cortex 2007, 43, 77–94. [Google Scholar] [CrossRef]
- Bays, P.M. Reassessing the evidence for capacity limits in neural signals related to working memory. Cereb. Cortex 2018, 28, 1432–1438. [Google Scholar] [CrossRef] [PubMed]
- Vogel, E.K.; McCollough, A.W.; Machizawa, M.G. Neural measures reveal individual differences in controlling access to working memory. Nature 2005, 438, 500–503. [Google Scholar] [CrossRef] [PubMed]
- Fukuda, K.; Vogel, E.K. Human Variation in Overriding Attentional Capture. J. Neurosci. 2009, 29, 8726–8733. [Google Scholar] [CrossRef] [PubMed]
- Emrich, S.M.; Busseri, M.A. Re-evaluating the relationships among filtering activity, unnecessary storage, and visual working memory capacity. Cogn. Affect. Behav. Neurosci. 2015, 15, 589–597. [Google Scholar] [CrossRef] [PubMed]
- Eimer, M. The N2pc component as an indicator of attentional selectivity. Electroencephalogr. Clin. Neurophysiol. 1996, 99, 225–234. [Google Scholar] [CrossRef]
- Hickey, C.; McDonald, J.J.; Theeuwes, J. Electrophysiological evidence of the capture of visual attention. J. Cogn. Neurosci. 2006, 18, 604–613. [Google Scholar] [CrossRef]
- Brockmole, J.R.; Logie, R.H. Age-related change in visual working memory: A study of 55,753 participants aged 8–75. Front. Psychol. 2013, 4, 12. [Google Scholar] [CrossRef]
- Jost, K.; Bryck, R.L.; Vogel, E.K.; Mayr, U. Are old adults just like low working memory young adults? Filtering efficiency and age differences in visual working memory. Cereb. Cortex 2011, 21, 1147–1154. [Google Scholar] [CrossRef]
- Reuter-Lorenz, P.A.; Sylvester, C.C. The cognitive neuroscience of working memory and aging. In Cognitive Neuroscience of Aging: Linking Cognitive and Cerebral Aging; Oxford University Press: New York, NY, USA, 2005; pp. 186–217. [Google Scholar]
- Mok, R.M.; Myers, N.E.; Wallis, G.; Nobre, A.C. Behavioral and neural markers of flexible attention over working memory in aging. Cereb. Cortex 2016, 26, 1831–1842. [Google Scholar] [CrossRef]
- Gazzaley, A.; Clapp, W.; Kelley, J.; McEvoy, K.; Knight, R.T.; D’Esposito, M. Age-related top-down suppression deficit in the early stages of cortical visual memory processing. Proc. Natl. Acad. Sci. USA 2008, 105, 13122–13126. [Google Scholar] [CrossRef] [PubMed]
- Schwarzkopp, T.; Mayr, U.; Jost, K. Early selection versus late correction: Age-related differences in controlling working memory contents. Psychol. Aging 2016, 31, 430–441. [Google Scholar] [CrossRef] [PubMed]
- Cashdollar, N.; Fukuda, K.; Bocklage, A.; Aurtenetxe, S.; Vogel, E.K.; Gazzaley, A. Prolonged disengagement from attentional capture in normal aging. Psychol. Aging 2013, 28, 77–86. [Google Scholar] [CrossRef] [PubMed]
- Kato, K.; Nakamura, A.; Kato, T.; Kuratsubo, I.; Yamagishi, M.; Iwata, K.; Ito, K. Age-related changes in attentional control using an n-back working memory paradigm. Exp. Aging Res. 2016, 42, 390–402. [Google Scholar] [CrossRef]
- Hasher, L.; Zacks, R.T.; May, C.P. Inhibitory control, circadian arousal, and age. In Attention and Performance; MIT Press: Cambridge, MA, USA, 1999; pp. 653–675. [Google Scholar]
- Lustig, C.; Hasher, L.; Zacks, R.T. Inhibitory deficit theory: Recent developments in a “new view”. In Inhibition in Cognition; Gorfein, D.S., MacLeod, C.M., Eds.; American Psychological Association: Washington, DC, USA, 2007; pp. 145–162. ISBN 978-1-59147-930-7. [Google Scholar]
- Persad, C.C.; Abeles, N.; Zacks, R.T.; Denburg, N.L. Inhibitory changes after age 60 and their relationship to measures of attention and memory. J. Gerontol. B. Psychol. Sci. Soc. Sci. 2002, 57, P223–P232. [Google Scholar] [CrossRef]
- Brockmole, J.R.; Parra, M.A.; Sala, S.D.; Logie, R.H. Do binding deficits account for age-related decline in visual working memory? Psychon. Bull. Rev. 2008, 15, 543–547. [Google Scholar] [CrossRef]
- Cowan, N.; Naveh-Benjamin, M.; Kilb, A.; Saults, J.S. Life-span development of visual working memory: When is feature binding difficult? Dev. Psychol. 2006, 42, 1089–1102. [Google Scholar] [CrossRef]
- Parra, M.A.; Abrahams, S.; Logie, R.H.; Sala, S.D. Age and binding within-dimension features in visual short-term memory. Neurosci. Lett. 2009, 449, 1–5. [Google Scholar] [CrossRef]
- Sander, M.C.; Werkle-Bergner, M.; Lindenberger, U. Binding and strategic selection in working memory: A lifespan dissociation. Psychol. Aging 2011, 26, 612–624. [Google Scholar] [CrossRef]
- Mitchell, D.J.; Cusack, R. Visual short-term memory through the lifespan: Preserved benefits of context and metacognition. Psychol. Aging 2018, 33, 841–854. [Google Scholar] [CrossRef]
- Carson, N.; Leach, L.; Murphy, K.J. A re-examination of Montreal Cognitive Assessment (MoCA) cutoff scores: Re-examination of MoCA cutoff scores. Int. J. Geriatr. Psychiatry 2018, 33, 379–388. [Google Scholar] [CrossRef] [PubMed]
- Nasreddine, Z.S.; Phillips, N.A.; Bédirian, V.; Charbonneau, S.; Whitehead, V.; Collin, I.; Cummings, J.L.; Chertkow, H. The Montreal Cognitive Assessment, MoCA: A brief screening tool for Mild Cognitive Impairment. J. Am. Geriatr. Soc. 2005, 53, 695–699. [Google Scholar] [CrossRef] [PubMed]
- Verhaeghen, P. Aging and vocabulary score: A meta-analysis. Psychol. Aging 2003, 18, 322–339. [Google Scholar] [CrossRef] [PubMed]
- Peirce, J.; Gray, J.R.; Simpson, S.; MacAskill, M.; Höchenberger, R.; Sogo, H.; Kastman, E.; Lindeløv, J.K. PsychoPy2: Experiments in behavior made easy. Behav. Res. Methods 2019, 51, 195–203. [Google Scholar] [CrossRef] [PubMed]
- Schurgin, M.W.; Wixted, J.T.; Brady, T.F. Psychophysical scaling reveals a unified theory of visual memory strength. bioRxiv 2018, 325472. [Google Scholar]
- Canty, A.; Ripley, B.D. Boot: Bootstrap R (S-Plus) Functions, R package version 1.3-25. 2020.
- Davison, A.C.; Hinkley, D.V. Bootstrap Methods and Their Applications; Cambridge University Press: Cambridge, UK, 1997. [Google Scholar]
- Bates, D.; Mächler, M.; Bolker, B.; Walker, S. Fitting linear mixed-effects models using lme4. J. Stat. Softw. 2015, 67. [Google Scholar] [CrossRef]
- Kuznetsova, A.; Brockhoff, P.B.; Christensen, R.H.B. lmerTest package: Tests in linear mixed effects models. J. Stat. Softw. 2017, 82, 1–26. [Google Scholar] [CrossRef]
- Fox, J.; Weisberg, S. An R Companion to Applied Regression, 3rd ed.; Sage: Thousand Oaks, CA, USA, 2019. [Google Scholar]
- Lüdecke, D. sjPlot: Data Visualization for Statistics in Social Science. 2020. Available online: https://CRAN.R-project.org/package=sjPlot (accessed on 30 June 2020).
- Kenward, M.G.; Roger, J.H. Small sample inference for fixed effects from restricted maximum likelihood. Biometrics 1997, 53, 983. [Google Scholar] [CrossRef]
- JASP Team. JASP. Available online: https://jasp-stats.org/ (accessed on 30 June 2020).
- Van Doorn, J.; van den Bergh, D.; Bohm, U.; Dablander, F.; Derks, K.; Draws, T.; Etz, A.; Evans, N.J.; Gronau, Q.F.; Hinne, M.; et al. The JASP Guidelines for Conducting and Reporting a Bayesian Analysis. PsyArXiv 2019. [Google Scholar] [CrossRef]
- Suchow, J.W.; Brady, T.F.; Fougnie, D.; Alvarez, G.A. Modeling visual working memory with the Mem Toolbox. J. Vis. 2013, 13, 9. [Google Scholar] [CrossRef]
- Allen, M.; Poggiali, D.; Whitaker, K.; Marshall, T.R.; Kievit, R.A. Raincloud plots: A multi-platform tool for robust data visualization. Wellcome Open Res. 2019, 4, 63. [Google Scholar] [CrossRef] [PubMed]
- Healey, M.K.; Hasher, L.; Campbell, K.L. The role of suppression in resolving interference: Evidence for an age-related deficit. Psychol. Aging 2013, 28, 721–728. [Google Scholar] [CrossRef] [PubMed]
- Awh, E.; Jonides, J. Overlapping mechanisms of attention and spatial working memory. Trends Cogn. Sci. 2001, 5, 119–126. [Google Scholar] [CrossRef]
- Gazzaley, A.; Nobre, A.C. Top-down modulation: Bridging selective attention and working memory. Trends Cogn. Sci. 2012, 16, 129–135. [Google Scholar] [CrossRef]
- Gazzaley, A.; Sheridan, M.A.; Cooney, J.W.; D’Esposito, M. Age-related deficits in component processes of working memory. Neuropsychology 2007, 21, 532–539. [Google Scholar] [CrossRef]
- Loaiza, V.M.; Souza, A.S. Is refreshing in working memory impaired in older age? Evidence from the retro-cue paradigm: Refreshing in aging. Ann. N. Y. Acad. Sci. 2018, 1424, 175–189. [Google Scholar] [CrossRef]
- Souza, A.S. No age deficits in the ability to use attention to improve visual working memory. Psychol. Aging 2016, 31, 456–470. [Google Scholar] [CrossRef]
- Tales, A.; Muir, J.L.; Bayer, A.; Snowden, R.J. Spatial shifts in visual attention in normal ageing and dementia of the Alzheimer type. Neuropsychologia 2002, 40, 2000–2012. [Google Scholar] [CrossRef]
- Reuter-Lorenz, P.A.; Cappell, K.A. Neurocognitive aging and the compensation hypothesis. Curr. Dir. Psychol. Sci. 2008, 17, 177–182. [Google Scholar] [CrossRef]
- Cansino, S.; Guzzon, D.; Martinelli, M.; Barollo, M.; Casco, C. Effects of aging on interference control in selective attention and working memory. Mem. Cognit. 2011, 39, 1409–1422. [Google Scholar] [CrossRef]
- Miyake, A.; Friedman, N.P.; Emerson, M.J.; Witzki, A.H.; Howerter, A.; Wager, T.D. The unity and diversity of executive functions and their contributions to complex “frontal lobe” tasks: A latent variable analysis. Cognit. Psychol. 2000, 41, 49–100. [Google Scholar] [CrossRef]
- Weeks, J.C.; Grady, C.L.; Hasher, L.; Buchsbaum, B.R. Holding on to the past: Older adults Show lingering neural activation of no-longer-relevant items in working memory. J. Cogn. Neurosci. 2020, 1–17. [Google Scholar] [CrossRef]
- Davidson, M.C.; Amso, D.; Anderson, L.C.; Diamond, A. Development of cognitive control and executive functions from 4 to 13 years: Evidence from manipulations of memory, inhibition, and task switching. Neuropsychologia 2006, 44, 2037–2078. [Google Scholar] [CrossRef] [PubMed]
- Alderson, R.M.; Kasper, L.J.; Hudec, K.L.; Patros, C.H.G. Attention-deficit/hyperactivity disorder (ADHD) and working memory in adults: A meta-analytic review. Neuropsychology 2013, 27, 287–302. [Google Scholar] [CrossRef] [PubMed]
- Silton, R.L.; Heller, W.; Engels, A.S.; Towers, D.N.; Spielberg, J.M.; Edgar, J.C.; Sass, S.M.; Stewart, J.L.; Sutton, B.P.; Banich, M.T.; et al. Depression and anxious apprehension distinguish frontocingulate cortical activity during top-down attentional control. J. Abnorm. Psychol. 2011, 120, 272–285. [Google Scholar] [CrossRef]
- Salahub, C.; Emrich, S. Fear not! Anxiety biases attentional enhancement of threat without impairing working memory filtering. PsyArXiv 2019. [Google Scholar] [CrossRef]



| Condition | Number of Items | Number of Cues | Memory Load | Cue Validity (%) | Probability of Cued Item Probed (%) | Probability of Uncued Item Probed (%) | Number of Trials Day 1 | Number of Trials Day 2 |
|---|---|---|---|---|---|---|---|---|
| 0 cues–100% | 1 | 0 | 1 | -- | -- | -- | 33 | 67 |
| 1 cue–100% | 4 | 1 | 1 | 100 | 100 | 0 | 33 | 67 |
| 1 cue–50% | 4 | 1 | 4 | 50 | 50 | 16.67 | 33 | 67 |
| 2 cues–100% | 4 | 2 | 2 | 100 | 50 | 0 | 33 | 67 |
| 4 cues–100% | 4 | 4 | 4 | 100 | 25 | 0 | 66 | 134 |
| Group | Age (Years) | Education (Years) | Vocabulary | MoCA | ||||||||
|---|---|---|---|---|---|---|---|---|---|---|---|---|
| M | Range | SD | M | Range | SD | M | Range | SD | M | Range | SD | |
| Younger | 21.10 | 18–26 | 2.34 | 15.65 | 12–20 | 1.87 | 0.74 | 0.60–0.98 | 0.12 | - | - | - |
| Older | 73.32 | 65–85 | 4.92 | 15.25 | 9–40 | 6.38 | 0.87 | 0.45–1 | 0.12 | 25.75 | 23–29 | 1.71 |
| Predictors | Young Adult | Older Adult | ||||||
|---|---|---|---|---|---|---|---|---|
| B | CI | p | df | B | CI | p | df | |
| (Intercept) | 91.09 | 77.78–104.40 | <0.001 | 126.16 | 98.67 | 85.09–112.25 | <0.001 | 205.80 |
| Target Colour | 0.45 | 0.42–0.49 | <0.001 | 1996.40 | 0.22 | 0.17–0.26 | <0.001 | 1996.72 |
| Cued Colour | 0.00 | −0.04–0.04 | 0.882 | 1991.04 | 0.17 | 0.13–0.21 | <0.001 | 1996.82 |
| Marginal R2 Conditional R2 | 0.233 0.258 | 0.067 0.084 | ||||||
© 2020 by the authors. Licensee MDPI, Basel, Switzerland. This article is an open access article distributed under the terms and conditions of the Creative Commons Attribution (CC BY) license (http://creativecommons.org/licenses/by/4.0/).
Share and Cite
Henderson, S.E.; Lockhart, H.A.; Davis, E.E.; Emrich, S.M.; Campbell, K.L. Reduced Attentional Control in Older Adults Leads to Deficits in Flexible Prioritization of Visual Working Memory. Brain Sci. 2020, 10, 542. https://doi.org/10.3390/brainsci10080542
Henderson SE, Lockhart HA, Davis EE, Emrich SM, Campbell KL. Reduced Attentional Control in Older Adults Leads to Deficits in Flexible Prioritization of Visual Working Memory. Brain Sciences. 2020; 10(8):542. https://doi.org/10.3390/brainsci10080542
Chicago/Turabian StyleHenderson, Sarah E., Holly A. Lockhart, Emily E. Davis, Stephen M. Emrich, and Karen L. Campbell. 2020. "Reduced Attentional Control in Older Adults Leads to Deficits in Flexible Prioritization of Visual Working Memory" Brain Sciences 10, no. 8: 542. https://doi.org/10.3390/brainsci10080542
APA StyleHenderson, S. E., Lockhart, H. A., Davis, E. E., Emrich, S. M., & Campbell, K. L. (2020). Reduced Attentional Control in Older Adults Leads to Deficits in Flexible Prioritization of Visual Working Memory. Brain Sciences, 10(8), 542. https://doi.org/10.3390/brainsci10080542

