Next Article in Journal
Effective Assessment of Inelastic Torsional Deformation of Plan-Asymmetric Shear Wall Systems
Next Article in Special Issue
A Contemporary Novel Classification of Voltage Stability Indices
Previous Article in Journal
Data Analytics in Smart Healthcare: The Recent Developments and Beyond
 
 
Font Type:
Arial Georgia Verdana
Font Size:
Aa Aa Aa
Line Spacing:
Column Width:
Background:
Article

A Real Distribution Network Voltage Regulation Incorporating Auto-Tap-Changer Pole Transformer Multiobjective Optimization

by
Sayed Mir Shah Danish
1,*,
Ryuto Shigenobu
2,
Mitsunaga Kinjo
1,
Paras Mandal
3,
Narayanan Krishna
4,
Ashraf Mohamed Hemeida
5 and
Tomonobu Senjyu
1
1
Faculty of Engineering, University of the Ryukyus, 1 Senbaru Nishihara-cho, Nakagami, Okinawa 903-0213, Japan
2
Department of Electrical and Electronics Engineering, University of Fukui, 3-9-1 Bunkyo, Fukui-shi, Fukui 910-8507, Japan
3
Department of Electrical and Computer Engineering, University of Texas at El Paso, El Paso, TX 79968, USA
4
Department of Electrical and Electronics Engineering, SASTRA Deemed University, Thanjavur, Tamil Nadu 613401, India
5
Department of Electrical Engineering, Faculty of Energy Engineering, Aswan University, Aswan 81528, Egypt
*
Author to whom correspondence should be addressed.
Appl. Sci. 2019, 9(14), 2813; https://doi.org/10.3390/app9142813
Submission received: 11 June 2019 / Revised: 6 July 2019 / Accepted: 11 July 2019 / Published: 14 July 2019
(This article belongs to the Special Issue Voltage Stability)

Abstract

A number of studies realized operation of power systems are unstable in developing countries due to misconfiguration of distribution systems, limited power transfer capability, inconsistency of renewable resources integration, paucity of control and protection measures, timeworn technologies, and disproportionately topology. This study underlines an Afghanistan case study with 40% power losses that is mainly pertinent from old distribution systems. The long length of distribution systems, low-power transfer capability, insufficient control and protection strategy, peak-demand elimination, and unstable operation (low energy quality and excessive voltage deviations) are perceived pre-eminent challenges of Afghanistan distribution systems. Some attainable solutions that fit challenges are remodeling (network reduction), networks reinforcement, optimum compensation strategy, reconfiguration options, improving, and transfer capability. This paper attempts to propose a viable solution using multiobjective optimization method of auto-tap-changer pole transformer (ATCTr). The proposed methodology in terms of optimal numbers and placement of ATCTr can be known as a novel two-dimensional solution. For this purpose, a real case of Kabul City distribution system is evaluated. Simulation results indicate the effectiveness of the proposed method in reducing system losses and improving system overall performance. This approach tends to regulate the voltage deviation in a proper and statutory range with minimum number and optimum placement of ATCTrs. The proposed method is simulated using MATLAB® environment to compare and evaluate performance of the proposed network under different situations and scenarios.

1. Introduction

Electric power distribution system with multifarious topologies, configurations, and characteristics is one of the salient components of a power system. In most developing countries, increasing demand for electrical energy enforces distribution systems for an increasingly expansion and broadening. For any expansion, power energy quality and efficiency require special attention of control, improvement, and management. One of the most effective factors in an electric power energy quality is voltage deviation and stability. Extension of a network length and expansion of topology can be associated with the risk of statutory and standard limit [1]. Kabul is a densely populated and capital city of Afghanistan that distribution networks suffer unstable-rated operation. These networks are extended without length limitation consideration, which demonstrates unstable voltage beyond the statutory range with huge technical and economic losses. In recent years, the government of Afghanistan bounded to retain environmental protection and sustainable development in accordance with the Paris Agreement 2015 (combat climate change), and Sustainable Development Goals (SDGs) 2030. Reform of the energy sector has been part of this endeavor. Afghanistan’s distribution networks are the least developed and old-fashioned part of the power system. In addition to the technical and financial losses, shortage of access to electric energy has led to increased utilization of primary energy resources and fossil fuel with high environmental impact. Meanwhile, distribution systems to remote areas are extended without expandability capacity (in local and regional networks) consideration. In priority, it must seriously consider and adopt appropriate solutions. The effective delivery of power to the end users can be achieved by improving reliability, efficiency, cost-effectiveness, and sustainability measures of production and distribution [2].
Various investigations using different optimization techniques, methods, and solutions are conducted to regulate voltage and reduce energy losses in a distribution system. In [3], multiobjective optimization of auto-tap-changer pole transformer with respect to minimizing the voltage deviation of a 16-bus distribution network was tested. In [4], a coordinated control of distributed energy storage system (ESS) with traditional voltage regulators including on-load tap changer transformers (OLTC) and step voltage regulators (SVR) was applied. Authors of [5] proposed data fusion theory to develop a comparative diagnostic method to determine the operation status of on-load tap changers mechanism. A study was carried out in [6] to enhance power quality with automatic tap change in transformer in a smart grid distribution system. In [7], an implementation of a prototype electronic tap-changer instead of mechanical tap-changer was proposed. This method was demonstrated with some shortcomings, such as low operating speed, short lifetime, and heavy size. In [8], the authors employed a nonlinear dynamic model of OLTC, impedance loads, and decoupled reactive power voltage relations to reconstruct the voltage collapse phenomenon. This method aims to determine operation status of on-load tap changers mechanism. Likewise, in [9], a network reconfiguration was carried out over two domains simultaneously: Re-switching strategies and transformer tap-changer adjustments. Similarly, several techniques and strategies for voltage stability enhancement and regulation have been applied, using several case studies under different conditions [10,11,12,13,14,15]. This study aims to present a fully solid-state tap-changer solution with a new control strategy and optimal configuration.
Over the past decades, power system blackouts due to voltage instability were repeatedly reported; namely, Tokyo blackout on 23 July 1987 and United Kingdom, Sweden, Canada, Denmark, Italy, and the United States blackouts in 2003 [16]. Power system voltage stability has been discussed enough over the past decades. In [17], a control strategy for reactive power compensation using storage system was studied. This study aimed to improve system stability by a proper prediction of reactive behavior and demand for different operation conditions. In [18], the authors presented the stability analysis using the load and generation levels as a direction vector for the base system through continuation power flow (CPF) under normal condition and contingency. The authors of [19] proposed a wavelet transform (WT) based on data analysis to extract the features from real-time active power and RMS (root mean square) voltage of the power grid. This study applied a hybrid classification technique based on particle swarm optimization (PSO) and support vector machines (SVM) to classify the features and diagnose different types of faults in a smart grid system.
Previous studies investigated the use of control devices in a variety of ways based on different optimization methods. Most of these studies were focused on required number of control device without considering the optimum placement and number of these devices. The proposed methods can technically be feasible, but economically they are not acceptable. Therefore, reducing number of control devices in a system is another important objective. To solve the trade-off problem, the multiobjective optimization is an excellent tool. Additionally, the increase in tap position changing can reduce contacts lifespan and accelerate deterioration of transformer oil in the switching process [20]. This paper provides a method of multiobjective optimization of auto-tap-changer pole transformer (ATCTr), in term of optimum number and placement of tap position changes. Meanwhile, a multiobjective optimization using genetic algorithm [21,22,23,24,25] is applied to minimize voltage deviation. In Section 2, characteristics of system model and problem description are discussed. Section 3 presents the methodology, follows by the simulation result and comparison in Section 4. At last, Section 5 concludes simulations findings and briefs novelty and effectiveness of the study.

2. Characteristics of the System Model and Problem Description

The targeted model in this study was located in Kabul city (capital of Afghanistan). Triple energy sectors, generation, transmission, and distribution systems, suffer technical and economic losses. After a long-term political instability and lack of maintenances, Kabul city distribution networks demonstrate many problems; namely, transformer no-load loss, imbalance between primary and secondary distribution systems in terms of power transfer, scattered distribution transformer from gravity center of load, unbalance reactive power and distributed three phase supply, lack of protection devices, long length of customers cables, use of nonstandard equipment, etc. [26]. Reports pertain 25–40% losses to distribution systems that require a viable solution and proper management of technical and economic losses [27]. Meanwhile, an increasing population growth forces distribution networks to operate close to their stability limit within maximum expandability [28]. Definitely, system expansion under stressed voltage control condition has a direct impact on voltage profile and power losses [29]. For this case study, voltage deviation at distribution level is out of acceptable range; whereas, at the time of peak load demand, it reaches 15% voltage deviation.
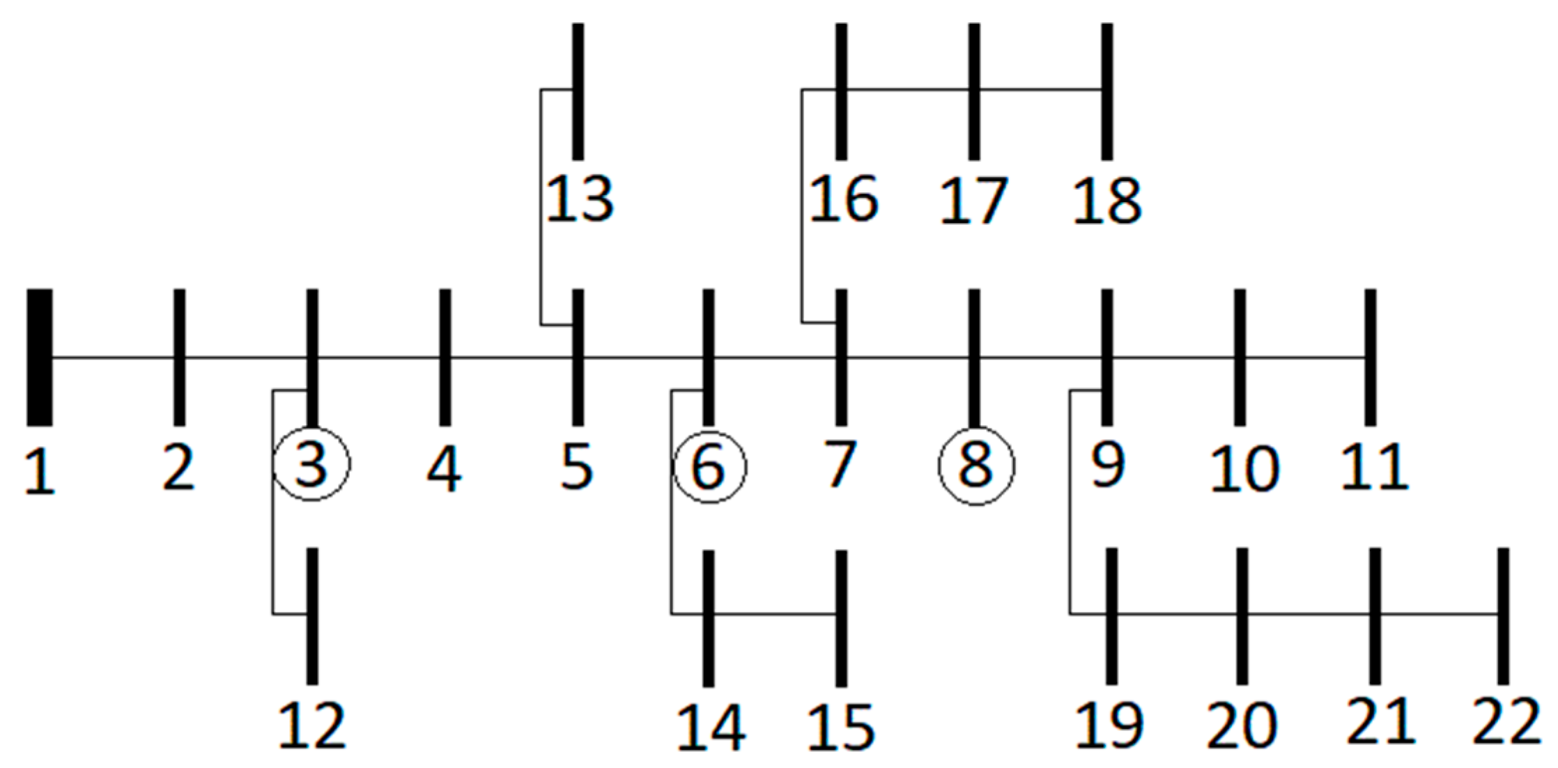
Figure 1 shows the proposed 20 kV distribution system consisting of 22 buses and 21 lines that are considered a real model of simulation. Table 1 illustrates the mentioned distribution system transmission lines parameters. The proposed model supplies residential, commercial, and industrial consumers. This system consists of transformer stations (TSs) and junction station (JS-6) that feeds from the (110/20 KV, 50 MVA Breshna Kot substation).

3. Methodology

Maintaining stable operation and reliable supply remain the first ever anticipation of any distribution system [30]. The effectiveness of voltage control device over available approaches for voltage stability and control are highlighted in the literature. This study targets ATCTr from different standpoints of optimum selection, requirement, and placement. Proper planning of ATCTr contributes voltage stability and improve voltage profile with minimum number of control devices. Since ATCTr devices are expenses, considering the minimum penetration of these devices with optimum placement can optimize resources technically and economically (installation and maintenances costs). This paper deals with optimum required number and placement of ATCTr using multiobjective algorithm.

3.1. Multiobjective Optimization Using Genetic Algorithm

Multiobjective formulations are realistic models for many complex engineering optimization problems. A reasonable solution to a multiobjective problem is to investigate a set of solutions, each of which satisfies the objectives at an acceptable level without being dominated by any other solution. Multiobjective optimization using genetic algorithm (GA) is approached in this paper to obtain the optimal number of ATCTr, and minimize voltage deviation [21,22,23,24,25]. Load flow analysis is simulated by Newton–Raphson (NR) method [31]. The current distribution network is considered as a single-phase model, operating under a balanced state.

3.2. Objective Functions

Selection of the objective functions is a significant task to obtain an optimum solution in an optimization problem. It also necessarily affects optimization behavior as well. In this study, two objective functions are considered for optimization as shown in Equations (1) and (2).
m i n : F 1 = i = 1 N a i
m i n : F 2 = i = 1 N ( V i , t 1 ) 2
where, F 1 is the objective function, it represents the total number of installed ATCTr, and F 2 is another objective function represents overall voltage deviation of nodes. a i represents the number of introduced ATCTr at each node i , V i , t is the voltage deviation on each node i at time t , N is the total number of nodes.
Constraint inequalities are as follows:
V m i n V i V m a x
T m i n T i T m a x
where, V i is the distribution voltage of node i ;   V m i n , V m a x are voltage lower and upper limits, respectively. T i is the tap position of node i ;   T m i n , T m a x are the tap position lower limit and tap position upper limit, respectively.
Equality restriction is as follows:
g A : t = 0 q x t = 5
g B : t = 0 q x t = 10
g C : t = 0 q x t = 15
where g A g C are the constraints of the number of tap change position, and x t is the tap change position number at time t .

3.3. Optimal Placement Problem

Optimal placement problem of control devices remains a serious issue. Sometimes, disarrangement of control device not only cannot be effective, also can be associated with technical and economic losses. Likewise, if equipment is not fit in an optimal location, its effectiveness decreases and is not technically feasible. When the objective function is set to minimize voltage deviation and number of installed ATCTr, in this scenario, voltage control efficiency depends on the placement of ATCTr [32,33]. Moreover, optimal scheduling of devices depends on the placement of the devices. Therefore, optimum placement of ATCTrs can reduce voltage deviation.
Multiobjective optimization using GA with the objective function of voltage deviation was applied to solve the optimization problem. The proposed method aims to hence perform a power flow analysis, to calculate voltage magnitudes at different buses. GA randomly in each process locates ATCTr in different nodes with different alignments and configurations. These processes are repeatedly carried out until the comparison between all genes is made. Finally, the best gene (optimal placement) with least voltage deviation is specified from comparing the last population with the best gene from the new population. In order to take into account, the optimal placement of ATCTrs, a string of N bits (representing the total N nodes) was used to decide the location nodes at which to introduce an ATCTr, as shown below:
= ( a N ,   a N 1 , ,   a 1 ) ,   ( a i 1 , 0 )
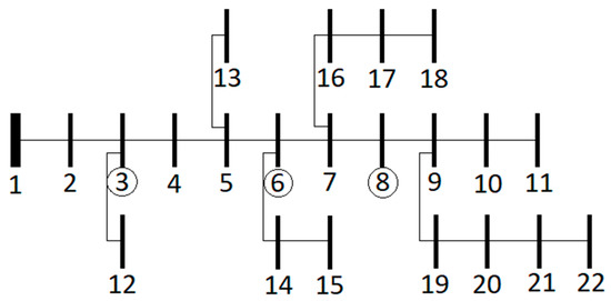
where, represents the placement of installed ATCTrs in overall nodes. Here, 0 represents a node with no ATCTr, whereas 1 represents a node with ATCTr-installed bus. Figure 2 and Table 2 represent an example of coding used for multiobjective optimization; the placement of installed ATCTrs in distribution network is demarcated with circles.
Comprehensively, the stages of the proposed methodology are demonstrated in the flowchart shown in Figure 3.

4. Simulation Result and Comparison

To confirm the effectiveness of introducing ATCTr (with a provision of ±10% change in voltage at 1.25% additional voltage per tap), simulation results based on the physical structure of the current distribution system is shown in Figure 1.
Proper range for voltage deviation as defined by standard is 0.95 V i 1.05 pu. The proposed distribution network parameters considering daily load profile and real-time voltage profile of the entire system are plotted in Figure 4a,b, respectively. This is followed by the distribution voltage magnitude using ATCTrs in Figure 4c. The number of tap position changes in a 24-h period ( g C ) is 15 times. Moreover, the Pareto optimum solution for minimizing the number of introduced ATCTrs and minimizing of the voltage deviation considering tap position changes is shown in Figure 4d.
Genetic algorithm (GA) as a multiobjective optimization technique is used to obtain study objectives. Since the number of tap position changes is representative of a rough equipment lifetime, multiobjective optimization was solved for tap position using the number of tap position changes as a parameter ( g A g C ). Table 3, Table 4, Table 5 and Table 6 show the location of ATCTrs for the solutions A–D. Pareto optimal solutions are shown in Figure 4d.
The voltage waveforms for solutions A–D has shown in Figure 5, Figure 6, Figure 7 and Figure 8.
Simulation findings manifest a decisive improvement of voltage profile with stability indicator. Comparison of Figure 4b, c shows an entire system of stable operation and voltage profile transition from lower than 0.85 pu to more than 0.98 pu. Previous studies relied on optimal placement of control devices; while, this study in addition to optimal placement of control devices (Table 3, Table 4, Table 5 and Table 6), focused on optimum number of control devices to ensure technical and economic dimensions within a single solution. Figure 4d shows the Pareto optimum solution, which indicates the relationship between the number of ATCTrs and voltage deviation. Besides, number of tap position changes have also been considered as an important factor in a rough equipment life time of an ATCTr depreciation. Increasing changing tap position can significantly reduce a contact lifespan, and accelerates deterioration of transformer oil in switching process. Therefore, the control of changing tap potions is a known exigence. As shown in Figure 5, Figure 6, Figure 7 and Figure 8, depending on the equality constraints ( g A g C ), reducing voltage deviation for constants ( g B   and   g C ) is very close (almost equal). With automatic control and using   g B instead of g C (in addition to setting voltage) enhances the lifespan of ATCTr.
The results are visualized in Figure 5, Figure 6, Figure 7 and Figure 8, and simulation findings are summarized in Table 7.
The first column of Table 7 shows voltage magnitudes for solution A, which shows an increase in accordance with equality constraints ( g A g C ), respectively. In the second column, by adding the number of ATCTrs in solution B, voltage magnitudes are maintained at statutory limits ( 0.95 V i 1.05 pu). For constant g C , voltage is at an acceptable range. In the third column of Table 7, in addition to maintaining voltage in an appropriate range, a comparison of   g B and g C indicate that voltage values are very close and almost equal (Figure 7). Furthermore, the fourth column shows the similarity of the voltage magnitudes for constants   g B and g C as well (Figure 8). Hence, using   g B is preferred compared to g C for ATCTr’s better performances.
For the entire system, the proposed method can improve reinstates busses voltage to rated level and maintain unity behavior among all buses in term of voltage profile. Results indicate that in the presence of the ATCTrs, voltage stability and profile for entire distribution system can be improved. Meanwhile, it can maintain voltage at a proper and statutory range by installing ATCTrs in less than half nodes.

5. Conclusions

This paper evaluates the effectiveness of ATCTr as a voltage control device with respect to voltage deviation. This study offers a viable solution for reliable operation of a distribution system in term of voltage deviation control and power transfer improvement. Different from the literature that propose optimal placement of (ATCTr) in a system, this study considers the optimum required number of ATCTr as well. The results indicate the effectiveness of the proposed solution from technical and economic standpoints. The multiobjective optimization using genetic algorithm (GA) was used based on Newton–Raphson power flow with the objectives of minimizing voltage deviation and simultaneously minimizing the number of introduced voltage control devices. The 22-bus real distribution network was simulated. The proposed algorithm (GA) was compared different cases with specifying the optimum number of ATCTr using Pareto front method. From the findings, this method can effectively overcome the voltage regulation problem by giving optimum location and required number of (ATCTrs).

Author Contributions

Conceptualization, S.M.S.D.; methodology, S.M.S.D. and R.S.; resources, P.M., N.K. and A.M.H.; data curation, M.K.; writing—original draft preparation, S.M.S.D. and M.K.; writing—review and editing, S.M.S.D.; supervision, T.S.

Funding

This research received no external funding.

Conflicts of Interest

The authors declare no conflicts of interest.

Abbreviations

a i The number of introduced ATCTr at each node i
F 1 ,   F 2 Objective functions
g A ~ g C The numbers of tap change position
N Total number of buses
The placement of installed ATCTrs in overall nodes
T i The tap position of node i
T m i n ,   T m a x Lower and upper tap position limits
V i Distribution voltage of node i
V i , t Voltage deviation on each node i at time t
V m i n ,   V m a x . Voltage’s lower and upper limits respectively
x t The number of taps changing positiont time t

References

  1. Furukakoi, M.; Adewuyi, O.B.; Danish, M.S.S.; Howlader, A.M.; Senjyu, T.; Funabashi, T. Critical Boundary Index (CBI) based on active and reactive power deviations. Int. J. Electr. Power Energy Syst. 2018, 100, 50–57. [Google Scholar] [CrossRef]
  2. United States Agency for International Development (USAID) South Asia Regional Initiative for Energy (SARI/EI). Available online: https://sari-energy.org/oldsite/PageFiles/Countries/Afghanistan_Energy_ detail.html (accessed on 25 March 2019).
  3. Shigenobu, R.; Yona, A.; Senjyu, T. Multi-objective optimization of ATCTr considering optimum placement and weather conditions in distribution systems. In Proceedings of the 2015 9th International Conference on Power Electronics and ECCE Asia (ICPE-ECCE Asia), Seoul, Korea, 1–5 June 2015; pp. 2235–2240. [Google Scholar]
  4. Liu, X.; Aichhorn, A.; Liu, L.; Li, H. Coordinated Control of Distributed Energy Storage System with Tap Changer Transformers for Voltage Rise Mitigation under High Photovoltaic Penetration. IEEE Trans. Smart Grid 2012, 3, 897–906. [Google Scholar] [CrossRef]
  5. Lin, M. A practical method estimates on-load tap changers’ operation status. In Proceedings of the 2017 International Conference on Computing Methodologies and Communication (ICCMC), Erode, India, 18–19 July 2017; pp. 912–916. [Google Scholar]
  6. Prabhu, N.A.; Kumar, M.A.B.; Sujatha, K.; Karthikeyan, K.; Palani, M.; Sundaram, M.M.; Subbaiah, P. Automatic tap changing in transformers for power quality enhancement in a smart grid distribution system. In Proceedings of the 2016 International Conference on Electrical, Electronics, and Optimization Techniques (ICEEOT), Chennai, India, 3–5 March 2016; pp. 4458–4463. [Google Scholar]
  7. Faiz, J.; Siahkolah, B. Solid-state tap-changer of transformers: Design, control and implementation. Int. J. Electr. Power Energy Syst. 2011, 33, 210–218. [Google Scholar] [CrossRef]
  8. Liu, C.C.; Vu, K.T. Analysis of tap-changer dynamics and construction of voltage stability regions. IEEE Trans. Circuits Syst. 1989, 36, 575–590. [Google Scholar] [CrossRef]
  9. Mendes, A.; Boland, N.; Guiney, P.; Riveros, C. Switch and Tap-Changer Reconfiguration of Distribution Networks Using Evolutionary Algorithms. IEEE Trans. Power Syst. 2013, 28, 85–92. [Google Scholar] [CrossRef]
  10. Osmanbasic, E.; Skelo, G. Tap Changer Condition Assessment Using Dynamic Resistance Measurement. Procedia Eng. 2017, 202, 52–64. [Google Scholar] [CrossRef]
  11. Erbrink, J.J.; Gulski, E.; Seitz, P.P.; Leich, R. Advanced on-site diagnosis of transformer on-load tap changer. In Proceedings of the Conference Record of the 2008 IEEE International Symposium on Electrical Insulation, Vancouver, BC, Canada, 9–12 June 2008; pp. 252–256. [Google Scholar]
  12. Hussain, M.M.; Zakaria, Z.; Rizman, Z.I.; Yasin, M.A.M. Power loss estimation due to difference transformer tap changer position at interface. J. Fundam. Appl. Sci. 2017, 9, 685–696. [Google Scholar] [CrossRef][Green Version]
  13. Becirovic, V.; Hasanic, M.; Dozic, N.; Hanjalic, S.; Curevac, S.; Nikolic, B. Optimal control of small hydropower plants and power transformer tap changer in distribution network in order to minimize active power losses. In Proceedings of the 2015 5th International Youth Conference on Energy (IYCE), Pisa, Italy, 27–30 May 2015; pp. 1–8. [Google Scholar]
  14. Jaramillo-Duque, Á.; Muñoz-Galeano, N.; Ortiz-Castrillón, J.R.; López-Lezama, J.M.; Albarracín-Sánchez, R. Power Loss Minimization for Transformers Connected in Parallel with Taps Based on Power Chargeability Balance. Energies 2018, 11, 439. [Google Scholar] [CrossRef]
  15. Kang, P.; Birtwhistle, D. Condition Assessment of Power Transformer on-Load Tap-Changers Using Wavelet Analysis and Self-Organizing Map: Field Evaluation. IEEE Power Eng. Rev. 2002, 22, 69. [Google Scholar] [CrossRef]
  16. Danish, M.S.S.; Senjyu, T.; Danish, S.M.S.; Sabory, N.R.; Mandal, P. A Recap of Voltage Stability Indices in the Past Three Decades. Energies 2019, 12, 1544. [Google Scholar] [CrossRef]
  17. Sagara, M.; Sediqi, M.M.; Senjyu, T.; Danish, M.S.S.; Funabashi, T. Voltage stability improvement by optimal active power and reactive power output control of storage battery system. In Proceedings of the 2016 IEEE Region 10 Conference (TENCON), Singapore, 22–25 November. 2016; pp. 2671–2674. [Google Scholar]
  18. Mohammadi, F.; Zheng, C. Stability Analysis of Electric Power System. In Proceedings of the 4th National Conference on Technology in Electrical and Computer Engineering, Bern, Switzerland, 20–22 December 2018; pp. 20–22. [Google Scholar]
  19. Mohammadi, F.; Zheng, C.; Su, R. Fault Diagnosis in Smart Grid Based on Data-Driven Computational Methods. In Proceedings of the 5th International Conference on Applied Research in Electrical, Mechanical, and Mechatronics Engineering; Ministry of Science, Research and Technology: Tehran, Iran, 19 February 2019; Volume 24, pp. 1–24. [Google Scholar]
  20. Fei, G.; Shuqi, Z.; Kuo, Y.; Jinzhong, L.; Shirui, Z.; Benping, D. Study on arcless switching experiments of hybrid on-load tap changer in transformers. In Proceedings of the 2014 International Conference on Power System Technology, Chengdu, China, 20–22 October 2014; pp. 1287–1292. [Google Scholar]
  21. Tamaki, H.; Kita, H.; Kobayashi, S. Multi-objective optimization by genetic algorithms: A review. In Proceedings of the Proceedings of IEEE International Conference on Evolutionary Computation, Nagoya, Japan, 20–22 May 1996; pp. 517–522. [Google Scholar]
  22. Deb, K. Multi-Objective Optimization. In Search Methodologies: Introductory Tutorials in Optimization and Decision Support Techniques; Burke, E.K., Kendall, G., Eds.; Springer: Boston, MA, USA, 2005; pp. 273–316. [Google Scholar]
  23. Ngatchou, P.N.; Zarei, A.; El-sharkawi, M. Pareto Multi Objective Optimization. In Proceedings of the 13th International Conference on, Intelligent Systems Application to Power Systems, Arlington, VA, USA, 6–10 November 2005; pp. 84–91. [Google Scholar]
  24. Konak, A.; Coit, D.W.; Smith, A.E. Multi-objective optimization using genetic algorithms: A tutorial. Reliab. Eng. Syst. Saf. 2006, 91, 992–1007. [Google Scholar] [CrossRef]
  25. Quiza Sardiñas, R.; Rivas Santana, M.; Alfonso Brindis, E. Genetic algorithm-based multi-objective optimization of cutting parameters in turning processes. Eng. Appl. Artif. Intell. 2006, 19, 127–133. [Google Scholar] [CrossRef]
  26. Danish, M.S.S.; Funabashi, T. Explicit recognition of Afghanistan’s power distribution networks problems and technical suggestions. In Proceedings of the TENCON 2014-2014 IEEE Region 10 Conference, Bangkok, Thailand, 22–25 October 2014; pp. 1–6. [Google Scholar]
  27. Ahmadzai, S.; McKinna, A. Afghanistan electrical energy and trans-boundary water systems analyses: Challenges and opportunities. Energy Rep. 2018, 4, 435–469. [Google Scholar] [CrossRef]
  28. Danish, M.S.S.; Yona, A.; Senjyu, T. A Review of Voltage Stability Assessment Techniques with an Improved Voltage Stability Indicator. Int. J. Emerg. Electr. Power Syst. 2015, 16, 107–115. [Google Scholar] [CrossRef]
  29. Furukakoi, M.; Sayed, S.D.M.; Motin, H.A.; Senjyu, T. Voltage Stability Improvement of Transmission Systems Using a Novel Shunt Capacitor Control. Int. J. Emerg. Electr. Power Syst. 2018, 19, 19. [Google Scholar] [CrossRef]
  30. Danish, M.S.S. Voltage Stability in Electric Power System: A Practical Introduction, 1st ed.; Logos Verlag Berlin GmbH: Berlin, Germany, 2015. [Google Scholar]
  31. Yang, H.; Wen, F.; Wang, L. Newton-Raphson on power flow algorithm and Broyden Method in the distribution system. In Proceedings of the 2008 IEEE 2nd International Power and Energy Conference, Johor Bahru, Malaysia, 1–3 December 2008; pp. 1613–1618. [Google Scholar]
  32. Hosseinpour, H.; Bastaee, B. Optimal placement of on-load tap changers in distribution networks using SA-TLBO method. Int. J. Electr. Power Energy Syst. 2015, 64, 1119–1128. [Google Scholar] [CrossRef]
  33. Dolli, S.A.; Jangamshetti, S.H. Modeling and optimal placement of voltage regulator for a radial system. In Proceedings of the 2012 International Conference on Power, Signals, Controls and Computation, Thrissur, Kerala, India, 3–6 January 2012; pp. 1–6. [Google Scholar]
Figure 1. Breshna Kot distribution network model.
Figure 1. Breshna Kot distribution network model.
Applsci 09 02813 g001
Figure 2. An example of auto-tap-changer pole transformer (ATCTr) installation placement cording.
Figure 2. An example of auto-tap-changer pole transformer (ATCTr) installation placement cording.
Applsci 09 02813 g002
Figure 3. Flowchart of the multiobjective optimization of ATCTrs.
Figure 3. Flowchart of the multiobjective optimization of ATCTrs.
Applsci 09 02813 g003
Figure 4. Real distribution network model: (a) Daily load profile; (b) hourly voltage profile (uncontrolled); (c) voltage profile using ATCTrs (controlled); (d) Pareto optimal solutions.
Figure 4. Real distribution network model: (a) Daily load profile; (b) hourly voltage profile (uncontrolled); (c) voltage profile using ATCTrs (controlled); (d) Pareto optimal solutions.
Applsci 09 02813 g004
Figure 5. Node voltages of solution A for all tap position constraints ( g A g C ). (a) Node voltages (equality constraint of g A ); (b) node voltages (equality constraint of g B ); (c) node voltages (equality constraint of g C ).
Figure 5. Node voltages of solution A for all tap position constraints ( g A g C ). (a) Node voltages (equality constraint of g A ); (b) node voltages (equality constraint of g B ); (c) node voltages (equality constraint of g C ).
Applsci 09 02813 g005
Figure 6. Node voltages of solution B for all tap position constraints ( g A g C ). (a) Node voltages (equality constraint of g A ); (b) node voltages (equality constraint of g B ); (c) node voltages (equality constraint of g C ).
Figure 6. Node voltages of solution B for all tap position constraints ( g A g C ). (a) Node voltages (equality constraint of g A ); (b) node voltages (equality constraint of g B ); (c) node voltages (equality constraint of g C ).
Applsci 09 02813 g006
Figure 7. Node voltages of solution C for all tap position constraints ( g A g C ). (a) Node voltages (equality constraint of g A ); (b) node voltages (equality constraint of g B ); (c) node voltages (equality constraint of g C ).
Figure 7. Node voltages of solution C for all tap position constraints ( g A g C ). (a) Node voltages (equality constraint of g A ); (b) node voltages (equality constraint of g B ); (c) node voltages (equality constraint of g C ).
Applsci 09 02813 g007
Figure 8. Node voltages of solution D for all tap position constraints ( g A g C ). (a) Node voltages (equality constraint of g A ); (b) node voltages (equality constraint of g B ); (c) node voltages (equality constraint of g C ).
Figure 8. Node voltages of solution D for all tap position constraints ( g A g C ). (a) Node voltages (equality constraint of g A ); (b) node voltages (equality constraint of g B ); (c) node voltages (equality constraint of g C ).
Applsci 09 02813 g008
Table 1. Kabul city 20 kV distribution system transmission line parameters.
Table 1. Kabul city 20 kV distribution system transmission line parameters.
Line NumberBus CodeLength (km)R (pu)X (pu)
FromTo
1120.750.2460.072375
2230.80.26240.0772
3340.60.19680.0579
43120.40.13120.0386
5450.650.21320.062725
6560.950.31160.091675
75130.70.22960.06755
8670.650.21320.062725
96141.40.45920.1351
1014150.60.19680.0579
11780.80.26240.0772
127160.650.21320.062725
1316170.60.19680.0579
1417180.550.18040.053075
15890.650.21320.062725
169100.40.13120.0386
179190.80.26240.0772
1819200.450.14760.043425
1920210.40.13120.0386
2021220.40.13120.0386
2110110.450.14760.043425
Table 2. Binary coding use for ATCTrs placement in nodes.
Table 2. Binary coding use for ATCTrs placement in nodes.
Node Number12345678910111213141516171819202122
Installed position0010010100000000000000
Table 3. Optimum placement of ATCTrs (solution A).
Table 3. Optimum placement of ATCTrs (solution A).
Node Number12345678910111213141516171819202122
Equality constraint of gA0010000000000000000000
Equality constraint of gB0010000000000000000000
Equality constraint of gC0010000000000000000000
Table 4. Optimum placement of ATCTrs (solution B).
Table 4. Optimum placement of ATCTrs (solution B).
Node Number12345678910111213141516171819202122
Equality constraint of gA0010010010100001000100
Equality constraint of gB0001001010000010100100
Equality constraint of gC0010001010100100001000
Table 5. Optimum placement of ATCTrs (solution C).
Table 5. Optimum placement of ATCTrs (solution C).
Node Number12345678910111213141516171819202122
Equality constraint of gA0010110110101011011011
Equality constraint of gB0101011010111010110101
Equality constraint of gC0101011101011100101011
Table 6. Optimum placement of ATCTrs (solution D).
Table 6. Optimum placement of ATCTrs (solution D).
Node Number12345678910111213141516171819202122
Equality constraint of gA1111111111111111111111
Equality constraint of gB1111111111111111111111
Equality constraint of gC1111111111111111111111
Table 7. Comprehensive results of Figure 5, Figure 6, Figure 7 and Figure 8.
Table 7. Comprehensive results of Figure 5, Figure 6, Figure 7 and Figure 8.
Solution ASolution BSolution CSolution D
Voltage magnitude for g A 0.89950.93970.94130.9487
Voltage magnitude for g B 0.91570.94570.96420.9711
Voltage magnitude for g C 0.92510.96410.97030.9786

Share and Cite

MDPI and ACS Style

Danish, S.M.S.; Shigenobu, R.; Kinjo, M.; Mandal, P.; Krishna, N.; Hemeida, A.M.; Senjyu, T. A Real Distribution Network Voltage Regulation Incorporating Auto-Tap-Changer Pole Transformer Multiobjective Optimization. Appl. Sci. 2019, 9, 2813. https://doi.org/10.3390/app9142813

AMA Style

Danish SMS, Shigenobu R, Kinjo M, Mandal P, Krishna N, Hemeida AM, Senjyu T. A Real Distribution Network Voltage Regulation Incorporating Auto-Tap-Changer Pole Transformer Multiobjective Optimization. Applied Sciences. 2019; 9(14):2813. https://doi.org/10.3390/app9142813

Chicago/Turabian Style

Danish, Sayed Mir Shah, Ryuto Shigenobu, Mitsunaga Kinjo, Paras Mandal, Narayanan Krishna, Ashraf Mohamed Hemeida, and Tomonobu Senjyu. 2019. "A Real Distribution Network Voltage Regulation Incorporating Auto-Tap-Changer Pole Transformer Multiobjective Optimization" Applied Sciences 9, no. 14: 2813. https://doi.org/10.3390/app9142813

APA Style

Danish, S. M. S., Shigenobu, R., Kinjo, M., Mandal, P., Krishna, N., Hemeida, A. M., & Senjyu, T. (2019). A Real Distribution Network Voltage Regulation Incorporating Auto-Tap-Changer Pole Transformer Multiobjective Optimization. Applied Sciences, 9(14), 2813. https://doi.org/10.3390/app9142813

Note that from the first issue of 2016, this journal uses article numbers instead of page numbers. See further details here.

Article Metrics

Back to TopTop