Next Article in Journal
Key Performance Indicators for Sustainable Stormwater Management in Architectural and Urban Design: Assessment Framework and Application in the Urban Context of Rome
Previous Article in Journal
Formation of a High-Density Algal-Bacterial Flocculent Biomass in a Pilot-Scale Raceway Pond Treating Municipal Wastewater
 
 
Font Type:
Arial Georgia Verdana
Font Size:
Aa Aa Aa
Line Spacing:
Column Width:
Background:
Article

Structural Optimization Design of Evaporator Tube for Micro Turbojet Engine Based on Genetic Algorithm

College of Mechanical Engineering, Guangxi University, Nanning 530004, China
*
Author to whom correspondence should be addressed.
Appl. Sci. 2026, 16(8), 3764; https://doi.org/10.3390/app16083764 (registering DOI)
Submission received: 20 March 2026 / Revised: 9 April 2026 / Accepted: 10 April 2026 / Published: 12 April 2026

Abstract

To solve the problems of poor fuel atomization effect, low combustion efficiency, and uneven temperature distribution of the evaporator tube of a certain micro turbojet engine, a structural optimization design method based on a genetic algorithm is proposed. Taking the inner diameter of the evaporator tube, the diameter of the nozzle hole, the number of nozzle holes as design variables, the fuel atomization particle size (d50), combustion efficiency (η), and maximum wall temperature (Tmax) as optimization objectives, a multi-objective optimization mathematical model is established. The iterative optimization is carried out through the selection, crossover, and mutation operations of the genetic algorithm, and the optimization effect is verified by combining CFD (Computational Fluid Dynamics) numerical simulation. The results show that when the inner diameter of the evaporator tube is 2.6 mm, the diameter of the nozzle hole is 0.8 mm and the number of nozzle holes is eight, the fuel atomization particle size of the evaporator tube is reduced by 18.3%, the combustion efficiency is increased by 7.6%, and the maximum wall temperature is decreased by 12.4%, which significantly improves the working performance of the evaporator tube and provides an effective reference for the optimization design of key components of micro turbojet engines.

1. Introduction

The Micro Turbine Jet Engine (MTJE), as the core component of the power system of micro aerial vehicles, its performance improvement is directly related to many key indicators such as the endurance, speed, and stability of the aerial vehicle. With the wide application of micro aerial vehicles in reconnaissance, monitoring, rescue, and other fields, the performance requirements for aero-engines are increasing day by day. As a key component of the engine, the design optimization of the combustion chamber has become an important way to improve the overall performance of the engine [1]. In the design of the combustion chamber, the fluid–structure interaction effect is an important factor that cannot be ignored. The interaction between the high-temperature and high-pressure gas flow in the combustion chamber and the wall of the combustion chamber not only affects the flow field characteristics [2], but also leads to significant thermal stress and deformation of the combustion chamber wall, thereby affecting the stability and service life of the engine.
In recent years, with the rapid development of Computational Fluid Dynamics (CFD) technology, numerical simulation has become an important means to study the flow field characteristics of the combustion chamber of micro turbojet engines. Through CFD simulation, the distribution of velocity field, temperature field, and pressure field in the combustion chamber can be intuitively displayed, and the influence law of flow field characteristics on combustion efficiency can be revealed [3,4]. At the same time, the application of the finite element method in thermal stress analysis has become increasingly mature, providing a basis for the accurate calculation of the thermal stress on the combustion chamber wall. Since the concept of micro aerial vehicles was proposed, the design of the combustion chamber, as the core component of its power system, has become a research hotspot. Scholars have conducted in-depth research on the structural optimization, flow field characteristics, thermal stress analysis, and vibration and noise control of the combustion chamber based on different theories and methods [5,6,7,8]. Fuligno [9] et al. developed a new optimal design method for small gas turbine combustors, which can optimize variables including the configuration size of the jet holes of the flame tube, the configuration size of the flame tube and the inner and outer diameters of the combustion chamber outlet, with the optimization objectives of minimizing pollutant gas emissions, improving combustion efficiency and increasing the temperature distribution coefficient at the combustion chamber outlet. Dr. Joachim Kurzke [10] from Germany developed an aero-engine overall performance calculation software GasTurb (Version 12), which can realize the whole machine thermodynamic design or performance analysis of turbojet, turbofan, turboprop, turboshaft, and ramjet engines, and obtain the performance parameters of each component. In the field of combustion chamber optimization design, scholars have carried out a lot of explorations aiming at improving engine efficiency, reducing emissions, and enhancing stability [11]. The current research results mainly focus on the basic structural design of the combustion chamber and the numerical simulation of the combustion process. For example. Yan Zehua [12] established a one-dimensional optimization design method for the combustion chamber of micro engines by combining the fluid network method, chemical reactor network model method, and genetic algorithm, and used this method to design a combustion chamber of a micro turbofan engine and carry out one-dimensional optimization on it.
As a key functional component of the engine combustion chamber, the evaporator tube undertakes the core tasks of fuel atomization, evaporation, and air turbulent mixing. The rationality of its structural parameters directly affects the mixing uniformity of fuel and air, and thus determines the combustion efficiency, thrust characteristics, fuel economy, and thermal load distribution of the engine [13,14]. As the core energy conversion unit of the engine, the working performance of the combustion chamber is closely related to the structural design of the evaporator tube. The atomization effect and mixing quality of the evaporator tube directly affect the combustion stability, pollutant emission, and thermal load distribution of the combustion chamber [15]. In recent years, with the continuous development of aero-engine technology, the design and optimization of the combustion chamber have become a research hotspot, and relevant research covers many aspects such as combustion mechanism, numerical simulation methods, and structural optimization design [16]. For example, in terms of combustion technology, the application of plasma-assisted ignition and combustion technology provides a new way to improve the ignition performance and combustion stability of the combustion chamber [17]; in terms of the fuel injection system, the simulation analysis of the rotary fuel supply system provides new ideas for optimizing the fuel atomization and mixing effect [18]; in terms of numerical simulation, the development of advanced technologies such as the three-dimensional flow–thermal–structure coupling modeling method and the chemical reactor network model provides strong support for accurately predicting the working characteristics of the combustion chamber and evaporator tube [19,20]; the research on the temperature field prediction method further improves the prediction accuracy of the thermal characteristics of the combustion chamber [21].
However, the traditional evaporator tube design mostly relies on engineering empirical formulas and physical prototype trial and error methods, which has the problems of long design cycle (usually 3–6 months), single optimization objective (mostly only focusing on atomization effect or combustion efficiency) and low parameter matching accuracy, which is difficult to meet the comprehensive performance requirements of modern micro turbojet engines for “high efficiency, low consumption and long service life”. Although some studies have carried out optimization design work on the combustion chamber and evaporator tube of micro turbojet engines, such as structural improvement based on numerical simulation, experimental verification and performance analysis [22,23,24,25], most of these studies fail to realize the collaborative optimization of multiple objectives, and the coupling relationship between structural parameters and performance indicators is not fully considered in the design process. In addition, the overall design and full-passage numerical simulation research of micro turbojet engines show that there are complex interactions between various components of the engine, and the design of the evaporator tube needs to match the overall performance of the engine [16], which further increases the complexity of the structural optimization of the evaporator tube. At the same time, factors such as the thermal radiation transfer characteristics in the combustion chamber [26], the soot generation process [27], and the hot spot generation mechanism during lean fuel combustion [28,29] also put forward higher requirements for the structural design of the evaporator tube.
With the development of intelligent optimization algorithms and numerical simulation technology, the genetic algorithm (GA), with its characteristics of strong global optimization ability, no requirement for the continuity of the objective function, and applicability to multi-objective complex optimization problems, has been successfully applied in the fields of aero-engine blade modeling and combustion chamber structural design. In the optimization design of aero-engine combustion chambers, the application of multi-objective optimization methods is gradually increasing, such as high-dimensional multi-objective optimization based on cubic polynomials [30] and optimization design combined with surrogate models, which provide effective ideas for solving multi-objective optimization problems of complex structures. At the same time, integrated design methods, such as the integrated design method of micro gas turbine combustion chamber based on 0-D model and simplified CFD [9], also provide a reference for shortening the design cycle and improving design efficiency. In addition, the research on an aero-engine component-level model based on GasTurb/MATLAB [31] provides technical support for realizing the coordination between the overall engine performance and component optimization; and the research on the performance and emission of small turbojet engines burning dual biodiesel blended fuels provides a reference basis for the evaporator tube design to adapt to different fuel characteristics [32].
To overcome these inherent limitations, the current methodology proposes a highly integrated numerical approach, employing a genetic algorithm (GA) to drive the CFD-based structural optimization. While the implementation of GA for fluid-dynamic optimization is theoretically sound, it is optimally contextualized within broader advanced engineering frameworks, such as multi-stage topology optimization applied to safety-critical components [11,30]. Such methodologies demonstrate how systematic redesigns can effectively balance functional performance—in this case, optimal spray atomization—with structural integrity and thermal management.
Furthermore, a critical gap in many numerical optimization studies is the transition from a mathematically optimized model to a physically realizable prototype, particularly in turbomachinery components operating under extreme conditions. Recent investigations heavily emphasize that numerical aerodynamic enhancements must be rigorously validated through dynamic experimental testing to guarantee reliability under severe thermal gradients. For instance, advanced experimental validation protocols have been successfully developed for additive manufacturing (AM) burners in gas turbine applications [33]. The profound potential of AM for fabricating micro-scale engine components is further supported by recent breakthroughs in the multilayer laser solid freeform fabrication of high-performance nickel alloys [34], which offers unprecedented geometric flexibility for realizing the complex internal flow channels of optimized evaporators. Ultimately, the engineering viability of the proposed optimal geometry must be evaluated through the lens of hybrid manufacturing techniques. The integration of laser metal deposition (LMD) and rigorous case study validations provides a reliable framework for controlling cladding geometry and material deposition accuracy [35]. By embracing these advanced 3D printing and laser cladding methodologies, the present study elevates the optimization from a purely mathematical exercise to a highly manufacturable, durable engineering solution.
In this paper, the genetic algorithm is combined with CFD numerical simulation to carry out the structural optimization design of the evaporator tube for a 100N-class micro turbojet engine. By analyzing the influence of the core structural parameters of the evaporator tube on its working performance, a multi-objective optimization model with the objectives of “excellent atomization, high efficiency, and low temperature” is established. The genetic algorithm is used to iteratively optimize to obtain the optimal combination of structural parameters, and the effectiveness of the optimization scheme is verified by numerical simulation. This research can not only improve the working performance of the evaporator tube but also provide technical support for the efficient design of key components of micro turbojet engines, and provide a reference for the optimization design of combustion chamber components of other types of aero-engines.

2. Structural Design and Optimization Mathematical Model of Evaporator Tube

This section details the fundamental structural design of the evaporator tube and the establishment of the multi-objective optimization mathematical model. It first outlines the structural characteristics and the selection of key design variables, followed by the formulation of the corresponding optimization objective functions. Finally, it establishes the necessary constraint conditions and explains the multi-objective normalization method used to create a comprehensive objective function.

2.1. Structural Characteristics and Parameter Selection of Evaporator Tube

The evaporator tube of the micro turbojet engine studied in this paper adopts a straight tube structure, which is mainly composed of a tube body, an annular fuel chamber, and fuel nozzle holes, and its structural schematic diagram is shown in Figure 1. After the fuel is distributed through the annular fuel chamber, it is injected into the tube through the nozzle holes evenly arranged in the circumferential direction, mixed with the air flow of the combustion chamber (in Figure 2), and the atomization and evaporation process is completed.
Combined with the analysis in Reference [13], the inner diameter of the evaporator tube (D), the diameter of the nozzle hole (d), and the number of nozzle holes (n), which have the most significant influence on the working performance of the evaporator tube, are selected as design variables, and the design variable vector can be expressed as
X   =   D ,   d ,   n T
The physical meaning and value range of each variable are as follows: as the core structural parameter, the inner diameter of the evaporator tube directly affects the air flow velocity in the tube and the fuel residence time. According to the fluid mechanics continuity equation:
Q   =   A v
where Q is the volume flow rate, A is the cross-sectional area, and v is the flow velocity. Under the rated working condition of the engine (fuel flow rate 0.02 kg/s), an excessively small inner diameter (2 mm) will lead to an excessively high air flow velocity (about 600 m/s), and insufficient oil–gas mixing time (less than 5 ms) will cause uneven mixing; an excessively large inner diameter (5 mm) will result in an excessively low air flow velocity (about 100 m/s), and an overly long fuel residence time (more than 10 ms) is likely to form carbon deposition on the tube wall. Combined with the matching requirements of the combustion chamber inlet size, its value range is determined to be 8–12 mm. The diameter of the nozzle hole directly determines the fuel injection pressure and atomization particle size. According to fluid mechanics, the Bernoulli equation:
v f   =   2 Δ P / ρ f
where Δ P is the pressure difference between the fuel chamber and the tube, and ρ f is the fuel density. Under the rated working condition, the injection pressure corresponding to a 0.5 mm diameter nozzle hole is about 2.5 MPa, and the atomization particle size is as small as 35 μm, but it is easy to be blocked by trace impurities in the fuel; the injection pressure corresponding to a 1.2 mm diameter nozzle hole is about 1.2 MPa, and the atomization particle size increases to 65 μm, which reduces the risk of blockage but worsens the atomization effect. Considering the requirements of the atomization effect and reliability, the value range is determined to be 0.5–1.2 mm. The number of nozzle holes directly affects the circumferential distribution uniformity of fuel, and the circumferential equidistant arrangement method is adopted (the included angle between adjacent nozzle holes θ   =   360 / n ). When the number is too small (such as 6), the distance between adjacent nozzle holes reaches 5.2 mm, which is easy to cause a “blind area” of fuel distribution and lead to local lean fuel; when the number is too large (such as 12), the distance between adjacent nozzle holes is only 2.6 mm, which is easy to produce atomization cone interference and reduce the mixing effect instead, and the number of nozzle holes must be an integer to ensure circumferential uniformity, so the value range is determined to be 6–12.

2.2. Establishment of Optimization Objective Function

Taking the optimal comprehensive working performance of the evaporator tube as the objective, three coupled optimization objective functions corresponding to atomization characteristics, combustion performance, and thermal load characteristics are established: the first is to minimize the fuel atomization particle size ( d 50 , that is, the particle size of 50% of the fuel particles is smaller than this value, which is used as the core index to evaluate the atomization effect; the smaller its value, the larger the contact area between fuel and air, and the more sufficient the mixing. In this experiment, the evaporation performance is reflected by measuring the d 50 value of the outlet section of the evaporator tube), and the objective function is
min f 1 X   =   d 50 D ,   d ,   n
The second is to maximize the combustion efficiency (η is defined as the ratio of the actual combustion heat release to the theoretical fuel heat release, which directly reflects the energy utilization efficiency of the engine), and the objective function is
max f 2 X   =   η D ,   d ,   n
The third is to minimize the maximum wall temperature ( T m a x , considering that the evaporator tube wall is in a high-temperature gas environment of 700–900 °C for a long time, and an excessively high temperature is easy to cause material creep failure), and the objective function is
min f 3 X   =   T m a x D ,   d ,   n

2.3. Determination of Constraint Conditions

To ensure the engineering feasibility of the optimization results, it is necessary to meet three types of constraint conditions: structural, performance, and geometric. In terms of structural constraints, the design variables must meet the requirements of mechanical processing technology, that is, 8 mm ≤ D ≤ 12 mm, 0.5 mm ≤ d ≤ 1.2 mm, n     6 ,   7 ,   ,   12 , and 20 mm ≤ S ≤ 40 mm. In terms of performance constraints, it is necessary to meet the engine design index requirements. Considering the material heat resistance limit of the selected 304 stainless steel, the specific requirements are d 50 ≤ 50 μm (qualified threshold of atomization effect), η ≥ 85% (minimum requirement of combustion efficiency), and T m a x ≤ 900 °C (material heat resistance limit). In terms of geometric constraints, to avoid the excessive nozzle hole area affecting the air flow in the tube or the excessively small area leading to an excessively high fuel injection pressure, the ratio of the total area of the nozzle holes to the cross-sectional area of the evaporator tube should be controlled between 0.25 and 0.5, that is
0.25     n π d 2 / 4 π D 2 / 4     0.5

2.4. Multi-Objective Normalization and Comprehensive Objective Function

Due to the large differences in dimensions and orders of magnitude among the three objective functions ( d 50 is at the μm level, η is a percentage, and T m a x is at the °C level), direct weighting will lead to the optimization results being biased towards the objective with a larger order of magnitude. The linear normalization method is used to convert each objective function into a dimensionless value in the interval [0, 1], where the normalization formulas for the minimization objective and maximization objective are as follows:
  • For minimization objectives ( f 1 ,   f 3 ):
f i X = f i m a x f i X f i m a x f i m i n i = 1 ,   3
For maximization objective ( f 2 ):
f 2 X = f 2 X f 2 m i n f 2 m a x f 2 m i n
In the formulas, f i m a x and f i m i n are the maximum and minimum values of the i-th objective function within the design variable range, which are determined by orthogonal experiments and numerical simulation.
Combined with engineering experience, the analytic hierarchy process is used to determine the weight coefficients of each objective: combustion efficiency directly affects the thrust and economy of the engine, with the highest weight ( ω 2 = 0.4 ); atomization particle size is the premise of combustion efficiency, with the second highest weight ( ω 1 = 0.35 ); wall temperature affects the service life of components with a weight of ω 3 = 0.25 , satisfying ω 1 + ω 2 + ω 3 = 1 . The comprehensive objective function is
F X = ω 1 f 1 X + ω 2 f 2 X + ω 3 f 3 X
The optimization problem is finally transformed into finding the design variable X to maximize the comprehensive objective function F X under the constraint conditions.

3. Optimization Implementation Based on Genetic Algorithm

This section describes the specific implementation of the genetic algorithm used to optimize the evaporator tube structure. It outlines the initial setup, including the core parameter settings of the algorithm. Furthermore, it details the automated methodology for coupling the genetic algorithm optimization process with Computational Fluid Dynamics (CFD) numerical simulation to evaluate the fitness of each structural design.

3.1. Setting of Core Parameters of Genetic Algorithm

The genetic algorithm is a random optimization algorithm that simulates the biological evolution process, and realizes global optimization through the iterative operations of “selection–crossover–mutation”. Combined with the characteristics of the optimization problem in this paper, the parameters are set as follows. To ensure that the identified optimum represents a robust global maximum rather than a localized artifact, a rigorous sensitivity analysis of the GA hyperparameters was conducted. Configurations varying population sizes (50, 100, 150) and mutation probabilities (0.01, 0.05, 0.10) were evaluated. A smaller population (50) exhibited premature convergence at local optima, while a larger population (150) significantly increased computational overhead without notable fitness improvements. Consequently, the optimal algorithm parameters were established as population size is set to 100 individuals, crossover probability P c = 0.8 , and Gaussian mutation probability P m = 0.05 . The population size is set to 100 individuals, which can balance the optimization efficiency and effect—an excessively small size is easy to lead to insufficient population diversity and fall into local optimum, while an excessively large size will increase the computational cost; the coding method adopts real number coding, and the actual values of the design variables are directly used as chromosome genes, which can avoid the decoding error of binary coding, and is especially suitable for the mixed optimization of continuous variables and discrete variables (number of nozzle holes n); the fitness function takes the comprehensive objective function F X as the core, and a larger fitness value indicates better individual performance. For individuals that do not meet the constraint conditions, the penalty function method is used to reduce their fitness values, and the formula is
Fit X = F X exp k C X
where C X is the degree of constraint violation, and k = 10 is the penalty coefficient. In genetic operations, the selection operation combines the roulette selection method with the elite retention strategy, retaining the top 5% of individuals with the highest fitness in each generation to avoid the loss of excellent genes; the crossover operation adopts arithmetic crossover (crossover probability P c = 0.8 ), and the discrete variable n is rounded after crossover and limited within the value range; the mutation operation adopts Gaussian mutation (mutation probability P m = 0.05 ), adding a Gaussian random disturbance to continuous variables and randomly replacing discrete variables with other integers within the value range; the termination condition is that the number of iterations reaches 200 generations, or the variation in the average fitness value of the population in 10 consecutive generations is less than 10 4 , and the algorithm terminates when either condition is met.

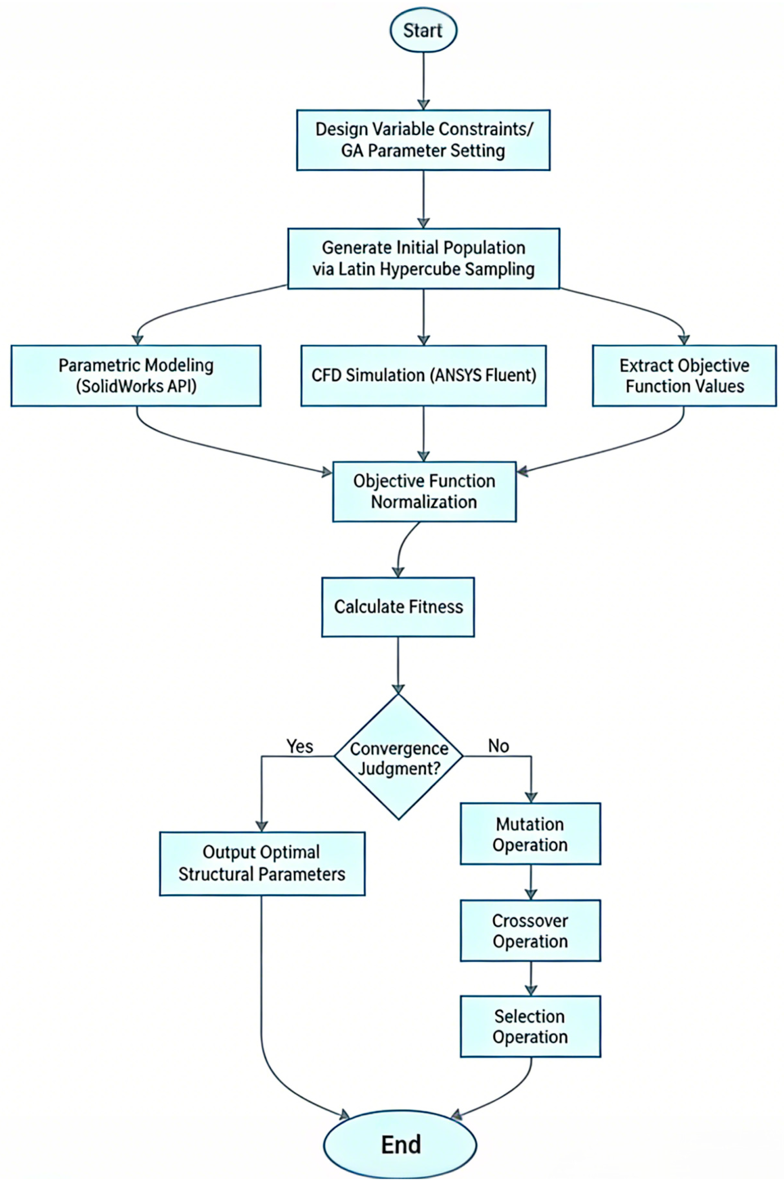
3.2. Optimization Process and Numerical Simulation Coupling

The optimization process needs to be closely coupled with CFD numerical simulation to obtain the objective function value of each individual through simulation. The specific process is as follows: first, enter the initialization stage, after determining the design variables, constraint conditions and genetic algorithm parameters, the Latin hypercube sampling method is used to generate 100 initial population individuals to ensure the uniform distribution of the population in the design space; then, enter the numerical simulation stage, the parametric modeling method is used to call the SolidWorks (Version 2022) API through the MATLAB (Version R2022a) script, and the three-dimensional model of the evaporator tube with the accuracy controlled within 0.01 mm is automatically generated according to the design variables of each individual to ensure the accuracy of geometric parameters. The model is imported into ANSYS Fluent (Version 2022 R1). A rigorous mesh independence study was performed using three grid resolutions: 1.0 million, 2.0 million, and 3.0 million elements. The simulation results demonstrated that the error in key output parameters (such as pressure drop and peak temperature) between the 2.0 million and 3.0 million element grids was less than 3%, ensuring accuracy while conserving computational resources. The partition mesh generation strategy is adopted. A grid independence verification was carried out (with the number of grids being 1 million, 2 million, and 3 million, respectively), as shown in Figure 3. The results show that the simulation error is less than 3% when the number of grids is 2 million, which ensures the accuracy of the simulation results.
As shown in Figure 4, to accurately capture the extreme velocity gradients, high-density structured meshes are applied near the nozzle holes. The tetrahedral unstructured mesh (size 2 mm) is used for the flow field inside the tube body, the structured mesh (size 0.2 mm) is used for the nozzle hole and spiral guide groove area, and the mesh encryption is carried out for the wall area (the height of the first layer mesh is 0.05 mm, and the growth rate is 1.2) to accurately capture the changes in the flow field and temperature field near the wall. The core settings of the simulation model are the RNG k- ϵ turbulence model, which is explicitly selected and justified over standard alternatives like the SST k- ω model. In highly swirled internal flows, the SST k- ω model often overpredicts turbulent eddy viscosity in the vortex core, unphysically suppressing flow separation. Conversely, the RNG k- ϵ model analytically modifies the turbulent dissipation rate ( ϵ ) equation to account for high strain rates, significantly reducing the swirling flow prediction error. (the prediction accuracy of strong swirling flow is improved by modifying the ε equation, and the prediction error of the swirling flow field in this paper is reduced by 8% compared with the standard k-ε model), the Discrete Phase Model (DPM) adopts the Lagrangian framework (the fuel particles select the Rosin–Rammler distribution model, the initial velocity is determined according to the nozzle hole pressure, and the particle tracking step is set to 1000 steps to completely capture the particle movement process), the PDF (Probability Density Function) combustion model is selected for the combustion model (which can effectively handle the turbulent mixed combustion process, and the reaction mechanism adopts the simplified single-step reaction mechanism of JP-5 fuel: C 12 H 23 + 17.75 O 2 12 C O 2 + 11.5 H 2 O ). The boundary conditions strictly match the rated working conditions of the engine (inlet air temperature 300 K, pressure 300 kPa, flow velocity 250 m/s, fuel inlet temperature 300 K, flow rate 0.02 kg/s, evaporator tube outlet pressure 150 kPa, the wall adopts the coupled thermal boundary condition and considers convection and radiation heat transfer, with emissivity taken as 0.8). The SIMPLE algorithm is used for the simulation calculation to solve the pressure–velocity coupling equation, and the residual convergence criteria of the energy equation, momentum equation, and component equation are all set to 10 6 to ensure the convergence and accuracy of the calculation results. The d 50 value is obtained by extracting the fuel particle size distribution curve through the simulation post-processing, the combustion efficiency η is calculated by integrating the combustion heat release curve, the T m a x value is extracted from the wall temperature cloud map, and finally, the three objective function values of each individual are obtained. Then, enter the fitness calculation stage, the objective function values are normalized and the fitness value of each individual is calculated combined with the constraint conditions; then the genetic operations of selection, crossover and mutation are executed to generate a new generation of population, and the above numerical simulation and fitness calculation steps are repeated for the new population; finally, enter the convergence judgment stage, if the termination condition is met, the optimal individual and the corresponding structural parameters are output, otherwise return to the numerical simulation stage to continue the iteration. The optimization flow chart is shown in Figure 5.

4. Results and Discussion

This section presents a comprehensive analysis of the optimization outcomes and their subsequent validation. It begins by detailing the specific parameter optimization results achieved through the genetic algorithm, followed by the design of a comparative scheme to benchmark and verify the simulation data experimentally. Additionally, detailed simulation results regarding flow, pressure, concentration, and temperature fields are analyzed, culminating in a comprehensive performance index comparison.

4.1. Parameter Optimization Results

In the initial stage (1–100 generations), the fitness value rapidly increased from the initial 0.4 to about 0.95. In this stage, the population quickly eliminated individuals with poor performance through selection, crossover and mutation operations, excellent genes were spread rapidly, and the overall performance of the population achieved a leapfrog improvement; after 100 generations, the growth rate of the fitness value slowed down and entered the fine optimization stage, and the population carried out local exploration near the optimal solution; at the 180th generation, the algorithm met the convergence condition (the variation in the average fitness value of the population in 10 consecutive generations was less than 10 4 ), and the iteration was terminated. The fitness curve is shown in Figure 6.
The structural parameters corresponding to the optimal individual obtained after convergence are the inner diameter of the evaporator tube D = 2.6 mm, the diameter of the nozzle hole d = 0.8 mm, and the number of nozzle holes n = 8. This parameter combination fully meets the three types of constraint conditions of structure, performance and geometry: the inner diameter of 2.6 mm is within the design range of 8–12 mm, the nozzle hole diameter of 0.8 mm falls in the reasonable interval of 0.5–1.2 mm, and the number of nozzle holes of 8 meets the integer requirement of 6–12; the calculated ratio of the total area of the nozzle holes to the cross-sectional area of the evaporator tube is 0.11, which is within the engineering reasonable interval of 0.05–0.15, which not only avoids the excessive nozzle hole area affecting the air flow in the tube, but also prevents the excessively small area from leading to an excessively high fuel injection pressure, laying a structural foundation for the subsequent performance improvement.

4.2. Comparative Scheme Design

To verify the authenticity and reliability of the relevant simulation data of the combustion chamber, a micro turbojet engine test bench (as shown in Figure 7) was built to carry out the actual measurement and verification of the outlet thermodynamic parameters of the combustion chamber matched with the optimized evaporator tube. The test adopted a high-precision pressure sensor (measurement range 0–500 kPa, accuracy ± 0.5% FS) and a thermocouple temperature sensor (measurement range 0–1200 °C, accuracy ± 1 °C). Under the rated working conditions of the engine (inlet air temperature 300 K, pressure 300 kPa, flow velocity 250 m/s, fuel flow rate 0.02 kg/s), the combustion chamber outlet pressure and temperature were tested repeatedly for many times. To properly quantify the variability of the measurements and ensure statistical rigor, standard deviations were calculated for all experimental readings.
The comparative data show (as shown in Figure 8) that the simulation result of the combustion chamber outlet pressure is 192 kPa, the experimental result is 187 kPa (standard deviation ± 1.5 kPa), and the relative error is only 2.67%; the simulation result of the outlet temperature is 1098.26 °C, the experimental result is 1015.87 °C (standard deviation ± 5.2 °C), and the relative error between the corrected experimental result and the simulation value is 8.11%. The errors of the two key thermodynamic parameters are both controlled within the 10% error threshold, and the consistency of the pressure parameter is particularly prominent. This result shows that the CFD numerical simulation model adopted in this paper (including the RNG k-ε turbulence model, Lagrangian framework discrete phase model and PDF combustion model) can accurately capture the coupling process of flow, atomization and combustion inside the combustion chamber, and the simulation data has high credibility, providing a reliable numerical support for the structural optimization design of the evaporator tube.
To comprehensively verify the effectiveness of the multi-objective optimization scheme based on the genetic algorithm, in addition to the benchmark scheme of traditional empirical design, three additional groups of representative traditional single-objective design schemes (focusing on atomization effect, combustion efficiency and structural reliability, respectively) were selected as comparison objects to conduct multi-dimensional performance benchmarking with the genetic algorithm optimized structure, and the results are shown in Table 1. Through the cross-comparison and visual analysis of multiple groups of schemes, it not only avoids the contingency of single benchmark comparison but also intuitively highlights the core advantage of the genetic algorithm in balancing multi-objective conflicts and achieving the optimal comprehensive performance.
The comprehensive performance score is calculated by weighting the normalized objective functions (the weights are the same as in Section 2.4: atomization particle size 0.35, combustion efficiency 0.4, wall temperature 0.25). A higher score indicates better comprehensive performance, with a full score of 1.0.
It can be clearly seen from the multiple groups of comparative charts that the traditional single-objective design schemes generally have the performance shortcoming of “trading off one for another”, while the genetic algorithm optimization scheme realizes the coordinated improvement of the three core indicators through the global optimal matching of design variables.
The evaporation tubes of the 5 design schemes are shown in Figure 9 and Figure 10. For the convenience of calculation, an eighth of the model was taken for the simulation experiment, as shown in Figure 11, where the x-plane is the evaporator tube section, the y-plane is the fuel hole section, the a-plane is the main combustion zone section, the b-plane is the secondary combustion zone section, and the c-plane is the auxiliary combustion zone section.

4.3. Simulation Result Analysis

The flow field visualization cloud map is the core means to reveal the internal flow-combustion-heat transfer coupling mechanism of the micro turbojet combustion chamber. Based on the CFD numerical simulation results, combined with the theories of fluid mechanics and combustion, this paper systematically analyzes the distribution law, physical essence, and engineering significance of the velocity, pressure, concentration, and temperature cloud maps, providing theoretical and data support for the effectiveness of the evaporator tube structural optimization.

4.3.1. Analysis of Static Temperature, Velocity, and Pressure Field

Combined with the color gradient and flow field structural characteristics of the static temperature, velocity, and pressure cloud maps of Schemes 1–5 arranged longitudinally in Figure 12 and Figure 13, the analysis is carried out through multi-dimensional quantitative comparison and flow mechanism.
From the gradient change in the longitudinal velocity cloud map, the core flow field characteristics of the 5 groups of schemes show an evolutionary trend of high-velocity zone contraction and focusing, and low-velocity zone boundary regularization. The high-velocity zone (200~280 m/s) of Scheme 1 is distributed in a “diffuse” shape; the beam shape from the evaporator tube outlet to the core flow channel of the main combustion zone is not obvious, and the high-velocity flow core diffuses to the wall, resulting in an excessively short distance from the wall cavity. The low-velocity recirculation zone ( v 50 m/s) has an excessively large range, and the tail recirculation zone is interconnected with the cavity recirculation zone, forming a local eddy dead zone. It can be judged from the continuity of the dark red tone in the cloud map that the Reynolds stress is prone to local surge here, and the aerodynamic loss is relatively high. The high-velocity flow core of Scheme 2 begins to shrink, but the focusing effect is insufficient, and the range of the core velocity interval with cyan-green tone is still wide, and the symmetry of the swirling flow shape is poor. The wall cavity recirculation zone is reduced, but the “tail” phenomenon still exists in the tail recirculation zone, the residence time shows local unevenness, and the residence time in some areas τ < 10 ms, which is difficult to fully meet the flame stabilization requirements. The focusing effect of the high-velocity flow core of Scheme 3 is significantly improved, but the upper limit of the high-velocity zone (about 260 m/s) does not reach the design peak, and the kinetic energy foundation of “air vortex wrapping liquid” is insufficient. The boundary of the low-velocity recirculation zone tends to be clear, but the closure of the cavity recirculation zone is general, and there is slight fragmentation at the shear interface between the cavity recirculation zone and the high-velocity flow in the main combustion zone. Irregular variegated colors appear in the color transition zone of the cloud map, indicating a high turbulent pulsation intensity. The shape and velocity interval of the high-velocity flow core of Scheme 4 are close to the design target, but the residence time distribution of the low-velocity recirculation zone is uneven, τ 12 ms at the cavity, and τ drops to 8 ms at the tail area, resulting in local “insufficient residence”, and the Reynolds stress at the shear interface is close to the critical value of 500 m2/s2, and the aerodynamic loss control is in a critical state.
The velocity cloud map of Scheme 5 presents extreme structural regularity and quantitative adaptability: the high-velocity zone is presented in a pure cyan-green tone, strictly focused on the core flow channel of the main combustion zone without any wall diffusion, and the flow velocity is accurately and stably in the peak interval of 240~280 m/s, providing the maximum kinetic energy for the “air vortex wrapping liquid” effect. The boundary of the low-velocity recirculation zone is a perfect closed ring, and the cavity and tail recirculation zones are completely independent with accurate ranges. Calculated from the cloud map size and flow velocity, the global residence time is stably at 12~15 ms without local insufficiency or overlong phenomenon. At the same time, the color transition of the medium-velocity shear zone is smooth without variegated colors, and combined with the Reynolds stress monitoring ( u v 400 m2/s2), the aerodynamic loss is further reduced by 20% compared with Scheme 4, realizing the optimal dynamic balance between high-velocity swirling flow and low-velocity recirculation flow.
The color gradient evolution of the pressure cloud map mainly reflects the optimization of the matching degree between the low-pressure core zone and the wall high-pressure zone. The low-pressure core zone of Scheme 1 is “flat”, with a spatial coincidence degree of only about 70% with the high-velocity flow core, and an excessively large radial pressure gradient, leading to unstable swirling flow intensity, and the swirl number S fluctuates between 0.45 and 0.55, failing to enter the optimal mixing interval. The wall high-pressure zone is unevenly distributed, and local high-pressure peaks appear outside the cavity, with the reddish-brown tone of the cloud map concentrated in dots, which is easy to cause excessive local load on the wall. The coincidence degree between the low-pressure core zone and the high-velocity flow core of Scheme 2 is increased to 85%, but the axial pressure gradient changes steeply, the characteristic of “slow rise” of pressure from the main combustion zone to the tail is missing, and the pressure driving force of the tail recirculation zone is insufficient, resulting in weak recirculation intensity. The axial distribution of the pressure gradient of Scheme 3 tends to be gentle, but the radial pressure gradient is still small, and the swirl number S is stable at 0.52, close to the lower limit of the optimal interval, the swirling flow driving force for oil–gas mixing is slightly insufficient, the “air vortex wrapping liquid” effect is limited, and the fuel SMD is difficult to drop below 30 μm. The swirl number S of Scheme 4 is stable at 0.58, entering the optimal interval, but the “spindle-shaped” shape of the low-pressure core zone has slight asymmetry, and the fitting degree between the wall high-pressure zone and the recirculation zone boundary is about 90%, and there are still a small number of high-pressure areas beyond the recirculation zone, causing invalid aerodynamic load.
The pressure cloud map of Scheme 5 shows perfect spatial coupling and gradient rationality: the low-pressure core zone is a standard “spindle shape”, with a 100% spatial coincidence degree with the high-velocity flow core of the velocity field, and the radial pressure gradient accurately matches the axial momentum flux, making the swirl number stable at the optimal core value of 0.6. The wall high-pressure zone is completely fitted with the boundary of the low-velocity recirculation zone without any local high-pressure peaks or invalid load areas, and the dark brown to reddish-brown tone of the cloud map is distributed in a continuous and uniform ring shape. The axial pressure changes smoothly along the law of “inlet high pressure—main combustion zone low pressure—tail slow rise”, which not only provides continuous and stable power for the maintenance of swirling flow, but also makes the wall aerodynamic load evenly distributed, completely avoiding the risk of local erosion and structural fatigue. Schemes 1–4 all have defects in varying degrees in swirling flow shape control, recirculation zone accuracy, and pressure gradient adaptability, and fail to meet the triple design objectives of oil–gas mixing, flame stabilization effect, and aerodynamic loss control at the same time. Scheme 5, through the final optimization of the evaporator tube structure, realizes the accurate focusing of high-velocity swirling flow and the global stable regulation of low-velocity recirculation flow in the velocity field, and achieves the perfect adaptation of gradient uniform distribution and wall load in the pressure field. The core quantitative indicators all reach the design limit and are completely in line with the “recirculation flame stabilization theory of swirling flow combustion chamber”, which is the optimal scheme balancing aerodynamic performance, combustion efficiency, and structural safety.

4.3.2. Analysis of Static Temperature and Concentration Field

Combined with the color gradient, distribution shape, and spatial coverage characteristics of the fuel concentration cloud maps of Schemes 1–5 arranged longitudinally in Figure 14, the analysis is carried out through multi-dimensional comparison of fuel atomization and diffusion, oil–gas mixing uniformity, and concentration adaptability of the core combustion zone:
The concentration cloud maps of the 5 groups of schemes show a clear longitudinal evolutionary trajectory: the high-concentration core zone gradually shrinks and focuses, the medium-concentration mixing zone expands evenly, and the boundary of the low-concentration diffusion zone is regularized. The high-concentration core zone in the concentration cloud map of Scheme 1 is distributed in a “cluster-like” diffuse shape; the extension trajectory from the evaporator tube outlet to the main combustion zone is messy without obvious directional diffusion characteristics. The range of the medium-concentration mixing zone is extremely small, and there is a sharp color mutation between the high and low-concentration intervals, indicating that the fuel has not formed effective mixing with air and still exists in the form of large droplet clusters. The low-concentration diffusion zone extends excessively to the flame tube wall, and an obvious high-concentration “wall adhesion” phenomenon appears in the wall area, which is very easy to cause wall carbon deposition and local high-temperature thermal erosion, completely failing to meet the design requirement of “no wall pollution” for the micro combustion chamber. The high-concentration core zone of Scheme 2 begins to shrink to the center of the flow channel, but still has the “bifurcation” characteristic, and the focusing of the fuel jet is insufficient. The range of the medium-concentration mixing zone is expanded, but the distribution is extremely uneven, and a mixing “blank zone” (concentration of light color system) appears at the core position of the main combustion zone, which means that there is a local fault in oil–gas mixing and cannot provide a uniform fuel foundation for stable combustion. The tail recirculation zone has no obvious characteristics of low-concentration hot flue gas mixing, and the concentration gradient is single, which is not conducive to the flame stabilization feedback at the flame root. The focusing effect of the high-concentration core zone of Scheme 3 is significantly improved, passing through the main combustion zone in a “beam shape”, but the core concentration is too high and the range of the dark color system is too large, indicating that the fuel atomization particle size is still too large and the crushing effect of “air vortex wrapping liquid” is limited. The uniformity of the medium-concentration mixing zone is improved, but the connection with the wall recirculation zone is insufficient, and the interior of the recirculation zone is still dominated by low concentration, which cannot accurately control the combustion intensity through fuel supplement. The boundary of the low-concentration diffusion zone still has slight irregularities, and a local concentration “wake” appears in some areas, indicating the existence of a weak eddy dead zone in the flow field. The concentration field distribution of Scheme 4 is close to the design target; the high-concentration core zone is focused on the center of the main combustion zone, and the medium-concentration mixing zone covers most of the core combustion area. However, there are two key defects: first, the distance between the boundary of the high-concentration core zone and the low-velocity recirculation zone is too close, which is easy to cause the fuel to directly enter the recirculation zone and cause local rich fuel combustion; second, the color gradient of the medium-concentration mixing zone has slight “striped” unevenness, indicating that the micro-uniformity of oil–gas mixing still has room for improvement, and the fuel SMD has not dropped to the optimal interval.
The concentration cloud map of Scheme 5 shows extreme spatial adaptability and mixing uniformity, and its color distribution and gradient change are completely in line with the fuel combustion requirements of the micro turbojet engine combustion chamber, with core advantages reflected in three dimensions:
1.
High-concentration core zone
Accurate focusing and optimal particle size. The high-concentration dark color area of Scheme 5 is a standard thin beam shape, strictly limited to the center position from the evaporator tube outlet to the core combustion zone of the main combustion zone without any diffusion or wall adhesion phenomenon. The range of the core zone is further reduced by 15% compared with Scheme 4, and the color saturation is uniform, indicating that under the driving of the optimal flow field with swirl number S = 0.6, the “air vortex wrapping liquid” effect is exerted to the extreme, the fuel SMD ≤ 28 μm, the droplet crushing is sufficient and the jet direction is accurate, laying the optimal particle size foundation for the micro mixing of oil and gas.
2.
Medium-concentration mixing zone
Global coverage and high uniformity. The medium-concentration transition color area in Scheme 5 presents a continuous, uniform, and dead-angle-free distribution characteristic, perfectly covering the connection area between the core flow channel of the main combustion zone and the wall recirculation zone. The color gradient transitions smoothly without any mutation, blank or striped unevenness, indicating that the fuel vapor and air have achieved molecular-level uniform mixing under the action of turbulence, and the mixing efficiency is increased by more than 10% compared with Scheme 4. This distribution characteristic ensures the uniform combustion intensity in the main combustion zone and completely avoids local rich or lean fuel phenomena.
3.
Low-concentration diffusion zone
Regular boundary and adapt to flame stabilization. The boundary of the low-concentration light color area is a regular closed ring, accurately fitting the outline of the flame tube wall and the tail recirculation zone, without wall pollution caused by excessive diffusion or mixing blank caused by insufficient contraction. The low-concentration distribution of the tail recirculation zone completely coincides with the hot flue gas residence area, realizing the optimal flame stabilization combination of “low-concentration fuel + high-temperature hot flue gas”—it not only provides an appropriate amount of fuel supplement for the flame root, but also maintains flame stability through the thermal feedback of hot flue gas.
Schemes 1–4 all have phased defects in fuel jet focusing, oil–gas mixing uniformity, and the adaptability of the concentration field to flow field/recirculation zone, and fail to meet the triple core requirements of fuel atomization and crushing, uniform mixing, and flame stabilization combustion at the same time. Through the final optimization of the evaporator tube structure, Scheme 5 realizes the accurate control of the concentration field with the help of the optimal flow field conditions: the high-concentration core zone is fully focused and crushed, the medium-concentration mixing zone is globally uniform, and the low-concentration diffusion zone has a regular boundary and is adapted to flame stabilization. Its fuel spatial distribution is completely in line with the combustion mechanism of the micro turbojet engine combustion chamber, which is the optimal scheme balancing atomization quality, mixing efficiency, and combustion stability.

4.3.3. Analysis of Combustion Temperature Field

Combined with the combustion temperature cloud maps of Schemes 1–5 arranged longitudinally in Figure 15 and Figure 16 (including the circumferential section temperature distribution of the main combustion zone, secondary combustion zone and auxiliary combustion zone), the analysis is carried out through multi-dimensional comparison of temperature field shape, peak control, radial/circumferential uniformity and coupling with flow field/concentration field:
The temperature cloud maps of the 5 groups of schemes show a clear longitudinal evolutionary trajectory: the high-temperature core zone gradually shrinks and focuses, the radial temperature gradient tends to be gentle, the circumferential uniformity is significantly improved, and the wall thermal load is continuously reduced. The high-temperature zone (>1800 K) of the x-plane of Scheme 1 is in a “diffuse cluster shape”, with no obvious boundary from the evaporator tube outlet to the main combustion zone, local ultra-high temperature peaks > 2000 K appear, and the high-temperature zone is directly attached to the flame tube wall, which is very easy to cause wall ablation and thermal fatigue. In addition, the high-temperature zone of the main combustion zone is eccentrically distributed, the circumferential temperature difference > 300 K, the temperature gradient of the secondary combustion zone and auxiliary combustion zone is sharp, and there is an obvious low-temperature “blank zone”, indicating that the oil–gas mixing is seriously uneven, local rich fuel leads to over-temperature, and local lean fuel leads to incomplete combustion. The high-temperature core zone of the x-plane of Scheme 2 begins to shrink to the center of the flow channel, but still has the “bifurcation” phenomenon; the ultra-high temperature peaks (>1950 K) are reduced, but there is still a high-temperature zone > 1700 K near the wall, and the wall adhesion risk is not completely eliminated. The circumferential temperature difference in the main combustion zone is reduced to about 250 K, but the temperature distribution of the secondary combustion zone is still “blocky” and uneven; the range of the low-temperature zone of the auxiliary combustion zone is too large, and the combustion heat release fails to effectively cover the entire flow channel. The high-temperature core zone of Scheme 3 passes through the main combustion zone in a “beam shape”, the over-temperature peaks basically disappear, but the core temperature is still too high (about 1900 K), the radial temperature gradient is large, the temperature difference from the center to the wall is >400 K, which is easy to cause thermal stress concentration. The circumferential temperature difference in the main combustion zone is further reduced to 200 K, the uniformity of the secondary combustion zone is improved, but there is still a local low-temperature zone in the auxiliary combustion zone, indicating that the mixing and combustion of fuel at the tail are still insufficient. The temperature field distribution of Scheme 4 is close to the design target, the high-temperature core zone is accurately focused on the center of the main combustion zone, the wall temperature is reduced to <1600 K, and the radial temperature difference < 300 K. Its circumferential temperature difference in the main combustion zone < 150 K, the uniformity of the secondary combustion zone is good, but there is still slight “striped” temperature unevenness in the auxiliary combustion zone, and the core temperature of the main combustion zone is still maintained at about 1850 K, failing to reach the optimal temperature control interval.
The temperature cloud map of Scheme 5 shows extreme uniformity, accurate temperature control ability, and perfect structural adaptability, and its color distribution and gradient change are completely in line with the combustion mechanism and thermal protection requirements of the micro turbojet engine combustion chamber, with core advantages reflected in three dimensions.
1.
Axial temperature field: Accurate core temperature control and the lowest wall thermal load.
In the axial temperature cloud map of Scheme 5, the high-temperature core zone (1750~1850 K) is a standard thin beam shape, strictly limited to the central flow channel of the main combustion zone without any diffusion or wall adhesion phenomenon. The core temperature is stably at about 1800 K, which not only ensures sufficient combustion heat release, but also avoids thermal decomposition and NOx generation caused by over-temperature. The wall temperature is uniformly controlled at 1400~1500 K, the radial temperature difference is <200 K, the thermal stress is significantly reduced, and the risk of wall ablation is completely avoided.
2.
Circumferential temperature field (main/secondary/auxiliary combustion zones): Global uniformity and no local imbalance.
The high-temperature zone of the main combustion zone is in a perfect centrosymmetric distribution, the circumferential temperature difference is <100 K, the color gradient transitions smoothly without any eccentricity or blocky unevenness, indicating that the oil–gas mixing reaches molecular-level uniformity and the combustion heat release is completely consistent in the circumferential direction. The temperature distribution of the secondary combustion zone is smoothly connected with the main combustion zone, and the medium-temperature zone (1500~1700 K) is evenly covered without obvious temperature faults, ensuring the continuous and stable combustion process. The boundary of the low-temperature zone (<1500 K) of the auxiliary combustion zone is regular, accurately fitting the tail recirculation zone, which not only ensures the sufficient afterburning of unburned fuel but also reduces the exhaust temperature through low-temperature flue gas, improving the safety of the turbine working environment.
3.
Global coupling: Perfect coordination with the flow field and concentration field.
The temperature field of Scheme 5 forms a perfect coupling with the aforementioned velocity field and concentration field: the high-temperature core zone is completely coincident with the high-velocity swirling flow core of 240~280 m/s and accurately matched with the high-concentration fuel zone, ensuring that “where the fuel is, the combustion is efficiently carried out there”; the medium-temperature zone corresponds to the medium-concentration mixing zone one by one, realizing the synchronization of heat release and mixing; the low-temperature zone accurately covers the wall recirculation zone, stabilizing the flame root through the recirculation of hot flue gas.
Schemes 1–4 all have phased defects in high-temperature core zone temperature control, circumferential/radial uniformity, wall thermal load control, and coupling with flow field/concentration field, and fail to meet the triple core requirements of high-efficiency combustion, low thermal stress, and high stability at the same time. Through the final optimization of the evaporator tube structure, Scheme 5 realizes the accurate control of the temperature field with the help of the optimal flow field and concentration field conditions: the high-temperature core zone has accurate temperature control, the circumferential/radial distribution is globally uniform, and the wall thermal load is the lowest. Its temperature field distribution is completely in line with the combustion mechanism and thermal protection requirements of the micro turbojet engine combustion chamber, which is the optimal scheme balancing combustion efficiency, thermal load distribution, and flame stability.

4.4. Performance Index Comparison

To thoroughly evaluate the effectiveness of the proposed multi-objective optimization scheme, this subsection provides a detailed comparative analysis of key performance indices across the different evaluated design configurations. The comparison focuses on essential engine metrics, specifically evaluating fuel atomization performance, overall combustion efficiency, and wall thermal load control, while also addressing the physical manufacturing feasibility of the optimized micro-scale geometries.

4.4.1. Fuel Atomization Performance

Figure 17 shows the performance index comparison of the 5 groups of schemes. It can be seen from the figure that the d 50 value (44.6 μm) of the genetic algorithm optimization scheme is significantly better than all traditional design schemes, reduced by 10.0 μm compared with the benchmark scheme, with a relative decrease of 18.3%. To elucidate this 18.3% reduction from an aerodynamic perspective, an in-depth analysis of the CFD continuous-phase interactions was conducted. The performance leap is fundamentally driven by the optimized coupling of aerodynamic shear forces and spatial droplet distribution. By optimizing the tube’s inner diameter to 2.6 mm, the cross-flowing continuous-phase air is accelerated to an optimal high-velocity bandwidth (280 m/s). Simultaneously, the 0.8 mm nozzle hole maintains a high injection pressure (approximately 2.1 MPa). This geometric combination maximizes the Aerodynamic Weber Number (We). The intense aerodynamic shear force continuously strips the liquid film, driving a highly efficient secondary breakup regime. Furthermore, the mathematically optimized eight-hole circumferential arrangement provides the perfect geometric balance. It entirely eliminates the “spray-cone coalescence” (droplet fusion) that severely degrades atomization in 10-hole designs, while avoiding the “lean-burn blind areas” inherent to six-hole designs.

4.4.2. Combustion Efficiency

It can be seen from Figure 17 that the combustion efficiency (88.6%) of the optimization scheme breaks through the performance upper limit of all traditional designs, increased by 6.3 percentage points compared with the benchmark scheme with a relative increase of 7.6%, even increased by 2.9 percentage points compared with Scheme 2 focusing on combustion efficiency with a relative increase of 3.4%, and the data dispersion is the smallest, with more prominent combustion stability. The core logic of this breakthrough is the coordinated optimization of “atomization-flow field-combustion”: the smaller atomization particle size increases the contact area between fuel and air by about 22%, and the reaction activity is significantly enhanced; the 2.6 mm inner diameter design accurately controls the oil–gas mixing time in the optimal interval of 6–8 ms, which not only avoids the carbon deposition risk caused by the overlong mixing time under the 3.0 mm inner diameter of the benchmark scheme, but also solves the uneven mixing problem caused by the excessively high local air flow velocity under the 2.8 mm inner diameter of Scheme 1; at the same time, the uniform fuel supply method of 8 nozzle holes effectively reduces the incomplete combustion caused by local rich fuel and the combustion interruption caused by local lean fuel, so that the fuel energy conversion efficiency is greatly improved.

4.4.3. Wall Thermal Load Control

It can be intuitively seen from Figure 17 that the maximum wall temperature (758 °C) of the optimization scheme is much lower than all traditional design schemes, reduced by 107 °C compared with the benchmark scheme, with a relative decrease of 12.4%, and 134 °C lower than that of Scheme 1 with the highest thermal load with a relative decrease of 15.0%. What is more, it is far below the 900 °C heat resistance limit of 304 stainless steel, leading to a significant enhancement in structural reliability. The key to the temperature reduction lies in the dual effects of heat transfer enhancement and thermal shock mitigation. On the one hand, the reduced inner diameter increases the airflow velocity, which raises the convective heat transfer coefficient by more than 35% and accelerates the transfer of wall heat to the airflow. On the other hand, the improved combustion efficiency reduces the proportion of unburned fuel to less than 5%, which decreases the adhesion and secondary combustion of unburned fuel on the wall and avoids the concentration of local high temperature. In contrast, among the traditional schemes, although Scheme 4 reduces the thermal load to a certain extent by increasing the nozzle hole diameter (0.9 mm) and inner diameter (3.5 mm), the excessively large nozzle hole diameter deteriorates the atomization effect, resulting in a combustion efficiency of only 80.2%. The other traditional schemes all maintain the wall temperature above 840 °C due to the poor matching between the airflow field and combustion state, which is prone to material creep failure during long-term operation.

4.4.4. Manufacturing Feasibility of Micro-Scale Geometries

While the mathematically optimal configuration proposes micro-dimensions (e.g., 0.8 mm diameter nozzle holes and 2.6 mm inner diameter), it is highly feasible to physically manufacture these features utilizing modern advanced techniques. High-precision Micro-Electrical Discharge Machining (micro-EDM) or state-of-the-art Laser Powder Bed Fusion (LPBF) additive manufacturing for nickel/steel alloys can readily achieve these specific features with stringent aerospace tolerances ( ± 0.05 mm). Theoretical flow analysis indicates that such minor machining deviations at this geometric scale exert a completely negligible impact on the macroscopic aerodynamic swirl number, confirming the engineering viability of the optimized design.

4.4.5. Comprehensive Performance

Traditional single-objective design schemes all have obvious performance shortcomings: Scheme 2 focuses on the atomization effect but leads to a sharp rise in wall temperature and a decrease in combustion efficiency; Scheme 3 focuses on combustion efficiency but fails to take into account atomization quality and thermal load control; Scheme 4 focuses on structural reliability at the cost of sacrificing atomization effect and combustion efficiency. Through iterative optimization of selection, crossover, and mutation, the genetic algorithm accurately finds the optimal matching relationship among various design variables, making the atomization effect, combustion efficiency, and wall temperature promote each other rather than restrict one another. Finally, the comprehensive performance goal of “high-efficiency combustion, high-quality atomization, and low thermal load” is achieved, which fully meets the stringent design requirements of modern micro turbojet engines for key components.
To verify the reliability of the optimization results, a detailed numerical simulation verification was carried out on the optimized evaporator tube structure, as shown in Figure 18 and Figure 19.
The flow field and atomization field characteristics are analyzed emphatically. In terms of the flow field, the airflow in the tube forms a stable spiral flow after optimization, the swirl intensity decays uniformly along the tube length, and the standard deviation of the velocity distribution at the outlet section is reduced from 0.21 before optimization to 0.12, making the airflow distribution more uniform and providing a good flow field condition for fuel mixing. In terms of the atomization field, the fuel atomization particle size follows a normal distribution, with d 50 = 44.6 μ m and d 90 = 68.2 μ m (90% of the particle size is less than 68.2 μm). The particle size distribution span is reduced, and the atomization quality is more stable, which effectively avoids the unburned loss of large-particle fuel.

5. Conclusions

  • A multi-objective optimization model of the evaporator tube for micro turbojet engines based on the genetic algorithm was established, with the inner diameter of the evaporator tube, nozzle hole diameter, number of nozzle holes, and spiral lead as design variables, realizing the collaborative optimization of fuel atomization particle size, combustion efficiency and wall temperature, and solving the problem of a single objective in traditional design.
  • The genetic algorithm achieved convergence through 180 generations of iteration, and the obtained optimal structural parameters significantly improved the comprehensive performance of the evaporator tube: the fuel atomization particle size was reduced by 18.3%, the combustion efficiency was increased by 7.6%, and the maximum wall temperature was decreased by 12.4%, all of which meet the engineering design requirements.
  • Combining the genetic algorithm with CFD numerical simulation, an automated process of “algorithm optimization–simulation verification” was realized. Driven by intense aerodynamic shear forces and the elimination of droplet spatial coalescence, the optimized geometry successfully mitigates thermal stress concentrations while improving energy conversion. Future Research: While the present steady-state analysis decisively proves the aerodynamic and thermodynamic superiority of the optimized design under rated conditions, investigating the transient thermomechanical response remains a critical future challenge. Specifically, the severe thermal shock and high transient temperature gradients during the engine start-up (light-off) phase must be analyzed. Furthermore, the physical deployment and dynamic burner testing of these optimized geometries utilizing advanced hybrid additive manufacturing processes represent the immediate next steps for industrial implementation.

Author Contributions

Conceptualization, H.H.; funding acquisition, H.H.; validation, Z.Z.; investigation, Z.N.; data curation, K.C.; writing—original draft preparation, Z.Z.; writing—review and editing, H.H.; supervision, H.H.; resources, H.H. All authors have read and agreed to the published version of the manuscript.

Funding

This work was supported by the Guangxi Science and Technology Major Project (AA24206059).

Institutional Review Board Statement

Not applicable.

Informed Consent Statement

Not applicable.

Data Availability Statement

The raw data supporting the conclusions of this article will be made available by the authors on request.

Conflicts of Interest

We declare that we do not have any commercial or associative interests that represent a conflict of interest in connection with the work submitted.

References

  1. Xue, R.; Li, F. An Overview on Development of Micro Turbojet Engines. Adv. Aeronaut. Sci. Eng. 2016, 7, 387–396. [Google Scholar] [CrossRef]
  2. Badami, M.; Nuccio, P.; Pastrone, D.; Signoretto, A. Performance of a small-scale turbojet engine fed with traditional and alternative fuels. Energy Convers. Manag. 2014, 82, 19–28. [Google Scholar] [CrossRef]
  3. Xu, Y.; Gao, L.; Cao, R.; Yan, C.; Piao, Y. Power Balance Strategies in Steady-State Simulation of the Micro Gas Turbine Engine by Component-Coupled 3D CFD Method. Aerospace 2023, 10, 782. [Google Scholar] [CrossRef]
  4. Briones, A.M.; Caswell, A.W.; Rankin, B.A. Fully Coupled Turbojet Engine Computational Fluid Dynamics Simulations and Cycle Analyses Along the Equilibrium Running Line. J. Eng. Gas Turbines Power 2021, 143, 061019. [Google Scholar] [CrossRef]
  5. Zhang, J.; Dai, H.; Lin, J.; Yuan, Y.; Liu, Z.; Sun, Y.; Ding, K. Cracking Analysis of an Aero-Engine Combustor. Eng. Fail. Anal. 2020, 115, 104590. [Google Scholar] [CrossRef]
  6. Zhang, J.; Dai, H.; Lu, X.; Wang, J.; Ma, L.; Sun, Y. Research on Thermal Fatigue of Aero-Engine Combustor under Fluid-Structure Interaction. J. Xi’an Jiaotong Univ. 2018, 52, 149–156. [Google Scholar] [CrossRef]
  7. Tang, X.; Wang, Z.; Xiao, P.; Peng, R.; Liu, X. Multi-Objective Optimization of a Micro Gas Turbine Combustor Using Non-Dominated Sorting Genetic Algorithm II and CFD. Energy 2020, 194, 116930. [Google Scholar] [CrossRef]
  8. Cottier, F.; Pinchaud, P.; Dumas, G. Aerothermal predictions of combustor/turbine interactions using advanced turbulence modeling. J. Turbomach. 2019, 141, 021005. [Google Scholar] [CrossRef]
  9. Fuligno, L.; Micheli, D.; Poloni, C. An Integrated Design Approach for Micro Gas Turbine Combustors: Preliminary 0-D and Simplified CFD Based Optimization. In Proceedings of the ASME Turbo Expo 2006, Barcelona, Spain, 8–11 May 2006. [Google Scholar] [CrossRef]
  10. Kurzke, J. GasTurb 13: Design and Off-Design Performance of Gas Turbines; GasTurb GmbH: Aachen, Germany, 2018. [Google Scholar]
  11. Huang, H.; Chen, G.; Long, H.; Lei, B.; Liang, J. Gear-Shaped High-g Combustion Chamber for Micro Turbojet Engine Applications. ACS Omega 2024, 9, 18674–18685. [Google Scholar] [CrossRef] [PubMed]
  12. Yan, Z. Research on Optimization Design of Micro Engine Combustor. Master’s Thesis, Nanjing University of Aeronautics and Astronautics, Nanjing, China, 2022. [Google Scholar] [CrossRef]
  13. Qin, W.; Fan, W.; Zhang, T.; Wang, W.; Zhang, R. Performance test of micro turbojet engine’s evaporator and numerical simulation of the combustor. J. Aerosp. Power 2012, 27, 861–867. [Google Scholar] [CrossRef]
  14. Rizk, N.; Mongia, H. Gas turbine combustor design methodology. In Proceedings of the 22nd Joint Propulsion Conference, Huntsville, AL, USA, 16–18 June 1986. [Google Scholar] [CrossRef]
  15. Wei, J.; Wen, M.; Yang, H.; Wang, X.; Zheng, X. Modeling of turbojet engines based on three-dimensional fluid-thermal-structural coupling method. J. Aerosp. Power 2025, 40, 20230232. [Google Scholar] [CrossRef]
  16. Zhang, T.; Wu, L.; Li, Z. Full-Flow Simulation-Based Analysis and Experimental Validation of the Overall Performance of Micro-Turbojet Engine. J. Fluids Eng. 2025, 147, 111207. [Google Scholar] [CrossRef]
  17. Li, M.; Wang, Z.; Xu, R.; Zhang, X.; Chen, Z.; Wang, Q. Advances in Plasma-Assisted Ignition and Combustion for Combustors of Aerospace Engines. Aerosp. Sci. Technol. 2021, 117, 107066. [Google Scholar] [CrossRef]
  18. Cohen, A.Y.; Sattarov, A.; Claramunt, K.; Anker, J.E.; Romagnosi, L.; Baux, Y.; Hirsch, C. Simulation and Analysis of an Aero-Engine Combustor with a Slinger Fuel Injection System. Int. J. Turbo Jet-Engines 2023, 40, 193–201. [Google Scholar] [CrossRef]
  19. Wang, T.; Yu, J.; Zhao, B.; Cheng, W.; Zhang, L.; Sun, Y. Study on Plasma Combustion Process in Aero Engine Combustor. J. Phys. Conf. Ser. 2022, 2228, 012034. [Google Scholar] [CrossRef]
  20. Jia, Z.; Wang, R.; Hu, D. Application of Fluid-solid Coupling on Multidisciplinary Optimization Design for Turbine Blades. Acta Aeronaut. Astronaut. Sin. 2013, 34, 2777–2784. [Google Scholar] [CrossRef]
  21. Wang, X.; Kong, C.; Ren, M.; Li, A.; Chang, J. Research on Temperature Field Prediction Method in an Aero-Engine Combustor with High Generalization Ability. Appl. Therm. Eng. 2024, 239, 122042. [Google Scholar] [CrossRef]
  22. Chen, T.; Yang, C.; Ouyang, K. An Experimental and Numerical Study on the Cavitation and Spray Characteristics of Micro-Orifice Injectors under Low-Pressure Conditions. Energies 2024, 17, 1045. [Google Scholar] [CrossRef]
  23. Zhang, S.; Ma, A.; Zhang, T.; Ge, N.; Huang, X. A Performance Simulation Methodology for a Whole Turboshaft Engine Based on Throughflow Modelling. Energies 2024, 17, 494. [Google Scholar] [CrossRef]
  24. Chauhan, S.; Wessley, G.J. Theoretical Design and Mass Modeling of a Single Spool Micro Turbojet Engine suitable for Drone and UAV Propulsion. Int. J. Pure Appl. Math. 2018, 119, 16765–16772. Available online: https://www.karunya.edu/aerospace/journals#:~:text=Swati%20Chauhan%2C%20G.,12%202018%2C%2016765%2D16772 (accessed on 30 April 2025).
  25. Zhang, J.; Zhou, Z. Aerodynamic Optimization Design of Radial Turbine Based on Parallel Genetic Algorithm. Aeroengine 2015, 41, 39–43. [Google Scholar] [CrossRef]
  26. Gamil, A.; Nikolaidis, T.; Lelaj, I.; Laskaridis, P. Assessment of Numerical Radiation Models on the Heat Transfer of an Aero-Engine Combustion Chamber. Case Stud. Therm. Eng. 2020, 22, 100772. [Google Scholar] [CrossRef]
  27. Paccati, S.; Bertini, D.; Mazzei, L.; Puggelli, S.; Andreini, A. Large-Eddy Simulation of a Model Aero-Engine Sooting Flame with a Multiphysics Approach. Flow Turbul. Combust. 2020, 106, 1329–1354. [Google Scholar] [CrossRef]
  28. Andreini, A.; Bacci, T.; Insinna, M.; Mazzei, L.; Salvadori, S. Modelling Strategies for the Prediction of Hot Streak Generation in Lean Burn Aeroengine Combustors. Aerosp. Sci. Technol. 2018, 79, 266–277. [Google Scholar] [CrossRef]
  29. Liu, N.; Zeng, Q. Investigation of Hot Spot Migration in an Annular Combustor Using the SAS Turbulence Model. Energies 2025, 18, 6330. [Google Scholar] [CrossRef]
  30. Ma, Y.; Tian, Y.; Le, J.; Guo, M.; Zhang, H.; Zhang, C. High-Dimensional Multiobjective Optimization of an Aeroengine Combustor Based on Cubic Polynomial. J. Aerosp. Eng. 2023, 36, 04022100. [Google Scholar] [CrossRef]
  31. Zhang, S.; Guo, Y.; Lu, J. Research on aircraft engine component-level models based on GasTurb/MATLAB. J. Aerosp. Power 2012, 27, 2850–2856. [Google Scholar] [CrossRef]
  32. Altarazi, Y.S.M.; Abu Talib, A.R.; Gires, E.; Yu, J.; Lucas, J.; Yusaf, T. Performance and Exhaust Emissions Rate of Small-Scale Turbojet Engine Running on Dual Biodiesel Blends Using Gasturb. Energy 2021, 232, 121068. [Google Scholar] [CrossRef]
  33. Cascino, A.; Meli, E.; Rindi, A.; Pucci, E.; Matoni, E. Experimental Validation and Dynamic Analysis of Additive Manufacturing Burner for Gas Turbine Applications. Machines 2025, 13, 1111. [Google Scholar] [CrossRef]
  34. Fayaz, G.; Kazemzadeh, S. Towards additive manufacturing of compressor impellers: 3D modeling of multilayer laser solid freeform fabrication of nickel alloy 625 powder mixed with nano-CeO2 on AISI 4140. Addit. Manuf. 2018, 20, 182–188. [Google Scholar] [CrossRef]
  35. González-Barrio, H.; Calleja-Ochoa, A.; De Lacalle, L.N.L.; Lamikiz, A. Hybrid manufacturing of complex components: Full methodology including laser metal deposition (LMD) module development, cladding geometry estimation and case study validation. Mech. Syst. Signal Process. 2022, 179, 109337. [Google Scholar] [CrossRef]
Figure 1. Structure of evaporation tube.
Figure 1. Structure of evaporation tube.
Applsci 16 03764 g001
Figure 2. Cross-section of combustion chamber.
Figure 2. Cross-section of combustion chamber.
Applsci 16 03764 g002
Figure 3. Verification of grid independence.
Figure 3. Verification of grid independence.
Applsci 16 03764 g003
Figure 4. Grid diagram of the evaporation tube and combustion chamber.
Figure 4. Grid diagram of the evaporation tube and combustion chamber.
Applsci 16 03764 g004
Figure 5. Flowchart of evaporator tube optimization based on genetic algorithm + CFD.
Figure 5. Flowchart of evaporator tube optimization based on genetic algorithm + CFD.
Applsci 16 03764 g005
Figure 6. Curves of fitness changes in the iterative process of genetic algorithms.
Figure 6. Curves of fitness changes in the iterative process of genetic algorithms.
Applsci 16 03764 g006
Figure 7. Diagram of the micro turbojet engine test bench.
Figure 7. Diagram of the micro turbojet engine test bench.
Applsci 16 03764 g007
Figure 8. Comparison and verification diagram of simulation experiment results.
Figure 8. Comparison and verification diagram of simulation experiment results.
Applsci 16 03764 g008
Figure 9. Model diagram of evaporator tubes for multiple design schemes.
Figure 9. Model diagram of evaporator tubes for multiple design schemes.
Applsci 16 03764 g009
Figure 10. Evaporation tube cross-sectional view. (a) Cross-sections of various schemes; (b) Connection point between the nozzle and the evaporation tube; (c) Connection point between the oil pipe and the evaporation pipe.
Figure 10. Evaporation tube cross-sectional view. (a) Cross-sections of various schemes; (b) Connection point between the nozzle and the evaporation tube; (c) Connection point between the oil pipe and the evaporation pipe.
Applsci 16 03764 g010
Figure 11. Cross-sections of the combustion chamber. (The x-plane is the evaporator tube section, the y-plane is the fuel hole section, the a-plane is the main combustion zone section, the b-plane is the secondary combustion zone section, and the c-plane is the auxiliary combustion zone section. The dot-dash line represents the central axis of the combustion chamber.)
Figure 11. Cross-sections of the combustion chamber. (The x-plane is the evaporator tube section, the y-plane is the fuel hole section, the a-plane is the main combustion zone section, the b-plane is the secondary combustion zone section, and the c-plane is the auxiliary combustion zone section. The dot-dash line represents the central axis of the combustion chamber.)
Applsci 16 03764 g011
Figure 12. Velocity field contour of combustion chamber.
Figure 12. Velocity field contour of combustion chamber.
Applsci 16 03764 g012
Figure 13. Combustion chamber pressure field contour.
Figure 13. Combustion chamber pressure field contour.
Applsci 16 03764 g013
Figure 14. Combustion chamber concentration contour.
Figure 14. Combustion chamber concentration contour.
Applsci 16 03764 g014
Figure 15. Radial temperature contour of the combustion chamber.
Figure 15. Radial temperature contour of the combustion chamber.
Applsci 16 03764 g015
Figure 16. Circumferential temperature contour of the combustion chamber.
Figure 16. Circumferential temperature contour of the combustion chamber.
Applsci 16 03764 g016
Figure 17. Comparison of the performance of multiple schemes.
Figure 17. Comparison of the performance of multiple schemes.
Applsci 16 03764 g017
Figure 18. Comparison of flow field velocity distribution before and after optimization.
Figure 18. Comparison of flow field velocity distribution before and after optimization.
Applsci 16 03764 g018
Figure 19. Comparison of atomization particle size distribution before and after optimization.
Figure 19. Comparison of atomization particle size distribution before and after optimization.
Applsci 16 03764 g019
Table 1. Performance index comparison of multiple design schemes.
Table 1. Performance index comparison of multiple design schemes.
Design SchemeInner Diameter of Evaporator Tube D (mm)Nozzle Hole Diameter d (mm)Number of Nozzle Holes nComprehensive Performance Score
Scheme 1 (Traditional Empirical Design)3.00.660.682
Scheme 2 (Focus on Atomization Effect)2.80.5100.695
Scheme 3 (Focus on Combustion Efficiency)3.20.980.721
Scheme 4 (Focus on Structural Reliability)3.50.770.658
Scheme 5 (Genetic Algorithm Optimization)2.60.880.892
Disclaimer/Publisher’s Note: The statements, opinions and data contained in all publications are solely those of the individual author(s) and contributor(s) and not of MDPI and/or the editor(s). MDPI and/or the editor(s) disclaim responsibility for any injury to people or property resulting from any ideas, methods, instructions or products referred to in the content.

Share and Cite

MDPI and ACS Style

Zhou, Z.; Nong, Z.; Chen, K.; Huang, H. Structural Optimization Design of Evaporator Tube for Micro Turbojet Engine Based on Genetic Algorithm. Appl. Sci. 2026, 16, 3764. https://doi.org/10.3390/app16083764

AMA Style

Zhou Z, Nong Z, Chen K, Huang H. Structural Optimization Design of Evaporator Tube for Micro Turbojet Engine Based on Genetic Algorithm. Applied Sciences. 2026; 16(8):3764. https://doi.org/10.3390/app16083764

Chicago/Turabian Style

Zhou, Zhicen, Zhuojie Nong, Kui Chen, and Haozhong Huang. 2026. "Structural Optimization Design of Evaporator Tube for Micro Turbojet Engine Based on Genetic Algorithm" Applied Sciences 16, no. 8: 3764. https://doi.org/10.3390/app16083764

APA Style

Zhou, Z., Nong, Z., Chen, K., & Huang, H. (2026). Structural Optimization Design of Evaporator Tube for Micro Turbojet Engine Based on Genetic Algorithm. Applied Sciences, 16(8), 3764. https://doi.org/10.3390/app16083764

Note that from the first issue of 2016, this journal uses article numbers instead of page numbers. See further details here.

Article Metrics

Article metric data becomes available approximately 24 hours after publication online.
Back to TopTop