Next Article in Journal
Am I Top of the Pops? Does Feedback of Live GPS Between Sets of Hurling-Specific Small-Sided Games Improve Subsequent Running and Physiological Performance?
Previous Article in Journal
Presence Assessment in Virtual Reality: A Systematic Literature Review
 
 
Due to scheduled maintenance work on our servers, there may be short service disruptions on this website between 11:00 and 12:00 CEST on March 28th.
Font Type:
Arial Georgia Verdana
Font Size:
Aa Aa Aa
Line Spacing:
Column Width:
Background:
Article

Research on Multi-Objective Optimization Model and Algorithm for Reliability Location of Emergency Facilities

1
State Key Laboratory of Geodesy and Earth’s Dynamics, Innovation Academy for Precision Measurement Science and Technology, Chinese Academy of Sciences, Wuhan 430077, China
2
Troops 31121 of the People’s Liberation Army, Nanjing 210000, China
*
Author to whom correspondence should be addressed.
Appl. Sci. 2026, 16(6), 3105; https://doi.org/10.3390/app16063105
Submission received: 22 December 2025 / Revised: 31 January 2026 / Accepted: 13 March 2026 / Published: 23 March 2026
(This article belongs to the Section Transportation and Future Mobility)

Abstract

The issue of emergency facility location is a long-term strategic issue, and the complexity and diversity of the decision-making environment force decision-makers to focus on multiple objectives when making location decisions. We develop a multi-objective optimization system centered on cost-effectiveness, service balance, and fairness, targeting three core objectives: minimizing total costs, minimizing differences in service quality among demand points, and minimizing material shortage gaps between demand points. To address the issue of limited facility service capacity induced by material shortages, we establish a multi-objective optimization model for the reliable location of emergency facilities. By combining the model’s characteristics with the Non-Dominated Sorting Genetic Algorithm (NSGA-II) and an elite retention strategy, the Pareto frontier solution set of the multi-objective model is obtained, and the model’s feasibility is verified through various examples of different scales. Finally, sensitivity analysis was conducted on the reliability location model of emergency facilities under different disruption risks using the control variable method, and the topology structure of the reliability location allocation network for emergency facilities under different disruption situations is obtained. The research findings provide decision-makers with actionable references and technical support for selecting reliable locations for emergency facilities amid disruption risks.

1. Introduction

The location of emergency facilities is a long-term strategic issue in emergency management. Recent global disaster statistics underscore the urgent need for effective emergency facility planning. In 2023 alone, 399 disaster events were reported worldwide, resulting in 86,473 fatalities, affecting 93.1 million people, and causing approximately US $202.7 billion in economic losses [1]. Such large-scale disasters often damage critical infrastructure and even emergency facilities themselves, thereby exacerbating delays in emergency response and relief delivery. Historical events, such as the 2011 Tōhoku earthquake and tsunami (approximately US $360 billion in losses) and the 2023 Turkey–Syria earthquakes (approximately US $157.8 billion), further illustrate the potentially enormous economic consequences when emergency systems fail or are severely disrupted [2]. Within the context of emergency logistics and facility location research, response time is widely recognized as a key performance indicator and is strongly influenced by the spatial distribution of emergency facilities. Inappropriate facility layouts can substantially prolong response times, leading to increased losses of life and property [3]. These quantitative impacts highlight the practical urgency of optimizing emergency facility locations under disruption and risk scenarios. Moreover, the complexity and variability of real-world disaster environments require decision-makers to consider multiple objectives and constraints simultaneously when formulating facility location strategies. Disaster events are typically characterized by suddenness and uncertainty, often resulting in varying degrees of damage to existing facilities. Once a facility is disrupted, relief supplies can no longer be dispatched from that location to demand points and must instead be rerouted from other, more distant facilities. This not only alters the topology of the original location–allocation network but may also trigger cascading network disruptions, consuming substantial human and material resources and severely degrading overall system performance. Therefore, investigating reliability-oriented strategies for emergency facility location is of critical theoretical and practical significance.
Research on the Reliability Facility Location Problem (RFLP) dates back to 2005. Snyder and Daskin [4] were among the first to explicitly incorporate facility disruption risks into location decisions by developing a single-objective facility location model that accounts for expected failures. Building on this work, Cui et al. [5] extended the model by allowing the addition of facilities under disruption scenarios, formulated a cost-minimization reliability facility location model, and solved it using a Lagrangian relaxation approach to determine optimal facility locations and customer allocation schemes. Beyond the strategy of adding new facilities, reliability can also be enhanced by improving facilities’ resistance to disruption risks. For example, Yu et al. [6] extended the traditional uncapacitated fixed-charge location model by explicitly incorporating operational reliability and facility fortification decisions. Their model jointly considers facility construction costs, reinforcement costs against disruptions, and maximum service coverage, and is solved using a fast non-dominated sorting genetic algorithm with an elite retention strategy (NSGA-II). From a demand-side perspective, Du et al. [7] examined client-level reliability and proposed a two-stage robust optimization model to analyze facility disruption risks. The model was solved using techniques such as linear reformulation, the Benders double-cutting-plane method, and column-and-constraint generation, and its effectiveness was validated through numerical experiments. To balance operational efficiency in terms of cost and transportation, Jeong and Kim [8] developed an integer linear programming model for the reliable location of collapsible container facilities under disruption scenarios. Recent studies in transportation-related facility location further emphasize the importance of accessibility, robustness, and disruption-aware planning. For instance, Lee and Jeong investigated accessibility-driven facility location strategies for senior centers in super-aging societies, highlighting service accessibility under transportation constraints [9]. Other studies have explored robust facility location and protection decisions under decision-dependent uncertainty, where protective actions directly influence disruption impacts and uncertainty sets [10]. In addition, multi-period and mobile facility location models have been proposed to address evolving demand and disruption dynamics while simultaneously considering environmental objectives [11]. For a comprehensive review of reliability-oriented facility location research in uncertain environments, see [12,13,14,15,16].
The above-mentioned studies that consider reliability facility location issues are mostly single-objective models. From a multi-objective perspective, Jalali et al. [17] considered the uncertainty of facility service capabilities and the dual uncertainty of allocation center service capabilities, developed a dual-objective reliability facility location model that minimizes total cost and maximizes fill rate, designed an intelligent optimization algorithm to solve the multi-objective model, and finally determined the reliability location solution. As a constraint, facility service capabilities can, to a certain extent, intuitively reflect the service quality of facilities to demand points. The stronger the facility’s service capabilities, the higher its service quality. Considering the unlimited service capabilities of facilities, Karatas and Yakıcı [18] combined the reliability problem of public emergency service stations and proposed a novel model to solve the multi-objective emergency facility location problem. They integrated three classic models, the P-median model, the P-center model, and the maximum coverage model, and designed a combination algorithm based on the branch-and-bound method and iterative method to optimize the Pareto solution set of the model. Enhancing facility service capabilities typically requires additional financial investment. Sun et al. [19] comprehensively considered the limited service capabilities of facilities and cost economy, and developed a dual-objective robust optimization model for post-disaster rescue logistics under uncertain demand scenarios to minimize the total cost and minimize the scale of injuries. They used the ε constraint method to solve the developed dual-objective model, but there was a lack of consideration of service fairness in the construction process of the model. Since the service situation of a facility often affects multiple demand points, the service of the facility also faces fairness issues. Siddique et al. [20] integrated fairness factors into the multi-objective Markov decision-making process, designed and used a deep reinforcement learning algorithm to solve the model, and conducted experimental verification in different scenarios. However, while their research satisfied the fairness of the service, it lacked a measurement of the balance of service quality. When emergencies occur, the allocation of emergency supplies is often due to limited facility reserves and inconsistent distances from demand points, resulting in uneven facility service quality. Wang et al. [21] considered the balance of facility services, taking into account material supply shortages and time costs, proposed a multi-objective emergency material location allocation model that considers fairness and timeliness, and designed a multi-objective hyperheuristic optimization framework based on evolutionary algorithms to solve the model.
In general, it can be seen that the research on the reliability of facility location is mostly a single-objective model, while the research on the multi-objective model is mostly based on the optimization of economy and service quality of emergency facilities. The multi-objective optimization model is important. Accordingly, this study develops a multi-objective optimization model based on cost efficiency, service quality balance, and fairness, and employs the NSGA-II algorithm for model solving. The Pareto non-dominated solution set generated by the algorithm can effectively interpret the model’s solution results, enabling decision-makers to select appropriate location plans based on actual needs and preferences.

2. Problem Description and Symbol Explanation

Given the long-term strategic nature of emergency facilities, their location selection must consider long-term impacts and value. Consequently, the following factors are typically incorporated when developing an emergency facility location model: 1. Economic investment: Under certain economic investment conditions, decision-makers need to consider how to reasonably allocate resources to achieve the optimal location plan. 2. Timeliness: The location of the facility needs to be able to respond quickly to emergencies so that rescue services can be provided in a timely manner. 3. Balance: The allocation of emergency facilities needs to be as balanced as possible to avoid overburdening or a lack of services in certain areas. 4. Robustness: In the event of facility disruption, the location must account for the difficulty and time required for rescue operations following the disruption. Therefore, the location of emergency facilities needs to comprehensively consider the above points in order to better respond to possible unexpected situations.
The relevant symbols involved in this model are defined as follows
p: indicates the number of facilities to be built
n e e d s : indicates the number of demand points
d i : indicates the demand of the ith demand area
f j : indicates the fixed construction cost of emergency facility j
N j : indicates the material quantity of emergency facility j
c i j : indicates the transportation cost from emergency facility j to demand point i
Y i j : indicates the quantity of materials allocated by emergency facility j to demand point i
q j : expressed as the disruption probability of emergency facility j
K: expressed as total material quantity
r c j : indicates the reinforcement cost required for the disruption of emergency facility j
s c j : indicates the fixed investment cost of the disruption risk of emergency facility j
B: indicates the total reinforcement budget of emergency facilities
w i : indicates the demand proportion of demand point i, defined as w i = d i i I d i
μ i : indicates the demand urgency of demand point i
μ i d i : indicates the minimum demand of demand point i. The value range of μ i is between [0.4, 0.6]. The higher the value, the higher the urgency of the demand
α : indicates the reachability threshold (minimum value)
I: indicates the demand point set, I = { 1 , 2 , , n e e d s } , i I
D: indicates the set of demand in the demand area, D = { d 1 , d 2 , , d n e e d s } , d i D
P: indicates the set of alternative emergency facilities, P = { 1 , 2 , , p } , j P
y i j 0 : indicates whether demand point i is served by emergency facility j as the main facility. If so, it is 1; otherwise, it is 0
y i j 1 : indicates whether demand point i is served by alternative emergency facility j as the main facility; if yes, it is 1; otherwise, it is 0
x j : indicates whether the emergency facility at j is established, set to 1 if established, otherwise 0
z j : indicates whether the emergency facility j needs to be reinforced. If so, it is 1; otherwise, it is 0

3. Model Building

Based on the aforementioned assumptions and symbol definitions, this study considers the scenario of facility disruption risk from three dimensions—economy, service quality balance, and fairness—and establishes a multi-objective optimization model for the reliable location of emergency facilities. The fast non-dominated sorting genetic algorithm (NSGA-II) with an elite retention strategy is adopted for problem solving, and the optimal location-allocation topology is derived while ensuring solution diversity. The theoretical basis for model solution will mainly include time satisfaction function and jealousy model expansion. This section will introduce the basic theory and mathematical model in detail in the next two subsections.

3.1. Time Satisfaction Function

The balance of emergency facility service quality is reflected by the satisfaction differences among demand points in terms of emergency material transportation. The difference in satisfaction between demand points is dominated by the timeliness of emergency material transportation. As the distance between facility points and demand points continues to change, the response time will directly affect the satisfaction between demand points and bring about differences in satisfaction. Based on this, the time satisfaction function in the emergency facility location decision-making is introduced. “Time satisfaction” is defined as the degree of satisfaction of the demand point with the response time of the facility. It reflects the comprehensive rapid response capability of the emergency facility to provide materials in the demand area. The time satisfaction function is a mathematical relationship describing the time satisfaction of the demand point (dependent variable) and the response time requirement (independent variable). Changes in the distance between emergency facilities and demand points can reflect the satisfaction level of different demand points served by emergency facilities (i.e., service quality), thereby ensuring the scientificity of the location model design.
This paper describes it through the time satisfaction function to intuitively reflect the difference in satisfaction between demand points, and then reflects the service quality level of emergency facilities to emergency demand points. Let s i j be the satisfaction degree from the i-th emergency facility point to the j-th emergency demand point, t i j be the time required to transport the allocated emergency supplies from the i-th emergency facility point to the j-th emergency demand point, L i represents the shortest transportation time from emergency facility i to arrival at the assigned emergency demand point, U i represents the longest transportation time from emergency facility i to arrival at the assigned emergency demand point, with U i L i , introduce the following concave-convex time satisfaction function [22]:
s i j = 1 , t i j L i ( U i t i j U i L i ) θ , L i < t i j < U i 0 , t i j U i
Among them, the parameter θ is the time-sensitive coefficient, generally θ [ 0.5 , 1.5 ] . When θ < 1 , the curve is convex; when θ > 1 , the curve is concave. When θ = 1 , the function transforms into a linear time satisfaction function. At this time, the function within the interval [ L i , U i ] is a straight line. The three value situations of parameter θ are marked by red lines. Under different parameters θ , the time satisfaction changes with the change in response time. The function image is shown in Figure 1.
Since one facility often corresponds to multiple demand points, and the distances between facilities and demand points are inconsistent, different demand points will receive “unequal treatment” when served by the same facility. This behavior is called “customer jealousy”. The jealousy model can characterize customer jealousy and can intuitively reflect and calculate the balance of service quality between emergency demand points and emergency facilities during the actual transportation of relief supplies. Consider introducing the time satisfaction function into the jealousy model. When the time satisfaction value of the transportation service provided by emergency facility j to emergency demand point i is lower than that provided by emergency facility j to emergency demand point i , jealousy arises at emergency demand point i. The jealousy value is calculated as the difference in satisfaction between the two parties. Otherwise, the jealousy value is 0. There is a jealousy model:
e i j = m a x { 0 , j P s i j x j j P s i j x j } ,
Among them, s i j represents the satisfaction of demand point i being served by facility j, s i j represents the satisfaction of demand point i being served by facility j, where i i , and i , i I .

3.2. Mathematical Model

Based on the above conditions, this section develops a multi-objective optimization model for the reliability location of emergency facilities:
Objective function:
min Z 1 = j P f j x j + i I j P Y i j c i j y i j 0 · 1 q j ( 1 z j ) + i I j , r P , r j Y i j c i j y i j 1 · q r ( 1 z r ) + j P ( s c j + q j r c j ) z j
min Z 2 = j P i I ( 1 q j ) w i e i j
min Z 3 = i I k I k i j P Y k j d k j P Y i j d i
Constraints:
i I Y i j = N j , j P
μ i d i j P Y i j 0 , i I
j P N j = K
j P y i j 0 + j P y i j 1 = 1 , i I
y i j 0 + y i j 1 x j , i I , j P
j P x j = p
j P ( s c j + q j r c j ) z j B
z j x j , j P
Y i j R + , i I , j P
N j Z + , j P
x j , z j , y i j 0 , y i j 1 { 0 , 1 }
Objective function (1) focuses on cost economy by minimizing the expected total system cost of emergency logistics operations. The total cost consists of four components: the fixed establishment cost of emergency facilities, the expected transportation cost under normal operating conditions, the expected emergency transportation cost induced by facility disruptions, and the reinforcement-related cost of emergency facilities. Specifically, the normal-operation transportation cost accounts for the service of demand point i by facility j when the facility remains available, and is weighted by the probability 1 q j ( 1 z j ) , which represents the non-disruption probability of facility j considering possible reinforcement. In contrast, the emergency transportation cost captures disruption-triggered reassignment, in which demand is served by a designated backup facility when a facility r becomes unavailable, and is weighted by the disruption probability q r ( 1 z r ) . Through this state-based decomposition, the objective function evaluates the expected transportation cost across mutually exclusive operational states, thereby reflecting realistic disaster-response expenditure patterns while avoiding any double counting of transportation costs. Objective function (2) evaluates service quality balance from a time satisfaction perspective. It aims to minimize the disparity in time-based satisfaction levels among demand points by reducing the difference between the maximum and minimum satisfaction values, which corresponds to the concept of minimum envy in service quality. In this objective, the term 1 q j represents the probability that emergency facility j operates without disruption, and w i denotes the proportion of demand at demand point i relative to the total system demand. The variable e i j captures the maximum difference in time satisfaction across demand points, reflecting the overall balance of service quality from a temporal perspective. It should be noted that the service balance measure is evaluated within each facility’s service region. Specifically, the imbalance is calculated as the difference between the maximum and minimum satisfaction levels among demand points served by the same facility, rather than through global comparison across all demand points. Objective function (3), in contrast, focuses on service fairness from the perspective of material allocation. Rather than evaluating time satisfaction, this objective measures fairness based on the fulfillment level of material demand at each demand point. Specifically, fairness is assessed using the ratio of allocated quantity to demand quantity for each demand point. By aggregating the pairwise differences of these allocation ratios across all demand points, this objective captures disparities in material distribution while avoiding bias toward large-demand locations. Minimizing this objective therefore reduces inequity in material fulfillment and limits the occurrence of severe shortages at individual demand points. Taken together, Objective Functions (1)–(3) address emergency logistics system performance from three complementary and non-overlapping dimensions: economic efficiency (cost), service quality balance from a time satisfaction perspective, and fairness in material allocation. This multi-objective formulation enables a comprehensive evaluation of emergency response strategies under disruption conditions. Equation (4) indicates that the sum of the material quantities of emergency facility j allocated to demand point i is equal to all material quantities of emergency facility j, that is, it is guaranteed that all materials of emergency facility j are allocated to demand point i. Equation (5) specifies that the minimum demand of demand point i is greater than or equal to the total material quantity allocated to demand point i by the corresponding set of emergency facilities. In other words, the material allocation to demand point i must meet its minimum demand, where μ j d i represents the minimum demand of demand point i. In addition, the material allocation amount for demand point i provided by the emergency facility set must be greater than or equal to the minimum demand. Equation (6) indicates that the sum of material quantities is K, that is, the sum of material quantities of all emergency facilities is K. Equation (7) indicates that demand point i must be allocated to materials, which are provided by regular emergency facilities or backup emergency facilities. Equation (8) indicates that demand point i is served by regular emergency facility point j or backup emergency facility point j. Equation (9) indicates that a total of p emergency facilities are opened. Equation (10) represents the total reinforcement cost limit of emergency facilities, that is, (facility fixed consumption cost + facility risk cost) ≤ total facility reinforcement cost. Equation (11) indicates that only when an emergency facility is established at j, its disruption risk will be considered and reinforced. Equations (12) and (13) indicate that the material allocation amount and the material amount of emergency facility j are positive real numbers. Equation (14) represents 0–1 variables.

4. Solving the Multi-Objective Optimization Model of Emergency Facility Location Based on NSGA-II Algorithm

The NSGA-II algorithm [23] is used to solve the multi-objective optimization model for the reliability location of emergency facilities. Due to the trade-off among the model’s multi-objective functions (i.e., it is challenging to achieve simultaneous optimality of all three objectives), a Pareto solution set is derived. The NSGA-II algorithm is a powerful decision space search algorithm based on Genetic Algorithms (GA). By using non-dominated sorting and crowding distance, it can find a set of approximate Pareto solution sets, extending the genetic algorithm that can originally only be used for single-objective optimization to multi-objective optimization. Compared with other intelligent algorithms [24,25,26,27,28], NSGA-II has the advantages of non-dominated sorting, diversity maintenance, elite retention strategy, and high efficiency on three-dimensional solution sets. These characteristics render NSGA-II an effective tool for addressing multi-objective optimization problems.
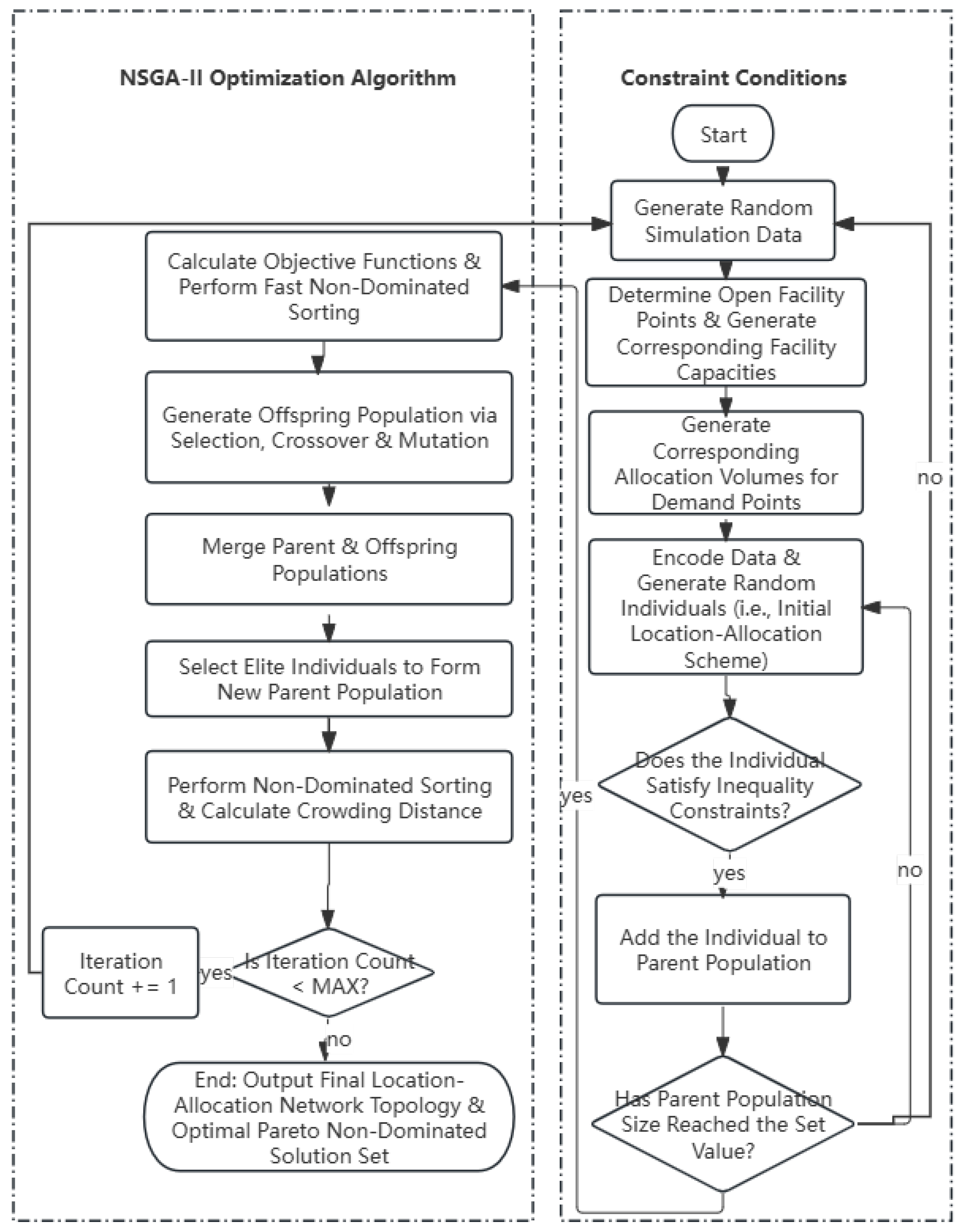
Based on this, this paper uses the NSGA-II algorithm to solve the multi-objective optimization model, treating population individuals as specific location information and material quantities, and the genetic behavior between individuals as an ergodic optimization process to enhance population diversity. The specific process of the algorithm is shown in Figure 2.
The specific process of NSGA-II for solving the multi-objective optimization model of emergency facility reliability location is given below:
Step 1. Model-related parameter settings: Set the location information of demand points, randomly generate the demand of demand points within a reasonable range, and ensure that the total amount of facilities is less than the total demand. Set the fixed cost for establishing emergency facilities f c j , the fixed cost of the jth emergency facility for resisting disruption risks s c j , the reinforcement cost of the jth emergency facility for resisting disruption risks r c j , the budget for emergency facility reinforcement costs B, the demand quantity d i of potential demand point i, the unit transportation cost c i j from emergency facility j to demand point i, the disruption probability p j of emergency facility j, the urgency of material demand at each demand point u i , the time sensitivity coefficient θ , the total amount of relief supplies k, and the average transportation speed v. Algorithm-related parameter settings: Initialize the population individuals, that is, randomly generate the locations of facility points and the allocation of demand points, ensuring that the locations of each initialized facility point are not repeated, and each individual in the population represents a candidate solution to the problem. Population size N g , crossover probability p g , mutation probability γ , maximum number of iterations I t e r max , set the current number of iterations to 1.
Step 2. Chromosome encoding and generation of initial population: The algorithm adopts four-segment encoding, where each chromosome represents a location-allocation plan and each gene corresponds to a decision variable. A chromosome consists of four substrings. Substring 1 of the chromosome represents the relief supply quantity of each facility, with a length of p (p denotes the total number of emergency facilities to be opened). The sum of the values of each gene in this substring equals the total supply quantity K; Substring 2 of the chromosome represents Indicates that the potential demand point number is selected as a facility point from the numbered potential demand points. The length of substring 2 is the same as that of substring 1, which is p. The value of each gene position ranges from 1 to n e e d s ( n e e d s is the number of potential demand points) and randomly takes different values. The amount of facilities in string 1 matches; substring 3 of the chromosome represents the initial amount of materials allocated to the demand point. The length of substring 3 is n e e d s p (the number of remaining demand points after opening the facility). The sum of the values of each gene bit is the total amount of materials K; substring 4 of the chromosome represents the randomly arranged demand point numbers. Substring 4 has the same length as substring 3, which is n e e d s p . The value of each gene bit randomly takes a different value from 1 to n e e d s , but there are no repeated genes compared with substring 2, and it matches the demand point allocation of substring 3 in order.
Figure 2. The flowchart of NSGA-II for solving the reliable emergency facility location model.
Figure 2. The flowchart of NSGA-II for solving the reliable emergency facility location model.
Applsci 16 03105 g002
Taking into account issues such as the distance and capacity between facilities and demand points, the principle of near to far is used for allocation and path planning from the perspective of demand points. For the above method, a set number of chromosomes are randomly generated to form a parent population, that is, several initial emergency facility location allocation plans are formed.
As shown in Figure 3, it is assumed that 3 emergency facilities need to be opened from 10 potential demand points, forming chromosome 205-153-142-4-8-6-92-59-79-84-99-41-46-3-9-10-1-5-7-2, containing a total of 20 genes. Substring 1 is the first three genes, indicating that the facility capacity of the facility is 205-153-142; substring 2 is the three genes after substring 1, indicating that the facility number is 4-8-6, which is the same as substring 1. Correspondingly, the number of facilities contained in facility point 4 is 205, the number of facilities contained in facility point 8 is 153, and the number of facilities contained in facility point 6 is 142; substring 3 is the 7 genes after substring 2, indicating the need for The allocation amount of the demand point is 92-59-79-84-99-41-46; substring 4 is the last 7 genes, indicating that the number corresponding to the demand point is 3-9-10-1-5-7-2, which is the same as the substring 3 Correspondingly, the initial allocated material quantity is 92 for demand point No. 3, 59 for demand point No. 9, 79 for demand point No. 10, 84 for demand point No. 1, 99 for demand point No. 5, 41 for demand point No. 7, and 46 for demand point No. 2.
Step 3. Fitness value calculation and fast non-dominated sorting: To construct feasible and meaningful allocations, a preliminary screening mechanism is incorporated into the allocation procedure. First, the accessibility level of demand point i is defined as
A i F = j P R j = j P N j d i t i j β ,
where R j represents the accessibility contribution provided by emergency facility j, which is defined as the supply–demand ratio multiplied by a time–distance decay function. Here, N j denotes the supply capacity of facility j, d i is the demand of demand point i, and t i j β represents the time–distance decay function from facility j to demand point i, with β [ 0.6 , 1.8 ] [29].
During the allocation process, a minimum threshold α is applied to the single-facility accessibility contribution N j d i t i j β as an algorithmic screening rule. Specifically, only facility–demand pairs satisfying N j d i t i j β α are considered eligible for allocation. In this study, α is set to 0.004, which serves to prevent degenerate allocation cases in which the effective accessibility contribution becomes nearly negligible. This threshold is not imposed as a hard constraint in the mathematical model; instead, it is introduced at the algorithmic level to eliminate extremely unreasonable assignments, such as allocating demand points to very distant facilities with minimal effective contribution. As a result, the number of invalid individuals is reduced, and the computational efficiency and convergence stability of the NSGA-II search are improved. It should be noted that the specific value of α may vary under different parameter settings, as the threshold primarily functions as a preventive mechanism against extreme allocation scenarios rather than a system-level accessibility requirement.
For each individual in the current population, the fitness values of all objective functions are then calculated based on the resulting allocation and the corresponding model constraints. According to these objective values, individuals are evaluated and ranked using fast non-dominated sorting. Solutions in the first level are non-dominated, while solutions in subsequent levels are dominated by those in preceding levels. Meanwhile, the crowding distance is computed within each level to measure the distribution density of individuals in the objective space. Individuals with lower domination ranks and larger crowding distances are preferred, which helps preserve population diversity during the evolutionary process.
Step 4. Based on the behavioral operation of the genetic algorithm (GA), the parent population is selected (binary tournament selection), crossover and mutation operations are performed to generate an offspring population with a size of N g . The selection operation simulates the natural selection of genes, the crossover operation simulates genetic recombination, and the mutation operation simulates gene mutation. These operations can produce new individuals and increase the diversity of the population.
Step 5. Merger of populations: Merge the original parent population and the offspring population of Step 4 into a larger population, expanding the size to 2 N g . The merged population serves as the parent population for the next generation. Through evolutionary optimization, this approach enhances population diversity and expands the search space, which helps improve algorithm performance and convergence speed while avoiding local optima.
Step 6. Execute Step 3 based on the population generated in Step 5 to perform a new round of non-dominated sorting, stratification, and crowding value calculation. Select new optimal individuals based on the results, eliminate some individuals, and generate a new parent population. Based on the behavioral operations of the genetic algorithm, the next generation subgroup is generated in turn. In the process of selecting the optimal individual, priority is given to non-dominated individuals and individuals with greater crowding to maintain the diversity of the population.
Step 7. Determine whether the maximum number of iterations I t e r max reaches the termination condition. If it reaches the predetermined number of iterations, output the final population, target value, and allocation. Otherwise, increase the number of iterations by 1 and continue to perform the operation of Step 2. The output solution contains individuals who are approximately Pareto frontiers. Through step-by-step analysis of these individuals, the optimal Pareto non-inferior solution set and the approximately optimal solution for the target problem can be found, that is, a set of location-allocation network topology structures.

5. Numerical Experiments and Result Analysis

To verify the feasibility and effectiveness of the proposed model and algorithm, this study conducts numerical experiments using randomly generated examples. The NSGA-II algorithm is employed to solve multi-objective optimization problems at different scales, and the number of Pareto optimal solution sets in three-dimensional space is presented. Comparative experiments are conducted, and the control variable method is used to analyze the emergency facility reliable location model under different disruption risks, yielding reliable location plans for emergency facilities under various disruption scenarios. Using MATLAB 2020b as the experimental platform, the algorithm was executed on Intel (R), Core (TM) i7-6600UCPU, 2.80 GHz, 16.00 GB memory, and Windows 10 operating system.

5.1. Case Studies with Different Scales

Potential demand points are randomly generated within the planar area [0, 200] × [0, 200]. The fixed cost for establishing emergency facilities f c j is randomly generated within [600, 800], and the fixed cost of the jth emergency facility for resisting disruption risks s c j is randomly generated within [200, 300], the jth emergency facility reinforcement cost to resist disruption risk, r c j is randomly generated within [150, 200], and the budget for emergency facility reinforcement cost B is in [2000, 3000], the demand quantity d i of potential demand point i is randomly generated within [90, 120], and the unit transportation cost c i j from emergency facility j to demand point i is in [2, 5], the disruption probability p j of emergency facilities j is randomly generated within [0.1, 0.5], the emergency degree of material demand for each demand point μ i is randomly generated within [0.4, 0.6], and the time sensitivity coefficient θ = 0.5 , the total amount of relief supplies k = 2200 , and the average transportation speed v = 10 . Set the population size N g = 100 , the crossover probability p g = 0.8 , the mutation probability γ = 0.05 , and the maximum number of iterations I t e r max = 100 .
Taking 6 facilities as an example, set 26 potential demand points and number them as D 1 , D 2 , , D 26 . The location and allocation network topology is shown in Figure 4a, in which potential demand points are marked with blue solid circles. It iterates 100 times from the potential demand points and selects 6 optimal facilities. The optimal facilities are marked with red circles in the figure and are numbered. They are D 1 , D 2 , D 5 , D 14 , D 19 , D 25 . The gray line segments represent the specific allocation from facility points to demand points. Figure 4b shows the specific location-allocation network topology of expanding 35 potential demand points and adding 8 additional facilities.
As shown in the location and allocation results in Table 1, when the optimal number of facilities is set to 6, the 6 optimal facilities achieve 28 effective allocations to the demand area, considering facility supply quantities and demand requirements. Facility points are allocated at least once, and subsequent allocations can be made multiple times. The process continues until the facility quantity of all facilities reaches 0. Among them, facility No. 1 has served demand point No. 3 twice, and the allocated material quantities are 108 and 78, respectively; facility point 2 has served demand point No. 18 twice, and the allocated material quantities are 72 and 80, respectively; facility No. 5 has served demand point No. 20 twice, and the allocated material quantities are 97 and 35, respectively; Facility No. 19 served demand point No. 8 twice, and the allocated material quantities were 79 and 105 respectively; Facility No. 19 served demand point No. 15 twice, and the allocated material quantities were 77 and 110 respectively; Facility No. 25 served demand point No. 11 twice, and the allocated material quantities were 61 and 96, respectively.
Since the multi-objective functions will influence each other, it is impossible for the three objective functions to obtain optimal solutions at the same time during the solution. The Pareto non-inferior solution set generated by the NSGA-II algorithm has the advantages of non-dominated sorting, diversity maintenance, elite retention strategy and high efficiency on the three-dimensional solution set. Therefore, the NSGA-II algorithm is used to solve the multi-objective optimization model. It is known that the Pareto non-inferior solution set will form a discontinuous allocation surface in three-dimensional space, which is called the Pareto front surface. Experiments can evaluate the solution results by observing the Pareto front surface formed by the Pareto non-inferior solution set. The calculation results after 100 simulations of the example are shown in Figure 5. Figure 5a shows the allocation of the Pareto optimal solution set with 6 facilities selected. Figure 5b shows the allocation of the Pareto optimal solution set with 8 facilities selected. Each blue star represents a non-inferior solution of the multi-objective location model, and all solutions in the solution set are neither good nor bad.
Table 1. Facility location and allocation of emergency facilities.
Table 1. Facility location and allocation of emergency facilities.
FacilitiesDemand PointsDistribution AmountEmergency Materials
Transportation Distance
1310815.81139
106532.01562
137220.61553
37815.81139
279026.92582
1210540.31129
187222.36068
188022.36068
546040.31129
611826.92582
209725.4951
247530.41381
203525.4951
1499730
166640
179328.28427
219550
223150.9902
1987931.62278
157722.36068
1511022.36068
810531.62278
25116125
236833.54102
268131.62278
226761.84658
119625
181926.92582
After calculation, it was found that when 6 facilities were selected as the calculation example, the NSGA-II solution time for the multi-objective model was 401.398636 s, the optimal target value Z 1 was 12326.722519, the optimal target value Z 2 was 0.027958, the optimal target value Z 3 was 51.081658, and the overall solution speed was relatively fast. It is fast and has high operating efficiency, which is in line with the characteristics of precious decision-making time after an emergency. Experiments show that the point set formed by the solutions of the multi-objective model is evenly distributed and widely spread in three-dimensional space, and the Pareto front formed by the point set is clearly defined. This indicates that the solutions obtained by the NSGA-II algorithm in this study exhibit good diversity and overall solution performance.
In addition, considering the facility reinforcement decisions in the proposed model, we set the facility disruption probability to 0.4 and examine the resulting reinforcement patterns.
Figure 5. Pareto optimal solution set allocation with different scales.
Figure 5. Pareto optimal solution set allocation with different scales.
Applsci 16 03105 g005
After computation, the facility located at D1 was identified as disrupted and therefore selected for reinforcement; In Figure 6, Figure 6b shows it highlighted by a red hexagon. The NSGA-II solution time for the multi-objective model was 195.19 s, with the optimal objective values of Z 1 = 12395.557541 , Z 2 = 0.074931 , and Z 3 = 38.321645 . Overall, the solution time is relatively short, indicating good computational efficiency. Such efficiency is consistent with the time-critical decision-making requirements in emergency scenarios. Figure 6a shows, the experimental results further show that the solution set of the multi-objective model is well distributed and widely spread in the three-dimensional objective space, and that the resulting Pareto front is clearly defined, demonstrating the effectiveness of the proposed approach.

5.2. Sensitivity Analysis

The control variable method is used to observe the impact of changes in each parameter on the experimental results. The relevant parameters involved are as follows: keeping the coordinates of the potential demand points unchanged, the fixed cost of establishing emergency facilities f c j takes a value of 800, the fixed cost of the jth emergency facility to resist the risk of disruption s c j takes a value of 300, and the reinforcement cost of the jth emergency facility to resist the risk of disruption r c j the value is 200, the budget for emergency facility reinforcement costs B is 3000, and the demand for potential demand point i  d i is randomly generated within [90, 120] and then brought into the calculation, from The unit transportation cost c i j of the emergency facility j arriving at the demand point i takes the value 2, the urgency of the material demand of each demand point μ i takes the value 0.6, and the time sensitivity coefficient θ = 0.5 , the total amount of relief supplies k = 2200 , the parameter in the time function β = 1.2 , and the average transportation speed v = 10 . The algorithm sets the population crossover probability p g = 0.8 and the mutation probability γ = 0.05 .
(1)
Solution results under different algorithm parameters
Under the same scale (the number of facilities is 6 and the number of potential demand points is 26), the algorithm performance is tested by modifying the population size NP and the maximum number of iterations maxgen. Multiple experiments are conducted on the following parameters and the average values are obtained. The results are shown in Table 2.
Observation and analysis of Table 2 reveal that the quality of the Pareto solution set gradually improves as the population size and maximum number of iterations increase. For example, comparing NP = 50, maxgen = 50 and NP = 100, maxgen = 500, we can find that when the population size is increased from 50 to 100 and the maximum number of iterations is increased from 50 to 500, the target value will be from 8319.275912 is optimized to 8288.851290, the target value will be optimized from 0.048959 to 0.016908, and the target value will be optimized from 46.457571 to 34.962528. The optimization effect is significant.
(2)
Solution results under different problem scales
Under the same algorithm parameters (NP = 100, maxgen = 100), the purpose of testing the algorithm performance is achieved by increasing the number of emergency facilities and potential demand points. Similarly, multiple experiments were conducted on the following parameters, and the average values were obtained. Through observation and analysis of different algorithm parameters, it was found that in a small-scale calculation example with a number of facilities points of 10 and a number of demand points within 20, the solution time can be stabilized within 400 s. As the number of facility points and the number of demand points change, the solution time of the small-scale calculation example increases slightly. The specific results are shown in Table 3.
(3)
Sensitivity analysis of different disruption risks
This study investigates the impact of facility disruptions using different disruption probabilities. The control variable method is employed to solve the example by adjusting the disruption probability parameter, yielding different Pareto solution sets, and the operational results are analyzed. Sensitivity analysis with different disruption probabilities was performed on the three objective functions, and the changes in results are shown in Table 4.
As the probability of disruption increases, emergency facilities face greater risks of damage after establishment. At this time, attention must still be paid to meeting the minimum needs of the demand points and transporting limited supplies in a low-cost, more balanced and equitable manner. It can be observed that as the disruption probability increases, the cost increases. When the disruption probability increases from 0.2 to 0.4, the average cost increases from 7171.731707 to 7439.417463. The specific data changes are shown in Table 4. To further visualize the disruption probabilities of different emergency facilities, Figure 7 show the topology of the location-allocation network under different disruption probabilities.

5.3. Case Analysis

To further verify the applicability of the proposed model in practical scenarios, this section conducts experiments using real data collected from a Polish company [30]. The Polish company is known to operate nearly 200 medium-sized stores, covering nearly 70% of Poland’s territory, with an average store business area of 500 square meters and selling approximately 7000 different products. The company has more than 5000 employees. In order to improve the efficiency of public transportation to serve all stores, it now needs to select suitable alternative stores as central warehouses to serve all the company’s stores.
Select suitable alternative stores from 17 retail stores in Poland as the central warehouse. The location allocation of the alternative stores is shown in Figure 8, in which the 17 alternative stores are numbered D 1 , D 2 , , D 17 , and the red dot indicates the center location of the alternative store. The longitude, latitude, and product demand information corresponding to each alternative store is shown in Table 5.
The relevant parameters involved in the model are as follows: considering that the fixed cost of establishing an emergency central warehouse f c j is randomly generated within [600, 800] US dollars, the fixed cost of the jth emergency central warehouse to resist the risk of disruption s c j is worth $300, and the reinforcement cost of the jth emergency central warehouse to resist the risk of disruption r c j is worth 200 US dollars, the emergency central warehouse reinforcement cost budget B is valued at 3000 US dollars, the unit transportation cost from emergency central warehouse j to store i c i j is valued at 2 US dollars, the disruption probability of emergency central warehouse j is p j = 0.1 , the urgency of each store’s product demand μ i is valued at 0.6, and the time sensitivity coefficient θ = 0.5 , the total product quantity k = 460,000, the parameter in the time function β = 1.2 , the average transportation speed v = 10 km/h. The algorithm sets the population size N g = 100 , the crossover probability p g = 0.8 , the mutation probability γ = 0.05 , and the maximum number of iterations I t e r max = 100 .
Table 5. Basic information of demand region in Poland.
Table 5. Basic information of demand region in Poland.
Store NumberLatitudeLongitudeDemand Quantity/Piece
115.1853.3122,806
217.2253.8717,384
318.6154.2538,163
414.9552.5213,068
516.6252.8714,966
620.0352.6268,438
721.4352.5731,494
816.6252.2332,089
918.1652.2558,430
1019.4252.0324,053
1116.1451.4313,459
1217.651.6927,197
1319.0851.5849,008
1419.8551.3613,068
1517.5851.2413,263
1618.9350.2718,295
172050.0139,204
Through multiple experiments, the location-allocation network topology of the Polish company when it selects 3 central warehouses is shown in Figure 9a. The alternative stores are marked with blue circles. It iterates 100 times from the alternative stores and selects 3 optimal locations as central warehouses. The locations of the optimal central warehouses are marked with red asterisks in the figure and are numbered respectively. D 3 , D 11 , D 17 , the blue line segment represents the specific allocation from the central warehouse to the retail store, the black dotted line represents the allocation area of each central warehouse and the matching retail store, the optimal target value Z 1 is 2983504.962647, the optimal target value Z 2 is 0.103295, the optimal target value Z 3 is 14.408284. Figure 9b shows the specific location and allocation network topology for adding four central warehouses. The optimal target value Z 1 obtained by the algorithm is 1700783.691506, the optimal target value Z 2 is 0.118036, and the optimal target value Z 3 is 25.36 2035. The results of the location-allocation network topology obtained show that the model proposed in this article and the design of the NSGA-II algorithm have better results in the location and product allocation of the actual Polish company’s central warehouse and can play an important role in emergencies. This further confirms the applicability of the proposed model and solution algorithm in practical cases.

6. Conclusions

This study examines the multi-objective decision-making problem of reliable emergency facility location while considering the risk of facility disruption. From the perspectives of cost economy, service quality balance, and fairness in emergency facility location, a multi-objective optimization model for reliable emergency facility location is developed. The NSGA-II algorithm is customized to optimize the model based on its characteristics. The feasibility of the model and algorithm is verified through multiple random numerical examples, and the form of the Pareto non-dominated solution set is derived. The control variable method is used to test the algorithm’s performance under different parameters, and sensitivity analysis of the model is conducted under varying disruption probabilities. Decision-making schemes for the multi-objective reliable location optimization model and the topology of the emergency facility location-allocation network under different disruption probabilities are obtained, providing decision-makers with references and support for reliable emergency facility location plans amid disruption risks.

7. Future Research Directions

Several promising directions can be explored in future research. First, more advanced and efficient solution algorithms will be developed to improve computational performance, especially for large-scale emergency networks, where excessive computation time may limit practical applicability. Second, the modeling framework will be further refined to better reflect real-world emergency operations by incorporating additional realistic factors such as dynamic demand, heterogeneous response priorities, and operational constraints. Third, future studies will place greater emphasis on empirical validation using diverse real-world emergency scenarios, including fire stations, hospitals, and disaster-response systems, as well as collaboration-based case studies with public agencies when data become available.

Author Contributions

Conceptualization, M.L. and G.W.; methodology, M.L. and L.L.; software, M.L.; validation, L.L.; formal analysis, M.L. and F.L.; investigation, M.L. and L.L.; resources, G.W. and F.L.; data curation, G.W.; writing—original draft preparation, M.L.; writing—review and editing, G.W. and F.L.; supervision, G.W.; project administration, G.W.; funding acquisition, G.W. All authors have read and agreed to the published version of the manuscript.

Funding

The work was partially supported by the National Natural Science Foundation of China (Project ID 42074011) and the Key Projects Deployed by the Major Scientific and Technological Mission Bureau of the Chinese Academy of Sciences (Project ID T24Y6303).

Institutional Review Board Statement

Not applicable.

Data Availability Statement

The datasets generated and analyzed during the current study are available from the corresponding author, Guocheng Wang, on reasonable request.

Conflicts of Interest

The authors declare that they have no conflicts of interest.

References

  1. Carnero Quispe, M.F.; Chambilla Mamani, L.D.; Yoshizaki, H.T.Y.; Brito Junior, I.d. Temporary facility location problem in humanitarian logistics: A systematic literature review. Logistics 2025, 9, 42. [Google Scholar] [CrossRef]
  2. Wikipedia. List of Disasters by Cost. 2025. Available online: https://en.wikipedia.org/wiki/List_of_disasters_by_cost (accessed on 17 December 2025).
  3. Wang, W.; Wu, S.; Wang, S.; Zhen, L.; Qu, X. Emergency facility location problems in logistics: Status and perspectives. Transp. Res. Part E Logist. Transp. Rev. 2021, 154, 102465. [Google Scholar] [CrossRef]
  4. Snyder, L.V.; Daskin, M.S. Reliability models for facility location: The expected failure cost case. Transp. Sci. 2005, 39, 400–416. [Google Scholar] [CrossRef]
  5. Cui, T.; Ouyang, Y.; Shen, Z.J.M. Reliable facility location design under the risk of disruptions. Oper. Res. 2010, 58, 998–1011. [Google Scholar] [CrossRef]
  6. Yu, D.; Gao, L.; Zhao, S. Reliable emergency facility location with disruption and fortification considerations. Oper. Res. Manag. Sci. 2020, 29, 9. [Google Scholar]
  7. Du, B.; Zhou, H.; Leus, R. A two-stage robust model for a reliable p-center facility location problem. Appl. Math. Model. 2020, 77, 99–114. [Google Scholar] [CrossRef]
  8. Jeong, Y.; Kim, G. Reliable design of container shipping network with foldable container facility disruption. Transp. Res. Part E Logist. Transp. Rev. 2023, 169, 102964. [Google Scholar] [CrossRef]
  9. Lee, E.H.; Jeong, J. Facility location problem for senior centers in an upcoming super-aging society. Sci. Rep. 2025, 15, 6371. [Google Scholar] [CrossRef]
  10. Hu, H.; Tang, J.; Tian, T. Robust facility location and protection under facility disruptions with decision-dependent uncertainty. Int. J. Prod. Econ. 2025, 282, 109558. [Google Scholar] [CrossRef]
  11. Maliki, F.; Souier, M.; Dahane, M.; Abdelaziz, F.B. A multi-objective optimization model for a multi-period mobile facility location problem with environmental and disruption considerations. Ann. Oper. Res. 2025, 346, 1445–1470. [Google Scholar] [CrossRef]
  12. Liu, Y.; Yuan, Y.; Shen, J.; Gao, W. Emergency response facility location in transportation networks: A literature review. J. Traffic Transp. Eng. (Engl. Ed.) 2021, 8, 153–169. [Google Scholar] [CrossRef]
  13. Basciftci, B.; Ahmed, S.; Shen, S. Distributionally robust facility location problem under decision-dependent stochastic demand. Eur. J. Oper. Res. 2021, 292, 548–561. [Google Scholar] [CrossRef]
  14. Liu, K.; Liu, C.; Xiang, X.; Tian, Z. Testing facility location and dynamic capacity planning for pandemics with demand uncertainty. Eur. J. Oper. Res. 2023, 304, 150–168. [Google Scholar] [CrossRef]
  15. Thiruvasagam, P.K.; Chakraborty, A.; Mathew, A.; Murthy, C.S.R. Reliable placement of service function chains and virtual monitoring functions with minimal cost in softwarized 5G networks. IEEE Trans. Netw. Serv. Manag. 2021, 18, 1491–1507. [Google Scholar] [CrossRef]
  16. Quintero-Araujo, C.L.; Guimarans, D.; Juan, A.A. A simheuristic algorithm for the capacitated location routing problem with stochastic demands. J. Simul. 2021, 15, 217–234. [Google Scholar] [CrossRef]
  17. Jalali, S.; Seifbarghy, M.; Sadeghi, J.; Ahmadi, S. Optimizing a bi-objective reliable facility location problem with adapted stochastic measures using tuned-parameter multi-objective algorithms. Knowl.-Based Syst. 2016, 95, 45–57. [Google Scholar] [CrossRef]
  18. Karatas, M.; Yakıcı, E. An iterative solution approach to a multi-objective facility location problem. Appl. Soft Comput. 2018, 62, 272–287. [Google Scholar] [CrossRef]
  19. Sun, H.; Wang, Y.; Xue, Y. A bi-objective robust optimization model for disaster response planning under uncertainties. Comput. Ind. Eng. 2021, 155, 107213. [Google Scholar] [CrossRef]
  20. Siddique, U.; Weng, P.; Zimmer, M. Learning fair policies in multi-objective (deep) reinforcement learning with average and discounted rewards. In Proceedings of the International Conference on Machine Learning; PMLR: New York, NY, USA, 2020; pp. 8905–8915. [Google Scholar]
  21. Wang, Z.; Leng, L.; Ding, J.; Zhao, Y. Study on location-allocation problem and algorithm for emergency supplies considering timeliness and fairness. Comput. Ind. Eng. 2023, 177, 109078. [Google Scholar] [CrossRef]
  22. Ma, Y.; Zhang, M.; Yang, j. Definition and application of times function in logistics facility location. Logist. Technol. 2005, 9, 26–29. [Google Scholar]
  23. Deb, K.; Agrawal, S.; Pratap, A.; Meyarivan, T. A fast elitist non-dominated sorting genetic algorithm for multi-objective optimization: NSGA-II. In Proceedings of the International Conference on Parallel Problem Solving from Nature; Springer: Berlin/Heidelberg, Germany, 2000; pp. 849–858. [Google Scholar]
  24. Deb, K.; Pratap, A.; Agarwal, S.; Meyarivan, T. A fast and elitist multiobjective genetic algorithm: NSGA-II. IEEE Trans. Evol. Comput. 2002, 6, 182–197. [Google Scholar] [CrossRef]
  25. Yuan, M.; Li, Y.; Zhang, L.; Pei, F. Research on intelligent workshop resource scheduling method based on improved NSGA-II algorithm. Robot. Comput.-Integr. Manuf. 2021, 71, 102141. [Google Scholar] [CrossRef]
  26. Liu, D.; Huang, Q.; Yang, Y.; Liu, D.; Wei, X. Bi-objective algorithm based on NSGA-II framework to optimize reservoirs operation. J. Hydrol. 2020, 585, 124830. [Google Scholar] [CrossRef]
  27. Vukadinović, A.; Radosavljević, J.; Đorđević, A.; Protić, M.; Petrović, N. Multi-objective optimization of energy performance for a detached residential building with a sunspace using the NSGA-II genetic algorithm. Sol. Energy 2021, 224, 1426–1444. [Google Scholar] [CrossRef]
  28. Chen, B.; Liu, Q.; Chen, H.; Wang, L.; Deng, T.; Zhang, L.; Wu, X. Multiobjective optimization of building energy consumption based on BIM-DB and LSSVM-NSGA-II. J. Clean. Prod. 2021, 294, 126153. [Google Scholar] [CrossRef]
  29. Pourrezaie-Khaligh, P.; Bozorgi-Amiri, A.; Yousefi-Babadi, A.; Moon, I. Fix-and-optimize approach for a healthcare facility location/network design problem considering equity and accessibility: A case study. Appl. Math. Model. 2022, 102, 243–267. [Google Scholar] [CrossRef]
  30. Adam, R. Facility location problem FLP/logistics distribution network design. Mendeley Data 2019. [Google Scholar] [CrossRef]
Figure 1. Time satisfaction function for emergency material transportation.
Figure 1. Time satisfaction function for emergency material transportation.
Applsci 16 03105 g001
Figure 3. Schematic diagram of chromosome coding after initialization.
Figure 3. Schematic diagram of chromosome coding after initialization.
Applsci 16 03105 g003
Figure 4. Location-allocation network topology with different scales.
Figure 4. Location-allocation network topology with different scales.
Applsci 16 03105 g004
Figure 6. Location-allocation network topology.
Figure 6. Location-allocation network topology.
Applsci 16 03105 g006
Figure 7. Location-allocation network.
Figure 7. Location-allocation network.
Applsci 16 03105 g007
Figure 8. Distribution map of demand region in Poland.
Figure 8. Distribution map of demand region in Poland.
Applsci 16 03105 g008
Figure 9. Location-allocation networks with different p values.
Figure 9. Location-allocation networks with different p values.
Applsci 16 03105 g009
Table 2. Solution results under different algorithm parameters.
Table 2. Solution results under different algorithm parameters.
ParameterOptimal Target Value Z 1 Optimal Target Value Z 2 Optimal Target Value Z 3
NP = 50 maxgen = 508319.2759120.04895946.457571
NP = 50 maxgen = 1008306.3298300.03325143.482605
NP = 50 maxgen = 5008301.7351880.03087042.651119
NP = 100 maxgen = 508333.4891480.04129948.551271
NP = 100 maxgen = 1008308.7204870.03407343.325137
NP = 100 maxgen = 5008288.8512900.01690834.962528
Table 3. Solution results for different problem scales.
Table 3. Solution results for different problem scales.
Number of FacilitiesNumber of Demand PointsSolution TimeOptimal Target Value Z 1 Optimal Target Value Z 2 Optimal Target Value Z 3
310248.4825275967.7131400.04664351.648804
520327.6839907557.3512420.07304159.825460
530388.9573917704.7300790.068137108.467511
1020322.77302911,286.9684430.05577757.704999
1030533.46922811,336.2973450.05520766.261048
1040752.87212511,544.2541720.048324230.224340
1540933.90233815,298.5989720.044001127.597362
20501414.94539319,566.0387230.061632307.749649
Table 4. Sensitivity analysis of different disruption probabilities.
Table 4. Sensitivity analysis of different disruption probabilities.
Facility Disruption Probability p j 0.20.30.4
target value Z 1 optimal value7174.4532317373.8752537585.215836
average value7171.7317077206.2944157439.417463
target value Z 2 optimal value0.0409400.0320500.023158
average value0.0360190.0267980.024570
target value Z 3 optimal value35.79883641.66502545.598298
average value37.34288438.30849645.063631
Disclaimer/Publisher’s Note: The statements, opinions and data contained in all publications are solely those of the individual author(s) and contributor(s) and not of MDPI and/or the editor(s). MDPI and/or the editor(s) disclaim responsibility for any injury to people or property resulting from any ideas, methods, instructions or products referred to in the content.

Share and Cite

MDPI and ACS Style

Liu, M.; Liu, L.; Liang, F.; Wang, G. Research on Multi-Objective Optimization Model and Algorithm for Reliability Location of Emergency Facilities. Appl. Sci. 2026, 16, 3105. https://doi.org/10.3390/app16063105

AMA Style

Liu M, Liu L, Liang F, Wang G. Research on Multi-Objective Optimization Model and Algorithm for Reliability Location of Emergency Facilities. Applied Sciences. 2026; 16(6):3105. https://doi.org/10.3390/app16063105

Chicago/Turabian Style

Liu, Mingyuan, Lintao Liu, Futai Liang, and Guocheng Wang. 2026. "Research on Multi-Objective Optimization Model and Algorithm for Reliability Location of Emergency Facilities" Applied Sciences 16, no. 6: 3105. https://doi.org/10.3390/app16063105

APA Style

Liu, M., Liu, L., Liang, F., & Wang, G. (2026). Research on Multi-Objective Optimization Model and Algorithm for Reliability Location of Emergency Facilities. Applied Sciences, 16(6), 3105. https://doi.org/10.3390/app16063105

Note that from the first issue of 2016, this journal uses article numbers instead of page numbers. See further details here.

Article Metrics

Back to TopTop