Next Article in Journal
Quintuple Extraction Method for Scientific Papers Based on Feature Words Adversarial Scheme
Previous Article in Journal
A Surface Wear Prediction Framework and Performance Evaluation Strategy for Polymer Gears
 
 
Font Type:
Arial Georgia Verdana
Font Size:
Aa Aa Aa
Line Spacing:
Column Width:
Background:
Article

Modeling a Railway Section to Assess the Effectiveness of Fixed- and Moving-Block Systems

by
Maxat Orunbekov
1,*,
Bagdat Teltayev
2,
Gulfariza Suleimenova
1,
Nurgul Karymsakova
1,
Zhazira Julayeva
3 and
Zhanibek Shukamanov
4
1
Institute of Energy and Digital Technologies, Mukhametzhan Tynyshbayev ALT University, Almaty 050012, Kazakhstan
2
Institute of Transport Sciences and Technologies, National Academy of Sciences of Kazakhstan Under the President of the Republic of Kazakhstan, Almaty 050010, Kazakhstan
3
Department of Automation and Robotics, Almaty Technological University, Almaty 050012, Kazakhstan
4
Department of Automation and Telecommunications, M.H. Dulati Taraz University, Taraz 080000, Kazakhstan
*
Author to whom correspondence should be addressed.
Appl. Sci. 2026, 16(5), 2185; https://doi.org/10.3390/app16052185
Submission received: 29 January 2026 / Revised: 17 February 2026 / Accepted: 19 February 2026 / Published: 24 February 2026

Abstract

This study was carried out to determine the reliability of the methods of transmission of information about the location of a train to the train control center using a digital radio channel and a method based on Distributed Acoustic Sensing (DAS) technology. The study results were obtained based on the MATLAB R2024b model and showed resistance to external noise in fiber-optic communication with DAS technology. The proposed information transmission method allows the joint use of fixed- and moving-block section concepts in train traffic control systems. The effectiveness of the joint application of the concept of fixed and moving-block sections was analyzed using OpenTrack V1.10 microscopic simulation using the parameters of the operating railway section Kurozek-Ekpindi-Jarsu, locomotive TE33A series, trains No. 3002 and No. 3004, and the interval control system. The obtained research results in the form of a diagram showed the effectiveness of the proposed method of duplicating the concept of moving- and fixed-block sections. The reduction in inter-train intervals contributes to increasing the capacity of the railway line and is the key to the economic efficiency of railway transport.

1. Introduction

Kazakhstan’s geographical location allows it to play a key role in the organization of the China–Europe–China transport corridor; for example, the Dostyk and Altynkol border stations are a key link in the transportation of goods between China and Europe through Kazakhstan [1].
Figure 1 shows the statistical indicators of cargo transportation in containers for 2022 using road and rail transport according to the Bureau of National Statistics of the Republic of Kazakhstan [2], where it can be seen that rail transport is predominantly used for the transportation of goods; for this year, the share of road transport in weight equivalent is 609.7 thousand tonnes, while rail transport is 23,518.9 thousand tonnes.
Considering the prospects of the transport corridor through Altynkol–Zhetigen, the main country’s main operator, Joint Stock Company ‘Kazakhstan Temir Zholy’, put this 293 km long railway section into operation in 2012 and equipped it with a modern train control system, SIRDP-E, with support for the technology of moving-block sections and based on the radio communication standard TETRA, an analog of the European system ETCS level 3 [3,4].
The primary research challenge addressed in this study is ensuring reliable interval control of train movements in scenarios where digital radio communication may fail due to external interference or environmental factors. This is particularly critical for high-traffic corridors like Altynkol–Zhetigen. The study evaluates the integration of DAS-based fiber-optic technology as a redundant channel alongside hybrid fixed- and moving-block systems to maintain operational safety and efficiency.
Train control systems are classified into fixed-, moving-, and virtual-block sections according to the principles of track section division [5,6,7,8] and make it possible to reduce the interval between trains as much as possible while ensuring a high level of safety, thereby increasing the capacity of the section [9,10,11,12,13,14].
To guarantee the safety of train movement in the absence of reliable radio communication between the control system and the train, which is a critical safety condition [15,16], hybrid models of coordinate systems are being researched and developed [17,18].
Contemporary advances in railway vehicle structural integrity and high-fidelity modeling significantly influence the interpretation of DAS signals. The transition to modern hybrid railcar structures incorporating multilayer composite panels [19] or lightweight pultruded glass fiber-reinforced polymer (GFRP) panels [20] alters damping characteristics and acoustic signatures; these variations must be incorporated into DAS signal-processing algorithms to achieve precise train localization. Furthermore, emerging manufacturing paradigms—such as carbon fiber-reinforced composite sandwich panels [21] and high-fidelity finite element modeling of hybrid aluminum–honeycomb railway vehicle carbodies [22]—enable the development of lighter and faster trains, thereby imposing heightened requirements for the reliability and dynamic performance of signaling systems comparable to the proposed moving-block architecture. The integration of these perspectives, alongside established methodologies for fatigue life evaluation of bogie frames [23,24] and for dynamic stress analysis of frames [25], underscores the need to develop a hybrid model that combines fixed- and moving-block sections. In particular, a more robust track–vehicle interaction model would demonstrate how DAS technology can ensure operational safety and enhance throughput in modern railway infrastructure, aligned with the principles of “Industry 4.0”.
Compared with existing methods such as ETCS Level 3, which rely primarily on radio communication, our approach introduces an innovation by using DAS to duplicate the channel for redundancy. This provides superior, noise-resistant, real-time vibro-acoustic sensing without requiring extensive new infrastructure, making it particularly advantageous in remote or interference-prone areas such as the Kazakh railway sections studied here.
It is noteworthy that the concept of moving constraints and their impact on traffic flow is also being actively explored in related transportation sectors. Specifically, recent research has introduced a platoon-driven cooperative control framework based on a dynamic platoon-embedded cell transmission model (CTM) to mitigate aperiodic congestion caused by “moving bottlenecks” in mixed traffic environments [26]. By ensuring the kinematic continuity of connected and automated vehicle (CAV) platoons and utilizing V2X-enabled speed regulation, this approach demonstrates that strategic local deceleration can effectively suppress congestion spillback and optimize global throughput. Such a multidisciplinary perspective reinforces the critical importance of robust communication and coordinated control for maintaining stability and safety in dynamic interval regulation across various transport systems.
Basically, all interval control systems, regardless of the element base, are based on two methods of block-partition division: fixed-block partitions, where their length is fixed and, relative to the train, the coordinates of block partitions do not change, or mobile ones, where their length and coordinates relative to the train are dynamic. Figure 2 shows the principles of train movement organization for these two methods.
In Ref. [27], the duplication of two methods of block partitioning in the SIRDP-E system was proposed to guarantee interval control of train movements in cases where there is no reliable radio communication. The duplication of data transmission channels between the train and the control center is carried out using Distributed Acoustic Sensing (DAS) vibro-acoustic sensing using a fiber-optic cable [28,29,30,31,32,33] and additional train detection sensors on the section.
The objectives of this study are as follows: (1) to assess the reliability and noise resistance of digital radio vs. DAS-based fiber-optic communication through MATLAB modeling; (2) to evaluate the combined effectiveness of fixed- and moving-block systems using OpenTrack (OpenTrack Railway Technology Ltd., Zürich, Switzerland) simulation on a real railway section; and (3) to demonstrate potential improvements in railway capacity. The expected result is to ensure uninterrupted train movement, including during emergency situations in the SIRDP-E system.
The paper is organized as follows. Section 2 describes the materials and methods: it outlines the DAS-based solution mechanism, presents a mathematical formulation of the mode-switching logic between fixed and moving blocks, and discusses the MATLAB simulation model and results. Section 3 presents and discusses the results obtained using the OpenTrack simulation environment. Section 4 concludes the paper with findings, limitations, and directions for future research. Finally, information on patents, author contributions, and references is provided.

2. Materials and Methods

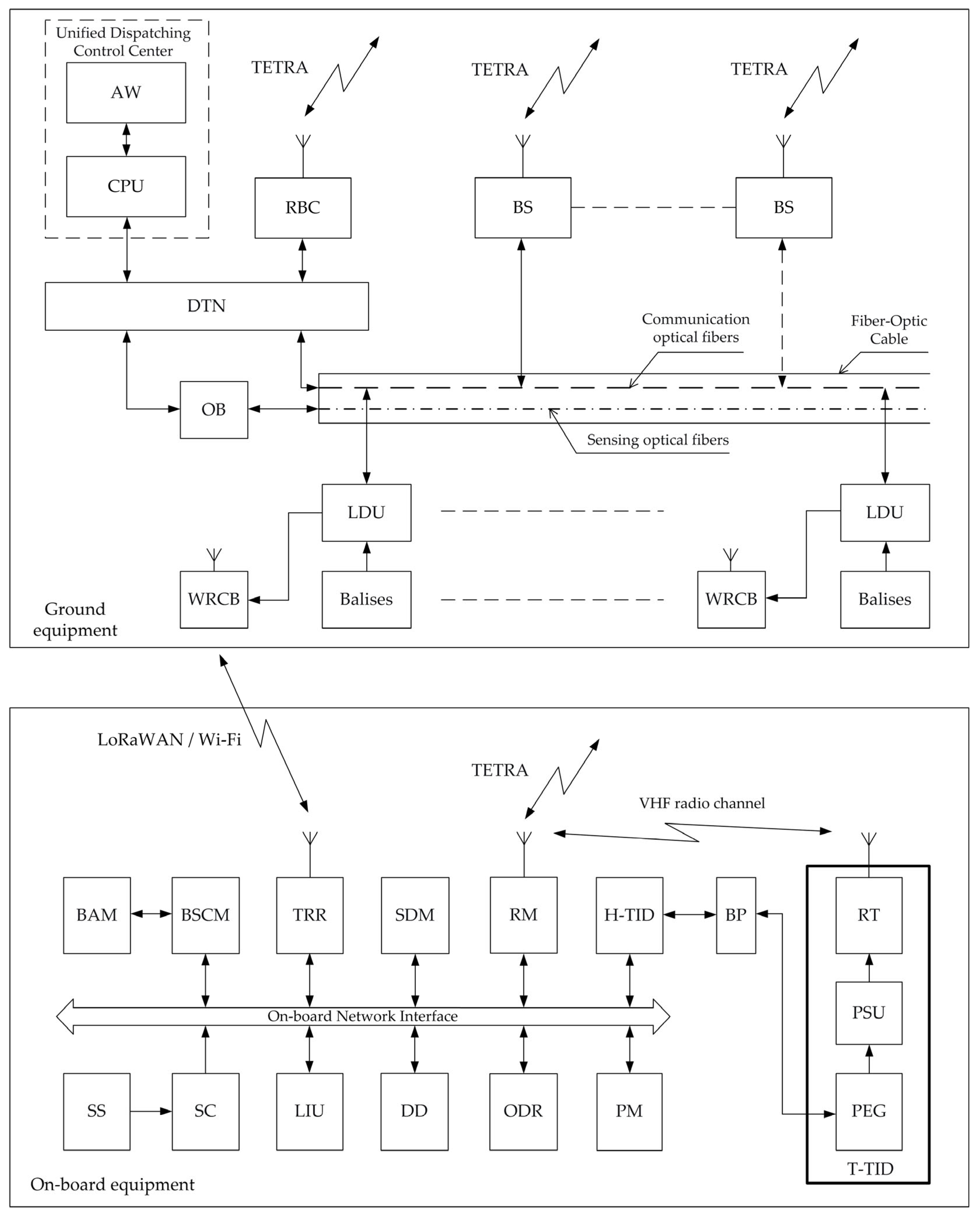
The study was conducted using the SIRDP-E interval control system, whose architecture is shown in Figure 3. The system supports two primary operating modes, described in detail below.

2.1. Normal Operation Under Full Radio Coverage

When the radio communication network operates normally and provides continuous coverage, the train interval control system with the moving-block method functions as follows.
The train run profile, generated at the automated workstation of the train dispatcher (AW) in cooperation with the central processing unit (CPU) of the unified dispatching control center (UDCC), is forwarded to the stationary radio block center (RBC). The RBC manages the database of registered trains and, interacting with all safety subsystems along the line, translates the current traffic situation into specific movement authorities. These commands are transmitted via a radio channel—either directly from the RBC antennas or through the data transmission network (DTN) using the TCP/IP protocol, from the lineside base stations (BS)—to the onboard equipment of locomotives. On board, the messages are received by the radio modem (RM) and, via the locomotive interface unit (LIU), passed to the processor module (PM).
The RBC employs a secure data transmission package built on a core that integrates the Euroradio protocol. This ensures safe communication between the RBC and the onboard equipment over an open radio network.
In the reverse direction, the PM continuously sends measured train-dynamics data to the RBC in the UDCC. The speed and position are determined by the speed sensor (SS) mounted on a wheelset, the speed sensor signal converter (SC), and the speed and distance module (SDM). The SDM counts electrical pulses from the speed sensor, calculates instantaneous speed and traveled distance, and supplies these values to the PM. The position derived by the SDM is periodically corrected using the most recently passed balise. Each balise, when energized by the 27 MHz signal emitted from the balise antenna module (BAM) as the locomotive passes over it, transmits its pre-recorded data (identifier, absolute position, etc.) to the balise signal conversion module (BSCM), which forwards it to the PM.
Reliable communication between the stationary RBC and the lineside base stations is provided by the fiber-optic cable (FOC). Each BS covers a specific radio zone and maintains radio contact with neighboring base stations. Power for the BSs and for the colocated groups of balises, lineside data units (LDU), and wayside radio communication blocks (WRCB) is supplied by the section’s terminal stations through the same FOC. This cable is hybrid, containing both communication fibers for data transmission and sensing fibers whose optical properties change under mechanical deformation.
The train integrity monitoring system is an integral part of the onboard safety equipment. It consists of two main functional units: the head unit for train integrity determination (H-TID) installed in the locomotive cab, and the tail unit for train integrity determination (T-TID) mounted on the coupler of the last wagon. The H-TID processes and displays information received from the T-TID. Communication between the two units employs a dual-channel radio system operating on frequencies compliant with international standards.
The T-TID is a self-contained device fixed to the last wagon’s automatic coupler. It includes a pneumatic-electric generator (PEG) that extracts a small amount of compressed air from the brake pipe (BP) to generate electricity, thereby powering the radio transceiver (RT) and charging the internal power supply unit (PSU). The T-TID monitors operational parameters at the rear of the train and transmits them to the H-TID, which presents the data on the driver’s display (DD). All recorded parameters are stored in the onboard data recorder (ODR) located in the locomotive.

2.2. Fallback Operation in Case of Radio Communication Failure

If radio communication between the RBC and the onboard equipment is lost (e.g., due to a lack of network coverage), the system reverts to a fallback mode that uses an interval control with fixed blocks.
The points where lineside data units are connected to the communication fibers have precisely known coordinates. Moreover, each LDU permanently stores the coordinates of its two adjacent LDUs. When a train passes over a group of balises, the balise antenna module (BAM)—installed about 21 cm above the rail head—emits a 27 MHz interrogation signal. This signal energizes the balises, which respond with the information stored in their non-volatile memory. The data transmitted to the processor module via the BSCM includes the coordinates of the next LDU ahead, the unique identifier of the balise group, the number of balises in the group, direction information, the country/region code, and details about the radio network to which the train may connect.
Simultaneously, the same 27 MHz signal activates the LDU. The LDU then wirelessly transmits (using protocols such as LoRaWAN, Wi-Fi, or other long-range radio links) the stored coordinates of the next LDU ahead. This transmission is sent via the wayside radio communication block (WRCB) and received by the telegram radio receiver (TRR) on the locomotive, finally reaching the PM.
The location of the preceding train and the occupancy of the conventionally divided block sections are determined by the optical block (OB). It detects the acoustic/vibration “noise track” generated by each moving train through the sensing fibers of the FOC. Information about these disturbances is transmitted via the data transmission network (DTN) to the UDCC’s central processing unit. The CPU then determines which LDU was last passed by the preceding train and whether it is safe to transmit the coordinates of that LDU to the following train.
Based on the received information about the position of the train ahead, the processor module of the following train calculates the permissible speed and braking curves, thereby enforcing interval control according to the fixed-block principle.
Train integrity continues to be monitored: as the train passes an LDU, the T-TID transmits its status via the same radio link to the PM.
Once radio communication between the RBC and the onboard equipment is restored, the system automatically returns to normal moving-block operation, with logical supervision performed by the CPU and the PM.

2.3. Mathematical Formulation of the Switching Logic

The transition between the Moving-Block (normal) and Fixed-Block (fallback) modes is governed by the state of the radio communication link between the onboard equipment (OBE) and the radio block center (RBC). This logic can be formally described as a finite state machine with a hysteresis function to prevent chattering (frequent switching) during intermittent communication failures. Let the system state be defined as
S ( t ) { M ,   F } ,
where S ( t ) = M   denotes Moving-Block Mode (normal operation).
  • S ( t ) = F denotes Fixed-Block Mode (fallback operation).
  • Trigger Conditions
The transition is triggered by a binary communication integrity signal, C ( t ) :
C ( t ) = 1 : Valid digital radio communication link established between OBE and RBC.
C ( t ) = 0 : Communication link lost (no connectivity or timeout exceeded).
2.
Hysteresis Logic for Mode Transition
To avoid unstable behavior near the communication boundary, the switching logic incorporates a time hysteresis (debouncing) parameter, T h o l d .
Transition to Fallback Mode ( M   F ) :
The system switches from Moving-Block to Fixed-Block Mode if the communication link is lost for a continuous duration exceeding a safety threshold:
If   ( S ( t ) = M )   a n d   ( t T h o l d t ( 1 C ( τ ) ) d τ > T h o l d ) S ( t + ) = F
where T h o l d is the maximum allowed time without communication (e.g., the time to receive the next scheduled position report).
Transition to Normal Mode ( F   M ) :
The system reverts to Moving-Block Mode as soon as stable communication is re-established and confirmed:
If   ( S ( t ) = F )   a n d   ( C ( t ) = 1 ) S ( t + ) = M
3.
Operational Parameters in Each Mode
Let x t r a i n ( t ) be the position of the train at time t, and ϑ ( t )   its speed.
In Moving-Block Mode ( S = M ) :
The safe rear end of the preceding train x r e a r p r e c ( t )   is continuously known via radio. The movement authority limit L M A ( t ) for the following train is:
L M A ( t ) = x r e a r p r e c ( t ) D s a f e
where D s a f e is a safety margin.
In Fixed-Block Mode ( S = F ) :
The system lacks real-time data on the preceding train. The movement authority is determined by the fixed position of the next confirmed-clear lineside data unit (LDU).
Let x L D U k   be the fixed coordinate of the k-th LDU. The system knows the last LDU passed by the preceding train ( k p r e c )   via the optical fiber sensing system. The movement authority limit for the following train becomes:
L M A ( t ) = x L D U k p r e c + 1
The train is permitted to proceed only to the next LDU, treating the segment as a fixed block.
4.
Safe Braking Distance Calculation
In both modes, the onboard processor module (PM) calculates the permissible speed ϑ p e r m ( t ) by solving the basic equation of motion to ensure the train stops before the limit L M A :
0 t b r a k e ϑ ( τ ) d τ L M A x t r a i n ( t )
subject to the braking deceleration profile a b r i k e ( ϑ ) of the train. In Fallback Mode, this calculation is performed using the discrete LDU coordinate rather than the continuous moving authority.
MATLAB (The MathWorks Inc., Natick, MA, USA) [34,35] was used to study the interval train control system. To evaluate the reliability of the operation proposed in [27], a MATLAB model simulating train movement over two communication channels was created, as shown in Figure 4.
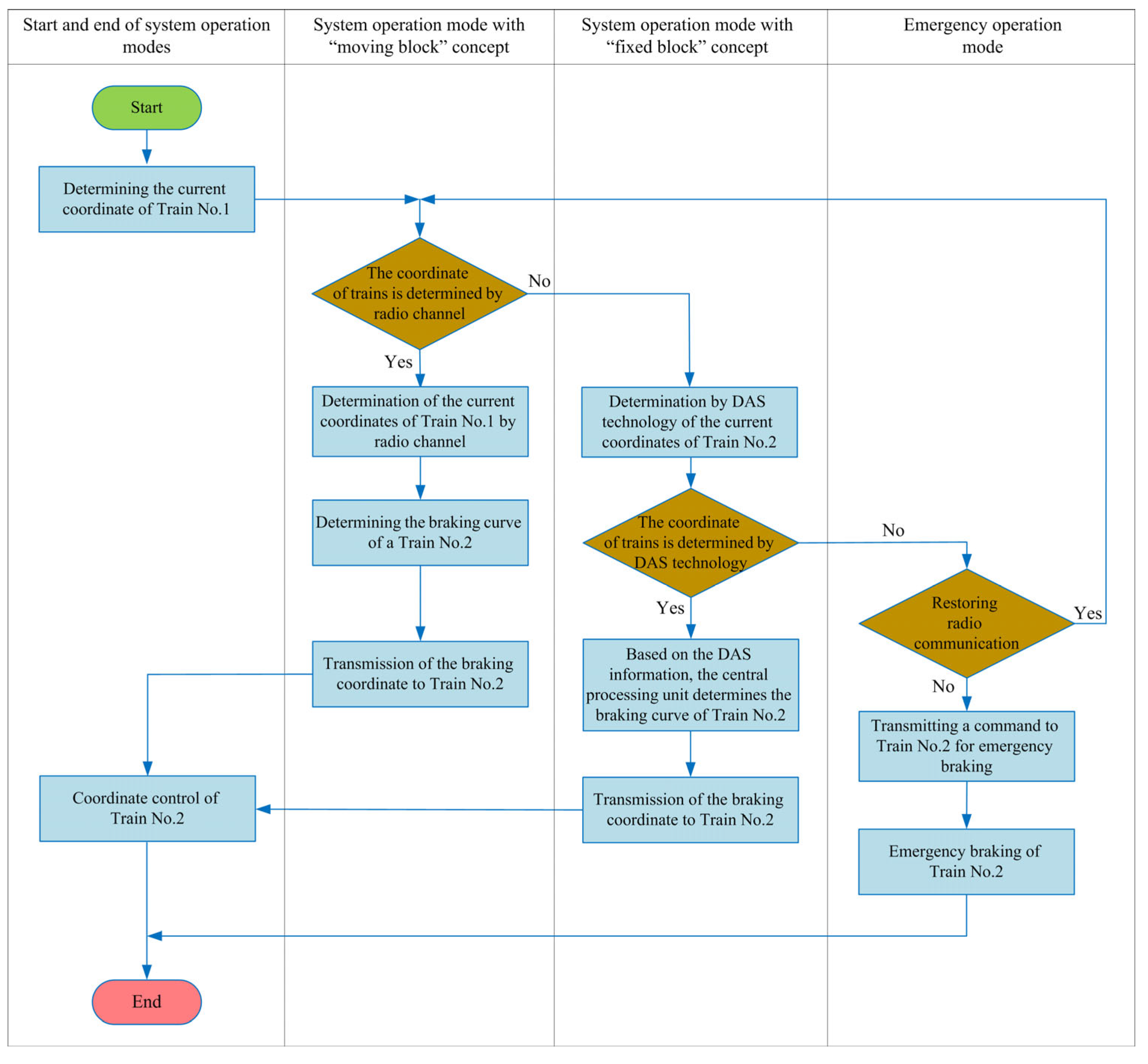
In Figure 5, the authors developed and proposed a block diagram of the operation of the train traffic control system with the joint application of the concept of fixed and moving-block sections.
A structural diagram of the model is presented in Figure 6. The model is based on the actual structure of the SIRDP-E system, which consists of two main blocks: the radio block center (RBC) and the train movement simulation block.
As shown in Figure 6, the MATLAB-based system model incorporates noise effects using a standard additive white Gaussian noise (AWGN) block from the Simulink library. Noise is introduced into the communication channel between the trains and the radio block center (RBC), affecting both the uplink (train position/speed data transmitted to the RBC) and the downlink (control commands transmitted to the trains).
For the digital radio channel (TETRA), the noise level was set to simulate realistic signal-to-noise ratios (SNR) observed in railway environments. Specifically, the model uses SNR values ranging from 7 dB (in tunnels) to 28 dB (in open areas), based on field measurements reported in the literature [36]. The noise intensity is constant within each simulation run but can be varied across scenarios to represent different environmental conditions.
For the fiber-optic channel (DAS), the noise level is significantly lower (SNR > 32 dB) due to the inherent immunity of optical fiber to electromagnetic interference. This difference in noise susceptibility between the two channels is clearly reflected in the simulation results shown in Figure 7 and Figure 8, where the DAS-based system maintains a higher average train speed (167 km/h) than the radio-based system (118 km/h) under identical interference conditions.
The implementation uses MATLAB’s built-in “AWGN” function, which adds white Gaussian noise to the transmitted signal with the specified SNR. This approach provides a realistic and reproducible method for evaluating communication reliability under controlled noise conditions.
It should be noted that the MATLAB/Simulink model presented in Figure 6 simulates the information transmission between trains and the RBC, including channel noise and delays. The extraction of train position from raw DAS acoustic data is performed using dedicated preprocessing algorithms, based on established methods reported in the literature [28,29,30,33], which provide position estimates with sufficient accuracy for moving-block applications. These estimates serve as input to the transmission model shown in Figure 6. The development of new DAS processing algorithms is beyond the scope of the present study, which focuses on evaluating the reliability of hybrid communication channels.
In accordance with the conclusion of the patent study [27], the model includes two communication channels: one is a TETRA-standard digital radio link, and the other is a fiber-optic cable-based communication path. During the model run, the effect of noise on the data rate was varied to simulate these two types of communication.
According to the program below, in the first iteration of the cycle, 5 random trains are created with maximum values of 120 km/h for goods trains and 200 km/h for passenger trains. The speed components are set randomly. In the model, speeds were expressed in units of m/s (approximately 3.6 times lower than km/h).
Then, based on these values, the initial speeds within the maximums for each of the five trains appear randomly. Also, if trains are too close to each other, their starting positions are overridden.
In subsequent iterations of the loop, the trains receive information from the RBC and adjust their speeds accordingly. The positions of the trains vary with speed.
According to this program, the RBC waits for information from the five model trains about their speeds and exact coordinates in the interval. Subsequently, control signals are generated whose speeds depend on the intervals between trains.
For this purpose, a check of the type ‘each to each’ is created:
  • If the coordinates between the controlled train and the others are expressed as a negative number, the controlled train is in front of the others, and no changes are required;
  • If the difference is positive but less than 300 m, emergency braking is required;
  • If the difference is greater than 300 m but less than 500 m, service braking is required;
  • If the difference is more than 1 km, the speed is allowed to increase up to the maximum limit (goods trains: 120 km/h; passenger train: 200 km/h);
  • If the difference is between 500 m and 1 km, the train speed remains unchanged.
The simulation parameters were selected in accordance with operational standards and the literature. Train speed limits (120 km/h for freight and 200 km/h for passenger) align with TE33A (Lokomotiv Kurastyru Zauyty, Astana, Kazakhstan) locomotive specifications [37] and Kazakh railway norms [38]. Iteration cycles of 30 and 300 h are used to simulate short-term interference and long-term stability, as recommended in railway simulation studies [34,35,39,40].
The MATLAB model presented here uses a simplified representation: randomized train departures, illustrative Gaussian noise, exponential delays, and heuristic distance thresholds (300 m emergency, 500 m service, >1 km acceleration). These choices allow demonstration of the conceptual benefits of DAS redundancy and hybrid block operation under idealized interference conditions. However, the model does not yet include realistic timetable-based train generation, field-measured interference/delay statistics, or formal safety verification of the thresholds against full braking performance envelopes.
A total of 4 simulations, two each for freight and passenger trains, were developed for each of the communication modes, which used digital radio and fiber-optic links between the train and RBC.
Appendix A shows the listing of the program blocks. Appendix B provides a listing of the RBC operation.
The simulation was carried out in MATLAB R2024b using the parameters detailed in Appendix C.
The high impact of interference on the communication system during the 30 h simulation, which employed digital radio communication between the locomotive and RBC, prevented the trains from exceeding an average speed of 118 km/h. A graph of train speed when using a communication line using the digital radio standard is shown in Figure 7.
In the locomotive and RBC, according to [27], during the 30 h of operation of the model, which used a fiber-optic communication system, the effect of interference on the communication system was minimal and train speeds averaged 167 km/h. The graph of train speed when using a fiber-optic communication line is shown in Figure 8.
In the locomotive and RBC, during the model’s 300 h of operation, a train speed of 120 km/h was recorded, but the readings changed rapidly and abruptly. Barriers to communication systems are rare, but their impact on communication quality is significant. After 200 h of modeling time, there was a significant ‘drop’ in train speed. A graph of train speed when using a communication link using the digital radio standard is shown in Figure 9.
The average train speed was about 165–170 km/h for 300 h of operation of the model, which used a communication system based on a fiber-optic cable between the locomotive and the RBC [27], and the effect of interference on the communication system was negligible. The train speed was stable, and the failure of the communication system due to obstacles was not recorded. The graph of train speed when using a fiber-optic communication line is shown in Figure 10.

3. Results and Discussion

The results of the MATLAB simulations of the proposed solution [27] to improve the reliability of interval train control systems based on the coordinate approach showed that the fiber-optic communication system is less susceptible to failures than radio communication and allows information exchange with a lower delay. This allows the allowable operational speed of trains to be increased. When radio-controlled and fiber-optic communication systems are integrated, higher allowable train speeds can be achieved, as the duplication of communication types in the SIRDP-E system, as proposed, ensures overall system reliability.
To assess sensitivity to initial conditions, the MATLAB model was run 10 times with varied randomizations of train speeds and positions. Results showed variability in average speeds of ±5–10 km/h, but consistent trends in noise resistance and speed stability. This reflects real-world conditions on the Kurozek–Ekpindi–Jarsu section, where train departures are unpredictable due to scheduling and cargo variations, as confirmed by data from JSC ‘Kazakhstan Temir Zholy’. Table 1 summarizes the sensitivity analysis.
The RBC regulates train speed by processing coordinates and issuing control signals: acceleration to maximum permissible values when the distance to the target is more than 1 km, service braking at a distance of 500–1000 m, and emergency braking at a distance of less than 300 m under conditions of stable radio communication, according to [41]. Under degraded radio communication conditions, DAS backup ensures the maintenance of safe intervals by temporarily reducing speed (e.g., from 170 km/h to 120 km/h). Figure 7, Figure 8, Figure 9 and Figure 10 present results confirming the system’s stable operation. In this case, train traffic control is performed by the central processing unit (CPU) in accordance with the SIRDP-E architecture shown in Figure 3.
Distributed Acoustic Sensing (DAS) technology offers significant advantages in terms of resistance to electromagnetic interference; however, several inherent limitations must be considered for railway applications.
First, signal attenuation over long distances is a fundamental characteristic of distributed fiber-optic sensing. The Rayleigh backscattering signal decays exponentially with distance, limiting the effective sensing range to approximately 40–50 km without amplification [30,32]. In this study, the Kurozek–Ekpindi–Jarsu section is 40.4 km long, which remains within this feasible range. For longer railway lines, periodic amplification (e.g., erbium-doped fiber amplifiers or Raman amplification) or advanced interrogation techniques such as chirped-pulse DAS would be required to maintain signal integrity.
Second, overlapping acoustic signatures from multiple trains operating simultaneously on the same or adjacent tracks can complicate signal interpretation. Advanced signal processing techniques—including time-frequency analysis, beamforming, and machine learning algorithms—are necessary to separate individual train signatures from composite signals [28,29]. In the proposed hybrid system, this risk is mitigated by the diverse redundant radio channel, which provides independent confirmation of train positions when acoustic signatures become ambiguous.
Third, the spatial resolution of standard DAS systems is typically 5–10 m, which may be insufficient for precise moving-block applications requiring meter-level accuracy. However, phase-sensitive optical time-domain reflectometry (φ-OTDR) techniques can achieve sub-meter accuracy under optimal conditions [33]. The MATLAB model presented in this study assumes a positioning accuracy of ±5 m, which is consistent with these advanced methods and sufficient for the proposed hybrid control architecture.
Fourth, environmental factors, such as temperature variations, ground coupling conditions, and mechanical strain on the fiber-optic cable, can affect signal quality and interpretation. Proper fiber installation techniques, regular calibration procedures, and continuous monitoring are essential to ensure reliable long-term performance in railway environments [30].
Despite these limitations, the proposed hybrid architecture—combining DAS with a TETRA digital radio channel—ensures that safe train operation is maintained under all conditions. In the event of DAS signal degradation, excessive attenuation, or ambiguous acoustic signatures, the system seamlessly transitions to fixed-block operation, preventing any loss of safety integrity. This redundancy-based approach effectively addresses the practical challenges of deploying DAS as a primary sensing technology while leveraging its inherent noise immunity to enhance operational reliability.
According to the CENELEC standards EN 50126 (RAMS) and EN 50129 (safety-related electronic systems for signaling), any system responsible for train detection and separation must meet SIL4 requirements–the highest level of safety integrity [42,43]. SIL4 requires that the probability of dangerous failure per hour be less than 10–8 and mandates rigorous architectural measures, such as hardware redundancy, diversity, and comprehensive failure-mode analysis. Several studies have examined the safety implications of fiber-optic sensing for railway applications [44,45].
In our proposed hybrid interval control system [34], DAS is not intended to replace the primary radio-based localization but rather to serve as a diverse redundant channel. This architecture aligns with the principles outlined in EN 50159 [43] for safety-related communication, which emphasizes the need for defense against common-cause failures [3]. Because the radio channel (TETRA) and the fiber-optic channel (DAS) operate on fundamentally different physical principles, the probability of simultaneous failure due to a common cause is significantly reduced.
In this configuration, DAS provides continuous, real-time position information that is independent of radio communication. When combined with the existing radio-based moving-block system, the overall architecture can be considered as a 2-out-of-2 diverse system: both channels must agree on train presence and location; if they disagree or if one channel fails, the system safely falls back to fixed-block operation.
While DAS technology alone is not currently certified to SIL4, its integration as a diverse redundant channel within a hybrid fixed/moving-block system provides a viable path toward achieving the required safety integrity. The fallback mechanism—automatic transition to fixed-block operation upon detection of any inconsistency—ensures that a safe state is always maintained.
In this study, the effectiveness of the proposed interval train control method, incorporating fixed and moving-block sections, was assessed using the OpenTrack microscopic modeling environment [46]. The operating railway section between the Kurozek–Ekpindi–Jarsu stations, with a length of 40.4 km from the station axes, was selected for the study. The structure of the investigated section is shown in Figure 11.
Currently, the interval control system SIRDP-E with moving-block sections technology without redundant control order transmission channels between the control center and the trains is in operation on this section, and the section is predominantly used for goods trains with a maximum section speed of 68 km/h and a technical speed of 74 km/h.
OpenTrack allows the modeling of train movements with both fixed and moving-block sections; however, in this study, separate models are developed for each case to analyze and evaluate the two methods.
In developing the model, the input data used were locomotive parameters, train categories, infrastructure (track superstructure, maximum permitted speed on the section and stations, track gradients, block section lengths, block section separation principles, interval control systems, type of traction, main and variant routes, etc.), and the current train schedule.
TE33A series locomotives are operated on this section under autonomous traction.
In the course of modeling the organization of the movement of goods trains No. 3002 and No. 3004 running between the Kurozek–Ekpindi–Jarsu stations with the application of the coordinate method of interval regulation at moving and fixed-block sections and compliance with the criteria of input parameters, comparative results were obtained in the OpenTrack microscopic modeling environment, which are reflected in the form of graphs of dependencies of various parameters. The main parameters and their values for modeling are presented in Table 2.
OpenTrack offers estimates of train movements in the form of graphs. The graphs of various dependencies obtained from modeling the section under study enable the determination of train parameters to efficiently organize train traffic on the railway section.
Figure 12 shows the graphs of train path–time dependence for goods trains No. 3002 and No. 3004 using the concept of moving and fixed-block sections.
In the following sequence of figures (Figure 13, Figure 14, Figure 15, Figure 16, Figure 17, Figure 18, Figure 19, Figure 20 and Figure 21), the blue line consistently represents the path of Train No. 3002, and the red line represents that of Train No. 3004.
Figure 13 shows the time dependency plots of train accelerations for goods trains No. 3002 and No. 3004 using the concept of moving and fixed-block sections.
Figure 14 shows the train speed vs. time plots for goods trains No. 3002 and No. 3004 using the concept of moving- and fixed-block sections.
Figure 15 shows the plots of train speed vs. track distance for goods trains No. 3002 and No. 3004 using the concept of moving- and fixed-block sections.
Figure 16 shows the plots of train acceleration vs. track distance for goods trains No. 3002 and No. 3004 using the concept of moving- and fixed-block sections.
Figure 17 shows the plots of train mechanical energy vs. track distance for goods trains No. 3002 and No. 3004 using the concept of moving- and fixed-block sections.
Figure 18 shows the graphs of train tractive power vs. track distance for goods trains No. 3002 and No. 3004 using the concept of moving- and fixed-block sections.
Figure 19 shows the plots of train energy used vs. track distance for goods trains No. 3002 and No. 3004 using the concept of moving- and fixed-block sections.
Figure 20 shows the plots of train mechanical energy vs. track distance for goods trains No. 3002 and No. 3004 using the concept of moving- and fixed-block sections.
Figure 21 shows plots of train time vs. track distance for goods trains No. 3002 and No. 3004 using the concept of moving- and fixed-block sections.
OpenTrack provides an assessment of train movements in graphical form. Figure 22 shows the schedules of goods trains No. 3002 and No. 3004 for the simulated Kurozek–Ekpendi–Jarsu railway line when train movements are organized using the moving- and fixed-block section methods.
According to the train schedule shown in Figure 22, the reduction in train intervals can be observed when organizing train traffic using the moving-block method. With the reduction in inter-train intervals, the capacity of the section increases, fuel is saved, and cargo delivery time is reduced.
The anticipated quantitative benefits of implementing moving blocks include a 20–30% reduction in inter-train headways at the beginning of the section (see Figure 22), which is expected to provide a 15–25% increase in line capacity (corresponding to the ability to operate an additional 2–3 trains per hour on the 40.4 km section). Fuel savings of 10–15% are also projected due to a reduced number of stops, along with a reduction in delivery time of 10–20 min per trip. Table 3 presents these forecasted performance metrics.
The train schedule in the OpenTrack environment is generated through modeling, taking into account the infrastructure, rolling stock, and approved train schedules entered during the simulation.
The traffic schedule obtained from the model does not align with the approved schedule, as the table identifies sections in which the capacity of the studied section is reduced. Based on this information, appropriate measures are implemented to improve the transport process.
The discrepancies between the approved train schedule and the model-generated timetable are attributed to infrastructure constraints in the studied section, including single-track segments, station bottlenecks, and speed restrictions, which collectively reduce line capacity. Based on a comparative analysis of fixed-block and moving-block scenarios, the following specific measures are proposed to improve the transportation process:
5.
Reduction in headway times. The application of the moving-block method reduces the minimum following headway compared to the Fixed-Block Mode. This creates a reserve capacity to operate additional trains on the Kurozek–Jarsu route without requiring immediate infrastructure expansion.
6.
Elimination of bottlenecks. A detailed analysis of train positions shows that adjusting the departure times of opposing trains can prevent their simultaneous occupation of limiting sections. Such adjustments help reduce the total transit time for freight trains.
7.
Enhanced energy efficiency. More precise speed regulation in the moving-block system reduces the number of unscheduled stops and subsequent acceleration cycles. This yields fuel savings and lowers operational costs.
8.
Modernization of passing loops. For sections where even moving blocks do not fully resolve capacity issues, it is recommended to extend the station tracks appropriately. This would accommodate longer freight trains and mitigate crossing conflicts in limited sections.
9.
Hybrid traffic control technology. A combined approach is proposed: using the Moving-Block Mode as the primary method to maximize throughput, while retaining the Fixed-Block Mode as a fail-safe backup in the event of TETRA radio communication failures. This strategy balances high efficiency with the required level of safety.
The reductions in travel time and headway presented in the “Kurozek–Jarsu” timetable (Figure 22) substantiate the effectiveness of the described measures.
To ensure the reliability and accuracy of the simulation results, the OpenTrack model was validated against real-world operational data provided by JSC “NC ‘Kazakhstan Temir Zholy’” (KTZ) for the Kurozek–Ekpindi–Jarsu railway section. The validation compared key operational parameters—including running times, speed profiles, and energy consumption—for freight trains No. 3002 and No. 3004 operating under the existing SIRDP-E interval control system with fixed-block sections.
The actual operational data were collected from train running logs. The following parameters were extracted for validation:
  • Actual departure and arrival times at each station;
  • Section running times;
  • Maximum and average speeds between stations.
The OpenTrack simulation was configured with identical infrastructure parameters (track gradients, speed limits, signal positions) and rolling stock characteristics (TE33A locomotives, train compositions) as those used in the real-world operation. The simulation was run more than 20 times with randomized initial conditions to account for operational variability, and the mean values were compared with field data.
The validation confirms that the OpenTrack model accurately represents real-world train operations on the studied section. This provides confidence in the subsequent comparative analysis of fixed- and moving-block concepts, as the baseline model has been calibrated against actual field data.
In the OpenTrack simulations, braking-distance calculations, essential for moving-block systems, are dynamically updated based on the train’s weight, speed, and track gradient. OpenTrack utilizes a continuous dynamic model rooted in Newton’s equations of motion, computing acceleration (or deceleration during braking) at each time step. The braking force is determined by factors including train mass (e.g., 126 tons for the TE33A locomotive), current speed (influencing air and rolling resistance), and track gradient (adjusting the effective gravitational component in the force balance). The braking distance d b is then derived by integrating the speed function:
d b = ϑ d t
where ϑ evolves from ϑ = ϑ 0 + a d t , and a (deceleration) is typically −1.0 m/s2, adjusted for these parameters. This adaptive approach ensures safe, reduced inter-train intervals, as demonstrated in the trajectory plots (e.g., Figure 22), where headways are minimized while maintaining safety envelopes compliant with the ETCS standards [46].

4. Conclusions

In the course of research on the efficiency of methods of transmission of information about train location using digital radio channels and fiber-optic cables with DAS technology, it was found that DAS technology demonstrated more reliable behavior in the presence of external interference, providing a maximum train speed of 170 km/h compared with 120 km/h.
In addition, in this study of the interval train control method based on OpenTrack microscopic modeling, it was found that the inter-train interval at the beginning of the movement was reduced as much as possible with moving-block section technology compared to fixed-block section technology. However, the final results were similar for the two concepts.
As a result, the joint use of the concepts of moving- and fixed-block sections in one system, according to the study proposed by the authors, allows for an increase in the capacity of the railway section, as there is a guaranteed interval regulation of train traffic with the use of one of the two concepts in any situation of system behavior.
This study meets its stated objectives by demonstrating (1) the reliability of DAS communication, which enables a maximum speed of 170 km/h compared to 120 km/h when using radio communication alone; (2) the combined application of fixed- and moving-block concepts allows for train movement organization even when the primary mode of the TETRA standard radio-based system is not functioning, thereby ensuring uninterrupted train operation. These results confirm the effectiveness of the hybrid approach for improving railway safety and efficiency.
Limitations of this study include the model’s assumption of ideal DAS deployment, which does not account for real-world fiber degradation, and its focus on a single railway section, thereby excluding multi-line interactions.
A sensitivity analysis was conducted to evaluate the precision of DAS-based position detection at varying train speeds, enhancing the reliability assessment of the technology. Using extended MATLAB simulations, position errors were modeled across speeds from 120 km/h (typical for TE33A freight trains) to 200 km/h (speed scenarios). At lower speeds (120–150 km/h), localization precision remains high (±10–15 m), as vibro-acoustic signals are distinct and less affected by Doppler shifts or high-frequency noise. However, at higher speeds (170–200 km/h), precision degrades to ±20–25 m due to increased signal dispersion and overlapping acoustic signatures, as supported by dispersion analysis in railway DAS applications (e.g., dispersion images showing phase velocity variations with frequency, leading to 10–15% error increase per 50 km/h speed increment).
In the present study, the primary objective of the OpenTrack evaluation was to compare the qualitative and quantitative behavior of fixed-block and moving-block regimes on the same railway section (Kurozek–Ekpindi–Jarsu) under identical infrastructure, rolling stock (TE33A locomotive), and timetable conditions. For this comparative demonstration—highlighting differences in train speed profiles, braking behavior, headway reduction, and overall smoothness of operation—the simulation of two consecutive trains (No. 3002 and No. 3004) on a single timetable was deemed sufficient.
It should be noted that the current version of OpenTrack does not natively support explicit modeling of:
  • Radio communication failures or outages;
  • DAS detection errors and their impact on reported position;
  • Dynamic switching between Fixed-Block and Moving-Block modes during a single simulation run.
To overcome these software limitations while still allowing a direct side-by-side comparison, two separate OpenTrack models were developed:
  • One configured with conventional fixed-block parameters (fixed-block lengths, fixed movement authorities);
  • The other configured with moving-block parameters (continuous movement authority, reduced virtual headways).
This approach ensured that differences in performance could be attributed solely to the block concept itself, rather than to variations in timetable, train characteristics, or external disturbances. The resulting trajectory plots (Figure 11, Figure 12, Figure 13, Figure 14, Figure 15, Figure 16, Figure 17, Figure 18, Figure 19, Figure 20 and Figure 21) visually illustrate the principal advantages of moving blocks: shorter inter-train intervals, fewer speed restrictions, and reduced stopping time.
A comprehensive multi-train capacity analysis, including statistical headway distributions, throughput under saturated traffic, average delays, safety envelope violations, sensitivity to traffic density, radio outage patterns, and DAS position errors, is beyond the scope of this proof-of-concept study and the current capabilities of OpenTrack. These aspects are planned for future research, potentially using extended scenarios, custom scripting, or integration with external probabilistic tools.
Future research could involve field testing on actual Kazakh railways and extending simulations to passenger trains to further validate and expand the approach. It should be noted that the verification of such systems has already been addressed in a number of works [10,35,47,48,49,50,51,52,53], which confirms the relevance of the chosen research direction. Furthermore, research is currently underway to verify the proposed model using the UPPAAL version 5.1.0 real-time model verification tool, with a scientific article planned for submission based on the results.

5. Patents

A utility model patent was obtained: Patent for the utility model of the Republic of Kazakhstan No. 7983, “System for interval control of train traffic using the coordinate control method.” Publication data: 24 April 2023.

Author Contributions

Conceptualization, M.O. and N.K.; methodology, M.O.; software, M.O.; validation, M.O., G.S. and Z.S.; formal analysis, Z.S.; resources, B.T. and Z.S.; data curation, G.S. and Z.J.; writing—original draft preparation, M.O. and G.S.; writing—review and editing, M.O., B.T. and G.S.; visualization, N.K.; project administration, M.O.; funding acquisition, Z.J. All authors have read and agreed to the published version of the manuscript.

Funding

This research was funded by the Science Committee of the Ministry of Science and Higher Education of the Republic of Kazakhstan, grant number AP 15473668.

Data Availability Statement

The research data supporting this study are available in the GitHub repository: https://github.com/maxatorunbekov-afk/OpenTrack_Kurozek-Jarsu/tree/main (accessed on 18 February 2026).

Acknowledgments

We would like to extend our thanks to JSC “NC ‘Kazakhstan Temir Zholy’” for supplying information regarding the infrastructure of the railway section that was surveyed.

Conflicts of Interest

The authors declare no conflicts of interest.

Abbreviations

The following abbreviations are used in this manuscript:
DASDistributed Acoustic Sensing
TE33AA series of diesel locomotives with asynchronous traction drive
TETRATErrestrial Trunked RAdio
SIRDP-ETrain control system in Kazakhstan
ETCSEuropean Train Control System
RBCRadio Block Center
UDCCUnified Dispatching Control Center
CPUCentral Processing Unit
AWAutomated Workstation of the Train Dispatcher
BSBase Station
FOKFiber-Optic Cable
OBOptical Block
DTNData Transmission Network
LDULineside Data Unit
WRCBWayside Radio Communication Block
PMProcessor Module
BSCMBalise Signal Conversion Module
BAMBalise Antenna Module
SSSpeed Sensor
SSSCSpeed Sensor Signal Converter
RMRadio Modem
SDMSpeed and Distance Module
DDDriver’s Display
LIULocomotive Interface Unit
ODROnboard Data Recorder
H-TIDHead Unit for Train Integrity Determination
T-TIDTail Unit for Train Integrity Determination
PEGPneumatic-Electric Generator
PSUPower Supply Unit
RTRadio Transceiver
BPBrake Pipe
TRRTelegram Radio Receiver
AWGNAdditive White Gaussian Noise

Appendix A

1

2
3
4
5
6
7
8
9
10
11
12
13
14
15
16
17
18
19
20
21
22
23
24
25
26
27
28
29
30
31
32
33
34
function [velocities,positions]= trains_progression(base_velo,
base_pos,train_move)
trains_number = 5;
velocities = zeros(1,trains_number);
positions = zeros(1,trains_number);
max_velo = zeros(1,trains_number);
mv_pass = 200/3.6;
mv_load = 120/3.6;
if base_pos == 0
  max_velo = (mv_passmv_load).*rand(1,trains_number) + mv_load;
    positions = randi(19500,1,trains_number);
    D = abs(diff(positions,[],2));
    dlen = length(D);
    for n = 1:1:dlen
        if D(n) <= 500
            positions(n + 1) = randi(19500);
        end
    end
    velocities = max_velo.*rand(1,trains_number);
end
if base_pos ~= 0
    for k = 1:1:trains_number
        velocities(k) = base_velo(k) + train_move(k);
    end
end
for i = 1:1:trains_number
    if velocities(i) > max_velo(i)
        velocities(i) = max_velo(i);
    elseif velocities(i) < 0
        velocities(i) = 0;
    end
end
if base_pos ~= 0
    positions = base_pos + velocities;
end

Appendix B

1

2
3
4
5
6
7
8
9
10
11
12
13
14
15
16
17
18
19
20
21
22
23
24
25
26
27
function [train_move,now_pos,now_velo] = control
(trains_position,trains_velo)
trains_number = 5;
now_pos = zeros(1,trains_number);
now_velo = zeros(1,trains_number);
train_move = zeros(1,trains_number);
for t = 1:1:trains_number
    now_pos(t) = trains_position(t);
    now_velo(t) = trains_velo(t);
    for i = 1:1:trains_number
        if i ~= t
            dif = now_pos(i)-now_pos(t);
            if dif < 0
                train_move(t) = train_move(t);
            elseif dif < 300
                train_move(t) = train_move(t)-2;
            elseif dif < 500
                train_move(t) = train_move(t)-1;
            elseif dif > 1000
                train_move(t) = train_move(t) + 2;
            else
                train_move(t) = train_move(t);
            end
        else
            train_move(t) = train_move(t);
        end
    end
end

Appendix C

Parameter CategoryParameterValue/Range
Train dynamicsNumber of trains5
Freight train max speed120 km/h (33.33 m/s)
Passenger train max speed200 km/h (55.56 m/s)
Initial position range0–19,500 m
Speed adjustment step±1 m/s (service braking)
±2 m/s (emergency/acceleration)
Braking thresholdsEmergency braking distance<300 m
Service braking distance300–500 m
Acceleration threshold>1000 m
Hold zone500–1000 m
Communication
channel (TETRA
radio)
SNR–Open field28 dB
SNR–Urban area18 dB

References

  1. Khussanov, A.; Kaldybayeva, B.; Prokhorov, O.; Khussanov, Z.; Kenzhebekov, D.; Yevadilla, M.; Janabayev, D. Agent-Based Simulation Modeling of Multimodal Transport Flows in Transportation System of Kazakhstan. Logistics 2025, 9, 172. [Google Scholar] [CrossRef]
  2. Bureau of National Statistics Agency for Strategic Planning and Reforms of the Republic of Kazakhstan. Available online: https://stat.gov.kz/en/industries/business-statistics/stat-transport/ (accessed on 11 November 2025).
  3. Pachl, J. Railway Signalling Principles, 2nd ed.; Technische Universität Braunschweig: Braunschweig, Germany, 2020; pp. 63–69. [Google Scholar]
  4. Stanley, P.; Hagelin, G.; Heijnen, F.; Löfstedt, K.; Pore, J.; Suwe, K.-H.; Zoetard, P. ETCS for Engineers, 1st ed.; Eurail Press: Hamburg, Germany, 2011; pp. 51–55. [Google Scholar]
  5. Carnevali, L.; Di Giandomenico, F.; Fantechi, A.; Gnesi, S.; Gori, G. Quantitative Dependability Evaluation of Train Control Systems in Presence of Uncertainty: A Systematic Literature Review. IEEE Trans. Intell. Transport. Syst. 2025, 26, 4298–4314. [Google Scholar] [CrossRef]
  6. Dick, C.T.; Mussanov, D.; Evans, L.E.; Roscoe, G.S.; Chang, T.-Y. Relative Capacity and Performance of Fixed- and Moving-Block Control Systems on North American Freight Railway Lines and Shared Passenger Corridors. Transp. Res. Rec. J. Transp. Res. Board 2019, 2673, 250–261. [Google Scholar] [CrossRef]
  7. Roscoe, G.; Tyler Dick, C. Comparing the Efficiency and Effectiveness of Different Train-Following Control Algorithms for Fleets of Heavy-Haul Freight Trains under Moving Blocks. Transp. Res. Rec. J. Transp. Res. Board 2023, 2677, 446–459. [Google Scholar] [CrossRef]
  8. Steuer, M.; Burdzik, R.; Piednoir, F. Implementation of Global Navigation Satellite Systems in Railway Traffic Control Systems: Overview of Navigation Systems, Application Areas, and Implementation Plans. Appl. Sci. 2025, 15, 356. [Google Scholar] [CrossRef]
  9. Ranjbar, V.; Olsson, N.O.E.; Sipilä, H. Impact of Signalling System on Capacity–Comparing Legacy ATC, ETCS Level 2 and ETCS Hybrid Level 3 Systems. J. Rail Transp. Plan. Manag. 2022, 23, 100322. [Google Scholar] [CrossRef]
  10. Himrane, O.; Beugin, J.; Ghazel, M. Implementation of a Model-Oriented Approach for Supporting Safe Integration of GNSS-Based Virtual Balises in ERTMS/ETCS Level 3. IEEE Open J. Intell. Transp. Syst. 2023, 4, 294–310. [Google Scholar] [CrossRef]
  11. Liu, R. Simulation Model of Speed Control for the Moving-Block Systems under ERTMS Level 3. In Proceedings of the 2016 IEEE International Conference on Intelligent Rail Transportation (ICIRT), Birmingham, UK, 23–25 August 2016; pp. 322–327. [Google Scholar]
  12. Bažant, M.; Bulíček, J. Impact Assessment of Interlocking Systems on Single-Track Railway Lines as a Measure Leading to Resilient Railway System. J. Adv. Transp. 2022, 2022, 1–18. [Google Scholar] [CrossRef]
  13. Roscoe, G.; Dick, C.T. Comparing the Effectiveness of Fixed, Virtual, and Moving Block Train Control Systems on a Mixed Single- and Double-Track U.S. Freight Rail Corridor. Transp. Res. Rec. J. Transp. Res. Board 2023, 2677, 151–163. [Google Scholar] [CrossRef]
  14. Yousefi, M. Characterizing the Performance of Fixed-Block and Moving-Block Signal Systems in Urban Rail Transit: A Microscopic Simulation Approach; SSRN: Rochester, NY, USA, 2024. [Google Scholar]
  15. Baldini, G.; Nai Fovino, I.; Masera, M.; Luise, M.; Pellegrini, V.; Bagagli, E.; Rubino, G.; Malangone, R.; Stefano, M.; Senesi, F. An Early Warning System for Detecting GSM-R Wireless Interference in the High-Speed Railway Infrastructure. Int. J. Crit. Infrastruct. Prot. 2010, 3, 140–156. [Google Scholar] [CrossRef]
  16. Wójcik, W. Difficulties in TETRA Operation with Moving Block in Kazakhstan. Electrotech. Rev. 2020, 1, 131–134. [Google Scholar] [CrossRef]
  17. Hoang, T.S.; Butler, M.; Reichl, K. The Hybrid ERTMS/ETCS Level 3 Case Study. In Abstract State Machines Alloy, B., TLA, VDM, and Z; Butler, M., Raschke, A., Hoang, T.S., Reichl, K., Eds.; Lecture Notes in Computer Science; Springer International Publishing: Cham, Switzerland, 2018; Volume 10817, pp. 251–261. ISBN 978-3-319-91270-7. [Google Scholar]
  18. Butler, M.; Hoang, T.S.; Raschke, A.; Reichl, K. Introduction to Special Section on the ABZ 2018 Case Study: Hybrid ERTMS/ETCS Level 3. Int. J. Softw. Tools Technol. Transfer 2020, 22, 249–255. [Google Scholar] [CrossRef]
  19. Cascino, A.; Meli, E.; Rindi, A. Design and Optimization of a Hybrid Railcar Structure with Multilayer Composite Panels. Materials 2025, 18, 5013. [Google Scholar] [CrossRef] [PubMed]
  20. Tang, J.; Zhou, Z.; Chen, H.; Wang, S.; Gutiérrez, A. Research on the Lightweight Design of GFRP Fabric Pultrusion Panels for Railway Vehicle. Compos. Struct. 2022, 286, 115221. [Google Scholar] [CrossRef]
  21. Tang, J.; Zhou, Z.; Chen, H.; Wang, S.; Gutiérrez, A.; Zhang, C.; Deng, J. Laminate Design, Optimization, and Testing of an Innovative Carbon Fiber-reinforced Composite Sandwich Panel for High-speed Train. Polym. Compos. 2021, 42, 5811–5829. [Google Scholar] [CrossRef]
  22. Cascino, A.; Meli, E.; Rindi, A. High-Fidelity Finite Element Modelling (FEM) and Dynamic Analysis of a Hybrid Aluminium–Honeycomb Railway Vehicle Carbody. Appl. Sci. 2026, 16, 549. [Google Scholar] [CrossRef]
  23. Luo, R.K.; Gabbitas, B.L.; Brickle, B.V. Fatigue Life Evaluation of a Railway Vehicle Bogie Using an Integrated Dynamic Simulation. Proc. Inst. Mech. Eng. Part F J. Rail Rapid Transit 1994, 208, 123–132. [Google Scholar] [CrossRef]
  24. Xiu, R.; Spiryagin, M.; Wu, Q.; Yang, S.; Liu, Y. Fatigue Life Assessment Methods for Railway Vehicle Bogie Frames. Eng. Fail. Anal. 2020, 116, 104725. [Google Scholar] [CrossRef]
  25. Luo, W.; Wang, B.; Wang, W.; Li, Q.; Liu, X. Track Structure Influence Analysis on Metro Bogie Frame Dynamic Stress with a Rigid-Flexible Coupled Model. Eng. Fail. Anal. 2025, 171, 109357. [Google Scholar] [CrossRef]
  26. Peng, J.; Shangguan, W.; Chai, L.; Chen, J.; Peng, C.; Cai, B. V2X-Enabled Platoon Control for Aperiodic Congestion Mitigation via Moving Bottlenecks in Mixed Traffic Environments. IEEE Trans. Veh. Technol. 2025, 1–13. [Google Scholar] [CrossRef]
  27. Orunbekov, M.; Suleimenova, G.; Shukamanov, Z.; Kassym, R.; Seitbekova, A. System for Interval Control of Train Traffic with Coordinate Control Method. Patent No. 7983, 24 April 2023. [Google Scholar]
  28. Wiesmeyr, C.; Litzenberger, M.; Waser, M.; Papp, A.; Garn, H.; Neunteufel, G.; Döller, H. Real-Time Train Tracking from Distributed Acoustic Sensing Data. Appl. Sci. 2020, 10, 448. [Google Scholar] [CrossRef]
  29. Cedilnik, G.; Hunt, R.; Lees, G. Advances in Train and Rail Monitoring with DAS. In Proceedings of the 26th International Conference on Optical Fiber Sensors; OSA: Lausanne, Switzerland, 2018; p. ThE35. [Google Scholar]
  30. Kowarik, S.; Hussels, M.-T.; Chruscicki, S.; Münzenberger, S.; Lämmerhirt, A.; Pohl, P.; Schubert, M. Fiber Optic Train Monitoring with Distributed Acoustic Sensing: Conventional and Neural Network Data Analysis. Sensors 2020, 20, 450. [Google Scholar] [CrossRef] [PubMed]
  31. Vidovic, I.; Marschnig, S. Optical Fibres for Condition Monitoring of Railway Infrastructure—Encouraging Data Source or Errant Effort? Appl. Sci. 2020, 10, 6016. [Google Scholar] [CrossRef]
  32. Muñoz, F.; Urricelqui, J.; Soto, M.A.; Jimenez-Rodriguez, M. Finding Well-Coupled Optical Fiber Locations for Railway Monitoring Using Distributed Acoustic Sensing. Sensors 2023, 23, 6599. [Google Scholar] [CrossRef]
  33. Peng, F.; Duan, N.; Rao, Y.-J.; Li, J. Real-Time Position and Speed Monitoring of Trains Using Phase-Sensitive OTDR. IEEE Photon. Technol. Lett. 2014, 26, 2055–2057. [Google Scholar] [CrossRef]
  34. Nitsch, A.; Nitsch@Uni, A.; Beichler, B.; Beichler@Uni, B.; Golatowski, F.; Haubelt, C.; Haubelt@Uni, C. Model-Based Systems Engineering with Matlab/Simulink in the Railway Sector. MBMV 2015, 125–134. [Google Scholar] [CrossRef]
  35. Basile, D.; Ter Beek, M.H.; Ferrari, A.; Legay, A. Modelling and Analysing ERTMS L3 Moving Block Railway Signalling with Simulink and Uppaal SMC. In Formal Methods for Industrial Critical Systems; Larsen, K.G., Willemse, T., Eds.; Lecture Notes in Computer Science; Springer International Publishing: Cham, Switzerland, 2019; Volume 11687, pp. 1–21. ISBN 978-3-030-27007-0. [Google Scholar]
  36. Wang, C.-X.; Ghazal, A.; Ai, B.; Liu, Y.; Fan, P. Channel Measurements and Models for High-Speed Train Communication Systems: A Survey. IEEE Commun. Surv. Tutor. 2016, 18, 974–987. [Google Scholar] [CrossRef]
  37. Abdullayev, S.; Bakyt, G.; Kamzina, A.; Sarsanbekov, K.; Abdullayeva, A. Interaction of the TE33a Diesel Locomotive and the Railway Track on Curved Section with Radius 290 m. Komunikácie 2023, 25, B315–B326. [Google Scholar] [CrossRef]
  38. Rules for the Technical Operation of Railway Transport. Available online: https://adilet.zan.kz/rus/docs/V1500011897 (accessed on 15 February 2026).
  39. Kochan, A.; Daszczuk, W.B.; Grabski, W.; Karolak, J. Formal Verification of the European Train Control System (ETCS) for Better Energy Efficiency Using a Timed and Asynchronous Model. Energies 2023, 16, 3602. [Google Scholar] [CrossRef]
  40. Gao, S.; Song, Q.; Jiang, H.; Shen, D. History Makes the Future: Iterative Learning Control for High-Speed Trains. IEEE Intell. Transport. Syst. Mag. 2024, 16, 6–21. [Google Scholar] [CrossRef]
  41. UNISIG. Subset-026, ERTMS/ETCS System Requirements Specification, Issue 4.0.0. European Union Agency for Railways, 2023. Available online: https://www.scribd.com/document/712358112/ETCS-SUBSET-026-1-v400 (accessed on 16 February 2026).
  42. EN 50126-1:2017; Railway Applications–The Specification and Demonstration of Reliability, Availability, Maintainability and Safety (RAMS)–Part 1: Generic RAMS Process. CENELEC: Brussels, Belgium, 2017.
  43. EN 50129:2018; Railway Applications–Communication, Signalling and Processing Systems—Safety Related Electronic Systems for Signalling. CENELEC: Brussels, Belgium, 2018.
  44. Rahman, M.A.; Taheri, H.; Dababneh, F.; Karganroudi, S.S.; Arhamnamazi, S. A Review of Distributed Acoustic Sensing Applications for Railroad Condition Monitoring. Mech. Syst. Signal Process. 2024, 208, 110983. [Google Scholar] [CrossRef]
  45. Cai, Y.; Xu, T.; Ma, J.; Yan, W. Train Detection and Classification Using Distributed Fiber-Optic Acoustic Sensing. Interpretation 2021, 9, SJ13–SJ22. [Google Scholar] [CrossRef]
  46. OpenTrack Railway Technology Ltd.; ETH Zurich, Institute for Transport Planning and Systems. Simulation of Railway Networks (OpenTrack Manual); OpenTrack Railway Technology Ltd.: Zürich, Switzerland, 2019. [Google Scholar]
  47. Grobelna, I.; Gajewski, K.; Karatkevich, A. A Systematic Review on the Applications of Uppaal. Sensors 2025, 25, 3484. [Google Scholar] [CrossRef] [PubMed]
  48. Meng, Z.; Tang, T.; Wei, G.; Yuan, L. Analysis of ATO System Operation Scenarios Based on UPPAAL and the Operational Design Domain. Electronics 2021, 10, 503. [Google Scholar] [CrossRef]
  49. Basile, D.; Ter Beek, M.H.; Fantechi, A.; Gnesi, S.; Mazzanti, F.; Piattino, A.; Trentini, D.; Ferrari, A. On the Industrial Uptake of Formal Methods in the Railway Domain: A Survey with Stakeholders. In Integrated Formal Methods; Furia, C.A., Winter, K., Eds.; Lecture Notes in Computer Science; Springer International Publishing: Cham, Switzerland, 2018; Volume 11023, pp. 20–29. ISBN 978-3-319-98937-2. [Google Scholar]
  50. Basile, D.; Ter Beek, M.H.; Ciancia, V. Statistical Model Checking of a Moving Block Railway Signalling Scenario with Uppaal SMC: Experience and Outlook. In Leveraging Applications of Formal Methods, Verification and Validation; Margaria, T., Steffen, B., Eds.; Lecture Notes in Computer Science; Springer International Publishing: Cham, Switzerland, 2018; Volume 11245, pp. 372–391. ISBN 978-3-030-03420-7. [Google Scholar]
  51. Ferrari, A.; Mazzanti, F.; Basile, D.; Beek, M.H.T.; Fantechi, A. Comparing Formal Tools for System Design: A Judgment Study. In Proceedings of the ACM/IEEE 42nd International Conference on Software Engineering, ACM, Seoul, South Korea, 27 June–19 July 2020; pp. 62–74. [Google Scholar]
  52. Lecomte, T.; Pinger, R.; Romanovsky, A. (Eds.) Reliability, Safety, and Security of Railway Systems. Modelling, Analysis, Verification, and Certification. In Proceedings of the First International Conference, RSSRail 2016, Paris, France, 28–30 June 2016; Lecture Notes in Computer Science. Springer International Publishing: Cham, Switzerland, 2016; Volume 9707, ISBN 978-3-319-33950-4. [Google Scholar]
  53. Liu, Y.; Jiang, D.; Dai, S.; Li, Z. Hierarchical Modeling and Analysis of TCC Subsystem in CTCS Level 3 Using UPPAAL. In Proceedings of the 2016 IEEE 19th International Conference on Intelligent Transportation Systems (ITSC), Rio de Janeiro, Brazil, 1–4 November 2016; pp. 713–718. [Google Scholar]
Figure 1. Cargo transport in containers.
Figure 1. Cargo transport in containers.
Applsci 16 02185 g001
Figure 2. Methods of interval control.
Figure 2. Methods of interval control.
Applsci 16 02185 g002
Figure 3. SIRDP-E system architecture.
Figure 3. SIRDP-E system architecture.
Applsci 16 02185 g003
Figure 4. Structure of the organization of communication channels.
Figure 4. Structure of the organization of communication channels.
Applsci 16 02185 g004
Figure 5. Block diagram of train traffic control system operation with joint application of the concept of fixed and moving-block sections.
Figure 5. Block diagram of train traffic control system operation with joint application of the concept of fixed and moving-block sections.
Applsci 16 02185 g005
Figure 6. MATLAB-based system model.
Figure 6. MATLAB-based system model.
Applsci 16 02185 g006
Figure 7. Train speed when using digital radio communication.
Figure 7. Train speed when using digital radio communication.
Applsci 16 02185 g007
Figure 8. Train speed when using a fiber-optic link.
Figure 8. Train speed when using a fiber-optic link.
Applsci 16 02185 g008
Figure 9. Train speed when using digital radio communication.
Figure 9. Train speed when using digital radio communication.
Applsci 16 02185 g009
Figure 10. Train speed when using a fiber-optic link.
Figure 10. Train speed when using a fiber-optic link.
Applsci 16 02185 g010
Figure 11. Structure of the studied railway line.
Figure 11. Structure of the studied railway line.
Applsci 16 02185 g011
Figure 12. Graphs of train path vs. time for goods trains No. 3002 and No. 3004 using the concept of moving-block (a) and fixed-block (b) sections.
Figure 12. Graphs of train path vs. time for goods trains No. 3002 and No. 3004 using the concept of moving-block (a) and fixed-block (b) sections.
Applsci 16 02185 g012
Figure 13. Plots of train accelerations vs. time for goods trains No. 3002 and No. 3004 using the concept of moving-block (a) and fixed-block (b) sections.
Figure 13. Plots of train accelerations vs. time for goods trains No. 3002 and No. 3004 using the concept of moving-block (a) and fixed-block (b) sections.
Applsci 16 02185 g013
Figure 14. Graphs of train speed vs. time for goods trains No. 3002 and No. 3004 using the concept of moving-block (a) and fixed-block (b) sections.
Figure 14. Graphs of train speed vs. time for goods trains No. 3002 and No. 3004 using the concept of moving-block (a) and fixed-block (b) sections.
Applsci 16 02185 g014
Figure 15. Graphs of dependence of train speed on track distance for goods trains No. 3002 and No. 3004 using the concept of moving-block (a) and fixed-block (b) sections.
Figure 15. Graphs of dependence of train speed on track distance for goods trains No. 3002 and No. 3004 using the concept of moving-block (a) and fixed-block (b) sections.
Applsci 16 02185 g015
Figure 16. Graphs of dependence of train acceleration on track distance for goods trains No. 3002 and No. 3004 using the concept of moving-block (a) and fixed-block (b) sections.
Figure 16. Graphs of dependence of train acceleration on track distance for goods trains No. 3002 and No. 3004 using the concept of moving-block (a) and fixed-block (b) sections.
Applsci 16 02185 g016
Figure 17. Graphs of dependence of train tractive energy on track distance for goods trains No. 3002 and No. 3004 using the concept of moving-block (a) and fixed-block (b) sections.
Figure 17. Graphs of dependence of train tractive energy on track distance for goods trains No. 3002 and No. 3004 using the concept of moving-block (a) and fixed-block (b) sections.
Applsci 16 02185 g017
Figure 18. Graphs of the dependence of train tractive power on track distance for goods trains No. 3002 and No. 3004 using the concept of moving-block (a) and fixed-block (b) sections.
Figure 18. Graphs of the dependence of train tractive power on track distance for goods trains No. 3002 and No. 3004 using the concept of moving-block (a) and fixed-block (b) sections.
Applsci 16 02185 g018
Figure 19. Graphs of the dependence of the used train energy on the track distance for goods trains No. 3002 and No. 3004 using the concept of moving-block (a) and fixed-block (b) sections.
Figure 19. Graphs of the dependence of the used train energy on the track distance for goods trains No. 3002 and No. 3004 using the concept of moving-block (a) and fixed-block (b) sections.
Applsci 16 02185 g019
Figure 20. Graphs of dependence of train mechanical energy on track distance for goods trains No. 3002 and No. 3004 using the concept of moving-block (a) and fixed-block (b) sections.
Figure 20. Graphs of dependence of train mechanical energy on track distance for goods trains No. 3002 and No. 3004 using the concept of moving-block (a) and fixed-block (b) sections.
Applsci 16 02185 g020
Figure 21. Graphs of train time vs. track distance for goods trains No. 3002 and No. 3004 using the concept of moving-block (a) and fixed-block (b) sections.
Figure 21. Graphs of train time vs. track distance for goods trains No. 3002 and No. 3004 using the concept of moving-block (a) and fixed-block (b) sections.
Applsci 16 02185 g021
Figure 22. Timetables of trains No. 3002 and No. 3004 for the modeled Kurozek–Ekpendi–Jarsu railway line when train traffic is organized by the moving-block (a) and fixed-block (b) section methods.
Figure 22. Timetables of trains No. 3002 and No. 3004 for the modeled Kurozek–Ekpendi–Jarsu railway line when train traffic is organized by the moving-block (a) and fixed-block (b) section methods.
Applsci 16 02185 g022
Table 1. Sensitivity analysis results for MATLAB simulations.
Table 1. Sensitivity analysis results for MATLAB simulations.
IterationAvg. Speed (Radio, km/h)Avg. Speed (DAS, km/h)Variability (±km/h)
1–5115–125165–1755–10
6–10110–12016–175–10
Table 2. Main parameters and their values used for modeling.
Table 2. Main parameters and their values used for modeling.
ParametersValues
Number of trains participating in the model2
Train numbers3002, 3004
Train categoryCargo
Length of railway section, km40.4
Quantity of station3
Type of tractionDiesel locomotive
Train length without a locomotive, m:
No. 3002793
No. 30041211
Type of locomotiveTE33A
Maximum speed of locomotive, km/h120
Length of locomotive body, m21
Weight of locomotive, tons138
Maximum locomotive tractive force, kN533
Table 3. Estimated quantitative benefits based on simulation results.
Table 3. Estimated quantitative benefits based on simulation results.
MetricFixed-BlockMoving BlockImprovement (%)
Inter-train interval15–20 min10–15 min20–30
Line capacity (trains/h)4–56–715–20
Fuel savingsBaseline10–15%10–15
Delivery time reductionBaseline10–20 minN/A
Disclaimer/Publisher’s Note: The statements, opinions and data contained in all publications are solely those of the individual author(s) and contributor(s) and not of MDPI and/or the editor(s). MDPI and/or the editor(s) disclaim responsibility for any injury to people or property resulting from any ideas, methods, instructions or products referred to in the content.

Share and Cite

MDPI and ACS Style

Orunbekov, M.; Teltayev, B.; Suleimenova, G.; Karymsakova, N.; Julayeva, Z.; Shukamanov, Z. Modeling a Railway Section to Assess the Effectiveness of Fixed- and Moving-Block Systems. Appl. Sci. 2026, 16, 2185. https://doi.org/10.3390/app16052185

AMA Style

Orunbekov M, Teltayev B, Suleimenova G, Karymsakova N, Julayeva Z, Shukamanov Z. Modeling a Railway Section to Assess the Effectiveness of Fixed- and Moving-Block Systems. Applied Sciences. 2026; 16(5):2185. https://doi.org/10.3390/app16052185

Chicago/Turabian Style

Orunbekov, Maxat, Bagdat Teltayev, Gulfariza Suleimenova, Nurgul Karymsakova, Zhazira Julayeva, and Zhanibek Shukamanov. 2026. "Modeling a Railway Section to Assess the Effectiveness of Fixed- and Moving-Block Systems" Applied Sciences 16, no. 5: 2185. https://doi.org/10.3390/app16052185

APA Style

Orunbekov, M., Teltayev, B., Suleimenova, G., Karymsakova, N., Julayeva, Z., & Shukamanov, Z. (2026). Modeling a Railway Section to Assess the Effectiveness of Fixed- and Moving-Block Systems. Applied Sciences, 16(5), 2185. https://doi.org/10.3390/app16052185

Note that from the first issue of 2016, this journal uses article numbers instead of page numbers. See further details here.

Article Metrics

Back to TopTop