Innovative Characterisation of By-Products from Intensive Agriculture for Their Use as Reinforcement in Biocomposites and Construction Materials
Abstract
1. Introduction
2. Materials and Methods
2.1. Materials
2.1.1. Organic Residues from Intensive Agriculture
2.1.2. Inorganic Residues from the Intensive Agriculture
2.2. Methods
2.2.1. Moisture Content of the Agricultural Residue
2.2.2. Analysis of the Water Absorption of the Fibres
2.2.3. Analysis of Weight Loss of Agricultural By-Product Due to Environmental Degradation Effects
2.2.4. Tensile Strength of the Fibres
2.2.5. Microstructure Analysis with the Inverted-Plate Optical Microscope
2.2.6. High-Resolution Scanning Electron Microscope (HRSEM) Analysis
2.2.7. Three-Dimensional X-Ray Microscope Analysis
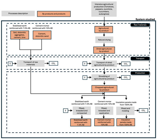
2.2.8. Life Cycle Analysis (LCA)
- Stabilised earth reinforced with 7.5% agricultural by-product.
- Cement mortar reinforced with 10.0% agricultural by-product.
- 100% agricultural by-product semi-rigid insulating panel.
| Material | Agricultural Residue Proportion (%) | Mass Soil or Cement (kg) | References |
|---|---|---|---|
| Stabilised earth reinforced with 7.5% agricultural by-product (AB) | 7.5% 1 | 2500 | [43,44,47,48,49,50] |
| Cement mortar reinforced with 10.0% AB | 10.0% 2 | 0.45 | [43,45,49] |
| 100% AB semi-rigid insulating panel | 100% | - | [43,46,49] |
3. Results
3.1. Moisture Content of the Agricultural Residue
3.2. Analysis of the Water Absorption of the Fibres
3.3. Analysis of Weight Loss of Agricultural By-Product Due to Environmental Degradation Effects
3.4. Tensile Behaviour of Fibres
3.5. Microstructure Analysis with the Inverted-Plate Optical Microscope
3.6. Analysis of Stems of the Plant Family Cucurbitacea with the 3D X-Ray Microscope
3.7. Comparison Between High-Resolution Scanning Electron Microscope (HRSEM) and 3D X-Ray Microscope Analysis
3.8. Life Cycle Analysis (LCA) and Production Potential of the Construction Materials Reinforced with Agricultural By-Product
4. Conclusions
- The agricultural by-product studied exhibited a high water absorption range, between 197.42 ± 1.57% and 268.57 ± 2.03%. On average, residues from the Cucurbitaceae plant family, such as cucumber and zucchini, had a 13.5% higher absorption capacity than the Solanaceae plant family.
- Cucumber fibres were found to demonstrate a maximum tensile strength of 19.83 MPa. This by-product had smaller diameter stems than the other typologies, which facilitated a better distribution of the applied tensile force across the section (i.e., its microstructure) and length of the stem. This resulted in the stem functioning as a whole and not weakening in specific areas, which would otherwise have affected its mechanical performance.
- The porosity of the fibres under consideration ranged from 47.44% to 60.36% within the Solanaceae plant family and from 55.89% to 61.18% within the Cucurbitaceae plant family. Porosity is a determining factor in the calculation of the lightening of the construction materials developed with the use of these fibres.
- The analysis of crystallisations in the plant structures of the agricultural by-products studied by HRSEM scanning revealed the presence of chemical elements. These elements were attributed to the fertilisers employed in intensive agriculture, as well as to the nutrients presented in the soil in which the plants were cultivated. It is important to consider their presence in order to specify the optimal use of the building materials to be developed.
- The use of agricultural by-products as a reinforcement material for stabilised soil and for use as a semi-rigid panel offered significant ecological benefits, attaining negative GWP values of −67.036 kg/m3 CO2 equivalent and −1.104 kg/m2 CO2 equivalent, respectively. Cement mortar reinforced with the agriculture by-product achieved a GWP value of 3.862 kg/m2 CO2 equivalent.
- The comprehensive characterisation of agricultural fibres presented in the current manuscript has a direct impact on the development of materials from these by-products. In consideration of this aforementioned characterisation, a specific plan for the development of materials from agricultural fibres can be formulated. A consistent planning includes the following aspects:
- The implementation of various pre-soaking techniques on fibres must be considered, given their high water absorption capacity. This can potentially impact the workability of the mixture and the mechanical properties of the developed material.
- An analysis of fibre-reinforced material cracking and its ductile behaviour is also necessary.
- A microstructure analysis of fibre-reinforced materials exposed to weathering or high moisture and temperature oscillations is required. This phenomenon has the capacity to compromise the fibre-matrix bond, a consequence of the contraction and expansion movements of the fibres.
- The study of the lightening and porosity of the materials as a consequence of the addition of fibres is also required.
Author Contributions
Funding
Institutional Review Board Statement
Informed Consent Statement
Data Availability Statement
Acknowledgments
Conflicts of Interest
Abbreviations
References
- Tong, X.; Zhang, X.; Fensholt, R.; Jensen, P.; Li, S.; Larsen, M.; Reiner, F.; Tian, F.; Brandt, M. Global Area Boom for Greenhouse Cultivation Revealed by Satellite Mapping. Nat. Food 2024, 5, 513–523. [Google Scholar] [CrossRef] [PubMed]
- López, J.C.; Pérez, C.; Acien, F.G. Vegetable Waste from the Greenhouses of Almeria (Original Article in Spanish: Residuos Vegetales Procedentes de Los Invernaderos de Almería). 2016. Available online: https://www.cajamar.es/storage/documents/017-restos-vegetales-1466406472-2d5fa.pdf (accessed on 29 April 2025).
- Junta de Andalucía Mapping of Greenhouses in Almería, Granada and Málaga (Original Document in Spanish: Cartografía de Invernaderos En Almería, Granada y Málaga). Consejería de Agricultura, Ganadería, Pesca y Desarrollo Sostenible, Junta de Andalucía. 2020. Available online: https://www.juntadeandalucia.es/export/drupaljda/producto_estadistica/19/06/Cartografia%20_inv_AL_GR_MA_v201127.pdf (accessed on 29 April 2025).
- Céspedes, A.J.; García, M.C.; Pérez, J.J.; Cuadrado, I.M. Characterisation of the Protected Horticultural Exploitation of Almeria (Article Original in Spanish: Caracterización de La Explotación Hortícola Protegida de Almería). 2009. Available online: https://www.juntadeandalucia.es/export/drupaljda/noticias/16/07/160708_El%20Sistema%20de%20Producci%C3%B3n%20Hort%C3%ADcola%20de%20la%20Provincia%20de%20Almer%C3%ADa.pdf (accessed on 29 April 2025).
- Sayadi-Gmada, S.; Rodríguez-Pleguezuelo, C.R.; Rojas-Serrano, F.; Parra-López, C.; Parra-Gómez, S.; García-García, M.d.C.; García-Collado, R.; Lorbach-Kelle, M.B.; Manrique-Gordillo, T. Inorganic Waste Management in Greenhouse Agriculture in Almeria (SE Spain): Towards a Circular System in Intensive Horticultural Production. Sustainability 2019, 11, 3782. [Google Scholar] [CrossRef]
- Directive EU 2018/851 European Parliament Directive (EU) 2018/851 of the European Parliament and of the Council of 30 May 2018 Amending Directive 2008/98/EC on Residue (Text with EEA Relevance). 2018, Volume 150. Available online: http://data.europa.eu/eli/dir/2018/851/oj/eng (accessed on 29 April 2025).
- Cassou, E. Field Burning. Agricultural Pollution. World Bank: Washington, DC, USA, 2018. Available online: https://documents1.worldbank.org/curated/en/989351521207797690/pdf/124342-repl-WB-Knowledge-Burning.pdf (accessed on 29 April 2025).
- Chang, J.; Wu, X.; Wang, Y.; Meyerson, L.A.; Gu, B.; Min, Y.; Xue, H.; Peng, C.; Ge, Y. Does Growing Vegetables in Plastic Greenhouses Enhance Regional Ecosystem Services beyond the Food Supply? Front. Ecol. Environ. 2013, 11, 43–49. [Google Scholar] [CrossRef]
- Sadh, P.K.; Duhan, S.; Duhan, J.S. Agro-Industrial Wastes and Their Utilization Using Solid State Fermentation: A Review. Bioresour. Bioprocess. 2018, 5, 1. [Google Scholar] [CrossRef]
- Sapwarobol, S.; Saphyakhajorn, W.; Astina, J. Biological Functions and Activities of Rice Bran as a Functional Ingredient: A Review. Nutr. Metab. Insights 2021, 14, 11786388211058559. [Google Scholar] [CrossRef]
- Neitzel, N.; Hosseinpourpia, R.; Walther, T.; Adamopoulos, S. Alternative Materials from Agro-Industry for Wood Panel Manufacturing—A Review. Materials 2022, 15, 4542. [Google Scholar] [CrossRef]
- Pędzik, M.; Janiszewska, D.; Rogoziński, T. Alternative Lignocellulosic Raw Materials in Particleboard Production: A Review. Ind. Crops Prod. 2021, 174, 114162. [Google Scholar] [CrossRef]
- Guimaraes, J.L.; Frollini, E.; Da Silva, C.G.; Wypych, F.; Satyanarayana, K.G. Characterization of Banana, Sugarcane Bagasse and Sponge Gourd Fibers of Brazil. Ind. Crops Prod. 2009, 30, 407–415. [Google Scholar] [CrossRef]
- Hamza, S.; Saad, H.; Charrier, B.; Ayed, N.; Charrier-El Bouhtoury, F. Physico-Chemical Characterization of Tunisian Plant Fibers and Its Utilization as Reinforcement for Plaster Based Composites. Ind. Crops Prod. 2013, 49, 357–365. [Google Scholar] [CrossRef]
- Turco, C.; Paula Junior, A.C.; Teixeira, E.R.; Mateus, R. Optimisation of Compressed Earth Blocks (CEBs) Using Natural Origin Materials: A Systematic Literature Review. Constr. Build. Mater. 2021, 309, 125140. [Google Scholar] [CrossRef]
- Cervilla-Maldonado, A.; Valverde-Palacios, I.; Fuentes-García, R.; Martín-Villegas, F. Earth Composites as Construction Material Reinforced with Intensive Agricultural Fibres: Tomato, Pepper, Zucchini, Cucumber, Aubergine and Polypropylene Fibres. Constr. Build. Mater. 2025, 470, 140538. [Google Scholar] [CrossRef]
- Imanzadeh, S.; Jarno, A.; Hibouche, A.; Bouarar, A.; Taibi, S. Ductility Analysis of Vegetal-Fiber Reinforced Raw Earth Concrete by Mixture Design. Constr. Build. Mater. 2020, 239, 117829. [Google Scholar] [CrossRef]
- Kouta, N.; Saliba, J.; Saiyouri, N. Effect of Flax Fibers on Early Age Shrinkage and Cracking of Earth Concrete. Constr. Build. Mater. 2020, 254, 119315. [Google Scholar] [CrossRef]
- Sangma, S.; Tripura, D.D. Experimental Study on Shrinkage Behaviour of Earth Walling Materials with Fibers and Stabilizer for Cob Building. Constr. Build. Mater. 2020, 256, 119449. [Google Scholar] [CrossRef]
- Galán-Marín, C.; Rivera-Gómez, C.; Bradley, F. The Mechanical Properties and Molecular Bonding Characteristics of Cla Y-Based Natural Composites Reinforced with Animal Fibres. J. Biobased Mater. Bioenergy 2013, 7, 143–151. [Google Scholar] [CrossRef]
- Bahammou, Y.; Kouhila, M.; Tagnamas, Z.; Lamsyehe, H.; Lamharrar, A.; Idlimam, A. Hygroscopic Behavior of Water Absorbed by Capillarity and Stabilization of a Bio-Composite Building Material: Clay Reinforced with Chamarrops humilis Fibers. Int. Commun. Heat Mass Transf. 2022, 135, 106077. [Google Scholar] [CrossRef]
- Azil, A.; Touati, K.; Sebaibi, N.; Le Guern, M.; Streiff, F.; Goodhew, S.; Gomina, M.; Boutouil, M. Monitoring of Drying Kinetics Evolution and Hygrothermal Properties of New Earth-Based Materials Using Climatic Chamber Simulation. Case Stud. Constr. Mater. 2023, 18, e01798. [Google Scholar] [CrossRef]
- Elert, K.; Jroundi, F.; Benavides-Reyes, C.; Correa Gómez, E.; Gulotta, D.; Rodriguez-Navarro, C. Consolidation of Clay-Rich Earthen Building Materials: A Comparative Study at the Alhambra Fortress (Spain). J. Build. Eng. 2022, 50, 104081. [Google Scholar] [CrossRef]
- Feng, J.; Yang, F.; Qian, S. Improving the Bond between Polypropylene Fiber and Cement Matrix by Na No Calcium Carbonate Modification. Constr. Build. Mater. 2021, 269, 121249. [Google Scholar] [CrossRef]
- Ali, S.M.; Lepech, C.; D. Lemos, C.; Soto-Oviedo, M.A. Tailoring of Polypropylene Fibers for the Design of Sustainable Fiber-Reinforced Cement-Based Composites. In Proceedings of the IIBCC, International Inorganic-Bonded Fiber Composites Conference, Colombo, Sri Lanka, 17–20 November 2020; Available online: hhttps://www.iibcc.biz/wp-content/uploads/2019/05/IIBCC2014-Proceedings-Tailoring-polypropylene-fibers-design-sustainable-fiber-reinforced-cement-based-composites.pdf (accessed on 29 April 2025).
- Del Prete, C.; Buratti, N.; Manzi, S.; Mazzotti, C. Macro Synthetic Fibre Reinforced Concrete: Influence of the Matrix Mix Design on Interfacial Bond Behavior. IOP Conf. Ser. Mater. Sci. Eng. 2019, 596, 012025. [Google Scholar] [CrossRef]
- Moor, H.; Eggers, J.; Fabritius, H.; Forsell, N.; Henckel, L.; Bradter, U.; Mazziotta, A.; Nordén, J.; Snäll, T. Rebuilding Green Infrastructure in Boreal Production Forest given Future Global Wood Demand. J. Appl. Ecol. 2022, 59, 1659–1669. [Google Scholar] [CrossRef]
- Kuang, T.; Guo, H.; Guo, W.; Liu, W.; Li, W.; Saeb, M.R.; Vatankhah-Varnosfaderani, M.; Sheiko, S.S. Boosting the Strength and Toughness of Polymer Blends via Ligand-Modulated MOFs. Adv. Sci. 2024, 11, 2407593. [Google Scholar] [CrossRef] [PubMed]
- Pei, C.; Zhang, H.; Li, Y.; Gu, Z.; Chen, X.; Kuang, T. Robust and Durable Biodegradable Polymer-Based Triboelectric Nanogenerators Enabled by Trace Amounts of Melanin-like Nanoparticles. Nano Energy 2025, 135, 110643. [Google Scholar] [CrossRef]
- Shakir, M.A.; Ahmad, M.I.; Ramli, N.K.; Yusup, Y.; Alosaimi, A.M.; Alorfi, H.S.; Hussein, M.A.; Rafatullah, M. Review on the Influencing Factors towards Improving Properties of Composite Insulation Panel Made of Natural Waste Fibers for Building Application. J. Ind. Text. 2023, 53, 1–33. [Google Scholar] [CrossRef]
- Zhao, J.R.; Zheng, R.; Tang, J.; Sun, H.J.; Wang, J. A Mini-Review on Building Insulation Materials from Perspective of Plastic Pollution: Current Issues and Natural Fibres as a Possible Solution. J. Hazard. Mater. 2022, 438, 129449. [Google Scholar] [CrossRef]
- Gallego Fernández, L.M.; Portillo Estévez, E.; Navarrete, B.; González Falcón, R. Estimation of Methane Production through the Anaerobic Digestion of Greenhouse Horticultural Waste: A Real Case Study for the Almeria Region. Sci. Total Environ. 2022, 807, 151012. [Google Scholar] [CrossRef]
- Sayadi-Gmada, S.; Torres-Nieto, J.M.; Parra Gómez, S.; García-García, M.C.; Parra-López, C. Critical Point Analysis in Solid Inorganic Waste Production in the Protected Cultivation Systems in Almeria—Approaches to Reduce the Impact. In Proceedings of the XI International Symposium on Protected Cultivation in Mild Winter Climates and I International Symposium on Nettings and Screens in Horticulture, Tenerife, Spain, 27–31 January 2019; ISHS: Korbeek-Lo, Belgium, 2020; pp. 205–212. [Google Scholar] [CrossRef]
- Begum, H.A.; Tanni, T.R.; Shahid, M.A. Analysis of Water Absorption of Different Natural Fibers. J. Text. Sci. Technol. 2021, 7, 152–160. [Google Scholar] [CrossRef]
- Cottrell, J.A.; Ali, M.; Tatari, A.; Martinson, D.B. Effects of Fibre Moisture Content on the Mechanical Properties of Jute Reinforced Compressed Earth Composites. Constr. Build. Mater. 2023, 373, 130848. [Google Scholar] [CrossRef]
- Meteorological station Granada Summary of Meteorogical Data of Granada-Albayzín (Original in Spanish: Resumen de Datos Meteo de Granada-Albayzín). Available online: https://www.ugr.es/~velilla/meteo-albayzin/resumen.htm (accessed on 24 March 2025).
- ASTM D3822 Standard Test Method for Tensile Properties of Single Textile Fibers. Available online: https://store.astm.org/d3822_d3822m-14r20.html (accessed on 29 April 2025).
- Becker, R.P. Proceedings of Scanning. Scanning 2005, 27, 59–111. [Google Scholar] [CrossRef]
- Donaldson, L.; Frankland, A. Ultrastructure of Iodine Treated Wood. Holzforschung 2004, 58, 219–225. [Google Scholar] [CrossRef]
- Yaklich, R.W.; Wergin, E.F.; Erbe, E.F.; Murphy, C. Scanning and Transmission Electron Microscopy of the Soybean Carpel Pericarp. Seed Sci. Technol. 1999, 27, 579–590. [Google Scholar]
- UNE-EN ISO 14040:2006; Environmental Management—Life Cycle Assessment—Principles and Framework. Available online: https://www.une.org/encuentra-tu-norma/busca-tu-norma/norma?c=N0038060 (accessed on 29 April 2025).
- UNE-EN ISO 14044:2006/A2:2021; Environmental Management—Life Cycle Assessment—Requirements and Guidelines—Amendment 2. Available online: https://www.une.org/encuentra-tu-norma/busca-tu-norma/norma?c=N0066259 (accessed on 29 April 2025).
- Alsabri, A.; Tahir, F.; Al-Ghamdi, S.G. Life-Cycle Assessment of Polypropylene Production in the Gulf Cooperation Council (GCC) Region. Polymers 2021, 13, 3793. [Google Scholar] [CrossRef] [PubMed]
- Cype 2024 FNA010 Stabilised Earth Retaining Wall (Original Document in Spanish: Muro de Carga de Fábrica de Tapia de Tierra Estabilizada). 2024.
- Cype 2024 RBE050 Base Layer of Cement Mortar on Interior Face (Original Document in Spanish: Capa Base de Mortero de Cemento Sobre Paramento Interior). 2024.
- Cype 2024 NVF020 Thermal Insulation with Wood Fibre Panels. (Original Document in Spanish: Aislamiento Térmico Con Paneles de Fibras de Madera). 2024.
- Fuentes-Garcia, R.; Valverde-Espinosa, I.; Valverde-Palacios, I. Procedure of preparing soil for use in construction by spraying (original in Spanish: Procedimiento para la adecuacion de tierra para ser puesta en obra mediante proyeccion). 2009. [Google Scholar]
- Fuentes-García, R.; Valverde-Palacios, I.; Valverde-Espinosa, I. A New Procedure to Adapt Any Type of Soil for the Consolidation and Construction of Earthen Structures: Projected Earth System|Materiales de Construcción. Available online: https://materconstrucc.revistas.csic.es/index.php/materconstrucc/article/view/1856 (accessed on 3 October 2023).
- Llorach-Massana, P.; Cirrincione, L.; Sierra-Perez, J.; Scaccianoce, G.; La Gennusa, M.; Peña, J.; Rieradevall, J. Environmental Assessment of a New Building Envelope Material Derived from Urban Agriculture Wastes: The Case of the Tomato Plants Stems. Int. J. Life Cycle Assess. 2023, 28, 813–827. [Google Scholar] [CrossRef]
- Valverde-Palacios, I.; Fuentes-García, R.; Cervilla-Maldonado, A.; Valverde-Espinosa, I. Earth as a Sustainable Construction Material. Characterization of Different Mixtures and Implementation Using the Projected Earth System. In New Technologies in Building and Construction: Towards Sustainable Development; Springer: Berlin/Heidelberg, Germany, 2022; pp. 299–320. [Google Scholar]
- Crawford, T., Jr.; Stroehlein, J.; Kuehl, R. Manganese Stresses and Mineral Nutrition of Cucumber Plants; Vegetable Report; College of Agriculture, University of Arizona: Tucson, AZ, USA, 2018. [Google Scholar]
- Ramirez, D.; Wehner, T.; Miller, C. Source Limitation by Defoliation and Its Effect on Dry Matter Production and Yield of Cucumber. HortScience 1988, 23, 704–706. [Google Scholar] [CrossRef]
- Majumder, A.; Stochino, F.; Farina, I.; Valdes, M.; Fraternali, F.; Martinelli, E. Physical and Mechanical Characteristics of Raw Jute Fibers, Threads and Diatons. Constr. Build. Mater. 2022, 326, 126903. [Google Scholar] [CrossRef]
- Bui, H.; Hussain, M.; Levacher, D.; Bui, H.; Hussain, M.; Levacher, D. Recycling of Tropical Natural Fibers in Building Materials. In Natural Fiber; IntechOpen: London, UK, 2022; ISBN 978-1-80355-214-9. [Google Scholar]
- Danso, H.; Martinson, D.B.; Ali, M.; Williams, J.B. Physical, Mechanical and Durability Properties of Soil Building Blocks Reinforced with Natural Fibres. Constr. Build. Mater. 2015, 101, 797–809. [Google Scholar] [CrossRef]
- Danso, H.; Martinson, D.B.; Ali, M.; Williams, J.B. Mechanisms by Which the Inclusion of Natural Fibres Enhance the Proper Ties of Soil Blocks for Construction. J. Compos. Mater. 2017, 51, 3835–3845. [Google Scholar] [CrossRef]
- Garrouri, S.; Lakhal, W.; Benazzouk, A.; Sediki, E. Potential Use of Alfa Fibers in Construction Material: Physico-Mechanical and Thermal Characterisation of Reinforced Specimen. Constr. Build. Mater. 2022, 342, 127787. [Google Scholar] [CrossRef]
- Hiremath, V.S.; Reddy, D.M.; Reddy Mutra, R.; Sanjeev, A.; Dhilipkumar, T. Thermal Degradation and Fire Retardant Behaviour of Natural Fibre Reinforced Polymeric Composites- A Comprehensive Review. J. Mater. Res. Technol. 2024, 30, 4053–4063. [Google Scholar] [CrossRef]
- Yusoff, M.Z.M.; Sapuan, S.M.; Ismail, N. Tensile Properties of Single Oil Palm Empty Fruit Bunch (OPEFB) Fibre. Sains Malays. 2009, 38, 525–529. [Google Scholar]
- Zhang, X.; Guo, Q.; Xu, Y.; Li, P.; Chen, C.; Wu, S. Mechanical Testing of Tomato Plant Stem in Relation to Structural Composition. Agric. Res. 2016, 5, 236–245. [Google Scholar] [CrossRef]
- Alves Fidelis, M.E.; Pereira, T.V.C.; Gomes, O.d.F.M.; de Andrade Silva, F.; Toledo Filho, R.D. The Effect of Fiber Morphology on the Tensile Strength of Natural Fibers. J. Mater. Res. Technol. 2013, 2, 149–157. [Google Scholar] [CrossRef]
- Eichhorn, S.J.; Baillie, C.A.; Zafeiropoulos, N.; Mwaikambo, L.Y.; Ansell, M.P.; Dufresne, A.; Entwistle, K.M.; Herrera-Franco, P.J.; Escamilla, G.C.; Groom, L.; et al. Review: Current International Research into Cellulosic Fibres and Composites. J. Mater. Sci. 2001, 36, 2107–2131. [Google Scholar] [CrossRef]
- Pickering, K.L.; Efendy, M.G.A.; Le, T.M. A Review of Recent Developments in Natural Fibre Composites and Their Mechanical Performance. Compos. Part Appl. Sci. Manuf. 2016, 83, 98–112. [Google Scholar] [CrossRef]
- Bos, H.L.; Van Den Oever, M.J.A.; Peters, O.C.J.J. Tensile and Compressive Properties of Flax Fibres for Natural Fibre Reinforced Composites. J. Mater. Sci. 2002, 37, 1683–1692. [Google Scholar] [CrossRef]
- Prakash, R.; Thenmozhi, R.; Raman, S.N.; Subramanian, C. Fibre Reinforced Concrete Containing Waste Coconut Shell Aggregate, Fl y Ash and Polypropylene Fibre. Rev. Fac. Ing. Univ. Antioq. 2020, 94, 33–42. [Google Scholar] [CrossRef]
- Lu, N.; Swan, R.H., Jr.; Ferguson, I. Composition, Structure, and Mechanical Properties of Hemp Fiber Reinforced Composite with Recycled High-Density Polyethylene Matrix. J. Compos. Mater. 2012, 46, 1915–1924. [Google Scholar] [CrossRef]
- Dallel, M. Evaluation Du Potentiel Textile Des Fibres d’Alfa (Stipa tenacissima L.): Caractérisation Physico-Chimique de La Fibre Au Fil. Ph.D. Thesis, Université de Haute Alsace-Mulhouse, Mulhouse, France, 2012. [Google Scholar]
- Mohod, M.V. Performance of Polypropylene Fibre Reinforced Concrete. IOSR J. Mech. Civ. Eng. 2015, 12, 28–36. [Google Scholar]
- Ljungberg, L.Y. Materials Selection and Design for Development of Sustainable Products. Mater. Des. 2007, 28, 466–479. [Google Scholar] [CrossRef]
- UNE 103500:1994; Geotechnic. Compactation Test. Standard Proctor. Available online: https://en.tienda.aenor.com/norma-une-103500-1994-n0007850 (accessed on 29 April 2023).
- UNE EN ISO 17892-7:2019; Geotechnical Investigation and Testing—Laboratory Testing of Soil—Part 7: Unconfined Compression Test (ISO 17892-7:2017). Available online: https://www.en-standard.eu/une-en-iso-17892-7-2019-geotechnical-investigation-and-testing-laboratory-testing-of-soil-part-7-unconfined-compression-test-iso-17892-7-2017/ (accessed on 29 April 2023).
- UNE-EN 1015-2:1999; Methods of Test for Mortar for Masonry—Part 2: Bulk Sampling of Mortars and Preparation of Test Mortars. Available online: https://www.une.org/encuentra-tu-norma/busca-tu-norma/norma?c=N0009378 (accessed on 21 April 2025).
- UNE-EN 1015-11:2020; Methods of Test for Mortar for Masonry—Part 11: Determination of Flexural and Compressive Strength of Hardened Mortar. Available online: https://www.une.org/encuentra-tu-norma/busca-tu-norma/norma?c=N0063703 (accessed on 21 April 2025).
- UNE-EN 310:1994; Wood-Based Panels—Determination of Modulus of Elasticity in Bending and of Bending Strength. Available online: https://www.une.org/encuentra-tu-norma/busca-tu-norma/norma?c=N0008516 (accessed on 21 April 2025).
- Kauppinen, T.; Vincent, R.; Liukkonen, T.; Grzebyk, M.; Kauppinen, A.; Welling, I.; Arezes, P.; Black, N.; Bochmann, F.; Campelo, F.; et al. Occupational Exposure to Inhalable Wood Dust in the Member States of the European Union. Ann. Occup. Hyg. 2006, 50, 549–561. [Google Scholar] [CrossRef]
- Peña, S.V.; Plágaro, A.V.; Rojas, I.M.; Hernando, J.; Laína, R. The Wood Industry in Spain in the Context of the World and of Europe (Article Original in Spanish: La Industria Maderera en España en el Contexto del Mundo Y de Europa), Technical Report from Universidad Politécnica de Madrid, Identifying Number DC: 2014. Available online: https://oa.upm.es/23225/ (accessed on 29 April 2025).
- Araya-Letelier, G.; Maturana, P.; Carrasco, M.; Antico, F.C.; Gómez, M.S. Mechanical-Damage Behavior of Mortars Reinforced with Recycled Polypropylene Fibers. Sustainability 2019, 11, 2200. [Google Scholar] [CrossRef]
- Ruan, B.; Ding, H.; Teng, J.; Deng, W.; Zheng, S.; Ruan, C. Mechanical Properties and Microstructure of Polypropylene Fiber Reinforced Cement Mortar Soil. KSCE J. Civ. Eng. 2021, 25, 1985–1997. [Google Scholar] [CrossRef]
- Van Thillo, L.; Blom, J.; Moreels, A.; Craeye, B. Influence of Aggregates, Glass Fibre Reinforcement and Recycled Aggregates on Polyester Mortar. Constr. Build. Mater. 2021, 293, 123534. [Google Scholar] [CrossRef]













| Residue Type | Average Length of Stems (mm) | Lignin Content (%) 1 | Polypropylene Content by Crop Type (%) |
|---|---|---|---|
| Tomato | 2577 ± 383 | 8.88 | 6.0 ± 0.4 |
| Pepper | 1804 ± 158 | 8.91 | 9.2 ± 0.5 |
| Zucchini | 916 ± 173 | 8.50 | 5.9 ± 0.2 |
| Cucumber | 2705 ± 432 | 8.71 | 6.3 ± 0.3 |
| Aubergine | 2384 ± 214 | - | 3.7 ± 0.3 |
| Residue Type | Percentage of Moisture in Stems and Leaves (%) | Drying Time of Leaves/Stems (Days) |
|---|---|---|
| Tomato | 83.68 ± 2.43 | 3.5/4.5 |
| Pepper | 84.44 ± 2.00 | 3.5/3.5 |
| Zucchini | 90.43 ± 3.05 | 3.5/4.5 |
| Cucumber | 89.02 ± 2.00 | 2.0/3.5 |
| Aubergine | 85.57 ± 1.62 | 2.0/3.5 |
| Residue Type | Water Absorption of the Fibres (%) | Weight Loss Due to Degradation (%) |
|---|---|---|
| Tomato | 197.42 ± 1.57 | 32.52 ± 0.04 |
| Pepper | 246.68 ± 2.20 | 25.68 ± 0.03 |
| Zucchini | 268.57 ± 2.03 | 36.77 ± 0.04 |
| Cucumber | 266.31 ± 1.88 | 33.73 ± 0.05 |
| Aubergine | 262.78 ± 2.19 | 23.64 ± 0.02 |
| Residue Type | Tensile Strength (MPa) | References |
|---|---|---|
| Tomato | 10.68 | Current research |
| Pepper | 13.97 | Current research |
| Zucchini | 3.29 | Current research |
| Cucumber | 19.83 | Current research |
| Aubergine | 16.60 | Current research |
| Jute | 249; 393–773 | [61,62] |
| Coir | 90; 175 | [61,65] |
| Flax | 500–900; 500–1500 | [58,66] |
| Alfa fibres | 75–154; 87 | [57,67] |
| Oil palm fibres | 71 | [59] |
| Glas fibres | 308 | [68] |
| Residue Type | Stem Diameter After Drying (μm) | Δ Diameter vs. Fresh Stem and Dry Stem (%) |
|---|---|---|
| Tomato | 6155 ± 1255 | −16.66 |
| Pepper | 5698 ± 2269 | −27.54 |
| Zucchini | 17,287 ± 7403 | −30.87 |
| Cucumber | 2065 ± 387 | −63.71 |
| Aubergine | 3273 ± 1114 | −33.04 |
| Description | Stabilised Earth Reinforced with 7.5% AB (Agricultural By-Product) | Cement Mortar Reinforced with 10.0% AB | 100% AB Semi-Rigid Insulation Panel |
|---|---|---|---|
| Production unit | m3 | m2 | m2 |
| Material thickness (mm) | - | 10 mm | 40 mm |
| Quantity of by-product used (%) | 7.5% 1 | 10.0% 2 | 100% |
| Quantity of by-product used per production unit (g) | 113,850 g | 1758 g | 1890 g |
| Number of production units that can be produced with the annual available residue | 17,725.279 m3 (or 50,643,654 m2 with a thickness of 35 cm) | 1,148,030,862 m2 | 1,067,737,037 m2 |
| GWP CO2 eq. (kg) | −67.036 | 3.826 | −1.104 |
Disclaimer/Publisher’s Note: The statements, opinions and data contained in all publications are solely those of the individual author(s) and contributor(s) and not of MDPI and/or the editor(s). MDPI and/or the editor(s) disclaim responsibility for any injury to people or property resulting from any ideas, methods, instructions or products referred to in the content. |
© 2025 by the authors. Licensee MDPI, Basel, Switzerland. This article is an open access article distributed under the terms and conditions of the Creative Commons Attribution (CC BY) license (https://creativecommons.org/licenses/by/4.0/).
Share and Cite
Cervilla-Maldonado, A.; Valverde-Palacios, I.; Pérez-Rus, A.; Fuentes-García, R. Innovative Characterisation of By-Products from Intensive Agriculture for Their Use as Reinforcement in Biocomposites and Construction Materials. Appl. Sci. 2025, 15, 5121. https://doi.org/10.3390/app15095121
Cervilla-Maldonado A, Valverde-Palacios I, Pérez-Rus A, Fuentes-García R. Innovative Characterisation of By-Products from Intensive Agriculture for Their Use as Reinforcement in Biocomposites and Construction Materials. Applied Sciences. 2025; 15(9):5121. https://doi.org/10.3390/app15095121
Chicago/Turabian StyleCervilla-Maldonado, Ana, Ignacio Valverde-Palacios, Almudena Pérez-Rus, and Raquel Fuentes-García. 2025. "Innovative Characterisation of By-Products from Intensive Agriculture for Their Use as Reinforcement in Biocomposites and Construction Materials" Applied Sciences 15, no. 9: 5121. https://doi.org/10.3390/app15095121
APA StyleCervilla-Maldonado, A., Valverde-Palacios, I., Pérez-Rus, A., & Fuentes-García, R. (2025). Innovative Characterisation of By-Products from Intensive Agriculture for Their Use as Reinforcement in Biocomposites and Construction Materials. Applied Sciences, 15(9), 5121. https://doi.org/10.3390/app15095121

