Formation Mechanism and Response Strategies for Urban Waterlogging: A Comprehensive Review
Abstract
1. Introduction
2. Research Methodology
2.1. Phase 1: Literature Retrieval and Selection
2.2. Phase 2: Methodological Framework
- (a)
- Literature Analysis
- (b)
- Descriptive Analysis
- (c)
- Scientometric Analysis
3. Analytical Framework
3.1. Theoretical Research
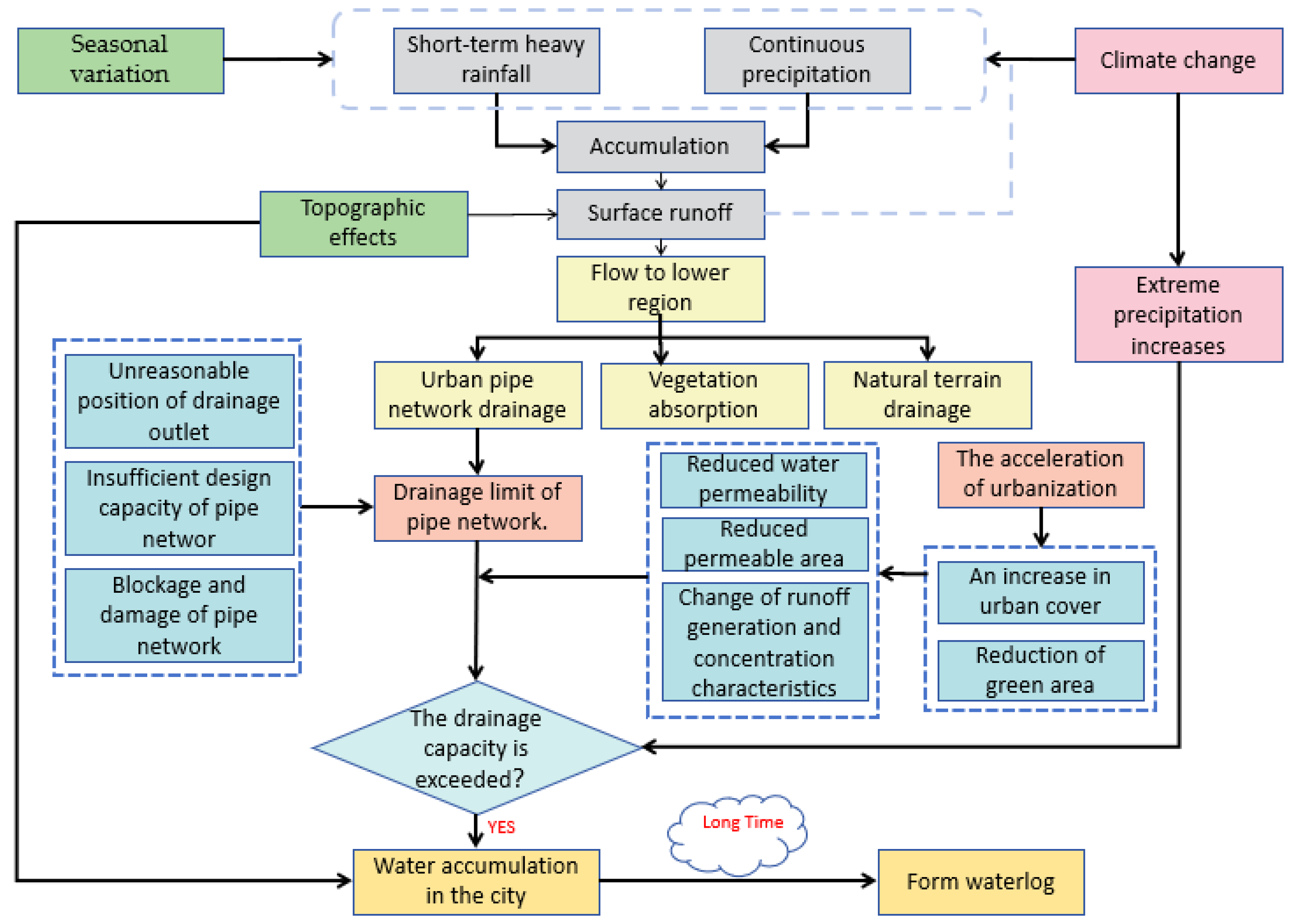
3.1.1. Mechanisms and Influencing Factors of Waterlogging
3.1.2. Waterlogging Prediction Models
3.1.3. Waterlogging Risk Assessment and Management
3.2. Experimental Research
3.2.1. Experimental Design
3.2.2. Model Applications
3.2.3. Hydrological and Hydrodynamic Experiments
3.3. Numerical Simulation
3.3.1. Hydrodynamic Models
| Reference | Year and Analysis | Numerical Models | Contents |
|---|---|---|---|
| Chen et al. [41] | 2015 Urban flood risk warning under rapid urbanization | Prediction Model | Establish an urban flood prediction model and propose a multi-indicator fuzzy assessment early warning method based on the DPSIR model for flood risk warning in rapidly urbanizing areas. |
| da Silva et al. [81] | 2022 A novel spatiotemporal multi-attribute method for assessing flood risks in urban spaces | Decision Model | Combine climate change and population growth scenarios for flood risk perception and optimized management decision-making. |
| Liang et al. [82] | 2021 Modeling the dynamics and walking accessibility of urban open spaces under various policy scenarios | Simulation Model | Integrate cellular automata and system dynamics to simulate the dynamic development of open spaces under different construction time lag scenarios. |
| Luu et al. [47] | 2021 GIS-based ensemble computational models for flood susceptibility prediction in the Quang Binh Province, Vietnam | Prediction Model | Develop a flood susceptibility prediction model using the PART classifier and various ensemble learning techniques. |
| Bruwier et al. [1] | 2020 Influence of urban forms on surface flow in urban pluvial flooding | Surface Flow Model | Use an efficient porosity-based surface flow model to calculate and analyze the impact of nine urban characteristics on surface flow during heavy rainfall events. |
| Beg et al. [7] | 2020 CFD modeling of the transport of soluble pollutants from sewer networks to surface flows during urban floods | Numerical Model | Establish a three-dimensional CFD model to quantitatively analyze the interaction between pipeline flow and surface flow, as well as solute transport. |
| Galuppini et al. [83] | 2020 A unified framework for the assessment of multiple source urban flash flood hazard | Unified Urban Flash Flood Model | Analyze the flood risk in the city of Monza and develop a unified urban flash flood model to capture flood sources from rivers and drainage systems. |
3.3.2. Simulation of Urban Flooding
4. AI Methods for Urban Waterlogging
4.1. Application of AI in Urban Flooding Prediction
4.2. Application of AI in Flood Risk Assessment
| Reference | Year and Analysis | AI methods | Contents |
|---|---|---|---|
| Lin et al. [93] | 2021 Investigating the influence of three-dimensional building configuration on urban pluvial flooding using random forest algorithm | Random Forest | Discussed the impact of three-dimensional building configuration on urban waterlogging, finding that building density, congestion, and coverage significantly affect waterlogging events. |
| Kornejady et al. [110] | 2017 Landslide susceptibility assessment using maximum entropy model with two different data sampling methods | Maximum Entropy Model | Used the maximum entropy model and two sampling strategies to model landslide susceptibility. |
| Derakhshan et al. [94] | 2011 Rainfall disaggregation in non-recording gauge stations using space–time information system | Artificial Neural Network | Refined precipitation data to compensate for missing data from unrecorded rain gauge stations and evaluated the best data refinement model. |
| Ahmed et al. [111] | 2021 Deep learning hybrid model with Boruta-Random forest optimizer algorithm for streamflow forecasting | Deep Learning | Improved flow level prediction accuracy using a deep learning-based feature selection algorithm. |
| Guo et al. [112] | 2020 Evaluation of spatially heterogeneous driving forces of the urban heat environment based on a regression tree model | Regression Trees | Analyzed the spatial heterogeneity impact of urban biophysical components on surface temperature using a regression tree model. |
| Tang et al. [16] | 2018 A spatial assessment of urban waterlogging risk based on a Weighted Naïve Bayes classifier | Naïve Bayes Classifier | Combined a weighted Naive Bayes classifier and GIS to assess waterlogging risk in Guangzhou. |
| Yan et al. [107] | 2024 Urban waterlogging susceptibility assessment based on hybrid ensemble machine learning models | Stacking Model and Hybrid Model | Evaluated the susceptibility to urban waterlogging in Beijing. |
| Aydin et al. [113] | 2023 Predicting and analyzing flood susceptibility using boosting-based ensemble machine learning algorithms | Adaptive Reinforcement Learning | Analyzed flood susceptibility in Adana Province, Turkey. |
| Guo et al. [92] | 2022 Construction of rapid early warning and comprehensive analysis models for urban waterlogging | Automated Machine Learning | Constructed an urban waterlogging early warning model. |
4.3. Ongoing Challenges and Future Prospects
5. Conclusions and Prospect
- (i)
- Prediction Models: There is a need to further improve the accuracy of existing models, particularly in how to efficiently combine high-resolution data with dynamic simulations.
- (ii)
- Flood Management Strategies: Optimizing urban drainage design, utilizing green infrastructure, and implementing innovative urban planning to enhance the city’s resilience to disasters.
- (iii)
- Multidisciplinary Integration: Combining hydrological modeling, AI, remote sensing technologies, and other methods to improve the comprehensive effectiveness of flood prediction, assessment, and management.
Author Contributions
Funding
Institutional Review Board Statement
Informed Consent Statement
Acknowledgments
Conflicts of Interest
References
- Bruwier, M.; Maravat, C.; Mustafa, A.; Teller, J.; Pirotton, M.; Erpicum, S.; Archambeau, P.; Dewals, B. Influence of urban forms on surface flow in urban pluvial flooding. J. Hydrol. 2020, 582, 124493. [Google Scholar] [CrossRef]
- Lin, W.; Sun, Y.; Nijhuis, S.; Wang, Z. Scenario-based flood risk assessment for urbanizing deltas using future land-use simulation (FLUS): Guangzhou Metropolitan Area as a case study. Sci. Total Environ. 2020, 739, 139899. [Google Scholar] [CrossRef]
- Bezgrebelna, M.; McKenzie, K.; Wells, S.; Ravindran, A.; Kral, M.; Christensen, J.; Stergiopoulos, V.; Gaetz, S.; Kidd, S.A. Climate change, weather, housing precarity, and homelessness: A systematic review of reviews. Int. J. Environ. Res. Public Health 2021, 18, 5812. [Google Scholar] [CrossRef]
- Berndtsson, R.; Becker, P.; Persson, A.; Aspegren, H.; Haghighatafshar, S.; Jönsson, K.; Larsson, R.; Mobini, S.; Mottaghi, M.; Nilsson, J. Drivers of changing urban flood risk: A framework for action. J. Environ. Manag. 2019, 240, 47–56. [Google Scholar] [CrossRef]
- Velickovic, M.; Zech, Y.; Soares-Frazão, S. Steady-flow experiments in urban areas and anisotropic porosity model. J. Hydraul. Res. 2017, 55, 85–100. [Google Scholar] [CrossRef]
- Luan, G.; Hou, J.; Wang, T.; Zhou, Q.; Xu, L.; Sun, J.; Wang, C. Method for analyzing urban waterlogging mechanisms based on a 1D-2D water environment dynamic bidirectional coupling model. J. Environ. Manag. 2024, 360, 121024. [Google Scholar] [CrossRef]
- Beg, M.N.A.; Rubinato, M.; Carvalho, R.F.; Shucksmith, J.D. CFD modelling of the transport of soluble pollutants from sewer networks to surface flows during urban flood events. Water 2020, 12, 2514. [Google Scholar] [CrossRef]
- Bruwier, M.; Mustafa, A.; Aliaga, D.G.; Archambeau, P.; Erpicum, S.; Nishida, G.; Zhang, X.; Pirotton, M.; Teller, J.; Dewals, B. Influence of urban pattern on inundation flow in floodplains of lowland rivers. Sci. Total Environ. 2018, 622, 446–458. [Google Scholar] [CrossRef]
- Erpicum, S.; Meile, T.; Dewals, B.J.; Pirotton, M.; Schleiss, A.J. 2D numerical flow modeling in a macro-rough channel. Int. J. Numer. Methods Fluids 2009, 61, 1227–1246. [Google Scholar] [CrossRef]
- Arrault, A.; Finaud-Guyot, P.; Archambeau, P.; Bruwier, M.; Erpicum, S.; Pirotton, M.; Dewals, B. Hydrodynamics of long-duration urban floods: Experiments and numerical modelling. Nat. Hazards Earth Syst. Sci. 2016, 16, 1413–1429. [Google Scholar] [CrossRef]
- Martins, R.; Rubinato, M.; Kesserwani, G.; Leandro, J.; Djordjević, S.; Shucksmith, J. On the characteristics of velocities fields in the vicinity of manhole inlet grates during flood events. Water Resour. Res. 2018, 54, 6408–6422. [Google Scholar] [CrossRef]
- Tehrany, M.S.; Jones, S.; Shabani, F. Identifying the essential flood conditioning factors for flood prone area mapping using machine learning techniques. Catena 2019, 175, 174–192. [Google Scholar] [CrossRef]
- Zhang, Q.; Wu, Z.; Guo, G.; Zhang, H.; Tarolli, P. Explicit the urban waterlogging spatial variation and its driving factors: The stepwise cluster analysis model and hierarchical partitioning analysis approach. Sci. Total Environ. 2021, 763, 143041. [Google Scholar] [CrossRef] [PubMed]
- Afan, H.A.; Yafouz, A.; Birima, A.H.; Ahmed, A.N.; Kisi, O.; Chaplot, B.; El-Shafie, A. Linear and stratified sampling-based deep learning models for improving the river streamflow forecasting to mitigate flooding disaster. Nat. Hazards 2022, 112, 1527–1545. [Google Scholar] [CrossRef]
- Chen, W.; Li, Y.; Xue, W.; Shahabi, H.; Li, S.; Hong, H.; Wang, X.; Bian, H.; Zhang, S.; Pradhan, B. Modeling flood susceptibility using data-driven approaches of naïve bayes tree, alternating decision tree, and random forest methods. Sci. Total Environ. 2020, 701, 134979. [Google Scholar] [CrossRef]
- Tang, X.; Shu, Y.; Lian, Y.; Zhao, Y.; Fu, Y. A spatial assessment of urban waterlogging risk based on a Weighted Naïve Bayes classifier. Sci. Total Environ. 2018, 630, 264–274. [Google Scholar] [CrossRef]
- Mandal, T.; Rao, K.R.; Tiwari, G. Evacuation of metro stations: A review. Tunn. Undergr. Space Technol. 2023, 140, 105304. [Google Scholar] [CrossRef]
- Falagas, M.E.; Pitsouni, E.I.; Malietzis, G.A.; Pappas, G. Comparison of PubMed, Scopus, web of science, and Google scholar: Strengths and weaknesses. FASEB J. 2008, 22, 338–342. [Google Scholar] [CrossRef]
- Van Eck, N.J.; Waltman, L. VOS: A new method for visualizing similarities between objects, Advances in Data Analysis. In Proceedings of the 30th Annual Conference of the Gesellschaft für Klassifikation eV, Freie Universität Berlin, Berlin, Germany, 8–10 March 2006; Springer: Berlin/Heidelberg, Germany, 2007; pp. 299–306. [Google Scholar]
- Aladejana, O.; Salami, A.T.; Adetoro, O.O. Potential flood hazard zone mapping based on geomorphologic considerations and fuzzy analytical hierarchy model in a data scarce West African basin. Geocarto Int. 2021, 36, 2160–2185. [Google Scholar] [CrossRef]
- Dottori, F.; Todini, E. Testing a simple 2D hydraulic model in an urban flood experiment. Hydrol. Process. 2013, 27, 1301–1320. [Google Scholar] [CrossRef]
- Testa, G.; Zuccala, D.; Alcrudo, F.; Mulet, J.; Soares-Frazão, S. Flash flood flow experiment in a simplified urban district. J. Hydraul. Res. 2007, 45 (Suppl. 1), 37–44. [Google Scholar] [CrossRef]
- Li, X.; Erpicum, S.; Mignot, E.; Archambeau, P.; Pirotton, M.; Dewals, B. Laboratory modelling of urban flooding. Sci. Data 2022, 9, 159. [Google Scholar] [CrossRef]
- Luo, P.; Luo, M.; Li, F.; Qi, X.; Huo, A.; Wang, Z.; He, B.; Takara, K.; Nover, D.; Wang, Y. Urban flood numerical simulation: Research, methods and future perspectives. Environ. Model. Softw. 2022, 156, 105478. [Google Scholar] [CrossRef]
- Leandro, J.; Chen, A.S.; Djordjević, S.; Savić, D.A. Comparison of 1D/1D and 1D/2D coupled (sewer/surface) hydraulic models for urban flood simulation. J. Hydraul. Eng. 2009, 135, 495–504. [Google Scholar] [CrossRef]
- Bertsch, R.; Glenis, V.; Kilsby, C. Urban flood simulation using synthetic storm drain networks. Water 2017, 9, 925. [Google Scholar] [CrossRef]
- Weng, Q. Modeling urban growth effects on surface runoff with the integration of remote sensing and GIS. Environ. Manag. 2001, 28, 737–748. [Google Scholar] [CrossRef]
- Muis, S.; Güneralp, B.; Jongman, B.; Aerts, J.C.; Ward, P.J. Flood risk and adaptation strategies under climate change and urban expansion: A probabilistic analysis using global data. Sci. Total Environ. 2015, 538, 445–457. [Google Scholar] [CrossRef]
- Guillén Ludeña, S.; López, D.; Riviere, N.; Mignot, E. Extreme flood flow in an increasingly urbanized floodplain: An experimental approach. In Proceedings of the 37th Iahr World Congress, Kuala Lumpur, Malaysia, 13–18 August 2017. [Google Scholar]
- Zhang, J.; Wang, Y.; He, R.; Hu, Q.; Song, X. Discussion on the urban flood and waterlogging and causes analysis in China. Adv. Water Sci. 2016, 27, 485–491. [Google Scholar]
- Ji, X.; Dong, W.; Wang, W.; Dai, X.; Huang, H. Impacts of Climate Change on Extreme Precipitation Events and Urban Waterlogging: A Case Study of Beijing. Nat. Hazards Rev. 2024, 25, 05023014. [Google Scholar] [CrossRef]
- Zhang, H.; Yang, Z.; Cai, Y.; Qiu, J.; Huang, B. Impacts of climate change on urban drainage systems by future short-duration design rainstorms. Water 2021, 13, 2718. [Google Scholar] [CrossRef]
- Chang, H.; David, J.Y.; Markolf, S.A.; Hong, C.-Y.; Eom, S.; Song, W.; Bae, D. Understanding urban flood resilience in the anthropocene: A social–ecological–technological systems (SETS) learning framework. In The Anthropocene; Routledge: London, UK, 2021; pp. 215–234. [Google Scholar]
- Fahy, B.; Chang, H. Effects of stormwater green infrastructure on watershed outflow: Does spatial distribution matter? Int. J. Geospat. Environ. Res. 2019, 6, 5. [Google Scholar]
- Cea, L.; Garrido, M.; Puertas, J. Experimental validation of two-dimensional depth-averaged models for forecasting rainfall–runoff from precipitation data in urban areas. J. Hydrol. 2010, 382, 88–102. [Google Scholar] [CrossRef]
- Mignot, E.; Li, X.; Dewals, B. Experimental modelling of urban flooding: A review. J. Hydrol. 2019, 568, 334–342. [Google Scholar] [CrossRef]
- Li, X.; Erpicum, S.; Bruwier, M.; Mignot, E.; Finaud-Guyot, P.; Archambeau, P.; Pirotton, M.; Dewals, B. Laboratory modelling of urban flooding: Strengths and challenges of distorted scale models. Hydrol. Earth Syst. Sci. 2019, 23, 1567–1580. [Google Scholar] [CrossRef]
- Dottori, F.; Di Baldassarre, G.; Todini, E. Detailed data is welcome, but with a pinch of salt: Accuracy, precision, and uncertainty in flood inundation modeling. Water Resour. Res. 2013, 49, 6079–6085. [Google Scholar] [CrossRef]
- Muste, M.; Fujita, I.; Hauet, A. Large-scale particle image velocimetry for measurements in riverine environments. Water Resour. Res. 2008, 44, 1–14. [Google Scholar] [CrossRef]
- da Silva, L.B.L.; Alencar, M.H.; de Almeida, A.T. Multidimensional flood risk management under climate changes: Bibliometric analysis, trends and strategic guidelines for decision-making in urban dynamics. Int. J. Disaster Risk Reduct. 2020, 50, 101865. [Google Scholar] [CrossRef]
- Chen, Y.; Zhou, H.; Zhang, H.; Du, G.; Zhou, J. Urban flood risk warning under rapid urbanization. Environ. Res. 2015, 139, 3–10. [Google Scholar] [CrossRef]
- Noh, S.J.; Lee, S.; An, H.; Kawaike, K.; Nakagawa, H. Ensemble urban flood simulation in comparison with laboratory-scale experiments: Impact of interaction models for manhole, sewer pipe, and surface flow. Adv. Water Resour. 2016, 97, 25–37. [Google Scholar] [CrossRef]
- Ravazzani, G.; Amengual, A.; Ceppi, A.; Homar, V.; Romero, R.; Lombardi, G.; Mancini, M. Potentialities of ensemble strategies for flood forecasting over the Milano urban area. J. Hydrol. 2016, 539, 237–253. [Google Scholar] [CrossRef]
- da Silva, L.B.L.; Alencar, M.H.; de Almeida, A.T. Toward modeling flood risk-related decisions that deal with climate changes in urban areas: A multidimensional approach. In Handbook of Climate Change Management: Research, Leadership, Transformation; Springer: Berlin/Heidelberg, Germany, 2021; pp. 3299–3328. [Google Scholar]
- Duan, C.; Zhang, J.; Chen, Y.; Lang, Q.; Zhang, Y.; Wu, C.; Zhang, Z. Comprehensive risk assessment of urban waterlogging disaster based on MCDA-GIS integration: The case study of Changchun, China. Remote Sens. 2022, 14, 3101. [Google Scholar] [CrossRef]
- Ning, Y.-F.; Dong, W.-Y.; Lin, L.-S.; Zhang, Q. Analyzing the causes of urban waterlogging and sponge city technology in China. In Proceedings of the IOP Conference Series: Earth and Environmental Science, 2nd International Conference on Advances in Energy Resources and Environment Engineering, Guangzhou, China, 30–31 December 2016; IOP Publishing: Bristol, UK, 2017; p. 012047. [Google Scholar]
- Luu, C.; Pham, B.T.; Van Phong, T.; Costache, R.; Nguyen, H.D.; Amiri, M.; Bui, Q.D.; Nguyen, L.T.; Van Le, H.; Prakash, I. GIS-based ensemble computational models for flood susceptibility prediction in the Quang Binh Province, Vietnam. J. Hydrol. 2021, 599, 126500. [Google Scholar] [CrossRef]
- Guillén, N.F.; Patalano, A.; García, C.M.; Bertoni, J.C. Use of LSPIV in assessing urban flash flood vulnerability. Nat. Hazards 2017, 87, 383–394. [Google Scholar] [CrossRef]
- Le Coz, J.; Jodeau, M.; Hauet, A.; Marchand, B.; Le Boursicaud, R. Image-based velocity and discharge measurements in field and laboratory river engineering studies using the free FUDAA-LSPIV software. In River Flow; CRC Press: Lausanne, Switzerland, 2014; pp. 1961–1967. [Google Scholar]
- Davis, S.; Pentakota, L.; Saptarishy, N.; Mujumdar, P.P. A flood forecasting framework coupling a high resolution WRF ensemble with an urban hydrologic model. Front. Earth Sci. 2022, 10, 883842. [Google Scholar] [CrossRef]
- Rahmati, O.; Darabi, H.; Panahi, M.; Kalantari, Z.; Naghibi, S.A.; Ferreira, C.S.S.; Kornejady, A.; Karimidastenaei, Z.; Mohammadi, F.; Stefanidis, S. Development of novel hybridized models for urban flood susceptibility mapping. Sci. Rep. 2020, 10, 12937. [Google Scholar] [CrossRef]
- Figueiredo, R.; Schröter, K.; Weiss-Motz, A.; Martina, M.L.; Kreibich, H. Multi-model ensembles for assessment of flood losses and associated uncertainty. Nat. Hazards Earth Syst. Sci. 2018, 18, 1297–1314. [Google Scholar] [CrossRef]
- Finaud-Guyot, P.; Garambois, P.-A.; Araud, Q.; Lawniczak, F.; François, P.; Vazquez, J.; Mosé, R. Experimental insight for flood flow repartition in urban areas. Urban Water J. 2018, 15, 242–250. [Google Scholar] [CrossRef]
- Tomiczek, T.; Prasetyo, A.; Mori, N.; Yasuda, T.; Kennedy, A. Physical modelling of tsunami onshore propagation, peak pressures, and shielding effects in an urban building array. Coast. Eng. 2016, 117, 97–112. [Google Scholar] [CrossRef]
- Legout, C.; Darboux, F.; Nédélec, Y.; Hauet, A.; Esteves, M.; Renaux, B.; Denis, H.; Cordier, S. High spatial resolution mapping of surface velocities and depths for shallow overland flow. Earth Surf. Process. Landf. 2012, 37, 984–993. [Google Scholar] [CrossRef]
- LaRocque, L.A.; Elkholy, M.; Hanif Chaudhry, M.; Imran, J. Experiments on urban flooding caused by a levee breach. J. Hydraul. Eng. 2013, 139, 960–973. [Google Scholar] [CrossRef]
- Peltier, Y.; Erpicum, S.; Archambeau, P.; Pirotton, M.; Dewals, B. Experimental investigation of meandering jets in shallow reservoirs. Environ. Fluid Mech. 2014, 14, 699–710. [Google Scholar] [CrossRef]
- Leandro, J.; Carvalho, R.; Martins, R. Experimental Scaled-model as a benchmark for validation of Urban Flood models. In Proceedings of the 7th International Conference on sustainable techniques and strategies for urban water management, GRAIE, Lyon, France, 27 June–1 July 2010; pp. 1–8. [Google Scholar]
- Sturm, M.; Gems, B.; Keller, F.; Mazzorana, B.; Fuchs, S.; Papathoma-Köhle, M.; Aufleger, M. Experimental measurements of flood-induced impact forces on exposed elements. E3S Web Conf. EDP Sci. 2018, 40, 05005. [Google Scholar] [CrossRef]
- Martínez-Gomariz, E.; Gómez, M.; Russo, B. Experimental study of the stability of pedestrians exposed to urban pluvial flooding. Nat. Hazards 2016, 82, 1259–1278. [Google Scholar] [CrossRef]
- Liu, L.; Sun, J.; Lin, B.; Lu, L. Building performance in dam-break flow–an experimental study. Urban Water J. 2018, 15, 251–258. [Google Scholar] [CrossRef]
- Martins, R.; Kesserwani, G.; Rubinato, M.; Lee, S.; Leandro, J.; Djordjević, S.; Shucksmith, J. Validation of 2D shock capturing flood models around a surcharging manhole. Urban Water J. 2017, 14, 892–899. [Google Scholar] [CrossRef]
- Chen, S.; Garambois, P.-A.; Finaud-Guyot, P.; Dellinger, G.; Mose, R.; Terfous, A.; Ghenaim, A. Variance based sensitivity analysis of 1D and 2D hydraulic models: An experimental urban flood case. Environ. Model. Softw. 2018, 109, 167–181. [Google Scholar] [CrossRef]
- Mignot, E.; Bonakdari, H.; Knothe, P.; Lipeme Kouyi, G.; Bessette, A.; Riviere, N.; Bertrand-Krajewski, J.-L. Experiments and 3D simulations of flow structures in junctions and their influence on location of flowmeters. Water Sci. Technol. 2012, 66, 1325–1332. [Google Scholar] [CrossRef]
- Kim, B.; Sanders, B.F.; Famiglietti, J.S.; Guinot, V. Urban flood modeling with porous shallow-water equations: A case study of model errors in the presence of anisotropic porosity. J. Hydrol. 2015, 523, 680–692. [Google Scholar] [CrossRef]
- Lopes, P.; Carvalho, R.F.; Leandro, J. Numerical and experimental study of the fundamental flow characteristics of a 3D gully box under drainage. Water Sci. Technol. 2017, 75, 2204–2215. [Google Scholar] [CrossRef]
- Barkdoll, B.D.; Hagen, B.L.; Odgaard, A.J. Experimental comparison of dividing open-channel with duct flow in T-junction. J. Hydraul. Eng. 1998, 124, 92–95. [Google Scholar] [CrossRef]
- Li, X.; Erpicum, S.; Mignot, E.; Archambeau, P.; Pirotton, M.; Dewals, B. Influence of urban forms on long-duration urban flooding: Laboratory experiments and computational analysis. J. Hydrol. 2021, 603, 127034. [Google Scholar] [CrossRef]
- Nanía, L.S.; Gómez, M.; Dolz, J. Experimental study of the dividing flow in steep street crossings. J. Hydraul. Res. 2004, 42, 406–412. [Google Scholar] [CrossRef]
- Nania, L.S.; Gómez, M.; Dolz, J.; Comas, P.; Pomares, J. Experimental study of subcritical dividing flow in an equal-width, four-branch junction. J. Hydraul. Eng. 2011, 137, 1298–1305. [Google Scholar] [CrossRef]
- Rubinato, M.; Martins, R.; Kesserwani, G.; Leandro, J.; Djordjević, S.; Shucksmith, J. Experimental calibration and validation of sewer/surface flow exchange equations in steady and unsteady flow conditions. J. Hydrol. 2017, 552, 421–432. [Google Scholar] [CrossRef]
- Lin, J.; He, P.; Yang, L.; He, X.; Lu, S.; Liu, D. Predicting future urban waterlogging-prone areas by coupling the maximum entropy and FLUS model. Sustain. Cities Soc. 2022, 80, 103812. [Google Scholar] [CrossRef]
- Molinari, D.; Scorzini, A.R.; Arrighi, C.; Carisi, F.; Castelli, F.; Domeneghetti, A.; Gallazzi, A.; Galliani, M.; Grelot, F.; Kellermann, P. Are flood damage models converging to “reality”? Lessons learnt from a blind test. Nat. Hazards Earth Syst. Sci. 2020, 20, 2997–3017. [Google Scholar] [CrossRef]
- Kvočka, D.; Falconer, R.A.; Bray, M. Flood hazard assessment for extreme flood events. Nat. Hazards 2016, 84, 1569–1599. [Google Scholar] [CrossRef]
- Luo, H.; Fytanidis, D.K.; Schmidt, A.R.; García, M.H. Comparative 1D and 3D numerical investigation of open-channel junction flows and energy losses. Adv. Water Resour. 2018, 117, 120–139. [Google Scholar] [CrossRef]
- Paquier, A.; Bazin, P.H.; El Kadi Abderrezzak, K. Sensitivity of 2D hydrodynamic modelling of urban floods to the forcing inputs: Lessons from two field cases. Urban Water J. 2020, 17, 457–466. [Google Scholar] [CrossRef]
- Li, Y.; Osei, F.B.; Hu, T.; Shi, Y.; Stein, A. Urban inundation mapping by coupling 1D− 2D models and model comparison. Int. J. Appl. Earth Obs. Geoinf. 2024, 130, 103869. [Google Scholar] [CrossRef]
- Liu, X.; Liang, X.; Li, X.; Xu, X.; Ou, J.; Chen, Y.; Li, S.; Wang, S.; Pei, F. A future land use simulation model (FLUS) for simulating multiple land use scenarios by coupling human and natural effects. Landsc. Urban Plan. 2017, 168, 94–116. [Google Scholar] [CrossRef]
- El Kadi Abderrezzak, K.; Lewicki, L.; Paquier, A.; Riviere, N.; Travin, G. Division of critical flow at three-branch open-channel intersection. J. Hydraul. Res. 2011, 49, 231–238. [Google Scholar] [CrossRef]
- Naves, J.; Anta, J.; Puertas, J.; Regueiro-Picallo, M.; Suárez, J. Using a 2D shallow water model to assess Large-Scale Particle Image Velocimetry (LSPIV) and Structure from Motion (SfM) techniques in a street-scale urban drainage physical model. J. Hydrol. 2019, 575, 54–65. [Google Scholar] [CrossRef]
- da Silva, L.B.L.; Alencar, M.H.; de Almeida, A.T. A novel spatiotemporal multi-attribute method for assessing flood risks in urban spaces under climate change and demographic scenarios. Sustain. Cities Soc. 2022, 76, 103501. [Google Scholar] [CrossRef]
- Liang, X.; Tian, H.; Li, X.; Huang, J.-L.; Clarke, K.C.; Yao, Y.; Guan, Q.; Hu, G. Modeling the dynamics and walking accessibility of urban open spaces under various policy scenarios. Landsc. Urban Plan. 2021, 207, 103993. [Google Scholar] [CrossRef]
- Galuppini, G.; Quintilliani, C.; Arosio, M.; Barbero, G.; Ghilardi, P.; Manenti, S.; Petaccia, G.; Todeschini, S.; Ciaponi, C.; Martina, M.L. A unified framework for the assessment of multiple source urban flash flood hazard: The case study of Monza, Italy. Urban Water J. 2020, 17, 65–77. [Google Scholar] [CrossRef]
- Dong, B.; Xia, J.; Zhou, M.; Deng, S.; Ahmadian, R.; Falconer, R.A. Experimental and numerical model studies on flash flood inundation processes over a typical urban street. Adv. Water Resour. 2021, 147, 103824. [Google Scholar] [CrossRef]
- Ferrari, A.; Viero, D.P.; Vacondio, R.; Defina, A.; Mignosa, P. Flood inundation modeling in urbanized areas: A mesh-independent porosity approach with anisotropic friction. Adv. Water Resour. 2019, 125, 98–113. [Google Scholar] [CrossRef]
- Goltsman, A.; Saushin, I. Flow pattern of double-cavity flow at high Reynolds number. Phys. Fluids 2019, 31, 065101. [Google Scholar] [CrossRef]
- El Kadi Abderrezzak, K.; Paquier, A.; Mignot, E. Modelling flash flood propagation in urban areas using a two-dimensional numerical model. Nat. Hazards 2009, 50, 433–460. [Google Scholar] [CrossRef]
- Du, S.; Wang, C.; Shen, J.; Wen, J.; Gao, J.; Wu, J.; Lin, W.; Xu, H. Mapping the capacity of concave green land in mitigating urban pluvial floods and its beneficiaries. Sustain. Cities Soc. 2019, 44, 774–782. [Google Scholar] [CrossRef]
- Mustafa, A.; Bruwier, M.; Archambeau, P.; Erpicum, S.; Pirotton, M.; Dewals, B.; Teller, J. Effects of spatial planning on future flood risks in urban environments. J. Environ. Manag. 2018, 225, 193–204. [Google Scholar] [CrossRef]
- Macchione, F.; Costabile, P.; Costanzo, C.; De Lorenzo, G. Extracting quantitative data from non-conventional information for the hydraulic reconstruction of past urban flood events. A case study. J. Hydrol. 2019, 576, 443–465. [Google Scholar] [CrossRef]
- Dottori, F.; Figueiredo, R.; Martina, M.L.; Molinari, D.; Scorzini, A.R. INSYDE: A synthetic, probabilistic flood damage model based on explicit cost analysis. Nat. Hazards Earth Syst. Sci. 2016, 16, 2577–2591. [Google Scholar] [CrossRef]
- Guo, Y.; Quan, L.; Song, L.; Liang, H. Construction of rapid early warning and comprehensive analysis models for urban waterlogging based on AutoML and comparison of the other three machine learning algorithms. J. Hydrol. 2022, 605, 127367. [Google Scholar] [CrossRef]
- Lin, J.; He, X.; Lu, S.; Liu, D.; He, P. Investigating the influence of three-dimensional building configuration on urban pluvial flooding using random forest algorithm. Environ. Res. 2021, 196, 110438. [Google Scholar] [CrossRef]
- Derakhshan, H.; Talebbeydokhti, N. Rainfall disaggregation in non-recording gauge stations using space-time information system. Sci. Iran. 2011, 18, 995–1001. [Google Scholar] [CrossRef][Green Version]
- Ke, Q.; Tian, X.; Bricker, J.; Tian, Z.; Guan, G.; Cai, H.; Huang, X.; Yang, H.; Liu, J. Urban pluvial flooding prediction by machine learning approaches–a case study of Shenzhen city, China. Adv. Water Resour. 2020, 145, 103719. [Google Scholar] [CrossRef]
- Chakrabortty, R.; Chandra Pal, S.; Rezaie, F.; Arabameri, A.; Lee, S.; Roy, P.; Saha, A.; Chowdhuri, I.; Moayedi, H. Flash-flood hazard susceptibility mapping in Kangsabati River Basin, India. Geocarto Int. 2022, 37, 6713–6735. [Google Scholar] [CrossRef]
- Chen, W.; Hong, H.; Li, S.; Shahabi, H.; Wang, Y.; Wang, X.; Ahmad, B.B. Flood susceptibility modelling using novel hybrid approach of reduced-error pruning trees with bagging and random subspace ensembles. J. Hydrol. 2019, 575, 864–873. [Google Scholar] [CrossRef]
- Tran, D.; Xu, D.; Dang, V.; Alwah, A.A. Predicting urban waterlogging risks by regression models and internet open-data sources. Water 2020, 12, 879. [Google Scholar] [CrossRef]
- Lyu, H.; Shen, S.; Zhou, A.; Zhou, W. Flood risk assessment of metro systems in a subsiding environment using the interval FAHP-FCA approach. Sustain. Cities Soc. 2019, 50, 101682. [Google Scholar] [CrossRef]
- Zhiming, C.; Daming, L.; Lianbing, D. Risk evaluation of urban rainwater system waterlogging based on neural network and dynamic hydraulic model. J. Intell. Fuzzy Syst. 2020, 39, 5661–5671. [Google Scholar] [CrossRef]
- Shiqi, Z.; Weiyi, J.; Zhiyu, L.; Mo, W. Prediction and Machine Learning Analysis of Urban Waterlogging Risks in High-Density Areas From the Perspective of the Built Environment: A Case Study of Shenzhen, China. Landsc. Archit. Front. 2024, 12, 101682. [Google Scholar]
- Li, H.; Wang, Q.; Li, M.; Zang, X.; Wang, Y. Identification of urban waterlogging indicators and risk assessment based on MaxEnt Model: A case study of Tianjin Downtown. Ecol. Indic. 2024, 158, 111354. [Google Scholar] [CrossRef]
- Chapi, K.; Singh, V.P.; Shirzadi, A.; Shahabi, H.; Bui, D.T.; Pham, B.T.; Khosravi, K. A novel hybrid artificial intelligence approach for flood susceptibility assessment. Environ. Model. Softw. 2017, 95, 229–245. [Google Scholar] [CrossRef]
- Zhang, Q.; Wu, Z.; Cao, Z.; Guo, G.; Zhang, H.; Li, C.; Tarolli, P. How to develop site-specific waterlogging mitigation strategies? Understanding the spatial heterogeneous driving forces of urban waterlogging. J. Clean. Prod. 2023, 422, 138595. [Google Scholar] [CrossRef]
- Lin, J.; Wu, W. Investigating the land use characteristics of urban integration based on remote sensing data: Experience from Guangzhou and Foshan. Geocarto Int. 2019, 34, 1608–1620. [Google Scholar] [CrossRef]
- Breiman, L. Random forests. Mach. Learn. 2001, 45, 5–32. [Google Scholar] [CrossRef]
- Yan, M.; Yang, J.; Ni, X.; Liu, K.; Wang, Y.; Xu, F. Urban waterlogging susceptibility assessment based on hybrid ensemble machine learning models: A case study in the metropolitan area in Beijing, China. J. Hydrol. 2024, 630, 130695. [Google Scholar] [CrossRef]
- Wang, Y.; Zhang, Z.; Zhao, Z.; Sagris, T.; Wang, Y. Prediction of future urban rainfall and waterlogging scenarios based on CMIP6: A case study of Beijing urban area. Water 2023, 15, 2045. [Google Scholar] [CrossRef]
- da Silva, L.B.L.; Humberto, J.S.; Alencar, M.H.; Ferreira, R.J.P.; de Almeida, A.T. GIS-based multidimensional decision model for enhancing flood risk prioritization in urban areas. Int. J. Disaster Risk Reduct. 2020, 48, 101582. [Google Scholar] [CrossRef]
- Kornejady, A.; Ownegh, M.; Bahremand, A. Landslide susceptibility assessment using maximum entropy model with two different data sampling methods. Catena 2017, 152, 144–162. [Google Scholar] [CrossRef]
- Ahmed, A.M.; Deo, R.C.; Feng, Q.; Ghahramani, A.; Raj, N.; Yin, Z.; Yang, L. Deep learning hybrid model with Boruta-Random forest optimiser algorithm for streamflow forecasting with climate mode indices, rainfall, and periodicity. J. Hydrol. 2021, 599, 126350. [Google Scholar] [CrossRef]
- Guo, G.; Wu, Z.; Chen, Y. Evaluation of spatially heterogeneous driving forces of the urban heat environment based on a regression tree model. Sustain. Cities Soc. 2020, 54, 101960. [Google Scholar] [CrossRef]
- Aydin, H.E.; Iban, M.C. Predicting and analyzing flood susceptibility using boosting-based ensemble machine learning algorithms with SHapley Additive exPlanations. Nat. Hazards 2023, 116, 2957–2991. [Google Scholar] [CrossRef]
- Liu, Y.; Liu, Y.; Zheng, J.; Chai, F.; Ren, H. Intelligent prediction method for waterlogging risk based on AI and numerical model. Water 2022, 14, 2282. [Google Scholar] [CrossRef]
- Lo, S.-W.; Wu, J.-H.; Chang, J.-Y.; Tseng, C.-H.; Lin, M.-W.; Lin, F.-P. Deep sensing of urban waterlogging. IEEE Access 2021, 9, 127185–127203. [Google Scholar] [CrossRef]









| Reference | Year and Analysis | Experimental Methods | Contents |
|---|---|---|---|
| Finaud-Guyot et al. [53] | 2018 Experimental insight for flood flow repartition in urban areas | Scaled Experiment | Measure hydraulic variables under different flood conditions by using a 1:200 scale urban geometric experimental setup. |
| Martínez-Gomariz et al. [60] | 2016 Experimental study of the stability of pedestrians exposed to urban pluvial flooding | Prototype Experiment | Investigate the stability limits of pedestrians in rapidly flowing water by using a full-scale model. |
| Liu L et al. [61] | 2018 Building performance in dam-break flow—an experimental study | Non-Intrusive Measurement | Employ non-intrusive pressure and ultrasonic measurements to explore the impact of dam breaches on residential structures. |
| Leandro J et al. [58] | 2010 Experimental Scaled model as a benchmark for validation of Urban Flood models | Fluid Dynamics Experiment | Collect flow rate and water level distribution to validate the correlation of the inlet discharge coefficient. |
| Legout et al. [55] | 2012 High spatial resolution mapping of surface velocities and depths for shallow overland flow | Field Monitoring | Combine large-scale Particle Image Velocimetry (PIV) and laser scanning technology to measure water flow depth and surface velocity over complex terrain. |
Disclaimer/Publisher’s Note: The statements, opinions and data contained in all publications are solely those of the individual author(s) and contributor(s) and not of MDPI and/or the editor(s). MDPI and/or the editor(s) disclaim responsibility for any injury to people or property resulting from any ideas, methods, instructions or products referred to in the content. |
© 2025 by the authors. Licensee MDPI, Basel, Switzerland. This article is an open access article distributed under the terms and conditions of the Creative Commons Attribution (CC BY) license (https://creativecommons.org/licenses/by/4.0/).
Share and Cite
Nie, Y.; Chen, J.; Xiong, X.; Wang, C.; Liu, P.; Zhang, Y. Formation Mechanism and Response Strategies for Urban Waterlogging: A Comprehensive Review. Appl. Sci. 2025, 15, 3037. https://doi.org/10.3390/app15063037
Nie Y, Chen J, Xiong X, Wang C, Liu P, Zhang Y. Formation Mechanism and Response Strategies for Urban Waterlogging: A Comprehensive Review. Applied Sciences. 2025; 15(6):3037. https://doi.org/10.3390/app15063037
Chicago/Turabian StyleNie, Yiran, Junhao Chen, Xiuzhen Xiong, Chuhan Wang, Pengcheng Liu, and Yuxin Zhang. 2025. "Formation Mechanism and Response Strategies for Urban Waterlogging: A Comprehensive Review" Applied Sciences 15, no. 6: 3037. https://doi.org/10.3390/app15063037
APA StyleNie, Y., Chen, J., Xiong, X., Wang, C., Liu, P., & Zhang, Y. (2025). Formation Mechanism and Response Strategies for Urban Waterlogging: A Comprehensive Review. Applied Sciences, 15(6), 3037. https://doi.org/10.3390/app15063037

