Next Article in Journal
Impact of Augmented Reality and Game-Based Learning for Science Teaching: Lessons from Pre-Service Teachers
Previous Article in Journal
Analysis of Three-Dimensional Micro-Contact Morphology of Contact Groups Based on Superpixel AMR Morphological Features and Fractal Theory
 
 
Font Type:
Arial Georgia Verdana
Font Size:
Aa Aa Aa
Line Spacing:
Column Width:
Background:
Article

Electricity Demand Forecasting Using Deep Polynomial Neural Networks and Gene Expression Programming During COVID-19 Pandemic

by
Cagatay Cebeci
1,* and
Kasım Zor
2
1
Department of Electrical and Electronic Engineering, Osmaniye Korkut Ata University, 80000 Osmaniye, Türkiye
2
Department of Electrical and Electronic Engineering, Adana Alparslan Türkeş Science and Technology University, 01250 Adana, Türkiye
*
Author to whom correspondence should be addressed.
Appl. Sci. 2025, 15(5), 2843; https://doi.org/10.3390/app15052843
Submission received: 21 January 2025 / Revised: 21 February 2025 / Accepted: 3 March 2025 / Published: 6 March 2025
(This article belongs to the Section Computing and Artificial Intelligence)

Abstract

The power-generation mix of future grids will be quite diversified with the ever-increasing share of renewable energy technologies. Therefore, the prediction of electricity demand will become crucial for resource optimization and grid stability. Machine learning- and artificial intelligence-based methods are widely studied by researchers to tackle the demand forecasting problem. However, since the COVID-19 pandemic broke out, new challenges have surfaced for forecasting research. In such a short amount of time, significant shifts have emerged in electricity demand trends, making it apparent that the pandemic and the possibility of similar crises in the future have escalated the complexity of energy management problems. Motivated by the circumstances, this research presents an hour-ahead and day-ahead electricity demand forecasting benchmark using Deep Polynomial Neural Networks (DNN) and Gene Expression Programming (GEP) methods. The DNN and GEP algorithms utilize on-site electricity consumption data collected from a university hospital for over two years with a temporal granularity of 15-minute intervals. Quarter-hourly meteorological, calendar, and daily COVID-19 data, including new cases and cumulative cases divided by four restriction levels, were also considered. These datasets are used not only to predict the electricity demand but also to investigate the impact of the COVID-19 pandemic on the electricity consumption of the hospital. The hour-ahead and day-ahead nRMSE results show that the DNN outperforms the GEP by 8.27 % and 14.32 % , respectively. For the computational times, the DNN appears to be much faster than the GEP by 82.83 % and 78.56 % in the hour-ahead and day-ahead forecasting, respectively.

1. Introduction

The COVID-19 outbreak quickly began to spread around the world and was classified as a pandemic by the World Health Organization (WHO) in March 2020 [1]. After more than four years, despite the lack of agreement by experts [2] or ordinary people of daily life, the WHO has not officially called back the pandemic status of COVID-19 [1]. According to the WHO database, 777,126,421 total cumulative cases were reported worldwide just a week before the end of 2024 [3]. Thanks to the vaccination efforts, the number of deaths has reduced, but COVID-19 is still a very dangerous disease whose short- and long-term health effects have not yet been fully understood.
The pandemic has affected every aspect of life, including the energy sector [4]. The pandemic measures reduced the overall demand for electricity worldwide [5]. The residential demand largely increased, whereas the industrial and commercial demand significantly reduced. The reduction in the latter outweighed the increase in the first. Thus, the power mix was altered [6]. However, statistics [7] from later stages of the pandemic show that, due to the relaxation of COVID-19 measures, the energy demand saw a resurgence, surpassing pre-pandemic demand levels.
The trends above verify the complexity of the problem. Understanding the pandemic to the fullest extent is crucial for designing a resilient and sustainable future since future pandemics might be inevitable [8]. Calling in a responsive healthcare system, researching microorganisms, and redesigning energy policies alone may not be enough. After all, it is a complex optimization problem with many layers. One of the many remedies is to collect as much data as possible.
Despite the interest and the impressive amount of high-quality research, the majority of energy forecasting-related studies in the literature use data on macro levels. There are not enough contributions that narrowed down their research to more micro levels, i.e., sector-focused or building-focused applications (see Section 2 for more detail). Hospitals/Healthcare facilities formed the frontline in the struggle against COVID-19. For example, a hospital with the size and power of the one analyzed in this study is an industrial behemoth. Strategically, it is vital for such a healthcare complex’s energy management to be efficient and resilient versus unpredictable consumption patterns. Demand forecasting, therefore, may help the building adjust itself and adapt to changing levels of consumption even in the face of an event like the pandemic, thus creating the primary motivation behind this paper.
The novelties and contributions of this research may sum up as follows:
  • The first research using DNN and GEP methods among the related works (see Section 2).
  • The first study in Türkiye that uses actual on-site data to investigate the impact of COVID-19 on electrical energy demand. In addition, there has not yet been another research study in Türkiye with hospitals/healthcare facilities as its application domain.
  • One of the very few works among [9,10] around the world investigating the impact of the pandemic on the energy demand of hospitals/healthcare facilities by utilizing on-site data.
  • First study that incorporates the electricity consumption, weather, and COVID-19 data all together in the forecasting equations.
  • The data have been collected over the entire active stage of the pandemic (March 2020–June 2022). Many related works in the literature only cover a portion of this time frame.
The remainder of this paper is organized in the following order. Section 2 covers a literature survey to investigate the impact of COVID-19 on the electricity demand. The similarities and differences between these works are discussed and illustrated in a table. Section 3 consists of the material and methods. The material explains how the data were collected and wrangled. It defines the input variables and their correlations. The section ends with a description of the methods that are used for the data analysis, namely DNN and GEP. Section 4 discusses the results of the data analysis. The impact of the pandemic on electricity consumption and forecasting results are thoroughly presented. Finally, in conclusions, a summary has been made, and the outputs of the study and future works are elaborated.

2. Related Work or Literature Survey

The lockdown measures taken by the authorities to combat the COVID-19 pandemic have created abrupt and radical changes all over the world. Responding to this shocking new routine has been a challenge for researchers and energy policymakers as the black swan event nature of the outbreak has caught them off-guard with little data in hand. One of the most severely affected branches of the energy sector has been, without a doubt, the electricity market. However, the research community has begun to catch up and has gained some momentum due to the increasing availability of electricity usage data provided by official organizations like the International Energy Agency (IEA) and energy agencies of individual countries or collected by their own initiatives.
Türkiye was among the countries with the highest number of COVID-19 cases during the pandemic’s peak years. Hence, lockdowns with strict measures were frequently enforced in 2020 and 2021. The impact of these lockdowns on electricity demand has been investigated by researchers using forecasting, prediction, and statistical approaches. This research aims to forecast the electricity demand with the COVID-19 period’s electricity consumption data, but to clarify, its’ literature review focuses on the electricity demand during the pandemic in general without diverging as production vs. consumption. The authors of [11] have investigated the impact of COVID-19 on electricity consumption by proposing an Artificial Neural Network (ANN)-based short-term forecasting method. Another study [12] has employed several renowned machine learning methods to predict the electricity consumption demand and compared their performances. The work in [13] has investigated the oil demand and the electricity. The authors of [14] conveyed a forecasting analysis for electrical energy demand and generation. Researchers of [15,16] have inspected the pandemic’s impact from the viewpoint of renewables’ share in the generation mix. In [17], the electricity demand of a sector in an industrial zone has been predicted using an AI-based technique. The paper [18] has developed a novel Convolutional Neural Network (CNN)-based algorithm for short-term forecasting of the electricity demand using hourly consumption data between March 2020 and March 2021.
Almost all these studies have considered either the early stages of the pandemic or its first year. In addition, besides [17], they have used openly available data shared by official Turkish sources and/or international organizations. The consensus in these results has been that the overall demand for electric energy reduced except for the industrial zone case study [17], where the demand increased. It is not surprising as the energy intensity can be expected to differ among residential, commercial, and industrial zones, including individual ones in each category, but speaking of the impact of the COVID-19 pandemic, an undeniably critical forecasting case would be from the healthcare facilities. Nevertheless, very few studies have investigated the case.
A study from Italy [9] and another from Australia [10] have shed some light on the impact of the pandemic on the electricity consumption of hospitals. Zini and Carcasci [9] have developed an offline monitoring system to address the future electrical energy requirements of a hospital using 2020’s data. They have concluded that the demand was lower than the standard situation due to the reduction in both the general out-patient traffic and the consequential decline in the exploitation of the air conditioning (AC) units. In [10], additional factors of occupancy and AC unit usage have been considered. However, the study has not correlated energy consumption much with changes in occupancy. Instead, it has stressed that the impact of seasonal temperature seemed much higher than the occupancy factor regarding electricity use; therefore, they have proposed a model to predict future uses, especially with climate change in mind. Liu et al. [19] have reviewed a substantial amount of literature on energy consumption prediction by building types (3% of which are hospitals). Despite the fact that the majority of the literature in their review was published during the pandemic’s first two years, papers explicitly investigating its impact on the electrical energy demand of healthcare facilities were almost non-existent to our observation.
Although the COVID-19 pandemic and climate change are not directly related, another important question arises, i.e., How does the new demand profile impact the share of renewables exactly? The authors of [15] have forecast an increase in the use of renewables, whereas a decrease in the use of conventional energy sources in Türkiye for 2022. The results of [16] have predicted an increasing trend in Germany, France, Spain, Türkiye, and the UK for 2021. Studies like [20,21] have indicated the rising proportion of Renewable Energy Sources (RES) in the UK as a result of the pandemic-induced decline in total electricity demand. The short-term impact of COVID-19 on the share of photovoltaics in the Spanish electricity sector has been investigated by [22]. The impact of the COVID-19 pandemic on the energy sector of China has been investigated in [23,24,25]. The authors of [23] have discussed the possibilities offered by the RES, namely their decentralized nature and widespread availability, offering more reliability compared to fossil fuels in extreme situations like the pandemic. Researchers of [26,27] have drawn similar policy implications for Colombia and Qatar, respectively, suggesting the encouragement of renewable energy technologies based on data collected before and during the pandemic. The global energy demand growth and the rising prices of electricity in the midst of the COVID-19 crisis have been verified by [28], and the wind energy potential of Poland has been assessed positively but with limitations and challenges in mind. Although the research community appears to have reached a consensus on renewable energy being important for energy safety in situations like the pandemic, in practice, it is not as easy as it may seem. For instance, the negative impact of COVID-19 on India’s renewable energy market and targets have been discussed in [29].
In regard to reliability, ref. [20] have studied the impact of the pandemic on the grid stability of the UK. The results have stated that despite operating well in general, the grid was strained at times. For instance, the Loss of Load Probability (LOLP) indicators have demonstrated the inadequacy of resources/reserves corresponding to unusual system loads. The analysis has suggested more efficient balancing actions, taking into account the increased portion of RES in the generation of electricity. While interpreting these results, one might conclude the necessity of the transition from traditional to smart grids. Kwilinski et al. [30] indeed have assessed the potential of smart grids using various indicators and point out the importance of flexibility of power networks for situations like the pandemic.
It is vital to bear in mind the uncertainty element in the nature of the variability between demand and generation during the pandemic. As an example, the researchers in [31] have developed a stochastic model for long-term forecasting as they considered that the impacts of the pandemic on our lives will be long-lasting. The work in [32] has employed the probabilistic Global Forecasting Method (GFM) to understand consumption patterns. Furthermore, some researchers have included mobility data as an exogenous factor for their prediction models [33,34]. These studies have provided insights into the correlation between pandemic-altered lifestyles and energy demand. The results of [34] have shown that extra features like mobility data may also improve the accuracy of forecasting implementations. Furthermore, findings of [35] have noted that some energy usage patterns persisted even after the ease of restrictions. Therefore, it has been deduced that models that can grasp behavioral patterns are also crucial. For example, authors of [36] have taken a detailed look at their regional residential electricity consumption profiles, taking into account household income, wealth, and some demographics. Another research [37] has considered the demographics under a global comparison and provides policy implications. They have both indicated the importance of the data beyond the first years of the pandemic. Besides the residential profile and patterns, some studies have analyzed the impact of COVID-19 on the demand profile of commercial buildings in their region [38]. Another recent commercial building-focused research has been presented by [39], but this study has used data collected from three specific buildings in 15-minute intervals instead of overall consumption.
In summary, it is clear that the analysis of data from different settlement zones, buildings as well as regions will help shape the energy policies better, making each study important on a macro level. As stated earlier, very few papers like the hospital case studies of [9,10] have used on-site data to analyze the impact of the pandemic on the electrical energy demand. There exist some university campus energy-management projects utilizing on-site data, such as [40,41,42], but in general, publicly available electricity consumption data have been used. Besides that, the main difference between the aforementioned papers in this literature review was their methodical approaches.
A detailed outlook is provided in Table 1, where reference works are compared based on forecast models (performed and benchmark), application types, and horizons. The word performed model means the model with the best result. In some cases, these are the researchers’ proposed models. Please note that some of the cited works are not included in the table. This is because a couple of them contain compiled results from several reviewed papers, which would be too large to fit, and some of them do not use forecasting methods.
Table 1 highlights the lack of hospital case studies among the related works. Compared to [9,10], the data collected for this research belongs to the entire active period of the pandemic. The temporal granularity is 15 min, and the forecasting was implemented hourly and daily, which is shorter term. It uses DNN and GEP methods and provides their benchmarking. It is also the first time they have been used in COVID-19-based forecasting studies. DNN and GEP methods offer several advantages, which are explained in detail in Section 3.2. Their most significant advantage is that their model equations are comprehensible, allowing easier implementation while trying to find the relationships between the variables. The variables used are given in Table 2, and it is the first time electrical, meteorological and COVID-19 variables are incorporated in such a way.

3. Material and Methods

3.1. Material

The material of this study is a data set with a temporal granularity of 15 min and a size of 67,980 rows and 28 columns within the active COVID-19 period in Türkiye between 2 March 2020 and 1 June 2022.
The electrical data were mainly acquired from a three-phase energy logger device in connection with the electricity meter belonging to Çukurova University Balcalı Hospital located in Adana, Türkiye in the Eastern Mediterranean as illustrated in Figure 1. Historical lagging hour ( E h ), day ( E d ), and week ( E w ) variables were shifted variations of the actual electricity consumption that may be defined as the target variable (E) as well. In addition, the average of three-phase root-mean-square (rms) voltages ( V r m s ) and currents ( I r m s ) were also obtained from the logger device for investigating the slight variations and effects of power quality on the electricity demand forecasting.
The meteorological data were extracted from MERRA-2 (Modern-Era Retrospective Analysis for Research and Applications, Version 2) database of the NASA [47]. The geographical coordinates of the site latitude and longitude of the hospital were 37.056 (North) and 35.363 (East), respectively. A total of 9 meteorological variables may be summarized as temperature (T) and relative humidity (H) at 2 m above ground, pressure (P) at ground level, wind speed ( W S ) and direction ( W D ) at 10 m above ground, rainfall (R), snowfall ( S F ), snow depth ( S D ), and short-wave irradiation ( I S W ) for incoming short-wave irradiation to the surface, respectively.
The calendar data were created by wrangling date/time information in Portable Operating System Interface for Unix (POSIX) format taken from the logger device using Lubridate package [48]. Year (y), month of year ( m y ), week of year ( w y ), day of month ( d m ), day of week ( d w , 1 is Monday), hour of day ( h d ), type of day ( d t : 0 for working days and 1 for weekends and public holidays), and quarter of hour ( q h ) variables were mutated to form calendar variables.
The COVID-19 data were meticulously collected from the Turkish Ministries of Health and Interior and crosschecked with the WHO’s statistics [49,50,51]. For COVID-19, the variables of daily new cases ( C n , in thousands) and cumulative cases ( C c , in millions) were received and processed till the end of 31 May 2022 due to the fact that the Turkish Ministry of Health gave up announcing the number of daily cases and started to state the case numbers in a weekly order. Similarly, the variables showing the restriction status, namely no restriction ( R 0 ), curfew ( R c : restrictions starting from the evening to the next day’s morning for working days), lockdown ( R l : restrictions covering the weekly period from Friday’s evening to Monday’s morning up to maximum 4 days), and full lockdown ( R f l : restrictions more than 4 days, conducted only between 29 April–17 May 2021) were rigorously compiled and recorded into the data set from the Turkish Ministry of Interior. Daily new cases, restriction status, and electricity consumption versus time plots are merged and demonstrated in Figure 2.
Moreover, details appertaining to electrical, meteorological, and COVID-19 variables are presented in Table 2. Calendar variables are not included in Table 2 owing to their easily understandable nature. Unit, minimum, median, mean, and maximum values of electrical, meteorological, and COVID-19 case variables are expressed in Table 2 along with categories of COVID-19 restriction status and their percentages.
Furthermore, Figure 3 visualizes a correlogram regarding the input variables of the data set utilized in the context of this study according to Pearson’s correlation such that each cell of the correlation matrix in Figure 3 corresponds to a coefficient value among −1.0 and +1.0 in order to analyze and determine the linear correlation of two variables. Basically, two variables are either highly similar near +1.0, uncorrelated near zero, or correlated inversely near −1.0. The formula of the Pearson Correlation Coefficient (PCC) is given as follows,
P C C = ( m i m ¯ ) ( n i n ¯ ) ( m i m ¯ ) 2 ( n i n ¯ ) 2 ,
where m i and n i are instances of two variables, and m ¯ and n ¯ are their means, respectively [52].

3.2. Methods

The retrieved data were applied to forecast the hospital’s electricity consumption, using DNN [53] and GEP [54] methods.
Both techniques provided advantages that justify their use for the predictions and the analysis of the data set to understand the impact of the pandemic on the hospital. Machine learning algorithms discussed in the literature review in Section 2 lack the capability to produce easily interpretable model equations to the same extent as the DNN and GEP. By being interpretable and expressive, they were an accurate match for the specific forecast equations that translate the meaning of the electrical data.
DNN and GEP methods do not demand feature selection when producing their easily interpretable model equations between predictor and dependent variables, reducing the risk of overfitting and the computational complexity of the forecasting tasks. The model equations are also more straightforward to understand and use for the staff to manage the building’s energy effectively.
In addition, the intermittent and irregular nature of the lockdown periods necessitated the selection of algorithms that can handle the highly nonlinear relationship of the variables. Sharing such common points made the DNN and GEP suitable for benchmarking purposes, as well.
The DNN and GEP methods used in this paper are summarized in the following subsections.

3.2.1. Deep Polynomial Neural Networks

DNN, as illustrated in Figure 4, has a layered structure composed of nodes in which polynomial functions encapsulate relationships within the data as given in Equation (1),
y = a 0 + a 1 x i + a 2 x j + a 3 x i x j a 4 x i 2 a 5 x j 2 ,
where parameter y is the output and the input layer defines the features of the data set using parameters x i and x j to represent the inputs and a to denote the weights. As can be seen from Figure 4, each layer receives a combination of features from its predecessor. Then, the performance of the polynomial nodes is calculated, and only the superior ones remain. This selective approach takes place in each layer until the output. By reserving the appropriate nodes on every turn, the models that have better predictive results are attained. Hence, it makes DNN highly suitable for time-series forecasting.
Another benefit of the self-organizing structure of DNN is that it lifts some of the burden of manual algorithm tuning. Nevertheless, some choices remain left to be made by the developer to dial in a proper DNN for the problem. The improper setting of the polynomial order and number of layers may lead to overfitting [55]. The strategy of how to reserve/eliminate the nodes should be carefully defined to avoid excessively complex models that might hinder the computing power. DNN is known to be computationally expensive for very large datasets. However, depending on the problem or the tuning, the limitation is not very difficult to overcome, as in the case of this study. However, several variations of the DNN for tackling particular limitations exist [56].
Figure 4. An illustration of DNN [57].
Figure 4. An illustration of DNN [57].
Applsci 15 02843 g004

3.2.2. Gene Expression Programming

The GEP algorithm was designed on the foundations of GA and GP methods, inspired by the natural selection processes observed in the evolution of species. For example, solutions are derived from the mutations or combinations of genes. The so-called genes are demonstrated in expression trees as shown in Figure 5 and its correspondent mathematical representation is stated in the following equation
y ^ = a 1 b 1 + a 2 b 2 .
Similar to the principle of nodes in the DNN, the genes express functions that contain information about the correlations inside the data. However, GEP’s output is a straightforward formula that symbolizes the relationships of variables openly, whereas the DNN’s output is a layered polynomial model, which is less interpretable in comparison. Let us recall that the self-organizing nature of DNN might give it an upper hand when it comes to the task of tuning by simplifying the process for the developer. All in all, the two algorithms can complete each other to understand the message of a data set. Meanwhile, proper performance metrics and a focus on shared strengths can easily ensure fair benchmarking grounds [58].
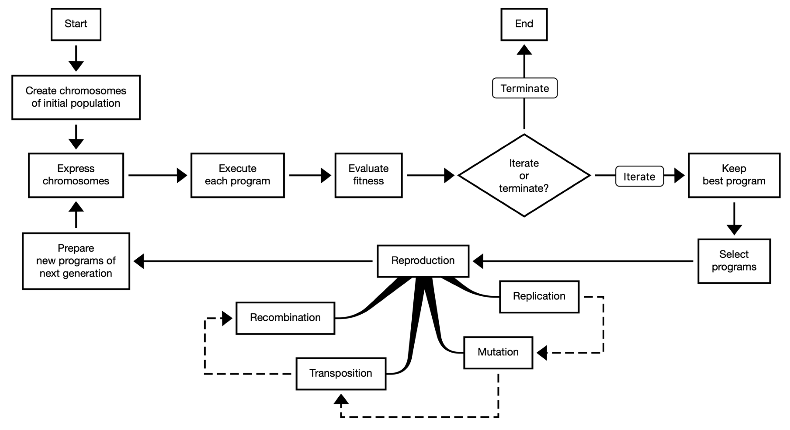
Figure 6 presents the flowchart of the GEP algorithm. The path to solutions begins by creating chromosomes of the initial group at first. The genes are expressed in the trees and are passed down to be evaluated. Unless the optimal fitness has been reached, cycles of evaluation and keeping of the genes with the best codes begin. It prompts the natural selection procedure, which generates new chromosomes through replication, mutation, transposition, and recombination mechanisms. An entirely new population is thus reproduced at the end and goes into the cycle. The algorithm terminates when the fittest population is obtained.
Figure 6. The flowchart of GEP algorithm [43].
Figure 6. The flowchart of GEP algorithm [43].
Applsci 15 02843 g006

4. Results and Discussion

All computational works within the context of this study were carried out via a personal computer possessing a Macintosh operating system (version 15.1.1), an 8-core 3.6 GHz CPU (Intel Core i9, Intel, Santa Clara, CA, USA), and 100 GB RAM. For all computing tasks, RStudio Desktop (version 2024.09.1+394) was utilized as an integrated development environment due to having a well-suited rich ecosystem for machine learning applications and providing elegant visualization for academic writing [59].
The data set was normalized between 0 and 1 according to minimum-maximum normalization due to the fact that scaling operation triggers eliminating the units of diversified variables, reduces computational time, reserves a smaller space on system memory, and benchmarks a myriad of features in a similar manner.
In the solution of the electricity demand forecasting problem via DNN and GEP methods during the COVID-19 pandemic, coefficient of determination (R2), normalized mean absolute error (nMAE), and normalized root mean squared error (nRMSE) were used for performance evaluation along with computational time. The formulae of the aforementioned evaluation metrics are stated as follows:
R 2 ( % ) = ( 1 i = 1 n ( y i y ^ i ) 2 i = 1 n ( y i y ¯ ) 2 ) × 100 ,
n M A E ( % ) = 1 n i = 1 n | y i y ^ i | y ¯ × 100 ,
n R M S E ( % ) = 1 n i = 1 n ( y i y ^ i ) 2 y ¯ × 100 ,
where y i and y ^ i are actual and predicted instances of the data, y ¯ illustrates the mean of the actual data and n indicates the number of observations [60,61].
In this work, the quadratic reference function with two variables demonstrated in Equation (1) is preferred for the DNN method. Model building parameters for the DNN method are thoroughly stated in the following:
  • The network parameters:
    • The maximum number of network layers: 20
    • The maximum number of polynomial order: 16
    • The tolerance for the convergence: 10−4
  • The number of neurons per layer: 20
  • Network layer connections: Only the previous layer
  • Overfitting protection control: Hold-out sample (20%)
Moreover, the GEP method utilizes several functions, including summation (+), subtraction (−), multiplication (∗), division (/), and square root (Q) for all simulations. Model building parameters for the GEP method are canonically represented as follows:
  • The magnitude of initial population: 50
  • The count of utmost attempts for primary population: 10,000
  • The number of genes per chromosome: 4
  • The head length of gene: 8
  • The number of utmost creations: 2000
  • The number of creations without enhancement: 1000
  • The termination value of the top chromosome’s fitness score: 1
  • The fitness function: Relative selection range
  • The rates of evolution parameter:
    • Mutation: 44‰
    • Gene, inversion, and transposition: 10%
    • One-point and two-point recombination: 30%
  • The linking function for all genes: Summation (+)
  • Features of random constants:
    • Type of constants: Real (Floating point)
    • Random real constants per gene: 10
    • Least constant value: −10
    • Utmost constant value: 10
    • Mutation rate: 1%
In addition to those, simple random sampling is used to validate both DNN and GEP methods in such a way that the in-sample covers 80% of the data set for training, while the out-of-sample is the rest 20% for testing, respectively.

4.1. An Hour-Ahead Forecast Results

In the hour-ahead DNN model, 5 out of 25 inputs ( E h , I S W , C n , C c , R ) are employed in the prediction stage, and each polynomial equation were comprehensively shown in Table 3. Recall that each variable used in this section was defined in Section 3.1 and in Table 2 in detail.
The final equation of the hour-ahead DNN model is summarized in Equation (2),
E ^ = 161.54 + 6.78 N 1 5.78 N 11 + 2.86 N 1 2 × 10 4 + 1.46 N 11 2 × 10 4 + 1.40 N 1 N 11 × 10 4 ,
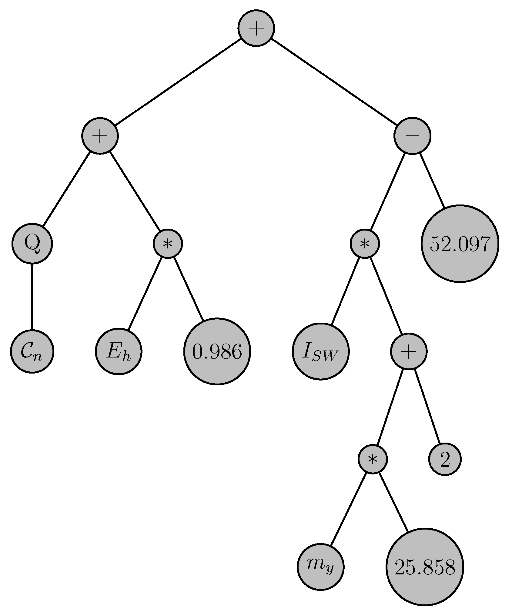
where N terms stand for the neurons that express unique quadratic functions (see Table 3). In the hour-ahead GEP model, 4 out of 25 inputs ( E h , I S W , C n , and m y ) are utilized as shown in Equation (3) and visualized as an expression tree in Figure 7.
E ^ = C n + ( E h × 0.986 ) + I S W × ( m y × 25.858 + 2 ) 52.097
In Table 4, the hour-ahead model performance results of the proposed methods are presented in terms of R2, nMAE, nRMSE, and run time for out-of-sample meticulously. According to Table 4, the hour-ahead DNN model outperforms the corresponding GEP model by any means. In comparison with the GEP model, the DNN model shows 8.27% and 82.83% better performances with respect to nRMSE and computational time.

4.2. Day-Ahead Forecast Results

In the day-ahead DNN model, 6 out of 24 inputs ( E d , E w , C n , R , h d , and d t ) are used in the forecasting stage and equation for each polynomial are rigorously illustrated in Table 5.
The result equation of the day-ahead DNN model is summarized in Equation (4).
E ^ = 6961.16 + 0.27 N 1 + 0.71 N 13 + 2 N 1 2 × 10 6 + 8.95 N 13 2 × 10 7 + N 1 N 13 × 10 6
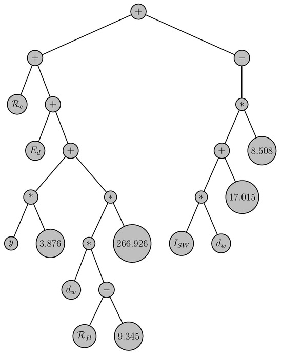
In the day-ahead GEP model, 5 out of 24 inputs ( E d , I S W , R , y, and d w ) are employed as indicated in Equation (5) and illustrated as an expression tree in Figure 8.
E ^ = R c + E d + ( y × 3.876 ) + d w × ( R f l 9.345 ) × 266.926 8.508 × ( I S W × d w + 17.015 )
In Table 6, the day-ahead model performance results of the proposed methods are demonstrated in detail. According to Table 6, the day-ahead DNN model shows superior performance in comparison with the corresponding GEP model from any perspective. Compared to the GEP model, the DNN model indicates 14.32% and 78.56% better performances in terms of nRMSE and elapsed time.

4.3. Discussion

Predictive model equations of buildings’ electricity demand are accustomed to employing a variety of exogenous variables such as historical electricity demand, temperature, and, accordingly, short-wave irradiation along with calendar variables [43]. It is the first time in the literature that this paper has attempted to introduce the significant quantities of a pandemic like COVID-19 to forecast an hour-ahead and day-ahead electricity demand of a large building complex serving as a university hospital.
For the hour-ahead forecasts, it is revealed that both of DNN and GEP model equations utilize the number of daily new cases to forecast the electricity demand. In addition, the hour-ahead DNN model used the number of cumulative cases, lockdown, and full lockdown restrictions.
Furthermore, the predicted day-ahead forecasts unveiled that DNN and GEP model equations both processed the full lockdown restriction in forecasting the electricity demand. Moreover, the day-ahead DNN model deployed the number of new cases, while the GEP model included the curfew-restriction parameter.
In comparison, the two hospital/healthcare application case studies that were previously discussed [9,10] use MLR and ANN methods, respectively. The MLR is a simple approach but prone to severe multicollinearity, and the ANN is quite a commonly used method with tendencies to overfitting. Furthermore, the resolution of the forecasting in this research is 15 min, which is much higher than the studies in comparison here. The forecast horizon is shorter and covers both hourly and daily predictions, adding to the novelty.
Consequently, it is considered that the effects of the aforementioned COVID-19 parameters in the model equations are unique and vital findings and also original contributions to the building electricity demand forecasting literature in the very short-term and short-term horizon not only for COVID-19 pandemics but also for forthcoming unprecedented events.
For further discussion, Table 7 presents the individual error metrics over the seasons of each year the data set covers. This is also graphically represented in Figure 9. They reveal that the minimum errors happened during the summer peak times, in August of each year. On the other hand, the maximum errors generally occurred towards the end of a year.
Figure 10 demonstrates the performance of DNN and GEP during the hourly and daily active power peaks that occurred within a selected week when the consumption was the highest throughout the whole data set. The actual electricity consumption is compared to the predictions made by the DNN and GEP methods. The illustration verifies the results presented in Section 4.1 and Section 4.2 and highlights the effectiveness of the methods.

5. Conclusions

This research has presented hour-ahead and day-ahead electricity demand forecasting using DNN and GEP methods to predict the electricity consumption of a university hospital based on the data collected during the COVID-19 pandemic. The hospital case study incorporates multiple aspects, such as electricity consumption (data retrieved on-site), weather, and COVID-19 data, into the forecasting models, making the research unique among its counterparts.
The DNN has proven to be the superior choice of algorithm for the predictions with lower nRMSE values compared to that of the GEP. The prediction errors for the DNN were observed to become as low as 5.66 % and 11.13 % for the 1 h-ahead and 24 h-ahead models, respectively, whereas the GEP returned 6.17 % and 12.99 % . These amount to significant improvements in prediction accuracy by 8.27 % and 14.32 % . The DNN has also performed more efficiently with much shorter computational times. It completed the calculations in 30.70 s and 34.81 s, while the GEP finished in 178.75 s and 162.33 s for the hour-ahead and day-ahead cases, respectively. These results amount to significant improvements of 82.33 % and 78.56 % .
As a result, the impact of COVID-19 on the electricity consumption of the hospital was observed to be dependent on the combination of daily new cases and restriction status (see Figure 2). For example, when the daily new cases were escalating rapidly and so a lockdown was implemented shortly, abrupt declines in the electricity demand were recorded. On the other hand, when the case numbers were high but decreasing, and thus the lockdown was lifted, abrupt rises in the demand were observed. These sharp changes were usually within the band of 0.5 MWh, more or less.
To summarize the paper, the objectives and motivations of this research can be reiterated as:
  • The main objective was to predict the electricity demand of the hospital during the COVID-19 pandemic and investigate its impact on the building’s electricity consumption, motivated by the critical role of the healthcare systems,
  • To collect a substantial amount of data to enhance the strength of the analysis,
  • Offering a novel methodological approach and verifying the performance of the DNN and GEP methods in demand forecasting,
  • To discuss the implications and findings of the study and compare them with the literature.
The outcomes of the research, including the novelties and contributions, are given by:
  • This research took a novel approach in augmenting the electricity consumption, meteorological and COVID-19 data (as shown in Table 2) within the equations used in predictions. The effects and relationship of these parameters were expressed as unique model equations (refer to Table 3 and Table 5). The DNN and GEP algorithms, which were used for the first time in a COVID-19-based forecasting study, showed significant performance using these forecasting models to provide efficient predictions.
  • The data retrieved covered a larger period than many other contributions in the literature (the whole active period of the pandemic: March 2020–June 2022).
  • The impact of the pandemic on the electricity consumption of the hospital was observed to depend on the daily new cases and restriction measures alternating between sharp increases and declines in consumption, but as expected in such studies, the greater impact was due to the meteorological data because the AC usage is naturally accepted as the major contributor to consumptions.
  • Among the COVID-19-related forecasting literature, this research is the second to utilize on-site data of a hospital and the first of its kind from Türkiye.
Future works can cover the extension of this research from the Eastern Mediterranean to the rest of the world for electricity demand forecasting in hospitals or healthcare facilities during extreme events. As stated earlier, the rising portion of RES creates a mismatch in demand and production of electrical energy due to their intermittent nature, which proves to be a significant challenge for the stability of grids. For enhancing the stability and flexibility of grids under the increasing RES penetration, providing efficient and fast ancillary services is attracting the attention of researchers as a solution [62]. A study from the UK suggests the use of hospitals for the provision of such ancillary services by carrying out a feasibility study to consider the installation of Battery Energy Storage Systems (BESS) for them [63]. The study also highlights the benefits of such an energy-management strategy in the case of events like the COVID-19 pandemic. The idea is ripe for another future study of this research. Despite being far-fetched from hitting the mainstream yet, there already exist hospitals that utilize BESS and solar panel installations around the world. The works [64,65] investigate the economic feasibility of such a hybrid energy system for an American and Malaysian hospital, respectively. However, demand forecasting for these studies under unpredictable situations like the pandemic remains a huge research gap that has not been explored at all.

Author Contributions

Conceptualization, C.C. and K.Z.; Methodology, C.C. and K.Z.; Software, C.C. and K.Z.; Validation, C.C. and K.Z.; Formal Analysis, C.C. and K.Z.; Investigation, C.C. and K.Z.; Resources, K.Z.; Data Curation, K.Z.; Writing—Original Draft Preparation, C.C. and K.Z.; Writing—Review and Editing, C.C. and K.Z.; Visualization, C.C. and K.Z.; Supervision, K.Z.; Project Administration, K.Z.; Funding Acquisition, K.Z. All authors have read and agreed to the published version of the manuscript.

Funding

This research was funded by Scientific Project Unit of Adana Alparslan Türkeş Science and Technology University grant number 24103005.

Data Availability Statement

The data presented in this study are available on request from Kasım Zor, kzor@atu.edu.tr. The data are not publicly available due to data being a part of an ongoing study.

Acknowledgments

First and foremost, the authors of this manuscript would like to thank all healthcare staff worldwide for their ceaseless efforts during the COVID-19 pandemic. The authors are also grateful and would like to thank the anonymous reviewers for their valuable comments and suggestions.

Conflicts of Interest

The authors declare no conflict of interest.

Abbreviations

The following abbreviations are used in this manuscript:
ACAir Conditioning
AIArtificial Intelligence
ANNArtificial Neural Networks
ARDLAutoregressive Distributed Lag
ARIMAAutoregressive Integrated Moving Average
ARIMA-BPARIMA Back Propagation
ARIMAXARIMA with eXogenous Inputs
BESSBattery Energy Storage Systems
BPBack Propagation
Bi-LSTMBidirectional Long Short-Term Memory
CNNConvolutional Neural Networks
COVID-19Coronavirus Disease 2019
DLDeep Learning
DNNDeep Polynomial Neural Networks
DTDecision Tree
ETSError Trend Seasonality
FANGBMFractional Nonlinear Grey Bernoulli Model
FBPFlow-Based Programming
FDGGMFractional Data Grouping-Based Grey Modelling
FFNNFeed Forward Neural Network
GAGenetic Algorithm
GBTGradient Boosted Trees
GEPGene Expression Programming
GFMGlobal Forecasting Method
GLMGeneralized Linear Models
GMGraphical Model
GPGenetic Programming
GPRGaussian Process Regression
IEAInternational Energy Agency
LOLPLoss of Load Probability
LSTMLong Short-Term Memory
LRLinear Regression
MAPEMean Absolute Percentage Error
MASEMean Absolute Scaled Error
MERRA-2Modern-Era Retrospective Analysis for Research and Applications, Version 2
MLRMultiple Linear Regression
MTLMulti-Task Learning
NARXNonlinear Autoregressive Network with Exogenous Inputs
NARNNNonlinear Autoregressive Neural Network
NGBMNonlinear Grey Bernoulli Model
nMAENormalized Mean Absolute Error
NNNeural Network
nRMSENormalized Root Mean Squared Error
PCCPearson Correlation Coefficient
POSIXPortable Operating System Interface for Unix
RESRenewable Energy Sources
RERelative Error
REPTreeReduced Error Pruning Tree
RFRandom Forest
RMSERoot Mean Squared Error
RNNRecurrent Neural Network
R2Coefficient of Determination
SARIMASeasonal Autoregressive Integrated Moving Average
SFANGBMSeasonal Fractional Nonlinear Grey Bernoulli Model
SGMSemi Global Block Matching
SMORegSupport Vector Machine for Regression
SNGBMSeasonal Nonlinear Grey Bernoulli Model
SVMSupport Vector Machine
SVRSupport Vector Regressor
TBETree-Based Ensemble
TMTarget Mean
QRFQuantile Regression Forest
XGBoostExtreme Gradient Boosting
XNVCorrelated Nystrom Views
WAPEWeighted Absolute Percentage Error
WHOWorld Health Organization

References

  1. World Health Organisation.Home/Situations/Coronavirus Disease (COVID-19) Pandemic. Available online: https://www.who.int/europe/emergencies/situations/covid-19 (accessed on 1 January 2025).
  2. Time Magazine/Jamie Ducharme. Experts Can’t Agree If We’re Still in a Pandemic. Available online: https://time.com/6898943/is-covid-19-still-pandemic-2024/ (accessed on 1 January 2025).
  3. World Health Organisation. WHO COVID-19 Dashboard/Number of COVID-19 Cases Reported to WHO (Cumulative Total). Available online: https://data.who.int/dashboards/covid19/cases (accessed on 1 January 2025).
  4. Statista. Coronavirus: Impact on the Energy Industry Worldwide; Technical Report; Statista: London, UK, 2021. [Google Scholar]
  5. International Energy Agency. Global Energy Review 2020, IEA, Paris; Technical Report; International Energy Agency: Paris, France, 2020. [Google Scholar]
  6. International Energy Agency. The COVID-19 Crisis and Clean Energy Progress, IEA, Paris; Technical Report; International Energy Agency: Paris, France, 2020. [Google Scholar]
  7. Statista/Lucia Fernández. Coronavirus: Impact on the Global Energy Industry–Statistics & Facts. Available online: https://www.statista.com/topics/6254/coronavirus-covid-19-impact-on-the-energy-industry (accessed on 1 January 2025).
  8. Gates, B. How to Prevent the Next Pandemic; Allen Lane: London, UK, 2022. [Google Scholar]
  9. Zini, M.; Carcasci, C. Developing of an Offline Monitoring Method for the Energy Demand of a Healthcare Facility in Italy. J. Sustain. Dev. Energy Water Environ. Syst. 2022, 10, 1–22. [Google Scholar] [CrossRef]
  10. Liu, A.; Ma, Y.; Miller, W.; Bo Xia, S.Z.; Bonney, B. Energy Analysis and Forecast of a Major Modern Hospital. Buildings 2022, 12, 1116. [Google Scholar] [CrossRef]
  11. Özbay, H.; Dalcalı, A. Effects of COVID-19 on Electric Energy Consumption in Turkey and ANN-based Short-term Forecasting. Turk. J. Elec. Eng Comp. Sci. 2021, 29, 78–97. [Google Scholar] [CrossRef]
  12. Ceylan, Z. The Impact of COVID-19 on the Electricity Demand: A Case Study for Turkey. Int. J. Energy Res. 2021, 45, 13022–13039. [Google Scholar] [CrossRef]
  13. Çoban, H.H. While Covid-19 Outbreak Affects Economies and Societies; Exploring The Energy Demand in Turkey. Eur. J. Tech. 2021, 11, 126–135. [Google Scholar] [CrossRef]
  14. Sözen, A.; İzgeç, M.M.; Kırbaş, İ.; Kazancıoğlu, F.Ş.; Tuncer, A.D. Overview, Modeling and Forecasting the Effects of COVID-19 Pandemic on Energy Market and Electricity Demand: A Case Study on Turkey. Energy Sources Part Recover. Util. Environ. Eff. 2021, 1–16. [Google Scholar] [CrossRef]
  15. Kurt, E.; Kasap, R.; Çelik, K. Forecasting of Monthly Electricity Generation from the Conventional and Renewable Resources Following the Corona Virus Pandemic in Turkiye. J. Energy Syst. 2022, 6, 420–435. [Google Scholar] [CrossRef]
  16. Şahin, U.; Ballı, S.; Chen, Y. Forecasting Seasonal Electricity Generation in European Countries Under Covid-19-induced Lockdown Using Fractional Grey Prediction Models and Machine Learning Methods. Appl. Energy 2021, 302, 117540. [Google Scholar] [CrossRef]
  17. Saygılı, M.; Sezgin, I.L.; Tokdemir, O.B. AI-Based Electricity Demand Prediction: A Case Study for An Industrial Area. In Proceedings of the International Conference on AI and Big Data in Engineering Applications, Istanbul Aydın Universitesi. Istanbul, Turkey, 14–15 June 2021; pp. 47–57. [Google Scholar]
  18. Atık, I. A New CNN-Based Method for Short-Term Forecasting of Electrical Energy Consumption in the Covid-19 Period: The Case of Turkey. IEEE Access 2022, 10, 22586–22598. [Google Scholar] [CrossRef]
  19. Liu, H.; Liang, J.; Liu, Y.; Wu, H. A Review of Data-Driven Building Energy Prediction. Buildings 2023, 81, 532. [Google Scholar] [CrossRef]
  20. Desen Kirli, M.P.; Kiprakis, A. Impact of the COVID-19 Lockdown on the Electricity System of Great Britain: A Study on Energy Demand, Generation, Pricing and Grid Stability. Energies 2021, 14, 635. [Google Scholar] [CrossRef]
  21. Liu, X.; Lin, Z. Impact of Covid-19 Pandemic on Electricity Demand in the UK Based on Multivariate Time Series Forecasting with Bidirectional Long Short Term Memory. Energy 2021, 227, 120455. [Google Scholar] [CrossRef] [PubMed]
  22. Micheli, L.; Solas, A.F.; Soria-Moya, A.; Almonacid, F.; Fernandez, E.F. Short-term Impact of the COVID-19 Lockdown on the Energy and Economic Performance of Photovoltaics in the Spanish Electricity Sector. J. Clean. Prod. 2021, 308, 127045. [Google Scholar] [CrossRef]
  23. Norouzia, N.; de Rubens, G.Z.; Choupanpieshehc, S.; Enevoldsen, P. When Pandemics Impact Economies and Climate Change: Exploring the Impacts of COVID-19 on Oil and Electricity Demand in China. Energy Res. Soc. Sci. 2020, 68, 101654. [Google Scholar] [CrossRef] [PubMed]
  24. Su, Y.; Cheng, H.; Wang, Z.; Wang, L. Impacts of the COVID-19 Lockdown on Building Energy Consumption and Indoor Environment: A Case Study in Dalian, China. Energy Build. 2022, 263, 112055. [Google Scholar] [CrossRef] [PubMed]
  25. Wang, Q.; Li, S.; Jiang, F. Uncovering the Impact of the COVID-19 Pandemic on Energy Consumption: New Insight from Difference Between Pandemic-free Scenario and Actual Electricity Consumption in China. J. Clean. Prod. 2021, 313, 127897. [Google Scholar] [CrossRef]
  26. Gelves, J.J.P.; Ostergaard, P.A.; Florez, G.A.D. Energy poverty assessment and the impact of Covid-19: An empirical analysis of Colombia. Energy Policy 2023, 181, 113716. [Google Scholar] [CrossRef]
  27. Charfeddine, L.; Zaidan, E.; Alban, A.Q.; Bennasr, H.; Abulibdeh, A. Modeling and forecasting electricity consumption amid the COVID-19 pandemic: Machine learning vs. nonlinear econometric time series models. Sustain. Cities Soc. 2023, 98, 104860. [Google Scholar] [CrossRef]
  28. Chomać-Pierzecka, E.; Sobczak, A.; Soboń, D. Wind Energy Market in Poland in the Background of the Baltic Sea Bordering Countries in the Era of the COVID-19 Pandemic. Energies 2022, 15, 2470. [Google Scholar] [CrossRef]
  29. Pradhan, S.; Ghose, D.; Shabbiruddin. Present and future impact of COVID-19 in the renewable energy sector: A case study on India. Energy Sources Part A Recover. Util. Environ. Eff. 2024, 46, 13226–13236. [Google Scholar] [CrossRef]
  30. Kwilinski, A.; Lyulyov, O.; Dzwigol, H.; Vakulenko, I.; Pimonenko, T. Integrative Smart Grids’ Assessment System. Energies 2022, 15, 545. [Google Scholar] [CrossRef]
  31. Alasali, F.; Nusair, K.; Alhmoud, L.; Zarour, E. Impact of the COVID-19 Pandemic on Electricity Demand and Load Forecasting. Sustainability 2021, 13, 1435. [Google Scholar] [CrossRef]
  32. Prasanna, A.N.; Grecov, P.; Weng, A.D.; Bergmeir, C. Causal Effect Estimation with Global Probabilistic Forecasting: A Case Study of the Impact of COVID-19 Lockdowns on Energy Demand. arXiv 2022, arXiv:2006.08826. [Google Scholar] [CrossRef]
  33. Scarabaggio, P.; La Scala, M.; Carli, R.; Dotoli, M. Analyzing the Effects of COVID-19 Pandemic on the Energy Demand: The Case of Northern Italy. In Proceedings of the 2020 AEIT International Annual Conference (AEIT), Catania, Italy, 23–25 September 2020; pp. 1–6. [Google Scholar]
  34. Chen, Y.; Yang, W.; Zhang, B. Using Mobility for Electrical Load Forecasting During the Covid-19 Pandemic. arXiv 2020, arXiv:2006.08826. [Google Scholar] [CrossRef]
  35. Ammar Abulibdeh, E.Z.; Jabbar, R. The Impact of COVID-19 Pandemic on Electricity Consumption and Electricity Demand Forecasting Accuracy: Empirical Evidence from the State of Qatar. Energy Strategy Rev. 2022, 44, 100980. [Google Scholar] [CrossRef]
  36. Zapata-Webborn, E.; McKenna, E.; Pullinger, M.; Cheshire, C.; Masters, H.; Whittaker, A.; Few, J.; Elam, S.; Oreszczyn, T. The impact of COVID-19 on household energy consumption in England and Wales from April 2020 to March 2022. Energy Build. 2023, 297, 113428. [Google Scholar] [CrossRef]
  37. Li, H.; Jiang, T.; Wu, T.; Skitmore, M.; Talebian, N. Exploring the impact of the COVID-19 pandemic on residential energy consumption: A global literature review. J. Environ. Plan. Manag. 2024, 67, 1387–1408. [Google Scholar] [CrossRef]
  38. Cai, S.; Gou, Z. Impact of COVID-19 on the energy consumption of commercial buildings: A case study in Singapore. Energy Built Environ. 2024, 5, 364–373. [Google Scholar] [CrossRef]
  39. Dinh, T.N.; Thirunavukkarasu, G.S.; Seyedmahmoudian, M.; Mekhilef, S.; Stojcevski, A. Robust-mv-M-LSTM-CI: Robust Energy Consumption Forecasting in Commercial Buildings during the COVID-19 Pandemic. Sustainability 2024, 16, 6699. [Google Scholar] [CrossRef]
  40. Moraliyage, H.; Mills, N.; Rathnayake, P.; Silva, D.D.; Jennings, A. UNICON: An Open Dataset of Electricity, Gas and Water Consumption in a Large Multi-Campus University Setting. In Proceedings of the 15th International Conference on Human System Interaction (HSI), Melbourne, Australia, 28–31 July 2022. [Google Scholar] [CrossRef]
  41. Bean, R. Forecasting the Monash Microgrid for the IEEE-CIS Technical Challenge. Energies 2023, 16, 1050. [Google Scholar] [CrossRef]
  42. Xu, S.; Cheng, B.; Huang, Z.; Liu, T.; Li, Y.; Jiang, L.; Guo, W.; Xiong, J. Impact of the COVID-19 on electricity consumption of open university campus buildings—The case of Twente University in the Netherlands. Energy Build. 2023, 279, 112723. [Google Scholar] [CrossRef]
  43. Zor, K.; Çelik, Ö.; Timur, O.; Teke, A. Short-Term Building Electrical Energy Consumption Forecasting by Employing Gene Expression Programming and GMDH Networks. Energies 2020, 13, 1102. [Google Scholar] [CrossRef]
  44. Republic of Türkiye Ministry of Health. Logo. Available online: https://www.saglik.gov.tr/TR-11484/kurumsal-kimlik-ve-logo.html (accessed on 1 January 2025).
  45. Republic of Türkiye Ministry of Interior. Logo. Available online: https://www.icisleri.gov.tr/kurumsal-kimlik-kilavuz (accessed on 1 January 2025).
  46. Global Modeling And Assimilation Office (GMAO). Logo. Available online: https://gmao.gsfc.nasa.gov/reanalysis/merra-2/ (accessed on 1 January 2025).
  47. Global Modeling And Assimilation Office (GMAO). MERRA-2 tavg1_2d_slv_Nx: 2d, 1-Hourly, Time-Averaged, Single-Level, Assimilation, Single-Level Diagnostics V5.12.4, Greenbelt, MD, USA, Goddard Earth Sciences Data and Information Services Center (GES DISC). 2015. Available online: https://disc.gsfc.nasa.gov/datasets/M2T1NXSLV_5.12.4/summary (accessed on 12 August 2022). [CrossRef]
  48. Grolemund, G.; Wickham, H. Dates and Times Made Easy with lubridate. J. Stat. Softw. 2011, 40, 1–25. [Google Scholar] [CrossRef]
  49. Republic of Türkiye Ministry of Health. COVID-19 Information Platform. Available online: https://covid19.saglik.gov.tr/TR-66935/genel-koronavirus-tablosu.html (accessed on 1 January 2025).
  50. Republic of Türkiye Ministry of Interior. COVID-19 Restrictions. Available online: http://www.mersin.gov.tr/korona2020 (accessed on 1 January 2025).
  51. World Health Organisation. Overview of Coronavirus Disease (COVID-19) by Date for Türkiye. Available online: https://www.who.int/countries/tur (accessed on 1 January 2025).
  52. Berman, J.J. (Ed.) Data Simplification; Morgan Kaufmann: Boston, MA, USA, 2016; p. iv. [Google Scholar] [CrossRef]
  53. Ivakhnenko, A.G. Heuristic Self-Organization in Problems of Engineering Cybernetics. Automatica 1970, 6, 207–219. [Google Scholar] [CrossRef]
  54. Ferreira, C. Gene Expression Programming: A New Adaptive Algorithm for Solving Problems. Complex Syst. 2001, 13, 87–129. [Google Scholar]
  55. Green, D.G.; Reichelt, R.; Bradburry, R. Statistical Behaviour of the GMDH Algorithm. Biometrics 1988, 44, 49–69. [Google Scholar] [CrossRef]
  56. Lake, R.; Shaeri, S.; Senevirathna, S. Review of the Limitations and Potential Empirical Improvements of the Parametric Group Method of Data Handling for Rainfall Modelling. Environ. Sci. Pollut. Res. 2023, 30, 98907–98921. [Google Scholar] [CrossRef]
  57. Buluş, K.; Zor, K. A hybrid deep learning algorithm for short-term electric load forecasting. In Proceedings of the 2021 29th Signal Processing and Communications Applications Conference (SIU), Istanbul, Turkey, 9–11 June 2021; pp. 1–4. [Google Scholar] [CrossRef]
  58. Al-Hawary, S.; Muda, I.; Sayed, B.T.; Kareem, M.N.F.A.K. A Comparative Study of MARS, GEP, and GMDH Methods for Modeling Soil Thermal Conductivity. Int. J. Thermophys. 2023, 44, 115. [Google Scholar] [CrossRef]
  59. posit. RStudio Desktop: Integrated Development Environment for R Programming Language; posit: The Open Source Data Science Company: Boston, MA, USA, 2024. [Google Scholar]
  60. Lin, Z.; Lin, T.; Li, J.; Li, C. A novel short-term multi-energy load forecasting method for integrated energy system based on two-layer joint modal decomposition and dynamic optimal ensemble learning. Appl. Energy 2025, 378, 124798. [Google Scholar] [CrossRef]
  61. Bampos, Z.N.; Laitsos, V.M.; Afentoulis, K.D.; Vagropoulos, S.I.; Biskas, P.N. Electric vehicles load forecasting for day-ahead market participation using machine and deep learning methods. Appl. Energy 2024, 360, 122801. [Google Scholar] [CrossRef]
  62. Cebeci, C.; Parker, M.; Recalde-Camacho, L.; Campos-Gaona, D.; Anaya-Lara, O. Variable-Speed Hydropower Control and Ancillary Services: A Remedy for Enhancing Grid Stability and Flexibility. Energies 2025, 18, 642. [Google Scholar] [CrossRef]
  63. Mustafa, M.B.; Keatley, P.; Huang, Y.; Agbonaye, O.; Ademulegun, O.O.; Hewitt, N. Evaluation of a battery energy storage system in hospitals for arbitrage and ancillary services. J. Energy Storage 2021, 43, 103183. [Google Scholar] [CrossRef]
  64. Balducci, P.; Mongird, K.; Wu, D.; Wang, D.; Fotedar, V.; Dahowski, R. An Evaluation of the Economic and Resilience Benefits of a Microgrid in Northampton, Massachusetts. Energies 2020, 13, 4802. [Google Scholar] [CrossRef]
  65. Isa, N.M.; Das, H.S.; Tan, C.W.; Yatim, A.; Lau, K.Y. A techno-economic assessment of a combined heat and power photovoltaic/fuel cell/battery energy system in Malaysia hospital. Energy 2016, 112, 75–90. [Google Scholar] [CrossRef]
Figure 1. Sources of electrical, calendar, COVID-19, and meteorological data [43,44,45,46].
Figure 1. Sources of electrical, calendar, COVID-19, and meteorological data [43,44,45,46].
Applsci 15 02843 g001
Figure 2. COVID-19 daily new cases, restriction status, and electricity consumption versus time plot between 1 March 2020 and 1 June 2022.
Figure 2. COVID-19 daily new cases, restriction status, and electricity consumption versus time plot between 1 March 2020 and 1 June 2022.
Applsci 15 02843 g002
Figure 3. Correlation map according to Pearson’s correlation.
Figure 3. Correlation map according to Pearson’s correlation.
Applsci 15 02843 g003
Figure 5. Visualization of a basic expression tree.
Figure 5. Visualization of a basic expression tree.
Applsci 15 02843 g005
Figure 7. Expression tree of the best GEP model for an hour-ahead electricity demand forecasting.
Figure 7. Expression tree of the best GEP model for an hour-ahead electricity demand forecasting.
Applsci 15 02843 g007
Figure 8. Expression tree of the best GEP model for day-ahead electricity demand forecasting.
Figure 8. Expression tree of the best GEP model for day-ahead electricity demand forecasting.
Applsci 15 02843 g008
Figure 9. Illustration of the seasonal error metrics comparison of DNN and GEP.
Figure 9. Illustration of the seasonal error metrics comparison of DNN and GEP.
Applsci 15 02843 g009
Figure 10. Illustration of DNN and GEP hour- and day-ahead forecast comparison for peak power.
Figure 10. Illustration of DNN and GEP hour- and day-ahead forecast comparison for peak power.
Applsci 15 02843 g010
Table 1. Details of studies regarding the impact of COVID-19 on electrical energy consumption forecasting.
Table 1. Details of studies regarding the impact of COVID-19 on electrical energy consumption forecasting.
ApplicationTemporalForecastPerformedBenchmarkPerformance
TypeGranularityHorizonModelModelsResults
[9]Healthcare Facil.MonthlyMonthlyMLRMLR0.044
(MSE)
[10]HospitalMonthlyYearlyANNANN1.459
(MAE)
[17]Indust. Compl.HourlyMonthlyDTGLM, DL, RF,6.900
GBT, SVM(RE)
[40]Campus Compl.15-minMonthlyFBPFBP11.100%
(MAPE)
[41]Microgrid15-minDailyQRFQRF0.223
(MASE)
[39]Cml. Buildings15-minDailyRobust-mv-M-LSTM-CI,0.024%
mv-M-LSTM-CIAdv-mv-M-LSTM-CI,(nRMSE)
adv-M-LSTM, adv-LR,
adv-LSTM, adv-BiLSTM
[32]Natl. GridDailyDailyDeepARRNN, FFNN,0.050%
(Vars. Countries) Seasonal Naïve(WAPE)
ETS
[34]Natl. GridDailyDailyMobi-MTLNN, Mobi,1.590%
(Vars. Countries) Retrained NN(MAPE)
[16]Natl. GridMonthlyMonthlySVMLR, RF, GM,0.034%
(Vars. Countries) NGBM, SNGBM,(MAPE)
FANGBM, SGM,
SFANGBM, FDGGM
[11]Natl. GridDailyMonthlyLSTM ANNNARX ANN1.107%
(MAPE)
[12]Natl. GridDailyMonthlySMORegGPR, XNV, LR,3.685%
M5P, REPTree(MAPE)
[13]Natl. GridHourlyHourlyNARX ANNNARX ANNN/A
[14]Natl. GridDailyMonthlyLSTMARIMA,3.914%
NARNN(MAPE)
[15]Natl. GridDailyMonthlyWinters’Seasonal, SARIMA,2.482%
MultiplicativeWinters’ Additive(MAPE)
[18]Natl. Grid1-hHourlyCNNGoogleNet, ResNet18,0.064%
AlexNet, SqueezeNet,(MAPE)
[20]Natl. Grid30-minDailyN/AN/A≈1.900%
(MAPE)
[21]Natl. GridDailyDailyBi-LSTMBi-LSTM1815.220
(RMSE)
[22]Natl. GridDailyMonthlyFBPFBP3.000
(ME)
[23]Natl. GridMonthlyMonthlyARDLANNN/A
[25]Natl. GridMonthlyMonthlyARIMA-BPBP, ARIMA4.980%
(MAPE)
[27]Natl. GridMonthlyMonthlyN/AProphet, XGBoost,0.001%
LSTM, SVR(MAPE)
[31]Natl. Grid30-minMonthlyARIMAXARIMAX, ANN4.100%
(MAPE)
[33]Natl. Grid15-minDailyANN Net05ANN Net01-100.531
(MAE)
[35]Natl. GridMonthlyMonthlyRFXGBoost, SVM0.198%
(MAPE)
N/A stand for not applicable. See the list of abbreviations for the remaining terms.
Table 2. Details of electrical, meteorological, and COVID-19 variables.
Table 2. Details of electrical, meteorological, and COVID-19 variables.
CategorySymbolDescriptionUnitMinimumMedianMeanMaximum
Electrical E h Lagging HourkWh315.78641.13747.142094.88
E d Lagging DaykWh315.78640.01746.072094.88
E w Lagging WeekkWh315.78633.35742.352094.88
V r m s Average VoltagekV30.3531.7231.7832.99
I r m s Average CurrentA25.0146.9354.84158.01
MeteorologicalTTemperature°C−3.2118.5919.3044.36
HRelative Humidity%8.3359.3157.31100.00
PPressurehPa968.80986.30986.401004.60
W S Wind Speedm/s0.012.562.8412.32
W D Wind Direction° 0.00165.19147.57360.00
RRainfallkg/m20.000.000.011.99
S F Snowfallkg/m20.000.000.000.40
S D Snow Depthm0.000.000.000.05
I S W Short-Wave IrradiationWh/m20.001.0155.90261.82
COVID-19 C n Daily New Casesk09.2118.82111.16
C c Cumulative CasesM04.505.4415.07
R 0 Restriction StatusNo Restriction82.13%
R c Curfew6.66%
R l Lockdown8.75%
R f l Full Lockdown2.46%
Table 3. Polynomial representation of the best hour-ahead DNN model.
Table 3. Polynomial representation of the best hour-ahead DNN model.
Polynomial Equations of the Hour-Ahead DNN Model
y x i x j a 0 a 1 a 2 a 3 a 4 a 5
N 3 C c I S W 615,694.100.05248.62 5 × 10 6 3.45 × 10 9 5.70
N 6 E h I S W 7297.940.98141.46 3.9 × 10 4 2.05 × 10 8 0.74
N 2 N 3 N 6 7961.21 0.020.99 1.83 × 10 8 1.26 × 10 8 3.81 × 10 9
N 9 R l C c 735,294718,227.60.040.04 1 , 060 , 738 3.01 × 10 9
N 8 N 9 N 6 15,627.080.040.88 1.77 × 10 7 8.43 × 10 8 1.31 × 10 8
N 1 N 2 N 8 404.320.830.17 8 × 10 6 4 × 10 6 4 × 10 6
N 13 R f l I S W 683,121.2 6.36 × 10 14 258.09 1186.02 6.36 × 10 14 5.75
N 15 E h C n 4122.961.000.17 3.14 × 10 7 3.13 × 10 9 3.97 × 10 8
N 12 N 13 N 15 442,160.7 1.100.81 2.61 × 10 7 6.59 × 10 7 1.80 × 10 8
N 11 N 12 N 8 2545.44 0.820.18 6 × 10 6 3 × 10 6 3 × 10 6
E ^ N 1 N 11 161 . 54 6 . 78 5 . 78 2 . 86 × 10 4 1 . 46 × 10 4 1 . 40 × 10 4
Table 4. Performances of the proposed models for an hour-ahead electricity demand forecasting.
Table 4. Performances of the proposed models for an hour-ahead electricity demand forecasting.
DNNGEP
R2nMAEnRMSERun TimeR2nMAEnRMSERun Time
Performance(%)(%)(%)(s)(%)(%)(%)(s)
1 h-Ahead Model98.293.575.6630.7097.973.586.17178.75
Table 5. Polynomial representation of the best day-ahead DNN model.
Table 5. Polynomial representation of the best day-ahead DNN model.
Polynomial Equations of the Day-Ahead DNN Model
y x i x j a 0 a 1 a 2 a 3 a 4 a 5
N 3 R f l E w 6738.72 5.99 × 10 7 1.08 0.46 5.96 × 10 7 8.01 × 10 8
N 6 E d C n 8369.541.030.81 2 × 10 6 3.25 × 10 8 10 6
N 2 N 3 N 6 7253.28 0.310.67 4.82 × 10 7 1.78 × 10 7 2.58 × 10 7
N 10 E w C n 10,302.221.071.04 5 × 10 6 4.22 × 10 8 19 × 10 6
N 11 E d d t 8129.99 1.10 6.69 × 10 12 0.17 5.58 × 10 8 6.69 × 10 12
N 9 N 10 N 11 1056.66 0.310.65 6.72 × 10 8 6.17 × 10 9 1.80 × 10 8
N 1 N 2 N 9 3.113 . 15 0.770.24 13 × 10 6 6 × 10 6 7 × 10 6
N 15 d t h d 590,817.7 2.57 × 10 15 44,555.06 1274.41 2.57 × 10 15 1782.64
N 17 E w E d 6999.91 0.360.68 4.05 × 10 7 1.82 × 10 7 2.45 × 10 7
N 14 N 15 N 17 794,912.7 2.21 0.81 2.82 × 10 7 2 × 10 6 2.25 × 10 8
N 18 N 11 N 17 7265.85 5.96 × 10 4 0.97 2 × 10 6 10 6 8.23 × 10 7
N 13 N 14 N 18 239.39 0.080.92 17 × 10 6 9 × 10 6 8 × 10 6
E ^ N 1 N 13 6961 . 16 0 . 27 0 . 71 2 × 10 6 8 . 95 × 10 7 10 6
Table 6. Performances of the proposed models for day-ahead electricity demand forecasting.
Table 6. Performances of the proposed models for day-ahead electricity demand forecasting.
DNNGEP
R2nMAEnRMSERun TimeR2nMAEnRMSERun Time
Performance(%)(%)(%)(s)(%)(%)(%)(s)
24 h-Ahead Model93.397.3911.1334.8191.008.0312.99162.33
Table 7. Seasonal error metrics comparison of DNN and GEP.
Table 7. Seasonal error metrics comparison of DNN and GEP.
1 h-Ahead nRMSE (%)24 h-Ahead nRMSE (%)
YearMonthDNNGEPDNNGEP
2020March6.777.1011.515.7
April4.994.2210.610.8
May5.885.8316.214.8
June5.405.7410.513.2
July4.825.407.8611.5
August3.873.037.494.80
September4.935.388.7212.9
October4.464.7611.012.5
November6.336.5020.517.6
December6.496.6810.214.3
2021January6.217.119.7314.2
February6.406.919.9113.5
March6.156.399.4614.4
April5.795.829.3912.3
May4.775.0012.114.3
June4.895.3510.113.9
July4.274.928.4812.8
August4.275.037.6311.6
September4.345.009.7812.4
October6.807.0026.021.8
November5.555.638.5311.9
December6.356.518.7512.5
2022January7.067.7710.916.1
February7.097.5410.514.6
March6.346.759.0012.8
April4.524.529.4711.9
May4.644.8511.611.6
Disclaimer/Publisher’s Note: The statements, opinions and data contained in all publications are solely those of the individual author(s) and contributor(s) and not of MDPI and/or the editor(s). MDPI and/or the editor(s) disclaim responsibility for any injury to people or property resulting from any ideas, methods, instructions or products referred to in the content.

Share and Cite

MDPI and ACS Style

Cebeci, C.; Zor, K. Electricity Demand Forecasting Using Deep Polynomial Neural Networks and Gene Expression Programming During COVID-19 Pandemic. Appl. Sci. 2025, 15, 2843. https://doi.org/10.3390/app15052843

AMA Style

Cebeci C, Zor K. Electricity Demand Forecasting Using Deep Polynomial Neural Networks and Gene Expression Programming During COVID-19 Pandemic. Applied Sciences. 2025; 15(5):2843. https://doi.org/10.3390/app15052843

Chicago/Turabian Style

Cebeci, Cagatay, and Kasım Zor. 2025. "Electricity Demand Forecasting Using Deep Polynomial Neural Networks and Gene Expression Programming During COVID-19 Pandemic" Applied Sciences 15, no. 5: 2843. https://doi.org/10.3390/app15052843

APA Style

Cebeci, C., & Zor, K. (2025). Electricity Demand Forecasting Using Deep Polynomial Neural Networks and Gene Expression Programming During COVID-19 Pandemic. Applied Sciences, 15(5), 2843. https://doi.org/10.3390/app15052843

Note that from the first issue of 2016, this journal uses article numbers instead of page numbers. See further details here.

Article Metrics

Back to TopTop