Next Article in Journal
Optimal Scheduling of Biomass-Hybrid Microgrids with Energy Storage: An LSTM-PMOEVO Framework for Uncertain Environments
Previous Article in Journal
Improving Engineering Design Using Smart Evaluation of Indoor Acoustical Climate of Dining Places
 
 
Font Type:
Arial Georgia Verdana
Font Size:
Aa Aa Aa
Line Spacing:
Column Width:
Background:
Article

SPN-Based Dynamic Risk Modeling of Fire Incidents in a Smart City

1
Business School, University of Shanghai for Science and Technology, Shanghai 200093, China
2
School of Environment and Architecture, University of Shanghai for Science and Technology, Shanghai 200093, China
*
Author to whom correspondence should be addressed.
Appl. Sci. 2025, 15(5), 2701; https://doi.org/10.3390/app15052701
Submission received: 23 December 2024 / Revised: 21 February 2025 / Accepted: 24 February 2025 / Published: 3 March 2025
(This article belongs to the Section Computing and Artificial Intelligence)

Abstract

Smart cities are confronted with a variety of disaster threats. Among them, natural fires pose a serious threat to human lives, the environment, and asset security. In view of the fact that existing research mostly focuses on the analysis of accident precursors, this paper proposes a dynamic risk-modeling method based on Stochastic Petri Nets (SPN) and Bayesian theory to deeply explore the evolution mechanism of urban natural fires. The SPN model is constructed through natural language processing techniques, which discretize the accident evolution process. Then, the Bayesian theory is introduced to dynamically update the model parameters, enabling the accurate assessment of key event nodes. The research results show that this method can effectively identify high-risk nodes in the evolution of fires. Their dynamic probabilities increase significantly over time, and key transition nodes have a remarkable impact on the emergency response efficiency. This method can increase the fire prevention and control efficiency by approximately 30% and reduce potential losses by more than 20%. The dynamic update mechanism significantly improves the accuracy of risk prediction by integrating real-time observation data and provides quantitative support for emergency decision making. It is recommended that urban management departments focus on strengthening the maintenance of facilities in high-risk areas (such as fire alarm systems and emergency passages), optimize cross-departmental cooperation processes, and build an intelligent monitoring and early-warning system to shorten the emergency response time. This study provides a new theoretical tool for urban fire risk management. In the future, it can be extended to other types of disasters to enhance the universality of the model.

1. Introduction

Urban safety, fundamental to a city’s normal operation, faces growing risks of disaster accidents with the development of the smart city concept. Natural fires, which are prevalent in urban areas, especially arid or vegetated regions, pose significant threats to the environment, social economy, and ecology, causing catastrophic consequences including loss of life, property, and long-term ecological damage [1]. Their evolution involves complex interactions among environmental factors, human activities, and urban infrastructure, making them an ideal subject for dynamic risk modeling to gain insights into event sequences and probabilistic outcomes crucial for risk assessment and management. Fire accidents also have the advantage of more comprehensive records compared to other disasters, with a large amount of historical data on causes, development patterns, and response strategies, all of which are vital for developing and validating dynamic risk models based on stochastic Petri nets to provide accurate risk predictions and effective prevention and control measures. As an integral part of smart city safety strategies, urban fire prevention and control can be directly supported by fire accident research in formulating practical risk management policies and emergency response plans. Despite the significance of other disasters like floods and earthquakes, the unique dynamic evolution characteristics and far-reaching social impacts of fire accidents make them the prime focus of this research, enabling the development of targeted solutions to mitigate urban natural fire risks and enhance smart city safety and resilience.
The prevention and control of urban fires are integral components of smart city safety strategies. Research on fire accidents can directly support the formulation of practical risk management policies and emergency response plans. Although other disasters like floods and earthquakes are equally significant, the unique dynamic evolution characteristics and far-reaching social impacts of fire accidents make them a prime focus of this research. This focus enables us to develop targeted solutions to mitigate the risks associated with urban natural fires and enhance the overall safety and resilience of smart cities.
There is a need to promptly comprehend the influence of natural fires on urban forests and their socio-ecological dynamics across time and space. Nevertheless, local and regional decision-makers frequently lack information regarding the dynamic alterations in urban forest cover, structure, and composition induced by fires and how such changes might affect the ecosystem. The safety, reliability, and risk analysis of the ecosystem are crucial tasks executed throughout the system’s life cycle to guarantee the reliability of the safety system. Currently, the primary research on accident risk detection centers around the detection of diverse risk patterns and causes, and the dynamic evolution process of risk remains a challenging issue in risk prevention. Simultaneously, in the domain of emergency rescue, owing to the incompleteness of information at the accident site, the complexity of the rescue environment, and the uncertainty of the accident evolution, rescue work is encountering unprecedented difficulties.
An in-depth exploration into the characteristics of rescue time holds great significance for enhancing rescue efficiency and minimizing losses [2]. Currently, numerous scholars have engaged in research on urban risk assessment [3,4]. have harnessed information technology by means of collecting, analyzing, sharing, and formally modeling real-time data, thereby providing decision-makers with more comprehensive, accurate, and timely informational support. References [5,6] introduced the Color Petri Net (CPN) [7], which surmounts the stringent time and combination constraints encountered in complex event sequence modeling and is extensively employed in the domains of risk analysis and accident modeling. To tackle the challenges within a Dynamic Probabilistic Risk Assessment (DPRA), References [8,9] have put forward a multitude of modeling methodologies, such as dynamic fault trees and extended event sequence diagrams. These methods have exerted a substantial impact on enhancing the existing modeling and assessment frameworks, proffering additional alternatives and tools for risk assessment techniques and augmenting the capacity to evaluate dynamic probabilistic risks. In real-world scenarios, the occurrence of a natural fire represents an event process instigated by the activities of actors or preceding events, and there exist sequential, parallel, or even more intricate influence relationships among these actions and events. Reference [10] have markedly enhanced the simulation capabilities of the system model through the introduction of SPN. In recent years, SPN has found extensive application in the analysis of emergency response, system failure, and other processes. Reference [11] utilized SPN to model the emission accident of offshore oil and gas production facilities, reference [12] employed a Colored Hybrid Petri Net (HPN) to simulate the accident emergency response process, and reference [13] analyzed the emergency response process via a Timed Colored Hybrid Petri Net (TCHPN).
Nonetheless, given the long incubation period of natural fire accidents and the difficulty in determining the delay time, the traditional Markov process is restricted to the exponential distribution when deducing the probabilities of subsequent events. This constraint might be overly stringent for complex system modeling, as the Markov chain is only applicable to systems with exponentially distributed lifetimes. Moreover, event simulation demands more memory and may take a longer time to execute. It cannot encompass all scenarios and is typically confined to a subset of state trajectories. A Bayesian Network (BN), on the other hand, can circumvent the state space explosion issue and is generally capable of handling diverse types of lifetime distributions and uncertainties. It can also be utilized for robust reasoning under uncertain conditions. With the given prior information, the probabilities of subsequent events in the causal structure can be dynamically updated using the observed data. Bayesian theory is applied in various fields, including system lifetime estimation and risk analysis, to augment the dynamics of SPN systems for discrete event modeling. The Bayesian Stochastic Petri Net (BSPN) model proposed by reference [14] effectively enhances the application of SPN in dynamic safety analysis. Reference [15] demonstrated how to employ Bayesian theory to predict the occurrence frequency of abnormal events from accident precursor data. The aforementioned studies suggest that Bayesian theory can effectively and dynamically update the occurrence frequency of events and plays a vital role in the dynamic update of the SPN model. After multiple accidents occur, through the quantitative risk assessment method [16], the risk can be comprehensively evaluated, all possible events can be estimated, and the accident risk can be accurately estimated.
The aforementioned methods have significantly advanced the progress of dynamic risk analysis and accident analysis. Nevertheless, several issues remain to be addressed in the dynamic risk assessment model of urban natural fire accidents. The principal work and novel contributions of this paper are as follows:
  • In the analysis of urban natural fire accidents, although the accident cause is conventionally the primary focus of research, the accident occurrence process is continuous. The durations of events or actions within the process vary. Research based on the evolution of accident process nodes can enhance the authenticity of studies on urban natural fire accidents. Simulation analysis shows (as shown in Table 1 that the steady-state probabilities of key nodes in fire evolution (such as P2 and P4) are significantly higher than those of other nodes (P(M2) = 0.2261, P(M4) = 0.1522).
This verifies the cumulative effect of the early drought environment on the fire probability through a Bayesian update (the posterior probability of P0 in Table 2 increases from 0.1533 in 2016 to 0.2171 in 2023).
Based on this, it is recommended that risk management should dynamically integrate two types of factors:
(1)
Environmental factors (such as the duration of drought, fluctuations in temperature and humidity) are updated in real-time through Bayesian parameters (Equation (6)).
(2)
Human-related factors (such as the distribution of emergency resources, cross-departmental response efficiency) are optimized through the utilization rate of SPN nodes (the utilization rate of t8–t11 in Table 3 is less than 15%). This method can enhance the adaptability of the model to urbanization and climate change, providing a quantitative basis for the decision-making suggestions in Section 3.2.
2.
SPN is typically employed for emergency process analysis or dynamic analysis of complex system safety. In these scenarios, each event has a short and fixed duration. In contrast, the initial event in the urban natural fire accident process, such as the dry environment resulting from long-term drought, has a long duration. To mitigate the impact of the initial event’s uncertainty on SPN analysis, this paper incorporates Bayesian theory to correct the influence of the initial event on the SPN model analysis.
3.
In previous studies integrating BN and SPN, BN has been utilized to establish a time-varying function for each component of SPN to enable data updates. However, the model in this paper employs Bayesian theory to compensate for the deficiency of SPN in analyzing events with uncertain time delays. This paper identifies the early events in the accident process as time-delay events and updates the probabilities of subsequent events in the accident process using the observed data, given the prior information.
4.
In prior accident analyses, expert analysis has often been conducted based on accident descriptions, incurring high labor costs. This paper combines Natural Language Processing (NLP) [17] technology to accurately understand and process unstructured data. The SPN is generated from the structured natural language text, and the NLP technology is utilized for automated mapping to achieve the automated conversion from text to process model.

2. Materials and Methods

2.1. Stochastic Petri Net

Stochastic Petri nets are a potent tool for modeling distributed discrete systems with features like concurrency, synchronization, mutual exclusion, and conflict. A Petri net is a bipartite, weighted, directed multigraph defined by six basic elements, SPN = (P, T, F, W, M, λ), where:
  • P is a finite set of places, representing the local operating states of the system at each stage.
  • T is a finite set of transitions, representing the key factors that drive the change of the system state.
  • F is a set of directed arcs, defining the connection relationship between places P and transitions T, that is, F ⊂ (P × T) ∪ (T × P), where ‘×’ is the Cartesian product.
  • W is a weighted function of the arc FN, referring to the quantity of the resource that is required or can be produced. Connections between nodes of the same type are not allowed.
  • M is a marking vector function from PN. It is used to describe the current state of the Petri net. In particular, M0, as the initial marking vector, represents the state when the system starts. That is, the distribution of tokens on each place at the beginning of the SPN.
  • λ is a set of average firing rates associated with the transitions. Each transition follows a negative exponential distribution, where 1/λ represents the average delay of the transition firing.
After a transition is activated, tokens flow in from the adjacent places, generating new state identifications when passing through each place until the system reaches the final state. This continuous process describes the dynamic change and state transition of the system. For the continuous SPN model, the distribution function of each transition follows the memoryless exponential function in Equation (1):
t T : F t ( x ) = 1 e λ t x

2.2. Business Process Model and Notation

Business Process Model and Notation (BPMN) is a graphical markup language used for describing and visualizing business processes. Its main purpose is to provide a common, easily understandable, and user-friendly standard language. A BPMN 2.0 model is defined by a five tuple C0 = {E, A, G, S, F} [18].
Here, E represents the set of events, A is the set of activities, G is the set of gateways, S is the set of flow objects, and F is the set of connection relationships. In the orchestration, there are no isolated flow objects.

2.3. Methodologies for Analyzing the Performance of SPN

After establishing the SPN model, it is necessary to verify the feasibility of the model from three aspects: safety and boundedness, liveness and reachability, and fairness. After confirming that the model is feasible, performance analysis on the SPN is carried out [17]:
  • Construct the SPN model of the system.
  • Establish a Markov chain [19] that is isomorphic to this model.
  • Based on this Markov chain, calculate the steady-state probabilities of various states of the system, enabling an in-depth analysis and evaluation of relevant performance indicators in the fire rescue process, such as discrete event points.
After obtaining the isomorphic Markov chain, according to the relevant theorems of the Chapman–Kolmogorov equation and the stationary distribution of MC, the matrix Equation (2) is obtained:
Y Q = 0 i = 1 n Y i = 1
Here, Y represents the steady-state probability vector, Q is the infinitesimal generator matrix of the Markov chain, and Yi denotes the steady-state probability of the i-th state. The equation ensures that the sum of all steady-state probabilities equals 1, reflecting the normalization condition of the system.
The delay of each transition follows a continuous random variable with an exponential distribution. Through the calculated steady-state probabilities of the Markov chain, further analyses are conducted on the busy rate of places, the utilization rate of transitions, and the average delay time, etc.

2.4. Bayes’ Theorem

Inference is made based on conditional probabilities under system uncertainty [20]. Through reverse analysis, this theorem determines the prior probability of an event using historical data and combines new data to calculate the posterior probability [21], thereby updating the estimation of the probability of the event occurrence [22]. Given the observed data, the posterior probability of an event can be expressed as:
f ( x | , d a t a ) = g ( d a t a | , x ) f ( x ) g ( d a t a | , x ) f ( x ) d x g ( d a t a | x ) f ( x )
Herein, f ( x ) represents the prior distribution, and g ( d a t a | x ) is the likelihood function based on the number of precursor event occurrences [20]. Through the analysis and calculation of historical data and observed evidence, the posterior distribution f ( d a t a | x ) of the prior failure probability distribution f ( x ) is obtained.
Suppose that natural fire events are independent. The prior distribution of precursors occurring at the fire site and being normal within a unit time can be assumed to be a beta distribution, which can describe any continuous probability function in a bimodal state according to parameters a and b. In the observed events, the Bernoulli distribution in a discrete bimodal state is used to represent the likelihood function. Ignoring the constant part, the two distributions are expressed in a form proportional to the variable:
f x x a 1 ( 1 x ) b 1
g ( D a t a | , x ) x f ( 1 x ) S
By updating the beta prior distribution with the observed data, according to the conjugate property, the posterior beta distribution is obtained. The posterior distribution can be expressed in a form proportional to the following distribution:
f x , D a t a g ( D a t a | , x ) f ( x ) x a + f 1 ( 1 x ) b + s 1
The posterior beta distribution is denoted as B e ( a + f , b + s ) . Here, f represents the number of failure event occurrences, s represents the number of successful system operation times, and the mean of the posterior beta distribution is updated to ( a + f ) / ( a + b + n ) .
This updating process offers a means of quantifying uncertainty and performing updates, which is of significant value for risk assessment and decision making.

3. Modeling Methodology and Analysis

3.1. Overview of the Modeling Framework

The dynamic risk modeling framework integrates NLP, SPN, and Bayesian theory to assess urban natural fire risks (Figure 1). NLP extracts key event nodes and dependencies from unstructured texts, which are mapped into BPMN diagrams. These diagrams are converted into SPN models, incorporating time factors to capture dynamic changes. The model is analyzed for safety, boundedness, liveness, and reachability, with performance metrics calculated to evaluate its effectiveness. Empirical analysis validates its feasibility.
Bayesian theory dynamically updates the SPN model using new observed data, ensuring real-time adaptability. The updated model identifies key risk nodes and their probabilities, supporting risk management and emergency response planning. This approach enhances urban resilience to natural fire threats by providing a clear methodology for understanding accident evolution and formulating prevention strategies.

3.2. SPN Model and Isomorphic MC Chain

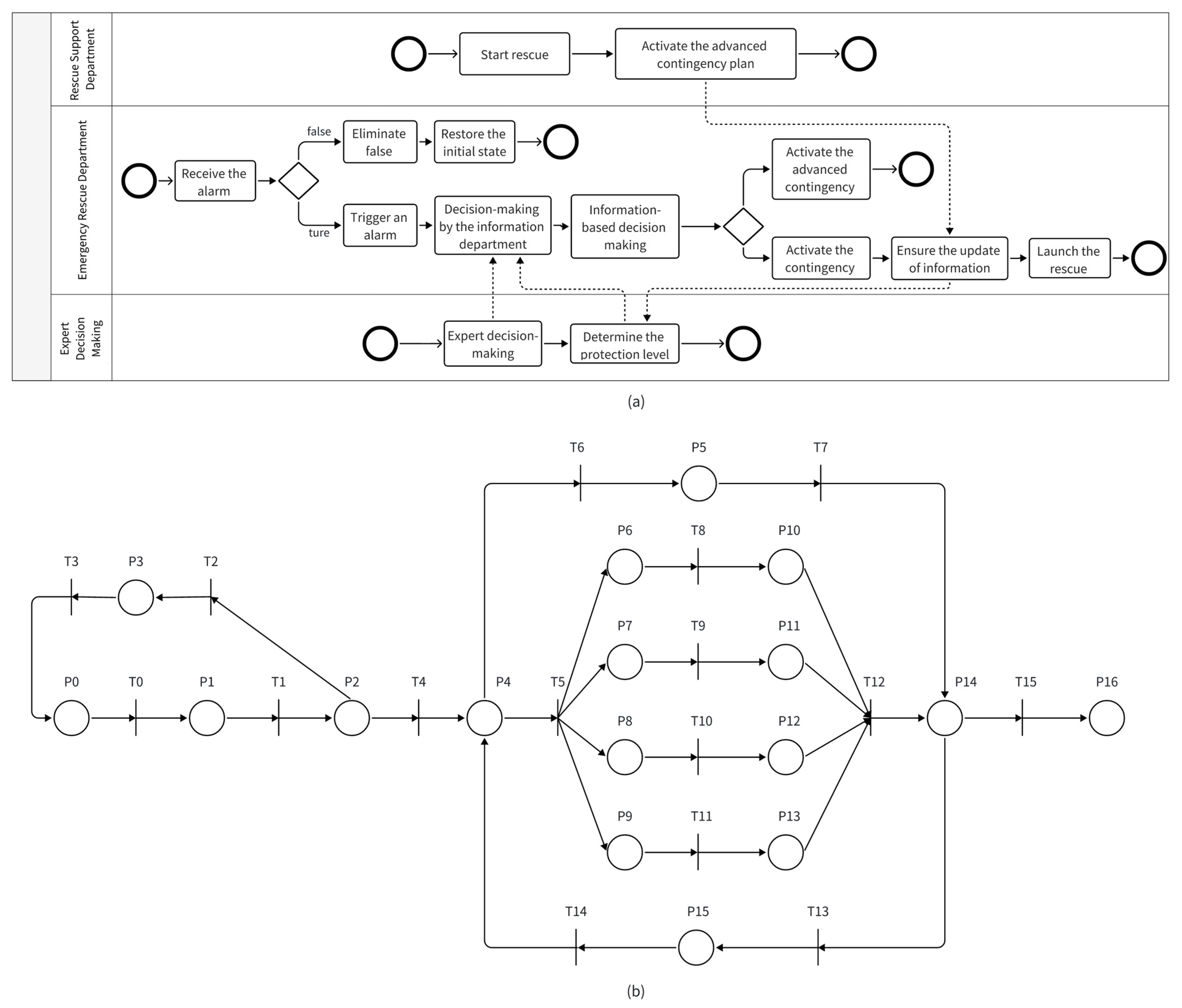
Based on the specific process of natural fire accidents, this paper maps the complex accidents into intuitive BPMN diagrams through natural language processing methods, and then maps the evolution process into SPN models. According to the flowchart of the emergency natural fire preplan and the corresponding relationships among places, transitions, and arcs, an SPN model based on the urban natural fire preplan as shown in Figure 2 was designed. The BPMN model (Figure 2a) visually represents the sequence of events, decision points, and parallel processes in the fire rescue workflow. The SPN model (Figure 2b) translates this workflow into a formal structure using places, transitions, and arcs, enabling the quantification of key event nodes and dynamic system behavior. This model captures the key nodes at each stage of the accident and provides a quantitative basis for identifying potential risk points and formulating response strategies through simulation analysis. It consists of decisions made by three parties: the expert decision-making department, the emergency rescue department, and the rescue support department. In practical situations, it is necessary to consider the impact of time on the system. In the model of this paper, a random delay time was added to each transition.
Table 1 and Table 4 explain the meanings of the place set and the transition set of the urban natural fire SPN model in Figure 2. During the initialization stage of the model, the initial marking set was set according to the actual situation to ensure that the model could truly reflect the initial state of natural fire accidents. In addition, regarding the conflict handling mechanism in the model, the conflicts between transition false alarm removal ( t 2 ) and expert decision ( t 4 ) and between the emergency plan upgrade ( t 5 ) and the upgraded plan rescue feedback ( t 6 ) were addressed by comprehensively considering the authenticity of alarms and the analytical judgments of experts. Flexible decision-making support is provided for the dynamic evolution of the model.
The concurrent processing mechanism: for place medical rescue support information ( p 6 ), emergency communication support information ( p 7 ), road condition isolation support information ( p 8 ), and emergency resource support information ( p 9 ), when medical rescue, emergency communication, road isolation, and emergency resource guarantee are sufficient, the corresponding transitions will be triggered, making place rescue end information ( p 10 ), communication restoration information ( p 11 ), road condition isolation end information ( p 12 ), emergency resource allocation end information ( p 13 ), and rescue information ( p 14 ) have tokens and enabling transition (emergency rescue start feedback, p 12 ) to be implemented (that is, the emergency rescue operation is initiated).
According to the SPN model of the accident, there is no information flow in the initial stage during the urban natural fire rescue process. Thus, in the initial state of the SPN model for the urban natural fire rescue process, there is exactly one token in each of p 1 and p 15 . The initial marking set of the model is M 0 = ( 1 , 0 , 0 , 0 , 0 , 0 , 0 , 0 , 0 , 0 , 0 , 0 , 0 , 0 , 0 , 1 , 0 ) , indicating that, among the 17 places in the model, they are marked as 1, with one token in each of these two places, while the remaining places are marked as 0. This configuration reflects the initial stage of the rescue process, where only alarm information and rescue feedback are active.
Table 5 illustrates the identifier set of the SPN model, where “M” (as defined in Section 2.1) represents the marking vector that describes the current state of the Petri net. Each marking M i corresponds to a specific configuration of tokens across the places normal state ( p 0 ) to end of emergency rescue information ( p 16 ) in the model. The identifier set is essential for understanding the reachability and state transitions of the SPN model, as it provides a systematic way to track the evolution of the system during the rescue process. By visualizing the identifier set, we can better comprehend the dynamic behavior of the model and its alignment with the actual fire rescue scenario.
The isomorphic MC of the SPN can be obtained according to the reachability identity set of the SPN model for the rescue process, as shown in Figure 3.
Using the Petri net performance simulation and analysis software PIPE 4.3.0, the SPN model was rigorously evaluated for boundedness, liveness, and reachability. The boundedness analysis confirmed that the model operates within predefined resource limits, ensuring that no place exceeds its token capacity and preventing resource exhaustion. The liveness analysis demonstrated that all transitions can eventually fire, indicating that the system is free from deadlocks and can continuously progress through the rescue process. The reachability analysis verified that all possible states of the system are accessible from the initial marking, ensuring that the model can adapt to various scenarios during the fire rescue mission. These analyses collectively confirm that the SPN model is safe, bounded, and free from bottlenecks, with efficient allocation and utilization of resources. The absence of deadlocks further ensures the continuity and efficiency of the rescue process. Based on these findings, it can be concluded that the SPN model is theoretically feasible and effective, providing reliable support and guidance for urban fire rescue operations.

3.3. Modeling Analysis

The reachability set is a key step in verifying the SPN model. It refers to the set of all possible states that can be reached by triggering various transitions starting from the initial state, ensuring a comprehensive check on all possible states of the system and simultaneously eliminating the risk of deadlock. By implementing the reachability algorithm, all the test item places that tokens can reach are determined, and a fault test Dependency Matrix (DM) is established to describe the reachability relationships among them, a process which reveals the ways in which faults propagate in the system and the detection capabilities of tests for faults.
After judging the feasibility of the model, further performance analysis on the SPN is carried out. Referring to the emergency rescue of a certain urban natural fire event, λ0, λ1, λ2, …, λ14 in the SPN model are set. Set Mi as P(Mi) and bring it into the state equation. Calculate the average probability distribution, place, and transition utilization rates when the system reaches a steady state according to Formula (1), as shown in Table 1, Table 3 and Table 6.
After completing the calculation of the state probability distribution of the model, an analysis of the results reveals that specific place fire information ( p 2 ), expert decision information ( p 4 ), emergency plan upgrade information ( p 5 ), and rescue feedback information ( p 15 ) have relatively high utilization probabilities, resulting in the accumulation of information during the rescue process. The transitions analyze alarm information ( t 1 ), rescue personnel in place ( t 8 ), open emergency communication ( t 9 ), road condition isolation completed ( t 10 ), and allocate rescue materials ( t 11 ) play a crucial role in accident investigation, assessment, and post-disaster handling, influencing the efficiency of emergency rescue. There are two key turning points in the occurrence of an accident, namely the information processing after the fire breaks out (at analyze alarm information, t 1 ) and the moment of expert decision making (at expert decision, t 4 ). By changing the average rates of the above two turning points and analyzing their impact on the entire accident development process, it can be seen that, as the onsite crowd’s reporting rate increases, the probability of a fire starting ( P M 2 ) decreases rapidly. Reporting an alarm can prevent accidents to a large extent. The reporting rate is directly proportional to the time required for firefighters to arrive at the scene.

4. Dynamic Update of Urban Natural Fire Accident Risks

4.1. Risk Assessment and Precursor Analysis

The process of urban natural fires is a gradual one, and the SPN model is unable to accurately simulate the impact of the natural fire process on the accident process. Therefore, by using Bayesian theory and the information on the occurrence of natural fires across the country at a later stage, the accident development process is continuously updated. When conducting the dynamic update of urban natural fire risks, let P 0 and P 1 be the observable precursors of fire events. The prior failure probabilities follow the beta distribution and are independent of each other. The SPN model is updated dynamically forward through P 0 and P 1 . The number of occurrences collected for P0 and P1 is shown in Table 7. By applying the Bayesian update formula, calculate the posterior failure probability and analyze the changing trend of the key nodes over time (Figure 4). The updates of these probabilities are carried out based on the actual evidence data of the Bernoulli distribution. Since the P 0 type states (the smoking state observed in a dry environment) and the P 1 type states (inspections have been carried out but no fire prevention measures have been taken) at different locations are assumed to be independent of each other, the priors can be modeled as a continuous bimodal probability distribution, that is, the beta distribution, and the likelihood is the Bernoulli distribution.
By applying the Bayesian update formula, calculate the posterior failure probabilities and analyze the changing trends over time of the following key places: the smoking state observed in a dry environment ( P 0 ), inspections have been carried out but no fire prevention measures have been taken ( P 1 ), expert decision information ( p 4 ), emergency plan upgrade information ( t 5 ), and rescue feedback information ( t 15 ) (Table 4). Reveal the changes in natural fire risks in different years and at different locations (such as Location A and Location B).
According to the Figure 4, the updates of P 0 and P 1 have a significant impact on the probabilities of other places in the SPN model. As time passes, the dynamic occurrence probabilities of P 0 , P 1 , expert decision information ( p 4 ), emergency plan upgrade information ( p 5 ), and rescue feedback information ( p 15 ) gradually increase. This indicates that, in a dry environment, the likelihood of a fire occurring increases. Through continuously observed events, the probabilities of subsequent places in the SPN model increase over time, and the possibility of a fire occurring also increases accordingly, a phenomenon which is consistent with expectations. Regular inspections of natural fire alarms can reduce the likelihood of accidents. The quantitative results are helpful for giving early warnings about the risks of urban natural fire accidents and taking preventive measures in a timely manner.

4.2. Risk Decision Making for Urban Natural Fire Accidents

Based on the results of risk assessment with dynamic updates, corresponding risk management measures need to be taken for the busier places, transitions, and important events.
For the high-risk place P 1 , expert decision information ( p 4 ), emergency plan upgrade information ( p 5 ), and rescue feedback information ( p 15 ), strengthen the inspection and maintenance of fire prevention facilities, increase the monitoring frequency, and ensure the availability of fire extinguishing equipment and emergency exits. For the key transitions rescue personnel in place ( t 8 ), open emergency communication ( t 9 ), road condition isolation completed ( t 10 ), and allocate rescue materials ( t 11 ), optimize the decision-making process and strengthen cross-departmental cooperation to improve the efficiency of the emergency response.
Establishing an efficient natural fire monitoring and early warning system is crucial for the early identification of fire hazards. By strengthening the communication between the command center and on-site personnel, we can ensure the timely dissemination of important information, thereby improving the accuracy and efficiency of emergency responses. The implementation of these measures will significantly enhance the prevention and response capabilities for urban natural fire accidents and effectively reduce potential losses.

5. Conclusions

This paper proposes a dynamic risk-modeling method that combines SPN and Bayesian theory and which is used to simulate and analyze natural fire accidents in cities. Section 1 mainly introduces the principle of the method. In Section 2, the stochastic Petri nets are automatically generated through natural language texts to effectively simulate the accident process and identify the key nodes. In Section 3, Bayesian theory is applied to dynamically update the SPN model and accurately estimate the occurrence probabilities of events and the impacts of key nodes.
The research results show that the model has important application significance in formulating preventive measures and emergency strategies. It not only improves the efficiency of fire prevention and control, but also helps to reduce the potential losses caused by fires. Effective emergency strategies are crucial for mitigating the impacts of natural fires and enhancing urban resilience. These strategies encompass a series of proactive and reactive measures, including early-warning systems, resource allocation, evacuation planning, and post-disaster recovery. In the context of smart cities, the integration of advanced technologies such as the Internet of Things (IoT), Artificial Intelligence (AI) [23], and real-time data analytics has revolutionized emergency response by enabling faster decision making and more efficient resource deployment.
Establishing robust fire detection and monitoring systems is essential for identifying potential fire hazards at their nascent stages. These systems utilize sensors, satellite imagery, and predictive models to provide timely alerts, enabling authorities to take preventive actions before fires escalate. The efficient allocation of emergency resources, such as firefighting equipment, medical supplies, and personnel, is of great significance for minimizing response times. Coordination among various stakeholders, including government agencies, emergency services, and community organizations, ensures a unified and effective response. Well-defined evacuation routes and shelter locations are vital for ensuring the safety of affected populations. Smart city technologies, such as real-time traffic management and mobile applications, can facilitate orderly evacuations and reduce the risk of casualties. Recovery efforts focus on restoring infrastructure, providing humanitarian aid, and addressing long-term ecological and economic impacts. Building resilience involves learning from past incidents, strengthening urban planning, and promoting community awareness and preparedness.
By integrating these strategies into the dynamic risk-modeling framework, this study aims to enhance the adaptive capacity of smart cities to respond to natural fire incidents and, ultimately, reduce their social and economic impacts.

Author Contributions

Conceptualization, M.H. and F.N.; methodology, M.H. and F.N.; validation, M.H., F.N. and W.L.; formal analysis, M.H. and J.L.; data collection, N.C. and X.Z. All authors have read and agreed to the published version of the manuscript.

Funding

This work was supported, in part, by the National Natural Science Foundation of China under grant 12371508, the Collaborative Education Project of the Ministry of Education under grant 241103760141654, and the Shanghai Students’ Platform for innovation and entrepreneurship training program under grant XJ2924166, XJ2024151.

Institutional Review Board Statement

Not applicable.

Informed Consent Statement

Not applicable.

Data Availability Statement

Data available on request due to privacy.

Conflicts of Interest

The authors declare no conflicts of interest.

References

  1. Tao, Y.; Xia, D.; Zhu, Y. Scenario deduction of petrochemical free based on stochastic Petri nets. Fire Sci. Technol. 2019, 38, 1624–1628. [Google Scholar]
  2. Chiou, Y.-C.; Lai, Y.-H. An integrated multi-objective model to determine the optimal rescue path and traffic controlled arcs for disaster relief operations under uncertainty environments. J. Adv. Transp. 2008, 42, 493–519. [Google Scholar] [CrossRef]
  3. Wang, X.; Ni, F.; Liu, J.; Yang, F.; Guo, Y. The “Home-Kindergarten Interaction” child health management system architecture based on extended BPMN. Intell. Comput. Appl. 2022, 12, 189–199, 202. [Google Scholar]
  4. Zhong, X.; Ni, F.; Liu, J.; Zhong, D.; Wang, X.; Yin, X. A scenario-oriented business architecture modeling approach based on ROADS. J. Univ. Shanghai Sci. Technol. 2023, 45, 415–424. [Google Scholar]
  5. Vernez, D.; Buchs, D.; Pierrehumbert, G. Perspectives in the use of coloured Petri nets for risk analysis and accident modelling. Saf. Sci. 2003, 41, 445–463. [Google Scholar] [CrossRef]
  6. Huang, F.; Ni, F.; Liu, J.; Tao, M.; Zhou, Y.; Li, Y. Data flow modeling and verifcation of complex BPMN collaboration models based on HCPN. Comput. Integr. Manuf. Syst. 2024, 30, 1754–1769. [Google Scholar] [CrossRef]
  7. Huang, F.; Ni, F.; Liu, J.; Zhang, J.; Tuo, K. Executable modeling method based on the ROAD-CPN business architecture. J. Univ. Shanghai Sci. Technol. 2023, 45, 534–542. [Google Scholar] [CrossRef]
  8. Zhang, Y.; Tong, J.; Zhou, Y.; Cai, Q. Review of Dynamic Reliability Methodology in Probabilistic Safety Assessments of Nuclear Power Plants. At. Energy Sci. Technol. 2012, 46, 472–479. [Google Scholar]
  9. Usitalo, L. Advantages and challenges of Bayesian networks in environmental modelling. Ecol. Model. 2007, 203, 312–318. [Google Scholar] [CrossRef]
  10. Liu, S.; Li, W.; Gao, P.; Sun, Y. Modeling and performance analysis of gas leakage emergency disposal process in gas transmission station based on Stochastic Petri nets. Reliab. Eng. Syst. Saf. 2022, 226, 108708. [Google Scholar] [CrossRef]
  11. Grunt, O.; Briš, R. SPN as a tool for risk modeling of fires in process industries. J. Loss Prev. Process Ind. 2015, 34, 72–81. [Google Scholar] [CrossRef]
  12. Chen, C.; Yang, Y.; Wang, M.; Zhang, X. Characterization and evolution of emergency scenarios using hybrid Petri net. Process. Saf. Environ. Prot. 2018, 114, 133–142. [Google Scholar] [CrossRef]
  13. Zhou, J.; Reniers, G. Petri net simulation of multi-department emergency response to avert domino effects in chemical industry accidents. Process Saf. Environ. Prot. 2021, 146, 916–926. [Google Scholar] [CrossRef]
  14. Taleb-Berrouane, M.; Khan, F.; Amyotte, P. Bayesian Stochastic Petri Nets (BSPN)—A new modelling tool for dynamic safety and reliability analysis. Reliab. Eng. Syst. Saf. 2020, 193, 106587. [Google Scholar] [CrossRef]
  15. Santana, J.A.D.; Orozco, J.L.; Lantigua, D.F.; Furka, D.; Furka, S.; Cruz, A.G. Using integrated Bayesian-Petri Net method for individual impact assessment of domino effect accidents. J. Clean. Prod. 2021, 294, 126236. [Google Scholar] [CrossRef]
  16. Ramsay, C.G.; Bolsover, A.J.; Jones, R.H.; Medland, W.G. Quantitative risk assessment applied to offshore process installations. Challenges after the piper alpha disaster. J. Loss Prev. Process Ind. 1994, 7, 295–304. [Google Scholar] [CrossRef]
  17. Peng, J.; Wang, G. Research on Mobile Edge Computing Task Offloading Optimization Basedon Stochastic Petri Net. J. Chin. Comput. Syst. 2024, 1–10. Available online: http://kns.cnki.net/kcms/detail/21.1106.TP.20240925.1420.002.html (accessed on 25 September 2024).
  18. Corradini, F.; Muzi, C.; Re, B.; Rossi, L.; Tiezzi, F. BPMN 2.0 OR-Join Semantics: Global and local characterization. Inf. Syst. 2022, 105, 101934. [Google Scholar] [CrossRef]
  19. Lu, D. Stochastic Processes and Their Applications; Tsinghua University Press: Beijing, China, 1986; pp. 1–6. [Google Scholar]
  20. Chen, F.; Wang, C.; Wang, J.; Zhi, Y.; Wang, Z. Risk assessment of chemical process considering dynamic probability of near misses based on Bayesian theory and event tree analysis. Loss Prev. Process Ind. 2020, 68, 104280. [Google Scholar] [CrossRef]
  21. Rathnayaka, S.; Khan, F.; Amayotte, P. Accident modeling and risk assessment framework for safety critical decision-making: Application to deepwater drilling operation. Proc. Inst. Mech. Eng. Part O: J. Risk Reliab. 2013, 227, 86–105. [Google Scholar] [CrossRef]
  22. Meel, A.; Seider, W.D. Plant-specific dynamic failure assessment using Bayesian theory. Chem. Eng. Sci. 2006, 61, 7036–7056. [Google Scholar] [CrossRef]
  23. Liu, Z.; Coleman, N.; Patrascu, F.I.; Yin, K.; Li, X.; Mostafavi, A. Artificial intelligence for flood risk management: A comprehensive state-of-the-art review and future directions. Int. J. Disaster Risk Reduct. 2025, 117, 105110. [Google Scholar] [CrossRef]
Figure 1. Dynamic risk modelling.
Figure 1. Dynamic risk modelling.
Applsci 15 02701 g001
Figure 2. (a) BPMN model for urban fires, (b) SPN model for urban fires.
Figure 2. (a) BPMN model for urban fires, (b) SPN model for urban fires.
Applsci 15 02701 g002
Figure 3. Markov chain for urban fire emergency response processes.
Figure 3. Markov chain for urban fire emergency response processes.
Applsci 15 02701 g003
Figure 4. Probability of occurrence of core repository dynamics.
Figure 4. Probability of occurrence of core repository dynamics.
Applsci 15 02701 g004
Table 1. The steady-state probability of each marker.
Table 1. The steady-state probability of each marker.
Steady-State Average ProbabilityValueSteady-State Average ProbabilityValue
P(M0)0.0204P(M13)0.0039
P(M1)0.0204P(M14)0.0039
P(M2)0.0261P(M15)0.0039
P(M3)0.1522P(M16)0.0039
P(M4)0.0622P(M17)0.0039
P(M5)0.0457P(M18)0.0039
P(M6)0.1031P(M19)0.0131
P(M7)0.0522P(M20)0.0131
P(M8)0.1522P(M21)0.0131
P(M9)0.0039P(M22)0.0131
P(M10)0.0039P(M23)0.0201
P(M11)0.0039P(M24)0.2604
P(M12)0.0039
Table 2. Posteriori failure probability.
Table 2. Posteriori failure probability.
YearP0P1P4P5P15
Initial 0.14930.14270.010.0040.0117
20150.14720.14970.02180.004070.0123
20160.15330.14520.03090.004070.0121
20170.16010.15170.03950.004180.0131
20180.17010.16000.04210.004290.0132
20190.17920.15830.05010.00440.0150
20200.18650.16720.05810.00440.0163
20210.19790.16330.06740.00450.0164
20220.20770.17480.07450.00460.0179
20230.21710.18740.08910.004610.0199
Table 3. Utilization rate of translations.
Table 3. Utilization rate of translations.
Place Busy ProbabilityValuePlace Busy ProbabilityValue
U(t0)0.0204U(t8)0.0457
U(t1)0.0204U(t9)0.0457
U(t2)0.0204U(t10)0.0457
U(t3)0.0622U(t11)0.0457
U(t4)0.1522U(t12)0.0732
U(t5)0.0732U(t13)0.0742
U(t6)0.0732U(t14)0.0742
U(t7)0.0732U(t15)0.2604
Table 4. The definition of the SPN model place set.
Table 4. The definition of the SPN model place set.
PlaceMeaningTransitionMeaning
p0Normal statet0Fire event
p1Alarm informationt1Analyze alarm information
p2Fire informationt2False alarm removal
p3False alarm removal informationt3Return to normal state
p4Expert decision informationt4Expert decision
p5Emergency plan upgrade informationt5Emergency plan upgrade
p6Medical rescue support informationt6Upgrade plan rescue feedback
p7Emergency communication support informationt7Activate emergency plan
p8Road condition isolation support informationt8Rescue personnel in place
p9Emergency resource support informationt9Open emergency communication
p10Rescue end informationt10Road condition isolation completed
p11Communication restoration informationt11Allocate rescue materials
p12Road condition isolation end informationt12Emergency rescue start feedback
p13Emergency resource allocation end informationt13Emergency rescue feedback
p14Rescue informationt14Expert adjustment information feedback
p15Rescue feedback informationt15End of emergency rescue action
p16End of emergency rescue information
Table 5. Identifier set.
Table 5. Identifier set.
P0P1P2P3P4P5P6P7P8P9P10P11P12P13P14P15P16
M010000000000000010
M101000000000000010
M200100000000000010
M310010000000000010
M400001000000000010
M500000100000000010
M600000000000000110
M700000011110000010
M800000001111000010
M900000010110100010
M1000000011010010010
M1100000011100001010
M1200000000111100010
M1300000001011010010
M1400000001101001010
M1500000010010110010
M1600000010100101010
M1700000011000011010
M1800000000011110010
M1900000000101101010
M2000000001001011010
M2100000010000111010
M2200000000001111010
M2300000000000000001
Table 6. Place busy probability.
Table 6. Place busy probability.
Place Busy ProbabilityValuePlace Busy ProbabilityValue
G[P(M0) = 1]0.0204G[P(M9) = 1]0.0457
G[P(M1) = 1]0.0204G[P(M10) = 1]0.0732
G[P(M2) = 1]0.2261G[P(M11) = 1]0.0732
G[P(M3) = 1]0.0622G[P(M12) = 1]0.0732
G[P(M4) = 1]0.1522G[P(M13) = 1]0.0732
G[P(M5) = 1]0.1031G[P(M14) = 1]0.0622
G[P(M6) = 1]0.0457G[P(M15) = 1]0.7642
G[P(M7) = 1]0.0457G[P(M16) = 1]0.2604
G[P(M8) = 1]0.0457
Table 7. The quantity of occurrences of P0 and P1 events.
Table 7. The quantity of occurrences of P0 and P1 events.
Year20162017201820192020202120222023
P001011101
P101011111
Disclaimer/Publisher’s Note: The statements, opinions and data contained in all publications are solely those of the individual author(s) and contributor(s) and not of MDPI and/or the editor(s). MDPI and/or the editor(s) disclaim responsibility for any injury to people or property resulting from any ideas, methods, instructions or products referred to in the content.

Share and Cite

MDPI and ACS Style

Hui, M.; Ni, F.; Liu, W.; Liu, J.; Chen, N.; Zhou, X. SPN-Based Dynamic Risk Modeling of Fire Incidents in a Smart City. Appl. Sci. 2025, 15, 2701. https://doi.org/10.3390/app15052701

AMA Style

Hui M, Ni F, Liu W, Liu J, Chen N, Zhou X. SPN-Based Dynamic Risk Modeling of Fire Incidents in a Smart City. Applied Sciences. 2025; 15(5):2701. https://doi.org/10.3390/app15052701

Chicago/Turabian Style

Hui, Menghan, Feng Ni, Wencheng Liu, Jiang Liu, Niannian Chen, and Xingjun Zhou. 2025. "SPN-Based Dynamic Risk Modeling of Fire Incidents in a Smart City" Applied Sciences 15, no. 5: 2701. https://doi.org/10.3390/app15052701

APA Style

Hui, M., Ni, F., Liu, W., Liu, J., Chen, N., & Zhou, X. (2025). SPN-Based Dynamic Risk Modeling of Fire Incidents in a Smart City. Applied Sciences, 15(5), 2701. https://doi.org/10.3390/app15052701

Note that from the first issue of 2016, this journal uses article numbers instead of page numbers. See further details here.

Article Metrics

Back to TopTop