Next Article in Journal
Release Behavior of the Pineal Hormone Melatonin from Modified Matrix Tablets Based on Poly(L-Lactic Acid) and Its Derivatives
Previous Article in Journal
Mobility-as-a-Service Personalised Multi-Modal Multi-Objective Journey Planning with Machine-Learning-Guided Shortest-Path Algorithms
 
 
Font Type:
Arial Georgia Verdana
Font Size:
Aa Aa Aa
Line Spacing:
Column Width:
Background:
Article

Taraxacum coreanum Inhibits Agonist-Induced Platelet Aggregation Without Affecting Blood Coagulation

1
Department of Biomedical Laboratory Science, Honam University, Gwangju 62399, Republic of Korea
2
Department of Pharmacology and Intractable Disease Research Center, School of Medicine, Dongguk University, Gyeongju 38066, Republic of Korea
3
Research Institute for Climate Change and Agriculture, National Institute of Horticultural and Herbal Science, Jeju 63240, Republic of Korea
*
Author to whom correspondence should be addressed.
These authors contributed equally to this work.
Appl. Sci. 2025, 15(4), 2053; https://doi.org/10.3390/app15042053
Submission received: 7 January 2025 / Revised: 7 February 2025 / Accepted: 13 February 2025 / Published: 15 February 2025
(This article belongs to the Section Applied Biosciences and Bioengineering)

Abstract

Taraxacum coreanum Nakai (T. coreanum) is a traditional Korean plant widely consumed for its health benefits, but its role in thrombosis prevention remains unclear. This study examined the inhibitory effects of T. coreanum extract (TCE) on platelet aggregation and thrombus formation. Using washed human platelets and platelet-rich plasma stimulated with collagen, thrombin, ADP, or TPA, TCE significantly inhibited platelet aggregation without cytotoxicity. Mechanistically, TCE reduced serotonin release, ATP release, calcium mobilization, P-selectin expression, integrin αIIbβ3 activation, and thromboxane A2 production. These actions involved the inhibition of cyclooxygenase-1 activity and modulation of PI3K/Akt and MAPK signaling. TCE also enhanced the cAMP pathway, increasing PKA, VASP, and IP3R1 phosphorylation, and delayed thrombin-induced clot retraction. These results suggest that TCE exerts potent anti-platelet and anti-thrombotic effects by modulating key pathways involved in platelet activation and thrombus formation. Thus, TCE may represent a promising natural therapeutic agent for preventing thrombotic diseases.

1. Introduction

Platelets play a central role in hemostasis, a vital physiological process that prevents excessive blood loss by forming a platelet plug at sites of vascular injury. During vascular damage, circulating platelets adhere to exposed subendothelial components, are activated by adhesive proteins or soluble agonists, and aggregate to form a hemostatic plug [1]. However, dysregulated platelet activation and aggregation can result in pathological thrombus formation and vascular occlusion, which are major contributors to thrombotic disorders, including myocardial infarction, ischemic stroke, and deep vein thrombosis [2]. Therefore, maintaining a delicate balance between platelet adhesion and aggregation is crucial to prevent thrombotic events while preserving normal hemostatic function.
Platelets express diverse receptors that mediate their adhesion and aggregation in response to vascular injury. Among these, Glycoprotein VI (GPVI) is critical for collagen-induced platelet activation, whereas G-protein-coupled receptors (GPCRs) respond to soluble agonists such as thrombin, ADP, and thromboxane A2 (TXA2) [3,4,5,6]. Although these pathways differ in their initial signaling mechanisms, they converge on shared intracellular processes that drive platelet aggregation, granule secretion, and integrin αIIbβ3 activation. Activated platelets generate second messengers, including diacylglycerol (DAG) and inositol 1,4,5-trisphosphate (IP3), from the membrane phospholipid phosphatidylinositol 4,5-bisphosphate (PIP2) [7]. DAG and IP3 are essential for platelet function, facilitating protein kinase C (PKC) activation and intracellular calcium mobilization, respectively [3,8,9]. Additionally, DAG contributes to TXA2 synthesis, while PIP2 is converted into phosphatidylinositol 3,4,5-trisphosphate (PIP3) by phosphoinositide 3-kinase (PI3K), enabling the activation of protein kinase B (Akt), a regulator of platelet spreading and integrin-mediated inside-out signaling [10]. In contrast, cyclic AMP (cAMP) signaling negatively regulates platelet activation by inhibiting intracellular calcium mobilization and integrin activation [11,12].
The Korean dandelion (Taraxacum coreanum Nakai, T. coreanum) is widely consumed in traditional Korean cuisine, where its leaves, stems, and flowers are incorporated into soups, pickles, teas, and salads. Beyond its culinary applications, T. coreanum is valued for its nutritional and health-promoting properties. Previous studies have highlighted its therapeutic potential in treating conditions such as gastritis, gastric ulcers, and tonsillitis, attributing these effects to its anti-inflammatory, antioxidant, and apoptotic properties [13,14]. These properties are particularly relevant to platelet activation and thrombosis, as oxidative stress and inflammation play key roles in thrombus formation. Antioxidants can mitigate platelet activation by reducing reactive oxygen species (ROS), while anti-inflammatory compounds may inhibit pro-thrombotic mediators, such as Cyclooxygenase-2 (COX-2) and NF-κB [15,16].
Although the bioactive components of T. coreanum have not been extensively characterized, previous research suggests that it contains significant levels of flavonoids (luteolin, quercetin, apigenin), phenolic acids (chlorogenic acid, caffeic acid), and terpenoids, which have demonstrated anti-inflammatory, antioxidant, and cardiovascular-protective effects [13,17,18,19,20]. These compounds are known to modulate key platelet activation pathways, including PI3K/Akt and COX-1 signaling, suggesting their potential contribution to the observed antiplatelet effects of T. coreanum extract (TCE). However, despite these potential mechanisms, there is a notable lack of studies examining the direct effects of T. coreanum on platelet aggregation and thrombus formation. Addressing this gap is essential to understanding its potential as a therapeutic agent in thrombotic disorders.
Current treatments for thrombotic conditions, such as aspirin and clopidogrel, inhibit platelet activation but carry risks like bleeding and gastrointestinal issues [21]. This has driven interest in safer, natural alternatives with fewer side effects [22]. Plant-derived bioactive compounds are increasingly recognized in modern medicine for their role in cardiovascular disease prevention and management [23].
In this study, we evaluated the in vitro anti-platelet effects of T. coreanum ethanol extract (TCE), assessing its ability to inhibit platelet aggregation induced by collagen, thrombin, TPA, or ADP. We also examined its impact on key activation pathways, including granule secretion, intracellular cAMP levels, and integrin αIIbβ3 activation. This study provides scientific evidence supporting T. coreanum as a potential natural therapeutic for thrombotic disease prevention.

2. Materials and Methods

2.1. Materials

Collagen, thrombin, and ADP, used for platelet activation studies, were obtained from Chrono-Log Co. (Havertown, PA, USA). ELISA kits for thromboxane B2 (TXB2) and cyclic AMP were sourced from Cayman Chemical (Ann Arbor, MI, USA). Indomethacin and 12-O-Tetradecanoylphorbol 13-acetate (TPA), utilized in pharmacological assays, were purchased from Sigma–Aldrich (St. Louis, MO, USA).
For cytotoxicity and serotonin release assessments, CytoTox 96® Non-Radioactive Cytotoxicity assay kits and serotonin assay kits were obtained from Promega (Madison, WI, USA) and Labor Diagnostika Nord GmbH & Co. (Nordhorn, Germany), respectively. ATP levels were measured using ATP assay kits from the Biomedical Research Service Center (Buffalo, NY, USA). Alexa Fluor 488-conjugated fibrinogen, used for integrin activation analysis, was procured from Molecular Probes (Eugene, OR, USA).
Protease and phosphatase inhibitor cocktails were supplied by GenDEPOT (Barker, TX, USA). Western blot analysis was conducted using primary antibodies targeting PI3K, phospho-PI3K, Akt, phospho-Akt (Ser473, Thr308), ERK1/2, phospho-ERK1/2 (Thr202/Tyr204), p38, phospho-p38, JNK, phospho-JNK, phospho-PKA, vasodilator-stimulated phosphoprotein (VASP), phospho-VASP (Ser157), GSK3αβ, phospho-GSK3αβ, phospho-inositol trisphosphate receptor (phospho-IP3R1), phospho-PDK1, and β-actin, all of which were obtained from Cell Signaling Technology (Beverly, MA, USA).
Reagents for coagulation assays, including Pacific Hemostasis thromboplastin-D and Pacific Hemostasis Kontact reagent, were acquired from Fisher Scientific (Ottawa, ON, Canada). Secondary antibodies conjugated to horseradish peroxidase (HRP) and BCA protein assay kits were purchased from Thermo Fisher Scientific (Waltham, MA, USA). Polyvinylidene fluoride (PVDF) membranes used in immunoblotting were sourced from Pall Life Sciences (Port Washington, NY, USA).

2.2. Preparation of Human Platelets

Blood samples were collected from healthy volunteers aged 17 to 59 years, following pre-screening to exclude individuals with underlying medical conditions, current medication use (including anticoagulants and NSAIDs), or recent illness. To ensure consistency in platelet function, all participants were confirmed to be in normal health at the time of donation.
Platelet-rich plasma (PRP) was obtained from the Korean Red Cross Blood Center (Daegu, Republic of Korea) and processed as described previously [24]. Briefly, PRP containing acid-citrate-dextrose (ACD) solution (0.8% citric acid, 2.2% sodium citrate, 2.45% glucose) was collected and subjected to centrifugation for 10 min to separate platelets. The resulting platelet pellet was washed twice with a washing buffer composed of 138 mM NaCl, 2.7 mM KCl, 12 mM NaHCO3, 0.36 mM NaH2PO₄, 5.5 mM glucose, and 1 mM Na2EDTA (pH 6.5).
The washed platelets were then suspended in Tyrode’s solution (138 mM NaCl, 2.7 mM KCl, 12 mM NaHCO3, 0.36 mM NaH2PO4, 0.49 mM MgCl2, 5.5 mM glucose, and 0.25% gelatin, pH 6.9) at a final concentration of 108 platelets/mL. This platelet suspension was used to assess platelet aggregation in response to collagen, thrombin, or TPA, whereas PRP was utilized to evaluate ADP-induced aggregation. All procedures were performed at 25 °C to prevent unintended platelet activation due to temperature fluctuations.

2.3. Preparation of TCE

Whole T. coreanum plants were collected from a white dandelion farm in Cheongju-si, Korea. The collection took place during the spring season (April–May), when T. coreanum is in its active growth phase, ensuring optimal phytochemical composition. Cheongju-si has a continental climate with an average annual temperature of approximately 13.1 °C and a yearly precipitation of about 1232.4 mm. The collected plants (125 g, dried) were soaked in 70% ethanol (3 L) at room temperature for 3 days. Ethanol (70%) was chosen as the extraction solvent due to its effectiveness in extracting both polar and non-polar bioactive compounds, particularly polyphenols and flavonoids, which are key components of T. coreanum. Solids were removed by filtration, and the extract was concentrated in vacuo at <40 °C using a rotary evaporator (EYELA Co., Tokyo, Japan). Approximately 250 mg of TCE was obtained and stored at −20 °C in an airtight container until further use to prevent degradation and preserve bioactive compounds.

2.4. Determination of Platelet Aggregation

Platelet aggregation was measured using light-transmission aggregometry (Chrono-Log, Corp., Havertown, PA, USA) at 37 °C. Platelet suspensions were pre-incubated with either 0.2% dimethyl sulfoxide (DMSO) or TCE at concentrations of 12.5, 25, 50, or 100 μg/mL for 2 min in the presence of 2 mM CaCl2. Aggregation was then induced using collagen (2.5 μg/mL), thrombin (0.05 U/mL), or TPA (10 μM), and changes in light transmission were monitored over 5 min.
For ADP-induced aggregation, platelet-rich plasma (PRP) samples were similarly incubated with DMSO or TCE for 2 min, followed by stimulation with ADP (20 μM) and monitoring of the aggregation response for 5 min.
The selected TCE concentrations (12.5, 25, 50, and 100 μg/mL) were chosen based on previous studies on Taraxacum species, which have demonstrated bioactivity in similar dose ranges. In particular, an in vitro study utilizing T. coreanum extracts in a glutamate-induced neuronal cell injury model applied concentrations of 50, 100, 200, and 400 μg/mL to evaluate cell viability and antioxidant enzyme expression. Considering these findings, the concentration range in our study was set to assess dose-dependent effects while maintaining physiological relevance and avoiding cytotoxicity [25].

2.5. Cytotoxicity Determinations

Cytotoxicity was assessed by measuring the release of lactate dehydrogenase (LDH) from the cytosol as a marker of cell membrane damage [26]. Platelet suspensions (10⁸ platelets/mL) were incubated with 0.2% DMSO or TCE at concentrations of 12.5, 25, 50, or 100 μg/mL for 30 min. After incubation, the samples were centrifuged at 2000× g for 5 min at room temperature (RT). The LDH levels in the supernatants were quantified using a cytotoxicity assay kit (Promega Corporation, Madison, WI, USA) and measured with a SpectraMax M2e microplate reader (Molecular Devices, Sunnyvale, CA, USA).
To determine maximal cytotoxicity, 0.05% Triton X-100 was used to induce complete cell lysis. Percentage cytotoxicity was calculated as follows:
Cytotoxicity (%) = 100 × (LDH release by sample/maximum LDH release).

2.6. Determination of [Ca2+]i

To measure intracellular calcium levels, platelet-rich plasma (PRP) was incubated with Fura-2/AM (5 μM) at 37 °C for 60 min in the dark to allow dye loading. After incubation, Fura-2/AM-loaded platelets were prepared following the same platelet suspension protocol described earlier.
The Fura-2/AM-loaded platelet suspensions (108 platelets/mL) were pre-treated with 0.2% DMSO or TCE (12.5, 25, 50, or 100 μg/mL) for 2 min at 37 °C in the presence of 2 mM CaCl2. Platelet activation was induced by stimulating the samples with collagen (2.5 μg/mL), and fluorescence changes in cytosolic calcium levels were monitored for 5 min.
Fluorescence intensity was recorded using spectrofluorometry (SFM 25; Bio-Teck Instruments, Milan, Italy), and intracellular calcium concentration ([Ca2+]i) was calculated based on the method described by Schaeffer and Blaustein [27] using the following equation:
[Ca2+]i = 224 nM × (F − Fmin)/(Fmax − F),
where 224 nM is the dissociation constant of Fura-2-Ca2+ complex, and Fmin and Fmax are fluorescence intensities at minimum and maximum Ca2+ concentrations, respectively.

2.7. Serotonin and ATP Release Assays

To assess serotonin and ATP release, platelet suspensions (108 platelets/mL) were incubated with 0.2% DMSO or TCE (12.5, 25, 50, or 100 μg/mL) for 2 min in the presence of 2 mM CaCl2. Aggregation was initiated by collagen (2.5 μg/mL) stimulation for 5 min, and the reaction was halted by the addition of 5 mM EDTA.
Following aggregation, supernatants were separated from platelet aggregates by centrifugation at 2000× g for 5 min at 4 °C. The levels of serotonin and ATP released into the supernatants were quantified using a serotonin assay kit (Labor Diagnostika Nord GmbH & Co., Nordhorn, Germany) and an ATP assay kit (Biomedical Research Service Center, Buffalo, NY, USA), respectively.

2.8. Measurement of Cyclic AMP Levels

To quantify cyclic AMP (cAMP) levels, platelet suspensions (108 platelets/mL) were incubated with 0.2% DMSO or TCE (12.5, 25, 50, or 100 μg/mL) for 2 min in the presence of 2 mM CaCl2. Platelet activation was triggered by adding collagen (2.5 μg/mL) and maintained for 5 min, after which 80% ethanol was introduced to terminate aggregation.
The samples were kept at RT for 30 min before undergoing centrifugation at 2000× g for 10 min at 4 °C. The resulting supernatants were collected into fresh tubes and subjected to vacuum centrifugation for drying. The dried pellets were subsequently resuspended in ELISA buffer, and cAMP levels were analyzed using a cyclic AMP ELISA kit (Cayman Chemical, Ann Arbor, MI, USA).

2.9. Flow Cytometry

To evaluate integrin activation, platelet suspensions (108 platelets/mL) were pre-incubated with 0.2% DMSO or TCE (12.5, 25, 50, or 100 μg/mL) for 2 min in the presence of 2 mM CaCl2. Platelet aggregation was then triggered by collagen (2.5 μg/mL) stimulation for 5 min. Aggregates were subsequently fixed using 0.5% paraformaldehyde at 4 °C for 30 min.
The fixed platelets were washed three times with phosphate-buffered saline (PBS) and resuspended in 3% bovine serum albumin (BSA)/PBS. They were then incubated with Alexa Fluor 488-conjugated human fibrinogen in 3% BSA/PBS for 30 min at 4 °C in the dark to assess integrin αIIbβ3 activation. Following incubation, samples underwent centrifugation and additional washing before being resuspended in 3% BSA/PBS for analysis.
Flow cytometric measurements were performed using a FACSCalibur II system (BD Biosciences, San Jose, CA, USA), and data were processed with CellQuest version 5.2.1 software.

2.10. The Clot Retraction Assay

To assess clot retraction, PRP was pre-incubated with 0.2% DMSO or TCE (12.5, 25, 50, or 100 μg/mL) at 37 °C for 5 min. Coagulation was then induced by adding thrombin (1 U/mL), and clot formation was monitored over time at 37 °C.
Clot retraction was visually documented at different time points, and clot sizes were analyzed using ImageJ software 1.54n (National Institute of Mental Health, Bethesda, MD, USA). The extent of clot retraction was determined using the following formula:
Retraction (%) = 100 − [(Clot area in sample/unstimulated sample area) × 100].

2.11. Measurement of Prothrombin Time and Activated Partial Thromboplastin Time

To evaluate coagulation parameters, PRP was centrifuged at 500× g for 10 min, and the resulting platelet-poor plasma (PPP) was carefully transferred to fresh tubes. PPP samples were then incubated with 0.2% DMSO or TCE (12.5, 25, 50, or 100 μg/mL) for 3 min at 37 °C using a coagulation analyzer (Behnk Elektronik GmbH & Co. KG, Norderstedt, Germany).
For prothrombin time (PT) analysis, thromboplastin-D reagent (200 μL) was added to PPP (100 μL), and the time required for fibrin clot formation was recorded.
For activated partial thromboplastin time (APTT) measurements, PPP (100 μL) was first incubated with Pacific Hemostasis reagent (100 μL) at 37 °C for 3 min. Subsequently, CaCl2 (25 mM, 100 μL) was introduced, and the clotting time was documented.

2.12. Measurement of TXB2 Levels

To assess TXB2 levels, platelet suspensions (108 platelets/mL) were incubated with 0.2% DMSO or TCE (12.5, 25, 50, or 100 μg/mL) for 2 min in the presence of 2 mM CaCl2. Platelet activation was induced using collagen (2.5 μg/mL) for 5 min, after which the reaction was terminated by adding 5 mM EDTA supplemented with 0.2 mM indomethacin to inhibit further metabolism of arachidonic acid to TXA2.
To obtain platelet aggregate supernatants, the mixture was centrifuged at 2000× g for 5 min at 4 °C, and the collected supernatants were diluted 1:500 before analysis. The concentration of TXB2, a stable breakdown product of TXA2, was quantified using a TXB2 EIA kit (Cayman Chemical, Ann Arbor, MI, USA).

2.13. Determination of COX-1 Activity

To evaluate COX-1 activity, platelet suspensions (5 × 108 cells/mL) were supplemented with 1% protease inhibitor and subjected to sonication on ice using a Vibra Cell sonicator (Sonics & Material, Inc., New Haven, CT, USA). Sonication was performed twice at 100% sensitivity for 5 s to ensure cell lysis. The platelet lysates were then obtained by centrifugation at 10,000× g for 15 min at 4 °C.
The resulting platelet lysates were incubated with TCE at different concentrations or 0.2% DMSO as a control for 30 min at 37 °C. The enzymatic activity of COX-1 was determined using a COX fluorescent activity assay kit (Cayman Chemical, Ann Arbor, MI, USA), and fluorescence signals were measured using a SpectraMax M2e microplate reader (Molecular Devices, Sunnyvale, CA, USA).

2.14. Western Blot Analysis

Platelet suspensions (108 platelets/mL) were pre-treated with 0.2% DMSO or varying concentrations of TCE for 2 min in the presence of 2 mM CaCl2. Platelet activation was then induced using collagen (3 μg/mL) for 5 min.
Following aggregation, the samples were lysed using RIPA buffer (50 mM Tris-HCl, pH 7.5, 150 mM NaCl, 1% Triton X-100, 1% sodium deoxycholate, 0.1% SDS, and 2 mM EDTA) supplemented with protease and phosphatase inhibitors. Lysates were then centrifuged at 5000× g for 10 min at 4 °C to remove debris. Protein concentrations were measured using a BCA protein assay kit.
Equal amounts of protein were subjected to SDS-polyacrylamide gel electrophoresis (SDS-PAGE) and transferred onto PVDF membranes. The membranes were blocked with 2% BSA in TBS buffer for 2 h, incubated with primary antibodies overnight at 4 °C, followed by secondary antibody incubation for 2 h at RT.
Protein bands were detected using a chemiluminescent substrate, and images were captured with a Luminescent Image Analyzer LAS-4000 (Fujifilm, Tokyo, Japan). Densitometric analyses of protein expression were performed using ImageJ software (National Institute of Mental Health, Bethesda, MD, USA). The data were obtained from at least three independent experiments.

2.15. Statistical Analysis

Statistical comparisons between groups were conducted using analysis of variance (ANOVA). If a significant difference was identified, Tukey’s post hoc test was performed to determine specific intergroup differences using SPSS V20.0 (SPSS, Inc., Chicago, IL, USA).
The required sample size for platelet aggregation assays was determined based on previous research and calculated using G*Power software (Version 3.1.9.7, Heinrich Heine University, Düsseldorf, Germany). The calculation was conducted assuming an expected effect size (Cohen’s f = 0.25), a significance level (α = 0.05), and a statistical power (1−β = 0.80). Additionally, practical considerations, such as sample availability and experimental feasibility, were incorporated to ensure the robustness of the analysis.
All data are presented as means ± standard deviations (SD) along with the number of observations. A p-value < 0.05 was considered statistically significant.

3. Results

3.1. TCE Inhibited Platelet Aggregation Induced by Platelet Agonists Without Damaging Platelets

To evaluate the effects of TCE on platelet aggregation, various agonists were used, including collagen (2.5 μg/mL), ADP (20 μM), thrombin (0.05 U/mL), and TPA (10 μM). Stimulation with these agonists led to significant platelet aggregation, which was markedly suppressed by TCE treatment in a concentration-dependent manner (Figure 1A).
At 100 μg/mL, TCE nearly completely inhibited aggregation induced by collagen, ADP, and thrombin. The half-maximal inhibitory concentrations (IC₅₀) of TCE were determined to be 25.1, 42.3, and 79.1 μg/mL for collagen-, ADP-, and thrombin-induced aggregation, respectively. However, TPA-induced platelet aggregation was not affected by TCE treatment.
Additionally, cytotoxicity analysis demonstrated that TCE did not induce platelet damage, as assessed by LDH release assays (Figure 1B). These findings suggest that the anti-platelet effects of TCE result from its functional inhibition of platelet activation rather than cytotoxic effects on platelets.

3.2. TCE Attenuated Dense Granule Release

Dense granules within platelets store calcium ions alongside small molecules, such as ADP, ATP, and serotonin, which function as key markers of platelet activation. When activated, platelets rapidly release their dense granules through a mechanism consistently initiated by various agonists [28]. In this study, collagen was used as an agonist to evaluate the dense granule release in platelets. Collagen stimulation at 2.5 μg/mL significantly elevated serotonin release from 44.1 ± 25.5 nM to 388.7 ± 45.8 nM and ATP release from 1.0 ± 0.2 μM to 20.17 ± 1.58 μM. Conversely, treatment with TCE significantly and dose-dependently suppressed the release of serotonin and ATP (Figure 2A,B). Specifically, TCE at concentrations of 12.5, 25, 50, and 100 μg/mL reduced serotonin levels to 191.2 ± 8.9 nM, 71.5 ± 4.7 nM, 48.5 ± 6.5 nM, and 35.6 ± 2.0 nM, respectively. Similarly, ATP levels decreased to 12.53 ± 1.0 μM, 7.03 ± 0.34 μM, 5.1 ± 0.37 μM, and 3.6 ± 0.37 μM, respectively. Moreover, collagen-induced cytosolic calcium elevation, mediated by IP3R1 channels, increased from 56.3 ± 1.9 nM to 166.7 ± 38.7 nM. However, pretreatment with TCE dose-dependently inhibited this calcium increase (Figure 2C).

3.3. TCE Upregulated the cAMP Pathway in Collagen-Activated Platelets

Elevated cellular cAMP levels inhibit platelet activation [12]. Therefore, we investigated the effects of TCE on the cAMP pathway in collagen-activated platelets. Collagen stimulation (2.5 μg/mL) significantly decreased platelet cAMP levels from 2.88 ± 0.41 pmol/mL to 2.16 ± 0.01 pmol/mL. However, pretreatment with TCE at 100 μg/mL elevated cAMP levels to 3.57 ± 0.19 pmol/mL (Figure 3A).
Protein kinase A (PKA) activity in platelets depends on cellular cAMP levels, and activated PKA phosphorylates key target proteins such as VASP (Ser157) and IP3R1. To elucidate the effects of TCE on these cAMP-dependent proteins, we analyzed the phosphorylation status of IP3R1, VASP (Ser157), and PKA. In collagen-treated platelets, PKA phosphorylation was reduced compared to unstimulated platelets, while IP3R1 and VASP (Ser157) showed phosphorylation due to an inhibitory feedback mechanism involving NF-κB complex activity [29]. Remarkably, TCE pretreatment in collagen-treated platelets significantly enhanced phosphorylation of IP3R1, VASP (Ser157), and PKA by activating the cAMP pathway (Figure 3B).

3.4. TCE Inhibits Platelet Integrin αIIbβ3 Activation, Delaying Clot Retraction Without Affecting Coagulation Parameters

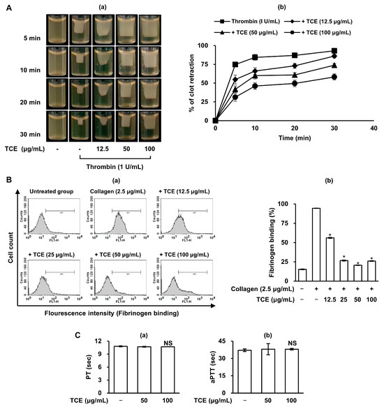
Clot retraction is essential for hemostasis and a hallmark of thrombosis [30]. Upon stimulation by agonists, platelets form a fibrin-platelet network and release potent coagulation triggers. To investigate the effects of TCE on clot retraction and integrin αIIbβ3 activation, thrombin (1 U/mL) was used to induce clot retraction, which reached 93.0% within 30 min (Figure 4A). However, pretreatment with TCE delayed thrombin-induced clot retraction in a dose-dependent manner, reducing it to 58.3% at 100 μg/mL after 30 min. Similarly, collagen (2.5 μg/mL) activated integrin αIIbβ3 up to 94.41%, but TCE significantly inhibited this activation, reducing it to 26.0% at 100 μg/mL (Figure 4B).
To evaluate whether TCE affects blood coagulation, PT and APTT values were measured. These tests assess the activity of coagulation factors in the extrinsic and intrinsic pathways, respectively. TCE had no effect on PT or APTT values (Figure 4C), confirming that its inhibitory effects are specific to platelet function rather than the coagulation cascade. These results indicate that TCE functions as an antiplatelet agent by suppressing clot retraction and integrin αIIbβ3 activation, without exerting anticoagulant effects.

3.5. TCE Suppresses TXA2 Production by Inhibiting COX-1 Activity

TXA2, a potent positive feedback mediator of platelet aggregation, is synthesized from membrane phospholipids. To determine whether TCE inhibits TXA2 production during collagen-induced platelet aggregation, we measured levels of TXB2, a stable metabolite of TXA2. As shown in Figure 5A, collagen (2.5 μg/mL) markedly increased TXB2 levels (from 4.1 ± 0.9 ng/mL to 160.9 ± 5.2 ng/mL). However, TCE pretreatment significantly and dose-dependently suppressed TXB2 levels (12.5 μg/mL, 127.8 ± 5.5 ng/mL; 25 μg/mL, 121.1 ± 6.9 ng/mL; 50 μg/mL, 92.4 ± 1.2 ng/mL; 100 μg/mL, 52.3 ± 18.8 ng/mL).
To explore the underlying mechanism, we evaluated the activity of COX-1, the key enzyme responsible for TXA2 synthesis. TCE significantly and dose-dependently reduced COX-1 activity, achieving a maximum inhibition of 6.8% compared to controls (Figure 5B). These findings suggest that TCE inhibits TXA2 production through suppression of COX-1 activity.

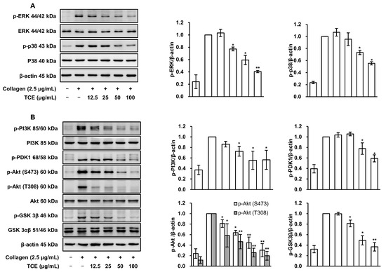
3.6. TCE Suppresses Platelet Activation by Inhibiting MAPK and PI3K/Akt Signaling Pathways

The MAPK and PI3K/Akt pathways are critical intracellular signaling cascades that mediate platelet activation and aggregation [31]. MAPK, phosphorylated by agonists, plays a pivotal role in platelet granule release and TXA2 production. In this study, collagen (2.5 μg/mL) induced robust phosphorylation of ERK and p38 compared to unstimulated platelets. However, TCE pretreatment significantly suppressed these collagen-induced phosphorylations (Figure 6A).
Similarly, the PI3K/Akt/PDK/GSK pathway has been identified as a key intracellular signaling cascade regulating platelet aggregation, granule release, and integrin αIIbβ3 activation [32,33,34]. To elucidate the mechanism by which TCE affects platelet activation, we examined the impact of TCE on the PI3K/Akt/PDK/GSK pathway. Collagen (2.5 μg/mL) markedly increased the phosphorylation of PI3K, PDK1, Akt, and GSK3β in platelets. In contrast, TCE pretreatment significantly inhibited the phosphorylation of these signaling proteins (Figure 6B). These results suggest that TCE attenuates platelet activation by targeting both MAPK and PI3K/Akt pathways.

4. Discussion

Platelets play a critical role in hemostasis; however, their overactivation under pathological conditions can lead to thrombotic diseases such as ischemic stroke, myocardial infarction, and atherosclerosis [35,36]. This study demonstrates that TCE has potent inhibitory effects on platelet activation and clot retraction by targeting multiple signaling pathways and cellular mechanisms involved in platelet function.
TCE effectively inhibited platelet aggregation induced by collagen, thrombin, and ADP, which are mediated through specific membrane receptors. However, TCE had no effect on TPA-induced aggregation, as TPA bypasses membrane receptor-mediated pathways by directly activating PKC. This suggests that TCE’s anti-platelet effects are selective for receptor-dependent signaling pathways rather than broadly inhibiting all platelet activation mechanisms.
To further explore this, we examined TCE’s influence on key intracellular signaling pathways involved in platelet activation. The observed inhibition of granule release, calcium mobilization, and integrin αIIbβ3 activation suggests that TCE primarily modulates upstream pathways such as PI3K/Akt and eicosanoid signaling, which are crucial for receptor-mediated platelet activation. The lack of effect on TPA-induced aggregation supports the notion that TCE does not directly interfere with PKC-dependent pathways, highlighting its specificity in modulating platelet function.
Additionally, TCE reduced TXA2 synthesis by inhibiting COX-1 activity, a key enzyme in the eicosanoid pathway. Suppression of TXA2 synthesis attenuates downstream platelet activation, similar to aspirin, a well-known COX-1 inhibitor [37]. Previous studies have shown that flavonoids and phenolic acids from Taraxacum species exhibit anti-inflammatory and anti-thrombotic effects via COX-1 and PI3K/Akt signaling inhibition [38]. This aligns with our findings, suggesting that TCE’s bioactive components may contribute to its anti-platelet activity through similar mechanisms. Importantly, TCE offers potential therapeutic advantages over aspirin for individuals with aspirin hypersensitivity or intolerance, as it does not trigger adverse effects such as aspirin-exacerbated respiratory disease. However, although TCE demonstrates promising antiplatelet effects, this study does not include preclinical toxicity or pharmacokinetic assessments, which are essential for evaluating its therapeutic applicability. Future research should investigate the safety profile, bioavailability, and metabolism of TCE to determine its suitability as an alternative antiplatelet agent.
TCE also significantly inhibited clot retraction, a process critical for thrombus stabilization. Clot retraction is mediated by the contraction of platelet filopodia, which requires an intact cytoskeleton comprising actin filaments and microtubules [30,39]. TCE’s inhibition of clot retraction involves multiple mechanisms. First, TCE activates the cAMP-PKA pathway, leading to the phosphorylation of VASP at Ser157, a key site associated with reduced interaction with actin filaments. This disruption impairs actin polymerization and filopodia formation, which are essential for clot retraction [40,41]. Second, TCE suppresses integrin αIIbβ3 activation, further impairing the contractile forces exerted on fibrin fibers.
Calcium mobilization is another critical factor in clot retraction, as it regulates cytoskeletal rearrangements and platelet contraction [8,42,43]. TCE significantly reduced intracellular calcium levels in platelets stimulated by collagen by modulating IP3R1, a channel responsible for calcium release from intracellular stores. This reduction in calcium signaling disrupts cytoskeletal organization, impairing both filopodia retraction and clot volume reduction.
Finally, TCE significantly suppressed MAPK (ERK and p38) and PI3K/Akt pathways activated by collagen. These pathways are essential for platelet activation and aggregation, and their inhibition aligns with TCE’s effects on suppressing platelet function. The PI3K/Akt and MAPK signaling pathways are known to interact in various pathological conditions, including inflammation-associated thrombosis and cardiovascular diseases [44]. Activation of the PI3K/Akt pathway can lead to the activation of MAPKs, influencing platelet aggregation and thrombus formation. Conversely, MAPK pathways can modulate PI3K/Akt signaling to enhance platelet adhesion and activation, particularly under oxidative stress conditions. The concurrent inhibition of both pathways by TCE suggests that it may exert its anti-platelet effects through multiple interconnected mechanisms rather than acting on a single pathway. Previous studies have demonstrated that Taraxacum species contain bioactive compounds, such as polyphenols and flavonoids, which exhibit anti-inflammatory and anti-thrombotic effects via COX-1 and PI3K/Akt signaling inhibition. This aligns with our findings, suggesting that TCE’s bioactive components may contribute to its anti-platelet activity through similar mechanisms. These findings suggest that TCE’s effects on platelet signaling pathways may be attributed to its known bioactive constituents and their ability to regulate multiple intracellular signaling cascades involved in platelet function.
This study utilized optical aggregometry in platelet-rich plasma (PRP), which does not reflect the effects of erythrocytes and leukocytes on platelet function. PRP was chosen to precisely assess platelet activation mechanisms with minimal interference. However, impedance aggregometry using whole blood could better capture the physiological interactions between these blood components. Future studies should incorporate whole blood-based methods to provide a more comprehensive evaluation of TCE’s antiplatelet effects.
Although our study provides promising in vitro evidence of TCE’s antiplatelet effects, further in vivo studies are needed to assess its efficacy in animal models of thrombosis and hemostasis. Additionally, pharmacokinetic and toxicity evaluations will be essential before considering clinical applications. While flavonoid- and polyphenol-rich extracts, including those from Taraxacum species, have shown potential in cardiovascular research, translating these findings into clinical practice requires comprehensive preclinical validation.
In conclusion, TCE effectively inhibits platelet activation and clot retraction by targeting critical pathways, including cAMP-PKA, PI3K/Akt, COX-1, and MAPK signaling. It regulates VASP phosphorylation, suppresses integrin αIIbβ3 activation, and reduces intracellular calcium mobilization, impairing cytoskeletal dynamics necessary for thrombus stabilization. Furthermore, TCE’s ability to inhibit COX-1 without inducing hypersensitivity suggests its potential as an alternative antiplatelet agent for individuals intolerant to aspirin.
Although this study did not perform a detailed phytochemical analysis, previous research indicates that T. coreanum contains significant levels of flavonoids, such as luteolin and quercetin derivatives, which are known for their antioxidant and anti-inflammatory properties [13]. These compounds may contribute to the observed antiplatelet effects of TCE.
This study primarily examined the acute effects of TCE on platelet activation within a short timeframe, reflecting the rapid nature of platelet aggregation. However, the long-term stability of these effects remains unclear, and future studies should evaluate whether TCE’s inhibitory effects persist over extended periods.
These findings support further investigation of TCE as a novel therapeutic agent for managing thrombotic diseases, with an emphasis on elucidating its specific active components, their mechanisms of action, and the duration of its effects.

Author Contributions

Conceptualization, G.N. and K.-S.N.; methodology, Y.-S.K.; software, Y.-S.K.; validation, G.N. and S.K.; formal analysis, G.N.; investigation, Y.-S.K.; resources, Y.-S.K.; data curation, Y.-S.K.; writing—original draft preparation, G.N. and S.K.; writing—review and editing, K.-S.N.; visualization, G.N.; supervision, K.-S.N.; project administration, K.-S.N.; funding acquisition, G.N. and K.-S.N. All authors have read and agreed to the published version of the manuscript.

Funding

This research was funded by the Basic Science Research Program of the National Research Foundation of Korea (NRF), funded by the Ministry of Education (2022R1A2C1013203) and Honam University (2022-0145).

Institutional Review Board Statement

The study was conducted in accordance with the Declaration of Helsinki and approved by the Institutional Review Board (or Ethics Committee) of the Dongguk University Gyeongju Institutional Review Board (DGU IRB 20200021-03).

Informed Consent Statement

Patient consent was waived because the blood samples were obtained from healthy blood donors with the approval of the blood bank, and the donors’ identities as well as the origin of the blood samples could not be identified.

Data Availability Statement

The datasets generated during the current study are available from the corresponding author upon reasonable request.

Conflicts of Interest

The authors declare no conflicts of interest.

References

  1. Scridon, A. Platelets and Their Role in Hemostasis and Thrombosis—From Physiology to Pathophysiology and Therapeutic Implications. Int. J. Mol. Sci. 2022, 23, 12772. [Google Scholar] [CrossRef] [PubMed]
  2. Koupenova, M.; Kehrel, B.E.; Corkrey, H.A.; Freedman, J.E. Thrombosis and Platelets: An Update. Eur. Heart J. 2016, 38, ehw550. [Google Scholar] [CrossRef] [PubMed]
  3. Yacoub, D.; Théorêt, J.-F.; Villeneuve, L.; Abou-Saleh, H.; Mourad, W.; Allen, B.G.; Merhi, Y. Essential Role of Protein Kinase Cδ in Platelet Signaling, AIIbβ3 Activation, and Thromboxane A2 Release. J. Biol. Chem. 2006, 281, 30024–30035. [Google Scholar] [CrossRef] [PubMed]
  4. Huang, J. Cell Signalling Through Thromboxane A2 Receptors. Cell. Signal. 2004, 16, 521–533. [Google Scholar] [CrossRef] [PubMed]
  5. Paul, B.Z.S.; Jin, J.; Kunapuli, S.P. Molecular Mechanism of Thromboxane A2-Induced Platelet Aggregation. J. Biol. Chem. 1999, 274, 29108–29114. [Google Scholar] [CrossRef]
  6. Rivera, J.; Lozano, M.L.; Navarro-Nunez, L.; Vicente, V. Platelet Receptors and Signaling in the Dynamics of Thrombus Formation. Haematologica 2009, 94, 700–711. [Google Scholar] [CrossRef]
  7. Stalker, T.J.; Newman, D.K.; Ma, P.; Wannemacher, K.M.; Brass, L.F. Platelet Signaling. In Antiplatelet Agents; Handbook of Experimental Pharmacology; Springer: Berlin/Heidelberg, Germany, 2012; Volume 210, pp. 59–85. [Google Scholar] [CrossRef]
  8. Varga-Szabo, D.; Braun, A.; Nieswandt, B. Calcium Signaling in Platelets. J. Thromb. Haemost. 2009, 7, 1057–1066. [Google Scholar] [CrossRef]
  9. Konopatskaya, O.; Gilio, K.; Harper, M.T.; Zhao, Y.; Cosemans, J.M.E.M.; Karim, Z.A.; Whiteheart, S.W.; Molkentin, J.D.; Verkade, P.; Watson, S.P.; et al. PKCα Regulates Platelet Granule Secretion and Thrombus Formation in Mice. J. Clin. Investig. 2009, 119, 399–407. [Google Scholar] [CrossRef]
  10. Yin, H.; Liu, J.; Li, Z.; Berndt, M.C.; Lowell, C.A.; Du, X. Src Family Tyrosine Kinase Lyn Mediates VWF/GPIb-IX–Induced Platelet Activation via the CGMP Signaling Pathway. Blood 2008, 112, 1139–1146. [Google Scholar] [CrossRef]
  11. Noe, L.; Peeters, K.; Izzi, B.; Van Geet, C.; Freson, K. Regulators of Platelet CAMP Levels: Clinical and Therapeutic Implications. Curr. Med. Chem. 2010, 17, 2897–2905. [Google Scholar] [CrossRef]
  12. Smolenski, A. Novel Roles of CAMP/CGMP-dependent Signaling in Platelets. J. Thromb. Haemost. 2012, 10, 167–176. [Google Scholar] [CrossRef] [PubMed]
  13. Shin, M.-R.; Kim, M.J.; Park, H.-J.; Han, J.; Roh, S.-S. Beneficial Effect of Taraxacum coreanum Nakai via the Activation of LKB1-AMPK Signaling Pathway on Obesity. Evid.-Based Complement. Altern. Med. 2021, 2021, 6655599. [Google Scholar] [CrossRef] [PubMed]
  14. Yang, H.J.; Kim, M.J.; Kwon, D.Y.; Kang, E.S.; Kang, S.; Park, S. Gastroprotective Actions of Taraxacum coreanum Nakai Water Extracts in Ethanol-Induced Rat Models of Acute and Chronic Gastritis. J. Ethnopharmacol. 2017, 208, 84–93. [Google Scholar] [CrossRef] [PubMed]
  15. Olas, B. The Antioxidant, Anti-Platelet and Anti-Coagulant Properties of Phenolic Compounds, Associated with Modulation of Hemostasis and Cardiovascular Disease, and Their Possible Effect on COVID-19. Nutrients 2022, 14, 1390. [Google Scholar] [CrossRef]
  16. Rudrapal, M.; Khairnar, S.J.; Khan, J.; Bin Dukhyil, A.; Ansari, M.A.; Alomary, M.N.; Alshabrmi, F.M.; Palai, S.; Deb, P.K.; Devi, R. Dietary Polyphenols and Their Role in Oxidative Stress-Induced Human Diseases: Insights Into Protective Effects, Antioxidant Potentials and Mechanism(s) of Action. Front. Pharmacol. 2022, 13, 806470. [Google Scholar] [CrossRef]
  17. Sanghyun, L.; Mi, J.C.; Ji, M.C.; Sullim, L.; Hyun, Y.K.; Eun, J.C. Flavonoids from Taraxacum coreanum Protect from Radical-Induced Oxidative Damage. J. Med. Plants Res. 2012, 6, 5377–5384. [Google Scholar] [CrossRef]
  18. Lee, M.H.; Kang, H.; Lee, K.; Yang, G.; Ham, I.; Bu, Y.; Kim, H.; Choi, H.Y. The Aerial Part of Taraxacum coreanum Extract Has an Anti-Inflammatory Effect on Peritoneal Macrophages In Vitro and Increases Survival in a Mouse Model of Septic Shock. J. Ethnopharmacol. 2013, 146, 1–8. [Google Scholar] [CrossRef]
  19. Hu, C. Taraxacum: Phytochemistry and Health Benefits. Chin. Herb. Med. 2018, 10, 353–361. [Google Scholar] [CrossRef]
  20. Lee, S.; Han, S.; Kim, H.M.; Lee, J.M.; Mok, S.Y.; Lee, S. Isolation and Identification of Phytochemical Constituents from Taraxacum coreanum. J. Korean Soc. Appl. Biol. Chem. 2011, 54, 73–78. [Google Scholar] [CrossRef]
  21. Patrono, C.; Baigent, C.; Hirsh, J.; Roth, G. Antiplatelet Drugs. Chest 2008, 133, 199S–233S. [Google Scholar] [CrossRef]
  22. Middleton, E.; Kandaswami, C.; Theoharides, T.C. The Effects of Plant Flavonoids on Mammalian Cells: Implications for Inflammation, Heart Disease, and Cancer. Pharmacol. Rev. 2000, 52, 673–751. [Google Scholar] [CrossRef]
  23. Atanasov, A.G.; Waltenberger, B.; Pferschy-Wenzig, E.M.; Linder, T.; Wawrosch, C.; Uhrin, P.; Temml, V.; Wang, L.; Schwaiger, S.; Heiss, E.H.; et al. Discovery and Resupply of Pharmacologically Active Plant-Derived Natural Products: A Review. Biotechnol. Adv. 2015, 33, 1582–1614. [Google Scholar] [CrossRef] [PubMed]
  24. Nam, G.S.; Nam, K.-S.; Park, H.-J. Caffeic Acid Diminishes the Production and Release of Thrombogenic Molecules in Human Platelets. Biotechnol. Bioprocess Eng. 2018, 23, 641–648. [Google Scholar] [CrossRef]
  25. Yoon, C.S.; Ko, W.; Lee, D.S.; Kim, D.C.; Kim, J.; Choi, M.; Beom, J.S.; An, R.B.; Oh, H.; Kim, Y.C. Taraxacum coreanum Protects against Glutamate-Induced Neurotoxicity through Heme Oxygenase-1 Expression in Mouse Hippocampal HT22 Cells. Mol. Med. Rep. 2017, 15, 2347–2352. [Google Scholar] [CrossRef] [PubMed]
  26. Park, C.E.; Lee, D.H. Isoscopoletin Inhibits U46619-Induced Platelet Aggregation by Regulating Pi3k/Mapk Pathway. J. Korean Soc. Food Sci. Nutr. 2021, 50, 246–253. [Google Scholar] [CrossRef]
  27. Schaeffer, J.; Blaustein, M.P. Platelet Free Calcium Concentrations Measured with Fura-2 Are Influenced by the Transmembrane Sodium Gradient. Cell Calcium 1989, 10, 101–113. [Google Scholar] [CrossRef]
  28. Golebiewska, E.M.; Poole, A.W. Platelet Secretion: From Haemostasis to Wound Healing and Beyond. Blood Rev. 2015, 29, 153–162. [Google Scholar] [CrossRef]
  29. Gambaryan, S.; Kobsar, A.; Rukoyatkina, N.; Herterich, S.; Geiger, J.; Smolenski, A.; Lohmann, S.M.; Walter, U. Thrombin and Collagen Induce a Feedback Inhibitory Signaling Pathway in Platelets Involving Dissociation of the Catalytic Subunit of Protein Kinase A from an NFκB-IκB Complex. J. Biol. Chem. 2010, 285, 18352–18363. [Google Scholar] [CrossRef]
  30. Swieringa, F.; Spronk, H.M.H.; Heemskerk, J.W.M.; van der Meijden, P.E.J. Integrating Platelet and Coagulation Activation in Fibrin Clot Formation. Res. Pract. Thromb. Haemost. 2018, 2, 450–460. [Google Scholar] [CrossRef]
  31. Flevaris, P.; Li, Z.; Zhang, G.; Zheng, Y.; Liu, J.; Du, X. Two Distinct Roles of Mitogen-Activated Protein Kinases in Platelets and a Novel Rac1-MAPK–Dependent Integrin Outside-in Retractile Signaling Pathway. Blood 2009, 113, 893–901. [Google Scholar] [CrossRef]
  32. Moore, S.F.; Agbani, E.O.; Wersäll, A.; Poole, A.W.; Williams, C.M.; Zhao, X.; Li, Y.; Hutchinson, J.L.; Hunter, R.W.; Hers, I. Opposing Roles of GSK3α and GSK3β Phosphorylation in Platelet Function and Thrombosis. Int. J. Mol. Sci. 2021, 22, 10656. [Google Scholar] [CrossRef] [PubMed]
  33. Nayak, M.K.; Dhanesha, N.; Doddapattar, P.; Rodriguez, O.; Sonkar, V.K.; Dayal, S.; Chauhan, A.K. Dichloroacetate, an Inhibitor of Pyruvate Dehydrogenase Kinases, Inhibits Platelet Aggregation and Arterial Thrombosis. Blood Adv. 2018, 2, 2029–2038. [Google Scholar] [CrossRef] [PubMed]
  34. Guidetti, G.F.; Canobbio, I.; Torti, M. PI3K/Akt in Platelet Integrin Signaling and Implications in Thrombosis. Adv. Biol. Regul. 2015, 59, 36–52. [Google Scholar] [CrossRef]
  35. Lindemann, S.; Krämer, B.; Seizer, P.; Gawaz, M. Platelets, Inflammation and Atherosclerosis. J. Thromb. Haemost. 2007, 5, 203–211. [Google Scholar] [CrossRef]
  36. Badimon, L.; Padró, T.; Vilahur, G. Atherosclerosis, Platelets and Thrombosis in Acute Ischaemic Heart Disease. Eur. Hear J. Acute Cardiovasc. Care 2012, 1, 60–74. [Google Scholar] [CrossRef]
  37. Warner, T.D.; Nylander, S.; Whatling, C. Anti-platelet Therapy: Cyclo-oxygenase Inhibition and the Use of Aspirin with Particular Regard to Dual Anti-platelet Therapy. Br. J. Clin. Pharmacol. 2011, 72, 619–633. [Google Scholar] [CrossRef]
  38. Tanasa, M.V.; Negreanu-Pirjol, T.; Olariu, L.; Negreanu-Pirjol, B.S.; Lepadatu, A.C.; Anghel, L.; Rosoiu, N. Bioactive Compounds from Vegetal Organs of Taraxacum Species (Dandelion) with Biomedical Applications: A Review. Int. J. Mol. Sci. 2025, 26, 450. [Google Scholar] [CrossRef]
  39. Tucker, K.L.; Sage, T.; Gibbins, J.M. Clot Retraction. In Platelets and Megakaryocytes; Methods in Molecular Biology, Clifton, N.J., Eds.; Springer: New York, NY, USA, 2012; Volume 788, pp. 101–107. ISBN 9781617793073. [Google Scholar]
  40. Reinhard, M.; Jarchau, T.; Walter, U. Actin-Based Motility: Stop and Go with Ena/VASP Proteins. Trends Biochem. Sci. 2001, 26, 243–249. [Google Scholar] [CrossRef]
  41. Lee, H.-S.; Kim, S.D.; Lee, W.M.; Endale, M.; Kamruzzaman, S.M.; Oh, W.J.; Cho, J.Y.; Kim, S.K.; Cho, H.-J.; Park, H.-J.; et al. A Noble Function of BAY 11-7082: Inhibition of Platelet Aggregation Mediated by an Elevated CAMP-Induced VASP, and Decreased ERK2/JNK1 Phosphorylations. Eur. J. Pharmacol. 2010, 627, 85–91. [Google Scholar] [CrossRef]
  42. Vanderheyden, V.; Devogelaere, B.; Missiaen, L.; De Smedt, H.; Bultynck, G.; Parys, J.B. Regulation of Inositol 1,4,5-Trisphosphate-Induced Ca2+ Release by Reversible Phosphorylation and Dephosphorylation. Biochim. Biophys. Acta-Mol. Cell Res. 2009, 1793, 959–970. [Google Scholar] [CrossRef]
  43. Bergmeier, W.; Stefanini, L. Novel Molecules in Calcium Signaling in Platelets. J. Thromb. Haemost. 2009, 7, 187–190. [Google Scholar] [CrossRef] [PubMed]
  44. Lee, A.Y.; Lee, S.; Kim, H.Y.; Lee, S.; Cho, E.J. Anti-Inflammatory Effects of Luteolin and Luteoloside from Taraxacum coreanum in RAW264.7 Macrophage Cells. Appl. Biol. Chem. 2016, 59, 747–754. [Google Scholar] [CrossRef]
Figure 1. Effects of TCE on platelet aggregation and cytotoxicity. (A) Human platelets were pretreated with TCE for 2 min and subsequently stimulated with the following agonists for 5 min: (a) collagen (2.5 μg/mL), (b) thrombin (0.05 U/mL), (c) ADP (20 μM), or (d) TPA (10 μM). (B) Cytotoxicity analysis following TCE treatment. The data are expressed as mean ± SD (n = 3). Statistical significance is indicated as * p < 0.05 versus agonist-treated platelets; NS denotes no significant difference compared to untreated platelets.
Figure 1. Effects of TCE on platelet aggregation and cytotoxicity. (A) Human platelets were pretreated with TCE for 2 min and subsequently stimulated with the following agonists for 5 min: (a) collagen (2.5 μg/mL), (b) thrombin (0.05 U/mL), (c) ADP (20 μM), or (d) TPA (10 μM). (B) Cytotoxicity analysis following TCE treatment. The data are expressed as mean ± SD (n = 3). Statistical significance is indicated as * p < 0.05 versus agonist-treated platelets; NS denotes no significant difference compared to untreated platelets.
Applsci 15 02053 g001
Figure 2. To examine the impact of TCE on platelet granule release, human platelets were pre-incubated with TCE for 2 min before stimulation with collagen (2.5 μg/mL) for 5 min. The extent of granule secretion was assessed by quantifying the levels of (A) serotonin release, (B) ATP release, and (C) calcium mobilization. The data are expressed as mean ± SD (n = 3). Statistical significance was determined as * p < 0.05 and ** p < 0.001 compared to collagen-treated platelets.
Figure 2. To examine the impact of TCE on platelet granule release, human platelets were pre-incubated with TCE for 2 min before stimulation with collagen (2.5 μg/mL) for 5 min. The extent of granule secretion was assessed by quantifying the levels of (A) serotonin release, (B) ATP release, and (C) calcium mobilization. The data are expressed as mean ± SD (n = 3). Statistical significance was determined as * p < 0.05 and ** p < 0.001 compared to collagen-treated platelets.
Applsci 15 02053 g002
Figure 3. The impact of TCE on the cAMP signaling pathway. (A) Measurement of intracellular cAMP levels in human platelets pretreated with TCE for 2 min, followed by stimulation with collagen (2.5 μg/mL) for 5 min. (B) Assessment of PKA, VASP, and IP3R1 phosphorylation under the same experimental conditions. (B) Representative immunoblots displaying phosphorylation changes in PKA, VASP, and IP3R1. The data are expressed as mean ± SD (n = 3). Statistical significance is indicated as * p < 0.05 and ** p < 0.001 compared to collagen-treated platelets.
Figure 3. The impact of TCE on the cAMP signaling pathway. (A) Measurement of intracellular cAMP levels in human platelets pretreated with TCE for 2 min, followed by stimulation with collagen (2.5 μg/mL) for 5 min. (B) Assessment of PKA, VASP, and IP3R1 phosphorylation under the same experimental conditions. (B) Representative immunoblots displaying phosphorylation changes in PKA, VASP, and IP3R1. The data are expressed as mean ± SD (n = 3). Statistical significance is indicated as * p < 0.05 and ** p < 0.001 compared to collagen-treated platelets.
Applsci 15 02053 g003
Figure 4. Effects of TCE on clot retraction, integrin αIIbβ3 activation, and coagulation parameters. (A) Impact of TCE on clot retraction. (a) Representative images displaying fibrin clot formation in the presence or absence of TCE. (b) Comparative analysis of clot retraction between TCE-pretreated and collagen-treated platelets. (B) Evaluation of fibrinogen binding to integrin αIIbβ3 after TCE treatment. (a) Flow cytometry histograms illustrating collagen-induced fibrinogen binding. (b) Quantitative measurement of fibrinogen binding to integrin αIIbβ3 (%). (C) Assessment of coagulation parameters: PPP was preincubated with TCE for 3 min at 37 °C, and coagulation times were analyzed. (a) PT and (b) APTT were measured to determine the effects of TCE on coagulation pathways. The data are expressed as mean ± SD (n = 3). Statistical significance is indicated as * p < 0.05 compared to collagen-treated platelets; NS denotes no significant difference compared to untreated platelets.
Figure 4. Effects of TCE on clot retraction, integrin αIIbβ3 activation, and coagulation parameters. (A) Impact of TCE on clot retraction. (a) Representative images displaying fibrin clot formation in the presence or absence of TCE. (b) Comparative analysis of clot retraction between TCE-pretreated and collagen-treated platelets. (B) Evaluation of fibrinogen binding to integrin αIIbβ3 after TCE treatment. (a) Flow cytometry histograms illustrating collagen-induced fibrinogen binding. (b) Quantitative measurement of fibrinogen binding to integrin αIIbβ3 (%). (C) Assessment of coagulation parameters: PPP was preincubated with TCE for 3 min at 37 °C, and coagulation times were analyzed. (a) PT and (b) APTT were measured to determine the effects of TCE on coagulation pathways. The data are expressed as mean ± SD (n = 3). Statistical significance is indicated as * p < 0.05 compared to collagen-treated platelets; NS denotes no significant difference compared to untreated platelets.
Applsci 15 02053 g004
Figure 5. Effects of TCE on TXB2 synthesis and COX-1 activity. (A) Human platelets were pretreated with TCE for 2 min and subsequently stimulated with collagen (2.5 μg/mL) for 5 min. TXB2 levels in the supernatants were measured. (B) Effects of TCE on COX-1 activity. Data are expressed as mean ± SD (n = 3). Statistical significance is indicated as * p < 0.05 and ** p < 0.001 compared to collagen-treated platelets, and †† p < 0.001 compared to untreated platelets.
Figure 5. Effects of TCE on TXB2 synthesis and COX-1 activity. (A) Human platelets were pretreated with TCE for 2 min and subsequently stimulated with collagen (2.5 μg/mL) for 5 min. TXB2 levels in the supernatants were measured. (B) Effects of TCE on COX-1 activity. Data are expressed as mean ± SD (n = 3). Statistical significance is indicated as * p < 0.05 and ** p < 0.001 compared to collagen-treated platelets, and †† p < 0.001 compared to untreated platelets.
Applsci 15 02053 g005
Figure 6. Modulation of MAPK and PI3K/Akt Signaling Pathways by TCE. The phosphorylation status of key signaling molecules was assessed in platelets pretreated with TCE, followed by stimulation with collagen (2.5 μg/mL). (A) Influence of TCE on MAPK signaling: Phosphorylation levels of ERK and p38 were analyzed. (B) Effects of TCE on PI3K/Akt pathway components: Changes in phosphorylation of PI3K, Akt, PDK, and GSK3β were evaluated. Data are expressed as mean ± SD (n = 3). Statistical significance is indicated as * p < 0.05 and ** p < 0.001 compared to collagen-treated platelets.
Figure 6. Modulation of MAPK and PI3K/Akt Signaling Pathways by TCE. The phosphorylation status of key signaling molecules was assessed in platelets pretreated with TCE, followed by stimulation with collagen (2.5 μg/mL). (A) Influence of TCE on MAPK signaling: Phosphorylation levels of ERK and p38 were analyzed. (B) Effects of TCE on PI3K/Akt pathway components: Changes in phosphorylation of PI3K, Akt, PDK, and GSK3β were evaluated. Data are expressed as mean ± SD (n = 3). Statistical significance is indicated as * p < 0.05 and ** p < 0.001 compared to collagen-treated platelets.
Applsci 15 02053 g006
Disclaimer/Publisher’s Note: The statements, opinions and data contained in all publications are solely those of the individual author(s) and contributor(s) and not of MDPI and/or the editor(s). MDPI and/or the editor(s) disclaim responsibility for any injury to people or property resulting from any ideas, methods, instructions or products referred to in the content.

Share and Cite

MDPI and ACS Style

Nam, G.; Kim, S.; Kwon, Y.-S.; Nam, K.-S. Taraxacum coreanum Inhibits Agonist-Induced Platelet Aggregation Without Affecting Blood Coagulation. Appl. Sci. 2025, 15, 2053. https://doi.org/10.3390/app15042053

AMA Style

Nam G, Kim S, Kwon Y-S, Nam K-S. Taraxacum coreanum Inhibits Agonist-Induced Platelet Aggregation Without Affecting Blood Coagulation. Applied Sciences. 2025; 15(4):2053. https://doi.org/10.3390/app15042053

Chicago/Turabian Style

Nam, Gisuk, Soyoung Kim, Yun-Suk Kwon, and Kyung-Soo Nam. 2025. "Taraxacum coreanum Inhibits Agonist-Induced Platelet Aggregation Without Affecting Blood Coagulation" Applied Sciences 15, no. 4: 2053. https://doi.org/10.3390/app15042053

APA Style

Nam, G., Kim, S., Kwon, Y.-S., & Nam, K.-S. (2025). Taraxacum coreanum Inhibits Agonist-Induced Platelet Aggregation Without Affecting Blood Coagulation. Applied Sciences, 15(4), 2053. https://doi.org/10.3390/app15042053

Note that from the first issue of 2016, this journal uses article numbers instead of page numbers. See further details here.

Article Metrics

Back to TopTop