Voltage Distribution on Transformer Windings Subjected to Lightning Strike Using State-Space Method
Abstract
1. Introduction
2. Network Elements
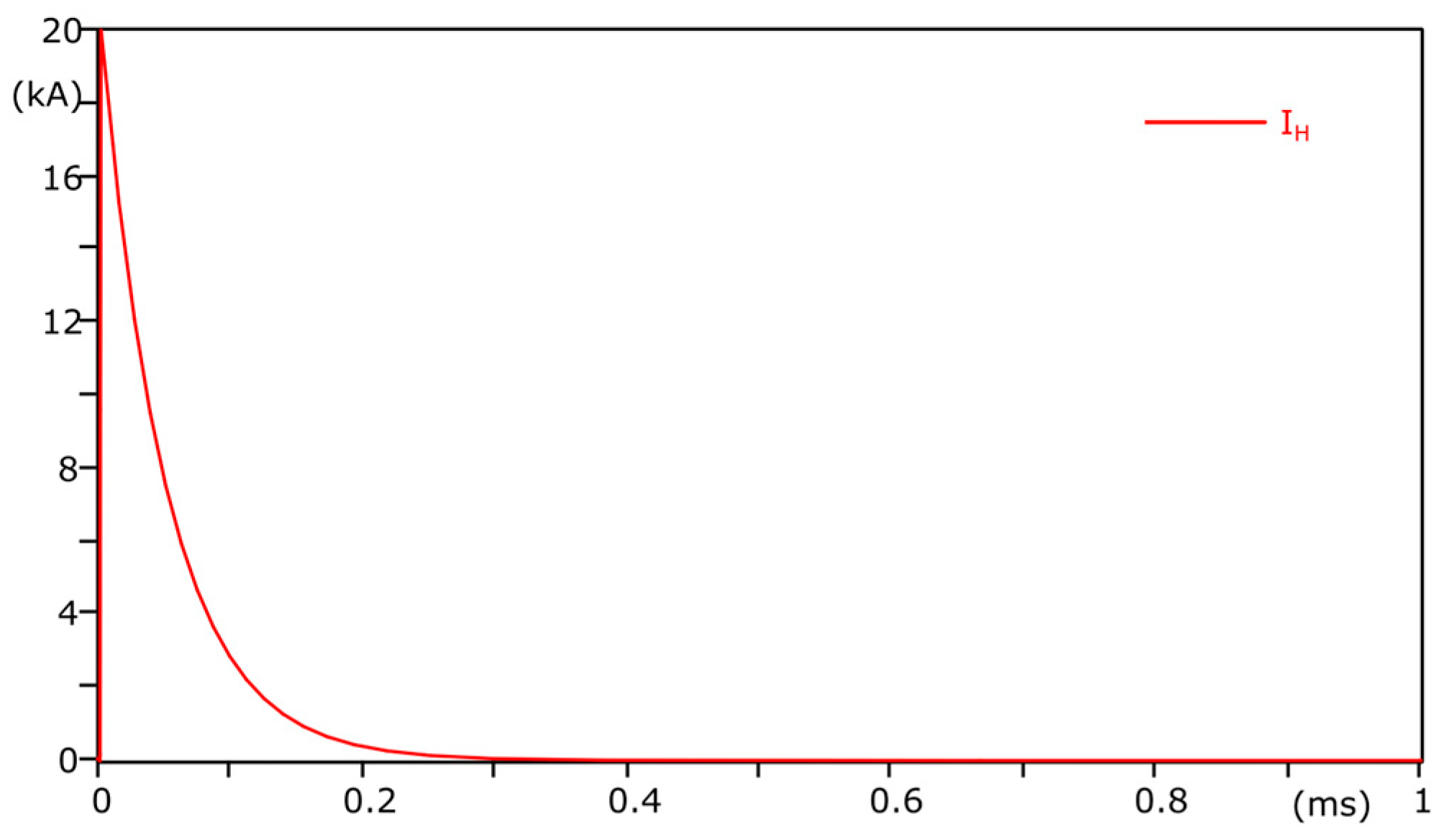
2.1. Lightning Surge Model
2.2. Power Transmission Lines
2.3. Modeling of Power Transformer Winding
2.3.1. Calculation of Series Resistance of the Winding
2.3.2. Calculation of Self- and Mutual Inductance of the Winding
2.3.3. Calculation of Series Capacitance of the Winding
2.3.4. Penetration Depth and Ferromagnetic Effects
3. Materials and Methodology
3.1. Lightning Source and Transmission Line Parameters
3.2. Power Transformer Parameters
3.3. State-Space Modeling and Analysis
4. Application and Results
5. Conclusions
Author Contributions
Funding
Data Availability Statement
Conflicts of Interest
Appendix A
State-Space Equations for Different Numbers of Sections
References
- Gupta, S.C.; Singh, B.P. Determination of the impulse voltage distribution in windings of large power transformers. Electr. Power Syst. Res. 1992, 25, 183–189. [Google Scholar] [CrossRef]
- Hassan, I.; Nguyen, H.V.; Jamison, R. Analysis of energizing a large transformer from a limited capacity engine generator. In Proceedings of the 2000 IEEE Power Engineering Society Winter Meeting. Conference Proceedings, Singapore, 23–27 January 2000; pp. 446–451. [Google Scholar]
- Kezunovic, M.; Guo, Y. Modeling and simulation of the power transformer faults and related protective relay behavior. IEEE Trans. Power Deliv. 2000, 15, 144–150. [Google Scholar] [CrossRef]
- Popov, M.; Van der Sluis, L.; Paap, G.C.; De Herdt, H. Computation of very fast transient overvoltages in transformer windings. IEEE Trans. Power Deliv. 2003, 18, 1268–1274. [Google Scholar] [CrossRef]
- Ruan, L.; Zhao, C.; Du, Z.; Ruan, J.; Deng, W.; Shen, Y. Solution for Voltage Distribution in Transformer Winding Based on the Model of Multi-Conductor Transmission Line. In Proceedings of the 2008 International Conference on Computer and Electrical Engineering, Phuket, Thailand, 20–22 December 2008; pp. 87–91. [Google Scholar]
- Smajic, J.; Steinmetz, T.; Rüegg, M.; Tanasic, Z.; Obrist, R.; Tepper, J.; Weber, B.; Carlen, M. Simulation and Measurement of Lightning-Impulse Voltage Distributions Over Transformer Windings. IEEE Trans. Magn. 2014, 50, 553–556. [Google Scholar] [CrossRef]
- Theocharis, A.; Popov, M.; Terzija, V. Computation of internal voltage distribution in transformer windings by utilizing a voltage distribution factor. Electr. Power Syst. Res. 2016, 138, 11–17. [Google Scholar] [CrossRef][Green Version]
- Župan, T.; Trkulja, B.; Obrist, R.; Franz, T.; Cranganu-Cretu, B.; Smajic, J. Transformer Windings RLC Parameters Calculation and Lightning Impulse Voltage Distribution Simulation. IEEE Trans. Magn. 2016, 52, 1–4. [Google Scholar] [CrossRef]
- Ma, X.; Zhang, N.; Zhou, X.; He, Z.; Wang, Y.; Wang, S. Calculation of Lightning Impulse Voltage Distribution of Voltage Transformer. In Proceedings of the 2024 IEEE 7th International Electrical and Energy Conference (CIEEC), Harbin, China, 10–12 May 2024; pp. 1256–1261. [Google Scholar]
- Jurišić, B.; Jurković, Z.; Župan, T.; Marković, M. Hybrid Analytical-FEM Approach for Power Transformer Transient Analysis. J. Energy Energ. 2024, 73, 8–13. [Google Scholar] [CrossRef]
- Ghorbal, M.B.; Mirzaei, H.R.; Rahimpour, E. Precise Modeling of Chopped Lightning Impulse Test of Power Transformers. Electr. Power Syst. Res. 2024, 230, 110207. [Google Scholar] [CrossRef]
- Adamczyk, B.; Pająk, P.; Florkowski, M. Comparison of initial voltage distributions in layer and disc type power transformer windings. IEEE Trans. Dielectr. Electr. Insul. 2024. [Google Scholar] [CrossRef]
- Cvetic, J.; Heidler, F.; Schwab, A. Light intensity emitted from the lightning channel: Comparison of different return stroke models. J. Phys. D Appl. Phys. 1999, 32, 273–282. [Google Scholar] [CrossRef]
- Heidler, F.; Cvetic, J.M.; Stanic, B.V. Calculation of lightning current parameters. IEEE Trans. Power Deliv. 1999, 14, 399–404. [Google Scholar] [CrossRef]
- Heidler, F.; Cvetić, J. A class of analytical functions to study the lightning effects associated with the current front. Eur. Trans. Electr. Power 2002, 12, 141–150. [Google Scholar] [CrossRef]
- Şeker, M. Parameter estimation of positive lightning impulse using curve fitting-based optimization techniques and least squares algorithm. Electr. Power Syst. Res. 2022, 205, 107733. [Google Scholar] [CrossRef]
- Bewley, L.V. Traveling Waves on Transmission Systems; Dover: New York, NY, USA, 1963; Volume 1104. [Google Scholar]
- Mamiş, M.S.; Köksal, M. Remark on the lumped parameter modeling of transmission lines. Electr. Mach. Power Syst. 2000, 28, 565–575. [Google Scholar]
- Dommel, H.W. Digital computer solution of electromagnetic transients in single and multiphase networks. IEEE Trans. Power App. Syst. 1969, 88, 388–399. [Google Scholar] [CrossRef]
- Dommel, H.W. EMTP Theory Book, 2nd ed.; Microtran Power System Analysis Corporation: Vancouver, BC, Canada, 1992. [Google Scholar]
- Mamiş, M.S.; Kaygusuz, A.; Köksal, M. State variable distributed-parameter representation of transmission line for transient simulations. Turk. J. Electr. Eng. Comput. Sci. 2010, 18, 31–42. [Google Scholar] [CrossRef]
- Samal, M.; Mondal, M. Power Transformer FRA Studies Using Ladder, Multi-Conductor Transmission Lines (MTL), Circular MTL, and Hybrid Winding Models. In Proceedings of the 2023 IEEE 8th International Conference for Convergence in Technology (I2CT), Lonavla, India, 7–9 April 2023; pp. 1–6. [Google Scholar]
- Samal, M.; Mondal, M. Estimation of a Disc Transformer Winding’s Ladder Network Parameters Using Analytical, FEM, and Terminal Measurements. In Proceedings of the 2022 IEEE North Karnataka Subsection Flagship International Conference (NKCon), Vijaypur, India, 20–21 November 2022; pp. 1–6. [Google Scholar]
- Zhang, Z. Derivation of transformer winding equivalent circuit by employing the transfer function obtained from frequency response analysis data. IET Electr. Power Appl. 2024, 18, 826–840. [Google Scholar] [CrossRef]
- Ragavan, K.; Satish, L. Localization of changes in a model winding based on terminal measurements: Experimental study. IEEE Trans. Power Deliv. 2007, 22, 1557–1565. [Google Scholar] [CrossRef]
- Amara, A.; Gacemi, A.; Houassine, H.; Chaouche, M.S. A novel methodology for high-frequency lumped equivalent circuit of an isolated transformer winding construction based on frequency response analysis signal morphology interpretation. IET Electr. Power Appl. 2021, 15, 171–185. [Google Scholar] [CrossRef]
- Popov, M.; Gustavsen, B.; Martinez-Velasco, J.A. Electromagnetic Transients in Transformer and Rotating Machine Windings, 1st ed.; IGI Global: Canberra, NSW, Australia, 2012. [Google Scholar]
- Wilcox, D.J.; Hurley, W.G.; Conlon, M. Calculation of self and mutual impedances between sections of transformer windings. IEE Proc. C (Gener. Transm. Distrib.) 1989, 136, 308–314. [Google Scholar] [CrossRef]
- Al-Ameri, S.M.A.N.; Kamarudin, M.S.; Yousof, M.F.M.; Salem, A.A.; Banakhr, F.A.; Mosaad, M.I.; Abu-Siada, A. Understanding the Influence of Power Transformer Faults on the Frequency Response Signature Using Simulation Analysis and Statistical Indicators. IEEE Access 2021, 9, 70935–70947. [Google Scholar] [CrossRef]
- Van Jaarsveld, B.J. Wide-Band Modelling of an Air-Core Power Transformer Winding. Ph.D. Dissertation, Stellenbosch University, Stellenbosch, South Africa, 2013. [Google Scholar]
- Kulkarni, S.V.; Khaparde, S.A. Transformer Engineering: Design and Practice, 1st ed.; Taylor & Francis Limited: New York, NY, USA, 2004. [Google Scholar]
- Samal, M.; Prasanna, K.L.; Mishra, P.; Mondal, M. Accurate Estimation of Transformer Winding Capacitances and Voltage Distribution Factor Using Driving Point Impedance Measurements. IEEE Access 2024, 12, 133670–133684. [Google Scholar] [CrossRef]
- Olivares, J.C.; Canedo, J.; Moreno, P.; Driesen, J.; Escarela, R.; Palanivasagam, S. Experimental study to reduce the distribution-transformers stray losses using electromagnetic shields. Electr. Power Syst. Res. 2002, 63, 1–7. [Google Scholar] [CrossRef]
- Penabad-Duran, P.; Lopez-Fernandez, X.M.; Turowski, J. 3D non-linear magneto-thermal behavior on transformer covers. Electr. Power Syst. Res. 2015, 121, 333–340. [Google Scholar] [CrossRef]
- Rahimpour, E.; Christian, J.; Feser, K.; Mohseni, H. Transfer function method to diagnose axial displacement and radial deformation of transformer windings. IEEE Trans. Power Deliv. 2003, 18, 493–505. [Google Scholar] [CrossRef]
- Tahir, M.; Tenbohlen, S. A comprehensive analysis of windings electrical and mechanical faults using a high-frequency model. Energies 2019, 13, 105. [Google Scholar] [CrossRef]
- Abeywickrama, N.; Serdyuk, Y.V.; Gubanski, S.M. High-frequency modeling of power transformers for use in frequency response analysis (FRA). IEEE Trans. Power Deliv. 2008, 23, 2042–2049. [Google Scholar] [CrossRef]
- Abu-Siada, A.; Mosaad, M.I.; Kim, D.; El-Naggar, M.F. Estimating power transformer high frequency model parameters using frequency response analysis. IEEE Trans. Power Deliv. 2019, 35, 1267–1277. [Google Scholar] [CrossRef]




















| 20 kA | |
| 1.2 µs | |
| 50 µs | |
| 10 | |
| 400 Ω |
| d | 300 km |
| 0.02 Ω/km | |
| 1.14 mH/km | |
| 9.8 nF/km | |
| 50 mH |
| High-voltage Side | Low-voltage Side | |
| Cg | 61.19 pF | 115.53 pF |
| Ctr | 393.4 pF | 127.67 pF |
| Ltr | 10 µH | 10.5 µH |
| Rtr | 1 Ω | 0.25 Ω |
| Rg | 1 Ω | 1 Ω |
| CHL | 89.283 pF | |
Disclaimer/Publisher’s Note: The statements, opinions and data contained in all publications are solely those of the individual author(s) and contributor(s) and not of MDPI and/or the editor(s). MDPI and/or the editor(s) disclaim responsibility for any injury to people or property resulting from any ideas, methods, instructions or products referred to in the content. |
© 2025 by the authors. Licensee MDPI, Basel, Switzerland. This article is an open access article distributed under the terms and conditions of the Creative Commons Attribution (CC BY) license (https://creativecommons.org/licenses/by/4.0/).
Share and Cite
Arı, İ.; Mamiş, M.S. Voltage Distribution on Transformer Windings Subjected to Lightning Strike Using State-Space Method. Appl. Sci. 2025, 15, 1569. https://doi.org/10.3390/app15031569
Arı İ, Mamiş MS. Voltage Distribution on Transformer Windings Subjected to Lightning Strike Using State-Space Method. Applied Sciences. 2025; 15(3):1569. https://doi.org/10.3390/app15031569
Chicago/Turabian StyleArı, İlker, and Mehmet Salih Mamiş. 2025. "Voltage Distribution on Transformer Windings Subjected to Lightning Strike Using State-Space Method" Applied Sciences 15, no. 3: 1569. https://doi.org/10.3390/app15031569
APA StyleArı, İ., & Mamiş, M. S. (2025). Voltage Distribution on Transformer Windings Subjected to Lightning Strike Using State-Space Method. Applied Sciences, 15(3), 1569. https://doi.org/10.3390/app15031569
