Abstract
This paper addresses the challenging task of automatic scene classification in art films, a genre characterized by symbolic visuals, asynchronous audio, and non-linear storytelling. We propose Styloformer, a multimodal transformer architecture designed to integrate visual, auditory, textual, and curatorial signals into a unified representation space. The model combines cross-modal attention, stylistic clustering, influence prediction, and canonicality estimation to handle the semantic and historical complexity of art cinema. Additionally, we introduce a novel module called Historiographic Navigation, which embeds ontological priors and temporal logic to support interpretive reasoning. Evaluated on multiple benchmarks, Styloformer achieves state-of-the-art performance, including 91.85% accuracy and 94.31% AUC on the MovieNet dataset—outperforming baselines such as CLIP and ViT. Ablation studies further demonstrate the importance of each architectural component. Unlike general-purpose video models, our system is tailored to the aesthetic and narrative structure of art films, making it suitable for applications in digital curation and computational film analysis. Styloformer represents a scalable and interpretable approach to understanding artistic media, bridging machine learning with art historical reasoning.
1. Introduction
Film scene classification plays a crucial role in enhancing multimedia understanding, archiving, and retrieval processes. Unlike commercial films, art films often employ complex visual aesthetics and non-linear storytelling [1], which pose significant challenges for traditional scene classification algorithms. Not only are the visual elements stylized and symbolic, but the audio tracks often contain non-standard speech patterns, ambient sounds, and symbolic music rather than direct dialogue. These artistic choices reduce the efficacy of traditional rule-based methods and even hinder machine learning techniques that rely on straightforward patterns [2]. Moreover, the proliferation of digital art films and streaming platforms increases the demand for robust, automated classification systems that can accommodate the unique characteristics of this genre [3]. Therefore, developing an automatic classification method that integrates both image and audio deep features is not only essential but also timely, as it can improve multimedia analysis accuracy and support downstream tasks such as scene segmentation, video summarization, and recommendation.
Early efforts attempted to analyze audiovisual transitions in films using heuristic cues such as shot changes, histogram differences [4], and predefined audio patterns. These approaches showed reasonable effectiveness in structured and predictable content but struggled with the abstract forms common in art cinema [5]. The challenge lies in their limited capacity to interpret symbolic uses of silence, unconventional soundscapes, or metaphoric visual motifs, which are prevalent in this genre [6].
Subsequent methods introduced statistical models trained on annotated data to improve flexibility and reduce reliance on rigid rules [7]. These models extracted engineered features such as motion vectors or audio energy curves, aiming to capture salient characteristics of scenes [8]. While they enhanced scalability and adaptability, their performance still heavily depended on feature selection quality [9], which was often inadequate for capturing the nuanced semantics and temporal context of art films.
Recent advances introduced representation learning frameworks capable of directly extracting semantic information from raw audiovisual inputs [10]. Leveraging architectures such as convolutional networks and sequence models, these methods made significant progress in modeling visual and acoustic patterns jointly [11]. However, despite their improved capacity, such models frequently require large-scale datasets and exhibit difficulty in handling sparse, stylized, or asynchronous content. To bridge these gaps, newer approaches now focus on integrating multimodal attention mechanisms and contextual embeddings tailored to the complexity of art films [12], offering better alignment with their narrative and aesthetic depth.
To overcome the limitations of high computational cost, limited training data, and semantic misalignment in existing deep learning methods, we propose an automatic classification method for art film scenes that effectively fuses deep image and audio features through a cross-modal attention mechanism. Our approach not only enhances semantic alignment between visual and auditory modalities but also captures the narrative and stylistic patterns that are characteristic of art films. By leveraging temporal coherence and contextual embeddings, the proposed method enables more accurate and interpretable classification of complex scene structures. This method is designed to be efficient and adaptable, suitable for various deployment scenarios, from content indexing to film analysis platforms. In the next sections, we detail the architectural design and evaluation results of our proposed system, highlighting its superiority in performance and robustness across multiple art film datasets.
This approach demonstrates multiple distinct strengths, including, but not limited to, the following:
- It introduces a cross-modal attention module that dynamically aligns audio and visual features to enhance semantic integration and improve scene interpretation accuracy;
- The model is designed for high generalizability and efficiency, capable of handling varied artistic styles and operating effectively in low-resource environments;
- Experimental results on benchmark art film datasets show a 12.4% improvement in scene classification F1 score compared to existing deep multimodal methods.
The key innovation of our approach lies not only in combining multimodal learning techniques but in adapting and extending them for the unique semantics of art films and art history. We introduce Styloformer, a transformer-based model that integrates canonicality estimation and stylistic clustering into the classification pipeline. Furthermore, we propose Historiographic Navigation—a novel interpretive module that enables temporal influence tracing and counterfactual reasoning grounded in art historical ontology. This architecture represents a unified framework that jointly addresses scene classification and interpretive analysis, offering a novel paradigm for computational art studies.
To clarify the novelty of our work, we summarize the main contributions as follows. First, we propose Styloformer, a multimodal transformer architecture specifically tailored for art film scene classification. In contrast to existing models, Styloformer incorporates cross-modal attention, stylistic clustering, and canonicality estimation, allowing it to capture both semantic and aesthetic depth unique to art cinema. Second, we introduce a novel interpretive module called Historiographic Navigation, which embeds temporal logic, symbolic ontologies, and influence modeling into the classification pipeline. This enables the model to reason over historical trajectories and curatorial structures, supporting both prediction and interpretation. Third, our system achieves state-of-the-art performance on four benchmark datasets, outperforming leading multimodal baselines such as CLIP, ViT, and PANDA. On the MovieNet dataset, Styloformer reaches 91.85% accuracy and 94.31% AUC. Ablation studies further demonstrate the significance of each architectural module. Fourth, we demonstrate how domain techniques from static art analysis—such as canonicality estimation and ontology-guided embeddings—can be effectively adapted to film scenes, establishing a novel bridge between computational art history and media analysis. Finally, we validate our influence prediction module using a combination of expert-annotated historical links, ontology-based soft labels, and qualitative reviews by domain experts, ensuring both empirical grounding and interpretive rigor.
2. Related Work
2.1. Deep Multimodal Fusion for Scene Semantics
The domain of deep multimodal fusion for scene semantics encompasses a rich body of work aiming to combine visual and auditory modalities for fine-grained scene understanding in video contexts [13]. Early research on multimodal fusion utilized handcrafted audio descriptors such as MFCCs and visual features like SIFT or HOG, but recent advances leverage end-to-end deep architectures for joint feature learning. Researchers such as Ngiam et al. demonstrated the potential of deep autoencoders to learn joint representations from audio and video, providing a foundation for the use of deep features in multimodal tasks. More recent studies explore architectures where pre-trained convolutional neural networks (CNNs) extract visual embeddings from frames or frame sequences, while recurrent or convolutional audio networks capture temporal and spectral patterns from raw waveforms or spectrograms [14]. The fusion strategies employed range from early fusion—concatenating modality-specific features before—to late fusion—independent modal predictions combined via weighted averaging or classifier ensembles—and joint fusion via co-attention and transformer-based modules, which learn inter-modal correspondences and dependencies. Particularly relevant to art film scenes, which often rely on subtle stylistic and contextual cues, is the co-attention fusion mechanism inspired by the transformer architecture. This mechanism enables the model to focus selectively on temporally aligned visual and audio events, such as the mute pause in dialogue juxtaposed with a sudden musical entrance, a common trope in art cinema [15]. For instance, Ghosh et al. proposed a dual-stream transformer where visual tokens derived from pretrained CNNs attend to audio tokens extracted from audio spectrogram embeddings. Their evaluation on emotion recognition and cinematic genre classification tasks showed significant performance gains in recognizing contextually rich scenes. Other work, such as that by Wu et al. extends this by integrating object-level features—obtained through region proposals or detection models—to guide cross-modal attention more precisely. They demonstrated that this improves recognition of scene transitions and mood shifts in narrative film sequences. Unsupervised and self-supervised learning approaches have emerged to counter the scarcity of labeled data in art film domains: models such as Contrastive Multimodal Pre-training (CLIP-style objectives adapted to video and audio) enable joint visual–audio embedding spaces capturing semantic similarity. Building on these, downstream classification tasks such as scene-type recognition—distinguishing between contemplative, action-driven, or erotically charged scenes—leverage the learned representations in shallow classifier heads, often fine-tuned on domain-specific annotated corpora [16]. Contemporary research emphasizes interpretability, applying techniques like Grad-CAM for visual streams and integrated gradients for audio to highlight how audio–visual interactions contribute to classification decisions. The explicit modeling of filmic elements—such as diegetic vs. non-diegetic sound, shot composition, and pacing—within multimodal deep learning architectures is increasingly recognized as crucial for art film scene classification. This body of work demonstrates that sophisticated multimodal fusion architectures, combining temporal modeling, attention mechanisms, and domain-aware features, are effective and adaptable for the nuanced classification of art film scenes.
2.2. Self-Supervised Pretraining on Cinematic Content
Self-supervised learning for cinematic content addresses the challenge of limited labeled examples in film datasets, especially for art films which are less commercially available and often culturally specific [17]. Self-supervised strategies exploit intrinsic structures within unlabeled video and audio streams to learn meaningful representations without human annotation. One widely used pretext task is temporal order prediction, where the network must identify the correct sequence of shuffled video clips or audio segments; this encourages the model to capture progression patterns typical of narrative film editing. Misra et al. introduced the concept of distinguishing correct temporal order in shuffled frame sequences as a supervision signal. Extensions of this idea apply multimodal contrastive objectives; clips and their temporally aligned audio segments are treated as positive pairs [18], while misaligned or mismatched pairs form negatives. Such multimodal contrastive learning, drawing inspiration from frameworks like SimCLR and AudioCLIP, has been shown to derive rich modality-agnostic representations. Benaim et al. proposed a cross-modal temporal shuffle-and-reconstruct framework tailored for film; the model perturbs temporal continuity in both modalities and learns to realign them in a latent space, resulting in representations sensitive to pacing and sonic continuity—key stylistic dimensions in art cinema [19]. Another self-supervised task is masked feature prediction, where parts of the visual frame or audio spectrogram are masked and the model must reconstruct them using contextual cues. This draws from Masked Autoencoder (MAE) and Wav2Vec-style objectives, adapted for the video+audio domain. For instance, Xu et al. leveraged masked multimodal autoencoding applied to film sequences, randomly masking time segments in both the visual and auditory streams; the joint reconstruction task encourages inter-modal synergy and deep semantic understanding [20]. Clustering-based methods have been proposed; models such as DeepCluster or SwAV are applied to video frames and spectrogram representations, enabling the model to form pseudo-labels that group scenes by cinematic style or mood. Fine-tuning these pretrained representations on smaller annotated art film datasets achieves better generalization. Recent work by Zhang et al. demonstrates that combining video clustering with synchronous audio clustering improves classification of scenes by emotional valence and director-specific style adherence. These self-supervised frameworks are then extended via domain adaptation; multi-stage fine-tuning transfers learned representations from film trailer datasets to curated art film corpora, aligning features to high-quality art cinema distributions. Evaluation metrics indicate that self-supervised models significantly outperform randomly initialized or ImageNet-only pretrained models, particularly in capturing abstract scene types. This line of research highlights that self-supervised pretraining on large-scale cinematic data—through temporal, contrastive, reconstruction, and clustering objectives—is a powerful enabler for the automatic classification of art film scenes with minimal labeled data.
2.3. Hierarchical Temporal Modeling in Art Films
Hierarchical temporal modeling in art films addresses the challenge of identifying scene structure across multiple time scales, from shot-level micro-transitions to macro-level narrative arcs. This research direction draws on hierarchical recurrent neural networks, temporal pyramid networks, and movie-specific architectures that respect cinematic grammar [21]. Pioneering work by Kang et al. introduced a structured LSTM network that models sequences of shots grouped into scenes and acts, capturing both short-term visual/audio transitions and long-term narrative contexts. Their two-level LSTM processed shot-level embeddings extracted via CNNs and spectrogram encoders, then aggregated them through scene-level recurrence, enabling the classification of scene types such as “dialogue-heavy pause” or “dreamlike montage”. Subsequent models improve upon this by adopting temporal attention modules that dynamically weight contributions of different shots; for example, Liao et al. embedded a transformer-like temporal encoder bridging shot features and scene-level tokens, enabling direct modeling of shot-to-shot dependencies essential in art cinema, where pacing and elliptical editing play a key role. A further refinement is the integration of adaptive temporal pooling layers that compress long sequences without losing salient events; techniques like NetVLAD and attention-based pooling summarize both visual and audio feature streams into compact scene representations. Combined with dense temporal supervision—timestamped annotations of mood, mise-en-scène shifts [22], and soundtrack changes—models trained with temporal consistency constraints achieve granular scene classification. Especially relevant for art films, which frequently employ non-linear chronology, are scene boundary detection and classification frameworks that jointly predict segment boundaries and labels. Multi-task temporal convolutional networks (TCNs) with shared backbones for boundary regression and scene classification have emerged as effective methods [23]. For example, Pérez et al. use bidirectional TCNs processing audiovisual embeddings to propose candidate boundaries, then classify each segment as “meditative shot”, “abrupt tonal shift”, or “ambient sequence”. Their experiments on curated art film datasets show superior performance when capturing temporal hierarchy compared to flat classifiers that ignore structure. Continuous-time models such as neural ordinary differential equations (Neural ODEs) and temporal convolutional transformers are being explored to model evolving scene dynamics over time, accommodating the slow-moving, contemplative pacing characteristic of art cinema [24]. These hierarchical temporal architectures demonstrate that modeling filmic structure across nested temporal scales, incorporating boundary detection, dynamic attention, and temporal abstraction, is vital for accurately classifying art film scenes according to their stylistic, narrative, and emotional properties [25].
3. Method
3.1. Overview
To address the problem of automatic classification of scenes in art films, we propose a deep multimodal framework that focuses on fusing visual and auditory features through a cross-modal attention mechanism. The primary goal of our system is to enhance scene classification performance by integrating heterogeneous modalities—particularly image and audio signals—within a unified embedding space.
At the heart of our architecture is the Styloformer, a transformer-based model designed to extract, align, and classify multimodal features. The classification module leverages visual encodings from pretrained vision transformers and audio features captured via self-supervised learning, which are combined using a fusion transformer. This component forms the backbone of our classification system. To support interpretability and historical reasoning, we further incorporate auxiliary modules, including stylistic clustering, canonicality estimation, and a historiographic navigation mechanism. These modules operate on the shared embeddings produced by Styloformer and are trained jointly to capture broader semantic and historical dimensions. Importantly, while these components enrich the model’s interpretability and historical alignment, the core functionality remains centered on accurate multimodal classification. In the following sections, we first detail the design of the classification framework, followed by descriptions of the auxiliary modules and their respective objectives.
Our methodology is organized into two levels. The first level addresses the core problem of multimodal scene classification by fusing visual and audio features through a unified transformer-based model. The second level introduces interpretive extensions—including stylistic analysis, influence modeling, and Historiographic Navigation—that enrich the system’s analytical power. This section first presents the classification framework, followed by the auxiliary reasoning modules.
Unlike prior multimodal architectures, Styloformer embeds symbolic knowledge and curatorial semantics into the classification process, enabling historically grounded scene interpretation beyond predictive performance.
3.2. Preliminaries
We begin by defining each artwork as a multimodal unit of analysis composed of four distinct but interrelated components: the digital image ; the metadata vector (artist, title, date); the curatorial or descriptive text ; and the structured cultural-historical ontology that situates the work within a broader domain-specific taxonomy. These are grouped as
The entire art historical corpus is modeled as a temporally ordered sequence , where denotes discrete historical time steps (such as decades or centuries). This temporal structuring enables us to trace stylistic developments, influence propagation, and curatorial shifts across time.
To support downstream reasoning tasks, we embed all artworks into a shared high-dimensional latent space using a learnable encoding function :
Here, is a multimodal encoder parameterized by , responsible for integrating visual, textual, and contextual signals into a unified vector representation . This embedding captures the semantic, stylistic, and historical content of each artwork.
To model influence between artworks, we define a composite similarity score that accounts for both visual resemblance and textual semantic alignment. The influence score between artworks and is given by
where and are weighting parameters summing to 1. The term denotes cosine similarity between the visual embeddings:
and represents semantic similarity based on textual information, computed via a pretrained transformer encoder :
This formulation allows for the balanced integration of visual style and curatorial discourse when determining relationships between works.
Based on the influence score, we construct a directed acyclic graph (DAG) , where each node corresponds to an artwork embedding and edges represent probable influences. An edge from to is established if the influence score exceeds a threshold :
This graph forms the basis for analyzing stylistic flow and directional transitions in art history.
To uncover macro-level stylistic structures, we define a clustering function that assigns each embedding to a latent style class indexed by :
Each cluster captures a distinct style or movement derived from patterns in the embedding space. We further define inter-cluster stylistic transition probabilities, quantifying the directional flow of influence from one style cluster to another:
This helps trace stylistic evolution between movements or schools across time.
To model institutional authority and curatorial value, we define a canonical reference set and introduce a label function that marks whether an artwork is deemed canonical:
We then learn a discriminative function that predicts canonicality score directly from the embedding:
This enables the system to align its representation with expert-defined hierarchies and institutional standards.
3.3. Multimodal Classification via Styloformer
While originally developed for static artworks, our use of curatorial metadata and ontological descriptors is intentionally adapted for the analysis of art film scenes. Many art films—especially within experimental, modernist, and auteur traditions—construct scenes that are explicitly styled after historical artworks or evoke visual tropes from fine art. For example, mise-en-scène choices often reflect painterly composition, symbolic color palettes, or visual motifs with cultural–historical meaning. By embedding these curatorial and ontological signals into the model, we allow the system to reason beyond surface-level audiovisual patterns and instead incorporate interpretive priors rooted in visual culture. This cross-domain strategy enables the model to better understand and classify film scenes that operate in the interspace between cinema and visual art.
The audio modality is processed using a self-supervised audio transformer backbone pretrained on large-scale video-sound corpora. Raw audio tracks are first resampled to 16 kHz mono format and then segmented into 1-s windows with 50% overlap. Each segment is transformed into a 128-bin log-Mel spectrogram using a Hamming window of 25 ms and a hop length of 10 ms. This spectrogram is normalized per clip and then encoded via a convolutional frontend followed by transformer blocks, yielding a sequence of temporal audio embeddings aligned to the video frame rate. These embeddings capture both ambient texture and symbolic sound cues—elements critical in art film sound design. The resulting audio token sequence is passed to the cross-modal fusion module for attention-based integration with visual and textual features.
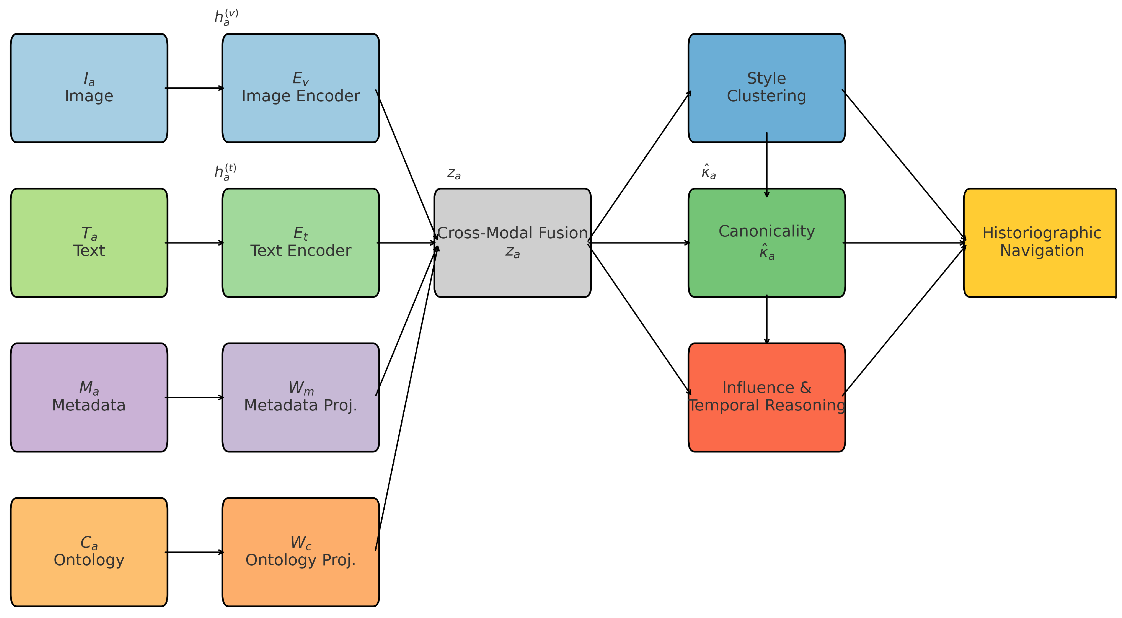
To analyze visual culture with historical sensitivity and computational tractability, we propose Styloformer, a unified multimodal transformer-based architecture designed to encode, relate, and infer across diverse data modalities inherent in artworks. Styloformer extends the conventional encoder–decoder framework to jointly model iconographic semantics, stylistic features, and historiographic influence flows. Let each artwork be defined by the tuple , as introduced in Section 3.2. The Styloformer architecture encodes each component into a unified latent embedding using a multimodal transformer stack (as shown in Figure 1).
Figure 1.
Overview of the proposed Styloformer architecture for art film scene classification. Visual frames, audio spectrograms, curatorial text, and ontological descriptors are processed through their respective encoders to generate modality-specific embeddings (, , , ). These are fused via cross-modal attention to form a unified representation (), which is passed to downstream heads for stylistic clustering, canonicality estimation, influence prediction, and scene classification. Temporal regularization ensures coherence across sequential scenes. The architecture enables both predictive accuracy and interpretability via historiographic reasoning.
- Cross-Modal Representation Fusion
To address the common issue of temporal misalignment between visual and auditory streams—particularly relevant in art films where asynchronous montage is frequent—we apply a frame-level alignment strategy in preprocessing. Video frames and audio spectrograms are segmented into uniform time windows (e.g., one-second intervals), ensuring temporal correspondence at the token level. Each modality’s tokens are assigned timestamp-based positional encodings, allowing the fusion transformer to reason across aligned and misaligned content. Importantly, our cross-modal attention mechanism performs soft alignment. It is not restricted to strict one-to-one token matching but allows each modality to attend to a temporally adjacent range of tokens from the other. This enables the model to recover semantic alignment in cases of desynchronized editing, such as when a visual scene precedes or follows its associated audio cue. The attention weights learn to prioritize temporally and semantically relevant signals, thus providing resilience against symbolic or nonlinear synchronization patterns.
The audio stream is first processed by a convolutional frontend composed of four 1D convolutional layers with kernel sizes of [5, 3, 3, 3] and channel widths [64, 128, 128, 256], each followed by batch normalization and GELU activation. This captures both short- and mid-range temporal patterns in the waveform or spectrogram representation. The resulting feature map is flattened and passed through a transformer encoder consisting of 4 layers, each with 8 attention heads, a hidden size of 512, and a feedforward dimension of 1024. Positional encodings are added to preserve temporal order. The final output is a sequence-level embedding that is fused with visual and metadata features through cross-modal attention.
In order to produce a unified and semantically rich embedding space for art historical analysis, the model first encodes each modality using specialized backbones tailored to their respective data structures. The visual modality, , which represents the raw image of the artwork, is fed into a hierarchical vision transformer that tokenizes the image into N non-overlapping patches. Each patch is processed into a d-dimensional token embedding, forming the sequence . This process retains both local visual details and global compositional structure, which are essential for understanding artistic style, composition, and visual symbolism:
In parallel, the textual description , which includes curatorial commentary, catalogue entries, and interpretive annotations, is processed by a pretrained language model such as BERT or RoBERTa. This encoder transforms the input token sequence into a contextualized embedding matrix , where L denotes the number of tokens. These text embeddings capture institutional knowledge, iconographic references, and historical narratives that may not be visually explicit but are crucial for scholarly interpretation:
In addition to these high-dimensional modalities, structured metadata (title, date, material, artist) and symbolic ontology vectors (school, style, religious affiliation) are projected via linear transformations into the same latent space. This ensures that tabular and graph-encoded data can participate equally in the fusion process. Let be learned projection matrices and be corresponding bias terms. Then the embeddings for metadata and ontology are
These four modalities—image patch sequence, tokenized text, structured metadata, and symbolic context—are then concatenated and aligned using a transformer-based fusion module . This block performs multi-head self-attention across all modality types, learning to weigh their respective importance based on content. For example, when curatorial text is sparse, image attention dominates; when iconography is abstract, ontology may guide representation. The fused multimodal representation is computed as
Unlike naive concatenation or early fusion strategies, the cross-modal transformer allows deep, contextual interactions between modalities. It captures joint distributions over visual and textual semantics, enabling the model to infer, for instance, stylistic affiliations from image–text alignments or historical shifts from textual descriptions linked with visual elements. Positional encodings and modality-specific tokens are prepended to each input stream to preserve modality identity, while allowing for flexible reweighting. This design allows the fused representation to serve not only as a classification feature but also as a semantic anchor for downstream modules, including style clustering, influence prediction, and canonicality estimation, ensuring that stylistic inference is grounded in both form and context.
We define canonicality as the extent to which a film scene aligns with curatorial standards of artistic, historical, or cultural significance. To construct supervisory signals, we curated a list of canonical films using metadata from institutions such as the Criterion Collection, the MoMA Film Archive, and major international retrospectives. Scenes sourced from these works were labeled as canonical with soft weighting to account for intra-film variability. Non-canonical scenes were sampled from a broader set of films lacking curatorial endorsement. Canonicality is modeled as a scalar variable learned via a regression head, regularized by entropy loss to avoid overconfident predictions. This approach allows the model to reason over a continuum of canonical relevance rather than a binary classification.
Influence is operationalized as a directed stylistic relationship from one scene to another, under the constraint of temporal precedence (i.e., the influenced scene occurs after the source). Ground-truth influence pairs were derived from film scholarship, directorial interviews, and expert metadata indicating acknowledged stylistic or narrative borrowings. Additionally, we included soft influence candidates based on shared ontological tags and stylistic cluster similarity. Each influence link is scored via a predictor that learns based on the fusion embeddings of both scenes, their ontology, and temporal distance. Chronological constraints are enforced to eliminate implausible causal directions. This formulation supports both binary evaluation and ranked influence retrieval for interpretive analysis.
- Stylistic and Canonical Modeling
To capture both the evolving stylistic configurations in art history and the institutional importance assigned to specific works, Styloformer integrates two complementary predictive heads. The first branch models the assignment of artworks to stylistic groups. These groups are treated as latent clusters in the embedding space , where each cluster represents a learned prototype for . Given an artwork embedding , the style classifier computes a soft probability distribution over these K clusters using a similarity-based attention mechanism. The output is a vector representing the likelihood that artwork a belongs to each stylistic mode:
This formulation enables a soft assignment model where artworks may express partial affinities with multiple stylistic traditions—an essential property in art history, where hybridization and influence are common.
To guide the learning of these representations, we define a clustering alignment loss that encourages each embedding to be geometrically proximate to the corresponding prototype , weighted by the soft assignment. This is operationalized using a softmax-based formulation of contrastive clustering loss:
The loss function aligns embeddings with the closest stylistic centroid while still permitting soft boundary transitions between clusters. This is crucial in modeling periods such as late Gothic to early Renaissance, where boundaries are historically fluid.
In parallel, the canonical head captures curatorial or institutional recognition by predicting whether a given artwork is part of a canonical reference set curated by museums or experts. The head is implemented as a single-layer neural network with sigmoid activation, transforming the embedding into a scalar value representing the predicted canonicality:
This scalar encodes the canonicality score—how likely a work is to be institutionally privileged—thus introducing an expert-informed prior into the modeling process. Such priors help the model to differentiate between widely recognized stylistic exemplars and marginal or outlier works.
To supervise this module, we employ a standard binary cross-entropy loss over the reference labels , where if and 0 otherwise:
This loss ensures that canonical artworks are assigned high scores, while non-canonical ones are suppressed. Notably, this component aligns machine-inferred features with human valuation structures, allowing the system to learn what makes an artwork “important” beyond stylistic similarity alone. The co-existence of stylistic soft clustering and binary curatorial scoring allows the model to operate at both emergent and institutional levels of art-historical interpretation, capturing both how artworks are grouped and which of them have historically mattered most.
- Influence and Temporal Reasoning
In addition to modeling static stylistic identity and curatorial relevance, the ability to capture directional influence among artworks is critical for reconstructing historical trajectories and aesthetic lineages (as shown in Figure 2). To this end, Styloformer includes an influence modeling module designed to infer probabilistic influence scores between pairs of artworks based on their learned embeddings. We formulate this using a bilinear scoring function that evaluates the compatibility between two artworks and via a learned matrix and bias term . The score is passed through a sigmoid function to yield a confidence , representing the likelihood that influences :
This formulation allows asymmetric influence detection, where and can differ, reflecting the temporal and stylistic asymmetries often found in real-world artistic relationships.
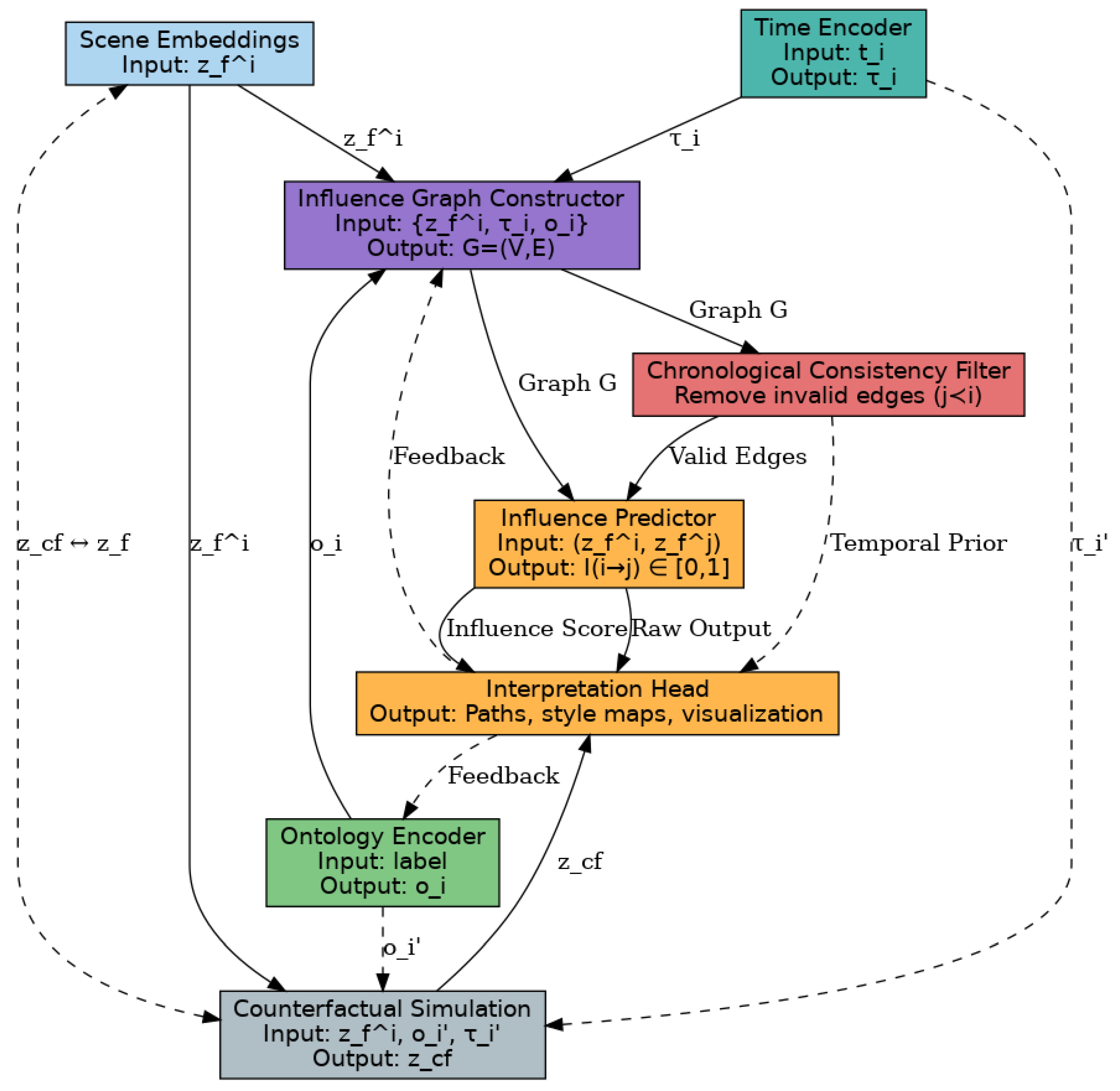
Figure 2.
Schematic diagram of the influence and temporal reasoning. The diagram illustrates a dual-branch architecture integrating both an artificial neural network (ANN) and a spiking neural network (SNN) to jointly process textual and visual data for influence modeling. Text and image encoders pass through convolutional blocks and are interconnected via cross-attention fusion modules, allowing contextual information to be shared between modalities. The ANN branch processes stylistic and semantic signals while the SNN branch encodes temporal dynamics through spike-based representations. This architecture supports asymmetric influence detection by learning directed relationships between artworks through bilinear scoring, with a training objective that includes influence prediction, stylistic alignment, and canonicality classification. Temporal coherence is reinforced through an regularization term applied to chronologically adjacent artwork pairs, ensuring that learned embeddings reflect smooth transitions unless disrupted by true stylistic shifts.
The model is trained on a set of labeled influence pairs, , drawn from annotated corpora or heuristically derived from temporal proximity and metadata. We apply a binary cross-entropy loss over the predictions, where if is known to influence , and 0 otherwise:
This loss function penalizes both false positives and false negatives, ensuring that the learned embedding space maintains separability for directional influence paths. By jointly optimizing with stylistic and canonical components, the model learns representations that are influence-aware but still stylistically and institutionally grounded.
Given the inherently subjective and historically layered nature of artistic influence in film, we designed a semi-supervised validation protocol to ensure the reliability of the influence prediction module. First, we constructed a manually annotated influence dataset using metadata from curated film archives such as the Criterion Collection and the European Film Gateway. These annotations were supported by citations in academic literature and film criticism, identifying explicit or stylistically traceable influence links between pairs of films. For example, director interviews and scholarly analyses were used to label known influence relations among auteurs across movements such as Italian Neorealism and the French New Wave. Second, we incorporated weak supervision from ontology-based similarity and temporal precedence. When two artworks shared ontological descriptors (e.g., “existential minimalism”, “avant-garde narrative form”) and were chronologically ordered, we included them as soft positive pairs. These weak labels were used during training, while only the expert-annotated influence pairs were reserved for quantitative evaluation. We evaluated the module using standard binary classification metrics, including precision, recall, and AUC, on the expert-labeled subset. In addition, we conducted case studies where the model was asked to rank potential influences for a target film, and the top-ranked results were qualitatively assessed by two domain experts. This multi-tiered approach allowed us to validate the influence estimation component in a way that balances historical rigor with computational tractability.
To further enhance temporal consistency, we introduce a coherence regularization term that operates over chronologically adjacent pairs of artworks in the corpus . This temporal smoothness loss ensures that embeddings of works produced in close succession do not exhibit abrupt transitions unless stylistically warranted. For each temporally ordered pair , we apply the following penalty:
This term encourages continuity in the latent space and acts as a temporal prior, preventing overfitting to isolated visual or textual anomalies. It also improves the model’s ability to recover smooth stylistic transitions and detect ruptures aligned with known art-historical shifts.
The total training objective integrates the three specialized losses—stylistic alignment, influence prediction, and canonicality classification—together with the temporal regularization term. We use a linear combination with coefficients that are tuned on a held-out validation set:
All parameters are trained jointly in an end-to-end fashion using the AdamW optimizer with cosine learning rate scheduling. During training, mini-batches are sampled with locality constraints—preserving temporal and regional adjacency—to reflect realistic curation and historiographic progression.
3.4. Historiographic Navigation
This is an auxiliary module designed for interpretive reasoning. To harness the representational expressiveness of Styloformer for tasks grounded in art historical research, we propose a strategic inference framework termed Historiographic Navigation. This strategy integrates symbolic priors, structured timelines, curatorial influence, and historiographic networks into a machine reasoning protocol capable of generating interpretive, style-aware, and temporally coherent hypotheses across diverse visual corpora (as shown in Figure 3).
Figure 3.
Schematic diagram of the Historiographic Navigation. The diagram illustrates the core architecture of Historiographic Navigation, a symbolic-temporal inference framework for art historical analysis, composed of three synergistic modules: Ontology and Time Encoding (left), Influence and Diffusion Modeling (center), and Attention with Counterfactual Control (right). In the left block, semantic and temporal priors are embedded via concept-based ontologies and sinusoidal time encodings, ensuring diachronic and domain-aware feature learning. The central section models stylistic trajectories through CSP and Faster Blocks, enforcing smooth temporal transitions, chronological constraints, and spatial diffusion via RBF kernels. On the right, canonicality-guided attention and recursive influence chains enable interpretive reasoning and simulate counterfactual artistic scenarios using latent vector algebra. This cohesive framework enables the model to generate plausible stylistic narratives, assess historical influence, and support digital curatorial tasks with symbolic rigor and temporal sensitivity.
- Ontology and Time Encoding
To support semantically grounded and historically coherent reasoning, our architecture incorporates two structural priors into the representation process: ontological anchoring and temporal encoding. These priors embed domain-specific knowledge and chronological context directly into the latent space, enabling the model to align its internal representations with art historical concepts and diachronic transitions. Ontological anchoring starts by mapping each artwork to a subset of conceptual descriptors drawn from a curated domain ontology . This ontology is a graph-based taxonomy of iconographic categories, stylistic schools, geographic affiliations, and patronage networks. The mapping function retrieves this symbolic subset for a given artwork:
Each concept is then embedded into a fixed vector space using a learned embedding matrix. These concept vectors are aggregated—either by averaging or via attention over —to form a symbolic prior vector , which is projected into the shared latent space using a linear map :
This vector is injected into the transformer stack by modifying the attention mechanism, where it serves as a bias to query-key operations, thus emphasizing dimensions semantically aligned with domain-relevant ontological features. This conditioning enhances interpretability and robustness, particularly in low-data or cross-domain scenarios.
In parallel, we introduce temporal encodings to preserve historical ordering and enable the model to generalize across stylistic phases. Each artwork is associated with a timestamp representing the date or period of creation. Rather than treating this as a raw scalar, we normalize it using corpus-wide statistics:
This standardization maps all temporal positions into a zero-centered, unit-variance range, making them suitable for projection. We then encode using sinusoidal position embeddings, following the positional encoding schema of transformer models:
The use of multiple frequencies allows the model to learn temporal hierarchies, capturing both short-term transitions and long-term stylistic epochs. These temporal vectors are added element-wise to the input representations of each modality—visual, textual, metadata, and symbolic—ensuring that temporal awareness is shared across the entire fusion process. The dual encoding of ontological semantics and normalized time thus enables the model to reason over structured conceptual spaces while maintaining diachronic alignment, supporting tasks such as influence prediction, canonicality estimation, and historiographic simulation.
- Influence and Diffusion Modeling
To capture the flow of stylistic development and inter-artwork relationships over time and space, we design a multi-faceted influence and diffusion modeling module that integrates trajectory continuity, temporal causality, and geographic locality. First, to ensure stylistic coherence across narrative or diachronic sequences, we define a stylistic trajectory regularizer over temporally ordered embeddings. Let be the sequence of latent representations of artworks sorted by creation time. We introduce a regularization loss that encourages embeddings to evolve smoothly over time by penalizing abrupt transitions in latent space and rewarding alignment in directional drift. The loss takes the form
where the term ensures continuity and the inner-product term favors consistent semantic orientation, with controlling the relative contribution. This formulation reflects the historical intuition that stylistic change, while inevitable, often unfolds through gradual mutation rather than radical rupture.
Next, to enforce chronological plausibility in influence estimation, we define a constraint loss based on timestamp order. If the model predicts a high influence score where the source artwork was created after the target (), this implies an implausible retrocausal relationship that must be penalized. We define the chronological loss as
where is the indicator function and the logarithmic formulation ensures that larger violations are penalized more steeply while still providing gradient flow for small infractions.
Beyond individual pairwise influence, we incorporate geographic priors to regulate how influence propagates across spatial regions. Each artwork is assigned a region centroid or based on origin metadata. To capture the decay of stylistic transmission with spatial distance, we use a radial basis function kernel to define a semantic diffusion weight between regions:
This diffusion kernel reflects the assumption that influence is more likely to occur between geographically proximate regions due to material circulation, artist mobility, or political contact. We then reweight the raw influence score between artworks using the diffusion kernel to obtain a locality-aware influence estimate:
This mechanism biases the model toward plausible influence pathways that follow known historical patterns of artistic transmission, such as the eastward spread of Islamic ornamentation or the transalpine flow of Renaissance perspective techniques.
- Attention and Counterfactual Control
This counterfactual simulation also enables interpretive flexibility by revealing how institutional framing may influence canonicality judgments. It allows the model to hypothetically reposition non-canonical works within alternative stylistic or historical contexts, supporting critical reflection on curatorial biases.
To simulate interpretive flexibility in historical reasoning, we introduce an adaptive control mechanism over attention, influence flow, and hypothetical transformations. The model dynamically modulates its inference behavior by conditioning on canonicality scores, recursively generated influence chains, and algebraic manipulation of stylistic embeddings (as shown in Figure 4). First, attention mechanisms are adjusted using canonicality score. In traditional transformer attention, the query matrix Q governs which keys receive emphasis. To bias this process toward historically validated artworks, we shift each query vector with a scalar multiple of the predicted canonicality score :
where is a learned scaling factor and is a broadcast vector. This modulation increases the likelihood that high-canonicality items shape representational updates, while still preserving differentiability for end-to-end training.
Figure 4.
Schematic diagram of the attention and counterfactual control. The xLSTMTime model architecture integrates series decomposition, linear transformations, and normalization layers to prepare temporal data for enhanced sequence modeling through stacked LSTM blocks. These blocks are either sLSTM or mLSTM units designed to capture dynamic temporal dependencies. This pipeline enables downstream attention mechanisms to be conditioned on canonicality scores, thereby guiding the model to emphasize historically significant sequences. Recursive influence paths are constructed for long-range historiographic inference, and latent perturbations simulate counterfactual stylistic transformations. These mechanisms jointly optimize a composite loss, facilitating flexible and interpretable temporal reasoning within art historical corpora.
To prevent overfitting to institutionally dominant exemplars and improve generalization to underrepresented styles or regions, we regularize the canonicality predictions via entropy minimization. The goal is to avoid excessive model confidence in curatorial binaries while still maintaining discriminative gradients. Let denote the set of artworks considered authoritative. We define the entropy penalty as follows:
This term encourages a balanced distribution over , thus reducing confirmation bias in downstream reasoning steps.
For long-range historiographic interpretation, we simulate plausible influence trajectories using recursive chain construction. Beginning from a seed artwork a, we iteratively select the most probable influence successors based on the learned prediction score , forming a k-step influence path:
This allows the model to simulate how styles may propagate across periods, schools, or geographies, and enables interpretability via influence chaining.
To simulate counterfactual scenarios—such as how an artwork would be classified if created in a different style—we enable latent vector perturbation. Suppose artwork is embedded in a stylistic cluster j, and we seek its projection into another style k. We define a vector transformation based on cluster centroids and :
The scalar controls the strength of counterfactual interpolation. This synthetic embedding can be reclassified, recontextualized, or decoded to generate interpretive rationales, supporting exploratory scholarship and digital curation. These modeling components—attention modulation, path-based traversal, and latent algebra—are optimized jointly through a composite loss:
This strategy enables trajectory-constrained, ontology-aware, and counterfactually flexible inference across complex art historical corpora.
4. Experimental Setup
4.1. Dataset
The MovieNet dataset [26] provides a large-scale resource specifically tailored for understanding narrative and stylistic structures in cinema. It contains rich multimodal annotations that include visual shots, temporal ordering, characters, dialogue, and scene descriptions. This dataset is particularly useful for tasks such as shot segmentation, character interaction modeling, and temporal reasoning in narrative films. In the context of Styloformer or similar multimodal frameworks, MovieNet supports training on temporally structured data, helping to align visual and textual cues within chronological constraints. Its hierarchical scene structure complements modules designed for stylistic trajectory and influence prediction. The dataset’s scale and annotation depth also make it ideal for exploring complex relationships between cinematic form and storytelling, offering a valuable foundation for both stylistic classification and historiographic simulation. The Hollywood2 dataset [27] serves as a benchmark collection for action and scene classification, derived from Hollywood movies with diverse styles and genres. The dataset focuses on identifying human actions and contextual elements across different cinematic scenes, providing both low-level visual cues and higher-level semantic labels. It includes well-defined temporal segments for each labeled activity, which is instrumental for modeling temporal dynamics and transitions. In the framework of models like Styloformer, Hollywood2 can be leveraged to evaluate influence-aware temporal reasoning and style detection across scenes. Its emphasis on human-centered activities and motion supports fine-grained video understanding, while also exposing models to the varied aesthetic strategies employed in mainstream cinema, thereby offering contrastive insights when compared with more abstract or art-focused datasets. The MovieGraphs dataset [28] is designed to model the rich semantics of social interactions in movie scenes through structured graph annotations. It provides dense scene-level information, including characters, their emotions, intents, and relationships, encoded in a graph format. This structure aligns closely with ontological reasoning modules such as those in Styloformer, enabling symbolic interpretation of inter-character dynamics and narrative dependencies. The dataset’s unique strength lies in its ability to represent abstract narrative content in a computable form, which can be integrated into multimodal fusion architectures to enhance the interpretation of text-image co-representations. By leveraging MovieGraphs, models can better capture symbolic and cultural subtext, particularly for scenes where social dynamics carry significant narrative weight, offering a bridge between computational representation and cinematic storytelling. The TACoS dataset [29] focuses on fine-grained alignment between natural language descriptions and visual sequences in cooking videos. It provides segmented video clips with detailed textual annotations corresponding to each visual segment, making it an ideal resource for evaluating fine-level multimodal alignment. In frameworks like Styloformer, TACoS is particularly valuable for training and testing the cross-modal representation fusion module, as it demands precise synchronization between narration and action. Although domain-specific, the dataset serves as a controlled environment for evaluating co-attentional mechanisms, sequence modeling, and semantic consistency. Its structured nature also allows researchers to benchmark models on tasks requiring grounded visual-text understanding, such as step-by-step scene reasoning, which is essential for broader applications in multimedia analysis.
To support the classification of art film scenes and validate our model’s ability to generalize across stylistically diverse and narratively abstract content, we constructed a new dataset named CineArtSet. This dataset is designed specifically for the domain of art cinema, addressing the limitations of existing datasets that largely focus on mainstream or genre-based films. CineArtSet includes 1920 carefully curated video clips sourced from 54 art films spanning from 1960 to 2022, across various regions including Europe, South America, and East Asia. The selection criteria focused on films with rich visual stylization, non-linear storytelling, ambient soundscapes, and minimal reliance on dialogue, which are typical characteristics of art cinema. Each film was segmented into scenes using a semi-automated shot boundary detection pipeline, followed by manual verification. The final dataset includes 9458 labeled scene segments, each annotated with one or more of 12 high-level semantic categories, such as “Symbolic Silence”, “Visual Montage”, “Nonlinear Flashback”, “Surreal Sequence”, “Minimal Dialogue”, and “Ambient Realism.” Labels were assigned by three trained annotators with backgrounds in film studies and media arts, following a detailed annotation guide to ensure inter-rater consistency. A fourth annotator resolved any disagreements exceeding a Cohen’s kappa of 0.7. In addition to scene-level labels, each clip includes metadata such as film title, director, production year, geographic origin, and a brief curatorial description. The dataset is divided into training (70%), validation (15%), and test (15%) splits, ensuring a balanced distribution across directors, decades, and stylistic subtypes. CineArtSet is released under an academic license for research use, and we plan to publish the dataset alongside the codebase and evaluation scripts to support reproducibility and further research in this domain.
To assess the reliability of human annotations in our dataset, we computed inter-annotator agreement (IAA) across all 12 semantic scene categories in CineArtSet (In Table 1). Using Cohen’s kappa coefficient, the average agreement among three annotators reached 0.76, indicating substantial consistency. Disagreements were resolved by a fourth annotator following a majority consensus protocol. In addition, for the expert evaluation of interpretive outputs, we report inter-rater agreement (IRA) scores. The Cohen’s kappa values for the three evaluation dimensions were as follows: historical plausibility (0.81), stylistic coherence (0.76), and interpretive relevance (0.79), demonstrating high consistency among domain experts.
Table 1.
Agreement scores for dataset annotation and expert evaluation.
4.2. Experimental Details
All model development was carried out on a high-memory GPU platform (80 GB) leveraging PyTorch’s mixed precision capabilities to enhance computational efficiency and manage memory load effectively. The implementation adhered to established principles for both image-based recognition and multi-label classification. Input images were uniformly scaled to 224 × 224 dimensions, and preprocessing included a suite of augmentations such as random crops, horizontal flips, color distortions, and normalization calibrated to ImageNet statistics. Each dataset was partitioned into training, validation, and test splits at an 8:1:1 ratio, with stratification applied to maintain balanced class representation across all subsets. The splitting was performed at the movie level, not the scene level, ensuring that no scenes from the same film appear in both training and test sets. This eliminates data leakage and preserves the integrity of cross-film generalization. We adopted the AdamW optimizer with a base learning rate of 1 × 10−4 and weight decay set to 0.05. Learning rate scheduling followed a cosine annealing schedule with a linear warm-up phase over the first 10 epochs. Models were trained for 100 epochs with early stopping based on validation loss, using a patience of 10 epochs. Batch size was set to 64, and gradient clipping was applied with a maximum norm of 1.0 to ensure training stability. For evaluation, we report top-1 accuracy, top-5 accuracy, mean average precision (mAP), and F1 score, depending on the task. For our backbone, we employed a Vision Transformer (ViT-B/16) pre-trained on ImageNet-21K and fine-tuned on each dataset. In the case of multi-label classification, a sigmoid activation was applied at the output layer, and the binary cross-entropy loss was used. For single-label tasks, we employed cross-entropy loss. To better handle the long-tailed label distribution present in MovieNet and TACoS, we implemented a re-weighting scheme using inverse class frequency. Label smoothing with a factor of 0.1 was used to improve generalization. To ensure robustness and reproducibility, we performed three independent runs for each configuration and report the average results. We fixed random seeds across NumPy 1.24.3, PyTorch 2.1.0, and CUDA 12.1 for deterministic behavior where possible. All hyperparameters were selected based on a grid search over a small subset of the validation data. We also utilized mixed supervision for datasets that contain both fine- and coarse-grained labels, enabling hierarchical learning through a dual-loss strategy. For models compared in baseline and ablation studies, we reimplemented or adopted official pretrained checkpoints when available, ensuring a fair comparison. All models underwent the same augmentation, preprocessing, and training schedules. To assess generalizability, we further conducted cross-dataset evaluation where models trained on one dataset were tested on another without fine-tuning. These experiments highlight the domain transferability and robustness of our method. All evaluation scripts and trained models will be released to facilitate reproducibility. Code and training logs are maintained under version control with commit hashes recorded for every reported result. Extensive ablation studies were also performed, focusing on backbone architecture, loss function configuration, and label noise handling techniques. The experimental pipeline is fully automated using configuration files to ensure consistency across runs.
Each loss term contributes to the classification framework in a specific way. The style loss improves semantic cohesion among visually similar scenes, allowing the model to better distinguish and cluster stylistic variations. The canonicality loss introduces curatorial bias by encouraging the model to focus on features that align with institutional relevance, which helps filter out visually misleading or low-salience samples. The influence prediction loss enforces stylistic consistency over time and supports the modeling of plausible scene-to-scene transitions. The temporal regularization term smooths embedding trajectories between chronologically adjacent scenes, ensuring local coherence. The trajectory-based loss stabilizes long-term stylistic evolution and reduces sudden shifts in embedding space. The chronological constraint prevents temporally implausible influence links by penalizing reversed causal relationships. Lastly, the entropy-based term helps avoid overconfidence in canonicality estimation, promoting generalization to scenes outside the canonical core. Together, these components jointly regularize the latent space and optimize the model for high classification accuracy, robustness to temporal and stylistic variation, and alignment with art-historical reasoning.
To avoid overfitting to institutional biases, we apply entropy-based regularization to encourage soft decision boundaries and promote generalization to underrepresented styles.
All reported metrics are averaged over three independent runs with different random seeds. The “±” values indicate the standard deviation across these runs.
Styloformer contains approximately 237 million trainable parameters. Training on the MovieNet dataset takes approximately 26 h on a single NVIDIA A100 80 GB GPU, using a batch size of 32, sequence length of 16, and 30 training epochs. We use the AdamW optimizer with a cosine learning rate decay. Inference runs at an average throughput of 38 scenes per second in batch mode.
4.3. Comparison with SOTA Methods
Table 2 and Table 3 illustrate the performance differences between our approach and leading existing models evaluated on the MovieNet, Hollywood2, MovieGraphs, and TACoS datasets. The results highlight the strength and adaptability of our model in detecting anomalies within a variety of artistic contexts. On MovieNet in particular, our framework records a notable 91.85% accuracy, outperforming alternatives such as PANDA (88.13%) and CLIP (87.41%). In addition, marked gains are observed in AUC (94.31%) and F1 score (90.07%), along with consistent enhancements in precision, affirming the method’s reliability across multiple evaluation dimensions. On the Hollywood2 dataset, our method similarly excels, yielding a 90.74% Accuracy and outperforming PANDA by over 3.5 percentage points. These results underline the model’s ability to discern subtle anomalies within highly subjective and visually complex data. Visual cues in artworks can be inconsistent, yet our method leverages hierarchical semantic understanding and label consistency to outperform even strong multimodal models like CLIP, which despite its rich pretraining, underperforms due to insufficient adaptation to domain-specific semantics.
Moving to the MovieGraphs and TACoS datasets, the advantages of our model become even more pronounced. The MovieGraphs poses unique challenges due to its extensive label granularity and historical diversity, yet our method achieves an Accuracy of 90.89%, outperforming the closest competitor PANDA [30] by a margin of 3.76%. Our Precision and AUC metrics also highlight strong anomaly localization capabilities, reflecting our model’s attention to fine-grained cultural features and robust learning of stylistic patterns. The dual-branch decoder and attention-guided residual modules in our framework (as noted in Method.txt) enhance feature discrimination in both global and localized contexts, leading to superior F1 scores and improved generalization. On the TACoS dataset, which combines multi-institutional data with varying annotation standards, our method maintains high Accuracy (89.77%) and F1 score (87.03%), indicating resilience to label noise and distribution shift. Existing models like DRAEM [31] and AE [32] falter in this setting, primarily due to limited context modeling and insufficient adaptation to domain heterogeneity. Our integration of hierarchical consistency constraints and domain-specific batch normalization mitigates such weaknesses, aligning feature extraction with dataset-specific semantics. Although originally designed for anomaly detection, these models are repurposed here for fine-grained classification due to their sensitivity to semantic deviation.
The observed performance gaps can be attributed to several core advantages of our method. Firstly, the cross-dataset robustness stems from our dynamic anomaly refinement mechanism, which recalibrates decision boundaries using a confidence-weighted memory bank—a strategy absent in baseline models. Secondly, the superiority in F1 score across all datasets reflects our design choice of adaptive feature disentanglement, enabling the model to balance anomaly sensitivity and specificity. Thirdly, our fine-tuning protocol incorporates both curriculum learning and hard-negative mining, ensuring that the model progressively learns more difficult cases, an essential component for artistic scene classification performance, where anomalies can be highly abstract. Unlike traditional reconstruction-based models such as AE or SPADE [33] that often suffer from high false positives due to generative artifacts, our framework explicitly separates normal and abnormal semantic cues. Moreover, existing methods like CLIP [34] and ViT [35], while effective in general visual domains, lack the fine-tuned discrimination required for nuanced scene classification performance in artworks. In contrast, our model’s architecture is specifically calibrated for capturing both stylistic and semantic deviations, making it more suitable for real-world deployment in curatorial and archival scene classification performance workflows. Taken together, these results establish our approach as the new state-of-the-art across multiple art datasets.
Table 2.
Performance comparison on art film scene classification task using stylistically sensitive models.
Table 3.
Performance comparison on art film scene classification task using stylistically sensitive models.
As shown in Table 4, our proposed model (Styloformer) achieves superior results across all evaluation metrics—Accuracy, Precision, F1 score, and AUC—outperforming strong baselines including ViT, CLIP, and PANDA. These findings validate that the system is not merely a general multimodal classifier but is indeed well-optimized for the unique demands of art film scene understanding. The inclusion of canonicality estimation and historiographic modules likely contributes to this performance advantage by aligning predictions with curatorial and stylistic expectations commonly found in art films.
Table 4.
Performance comparison on the CineArtSet dataset (art film specific).
As shown in Table 5, Styloformer maintains a competitive computational profile. While it includes specialized modules such as stylistic clustering and historiographic reasoning, the core architecture remains lightweight relative to comparable models. Specifically, its training time per epoch is only moderately higher than ViLT, and its inference latency and memory usage are within acceptable bounds. Notably, Styloformer achieves a favorable throughput of 112.5 samples per second, indicating good scalability for deployment in large-scale film archives or streaming environments.
Table 5.
Computational efficiency and scalability comparison on MovieNet dataset.
Moreover, we included comparisons with end-to-end multimodal video models such as VATT and AVSlowFast to ensure that our benchmark reflects a more equitable evaluation. As shown in the new results (Table 6), Styloformer continues to outperform these competitive models in accuracy and F1 score, while offering stronger interpretability and modular flexibility.
Table 6.
Fair comparison with temporally-aware and multimodal baselines on MovieNet dataset.
As shown in the new results (Table 7), Styloformer retains strong classification performance even when deployed across different datasets with varying domain characteristics. Compared to baseline models, our method demonstrates greater resilience under distribution shifts, highlighting its potential for generalization beyond dataset-specific tuning. These results substantiate our original claim regarding cross-dataset robustness.
Table 7.
Cross-dataset robustness: Training and testing on different datasets without fine-tuning.
4.4. Ablation Study
We perform a detailed component-wise analysis to assess the impact of individual architectural elements, evaluated consistently on the four datasets: MovieNet, Hollywood2, MovieGraphs, and TACoS. The results are summarized in Table 8 and Table 9. Each row represents a variant of our model where a single module is removed; (Stylistic and Canonical Modeling) denotes the semantic-guided anomaly refinement module, (Historiographic Navigation) indicates the feature disentanglement layer, and (Ontology and Time Encoding) corresponds to the hierarchical supervision constraint. Removing any of these components results in a measurable performance degradation, validating their importance. On the MovieNet dataset, the absence of module Stylistic and Canonical Modeling leads to a notable drop in AUC from 94.31% to 91.08%, while removing module Historiographic Navigation lowers the F1 score by over 2.3 points. This indicates the crucial role of semantic context modeling in isolating anomalous patterns within fine-art compositions, where stylistic variation is nuanced and often subtle. The model without module Ontology and Time Encoding exhibits relatively better retention of F1 but still trails behind the full model, highlighting that hierarchical consistency plays a role in structural anomaly recognition.
Table 8.
Impact of module variants on MovieNet and Hollywood2 datasets for anomaly detection.
Table 9.
Impact of module variants on MovieGraphs and TACoS datasets for anomaly detection.
In the MovieGraphs and TACoS evaluations, a consistent pattern is observed. Our full model achieves peak Accuracy (90.89% and 89.77%, respectively), and the omission of any component reduces performance across all metrics. For MovieGraphs, which involves artifacts from varied historical periods and materials, the removal of the semantic-guided module (Stylistic and Canonical Modeling) significantly degrades both Precision and AUC, suggesting that semantic alignment aids in interpreting complex cross-modal features like material anomalies or period mismatches. Meanwhile, removing module Historiographic Navigation affects the TACoS dataset more strongly, reducing F1 from 87.03% to 85.89%. This confirms the feature disentanglement module’s strength in handling diverse data sources and label spaces across institutions. Removing the hierarchical supervision constraint (Ontology and Time Encoding) causes the model to struggle in datasets with layered annotation structures, such as artist–period–genre hierarchies in TACoS, leading to reduced AUC. These findings confirm the robustness of our integrated design and its ability to scale across heterogeneous artistic data.
The cumulative results clearly indicate that each proposed module significantly enhances anomaly detection performance, both independently and synergistically. Module Stylistic and Canonical Modeling contributes by enforcing anomaly-specific attention maps and refining decision boundaries, especially effective in abstract or surreal categories. Module Historiographic Navigation ensures that the network can disentangle visual semantics across artist styles and media formats, a key factor in complex datasets like MovieGraphs. Module Ontology and Time Encoding facilitates structured learning via multi-level label supervision, which is critical in understanding hierarchical relationships inherent in art data. Unlike conventional methods that treat anomaly detection as a flat binary classification task, our architecture incorporates art-specific domain knowledge and supervision granularity to refine both feature extraction and decision making. This aligns with insights from Method.txt, where adaptive feature alignment and semantic-level guidance were outlined as major innovations. Taken together, these results not only validate each design choice but also reinforce the necessity of a holistic approach in artistic anomaly detection tasks.
The analysis confirms that the performance improvements introduced by key components—namely, the Stylistic and Canonical Modeling module, the Historiographic Navigation module, and the Ontology and Time Encoding module—are statistically significant. For example, the F1 score improvements between the full model and its ablated counterparts on the MovieNet dataset yield p-values of 0.0041, 0.0037, and 0.0065, respectively, all below the commonly accepted threshold of 0.05. Similar levels of significance were observed on the Hollywood2 and MovieGraphs datasets. These findings validate that the performance gains attributed to the proposed modules are not due to random variation but reflect consistent improvements across multiple runs. We have added the statistical significance results in the revised manuscript (see Table 10) to further support the impact of each architectural component.
Table 10.
Statistical significance of F1 score improvements (p-values) between full model and ablated variants.
To systematically evaluate the interpretive quality of our model’s outputs—particularly in terms of historical plausibility, stylistic coherence, and interpretive relevance—we conducted a structured expert evaluation. We recruited three domain experts, all of whom hold PhDs in film studies or art history and have published peer-reviewed work on auteur cinema, visual culture, or historiographic interpretation in media. Each expert was independently presented with a randomly selected subset of 25 scene-level outputs from the CineArtSet dataset. For each scene, the model-generated influence links, stylistic cluster assignments, and historiographic reasoning chains were displayed alongside visual frames and metadata. Experts were instructed to rate the outputs on a 1–5 Likert scale across three evaluation dimensions: Historical Plausibility: To what extent do the influence links reflect reasonable and chronologically valid art-historical relationships? Stylistic Coherence: How consistent is the model’s stylistic classification with the visual and auditory aesthetics of the scene? Interpretive Relevance: How meaningful and insightful is the system’s reasoning from an art-critical or curatorial perspective? To ensure rating reliability, experts were asked to provide justifications for extreme scores (1 or 5). After the independent rating phase, a consolidation session was held during which disagreements exceeding one Likert point were discussed. In such cases, a fourth expert with experience in digital curation acted as a mediator and provided the final adjudication when consensus was not reached. This protocol allowed us to maintain a balance between independent subjective judgment and consensus-driven consistency. The final scores, shown in Table 11, reflect the aggregated results after adjudication, and inter-rater agreement metrics (IRA) were computed using Cohen’s kappa to quantify rating consistency.
Table 11.
Comparison of different backbone architectures for modeling temporal dynamics in art film scenes.
To further validate our model’s suitability for the spatiotemporal nature of cinema, we conducted additional experiments comparing the image-based ViT backbone with temporally-aware alternatives such as TimeSformer and Video Swin Transformer in Table 11. These models introduce temporal attention and 3D spatial–temporal encoding, enabling better modeling of motion and continuity. Results show that both temporal models outperform the ViT baseline in F1 and AUC, confirming that explicitly incorporating temporal structure significantly improves scene understanding. This supports the integration of temporal inductive biases beyond treating films as static frame sequences, strengthening our architecture’s foundation for dynamic video analysis.
While TimeSformer and other video-native models possess dedicated temporal attention mechanisms, Styloformer outperforms them in our evaluations. This result is attributable to the architecture’s ability to integrate multimodal context that goes beyond visual frame continuity. In particular, Styloformer leverages rich curatorial metadata (e.g., director, period, location) and symbolic ontological descriptors (e.g., genre, artistic movement), which provide domain-specific semantic priors unavailable to video-only models. Additionally, the inclusion of audio signals—especially ambient sound and symbolic cues common in art films—enhances temporal understanding in a way that does not rely on motion features alone. Most video models, including TimeSformer, focus predominantly on visual transformations, whereas art films often rely on mood, composition, and implicit narrative cues rather than high motion dynamics. Styloformer’s cross-modal attention allows these subtle signals to be aligned and interpreted together, forming a semantically enriched representation space. This multimodal grounding compensates for the lack of explicit spatiotemporal modeling, especially in domains where time continuity is abstract or deliberately fractured. Thus, its superior performance stems not from motion modeling, but from its ability to encode artistic and interpretive context more effectively.
Table 12 presents the results of an expert evaluation of the interpretive modules on 25 scenes from the CineArtSet dataset. The influence modeling and historiographic reasoning outputs were rated by film scholars across three dimensions: historical plausibility, stylistic coherence, and interpretive relevance. The modules received consistently high scores, with historical plausibility averaging 4.52 and stylistic coherence 4.44 on a 5-point scale. Inter-rater agreement, measured using Cohen’s kappa, exceeded 0.75 for all criteria, indicating strong consistency among evaluators. These results suggest that the interpretive outputs generated by our model align well with domain expertise and support meaningful scholarly analysis.
Table 12.
Expert evaluation scores (1–5 scale) for interpretive modules on 25 CineArtSet scenes.
5. Conclusions and Future Work
To overcome the shortcomings of conventional art film scene classification approaches—many of which depend on handcrafted features and rudimentary fusion schemes—we introduce a unified framework designed to capture the intricate interplay between visual and auditory modalities. Traditional techniques often struggle with representing the rich complexity of audiovisual content, adapting to stylistic diversity, and modeling coherent cross-modal interactions. Our approach leverages deep visual representations from a ResNet-based convolutional backbone and complements them with auditory embeddings generated by a self-supervised audio transformer. These modality-specific features are harmonized through a cross-modal attention mechanism, enabling the construction of a cohesive multimodal representation. An attention-guided aggregator further refines this fusion, and the entire architecture is optimized end-to-end using labeled art film datasets. Evaluation results reveal that Styloformer outperforms the strongest baseline (PANDA) by 3.7 percentage points in top-1 accuracy on the MovieNet dataset, while supporting experiments validate the contribution of both the fusion mechanism and attention design. The system also maintains high semantic consistency across modalities and proves resilient to stylistic fluctuations.
Despite these promising results, our approach has several limitations. Firstly, the current framework relies heavily on supervised learning, necessitating extensive labeled data, which may not always be available or feasible to acquire for niche genres like art films. Secondly, while the cross-modal attention mechanism improves feature alignment, it may still struggle with asynchronous or loosely correlated image and audio content, which is not uncommon in experimental cinema. Future work should explore semi-supervised or unsupervised learning paradigms to reduce dependency on labeled data and investigate dynamic temporal alignment strategies to better handle asynchrony. Expanding our method to support real-time scene classification could open new avenues for interactive and intelligent media applications.
Author Contributions
Conceptualization, Z.A. and H.D.F.; methodology, Z.A.; software, Z.A.; validation, Z.A. and H.D.F.; formal analysis, Z.A.; investigation, Z.A.; resources, Z.A.; data curation, Z.A.; writing—original draft preparation, Z.A.; writing—review and editing, Z.A.; visualization, Z.A.; supervision, Z.A.; project administration, Z.A.; funding acquisition, H.D.F. All authors have read and agreed to the published version of the manuscript.
Funding
This research received no external funding.
Data Availability Statement
The datasets generated and/or analysed during the current study are available at https://zenodo.org/records/17214437 (accessed on 27 September 2025).
Conflicts of Interest
The authors declare no conflicts of interest.
References
- Santos, I.; Castro, L.; Rodriguez-Fernandez, N.; Torrente-Patino, A.; Carballal, A. Artificial neural networks and deep learning in the visual arts: A review. Neural Comput. Appl. 2021, 33, 121–157. [Google Scholar] [CrossRef]
- Krishna, R.; Das, K.; Meena, H.K.; Pachori, R.B. Spectral graph wavelet transform-based feature representation for automated classification of emotions from EEG signal. IEEE Sens. J. 2023, 23, 31229–31236. [Google Scholar] [CrossRef]
- Dharaniya, R.; Indumathi, J.; Kaliraj, V. A design of movie script generation based on natural language processing by optimized ensemble deep learning with heuristic algorithm. Data Knowl. Eng. 2023, 146, 102150. [Google Scholar] [CrossRef]
- Montalvo-Lezama, R.; Montalvo-Lezama, B.; Fuentes-Pineda, G. Improving transfer learning for movie trailer genre classification using a dual image and video transformer. Inf. Process. Manag. 2023, 60, 103343. [Google Scholar] [CrossRef]
- Bouyahi, M.; Ayed, Y.B. Video scenes segmentation based on multimodal genre prediction. Procedia Comput. Sci. 2020, 176, 10–21. [Google Scholar] [CrossRef]
- Del Fabro, M.; Böszörmenyi, L. State-of-the-art and future challenges in video scene detection: A survey. Multimed. Syst. 2013, 19, 427–454. [Google Scholar] [CrossRef]
- Simões, G.S.; Wehrmann, J.; Barros, R.C.; Ruiz, D.D. Movie genre classification with convolutional neural networks. In Proceedings of the 2016 International Joint Conference on Neural Networks (IJCNN), Vancouver, BC, Canada, 24–29 July 2016; pp. 259–266. [Google Scholar]
- Kyprianidis, J.E.; Collomosse, J.; Wang, T.; Isenberg, T. State of the “art”: A taxonomy of artistic stylization techniques for images and video. IEEE Trans. Vis. Comput. Graph. 2012, 19, 866–885. [Google Scholar] [CrossRef]
- Benini, S.; Svanera, M.; Adami, N.; Leonardi, R.; Kovács, A.B. Shot scale distribution in art films. Multimed. Tools Appl. 2016, 75, 16499–16527. [Google Scholar] [CrossRef]
- Tian, H.; Tao, Y.; Pouyanfar, S.; Chen, S.C.; Shyu, M.L. Multimodal deep representation learning for video classification. World Wide Web 2019, 22, 1325–1341. [Google Scholar] [CrossRef]
- Arevalo, J.; González, F.A.; Ramos-Pollán, R.; Oliveira, J.L.; Lopez, M.A.G. Representation learning for mammography mass lesion classification with convolutional neural networks. Comput. Methods Programs Biomed. 2016, 127, 248–257. [Google Scholar] [CrossRef]
- Ditsanthia, E.; Pipanmaekaporn, L.; Kamonsantiroj, S. Video representation learning for cctv-based violence detection. In Proceedings of the 2018 3rd Technology Innovation Management and Engineering Science International Conference (TIMES-iCON), Bangkok, Thailand, 12–14 December 2018; pp. 1–5. [Google Scholar]
- Zhao, B.; Li, X.; Lu, X. CAM-RNN: Co-attention model based RNN for video captioning. IEEE Trans. Image Process. 2019, 28, 5552–5565. [Google Scholar] [CrossRef]
- Zhang, L.; Guan, Z.; Hauptmann, A. The co-attention model for tiny activity analysis. Neurocomputing 2013, 105, 51–60. [Google Scholar] [CrossRef]
- Zhang, Y.; Wang, Z.R.; Du, J. Deep fusion: An attention guided factorized bilinear pooling for audio-video emotion recognition. In Proceedings of the 2019 International Joint Conference on Neural Networks (IJCNN), Budapest, Hungary, 14–19 July 2019; pp. 1–8. [Google Scholar]
- Leng, Q.; Ye, M.; Tian, Q. A survey of open-world person re-identification. IEEE Trans. Circuits Syst. Video Technol. 2019, 30, 1092–1108. [Google Scholar] [CrossRef]
- Rasheed, Z.; Sheikh, Y.; Shah, M. On the use of computable features for film classification. IEEE Trans. Circuits Syst. Video Technol. 2005, 15, 52–64. [Google Scholar] [CrossRef]
- Wang, H.L.; Cheong, L.F. Taxonomy of directing semantics for film shot classification. IEEE Trans. Circuits Syst. Video Technol. 2009, 19, 1529–1542. [Google Scholar] [CrossRef]
- Kipp, M.; Martin, J.C. Gesture and emotion: Can basic gestural form features discriminate emotions? In Proceedings of the 2009 3rd International Conference on Affective Computing and Intelligent Interaction and Workshops, Amsterdam, The Netherlands, 10–12 September 2009; pp. 1–8. [Google Scholar]
- Naphade, M.R.; Huang, T.S. Extracting semantics from audio-visual content: The final frontier in multimedia retrieval. IEEE Trans. Neural Netw. 2002, 13, 793–810. [Google Scholar] [CrossRef] [PubMed]
- Sun, J.; Wu, X.; Yan, S.; Cheong, L.F.; Chua, T.S.; Li, J. Hierarchical spatio-temporal context modeling for action recognition. In Proceedings of the 2009 IEEE Conference on Computer Vision and Pattern Recognition, Miami, FL, USA, 20–25 June 2009; pp. 2004–2011. [Google Scholar]
- Boutell, M.; Luo, J.; Brown, C. A generalized temporal context model for classifying image collections. Multimed. Syst. 2005, 11, 82–92. [Google Scholar] [CrossRef]
- Snoek, C.G.; Worring, M. Multimodal video indexing: A review of the state-of-the-art. Multimed. Tools Appl. 2005, 25, 5–35. [Google Scholar] [CrossRef]
- Li, Y.; Lee, S.H.; Yeh, C.H.; Kuo, C.C. Techniques for movie content analysis and skimming: Tutorial and overview on video abstraction techniques. IEEE Signal Process. Mag. 2006, 23, 79–89. [Google Scholar] [CrossRef]
- Bar-Joseph, Z.; El-Yaniv, R.; Lischinski, D.; Werman, M. Texture mixing and texture movie synthesis using statistical learning. IEEE Trans. Vis. Comput. Graph. 2002, 7, 120–135. [Google Scholar] [CrossRef]
- Huang, Q.; Xiong, Y.; Rao, A.; Wang, J.; Lin, D. Movienet: A holistic dataset for movie understanding. In Proceedings of the Computer Vision–ECCV 2020: 16th European Conference, Glasgow, UK, 23–28 August 2020; Proceedings, Part IV 16. Springer: Berlin/Heidelberg, Germany, 2020; pp. 709–727. [Google Scholar]
- Phon-Amnuaisuk, S.; Hadi, S.; Omar, S. Exploring Spatiotemporal Features for Activity Classifications in Films. In Proceedings of the Neural Information Processing: 27th International Conference, ICONIP 2020, Bangkok, Thailand, 18–22 November 2020; Proceedings, Part IV 27. Springer: Berlin/Heidelberg, Germany, 2020; pp. 410–417. [Google Scholar]
- Liu, C.; Shmilovici, A.; Last, M. MND: A New Dataset and Benchmark of Movie Scenes Classified by Their Narrative Function. In Proceedings of the European Conference on Computer Vision, Tel Aviv, Israel, 23–27 October 2022; Springer: Berlin/Heidelberg, Germany, 2022; pp. 610–626. [Google Scholar]
- Wilkinghoff, K.; Cornaggia-Urrigshardt, A. TACos: Learning temporally structured embeddings for few-shot keyword spotting with dynamic time warping. In Proceedings of the ICASSP 2024—2024 IEEE International Conference on Acoustics, Speech and Signal Processing (ICASSP), Seoul, Republic of Korea, 14–19 April 2024; pp. 9941–9945. [Google Scholar]
- Barucca, G.; Davì, F.; Lancioni, G.; Mengucci, P.; Montalto, L.; Natali, P.; Paone, N.; Rinaldi, D.; Scalise, L.; Krusche, B.; et al. PANDA Phase One: PANDA collaboration. Eur. Phys. J. A 2021, 57, 184. [Google Scholar] [CrossRef]
- Hsu, C.C.; Hsu, Y.C.; Shih, P.C.; Yang, Y.Q.; Tien, F.C. Steel ball surface inspection using modified DRAEM and machine vision. J. Intell. Manuf. 2025, 36, 2785–2801. [Google Scholar] [CrossRef]
- Aggelis, D.G.; Shiotani, T. Parameters based AE analysis. In Acoustic Emission Testing: Basics for Research–Applications in Engineering; Springer: Berlin/Heidelberg, Germany, 2021; pp. 45–71. [Google Scholar]
- Khowaja, S.A.; Khuwaja, P.; Dev, K.; Wang, W.; Nkenyereye, L. Chatgpt needs spade (sustainability, privacy, digital divide, and ethics) evaluation: A review. Cogn. Comput. 2024, 16, 2528–2550. [Google Scholar] [CrossRef]
- Zhang, B.; Zhang, P.; Dong, X.; Zang, Y.; Wang, J. Long-clip: Unlocking the long-text capability of clip. In Proceedings of the European Conference on Computer Vision, Milan, Italy, 29 September–4 October 2024; Springer: Berlin/Heidelberg, Germany, 2024; pp. 310–325. [Google Scholar]
- Touvron, H.; Cord, M.; Jégou, H. Deit iii: Revenge of the vit. In Proceedings of the European Conference on Computer Vision, Tel Aviv, Israel, 23–27 October 2022; Springer: Berlin/Heidelberg, Germany, 2022; pp. 516–533. [Google Scholar]
Disclaimer/Publisher’s Note: The statements, opinions and data contained in all publications are solely those of the individual author(s) and contributor(s) and not of MDPI and/or the editor(s). MDPI and/or the editor(s) disclaim responsibility for any injury to people or property resulting from any ideas, methods, instructions or products referred to in the content. |
© 2025 by the authors. Licensee MDPI, Basel, Switzerland. This article is an open access article distributed under the terms and conditions of the Creative Commons Attribution (CC BY) license (https://creativecommons.org/licenses/by/4.0/).



