Next Article in Journal
Biodata-Driven Knowledge Graph Recommendation System: Fusing Foot and Leg Characteristics for Personalised Shoe Recommendation
Previous Article in Journal
Incorporation of Protein Alternatives in Bakery Products: Biological Value and Techno-Functional Properties
 
 
Font Type:
Arial Georgia Verdana
Font Size:
Aa Aa Aa
Line Spacing:
Column Width:
Background:
Article

Quantitative Reliability Evaluation for Cryogenic Impact Test Equipment

Department of Naval Architecture and Ocean Engineering, Dong A University, Busan 49315, Republic of Korea
*
Authors to whom correspondence should be addressed.
Appl. Sci. 2025, 15(20), 11280; https://doi.org/10.3390/app152011280
Submission received: 26 September 2025 / Revised: 16 October 2025 / Accepted: 18 October 2025 / Published: 21 October 2025

Abstract

Cryogenic industries handling liquid hydrogen and helium require rigorous safety verification. However, current standards (ASTM, ASME, ISO) are optimized for LNG at −163 °C and remain inadequate for extreme cryogenic conditions such as −253 °C. As the temperature decreases, materials experience ductile-to-brittle transition, raising the risk of sudden fracture in testing equipment. This study presents a fuzzy-integrated reliability framework that combines fault tree analysis (FTA) and Failure Modes, Effects, and Criticality Analysis (FMECA). The method converts qualitative expert judgments into quantitative risk indices for use in data-scarce conditions. When applied to a cryogenic impact testing apparatus, the framework produced a total failure probability of 1.52 × 10−3, about 7.5% lower than the deterministic FTA result (1.64 × 10−3). These results confirm the framework’s robustness and its potential use in cryogenic testing and hydrogen systems.

1. Introduction

Industries that handle cryogenic materials such as liquid helium (LHe) and liquid hydrogen (LH2) for clean-energy applications must ensure strict safety validation.
For land-based facilities, standards governing the safety, design, and operation of cryogenic systems (including LH2) are already established in NFPA 2 [1], the ISO 21009 series [2,3], and ISO/TR 15916 [4]. In contrast, marine and ship-fuel applications remain under the IMO Interim Guidelines (targeting approval in 2026), and incorporation into the IGF Code as a mandatory regulation is still in progress [5,6].
At cryogenic temperatures, most materials shift from ductile to brittle behavior as the temperature decreases.
As a result, components made from such materials may deform or fracture suddenly when exposed to extremely low temperatures, leading to unexpected failures.
To prevent such incidents, safety must be ensured from the design stage onward.
However, many relevant standards such as ASTM A333/A333M [7], the ASME BPVC [8], and the ISO 21009 series [2,3] mainly address low-temperature service conditions near −163 °C for LNG systems. They provide limited guidance on testing and performance assurance for weldments, thickness effects, cyclic thermal loads, or much colder environments like liquid hydrogen (LH2), as documented in the ASME B31.12 [9].
Impact testing under cryogenic conditions is essential to verify product durability and reliability. It plays a crucial role in ensuring quality across various industries.
Although existing standards (ASTM A333/A333M, ASME BPVC, ISO 21009) include cryogenic test procedures, they are largely optimized for LNG-level temperatures around −163 °C [7,8,9].
Therefore, systematic and standardized testing protocols tailored specifically to liquid hydrogen environments are urgently needed [10,11]. As the markets for liquefied-hydrogen carriers and hydrogen-fueled vessels expand, shipyards face a lack of established standards and guidelines to support technological implementation [5,6]. While numerous domestic and international research projects are ongoing, comprehensive studies on material testing methodologies for practical applications are still scarce.
According to the IMO and IACS rules, standards for cryogenic conditions down to −253 °C remain under development and are currently non-mandatory.
At present, the only applicable provision is the IMO statement that “for materials with a design temperature lower than −165 °C, the requirements shall be agreed with the Administration, paying due regard to appropriate standards” [5,6,12,13]. This provision de-fines −196 °C as the lowest guided test temperature, without addressing −253 °C specifically. Therefore, rigorous risk assessment is required to ensure safety in cryogenic service, particularly for temperature and pressure control and reliable fluid transfer through hose systems.
This study employed fault tree analysis (FTA), a widely used top-down risk analysis method based on Boolean logic, to evaluate system reliability. The FTA defines a top event and decomposes it into intermediate and basic events through logic gates to estimate the overall failure probability. The reliable application of such methods requires accurate failure-probability data. Traditional sources such as the MIL Standards (MIL-STD) [14] and the OREDA Handbook [15] provide these data for practical materials and equipment and are widely referenced in both industry and academia.
Recently, interest in the reliability of components used in cryogenic test systems has grown. Risk-based methods, including FTA, are already common in industries such as aerospace and nuclear power. However, quantitative failure-probability data for cryogenic environments remain limited, which restricts the direct use of conventional approaches [10]. When exact data are unavailable, conventional FTA often relies on estimates, which may reduce the accuracy. In such cases, the concept of possibility—rather than strict probability—can better represent the likelihood of failure.
Fuzzy theory provides a systematic way to quantify qualitative assessments into fuzzy probabilities [16,17,18,19]. Numerous studies have applied fuzzy logic to transform qualitative judgments into quantitative measures of reliability [20,21]. Accordingly, this study proposes a fuzzy-based reliability assessment framework that integrates FMECA and FFTA to quantify both the qualitative and quantitative reliability aspects of a cryogenic impact testing system.
This study aimed to establish a fuzzy-based quantitative reliability framework for the cryogenic impact testing system by integrating fuzzy theory into FTA- and FMECA-based risk assessment to quantify qualitative analyses in data sparse environments. By applying the proposed procedure to the cryogenic impact tester, design and operational measures are presented to ensure the minimum functional and safety-reliability requirements of the testing equipment. The outcomes of this study are expected to contribute to the development of safe testing infrastructure and the establishment of risk-based design frameworks across the cryogenic fuel industry and the broader field of reliability engineering.

2. Ultra-Low Temperature Shock Test Equipment

Testing under cryogenic conditions (20 K) is critically influenced by the heat generated during plastic deformation (slip) of the specimen. Consequently, loading/strain-rate sensitivity is expected to alter the measured properties, and the selection of test conditions requires careful consideration [10,22]. For tensile tests, ISO 6892-4 [23] specifies procedures for cryogenic tensile testing in a helium atmosphere; however, standards for impact and other mechanical tests remain insufficiently developed [5,6,12,13].
Accordingly, this study proposes—on a probabilistic basis—a cryogenic impact testing system and procedure that enable a more systematic and effective evaluation of mechanical properties (e.g., impact toughness) via cryogenic Charpy impact tests. Although the standardization of cryogenic Charpy testing is challenging due to specimen self-heating during impact, the internal temperature rise is limited when the absorbed energy is small [10,23]. In view of this, tests were designed and conducted according to the concept illustrated in Figure 1.
The cryogenic impact testing system, as shown in Figure 1, consists of a main impact tester composed of a specimen holder that supports the test specimen used to evaluate a material’s toughness by measuring the absorbed energy required for fracture and a pendulum hammer that fractures the specimen. It also includes a liquid helium tank and a liquid nitrogen tank, which store the cryogenic coolants used to cool the specimen to the target temperature, and a cryogenic flexible transfer line that selectively supplies either liquid helium or liquid nitrogen.
In addition, a control valve is installed on the cryogenic supply line between the connection point of the liquid helium extraction pipe and that of the liquid nitrogen extraction pipe. The control valve is operated based on temperature values measured by a temperature sensor that monitors the internal temperature of the vessel.
The system first performs pre-cooling using liquid nitrogen to cool the specimen to a specified preset temperature, then performs main cooling using liquid helium to bring the specimen down to the specified target temperature. At this stage, as shown in Figure 1, it may additionally include an evaporated-gas extraction pipe that draws helium boil-off gas generated by the vaporization of liquid helium inside the helium tank and delivers it to the cryogenic supply line. This helium boil-off gas can be used either as a coolant for pre-cooling the specimen instead of liquid nitrogen or after pre-cooling with liquid nitrogen is completed as a purging gas to purge any residual liquid nitrogen remaining in the cryogenic supply line.

3. Function and Failure Mode Analysis of Ultra-Low Temperature Shock Test Equipment

3.1. Functional Analysis

In general, when analyzing a product’s functions, each function is defined by dividing the product into its component parts. However, in the case of the impact test under a cryogenic testing environment, the entire setup is regarded as a single system, and the components and subsystems that make up this system are selected as the primary subjects of analysis [24,25].
The reason for choosing this analytical approach is that all elements, except for the impact tester itself, that maintain and control the cryogenic environment are considered as a single subsystem. Accordingly, the functions performed by each subsystem within the overall system were analyzed.
The main functions of each component in the cryogenic impact testing environment are as follows:
(a)
Liquid helium tank: Equipment for storing and transferring cryogenic fluid at −269 °C, consisting of a double-insulated vessel made up of an inner shell that directly contains the liquid helium and an outer shell surrounding it. The space between the inner and outer shells is formed as a vacuum, and glass wool or powdered insulation may be filled inside this vacuum-insulated space.
(b)
Liquid nitrogen tank: Equipment for storing and transferring cryogenic fluid at −196 °C, consisting of a double-insulated vessel made up of an inner shell that directly contains the liquid nitrogen and an outer shell surrounding it. The space between the inner and outer shells is formed as a vacuum, and glass wool or powdered insulation may be filled inside this vacuum-insulated space.
(c)
Safety and top flange: A device that safely maintains the vacuum insulation performance and pressure of the liquid helium and liquid nitrogen tanks, ensuring stable retention of the vacuum and coolant.
(d)
On/off valve: A device that controls coolant switching based on temperature values measured by a temperature sensor. When liquid helium is supplied to the cryogenic supply line through the liquid helium extraction pipe, the valve closes. When liquid nitrogen is supplied to the cryogenic supply line through the liquid nitrogen extraction pipe, the valve opens.
(e)
Level gauge: A device that mechanically measures the fluid level inside the liquid helium and liquid nitrogen tanks and enables on/off operation by valve control according to the measured level.
(f)
Transfer hose line: Vacuum-insulated equipment for delivering cryogenic fluid at −253 °C to the impact test specimen, allowing for the continuous transfer of coolant while maintaining the set temperature.
(g)
Container (Styrofoam capsule): A container used to cool the impact test specimen to the target temperature in a cryogenic environment and then perform the test. Coolant inflow forms the interior into a cryogenic environment, and the supplied coolant maintains the specimen at the target temperature. The container housing the specimen is made of a Styrofoam capsule, arranged so that the specimen and container are broken together by the hammer, integrated as part of the system.

3.2. Failure Mode Effect and Criticality Analysis (FMECA)

The FMECA procedure used in this study is as follows:
(a)
Definition and refinement of the system to be analyzed;
(b)
Determination of the FMECA worksheet (selection of analysis items);
(c)
Functional and fault analysis;
(d)
FMECA team review;
(e)
Verification and implementation of improvement measures.
The definition and subdivision of the FMECA target system are determined according to the purpose of the FMECA, the available time, and cost. The system definition specifies the main components and their respective functions within the FMECA target system and is used to establish the FMECA scope as well as define the expected performance and potential failures.
Although the system definition should, in principle, be analyzed using a functional block diagram, in this paper, the analysis was conducted using a system partitioning method excluding the main impact tester, and the system classification was determined according to the objectives of the FMECA analysis. In addition, the FMECA target items were categorized as systems, subsystems, single devices, and accessories [26,27].
The subsystems of the cryogenic impact testing system, which represents the overall system, were composed of combinations of equipment that perform specific functions within the system.
If a subsystem failure is classified as critical during the FMECA stage, it is necessary to closely evaluate the failures and failure causes of each component constituting the system. In such cases, the analysis may also be performed at the component or accessory level. However, in this paper, because the distinction between subsystems and components within the top-level cryogenic impact testing system was not functionally significant, the system was divided only to the subsystem level, as shown in Figure 2.
As the system definition and subdivision for the FMECA were determined, as shown in Figure 2, the worksheet format for the detailed contents was decided as follows:
(a)
Item title: Name of the subsystem;
(b)
Function: Describes the operation and role of units or components, but is limited to the functions of subsystems due to the structure of the cryogenic (20 K) impact test system;
(c)
Failure mode: Types of failures classified according to their functions;
(d)
Failure cause: Causes of each failure type or multiple root causes for a single failure;
(e)
Failure detection: Methods for detecting issues within subsystems or units;
(f)
Failure effect: The impact of each failure on the system, the environment, or personnel interacting with the system;
(g)
Criticality: The risk level expressed as high or low based on failure frequency and potential damage.
The functions were defined as specifically as possible, following established standards to avoid ambiguity. The purpose and performance of the target device were determined based on the applicable regulations and specifications.
The definition and breakdown of the system targeted for FMECA were determined by the purpose, available time, and cost of the FMECA. In this study, the system analyzed for FMEA was divided into functional groups, the overall system (cryogenic impact test system), and subsystems (LHe tank, safety and top flange, on/off valve, level gauge, transfer hose line, and container) as shown in Table 1.
Because subsystem failures can lead to failures at the upper-system or entire-system level, the FMECA in this study was conducted at the subsystem level. If further testing is performed, a more detailed failure analysis is expected to be possible.
The failure analysis in this paper involved examining the failure modes that may occur in each component of the cryogenic impact testing system and evaluating their effects on design and operation. In addition, identifying the improvements made compared with existing cryogenic testers and presenting the key improvement factors were also among the primary objectives of this paper.
The parameters F (failure frequency), S (severity), and C (criticality) listed in Table 1 were evaluated using a three-level qualitative scale (“Low”, “Medium”, and “High”).
The corresponding quantitative values, weighting factors, and definitions used for the fuzzy-based reliability assessment are summarized in Table 2.
For computational purposes, the qualitative levels were numerically coded as 1, 3, and 5, respectively.
The criticality value (C) was obtained by multiplying F and S and then normalized to a scale of 1–9 for ranking purposes.
Weighting factors (0.3, 0.4, and 0.3) were assigned to reflect the relative influence of each parameter on the overall system reliability.

4. Failure Probability Based Reliability Result of Ultra-Low Temperature Shock Test Equipment

4.1. Fault Tree Analysis (FTA)

Fault tree analysis (FTA) is a logical diagram used to illustrate the interrelationships among potential catastrophic events (accidents), environmental conditions, human errors, general incidents, and specific component failures within a system. FTA can provide qualitative, quantitative, or combined analysis results depending on the objectives of the analysis. Because of its ability to assess reliability and risk, FTA is widely applied in system analysis for reliability and safety evaluations [28,29].
FTA is a systematic failure analysis method that represents the relationship between an undesired outcome such as system failure or malfunction (referred to as the “top event”) and its causes in a top-down approach. FTA helps identify all possible events and the causal relationships that could lead to significant losses or negatively impact system safety. It is widely used to evaluate system designs, perform safety assessments under changing environmental conditions, and improve reliability.
In this study, the term “top event” is used to calculate the probability and causes of potential failures. It represents the undesirable outcome that can be triggered by individual or combined lower-level fault events. The causes of the top event are depicted using connected logic gates, which illustrate the logical relationships between these faulty events.
In this paper, FTA was conducted using information provided by the FMECA. The analysis focused on identifying the causes and effects associated with the top event such as:
(a)
Example: “External impact”;
(b)
Example: “Vibration”;
(c)
Example: “Excessive pressure rise”.
The necessary and sufficient conditions for these events are connected using “AND” or “OR” gates. These gates represent the logical relationships and help identify the immediate and sufficient conditions that lead to the top event.
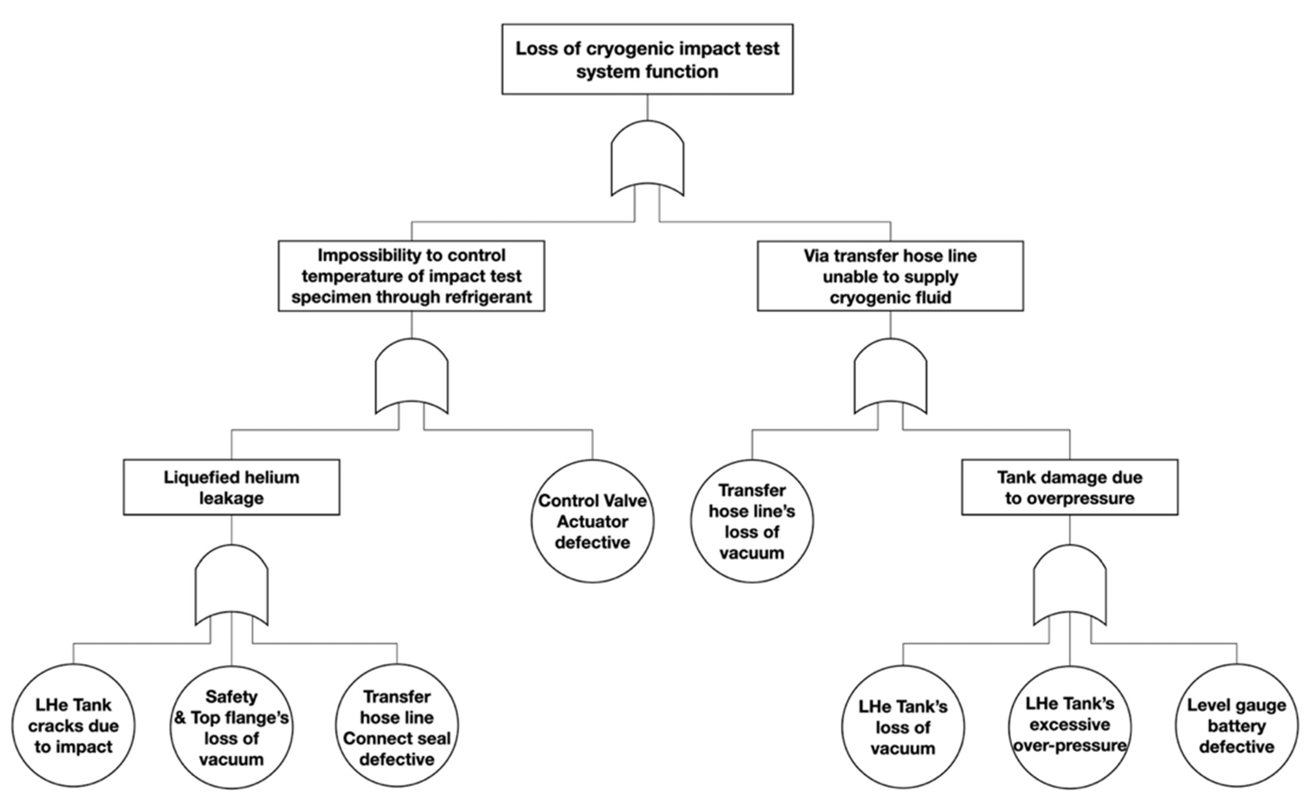
The results of the fault tree analysis (FTA) for the failure of the cryogenic (20 K) impact test system are as follows. In this analysis, the “top event” corresponds to the loss of functionality of the cryogenic impact test system.
The cause of the functional loss could be liquid helium leakage resulting from cracks caused by external impact. The following basic events are identified as contributing causes in the analysis presented in this study:
(a)
Cracks caused by impact;
(b)
Vibration;
(c)
Vacuum failure;
(d)
Excessive pressure rise;
(e)
Actuator malfunction;
(f)
Faulty connection;
(g)
Battery malfunction;
(h)
Moisture intrusion;
(i)
Long-term use;
(j)
Defective connected seal.
Each top event defined above was digitized using AND or OR gates, and as shown in Figure 3, these gates were connected to complete the FTA model.
For the quantitative analysis of the FTA, all logical gates were replaced with basic events representing the minimal cut sets of the smallest fault combinations that can cause system failure. The reliability block diagram (RBD), shown in Figure 4, was expressed as a structure in which the minimal cut sets are connected in series.
As shown in Figure 5, for the cryogenic impact test system, the occurrence of any one of the eight minimal cut sets will trigger the top event. A minimal cut set is considered to have failed when all of its basic events occur simultaneously.
As above-mentioned, this FTA has a generalized form and can be applied to various functional loss issues that may occur in the cryogenic impact testing system through a deductive structure using OR and AND logic gates. The main objective of this study was to quantify the failure probability of the top event (TE: top event), defined as the “functional loss of the cryogenic impact testing system”. However, the probabilities of the basic events (BE: basic events) contributing to the top event are not clearly quantified. Therefore, it was necessary to apply a fuzzy approach to the fault tree analysis (FTA) in this study [19]. In addition, identifying the events that significantly contribute to the top event’s failure is also an important research objective.
The fault tree shown in Figure 4 consists of a total of eight basic events (BE: basic event) labeled X1, X2, X3, X4, X5, X6, X7, and X8, as well as four intermediate events (intermediate event) labeled GT3, GT4, GT1, and GT2. All of these events are connected to the top event (TE: top event) labeled GT0. Numbering is assigned in the order of basic events first, followed by intermediate events, and finally the top event (TE). The numbering of intermediate events is arranged so that each intermediate event can be connected (downward connection) to events with smaller numbers.
The fault tree in Figure 4 is composed of a combination of AND and OR gates. An AND gate indicates that the output event occurs only when all input events occur, whereas an OR gate indicates that the output event occurs if any one of the input events occurs. The top event (TE), designated as T, is connected to the basic events (BEs) X1 through XN (where N represents the number of BEs, and the failure probability of event Xi is denoted as P(Xi)). Then, when the connecting gate is AND or OR, the failure probability P(T) of the TE, represented by T, is given as Equation (1):
P T = i = 1 N P X i f o r   A N D   g a t e 1 i = 1 N 1 P X i f o r   O R   g a t e
In the fault tree (as shown in Figure 4), the failure probability of the top event (TE) can be evaluated by obtaining the minimal cut sets (MCS; minimal cut set), which are the minimal necessary and sufficient conditions for the occurrence of the TE. Once the MCSs, denoted as Ci (i = 1, 2, …, Nc) (where Nc represents the number of MCSs), are determined, the failure probability of the TE, denoted as P T , is given in Equation (2):
P T = 1 i = 1 N C 1 P C i
Here, P(Ci) represents the failure probability of Ci, and when the failure probability of a BE is low (i.e., P(Xi) ≪ 1), the estimate of P(T) can be approximated as shown in Equation (3):
P T i = 1 N C P C i
A general MCS can be expressed as the sum of BEs, as shown Equation (4), where Nj denotes the number of BEs in Cj, also referred to as the order of the MCS.
C i = X ¯ 1 ,   X ¯ 2 , , X ¯ N j = 1 , X ¯ N j
where X ¯ i X ¯ 1 , X ¯ 2 , X ¯ N .
The derivation of MCSs in a fault tree follows well-established procedures. A cut set is defined as a combination of basic events (BEs) whose failures can cause the system (i.e., the top event, TE) to fail [30]. A cut set must be minimal, meaning that if any single basic event is removed from the set, the remaining basic events no longer constitute a cut set. The longer the cut set, the less vulnerable the top event (TE) becomes to that MCS. In other words, a cut set of order 1 is more critical than a cut set of order 2 or higher. If a cut set contains only one basic event, the occurrence of that single event immediately causes the top event. Conversely, if a cut set contains two basic events, both events must occur for the top event to occur. Ultimately, the higher the order Nc of a cut set, the less vulnerable the system is considered to be.

4.2. Fuzzy Fault Tree Analysis (F-FTA)

4.2.1. Failure Probabilities of the Basic Events

In the case of the cryogenic impact testing system, observable data are extremely limited; therefore, to perform fault tree analysis (FTA), it is necessary to know the occurrence probabilities of the basic events (BEs). Expert elicitation or expert opinion provides the information needed to calculate failure probabilities. In this study, an indirect interactive interview method was adopted in which experts, based on a clearly prepared consultation table, provided opinions grounded in their own experience. The experts defined the occurrence probabilities of basic events using natural language expressions such as “very low”, “low”, “medium”, “high”, and “very high”. These linguistic expressions were processed using fuzzy set theory.
Expert judgment models play an important role in quantitative risk assessment. In general, several models have been proposed, including the classical expert model and the Bayesian expert model, but expert judgment can suffer from issues of bias, dispersion, and independence [29,31]. To address these issues, this study employed an expert judgment evaluation protocol based on “past experience”, applied through failure analysis.
In this study, the reliability of the impact test system was evaluated both qualitatively and quantitatively through a widely accepted failure analysis approach, as illustrated in Figure 6. This process demonstrates how qualitative risk information derived from FMEA/FMECA is systematically mapped to the quantitative failure probabilities of the FFTA, thereby establishing an integrated reliability assessment framework that incorporates both deterministic and fuzzy perspectives.

4.2.2. Expert Elicitation

Experts from various fields were selected to evaluate, in linguistic terms, the failure probabilities of basic events (BEs) based on their experience and knowledge regarding functional loss of the cryogenic impact testing system. An appropriate questionnaire was designed to collect expert opinions. Each expert’s response was evaluated according to individual weighting factors to reflect differences in the opinions and levels of expertise among the experts. The weightings were assigned on a scale of 1 to 5 based on (a) title or designation, (b) length of experience, (c) education level, and (d) age, with the detailed criteria presented in Table 3. Each expert’s weighting score was calculated as the sum of the attribute-specific weights, and the individual weighting factor for each expert was then derived according to Equation (5):
Weighting factor of the expert = (Weighting score of the expert)/(Sum of weighting scores of all expert)
Table 3 presents the weighting scores and weighting factors of the ten experts in this field who provided consultation for this study. The data in Table 3 and Table 4 closely followed the industrial protocols of the cryogenic and low-temperature test equipment design and manufacturing industry as well as the cryogenic gas industry.

4.2.3. Linguistic Expression to Fuzzy Numbers

To perform the analysis using fuzzy set theory, a numerical approximation system must be used to convert linguistic expressions into fuzzy numbers. The linguistic terms “very high”, “high”, “medium”, “low”, and “very low” can be represented as VH, H, M, L, and VL, respectively. These expressions are associated with the fuzzy membership functions presented in Figure 6, which consist of triangular fuzzy numbers and trapezoidal fuzzy numbers. For computational convenience, the triangular fuzzy numbers were converted into trapezoidal fuzzy numbers and expressed with four values, a, b, c, and d, which define the five membership functions (VH, H, M, L, VL) shown in Figure 7. The opinions of ten experts regarding all basic events (BEs) are summarized in Table 5.

4.2.4. Estimates of the Basic Events

All BEs were rated by experts, as shown in Table 5, and all ratings for a single BE were combined and aggregated to derive a single consensus opinion. The aggregation method used was Equation (6) [32].
M i = i = 1 N j = 1 N e A i j w j
where
N = BEs number (=8, refer Figure 4);
N e = No. of experts (=10, refer Table 4);
w j = Weight factor for j expert (last column of Table 4);
A i j = The linguistic expression (a, b, c, or d) of the ith BE provided by expert j;
M i = The aggregated trapezoidal fuzzy number of BE Xi.
Table 6 represents the numerical approximation system that converts linguistic expressions into fuzzy numbers, and the Mi values for all BEs are shown in the second column in Table 7.
The result of a fuzzy inference system is a fuzzy set that includes membership degrees for multiple possible values, and because these values contain ranges or ambiguity, they must be converted into real numbers for calculation, analysis, and execution. Therefore, the defuzzification process was used to transform a fuzzy number into a single-point value called the fuzzy possibility score (FPS). Converting to a single numerical value such as the FPS allows consistent decisions to be made from ambiguous information. In this study, because the defuzzification process involves asymmetric fuzzy numbers that shift the centroid by assigning different weights, the left–right fuzzy ranking method proposed by Chen and Hwang [33] was employed to asymmetrically evaluate the left and right spreads of the fuzzy numbers using Equations (7) and (8):
μ L = 1 a a + b a = 1 0.7195 1 + 0.8396 0.7195 = 0.25043
μ R = d 1 + d c = 0.9597 1 + 0.9597 0.8984 = 0.90508
where a ,   b ,   c ,   d are the aggregated fuzzy numbers defined in Table 7.
FPS is calculated using Equation (9):
F P S = μ R + 1 μ L 2 = 0.90508 + 1 0.25043 2 = 0.8273
The defuzzification results of all BEs lead to FPS values, which are summarized in the fifth column in Table 7.

4.2.5. Converting Fuzzy Possibility

The data obtained from cryogenic systems are often uncertain and incomplete.
Onisawa’s transformation was adopted because it does not directly convert the fuzzy possibility score (FPS) into a probability; instead, it applies a logarithmic damping to preserve the inherent uncertainty of the system.
Accordingly, the FPS of all basic events ( X i ) must be converted into the fuzzy failure probability P X i .
This transformation has also been employed in previous fuzzy fault tree analysis (FFTA) studies [34] for estimating the failure probabilities across various industrial systems such as oil and gas, energy, and aerospace.
The fuzzy failure probability defined by Onisawa [35] is expressed as Equation (10).
P X = 1 10 k f o r   F P S 0 0 f o r   F P S = 0
where k = 2.301 1 F P S F P S 1 / 3 .

4.3. Failure Probability of the Top Event

As shown in Figure 5, the cryogenic impact testing system consists of k = 8 minimal cut sets. The top event (system failure) occurs if at least one of these minimal cut sets fails. A minimal cut set fails when all of its basic events (BEs) occur simultaneously. Assuming statistical independence among BEs, the failure probability P(T) of a minimal cut set j at time t—and thus the top event failure probability—can be calculated exactly using Equation (2), or approximated using Equation (3).
The exact failure probability of the top event, corresponding to total system failure, is obtained by applying Equation (2). For practical purposes, Equation (3) can be used as an approximation, as the difference between exact and approximate estimates is of a higher order and is generally negligible in engineering applications.
Table 8 summarizes the system failure probabilities calculated using Equation (2). For example, for the “Temperature Regulation Failure via Coolant” part, the failure rates of its basic events were 0.01311, 0.00991, and 0.00714, respectively, as shown in Figure 8. Substituting into the equation yields:
1 1 0.01311 × 1 0.00991 × 1 0.00714 × 0.04316 = 0.001289
Similarly, for the “Temperature Supply Failure via Coolant” part, the basic event failure rates were 0.01187, 0.00964, and 0.00807, respectively, as shown in Figure 8, resulting in:
1 1 0.1187 × 1 0.00964 × 1 0.00807 × 0.03771 = 0.0011046
These results indicate that system-level failure probabilities are sufficiently small, validating the reliability of the cryogenic impact testing system under the given assumptions.

5. Conclusions

The purpose of this study was to obtain reliable material performance data through impact testing under cryogenic conditions, and to this end, establish an appropriate impact testing system that can ensure functionality and safety in such environments. However, since relevant standards and guidelines are currently lacking, this study aimed to supplement the limitations of qualitative evaluation through risk assessment and propose a procedure for converting qualitative evaluation results into quantitative data based on fuzzy theory.
Based on the quantitative reliability analysis presented in Table 8, the total system failure probability was calculated to be 1.52 × 10−3.
This value was approximately 7.5% lower than that obtained from the conventional deterministic FTA (average of about 1.64 × 10−3), indicating that the proposed fuzzy-based reliability assessment method improved the overall system reliability by approximately 7.5%. The reference deterministic FTA value of 1.64 × 10−3 aligns with the average failure probability range reported in previous reliability studies on cryogenic test facilities and components, as documented in the OREDA Handbook [15] and ASME B31.12 [9].
These results demonstrate that the proposed approach enhances both the consistency and reliability of system reliability evaluation for the cryogenic impact testing apparatus.
Through this study, it is expected that a reliable testing infrastructure will be provided to guarantee impact test results at −253 °C cryogenic conditions at an industry-standard level. In addition, risk-based design targets can be specifically presented for the design and operation of actual equipment. Furthermore, by providing safety evaluation procedures that comply with international regulations and standards such as IMO, ISO, and IEC, the study is anticipated to contribute to equipment commercialization and certification acquisition. Moreover, it is expected to be applicable to the development of testing and verification equipment for cryogenic fuel vessels and plant components using LNG, liquid hydrogen, and ammonia.
Furthermore, by verifying that a fuzzy (Fuzzy)-based methodology can compensate for the lack of quantitative data, this study can be presented as a case that overcomes the limitations of risk assessment FTA in test system development. In addition, an expanded framework for reliability and risk assessment techniques was proposed through FMECA, FTA, and fuzzy reliability.
In future research, a foundation will be provided for building a cryogenic test database (DB) and for studies applying similar systems, and the failure probabilities derived from qualitative reliability evaluation techniques will be utilized to develop improved designs for test equipment or to create test procedures.
In addition, the proposed fuzzy-based quantitative reliability assessment framework is not limited to the cryogenic impact testing system but possesses broad applicability.
In particular, it can be effectively extended to cryogenic tensile testing systems operating at −253 °C, as both systems share similar sources of uncertainty including brittleness transition behavior, sensor reliability degradation, and fault propagation mechanisms.
These testing systems commonly suffer from a scarcity of empirical failure data, and therefore, a reliability assessment under cryogenic conditions is expected to require the combined use of probabilistic modeling and expert-based fuzzy inference approaches.
Although the proposed fuzzy-based reliability assessment framework provides a systematic integration of FMECA and FTA, it has not yet been validated with real operational or experimental data.
This study primarily focused on developing a consistent methodological structure to address uncertainty in expert-based assessments.
Future research will conduct quantitative validation using actual failure probability data, such as those obtained from LNG storage and transportation systems, to further verify the accuracy and applicability of the proposed framework.

Author Contributions

Conceptualization, J.I.B. and Y.I.P.; Methodology, J.I.B. and J.-H.K.; Validation, Y.I.P.; Formal analysis, J.I.B.; Investigation, J.-H.K.; Writing—original draft preparation, J.I.B.; Writing—review and editing, Y.I.P. and J.-H.K.; Visualization, Y.I.P.; Supervision, Y.I.P.; Project administration, Y.I.P.; Funding acquisition, J.-H.K. All authors have read and agreed to the published version of the manuscript.

Funding

This research was conducted as part of the Shipbuilding and Offshore Industry Technology Development Program funded by the Ministry of Trade, Industry and Energy and the Korea Planning and Evaluation Institute of Industrial Technology (Project No.: RS-2024-00508455).

Data Availability Statement

The data presented in this study are available on request from the corresponding author.

Conflicts of Interest

The authors declare no conflicts of interest.

Abbreviations

The following abbreviations are used in this manuscript:
ASMEAmerican Society of Mechanical Engineers
ASTMAmerican Society for Testing and Materials
BEsBasic events
FMEAFailure Modes and Effects Analysis
FMECAFailure Modes, Effects, and Criticality Analysis
FPSFuzzy possibility score
FTAFault tree analysis
IACSInternational Association of Classification Societies
IMOInternational Maritime Organization
ISOInternational Organization for Standardization
LHeLiquid helium
LNGLiquefied natural gas
MCSMinimal cut set
RBDReliability block diagram
TETop event

References

  1. National Fire Protection Association. NFPA 2: Hydrogen Technologies Code; NFPA: Quincy, MA, USA, 2023. [Google Scholar]
  2. ISO 21009-1; Cryogenic Vessels—Static Vacuum-Insulated Vessels—Part 1: Design, Fabrication, Inspection and Testing. International Organization for Standardization: Geneva, Switzerland, 2022.
  3. ISO 21009-2; Cryogenic Vessels—Static Vacuum-Insulated Vessels—Part 2: Operational Requirements. International Organization for Standardization: Geneva, Switzerland, 2024.
  4. ISO/TR 15916; Basic Considerations for the Safety of Hydrogen Systems. International Organization for Standardization: Geneva, Switzerland, 2015.
  5. MSC.420(97); Interim Recommendations for Carriage of Liquefied Hydrogen in Bulk. International Maritime Organization: London, UK, 2017.
  6. DNV. IMO CCC 11: Interim Guidelines for Hydrogen as Fuel Completed. Available online: https://www.dnv.com/news/2025/imo-ccc-11-interim-guidelines-for-hydrogen-as-fuel-completed/ (accessed on 18 September 2025).
  7. ASTM A333/A333M; Standard Specification for Seamless and Welded Steel Pipe for Low-Temperature Service. ASTM International: West Conshohocken, PA, USA, 2022.
  8. ASME Boiler and Pressure Vessel Code (BPVC). Section VIII: Rules for Construction of Pressure Vessels; ASME: New York, NY, USA, 2023. [Google Scholar]
  9. ASME B31.12-2023; Hydrogen Piping and Pipelines. American Society of Mechanical Engineers (ASME): New York, NY, USA, 2023.
  10. Kim, M.-S.; Lee, T.; Son, Y.; Park, J.; Kim, M.; Eun, H.; Park, J.-W.; Kim, Y. Metallic Material Evaluation of Liquid Hydrogen Storage Tank for Marine Application Using a Tensile Cryostat for 20 K and Electrochemical Cell. Processes 2022, 10, 2401. [Google Scholar] [CrossRef]
  11. Sobola, D.; Dallaev, R. Exploring Hydrogen Embrittlement: Mechanisms, Consequences, and Advances in Metal Science. Energies 2024, 17, 2972. [Google Scholar] [CrossRef]
  12. International Maritime Organization (IMO). International Code of Safety for Ships Using Gases or Other Low-Flashpoint Fuels (IGF Code); IMO: London, UK, 2015. [Google Scholar]
  13. International Association of Classification Societies (IACS). Unified Requirement M74—Material Requirements for Cryogenic Service; IACS: London, UK, 2021. [Google Scholar]
  14. MIL-STD-1629A; Procedures for Performing a Failure Mode, Effects and Criticality Analysis (FMECA). Department of Defense: Washington, DC, USA, 1980.
  15. OREDA. Offshore and Onshore Reliability Data Handbook, 6th ed.; OREDA Participants: London, UK, 2015. [Google Scholar]
  16. Misra, K.B.; Weber, G.G. Use of Fuzzy Set Theory for Level-I Studies in Probabilistic Risk Assessment. Fuzzy Sets Syst. 1990, 37, 139–160. [Google Scholar] [CrossRef]
  17. Modarres, M. Risk Analysis in Engineering: Probabilistic Techniques; CRC Publishing: Boca Raton, FL, USA, 2006. [Google Scholar]
  18. Suresh, P.V.; Babar, A.K.; Raj, V.V. Uncertainty in Fault Tree Analysis: A Fuzzy Approach. Fuzzy Sets Syst. 1996, 83, 135–141. [Google Scholar] [CrossRef]
  19. Zadeh, L.A. Fuzzy Sets. Inf. Control 1965, 8, 338–353. [Google Scholar] [CrossRef]
  20. Onisawa, T.; Kacprzyk, J. Reliability and Safety Analyses Under Fuzziness; Physica: Heidelberg, Germany, 1995. [Google Scholar]
  21. Kabir, S.; Papadopoulos, Y. Applications of Bayesian networks and fuzzy logic for safety, reliability, and risk assessments: A review. Saf. Sci. 2019, 115, 29–55. [Google Scholar] [CrossRef]
  22. Singh, R.; Sachan, D.; Verma, R.; Goel, S.; Jayaganthan, R.; Kumar, A. Mechanical behavior of 304 Austenitic Stainless Steel Processed by Cryogenic Rolling. Mater. Proc. 2018, 5 Pt 1, 16880–16886. [Google Scholar] [CrossRef]
  23. ISO 6892-4:2015; Metallic Materials—Tensile Testing—Part 4: Verification of Extensometers Used in Uniaxial Testing. ISO: Geneva, Switzerland, 2015. Available online: https://www.iso.org/standard/63645.html (accessed on 18 September 2025).
  24. Umezawa, O. Review of the Mechanical Properties of High-Strength Alloys at Cryogenic Temperatures. Mater. Perform. Charact. 2021, 10, 3–15. [Google Scholar] [CrossRef]
  25. Blanchard, B.S.; Fabrycky, W.J. Systems Engineering and Analysis, 5th ed.; Pearson: Upper Saddle River, NJ, USA, 2011. [Google Scholar]
  26. NASA. NASA Systems Engineering Handbook; NASA/SP-2007-6105 Rev2; NASA: Washington, DC, USA, 2007. [Google Scholar]
  27. IEC 60812; Analysis Techniques for System Reliability—Procedure for Failure Mode and Effects Analysis (FMEA). International Electrotechnical Commission: Geneva, Switzerland, 2018.
  28. McDermott, R.E.; Mikulak, R.J.; Beauregard, M.R. The Basics of FMEA, 2nd ed.; CRC Press: Boca Raton, FL, USA, 2009. [Google Scholar]
  29. Vesely, W.E.; Goldberg, F.F.; Roberts, N.H.; Haasl, D.F. Fault Tree Handbook; U.S. Nuclear Regulatory Commission (NUREG-0492): Washington, DC, USA, 1981. [Google Scholar]
  30. IEC 61025; Fault Tree Analysis (FTA). International Electrotechnical Commission: Geneva, Switzerland, 2006.
  31. Purba, J.H. Fuzzy Probability on Reliability Study of Nuclear Power Plant Probabilistic Safety Assessment: A review. Prog. Nucl. Energy 2014, 76, 73–80. [Google Scholar] [CrossRef]
  32. Cooke, R.M. Experts in Uncertainty: Opinion and Subjective Probability in Science; Oxford University Press: New York, NY, USA, 1991. [Google Scholar]
  33. Chen, S.J.; Hwang, C.L. Fuzzy Multiple Attribute Decision Making: Methods and Applications; Springer: Berlin/Heidelberg, Germany, 1992. [Google Scholar]
  34. Clemen, R.T.; Winkler, R.L. Combining probability distributions from experts in risk analysis. Risk Anal. 1999, 19, 187–203. [Google Scholar] [CrossRef]
  35. Onisawa, T. An approach to human reliability in man–machine systems using error possibility. Fuzzy Sets Syst. 1988, 27, 87–103. [Google Scholar] [CrossRef]
Figure 1. Concept diagram of the cryogenic impact tester.
Figure 1. Concept diagram of the cryogenic impact tester.
Applsci 15 11280 g001
Figure 2. System breakdown of the cryogenic impact test system in a cryogenic testing environment.
Figure 2. System breakdown of the cryogenic impact test system in a cryogenic testing environment.
Applsci 15 11280 g002
Figure 3. FTA for an impact test system under cryogenic temperature.
Figure 3. FTA for an impact test system under cryogenic temperature.
Applsci 15 11280 g003
Figure 4. Simplified FTA for an impact test system under cryogenic temperature.
Figure 4. Simplified FTA for an impact test system under cryogenic temperature.
Applsci 15 11280 g004
Figure 5. Minimal cut set aerial structural reliability block diagram (RBD).
Figure 5. Minimal cut set aerial structural reliability block diagram (RBD).
Applsci 15 11280 g005
Figure 6. Reliability verification process.
Figure 6. Reliability verification process.
Applsci 15 11280 g006
Figure 7. Fuzzy membership function for fuzzy numbers.
Figure 7. Fuzzy membership function for fuzzy numbers.
Applsci 15 11280 g007
Figure 8. FTA for an impact test system under cryogenic temperature—step-by-step derivation of failure probabilities.
Figure 8. FTA for an impact test system under cryogenic temperature—step-by-step derivation of failure probabilities.
Applsci 15 11280 g008
Table 1. Failure mechanism analysis by failure mode.
Table 1. Failure mechanism analysis by failure mode.
Item DescriptionFailure DescriptionFailure Effect
Description
Primary
Components
FunctionFailure ModesFailure
Mechanisms
Failure CauseCriticality
FSC
LHe tankA device designed to store and transport cryogenic fluid at −269 °C, with the capability to transfer fluid at temperatures as low as −253 °C, the temperature of liquid hydrogen.LeakageCrack due to impactDesign fault, insufficient mechanical strength of materials, and machining defectsLowHigh5
Valve or pipe detachmentVibrationDesign faultLowMid.3
Inaccuracy of various gaugesVibrationManufacturing faultLowMid.3
Container explosion due to pressure riseVacuum failureAssembly faultMid.High7
Container rupture or damageExcessive pressure riseDesign faultLowHigh5
Safety and top flangeA safety device designed to prevent fluid leakage by ensuring vacuum insulation performance and managing pressure in the liquid helium and liquid nitrogen tanks.Leakage caused by seal damageVacuum failureManufacturing faultMid.High7
On/off valveThe function to close the valve once the fluid in the liquid nitrogen tank reaches the set temperature of −196 °C, and to keep the valve open while the fluid is reaching the set temperature.Loss of automatic functionality due to actuator malfunction.Actuator faultAssembly faultLowHigh5
Leakage caused by a faulty connection.Connection faultDesign faultLowHigh5
Level gaugeA device that mechanically measures the liquid level in the liquid helium and liquid nitrogen tanks, with the ability to control the valve for on/off operation based on the measured fluid level.Inability to measure capacity.Battery malfunction.Vacuum faultLowHigh5
Overfilling of the tank due to an inability to determine the liquid level could lead to an explosion risk.Battery malfunction.Material faultLowHigh5
Inability to measure capacity due to circuit malfunction.Moisture intrusion.Design fault, insufficient mechanical strength of materials, and machining defectsLowMid.3
Transfer hose lineA vacuum-insulated device designed to transport cryogenic fluid at −253 °C to the impact test specimen, with the capability to continuously transfer the fluid while maintaining the set temperature.Loss of functionality due to decreased insulation performance.Vacuum failureDesign fault, insufficient mechanical strength of materials, and machining defectsMid.High7
Damage due to loss of flexibility from residual stressLong term useDesign faultLowMid.3
Occurrence of LHe leakage.Fault of connected sealManufacturing faultLowHigh5
Table 2. Definition, quantitative scale, and weighting of parameters used in the fuzzy-based reliability assessment.
Table 2. Definition, quantitative scale, and weighting of parameters used in the fuzzy-based reliability assessment.
ParameterDefinitionQuantitative Scale (Level)Typical Quantitative Code for ComputationWeight FactorDescription/Criterion
Failure (F)Frequency of occurrence of a failure mode within the systemLow = Rare event, failure unlikely during operation
Medium = Occasional failure under certain conditions
High = Frequent or recurring failure during service life
Low = 1
Medium = 3
High = 5
0.30Represents how often a particular failure mode is expected to occur within the system
Severity (S)Consequence of failure of system performance and safetyLow = Negligible effect on system performance or safety
Medium = Partial performance loss, minor safety impact
High = System shutdown or significant safety risk
Low = 1
Medium = 3
High = 5
0.40Indicates the degree of impact of damage caused by the failure
Criticality (C)Combined impact index evaluating the overall importance of a failure modeLow = Easily controllable, minimal impact (1 ≤ C ≤ 3)
Medium = Noticeable impact requiring monitoring (4 ≤ C ≤ 6)
High = Major impact requiring immediate corrective action (7 ≤ C ≤ 9)
Computed as normalized function of (FS)0.30Expresses the overall importance of each failure mode for risk ranking and prioritization
Table 3. Weights for attributes.
Table 3. Weights for attributes.
Title/DesignationExperience [Year]Education LevelAge [Year]Weight
Professor/Senior Manager>30Doctor>505
Associate Professor/Manager20~30Doctor40~504
Assistant Professor/
Assistant Manager
10~20Doctor30~403
Lecturer/Senior Officer5~10Bachelor25~302
Worker/Officer<5Bachelor<251
Table 4. Experts including weighting factors.
Table 4. Experts including weighting factors.
Expert No.TitleExperience [Year]EducationAge [Year]Weighting ScoreWeighting
Factor
1Professor>30Doctor>50190.12338
2Manager10~20Masters40~50150.09740
3Associate Professor10~20Doctor30~40140.090901
4Associate Professor20~30Doctor40~50160.10390
5Worker20~30Bachelor40~50110.07143
6Worker>30Bachelor>50130.08442
7Professor10~20Doctor30~40160.10390
8Manager5~10Masters30~40130.08442
9Senior
Manager
>30Masters>50190.12338
10Professor>30Doctor40~50180.11688
SUM 1541.00000
Table 5. Expert opinions on the failure of the basic events.
Table 5. Expert opinions on the failure of the basic events.
BEExpert No.
12345678910
1VHVHHHVHVHVHHHVH
2VHVHHHVHVHHHVHH
3HHMHHHMHMH
4MMHHMHMHMH
5MMHMHHMMMM
6MHMHMHMHHH
7HHMMHHMHMH
8HMHMMLMHMH
SUM
Table 6. A numerical approximation system for converting linguistic expressions to fuzzy numbers.
Table 6. A numerical approximation system for converting linguistic expressions to fuzzy numbers.
abc
VLVery low00.10.2
LLow0.10.250.4
MMedium0.30.50.7
HHigh0.60.750.9
VHVery high0.80.91.0
Table 7. Data of the basic events.
Table 7. Data of the basic events.
BE(Xi)Aggregated Fuzzy Number (M) μ L μ R FPSP(Xi)Rank
abcd
X10.71950.83960.89940.95970.250430.905080.82730.043161
X20.70000.82500.87500.95000.266670.883720.80850.037712
X30.50450.67050.67050.83640.424950.717350.64620.013113
X40.44420.62010.62010.79610.472670.676970.60220.009915
X50.37400.56170.56170.74940.527060.630950.55190.007148
X60.48310.65260.65260.82210.441980.702940.63050.011874
X70.43830.61530.61530.79220.477240.673100.59790.009646
X80.40780.58280.58280.75780.504010.644930.57050.008077
Table 8. Probability of loss of function (probability of failure) of the cryogenic temperature impact test system.
Table 8. Probability of loss of function (probability of failure) of the cryogenic temperature impact test system.
Inability to Control Temperature via Refrigerant—Part 1Inability to Control Temperature via Refrigerant—Part 2
Minimal cut setK1K2K3K4K5K6K7K8
Basic event34516782
P(Ci)0.011310.009910.007140.043160.011870.009640.008070.03771
P(T)0.0012890.00023
Probability of loss of function0.00152
Disclaimer/Publisher’s Note: The statements, opinions and data contained in all publications are solely those of the individual author(s) and contributor(s) and not of MDPI and/or the editor(s). MDPI and/or the editor(s) disclaim responsibility for any injury to people or property resulting from any ideas, methods, instructions or products referred to in the content.

Share and Cite

MDPI and ACS Style

Bae, J.I.; Park, Y.I.; Kim, J.-H. Quantitative Reliability Evaluation for Cryogenic Impact Test Equipment. Appl. Sci. 2025, 15, 11280. https://doi.org/10.3390/app152011280

AMA Style

Bae JI, Park YI, Kim J-H. Quantitative Reliability Evaluation for Cryogenic Impact Test Equipment. Applied Sciences. 2025; 15(20):11280. https://doi.org/10.3390/app152011280

Chicago/Turabian Style

Bae, Jae Il, Young IL Park, and Jeong-Hwan Kim. 2025. "Quantitative Reliability Evaluation for Cryogenic Impact Test Equipment" Applied Sciences 15, no. 20: 11280. https://doi.org/10.3390/app152011280

APA Style

Bae, J. I., Park, Y. I., & Kim, J.-H. (2025). Quantitative Reliability Evaluation for Cryogenic Impact Test Equipment. Applied Sciences, 15(20), 11280. https://doi.org/10.3390/app152011280

Note that from the first issue of 2016, this journal uses article numbers instead of page numbers. See further details here.

Article Metrics

Back to TopTop