Key Segment Identification Based on an Improved FP-Growth Algorithm and Segment-Related Network
Abstract
1. Introduction
2. Improved FP-Growth Algorithm
2.1. FP-Growth Algorithm
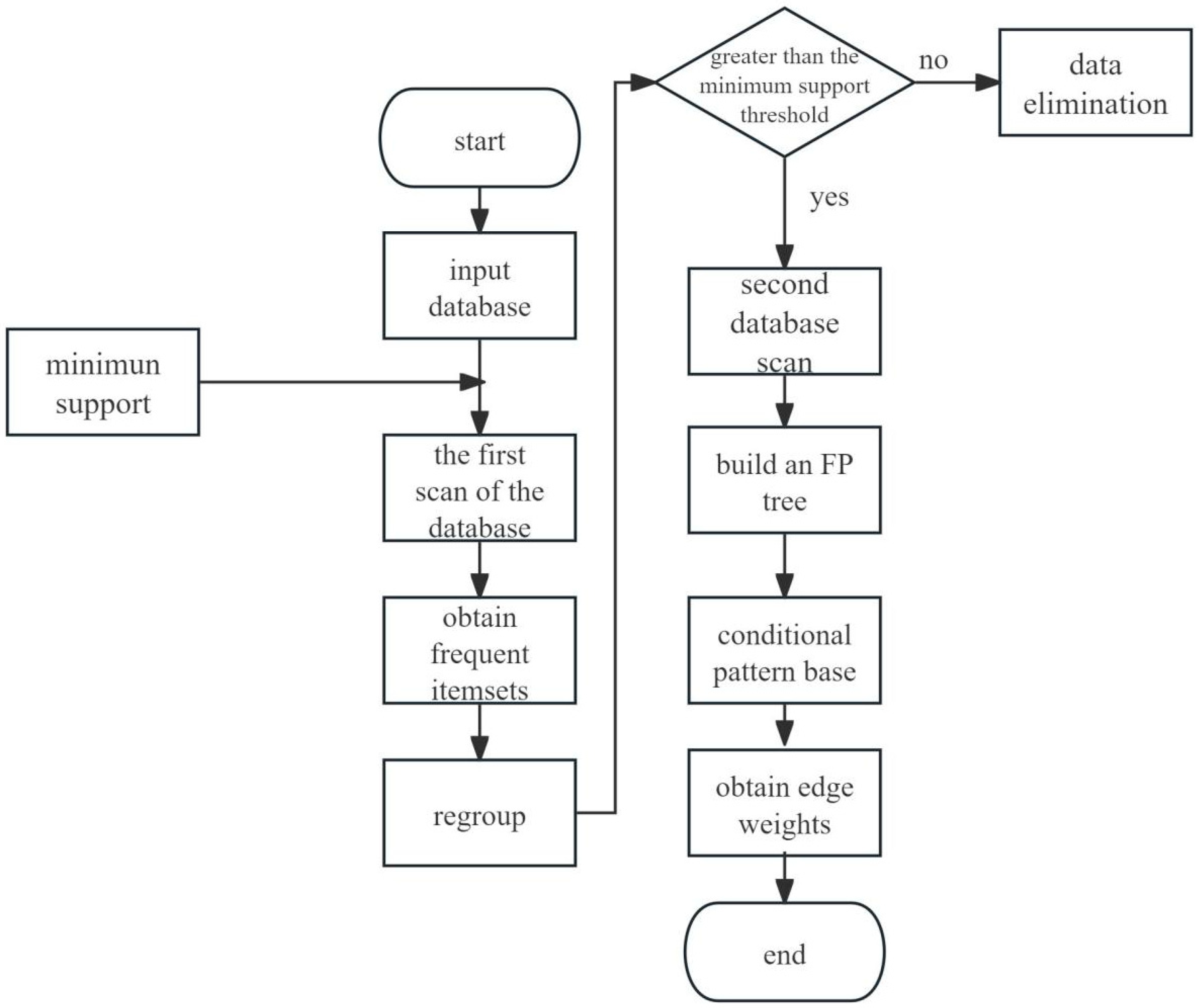
2.2. Improved Method
2.3. Algorithm Validation
- (1)
- Reliability verification
- (2)
- Timeliness validation
3. Network Construction
3.1. Air Route Network Construction
3.2. Segment-Related Network Construction
4. Key Node Identification Based on the Segment-Related Network
4.1. Identification of Key Segments Based on Local Centrality
4.2. Identification of Key Segments Based on Global Centrality
5. Conclusions
6. Future Research Directions
- (1)
- Limitations of Existing Methods
- (2)
- Future Research Directions
Author Contributions
Funding
Data Availability Statement
Conflicts of Interest
References
- Kitsak, M.; Gallos, L.K.; Havlin, S.; Liljeros, F.; Muchnik, L.; Stanley, H.E.; Makse, H.A. Identification of influential spreaders in complex networks. Nat. Phys. 2010, 6, 888–893. [Google Scholar] [CrossRef]
- Chen, D.; Lü, L.; Shang, M.S.; Zhang, Y.C.; Zhou, T. Identifying influential nodes in complex networks. Phys. A Stat. Mech. Its Appl. 2012, 391, 1777–1787. [Google Scholar] [CrossRef]
- Bae, J.; Kim, S. Identifying and ranking influential spreaders in complex networks by neighborhood coreness. Phys. A Stat. Mech. Its Appl. 2014, 395, 549–559. [Google Scholar] [CrossRef]
- Yan, L.; Chen, Z.; Zhang, Q. Analysis of key nodes in China s aviation network based on the degree centrality indicator and clustering coefficient. CAAI Trans. Intell. Syst. 2016, 11, 586–593. [Google Scholar]
- Wang, H.; Song, Z.; Wen, R.; Zhao, Y.F. Study on evolution characteristics of air traffic situation complexity based on complex network theory. Aerosp. Sci. Technol. 2016, 58, 518–528. [Google Scholar] [CrossRef]
- Belkoura, S.; Cook, A.; Peña, J.M.; Zanin, M. On the multi-dimensionality and sampling of air transport networks. Transp. Res. Part E Logist. Transp. Rev. 2016, 94, 95–109. [Google Scholar] [CrossRef]
- Wang, H.Y.; Xu, X.H.; Zhao, Y.F. Empirical analysis of aircraft clusters in air traffic situation networks. Proc. Inst. Mech. Eng. Part G J. Aerosp. Eng. 2017, 231, 1718–1731. [Google Scholar] [CrossRef]
- Xu, K.; Xiao, C.; Yang, Y. Directed weighted analysis of Chinese urban aviation network based on complex network theory. Sci. Technol. Eng. 2021, 21, 15669–15673. [Google Scholar]
- Ren, X.; Yang, L. Vulnerability analysis of China air cargo transportation network. J. Saf. Environ. 2020, 20, 840–848. [Google Scholar]
- Li, Y.; Liang, C.; Dai, F. Key node identification and invulnerability analysis of China’s air route network. China Saf. Sci. J. 2020, 30, 115–121. [Google Scholar]
- Li, Y.; Liang, C. Research on key node identification and damage resistance of airway network based on TOPSIS fusion method. Flight Dyn. 2022, 40, 83–87. [Google Scholar]
- Kang, R.; Yang, K. Key node identification and risk propagation of aircraft departure control. J. Sichuan Univ. (Nat. Sci. Ed.) 2023, 60, 013003. [Google Scholar]
- Wang, X.; Zhang, S. Identification and Robustness Analysis of Aviation Network Influence Nodes. Sci. Technol. Eng. 2019, 19, 297–302. [Google Scholar]
- Ding, J.; Wang, J. Route Importance Assessment Method Based on Edge Weight and Agglomeration Coefficient. Comput. Appl. Softw. 2021, 38, 39–44. [Google Scholar]
- Duan, D.; Zhan, R. Evolution mechanism of no de imp ortance based on the information ab out cascading failures in complex networks. Acta Phys. Sin. 2014, 63, 385–393. [Google Scholar]
- Morone, F.; Makse, H.A. Influence maximization in complex networks through optimal percolation. Nature 2015, 524, 65–68. [Google Scholar] [CrossRef] [PubMed]
- Cheng, G.; Lu, Y.; Zhang, M.; Huang, J.C. Node importance evaluation and network vulnerability analysis on complex network. J. Natl. Univ. Def. Technol. 2017, 39, 120–127. [Google Scholar]
- Du, W.B.; Zhang, M.Y.; Zhang, Y.; Cao, X.B.; Zhang, J. Delay causality network in air transport systems. Transp. Res. Part E: Logist. Transp. Rev. 2018, 118, 466–476. [Google Scholar] [CrossRef]
- Wang, Z.K.; Wen, X.X.; Wu, M.G. Identification of key nodes in aircraft state network based on complex network theory. IEEE Access 2019, 7, 60957–60967. [Google Scholar] [CrossRef]
- Feng, X.; Jia, H. Aviation network robustness considering node failure and edge failure. J. Beijing Jiaotong Univ. 2021, 45, 84–92. [Google Scholar]
- Zhao, L.; Wang, J.Q.; Deng, M.; Huang, J. Spatial-temporal autocorrelation model of road network based on travelling time. J. Cent. South Univ. (Sci. Technol.) 2012, 43, 4114–4122. [Google Scholar]
- Zou, Z.; Mao, B.; Gong, Q.; Hao, H. Failure Correlation Analysis of Urban Road Network. J. Transp. Syst. Eng. Inf. Technol. 2009, 9, 110–114. [Google Scholar]
- Dong, J.; Zhang, Y.; Zhang, Z.; Kuang, X. Principal Component Analysis of Dependency of Urban Intersections. J. Southwest Jiaotong Univ. 2003, 16, 619–622. [Google Scholar]
- Zhang, J.; Ren, G. Spatio-temporal Correlation Analysis of Urban Traffic Congestion Diffusion. J. Transp. Syst. Eng. Inf. Technol. 2015, 15, 175–183. [Google Scholar]
- Liu, D.H.; Zhao, X.; Zhao, J.P. Dynamic association network analysis of tower crane accident causation based on improved Apriori algorithm. Saf. Environ. Eng. 2023, 30, 106–112. [Google Scholar]
- Qiao, Y.; Wang, L. Simulation of Parallel FP Growth Mining Algorithm for Data Point Location. Comput. Simul. 2023, 40, 501–505. [Google Scholar]
- Xie, Z.; Zou, X.; Zhang, W. High-Efficient Parameter-Pruning Algorithm of Decision Tree for Large Dataset. Comput. Eng. 2024, 50, 156–165. [Google Scholar]
- Xu, X.; Tan, S.; Liu, J.; Shi, Y. User Location Prediction Based on Parallel Pattern Mining and Path Matching. J. Northeast. Univ. Nat. Sci. 2020, 41, 767–770, 777. [Google Scholar]
- Frequent ItemSet Mining DataSet Repository. Available online: http://fimi.ua.ac.be/data/ (accessed on 9 June 2025).
- Huang, Y.; Wu, Z.; Zhao, M. Quality Certification, Gift Box Packaging and Online Consumption Premium of Agricultural Products: Data Mining and Analysis of Apple Products Based on JD.com Platform. Nankai Bus. Rev. 2025, 28. [Google Scholar]
- Amankwah-Nkyi, K.; Hernandez, S.; Mitra, S.K. Highway-Transportation-Asset Criticality Estimation Leveraging Stakeholder Input Through an Analytical Hierarchy Process (AHP). Sustainability 2025, 17, 5212. [Google Scholar] [CrossRef]










| Dataset | Transactions Number | Transaction Items Number |
|---|---|---|
| Webdocs | 1,692,082 | 5,267,656 |
| Data Size | Algorithm | Item 1 Set | Item 2 Set | Item 3 Set |
|---|---|---|---|---|
| 10 M | FP-Growth | 19 | 34 | 5 |
| Improved method | 19 | 34 | 5 | |
| 30 M | FP-Growth | 15 | 34 | 5 |
| Improved method | 15 | 34 | 5 |
| Segment | 09:00 | 10:00 | 11:00 | … | 20:00 |
|---|---|---|---|---|---|
| ALGAG-P284 | 21 | 17 | 18 | 12 | |
| … | |||||
| OSNOV-PUNIR | 5 | 7 | 12 | 6 | |
| … | |||||
| P166-P118 | 10 | 13 | 15 | 5 |
| No. | Segment | Segment | Correlation |
|---|---|---|---|
| 1 | P166-P118 | ALGAG-P284 | 0.060 |
| 2 | P166-P118 | OSNOV-PUNIR | 0.041 |
| 3 | P166-P118 | PUNIR-IRTAT | 0.056 |
| 4 | P166-P118 | IRTAT-ATAGA | 0.090 |
| 5 | P166-P118 | ATAGA-CON | 0.145 |
| … | … | … | … |
| 8252 | AGVIL-LIPNO | NLG-SAREX | 0.234 |
| 8253 | AGVIL-LIPNO | NLG-SAREX | 0.235 |
| 8254 | NLG-UBLIM | NLG-SAREX | 0.718 |
| 8255 | NLG-UBLIM | NLG-SAREX | 0.803 |
| 8256 | NLG-SAREX | CON-SAREX | 0.921 |
| No. | Segment | Segment | Correlation |
|---|---|---|---|
| 1 | NLG-UDUTI | CON-SAREX | 0.9858 |
| 2 | P50-POU | AGVIL-OSNOV | 0.9830 |
| 3 | GLN-ZUH | AGVIL-LIPNO | 0.9795 |
| 4 | AVPAM-GYA | P420-YIN | 0.9545 |
| 5 | GYA-POU | NLG-UBLIM | 0.9474 |
| … | … | … | … |
| 695 | NLG-ZUH | SHK-ZUH | 0.5165 |
| 696 | POU-SHL | AVBEP-SUMDO | 0.5155 |
| CV | D | B | E | Pr | |
|---|---|---|---|---|---|
| D | 1 | 0 | 0 | 0 | 1 |
| B | 2 | 1 | 0 | 2 | 5 |
| E | 2 | 2 | 1 | 2 | 7 |
| Pr | 2 | 0 | 0 | 1 | 3 |
Disclaimer/Publisher’s Note: The statements, opinions and data contained in all publications are solely those of the individual author(s) and contributor(s) and not of MDPI and/or the editor(s). MDPI and/or the editor(s) disclaim responsibility for any injury to people or property resulting from any ideas, methods, instructions or products referred to in the content. |
© 2025 by the authors. Licensee MDPI, Basel, Switzerland. This article is an open access article distributed under the terms and conditions of the Creative Commons Attribution (CC BY) license (https://creativecommons.org/licenses/by/4.0/).
Share and Cite
Tang, H.; Wen, X.; Zhang, M.; Wang, Z. Key Segment Identification Based on an Improved FP-Growth Algorithm and Segment-Related Network. Appl. Sci. 2025, 15, 10732. https://doi.org/10.3390/app151910732
Tang H, Wen X, Zhang M, Wang Z. Key Segment Identification Based on an Improved FP-Growth Algorithm and Segment-Related Network. Applied Sciences. 2025; 15(19):10732. https://doi.org/10.3390/app151910732
Chicago/Turabian StyleTang, Huiqi, Xiangxi Wen, Mingyu Zhang, and Zekun Wang. 2025. "Key Segment Identification Based on an Improved FP-Growth Algorithm and Segment-Related Network" Applied Sciences 15, no. 19: 10732. https://doi.org/10.3390/app151910732
APA StyleTang, H., Wen, X., Zhang, M., & Wang, Z. (2025). Key Segment Identification Based on an Improved FP-Growth Algorithm and Segment-Related Network. Applied Sciences, 15(19), 10732. https://doi.org/10.3390/app151910732

