AI-Driven Multi-Objective Optimization and Decision-Making for Urban Building Energy Retrofit: Advances, Challenges, and Systematic Review
Abstract
1. Introduction
| Author | Year | Review Type | ML | UBEM | Retrofit | Key Contributions | |
|---|---|---|---|---|---|---|---|
| [2] | Swan & Ugursal | 2009 | Foundational UBEM Review | × | ✓ | × | Early archetype-driven simulation of residential energy use; foundation for bottom-up UBEM |
| [14] | Reinhart & Cerezo Davila | 2016 | Pioneering UBEM Field Review | × | ✓ | × | First field-wide UBEM review; scoped archetypes, scales, limitations and outlook |
| [25] | Kristensen & Hedegaard | 2018 | Archetype Calibration Review | × | ✓ | △ | Developed calibration workflow for building archetypes; useful for UBEM parameter tuning |
| [26] | Wei et al. | 2018 | UBEM Simulation and Framework Integration | ✓ | ✓ | × | Combined ML and UBEM simulation; discussed real-time forecasting and policy alignment |
| [29] | Ahmad et al. | 2018 | Energy Equity and Urban Energy | ✓ | ✓ | × | Reviewed urban energy equity with ML and socio-demographic modeling; emerging UBEM link |
| [33] | Mauree et al. | 2019 | Climate Adaptation Review | × | ✓ | × | Assessment methods for climate-responsive cities; UHI and outdoor-indoor coupling focus |
| [30] | Abbasabadi & Ashayeri | 2019 | Urban Energy Systems Review | × | ✓ | × | Energy system modeling at urban scale; partial UBEM scope with techno-economic emphasis |
| [17] | Ang et al. | 2020 | UBEM Use Case Review | × | ✓ | × | Reviewed practical applications of UBEM; focused on policy and planning use cases |
| [8] | Fathi et al. | 2020 | ML for Urban Energy Forecasting | ✓ | ✓ | × | Systematic ML method review for urban energy forecasting; highlighted DL and ensemble models |
| [18] | Johari et al. | 2020 | Tool-Centered UBEM Review | × | ✓ | × | Reviewed UBEM tools (CitySim, TEASER, etc.); simulation comparatives without ML discussion |
| [23] | Ferrando et al. | 2020 | LCA-Oriented Urban Retrofit Review | △ | ✓ | ✓ | Mapped LCA models with retrofit strategies in urban context; focused on emissions tracking |
| [15] | Malhotra et al. | 2022 | GIS/BIM Workflow Review | × | ✓ | × | Classified information modeling approaches and toolchains for UBEM |
| [22] | Li et al. | 2023 | Hybrid ML + Physics Modeling Review | ✓ | ✓ | × | Combines physical simulation with DL for urban-scale prediction and design optimization |
| [21] | Mousavi et al. | 2023 | ML for Retrofit Optimization | ✓ | × | ✓ | Summarized ML applications for energy prediction and optimization in retrofitting |
| [24] | Kong et al. | 2023 | General UBEM Framework Review | × | ✓ | × | Introduced a structured UBEM typology; emphasized integration and classification of approaches |
| [27] | Suppa & Ballarini | 2023 | Multi-Criteria Retrofit Review | △ | ✓ | ✓ | Reviewed retrofit scenarios with environmental and economic trade-offs; limited ML framing |
| [28] | Shu & Zhao | 2023 | Embodied Carbon Stock Modeling | × | × | ✓ | Stock-level carbon modeling; relevant to retrofit lifecycle assessments, not UBEM |
| [19] | Manandhar et al. | 2023 | Urban Energy Use Method Review | × | ✓ | × | Tool-based review of urban energy modeling; partial UBEM; focused on simulation methods |
| [16] | Salvalai et al. | 2024 | Simulation Tool Comparison | × | ✓ | × | Compared UBEM platforms and simulation tools; ML integration not emphasized |
| [20] | Zhang et al. | 2024 | Data-Driven UBEM Forecasting | ✓ | ✓ | × | Analyzed ML methods in UBEM from prediction to optimization; lacks socio-technical integration |
| [32] | Mondal et al. | 2024 | Data-Driven UBEM under Extreme Heat | ✓ | ✓ | × | Focused on data-driven UBEM in extreme heat; emphasized ML method adaptation and gaps |
| [31] | Xu et al. | 2024 | District Energy Modeling Comparison | × | △ | × | Compared district energy models; UBEM considered as one of several simulation layers |
| This Study… | 2025 | ML-focused Retrofit Strategy Framework | ✓ | ✓ | ✓ | Builds an ML-centered framework for optimizing UBER strategies, bridging prediction, MOO, and scalable urban planning |
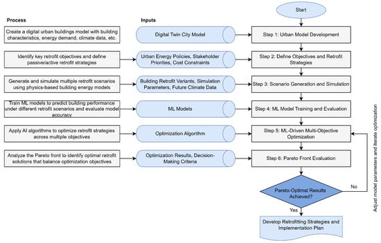
2. Methodology and Results
3. AI-Driven Multi-Objective Optimization for Urban Building Energy Retrofit
3.1. Optimization Objectives and Retrofit Strategies
3.2. ML and AI Methods for UBER
3.2.1. Supervised Learning: Mainstream Algorithms and Applications
3.2.2. Unsupervised and Hybrid Learning: Archetype Classification and Data Structuring
3.2.3. Deep Learning and Spatiotemporal Models
3.2.4. Reinforcement Learning and Adaptive Control
3.2.5. Comparative Analysis of ML Models
3.3. Representative Applications of AI-Driven Multi-Objective Optimization in Urban Building Energy Retrofit
| Ref. | Authors | Building Type | Retrofitting Strategies | Objective Function | Method |
|---|---|---|---|---|---|
| [50] | Li et al. | Office, Commercial | Building envelope | Energy consumption | ML + MOO + SHAP (BR/ETR/RFR/GBR/ADB/XGB + GA + SHAP)) |
| [45] | Li et al. | Mixed-use | Building envelope | Energy consumption | ML + SHAP (Lasso/Ridge/SVM/KNN/DNN/RF/GBDT/LightGBM/XGB + SHAP) |
| [34] | Tao et al. | Commercial | Building morphology | FIPV application | ML + SHAP + MOO (RF + SHAP + NSGA-II) |
| [39] | Luo et al. | Campus | Envelope characteristics | Energy consumption | ML + MOO + TOPSIS (ANN + NSGA-II + TOPSIS) |
| Mechanical system set points | Carbon emission | ||||
| HVAC system set points | LCC | ||||
| [5] | Ali et al. | Residential | Construction characteristics | Energy consumption | ML + SHAP (XGB/LGBM/GB/HGB/RF/NN/DT/LR/KNN/SVM + SHAP) |
| Internal gains | |||||
| Occupancy density | |||||
| Heating or cooling systems | |||||
| [104] | Yu et al. | Residential | Courtyard | Energy consumption | ML + MOO (LightGBM + GA) |
| Daylight | |||||
| [46] | Hey et al. | Residential | Retrofit strategies | Energy consumption | ML + MOO (ANN/DNN + GA) |
| Energy | |||||
| [40] | Thrampoulidis et al. | Residential | Building envelope | GHG emission | ML (ANN) |
| Energy system selection | Life cycle cost | ||||
| PV capacity | |||||
| HVAC systems | |||||
| [99] | Veisi et al. | Urban block | Urban morphology | Solar radiation | ML + MOO (ANN + NSGA-II) |
| Volume | |||||
| [38] | Zhang et al. | Residential | Retrofit strategies | Retrofit emissions | ML + MOO + TOPSIS (ANN + GA + TOPSIS) |
| Retrofit costs | |||||
| [9] | Zygmunt et al. | Residential | Building envelope | Energy consumption | ML (ANN) |
| HVAC systems | |||||
| [37] | Wenninger and Wiethe | Residential | Energy source type | Energy consumption | ML (ANN/D-vine copula quantile regression/Extreme GB/RF/SVF) |
| Insulation | |||||
| Living space | |||||
| [7] | Thrampoulidis et al. | Residential | Building envelope | Carbon emission | ML + MOO + TOPSIS (ANN + NSGA-II + TOPSIS) |
| Energy systems | Total cost | ||||
| [1] | Nutkiewicz et al. | Mixed-use | Window retrofit | Energy consumption | DL (LSTM/RNN) |
| Switch to LED bulbs | |||||
| [36] | Li and Yao | Mixed-use | Building envelope | Energy consumption | ML (SVR/RF/GB/ANN)) |
| HVAC system heating efficiency | |||||
| Ventilation method | |||||
| Internal gains | |||||
| [3] | Ali et al. | Residential | Building envelope | EUI saving | ML (DR/NN/DT/RT/GB/KNN) |
| Heating efficiency | Carbon | ||||
| Main space heating fuel | Retrofit cost | ||||
| Main water heating fuel | |||||
| Hot water efficiency | |||||
| Low energy lighting percent | |||||
| Solar hot water heating | |||||
| Solar PV |
3.4. ML-Enabled Urban Building Energy Modeling Platforms
4. Emerging Trends in AI for Urban Building Energy Retrofit
4.1. Spatial Analytics and Urban Morphology Modeling
4.2. ML-Based Energy Forecasting Under Future Climates
4.3. Spatiotemporal Coupling for District-Level Planning
5. Challenges and Research Directions
5.1. Advancing Algorithmic Diversity and Hybrid Modeling
5.2. Climate-Aware Modeling and Resolution Gaps
5.3. Platform Interoperability and Deployment Barriers
5.4. Data, Decision Support, and Real-World Validation
5.5. Limitations and Critical Barriers
6. Conclusions
Author Contributions
Funding
Institutional Review Board Statement
Informed Consent Statement
Data Availability Statement
Conflicts of Interest
Abbreviations
| ADB | AdaBoost |
| AI | Artificial Intelligence |
| ANN | Artificial Neural Network |
| CNN | Convolutional Neural Network |
| DA | domain adaptation |
| DL | Deep Learning |
| DRL | Deep Reinforcement Learning |
| DT | Decision Tree |
| EUI | Energy Use Intensity (kWh/(m2·a)) |
| FIPV | Facade-integrated Photovoltaics |
| GA | Genetic Algorithm |
| GAN | Generative Adversarial Network |
| GB | Gradient Boosting |
| GBDT | Gradient Boosted Decision Tree |
| GNN | Graph Neural Network |
| BPNN GRU | Gated Recurrent Unit |
| IRR | Internal Rate of Return |
| KNN | K-Nearest Neighbor |
| LCC | Life Cycle Cost ($/m2) |
| LCCE | Life Cycle Carbon Emission (kg CO2e/m2) |
| LightGBM | Light Gradient Boosting Machine |
| LIME | Local Interpretable Model-Agnostic Explanation |
| LR | Linear Regression |
| LSTM | Long Short-Term Memory |
| MAPE | Mean Absolute Percentage Error |
| MAE | Mean Absolute Error |
| MARL | Multi-Agent Reinforcement Learning |
| ML | Machine Learning |
| MLP | Multi-Layer Perceptron |
| MLR | Multiple Linear Regression |
| MOO | Multi-objective Optimization |
| MPC | Model Predictive Control |
| NSGA-II/III | Non-dominated Sorting Genetic Algorithm II/III |
| PSO | Particle Swarm Optimization |
| R2 | Coefficient of Determination |
| RNN | Recurrent Neural Network |
| RF | Random Forest |
| RMSE | Root Mean Square Error |
| SHAP | SHapley Additive exPlanations |
| SRRC | Standardized Rank Regression Coefficients |
| ST-GCN | Spatiotemporal Graph Convolutional Network |
| SVR | Support Vector Regression |
| SVC | Support Vector Classifier |
| TOPSIS | Technique for Order Preference by Similarity to Ideal Solution |
| UBEM | Urban Building Energy Modeling |
| UBER | Urban Building Energy Retrofit |
| UHI | Urban Heat Island |
| XAI | Explainable Artificial Intelligence |
| XGB | XGBoost (eXtreme Gradient Boosting) |
Appendix A. Classification of the 67 Reviewed Articles
| No. | Reference | Year | Journal | ML Method | Building Type / Application | Main Contribution / Focus | Title |
|---|---|---|---|---|---|---|---|
| MOO / ML-Driven Multi-Objective Optimization | |||||||
| 1 | Thrampoulidis et al. [7] | 2021 | Appl. Energy | GA + ANN + TOPSIS | Residential | Surrogate-assisted multi-objective retrofit optimization | ML-based surrogate model (ANN) enables rapid, near-optimal multi-objective retrofit solutions using GA, validated at city scale (Zurich) |
| 2 | Zhang et al. [38] | 2022 | Buildings | GA + ANN + TOPSIS | Residential | Data-driven MOO retrofit decision | ML-based framework combining ANN prediction, GA optimization, and TOPSIS multi-criteria selection for energy-efficient residential retrofit planning in Canada |
| 3 | Veisi et al. [99] | 2022 | Sustain. Cities Soc. | NSGA-II + ANN | Urban block | Multi-objective optimization of urban block morphology for max solar gain, min volume; ANN surrogate for fast prediction | Using intelligent multi-objective optimization and artificial neural networking to achieve maximum solar radiation with minimum volume in the archetype urban block |
| 4 | Hey et al. [46] | 2023 | J. Build. Perform. Simul. | GA+ANN/DNN | Residential (urban housing stock) | Surrogate modeling + MOO for urban building retrofit considering household carbon valuation and policy scenarios | Surrogate optimization of energy retrofits in domestic building stocks using household carbon valuations |
| 5 | Yu et al. [104] | 2023 | Buildings | GA + LightGBM | Urban courtyard | ML-aided multi-objective optimization and fast classification for courtyard energy and daylight performance | A Machine Learning-Based Approach to Evaluate the Spatial Performance of Courtyards—A Case Study of Beijing’s Old Town |
| 6 | Luo et al. [39] | 2024 | Build. Simul. | NSGA-II + ANN + TOPSIS | Campus | MOO energy-efficient retrofit determination considering model uncertainty with hybrid UBEM, ANN surrogate, NSGA-II optimization, and TOPSIS decision-making | Multi-objective optimal energy-efficient retrofit determination using hybrid urban building energy model: Considering uncertainties between models |
| 7 | Li et al. [50] | 2025 | Build. Environ. | GA + ML + SHAP | Office, Commercial | Ensemble surrogate models (BR, ETR, RFR, GBR, ADB, XGB), UHI-adjusted multi-objective retrofit optimization, feature attribution (SHAP) | Data-driven optimization reveals the impact of Urban Heat Island effect on the retrofit potential of building envelopes |
| 8 | Hou et al. [79] | 2025 | IEEE Trans. Ind. Appl. | DRL | Building energy management | Interval MOO via DRL | Interval Multi-Objective Optimization for Low-Carbon Building Energy Management System Upon Deep Reinforcement Learning |
| Random Forest (RF) / Tree-based ML | |||||||
| 9 | Ma and Cheng [137] | 2016 | Appl. Energy | Random Forests | Residential (NYC, block group scale) | Influential features for regional EUI | Identifying the influential features on the regional energy use intensity of residential buildings based on Random Forests |
| 10 | Wang et al. [93] | 2022 | Build. Environ. | k-means, RF | Urban-scale UBEM, residential/non-residential | Non-archetype urban parameter estimation | An innovative method to predict the thermal parameters of construction assemblies for urban building energy models |
| 11 | Lan et al. [51] | 2022 | Sustain. Cities Soc. | ANN, RF, KNN, LDA, NB | Mixed-use | Urban morphology, solar potential | Understanding the relationship between urban morphology and solar potential in mixed-use neighborhoods using machine learning algorithms |
| 12 | Nyawa et al. [62] | 2023 | Ann. Oper. Res. | DT, RF, GBoost, AdaBoost, LR, NB, SVC, ANN | Residential | Retrofit decision prediction, transparent ML | Transparent machine learning models for predicting decisions to undertake energy retrofits in residential buildings |
| 13 | Gao and Yang [119] | 2023 | IEEE Access | SVM, RF, DT, GB, K-means | Residential | Energy consumption evaluation, data-driven | Construction and research of a data-driven energy consumption evaluation model for urban building operation |
| 14 | Alvarez-Sanz et al. [6] | 2024 | J. Build. Eng. | RF, XGB, Extra Trees | Residential | Heating demand, feature ranking | Ranking building design and operation parameters for residential heating demand forecasting with machine learning |
| 15 | Tao et al. [34] | 2024 | Sustain. Cities Soc. | RF | Commercial | FIPV optimization, urban morphology impact | Assessing urban morphology’s impact on solar potential of high-rise facades in Hong Kong using machine learning |
| 16 | Ali et al. [5] | 2024 | Energy Build. | XGB, LightGBM, GB, RF, NN, DT, LR, KNN, SVM | Residential | Energy performance prediction, retrofit analysis | Urban building energy performance prediction and retrofit analysis using data-driven machine learning approach |
| 17 | Xu et al. [138] | 2024 | Energy | RF + meta-heuristic (AOA, ALO, etc.) | Residential (heating energy, China) | Hybrid RF with meta-heuristic optimizers for daily heating energy prediction | Predicting daily heating energy consumption in residential buildings through integration of random forest model and meta-heuristic algorithms |
| 7 | Li et al. [50] | 2025 | Build. Environ. | BR, ETR, RFR, GBR, ADB, XGB | Office, Commercial | UHI impact, envelope retrofit optimization | Data-driven optimization reveals the impact of Urban Heat Island effect on the retrofit potential of building envelopes |
| XGBoost / LightGBM / Boosting | |||||||
| 18 | Sauer et al. [58] | 2022 | Evolving Systems | XGB+Jaya | Residential | Heating/cooling load prediction | Extreme gradient boosting model based on improved Jaya optimizer applied to forecasting energy consumption in residential buildings |
| 19 | Alshboul et al. [59] | 2022 | Sustainability | XGB, DNN, RF | Green buildings | Construction cost prediction | Extreme Gradient Boosting-Based Machine Learning Approach for Green Building Cost Prediction |
| 20 | Zhang et al. [117] | 2023 | Energy | LightGBM, XGB, RF, SVR | Residential | GHG estimation, explainable AI | Data-driven estimation of building energy consumption and GHG emissions using explainable artificial intelligence |
| 5 | Yu et al. [104] | 2023 | Buildings | LightGBM | Urban (Courtyard) | Spatial performance, ML-based evaluation | A Machine Learning-Based Approach to Evaluate the Spatial Performance of Courtyards—A Case Study of Beijing’s Old Town |
| 21 | Guo et al. [60] | 2023 | Build. Environ. | SVR, RF, LightGBM, … | Residential | Feature selection, hyperparameter optimization | TPE-LightGBM achieved highest accuracy for heating/cooling load prediction (RMSE: 0.2714/0.1901) |
| 22 | Amiri et al. [135] | 2023 | Energy and Buildings | XGBoost, SHAP | Commercial and residential (Philadelphia, USA, scenario planning) | ML-driven scenario modeling for city-scale energy forecasts; interpretable feature attribution with SHAP; supports granular urban energy planning | Investigating the application of a commercial and residential energy consumption prediction model for urban Planning scenarios with Machine Learning and Shapley Additive explanation methods |
| 23 | Zhang et al. [20] | 2024 | Appl. Energy | Bayesian opt., LightGBM | Urban | Urban form, multi-objective optimization | Machine learning-based urban form optimization using LightGBM and Bayesian optimization |
| 24 | Li et al. [45] | 2024 | J. Build. Eng. | Lasso, Ridge, SVR, KNN, DNN, RF, GBDT, LightGBM, XGB | Mixed-use | Urban morphological impacts, explainable ML | Assessing the impacts of urban morphological factors on urban building energy modeling based on spatial proximity analysis and explainable machine learning |
| ANN / DNN / MLP | |||||||
| 25 | Zygmunt et al. [9] | 2021 | Energies | ANN | Residential | UBEM, Polish building stock | Application of Artificial Neural Networks in the Urban Building Energy Modelling of Polish Residential Building Stock |
| 26 | Zhang et al. [122] | 2021 | Build. Environ. | ANN | Residential | Neighborhood effects, UBEM | Virtual dynamic coupling of computational fluid dynamics-building energy simulation-artificial intelligence: Case study of urban neighbourhood effect on buildings’ energy demand |
| 1 | Thrampoulidis et al. [7] | 2021 | Appl. Energy | ANN | Residential | Surrogate model, retrofit optimization | A machine learning-based surrogate model to approximate optimal building retrofit solutions |
| 27 | Wenninger and Wiethe [37] | 2021 | Bus. Inf. Syst. Eng. | ANN, D-vine copula, XGB, RF, SVR | Residential | Energy performance, benchmarking | Benchmarking energy quantification methods to predict heating energy performance of residential buildings in Germany |
| 2 | Zhang et al. [38] | 2022 | Buildings | ANN | Residential | Surrogate decision support, retrofits | Artificial Neural Network for Predicting Building Energy Performance: A Surrogate Energy Retrofits Decision Support Framework |
| 28 | Veisi et al. [99] | 2022 | Sustain. Cities Soc. | ANN | Urban block | Solar optimization, volume minimization | Using intelligent multi-objective optimization and artificial neural networking to achieve maximum solar radiation with minimum volume in the archetype urban block |
| 29 | Xu et al. [68] | 2022 | Energy | MLP, MLP+BBO, MLP+GA, MLP+PSO, MLP+ACO, MLP+ES, MLP+PBIL | Residential | Heating/cooling load prediction and optimization | Prediction and optimization of heating and cooling loads in a residential building based on multi-layer perceptron neural network and different optimization algorithms |
| 30 | Thrampoulidis et al. [40] | 2023 | Appl. Energy | ANN | Residential | Surrogate model, optimal retrofit solution | Approximating optimal building retrofit solutions for large-scale retrofit analysis |
| 4 | Hey et al. [46] | 2023 | J. Build. Perform. Simul. | ANN, DNN | Residential | Surrogate optimization, carbon valuation | Surrogate optimization of energy retrofits in domestic building stocks using household carbon valuations |
| 31 | Lu et al. [116] | 2023 | J. Energy Eng. | LR, BP | Residential | Energy consumption forecasting | Energy Consumption Forecasting of Urban Residential Buildings in Cold Regions of China |
| 3 | Luo et al. [39] | 2024 | Build. Simul. | ANN | Campus | Energy-efficient retrofit, uncertainty analysis | Multi-objective optimal energy-efficient retrofit determination using hybrid urban building energy model |
| CNN / LSTM / Deep Learning / RNN | |||||||
| 32 | Koschwitz et al. [139] | 2018 | Energy | NARX-RNN, SVR | Urban heating | Heating demand forecasting | Heating demand forecasting using NARX-RNN |
| 33 | Kim et al. [150] | 2019 | Energy | CNN-LSTM neural network | Residential (individual households) | Hybrid CNN-LSTM model, lowest RMSE | Predicting residential energy consumption using CNN-LSTM neural networks |
| 34 | Fan et al. [69] | 2019 | Appl. Energy | Deep RNN, GRU, LSTM | Educational building | Advanced deep recurrent strategies | Assessment of deep recurrent neural network-based strategies for short-term building energy predictions |
| 35 | Alhussein et al. [142] | 2020 | IEEE Access | CNN-LSTM, LSTM | Individual household electricity load | Hybrid CNN-LSTM outperforms LSTM | Hybrid CNN-LSTM model for short-term individual household load forecasting |
| 36 | Luo et al. [72] | 2020 | Renew. Sustain. Energy Rev. | DNN | Commercial buildings | Feature extraction, adaptive DNN | Feature extraction and genetic algorithm enhanced adaptive deep neural network for energy consumption prediction in buildings |
| 37 | Fathi et al. [140] | 2020 | Sustainability | k-means, PCA, ARIMA, PolyReg, LSTM | Campus buildings (Florida) | AI-based campus energy prediction under climate scenarios | AI-based campus energy use prediction for assessing the effects of climate change |
| 38 | Koschwitz et al. [13] | 2020 | Energy Build. | NARX-RNN, SVR | Urban district heating | Long-term urban heating load prediction; scenario-based retrofit optimization | Data-driven long-term heating load predictions in urban district; compares NARX-RNN and SVR, evaluates impact of retrofit order scenarios |
| 39 | Li et al. [71] | 2021 | J. Build. Eng. | LSTM and variants | Mixed (60 bldgs, 4 climate zones) | LSTM variants for short-term energy prediction | Assessment of long short-term memory and its modifications for enhanced short-term building energy predictions |
| 40 | Wang et al. [70] | 2021 | Energy Build. | KNN, SVR, LSTM | Urban (539 res., 153 pub.) | Urban-scale energy load prediction | Urban building energy prediction at neighborhood scale |
| 41 | Wurm et al. [123] | 2021 | ISPRS Int. J. Geo-Inf. | Deep learning | Urban | Building stock data, remote sensing | Deep Learning-Based Generation of Building Stock Data from Remote Sensing for Urban Heat Demand Modeling |
| 42 | Luo et al. [10] | 2021 | Adv. Eng. Inform. | LSTM | Building energy forecasting | Adaptive LSTM with GA for energy prediction | Forecasting building energy consumption: Adaptive long-short term memory neural networks driven by genetic algorithm |
| 43 | Sun et al. [120] | 2022 | Energy Build. | DCNN | Glasgow | Urban big data for energy efficiency | Understanding building energy efficiency with administrative and emerging urban big data by deep learning in Glasgow |
| 44 | Chen et al. [92] | 2024 | Energy Build. | SimpleRNN, GRU, CNN | Residential | Carbon emission prediction, DL models | Robust multi-scale time series prediction for building carbon emissions with explainable deep learning |
| 45 | Pan et al. [90] | 2024 | J. Build. Perf. Simul. | biLSTM, LSTM, MLP, Linear, Naive | Urban (LA) | biLSTM surrogate modelling | Surrogate modelling for urban building energy simulation based on the bidirectional long short-term memory model |
| 46 | Geng et al. [11] | 2025 | Appl. Energy | CNN | Urban | BIPV potential, dense urban analysis | Assessing BIPV potential in dense urban areas using CNN models |
| GNN / GCN / Graph Neural Networks | |||||||
| 47 | Cheng et al. [130] | 2021 | Computing in Civil Engineering | STGCN (Spatio-Temporal GCN) | Campus-scale (Atlanta, US) | Inter-building dependency, STGCN | Urban building energy modeling: A time-series building energy consumption use simulation prediction tool based on graph neural network |
| 48 | Hu et al. [76] | 2022 | Appl. Energy | GCN (GNN) | Urban, multi-building | Time series forecasting via GNN | Times series forecasting for urban building energy consumption based on graph convolutional network |
| 49 | Hu et al. [76] | 2022 | Appl. Energy | ST-GCN, MLP, XGBoost, GRU, SVR | University campus (Atlanta, USA) | Spatio-temporal GCN, dependency | Times series forecasting for urban building energy consumption based on graph convolutional network |
| 50 | Halaçlı et al. [115] | 2023 | Proc. BuildSys | GNN | Residential neighborhood (zone-level) | Zone-level energy estimation, inter-zone dependencies | A Novel Graph Neural Network for Zone-Level Urban-Scale Building Energy Use Estimation |
| 51 | Vontzos et al. [77] | 2024 | Dynamics | GCN-LSTM, LSTM, CNN, MLP, HA | Multizone educational building (Greece) | GCN-LSTM outperforms, spatio-temporal | Estimating spatio-temporal building power consumption based on graph convolution network method |
| GAN / Generative Adversarial Networks | |||||||
| 52 | Huang et al. [129] | 2022 | Build. Environ. | GAN | Urban design/solar/wind | GAN-based urban performance surrogate | Accelerated environmental performance-driven urban design with generative adversarial network |
| 53 | Jiang et al. [128] | 2023 | Automation in Construction | GAN | Urban block layout | Generative site-embedded GAN for urban form | Building layout generation using site-embedded GAN model |
| 54 | Gan et al. [75] | 2024 | J. Comput. Design Eng. | GAN | Urban design | GAN for urban form/stylistic/energy optimization | UDGAN: A new urban design inspiration approach driven by using generative adversarial networks |
| Transformer / Temporal Fusion Transformer | |||||||
| 55 | Dai et al. [91] | 2025 | Appl. Energy | Transformer (TFT) | Urban building stock | Energy load prediction under climate | CityTFT: A temporal fusion transformer-based surrogate model for urban building energy modeling |
| Reinforcement Learning / Deep RL | |||||||
| 56 | Shen et al. [78] | 2022 | Appl. Energy | Multi-agent DRL | Building system/renewable | DRL optimization for energy system | Multi-agent deep reinforcement learning optimization framework for building energy system with renewable energy |
| 57 | Xu et al. [80] | 2024 | Buildings | RL | Residential hybrid energy | Comparative analysis RL for MOO | Comparative Analysis of Reinforcement Learning Approaches for Multi-Objective Optimization in Residential Hybrid Energy Systems |
| 8 | Hou et al. [79] | 2025 | IEEE Trans. Ind. Appl. | DRL | Building energy management | Interval MOO via DRL | Interval Multi-Objective Optimization for Low-Carbon Building Energy Management System Upon Deep Reinforcement Learning |
| Hybrid / Transfer Learning / Domain Adaptation | |||||||
| 58 | Nutkiewicz et al. [1] | 2021 | Adv. Appl. Energy | Hybrid simulation + ML | Urban, mixed-use | Influence of urban context on retrofit performance | Exploring the influence of urban context on building energy retrofit performance: A hybrid simulation and data-driven approach |
| 59 | Li and Yao [36] | 2021 | Energy Build. | Hybrid (ML + Physics) | Mixed-use | Heating/cooling demand modeling | Modelling heating and cooling energy demand for building stock using a hybrid approach |
| 60 | Gao et al. [145] | 2021 | Build. Environ. | Transfer Learning, TL-MLP-C* | Multi-city (thermal comfort) | TL-MLP cross-city prediction | Transfer learning for thermal comfort prediction in multiple cities |
| 61 | Conti et al. [146] | 2023 | Data-Centric Eng. | SDA, LTI SSM, Physics-based transfer learning | Heat transfer/forecasting | Physics-based SDA framework | A physics-based domain adaptation framework for modeling and forecasting building energy systems |
| 62 | Gao et al. [147] | 2024 | Appl. Energy | ADDA, TL, DL | Solar prediction | Zero-label transfer learning | Adversarial discriminative domain adaptation for solar radiation prediction: A cross-regional study for zero-label transfer learning in Japan |
| 63 | Sheng et al. [144] | 2025 | Energy Buildings | Multimodal NN, Transfer Learning, XAI | Residential (UK, cities) | Transfer learning for multimodal energy prediction | Learning from other cities: Transfer learning based multimodal residential energy prediction for cities with limited existing data |
| Data-driven ML / Misc. | |||||||
| 64 | Pasichnyi et al. [35] | 2019 | J. Clean. Prod. | ML | Residential | Strategic retrofit planning, multi-criteria | Data-driven strategic planning of building energy retrofitting: The case of Stockholm |
| 65 | Ali et al. [3] | 2020 | Appl. Energy | Data-driven ML | Urban residential | Urban-scale retrofit optimization | A data-driven approach to optimize urban-scale energy retrofit decisions for residential buildings |
| Other / Supplementary | |||||||
| 66 | Chen et al. [121] | 2022 | Appl. Soft Comput. | K-means | Group decision support | Retrofit optimization, BIM, clustering | BIM-aided large-scale group decision support: Optimization of the retrofit strategy for existing buildings |
| 67 | Lu et al. [118] | 2023 | Energy Build. | SOLOv2 | Facade parsing | DL segmentation for façade parsing | A deep learning method for building façade parsing utilizing improved SOLOv2 instance segmentation |
References
- Nutkiewicz, A.; Choi, B.; Jain, R.K. Exploring the influence of urban context on building energy retrofit performance: A hybrid simulation and data-driven approach. Adv. Appl. Energy 2021, 3, 100038. [Google Scholar] [CrossRef]
- Swan, L.G.; Ugursal, V.I. Modeling of end-use energy consumption in the residential sector: A review of modeling techniques. Renew. Sustain. Energy Rev. 2009, 13, 1819–1835. [Google Scholar] [CrossRef]
- Ali, U.; Shamsi, M.H.; Bohacek, M.; Hoare, C.; Purcell, K.; Mangina, E.; O’Donnell, J. A data-driven approach to optimize urban scale energy retrofit decisions for residential buildings. Appl. Energy 2020, 267, 114861. [Google Scholar] [CrossRef]
- Ding, C.; Zhou, N. Using Residential and Office Building Archetypes for Energy Efficiency Building Solutions in an Urban Scale: A China Case Study. Energies 2020, 13, 3210. [Google Scholar] [CrossRef]
- Ali, U.; Bano, S.; Shamsi, M.H.; Sood, D.; Hoare, C.; Zuo, W.; Hewitt, N.; O’Donnell, J. Urban building energy performance prediction and retrofit analysis using data-driven machine learning approach. Energy Build. 2024, 303, 113768. [Google Scholar] [CrossRef]
- Álvarez Sanz, M.; Satriya, F.A.; Teres-Zubiaga, J.; Campos-Celador, A.; Bermejo, U. Ranking building design and operation parameters for residential heating demand forecasting with machine learning. J. Build. Eng. 2024, 86, 108817. [Google Scholar] [CrossRef]
- Thrampoulidis, E.; Mavromatidis, G.; Lucchi, A.; Orehounig, K. A machine learning-based surrogate model to approximate optimal building retrofit solutions. Appl. Energy 2021, 281, 116024. [Google Scholar] [CrossRef]
- Fathi, S.; Srinivasan, R.; Fenner, A.; Fathi, S. Machine learning applications in urban building energy performance forecasting: A systematic review. Renew. Sustain. Energy Rev. 2020, 133, 110287. [Google Scholar] [CrossRef]
- Zygmunt, M.; Gawin, D. Application of Artificial Neural Networks in the Urban Building Energy Modelling of Polish Residential Building Stock. Energies 2021, 14, 8285. [Google Scholar] [CrossRef]
- Luo, X.J.; Oyedele, L.O. Forecasting building energy consumption: Adaptive long-short term memory neural networks driven by genetic algorithm. Adv. Eng. Inform. 2021, 50, 101357. [Google Scholar] [CrossRef]
- Geng, X.; Cai, S.; Gou, Z. Assessing building-integrated photovoltaic potential in dense urban areas using a multi-channel single-dimensional convolutional neural network model. Appl. Energy 2025, 377, 124716. [Google Scholar] [CrossRef]
- Vázquez-Canteli, J.R.; Ulyanin, S.; Kämpf, J.; Nagy, Z. Fusing TensorFlow with building energy simulation for intelligent energy management in smart cities. Sustain. Cities Soc. 2019, 45, 243–257. [Google Scholar] [CrossRef]
- Koschwitz, D.; Spinnraeker, E.; Frisch, J.; van Treeck, C. Long-term urban heating load predictions based on optimized retrofit orders: A cross-scenario analysis. Energy Build. 2020, 208, 109637. [Google Scholar] [CrossRef]
- Reinhart, C.F.; Davila, C.C. Urban building energy modeling – A review of a nascent field. Build. Environ. 2016, 97, 196–202. [Google Scholar] [CrossRef]
- Malhotra, A.; Bischof, J.; Nichersu, A.; Häfele, K.H.; Exenberger, J.; Sood, D.; Allan, J.; Frisch, J.; van Treeck, C.; O’Donnell, J.; et al. Information modelling for urban building energy simulation—A taxonomic review. Build. Environ. 2022, 208, 108552. [Google Scholar] [CrossRef]
- Salvalai, G.; Zhu, Y.; Sesana, M.M. From building energy modeling to urban building energy modeling: A review of recent research trend and simulation tools. Energy Build. 2024, 319, 114500. [Google Scholar] [CrossRef]
- Ang, Y.Q.; Berzolla, Z.M.; Reinhart, C.F. From concept to application: A review of use cases in urban building energy modeling. Appl. Energy 2020, 279, 115738. [Google Scholar] [CrossRef]
- Johari, F.; Peronato, G.; Sadeghian, P.; Zhao, X.; Widén, J. Urban building energy modeling: State of the art and future prospects. Renew. Sustain. Energy Rev. 2020, 128, 109902. [Google Scholar] [CrossRef]
- Manandhar, P.; Rafiq, H.; Rodriguez-Ubinas, E. Current status, challenges, and prospects of data-driven urban energy modeling: A review of machine learning methods. Energy Rep. 2023, 9, 2757–2776. [Google Scholar] [CrossRef]
- Zhang, X.; Wang, X.; Du, S.; Tian, S.; Jia, A.; Ye, Y.; Gao, N.; Kuang, X.; Shi, X. A systematic review of urban form generation and optimization for performance-driven urban design. Build. Environ. 2024, 253, 111269. [Google Scholar] [CrossRef]
- Mousavi, S.; Villarreal-Marroquín, M.G.; Hajiaghaei-Keshteli, M.; Smith, N.R. Data-driven prediction and optimization toward net-zero and positive-energy buildings: A systematic review. Build. Environ. 2023, 242, 110578. [Google Scholar] [CrossRef]
- Li, Z.; Ma, J.; Tan, Y.; Guo, C.; Li, X. Combining physical approaches with deep learning techniques for urban building energy modeling: A comprehensive review and future research prospects. Build. Environ. 2023, 246, 110960. [Google Scholar] [CrossRef]
- Ferrando, M.; Causone, F.; Hong, T.; Chen, Y. Urban building energy modeling (UBEM) tools: A state-of-the-art review of bottom-up physics-based approaches. Sustain. Cities Soc. 2020, 62, 102408. [Google Scholar] [CrossRef]
- Kong, D.; Cheshmehzangi, A.; Zhang, Z.; Ardakani, S.P.; Gu, T. Urban building energy modeling (UBEM): A systematic review of challenges and opportunities. Energy Effic. 2023, 16, 69. [Google Scholar] [CrossRef]
- Kristensen, M.H.; Hedegaard, R. Hierarchical calibration of archetypes for urban building energy modeling. Energy Build. 2018, 175, 219–234. [Google Scholar] [CrossRef]
- Wei, Y.; Zhang, X.; Shi, Y.; Xia, L.; Pan, S.; Wu, J.; Han, M.; Zhao, X. A review of data-driven approaches for prediction and classification of building energy consumption. Renew. Sustain. Energy Rev. 2018, 82, 1027–1047. [Google Scholar] [CrossRef]
- Suppa, A.R.; Ballarini, I. Supporting climate-neutral cities with urban energy modeling: A review of building retrofit scenarios, focused on decision-making, energy and environmental performance, and cost. Sustain. Cities Soc. 2023, 98, 104832. [Google Scholar] [CrossRef]
- Shu, L.; Zhao, D. Decision-Making Approach to Urban Energy Retrofit—A Comprehensive Review. Buildings 2023, 13, 1425. [Google Scholar] [CrossRef]
- Ahmad, T.; Chen, H.; Guo, Y. A comprehensive overview on the data driven and large scale based approaches for forecasting of building energy demand: A review. Energy Build. 2018, 165, 301–320. [Google Scholar] [CrossRef]
- Abbasabadi, N.; Ashayeri, M. Urban energy use modeling methods and tools: A review and an outlook. Build. Environ. 2019, 161, 106270. [Google Scholar] [CrossRef]
- Xu, Y.; Litardo, J.; Del Pero, C.; Leonforte, F.; Caputo, P. District energy models: A comparative assessment of features and criteria for tools selection. Energy Build. 2024, 314, 114291. [Google Scholar] [CrossRef]
- Mondal, N.; Anand, P.; Khan, A.; Deb, C.; Cheong, D.; Sekhar, C.; Niyogi, D.; Santamouris, M. Systematic review of the efficacy of data-driven urban building energy models during extreme heat in cities: Current trends and future outlook. Build. Simul. 2024, 17, 695–722. [Google Scholar] [CrossRef]
- Mauree, D.; Naboni, E.; Coccolo, S.; Perera, A.T.D.; Nik, V.M.; Scartezzini, J.L. A review of assessment methods for the urban environment and its energy sustainability to guarantee climate adaptation of future cities. Renew. Sustain. Energy Rev. 2019, 112, 733–746. [Google Scholar] [CrossRef]
- Tao, L.; Wang, M.; Xiang, C. Assessing urban morphology’s impact on solar potential of high-rise facades in Hong Kong using machine learning: An application for FIPV optimization. Sustain. Cities Soc. 2024, 117, 105978. [Google Scholar] [CrossRef]
- Pasichnyi, O.; Levihn, F.; Shahrokni, H.; Wallin, J.; Kordas, O. Data-driven strategic planning of building energy retrofitting: The case of Stockholm. J. Clean. Prod. 2019, 233, 546–560. [Google Scholar] [CrossRef]
- Li, X.; Yao, R. Modelling heating and cooling energy demand for building stock using a hybrid approach. Energy Build. 2021, 235, 110740. [Google Scholar] [CrossRef]
- Wenninger, S.; Wiethe, C. Benchmarking energy quantification methods to predict heating energy performance of residential buildings in Germany. Bus. Inf. Syst. Eng. 2021, 63, 223–242. [Google Scholar] [CrossRef]
- Zhang, H.e.a. Artificial Neural Network for Predicting Building Energy Performance: A Surrogate Energy Retrofits Decision Support Framework. Buildings 2022, 12, 829. [Google Scholar] [CrossRef]
- Luo, L.; Wei, H.; Lin, Z.; Wu, J.; Wang, W.; Sun, Y. Multi-objective optimal energy-efficient retrofit determination using hybrid urban building energy model: Considering uncertainties between models. Build. Simul. 2025, 18, 183–206. [Google Scholar] [CrossRef]
- Thrampoulidis, E.; Hug, G.; Orehounig, K. Approximating optimal building retrofit solutions for large-scale retrofit analysis. Appl. Energy 2023, 333, 120566. [Google Scholar] [CrossRef]
- Wu, C.; Pan, H.; Luo, Z.; Liu, C.; Huang, H. Multi-objective optimization of residential building energy consumption, daylighting, and thermal comfort based on BO-XGBoost-NSGA-II. Build. Environ. 2024, 255, 111386. [Google Scholar] [CrossRef]
- Afzal, S.; Ziapour, B.M.; Shokri, A.; Shakibi, H.; Sobhani, B. Building energy consumption prediction using multilayer perceptron neural network-assisted models; comparison of different optimization algorithms. Energy 2023, 283, 128446. [Google Scholar] [CrossRef]
- Liu, K.; Xu, X.; Zhang, R.; Kong, L.; Wang, X.; Lin, D. An integrated framework utilizing machine learning to accelerate the optimization of energy-efficient urban block forms. Build. Simul. 2024, 17, 2017–2042. [Google Scholar] [CrossRef]
- Lundberg, S.M.; Lee, S.I. A unified approach to interpreting model predictions. In Proceedings of the Advances in Neural Information Processing Systems, Long Beach, CA, USA, 4–9 December 2017; Volume 30, pp. 4765–4774. [Google Scholar]
- Li, Z. Assessing the impacts of urban morphological factors on urban building energy modeling based on spatial proximity analysis and explainable machine learning. J. Build. Eng. 2024, 85, 108675. [Google Scholar] [CrossRef]
- Hey, J. Surrogate optimization of energy retrofits in domestic building stocks using household carbon valuations. J. Build. Perform. Simul. 2023, 16, 16–37. [Google Scholar] [CrossRef]
- Chu, X.; Zhao, R. A building carbon emission prediction model by PSO-SVR method under multi-criteria evaluation. J. Intell. Fuzzy Syst. 2023, 41, 8341–8353. [Google Scholar] [CrossRef]
- Al Mindeel, T.; Spentzou, E.; Eftekhari, M. Energy, thermal comfort, and indoor air quality: Multi-objective optimization review. Renew. Sustain. Energy Rev. 2024, 202, 114682. [Google Scholar] [CrossRef]
- Jain, H. Critical insights into thermal comfort optimization and heat resilience in indoor spaces. City Built Environ. 2024, 2, 1–26. [Google Scholar] [CrossRef]
- Li, R.; Huang, C.; Xin, W.; Ye, J.; Zhang, X.; Qu, R.; Wang, J.; Yuan, L.; Yao, J. Data-driven optimization reveals the impact of Urban Heat Island effect on the retrofit potential of building envelopes. Build. Environ. 2025, 269, 112367. [Google Scholar] [CrossRef]
- Lan, H.; Gou, Z.; Hou, C. Understanding the relationship between urban morphology and solar potential in mixed-use neighborhoods using machine learning algorithms. Sustain. Cities Soc. 2022, 87, 104225. [Google Scholar] [CrossRef]
- Marasco, D.E.; Kontokosta, C.E. Applications of machine learning methods to identifying and predicting building retrofit opportunities. Energy Build. 2016, 128, 431–441. [Google Scholar] [CrossRef]
- Esrafilian-Najafabadi, M.; Haghighat, F. Occupancy-based HVAC control using deep learning algorithms for estimating online preconditioning time in residential buildings. Energy Build. 2021, 252, 111377. [Google Scholar] [CrossRef]
- Mohajeri, N.; Gudmundsson, A.; Scartezzini, J.L. Urban morphology and solar energy potential using ML. Renew. Energy 2018, 115, 507–520. [Google Scholar]
- Garshasbi, S.; Kurnitski, J.; Mohammadi, Y. A hybrid Genetic Algorithm and Monte Carlo simulation approach to predict hourly energy consumption and generation by a cluster of Net Zero Energy Buildings. Appl. Energy 2016, 179, 626–637. [Google Scholar] [CrossRef]
- Yu, L.; Qin, S.; Zhang, M.; Shen, C.; Jiang, T.; Guan, X. A review of deep reinforcement learning for smart building energy management. IEEE Internet Things J. 2021, 8, 12046–12063. [Google Scholar] [CrossRef]
- Hussien, A.; Khan, W.; Hussain, A.; Liatsis, P.; Al-Shamma’a, A.; Al-Jumeily, D. Predicting energy performances of buildings’ envelope wall materials via the random forest algorithm. J. Build. Eng. 2023, 69, 106263. [Google Scholar] [CrossRef]
- Sauer, J.; Mariani, V.C.; dos Santos Coelho, L.; Ribeiro, M.H.D.M.; Rampazzo, M. Extreme gradient boosting model based on improved Jaya optimizer applied to forecasting energy consumption in residential buildings. Evol. Syst. 2022, 13, 577–588. [Google Scholar] [CrossRef]
- Alshboul, O.; Shehadeh, A.; Almasabha, G.; Almuflih, A.S. Extreme Gradient Boosting-Based Machine Learning Approach for Green Building Cost Prediction. Sustainability 2022, 14, 6651. [Google Scholar] [CrossRef]
- Guo, J.; Yun, S.; Meng, Y.; He, N.; Ye, D.; Zhao, Z.; Jia, L.; Yang, L. Prediction of heating and cooling loads based on light gradient boosting machine algorithms. Build. Environ. 2023, 240, 110252. [Google Scholar] [CrossRef]
- Li, C.; Chen, Y. Modeling and optimization method for building energy performance in the design stage. J. Build. Eng. 2024, 96, 109019. [Google Scholar] [CrossRef]
- Nyawa, S.; Gnekpe, C.; Tchuente, D. Transparent machine learning models for predicting decisions to undertake energy retrofits in residential buildings. Ann. Oper. Res. 2023, 1–29. [Google Scholar] [CrossRef]
- İşeri, O.K.; Dino, İ.G. Building Archetype Characterization Using K-Means Clustering in Urban Building Energy Models. In Proceedings of the Computer-Aided Architectural Design. Design Imperatives: The Future Is Now (CAAD Futures 2021); Communications in Computer and Information Science; Springer: Berlin/Heidelberg, Germany, 2022; Volume 1465, pp. 222–236. [Google Scholar] [CrossRef]
- Jaeger, I.D.; Reynders, G.; Callebaut, C.; Saelens, D. A building clustering approach for urban energy simulations. Energy Build. 2020, 208, 109671. [Google Scholar] [CrossRef]
- Eggimann, S.; Vulic, N.; Rüdisüli, M.; Mutschler, R.; Orehounig, K.; Sulzer, M. Spatiotemporal upscaling errors of building stock clustering for energy demand simulation. Energy Build. 2022, 258, 111844. [Google Scholar] [CrossRef]
- Wang, E. Decomposing core energy factor structure of U.S. residential buildings through principal component analysis with variable clustering on high-dimensional mixed data. Appl. Energy 2017, 203, 858–873. [Google Scholar] [CrossRef]
- Choi, S.; Yoon, S. Change-point model-based clustering for urban building energy analysis. Renew. Sustain. Energy Rev. 2024, 199, 114514. [Google Scholar] [CrossRef]
- Xu, Y.; Li, F.; Asgari, A.; Momeni, S.; Eghbalian, A.; Talebzadeh, M.; Paksaz, A.; Bakhtiarvand, S.K.; Shahabi, S. Prediction and optimization of heating and cooling loads in a residential building based on multi-layer perceptron neural network and different optimization algorithms. Energy 2022, 240, 122692. [Google Scholar] [CrossRef]
- Fan, C.; Wang, J.; Gang, W.; Li, S. Assessment of deep recurrent neural network-based strategies for short-term building energy predictions. Appl. Energy 2019, 236, 700–710. [Google Scholar] [CrossRef]
- Wang, W.; Lin, Q.; Chen, J.; Li, X.; Sun, Y.; Xu, X. Urban building energy prediction at neighborhood scale. Energy Build. 2021, 251, 111307. [Google Scholar] [CrossRef]
- Li, G.; Zhao, X.; Fan, C.; Fang, X.; Li, F.; Wu, Y. Assessment of long short-term memory and its modifications for enhanced short-term building energy predictions. J. Build. Eng. 2021, 43, 103182. [Google Scholar] [CrossRef]
- Luo, X.; Oyedele, L.O.; Ajayi, A.O.; Akinade, O.O.; Owolabi, H.A.; Ahmed, A. Feature extraction and genetic algorithm enhanced adaptive deep neural network for energy consumption prediction in buildings. Renew. Sustain. Energy Rev. 2020, 131, 109980. [Google Scholar] [CrossRef]
- Wang, Z.; Hong, T. Generating realistic building electrical load profiles through the Generative Adversarial Network (GAN). Energy Build. 2020, 224, 110299. [Google Scholar] [CrossRef]
- Abdollahi, A.; Pradhan, B.; Gite, S.; Alamri, A. Building Footprint Extraction from High Resolution Aerial Images Using Generative Adversarial Network (GAN) Architecture. IEEE Access 2022, 8, 209517–209527. [Google Scholar] [CrossRef]
- Gan, W.; Zhao, Z.; Wang, Y.; Zou, Y.; Zhou, S.; Wu, Z. UDGAN: A new urban design inspiration approach driven by using generative adversarial networks. J. Comput. Des. Eng. 2024, 11, 305–324. [Google Scholar] [CrossRef]
- Hu, Y.; Cheng, X.; Wang, S.; Chen, J.; Zhao, T.; Dai, E. Times series forecasting for urban building energy consumption based on graph convolutional network. Appl. Energy 2022, 307, 118231. [Google Scholar] [CrossRef]
- Vontzos, G.; Laitsos, V.; Charakopoulos, A.; Bargiotas, D.; Karakasidis, T.E. Estimating Spatio-Temporal Building Power Consumption Based on Graph Convolution Network Method. Dynamics 2024, 4, 337–356. [Google Scholar] [CrossRef]
- Shen, R.; Zhong, S.; Wen, X.; An, Q.; Zheng, R.; Li, Y.; Zhao, J. Multi-agent deep reinforcement learning optimization framework for building energy system with renewable energy. Appl. Energy 2022, 312, 118724. [Google Scholar] [CrossRef]
- Hou, H.; He, Z.; Xiang, M.; Lu, Y.; Yang, J.; Huang, L.; Xie, C. Interval Multi-Objective Optimization for Low-Carbon Building Energy Management System Upon Deep Reinforcement Learning. IEEE Trans. Ind. Appl. 2025, 61, 2193–2202. [Google Scholar] [CrossRef]
- Xu, Y.; Li, Y.; Gao, W. Comparative Analysis of Reinforcement Learning Approaches for Multi-Objective Optimization in Residential Hybrid Energy Systems. Buildings 2024, 14, 2645. [Google Scholar] [CrossRef]
- Tariq, S.; Ali, U.; Kim, S.; Yoo, C. Multi-agent distributed reinforcement learning for energy-efficient thermal comfort control in multi-zone buildings with diverse occupancy patterns. Energy 2025, 332, 137082. [Google Scholar] [CrossRef]
- Ahrarinouri, M.; Rastegar, M.; Seifi, A.R. Multiagent reinforcement learning for energy management in residential buildings. IEEE Trans. Ind. Inform. 2020, 17, 659–666. [Google Scholar] [CrossRef]
- Yu, L.; Sun, Y.; Xu, Z.; Shen, C.; Yue, D.; Jiang, T.; Guan, X. Multi-agent deep reinforcement learning for HVAC control in commercial buildings. IEEE Trans. Smart Grid 2020, 12, 407–419. [Google Scholar] [CrossRef]
- Zhang, B.; Hu, W.; Ghias, A.M.; Xu, X.; Chen, Z. Multi-agent deep reinforcement learning-based coordination control for grid-aware multi-buildings. Appl. Energy 2022, 328, 120215. [Google Scholar] [CrossRef]
- Nweye, K.; Liu, B.; Stone, P.; Nagy, Z. Real-world challenges for multi-agent reinforcement learning in grid-interactive buildings. Energy AI 2022, 10, 100202. [Google Scholar] [CrossRef]
- Vazquez-Canteli, J.R.; Dey, S.; Henze, G.; Nagy, Z. CityLearn: Standardizing research in multi-agent reinforcement learning for demand response and urban energy management. arXiv 2020, arXiv:2012.10504. [Google Scholar] [CrossRef]
- Pei, L.; Xu, C.; Yin, X.; Zhang, J. Multi-agent Deep Reinforcement Learning for cloud-based digital twins in power grid management. J. Cloud Comput. 2024, 13, 152. [Google Scholar] [CrossRef]
- Yoon, S.; Song, J.; Li, J. AI agent-based intelligent digital twins for building operations and maintenance. J. Build. Eng. 2025, 108, 112802. [Google Scholar] [CrossRef]
- Wetter, M.; Zuo, W.; Nouidui, T.S.; Pang, X. Modelica buildings library. J. Build. Perform. Simul. 2014, 7, 253–270. [Google Scholar] [CrossRef]
- Pan, X.; Xu, Y.; Hong, T. Surrogate modelling for urban building energy simulation based on the bidirectional long short-term memory model. J. Build. Perform. Simul. 2024, 1–19. [Google Scholar] [CrossRef]
- Dai, T.Y.; Niyogi, D.; Nagy, Z. CityTFT: A temporal fusion transformer-based surrogate model for urban building energy modeling. Appl. Energy 2025, 389, 125712. [Google Scholar] [CrossRef]
- Chen, C.; Guo, J.; Zhang, L.; Wu, X.; Yang, Z. Robust multi-scale time series prediction for building carbon emissions with explainable deep learning. Energy Build. 2024, 312, 114159. [Google Scholar] [CrossRef]
- Wang, C.; Ferrando, M.; Causone, F.; Jin, X.; Zhou, X.; Shi, X. An innovative method to predict the thermal parameters of construction assemblies for urban building energy models. Build. Environ. 2022, 224, 109541. [Google Scholar] [CrossRef]
- Mohajeri, N.; Assouline, D.; Guiboud, B.; Bill, A.; Gudmundsson, A.; Scartezzini, J.L. A city-scale roof shape classification using machine learning for solar energy applications. Renew. Energy 2018, 121, 81–93. [Google Scholar] [CrossRef]
- Tzeng, G.H.; Huang, J.J. Multiple Attribute Decision Making: Methods and Applications; CRC Press: Boca Raton, FL, USA, 2011. [Google Scholar]
- López-Guerrero, R.E.; Cruz, A.S.; Hong, T.; Carpio, M. Optimizing urban housing design: Improving thermo-energy performance and mitigating heat emissions from buildings – A Latin American case study. Urban Clim. 2024, 57, 102119. [Google Scholar] [CrossRef]
- Araújo, G.; dos Santos, L.F.; Leitão, A.; Gomes, R. AD-Based Surrogate Models for Simulation and Optimization of Large Urban Areas. In Proceedings of the POST-CARBON, Proceedings of the 27th International Conference of the Association for Computer-Aided Architectural Design Research in Asia (CAADRIA). The Association for Computer-Aided Architectural Design Research in Asia (CAADRIA), Sydney, Australia, 9–15 April 2022; Volume 2, pp. 689–698. [Google Scholar] [CrossRef]
- Reynolds, J.; Rezgui, Y.; Kwan, A.; Piriou, S. A zone-level, building energy optimisation combining an artificial neural network, a genetic algorithm, and model predictive control. Energy 2018, 144, 24–36. [Google Scholar] [CrossRef]
- Veisi, O.; Shakibamanesh, A.; Rahbar, M. Using intelligent multi-objective optimization and artificial neural networking to achieve maximum solar radiation with minimum volume in the archetype urban block. Sustain. Cities Soc. 2022, 86, 104101. [Google Scholar] [CrossRef]
- Afshari, A. Optimization of urban design/retrofit scenarios using a computationally light standalone urban energy/climate model (SUECM) forced by ERA5 data. Energy Build. 2023, 287, 112991. [Google Scholar] [CrossRef]
- Chen, Y.; Ren, Z.; Peng, Z.; Yang, J.; Chen, Z.; Deng, Z. Impacts of climate change and building energy efficiency improvement on city-scale building energy consumption. J. Build. Eng. 2023, 78, 107646. [Google Scholar] [CrossRef]
- Aliabadi, A.A.; Chen, X.; Yang, J.; Madadizadeh, A.; Siddiqui, K. Retrofit optimization of building systems for future climates using an urban physics model. Build. Environ. 2023, 243, 110655. [Google Scholar] [CrossRef]
- Huang, C.; Wang, J.; Yao, J.; Shi, H.; Peng, R. Data-driven structural equation modelling reveals pathways of urban morphology impacting urban building energy use. In Proceedings of the Building Simulation 2023: 18th Conference of IBPSA, Shanghai, China, 4–6 September 2023; pp. 2954–2961. [Google Scholar] [CrossRef]
- Yu, T.; Zhan, X.; Tian, Z.; Wang, D. A Machine Learning-Based Approach to Evaluate the Spatial Performance of Courtyards-A Case Study of Beijing’s Old Town. Buildings 2023, 13, 1850. [Google Scholar] [CrossRef]
- Crawley, D.B.; Lawrie, L.K.; Winkelmann, F.C.; Buhl, W.F.; Huang, Y.J.; Pedersen, C.O.; Strand, R.K.; Liesen, R.J.; Fisher, D.E.; Witte, M.J.; et al. EnergyPlus: Creating a new-generation building energy simulation program. Energy Build. 2001, 33, 319–331. [Google Scholar] [CrossRef]
- Gagnon, P.; Macumber, D.; Underhill, R.; Ballay, B.; Goldwasser, D. URBANopt: An Open-Source Software Development Kit for Neighborhood and District-Scale Energy Modeling. National Renewable Energy Laboratory (NREL), 2020. Available online: https://urbanopt.net (accessed on 1 October 2020).
- Robinson, D.; Haldi, F.; Kämpf, J.; Leroux, P.; Perez, D.; Rasheed, A.; Wilke, U. CitySim: Comprehensive micro-simulation of resource flows for sustainable urban planning. In Proceedings of the Eleventh International IBPSA Conference, Building Simulation 2009, International Building Performance Simulation Association (IBPSA), Glasgow, Scotland, 27–30 July 2009; pp. 1083–1090. [Google Scholar]
- Hong, T.; Chen, Y.; Li, Z.; Luo, X.; Luo, X.; Fei, L. CityBES: A Web-Based Platform to Support City-Scale Building Energy Efficiency; Technical report; Lawrence Berkeley National Laboratory: Berkeley, CA, USA, 2016. [Google Scholar]
- Remmen, P.; Lauster, M.; Mans, M.; Fuchs, M.; Müller, D. TEASER: An open tool for urban energy modelling of building stocks. J. Build. Perform. Simul. 2018, 11, 84–98. [Google Scholar] [CrossRef]
- Nouvel, R.; Mastrucci, A.; Hong, T.; Robinson, D.; Coakley, D. SimStadt, a new workflow-driven urban energy simulation platform for CityGML city models. In Proceedings of the CISBAT International Conference 2015: Future Buildings and Districts—Energy Efficiency from Nano to Urban Scale, Lausanne, Switzerland, 9–11 September 2015; pp. 959–964. [Google Scholar]
- Bruse, M.; Fleer, H. The influences of local environmental design on microclimate: Development of a prognostic numerical model ENVI-met for the simulation of wind, temperature and humidity distribution in urban structures. Environ. Model. Softw. 1998, 13, 373–384. [Google Scholar] [CrossRef]
- Haneef, F.; Pernigotto, G.; Gasparella, A.; Kämpf, J.H. Application of Urban Scale Energy Modelling and Multi-Objective Optimization Techniques for Building Energy Renovation at District Scale. Sustainability 2021, 13, 11554. [Google Scholar] [CrossRef]
- Chen, Y.; Hong, T.; Piette, M.A. Automatic generation and simulation of urban building energy models based on city datasets for city-scale building retrofit analysis. Appl. Energy 2017, 205, 323–335. [Google Scholar] [CrossRef]
- Wang, Q.; Zhu, H. Combined top-down and bottom-up approach for CO2 emissions estimation in building sector of Beijing: Taking new energy vehicles into consideration. Energy 2024, 290, 130302. [Google Scholar] [CrossRef]
- Halaçlı, E.G.; Canlı, İ.; İşeri, O.K.; Yavuz, F.; Akgül, Ç.M.; Kalkan, S.; Dino, I.G. A Novel Graph Neural Network for Zone-Level Urban-Scale Building Energy Use Estimation. In Proceedings of the 10th ACM International Conference on Systems for Energy-Efficient Buildings, Cities, and Transportation (BuildSys ’23), ACM, Istanbul, Turkey, 15–16 November 2023; pp. 169–176. [Google Scholar] [CrossRef]
- Lu, S.; Huo, Y.; Su, N.; Fan, M.; Wang, R. Energy Consumption Forecasting of Urban Residential Buildings in Cold Regions of China. J. Energy Eng. 2023, 149, 04023002. [Google Scholar] [CrossRef]
- Zhang, Y.; Teoh, B.K.; Wu, M.; Chen, J.; Zhang, L. Data-driven estimation of building energy consumption and GHG emissions using explainable artificial intelligence. Energy 2023, 262, 125468. [Google Scholar] [CrossRef]
- Lu, Y.; Wei, W.; Li, P.; Zhong, T.; Nong, Y.; Shi, X. A deep learning method for building façade parsing utilizing improved SOLOv2 instance segmentation. Energy Build. 2023, 295, 113275. [Google Scholar] [CrossRef]
- Gao, G.; Yang, S. Construction and Research of a Data-Driven Energy Consumption Evaluation Model for Urban Building Operation. IEEE Access 2023, 11, 139439–139456. [Google Scholar] [CrossRef]
- Sun, M.; Han, C.; Nie, Q.; Xu, J.; Zhang, F.; Zhao, Q. Understanding building energy efficiency with administrative and emerging urban big data by deep learning in Glasgow. Energy Build. 2022, 273, 112331. [Google Scholar] [CrossRef]
- Chen, Z.S.; Yang, L.P.; Rodríguez, R.M.; Zhu, Z.; Pedrycz, W.; Skibniewski, M.J. BIM-aided large-scale group decision support: Optimization of the retrofit strategy for existing buildings. Appl. Soft Comput. 2022, 131, 109790. [Google Scholar] [CrossRef]
- Zhang, R.; Mirzaei, P.A. Virtual dynamic coupling of computational fluid dynamics-building energy simulation-artificial intelligence: Case study of urban neighbourhood effect on buildings’ energy demand. Build. Environ. 2021, 195, 107728. [Google Scholar] [CrossRef]
- Wurm, M.; Droin, A.; Stark, T.; Geiß, C.; Sulzer, W.; Taubenböck, H. Deep Learning-Based Generation of Building Stock Data from Remote Sensing for Urban Heat Demand Modeling. ISPRS Int. J. Geo-Inf. 2021, 10, 23. [Google Scholar] [CrossRef]
- Nutkiewicz, A.; Jain, R.K. Exploring the integration of simulation and deep learning models for urban building energy modeling and retrofit analysis. In Proceedings of the Building Simulation 2019: 16th Conference of IBPSA. IBPSA, Rome, Italy, 2–4 September 2019; pp. 3209–3216. [Google Scholar] [CrossRef]
- Excell, L.E.; Nutkiewicz, A.; Jain, R.K. Mitigating Energy Efficiency Inequities Using Integrated Data-Driven and Parametric Energy Modeling. In Computing in Civil Engineering 2023; American Society of Civil Engineers: Reston, VI, USA, 2023; pp. 246–254. [Google Scholar] [CrossRef]
- Ghiassi, N.; Mahdavi, A. Reductive bottom-up urban energy computing supported by multivariate cluster analysis. Energy Build. 2017, 144, 372–386. [Google Scholar] [CrossRef]
- Khajedehi, M.H.; Prataviera, E.; Bordignon, S.; Zarrella, A.; Carli, M.D. Geospatial clustering as a method to reduce the computational load in urban building energy simulation. Sustain. Cities Soc. 2025, 122, 106247. [Google Scholar] [CrossRef]
- Jiang, F.; Ma, J.; Webster, C.J.; Li, X.; Gan, V.J. Building layout generation using site-embedded GAN model. Autom. Constr. 2023, 151, 104888. [Google Scholar] [CrossRef]
- Huang, C.; Zhang, G.; Yao, J.; Wang, X.; Calautit, J.K.; Zhao, C.; An, N.; Peng, X. Accelerated environmental performance-driven urban design with generative adversarial network. Build. Environ. 2022, 224, 109575. [Google Scholar] [CrossRef]
- Cheng, X.; Hu, Y.; Huang, J.; Wang, S.; Zhao, T.; Dai, E. Urban building energy modeling: A time-series building energy consumption use simulation prediction tool based on graph neural network. In Computing in Civil Engineering 2021; American Society of Civil Engineers: Reston, VI, USA, 2021; pp. 188–195. [Google Scholar] [CrossRef]
- Garg, A.; Correa, S.; Li, F.; Chowdhury, S.; New, J.; Bacabac, K.; Kunkel, C.; Baird, D. Empirical Validation of UBEM: An Assessment of Bias in Urban Building Energy Modeling for Chicago; Technical report; Oak Ridge National Laboratory (ORNL): Oak Ridge, TN, USA, 2024. [Google Scholar]
- Liu, Q.; Cheng, X.; Shi, J.; Ma, Y.; Peng, P. Modeling and predicting energy consumption of chiller based on dynamic spatial-temporal graph neural network. J. Build. Eng. 2024, 91, 109657. [Google Scholar] [CrossRef]
- SPHERE—Integrated Digital Twin Platform for the Building Lifecycle. Available online: https://sphere-project.eu/ (accessed on 25 July 2025).
- Sidewalk Labs. Delve: AI-powered Neighborhood Design. 2021. Available online: https://www.sidewalklabs.com/delve (accessed on 15 July 2025).
- Amiri, S.S.; Mueller, M.; Hoque, S. Investigating the application of a commercial and residential energy consumption prediction model for urban Planning scenarios with Machine Learning and Shapley Additive explanation methods. Energy Build. 2023, 287, 112965. [Google Scholar] [CrossRef]
- Yang, M.; Xu, C.; Bai, Y.; Ma, M.; Su, X. Investigating black-box model for wind power forecasting using local interpretable model-agnostic explanations algorithm: Why should a model be trusted? CSEE J. Power Energy Syst. 2023, 11, 227–242. [Google Scholar] [CrossRef]
- Ma, J.; Cheng, J.C. Identifying the influential features on the regional energy use intensity of residential buildings based on Random Forests. Appl. Energy 2016, 183, 193–201. [Google Scholar] [CrossRef]
- Xu, W.; Tu, J.; Xu, N.; Liu, Z. Predicting daily heating energy consumption in residential buildings through integration of random forest model and meta-heuristic algorithms. Energy 2024, 301, 131726. [Google Scholar] [CrossRef]
- Koschwitz, D.; Streicher, W.; Glicker, H. Heating demand forecasting using NARX-RNN. Energy 2018, 157, 1110–1120. [Google Scholar]
- Fathi, S.; Srinivasan, R.S.; Kibert, C.J.; Steiner, R.L.; Demirezen, E. AI-based campus energy use prediction for assessing the effects of climate change. Sustainability 2020, 12, 3223. [Google Scholar] [CrossRef]
- Mahjoub, S.; Chrifi-Alaoui, L.; Marhic, B.; Delahoche, L. Predicting energy consumption using LSTM, multi-layer GRU and drop-GRU neural networks. Sensors 2022, 22, 4062. [Google Scholar] [CrossRef] [PubMed]
- Alhussein, M.; Aurangzeb, K.; Haider, S.I. Hybrid CNN-LSTM model for short-term individual household load forecasting. IEEE Access 2020, 8, 180544–180557. [Google Scholar] [CrossRef]
- Masson-Delmotte, V.; Zhai, P.; Pirani, A.; Connors, S.L.; Péan, C.; Berger, S.; Caud, N.; Chen, Y.; Goldfarb, L.; Gomis, M.; et al. Climate Change 2021: The Physical Science Basis. Technical Report, Intergovernmental Panel on Climate Change (IPCC), Cambridge, UK, 2021. IPCC AR6 Working Group I Report. Available online: https://www.ipcc.ch/report/ar6/wg1/downloads/report/IPCC_AR6_WGI_SummaryVolume.pdf (accessed on 15 July 2025).
- Sheng, Y.; Arbabi, H.; Ward, W.O.; Mayfield, M. Learning from other cities: Transfer learning based multimodal residential energy prediction for cities with limited existing data. Energy Build. 2025, 338, 115723. [Google Scholar] [CrossRef]
- Gao, N.; Shao, W.; Rahaman, M.S.; Zhai, J.; David, K.; Salim, F.D. Transfer learning for thermal comfort prediction in multiple cities. Build. Environ. 2021, 195, 107725. [Google Scholar] [CrossRef]
- Conti, Z.X.; Choudhary, R.; Magri, L. A physics-based domain adaptation framework for modeling and forecasting building energy systems. Data-Centric Eng. 2023, 4, e10. [Google Scholar] [CrossRef]
- Gao, Y.; Hu, Z.; Shi, S.; Chen, W.A.; Liu, M. Adversarial discriminative domain adaptation for solar radiation prediction: A cross-regional study for zero-label transfer learning in Japan. Appl. Energy 2024, 359, 122685. [Google Scholar] [CrossRef]
- Johari, F.; Lindberg, O.; Ramadhani, U.; Shadram, F.; Munkhammar, J.; Widén, J. Analysis of large-scale energy retrofit of residential buildings and their impact on the electricity grid using a validated UBEM. Appl. Energy 2024, 361, 122937. [Google Scholar] [CrossRef]
- Buckley, N.; Mills, G.; Reinhart, C.; Berzolla, Z.M. Using urban building energy modelling (UBEM) to support the new European Union’s Green Deal: Case study of Dublin Ireland. Energy Build. 2021, 247, 111115. [Google Scholar] [CrossRef]
- Kim, T.Y.; Cho, S.B. Predicting residential energy consumption using CNN-LSTM neural networks. Energy 2019, 182, 72–81. [Google Scholar] [CrossRef]
- Liu, Y.; Zhao, X.; Qin, S.J. Dynamically engineered multi-modal feature learning for predictions of office building cooling loads. Appl. Energy 2024, 355, 122183. [Google Scholar] [CrossRef]
- Li, A.; Xiao, F.; Xiao, Z.; Yan, R.; Li, A.; Lv, Y.; Su, B. Active learning concerning sampling cost for enhancing AI-enabled building energy system modeling. Adv. Appl. Energy 2024, 16, 100189. [Google Scholar] [CrossRef]
- Castaldo, V.L.; Pisello, A.L. Uses of dynamic simulation to predict thermal-energy performance of buildings and districts: A review. Wiley Interdiscip. Rev. Energy Environ. 2018, 7, e269. [Google Scholar] [CrossRef]
- Song, C.; Deng, Z.; Zhao, W.; Yuan, Y.; Liu, M.; Xu, S.; Chen, Y. Developing urban building energy models for shanghai city with multi-source open data. Sustain. Cities Soc. 2024, 106, 105425. [Google Scholar] [CrossRef]
- Choi, S.; Yi, D.H.; Kim, D.W.; Yoon, S. Multi-source data fusion-driven urban building energy modeling. Sustain. Cities Soc. 2025, 123, 106283. [Google Scholar] [CrossRef]
- Yu, Q.; Ketzler, G.; Mills, G.; Leuchner, M. Exploring the integration of urban climate models and urban building energy models through shared databases: A review. Theor. Appl. Climatol. 2025, 156, 266. [Google Scholar] [CrossRef]
- Ramalingam Rethnam, O.; Thomas, A. A physics-informed deep learning-based urban building thermal comfort modeling and prediction framework for identifying thermally vulnerable building stock. Smart Sustain. Built Environ. 2024. [Google Scholar] [CrossRef]
- Mazzetto, S. A Review of Urban Digital Twins Integration, Challenges, and Future Directions in Smart City Development. Sustainability 2024, 16, 8337. [Google Scholar] [CrossRef]
- Chen, X.; Singh, M.M.; Geyer, P. Utilizing domain knowledge: Robust machine learning for building energy performance prediction with small, inconsistent datasets. Knowl.-Based Syst. 2024, 294, 111774. [Google Scholar] [CrossRef]
- Villano, F.; Mauro, G.M.; Pedace, A. A review on machine/deep learning techniques applied to building energy simulation, optimization and management. Thermo 2024, 4, 100–139. [Google Scholar] [CrossRef]
- Sarker, I.H. Smart City Data Science: Towards data-driven smart cities with open research issues. Internet Things 2022, 19, 100528. [Google Scholar] [CrossRef]
- Farzaneh, H.; Malehmirchegini, L.; Bejan, A.; Afolabi, T.; Mulumba, A.; Daka, P.P. Artificial intelligence evolution in smart buildings for energy efficiency. Appl. Sci. 2021, 11, 763. [Google Scholar] [CrossRef]
- Tian, W.; Zhu, C.; Sun, Y.; Li, Z.; Yin, B. Energy characteristics of urban buildings: Assessment by machine learning. In Proceedings of the Building Simulation; Springer: Berlin/Heidelberg, Germany, 2021; Volume 14, pp. 179–193. [Google Scholar] [CrossRef]
- Sanchez, T.W.; Brenman, M.; Ye, X. The ethical concerns of artificial intelligence in urban planning. J. Am. Plan. Assoc. 2025, 91, 294–307. [Google Scholar] [CrossRef]
- Pastor-Escuredo, D.; Treleaven, P.; Vinuesa, R. An ethical framework for artificial intelligence and sustainable cities. AI 2022, 3, 961–974. [Google Scholar] [CrossRef]







| Category | Details |
|---|---|
| Method (TS =) | (Machine learning OR Deep learning OR Deep Reinforcement Learning OR Neural Network OR Artificial Intelligence OR Data-driven OR Heuristic algorithm OR Metaheuristic OR Genetic algorithm OR Particle swarm optimization OR Ant colony optimization OR Evolutionary algorithm OR Surrogate modeling OR Optimization algorithm) |
| Target (TS =) | (Urban building energy OR Urban building energy model OR Urban building energy modeling OR Urban energy simulation OR Urban energy system OR Building retrofit OR Building renovation OR Building refurbishment OR Energy retrofit OR Low-carbon retrofit OR Building energy optimization) |
| Search logic | TS = (Method) AND (Target) |
| Database | Web of Science Core Collection; Scopus |
| Filters | Exclude: Preprint Citation Index, review articles |
| Search period | January 2015–July 2025 |
| Document type | Article |
| Language | English |
| Search date | 10 July 2025 |
| Ref. | ML/DL Model | Dataset | Performance Metric | Value |
|---|---|---|---|---|
| [45] | LASSO / Ridge / SVR / KNN / DNN / RF / GBDT / LightGBM / XGB | Urban buildings (multi-type) | R2 | 0.45 / 0.45 / 0.50 / 0.35 / 0.49 / 0.51 / 0.49 / 0.49 / 0.49 |
| RMSE | 0.84 / 0.84 / 0.80 / 0.91 / 0.81 / 0.79 / 0.81 / 0.80 / 0.81 | |||
| RF (multi-family / commercial / mixed / public) | – | R2 | 0.39 / 0.58 / 0.45 / 0.25 | |
| RMSE | 0.64 / 0.82 / 0.69 / 1.23 | |||
| [58] | XGB+Jaya | Residential buildings (heating/cooling) | RMSE MAE R2 | 0.381 / 0.9757 0.2781 / 0.612 0.998 / 0.989 |
| [59] | XGB / DNN / RF | Green building projects | MAE | 92.0 / 196.5 / 378.0 |
| RMSE | 132.5 / 284.0 / 507.9 | |||
| MAPE | 19.9 / 32.4 / 40.4 | |||
| 96.0 / 91.0 / 87.0 | ||||
| 95.9 / 90.9 / 86.8 | ||||
| [60] | SVR / RF / LightGBM / Random-LightGBM / Grid-LightGBM / CMA-ES-LightGBM | Residential buildings (heating) | RMSE | 1.9231 / 0.7731 / 0.7162 / 0.4938 / 0.3610 / 0.4023 / 0.2714 |
| MAE | 1.6624 / 0.6000 / 0.5634 / 0.3894 / 0.2562 / 0.2996 / 0.1416 | |||
| R2 | 0.8710 / 0.9835 / 0.9852 / 0.9934 / 0.9965 / 0.9957 / 0.9981 | |||
| MAPE | 5.0079 / 1.8968 / 1.7176 / 1.2038 / 0.8025 / 0.9348 / 0.4699 | |||
| TPE-LightGBM | Residential buildings (cooling) | RMSE | 0.1901 | |
| MAE | 0.1394 | |||
| R2 | 0.9924 | |||
| MAPE | 2.3509 | |||
| [68] | MLP / MLP + BBO / MLP + GA / MLP + PSO / MLP + ACO / MLP + ES / MLP + PBIL | Residential buildings | RMSD (heating, MLP + BBO) | 2.82 |
| R2 | 0.920 | |||
| MAE | 2.15 | |||
| RMSD (cooling, MLP + BBO) | 3.18 | |||
| R2 | 0.887 | |||
| MAE | 2.97 | |||
| [69] | RNN (Rec, Dir, MIMO) / GRU (Rec, Dir, MIMO) / LSTM (Rec, Dir, MIMO) | Educational building (HK), 17,000 samples | MAE | 185.2 / 90.0 / 119.5 / 185.0 / 75.3 / 92.9 / 180.2 / 81.0 / 83.4 |
| RMSE | 242.4 / 123.6 / 196.7 / 245.1 / 111.9 / 157.2 / 265.9 / 118.2 / 151.7 | |||
| CV-RMSE (%) | 34.6 / 17.6 / 28.1 / 35.0 / 16.0 / 22.4 / 38.0 / 16.9 / 21.6 | |||
| [70] | LSTM | 539 residential + 153 public buildings, monthly/yearly data | MAPE (Model 1) | 0.41 |
| R2 (Model 1) | 0.57 | |||
| MAPE (Model 5, residential/public) | 0.093 / 0.194 | |||
| R2 (Model 5, residential/public) | 0.975 / 0.99 | |||
| [71] | LSTM / LSTM-CNN / CNN-LSTM / LSTM-Attention / CNN-Attention-LSTM / LSTM-Attention-CNN | 60 buildings, 4 climate zones, Building Data Genome Project 2 | RMSE (one-year data, CNN-LSTM vs. LSTM) | LSTM: base / CNN-LSTM: −2.9% |
| RMSE (two-year data, LSTM-Attention vs. LSTM) | LSTM: base / LSTM-Attention: −5.6% | |||
| RMSE (all improved LSTM models, after param tuning) | −6.2% −29.2% (vs. vanilla LSTM) | |||
| Computational cost | Improved models: higher, but stable with LSTM-Attention | |||
| [72] | Adaptive DNN (feature clustering + GA) vs. Standard DNN | Office building (UK) | MAPE (train/test, adaptive DNN) | 2.87% / 6.12% |
| MAPE (train/test, standard DNN) | 3.81% / 6.95% | |||
| Improvement (adaptive vs. standard) | −24.6% (train) / −11.9% (test) | |||
| [76] | Last hour / Avg / LR / MLP / XGB / GRU / ST-GCN | University campus (Atlanta) | RMSE (kWh) | 43.81 / 50.32 / 34.49 / 25.20 / 22.52 / 28.58 / 18.56 |
| MAPE | 16.67 / 14.04 / 30.47 / 7.85 / 6.93 / 7.72 / 5.21 | |||
| [77] | GCN-LSTM (EDT) / LSTM / CNN / MLP | Educational building, multi-zone | MAE (5-step) | 8.24 / 22.61 / 19.01 / 12.73 |
| CV(RMSE) | 5.78 / 18.39 / 13.22 / 8.71 | |||
| [90] | biLSTM / LSTM / Linear / MLP / Naive | UBEM simulation, census tract, Los Angeles County | nMAE (ELEC) | 0.0311 / 0.1037 / 0.1555 / 1.1384 / 0.0500 |
| nRMSE (ELEC) | 0.1031 / 0.3825 / 0.4356 / 2.2285 / 0.1205 | |||
| [91] | TFT-Prob / TFT-Deter / Trans-Prob / Trans-Deter / RNN-Prob / RNN-Deter / LR | 114 buildings (US, multi-climate) | RMSE (Heating, kWh) | 71.51 / 69.76 / 114.73 / 97.50 / 131.03 / 79.41 / 121.86 |
| RMSE (Cooling, kWh) | 109.54 / 115.62 / 185.77 / 131.69 / 150.85 / 125.60 / 181.91 | |||
| F1 (Heating) | 0.80 / – / 0.57 / – / 0.52 / – / – | |||
| F1 (Cooling) | 0.86 / – / 0.77 / – / 0.68 / – / – | |||
| [92] | REED / Bi-GRU-attention / GRU / SimpleRNN / DNN / SVR / KNN | University campus, 8 buildings (S1) | R2 | 0.943 / 0.929 / 0.939 / 0.911 / 0.895 / 0.921 / 0.738 |
| RMSE | 0.670 / 3.035 / 2.814 / 3.388 / 3.674 / 0.068 / 0.124 | |||
| MAPE | 0.040 / 0.573 / 0.577 / 0.734 / 0.858 / 0.172 / 0.303 | |||
| [93] | Developed / RFR | Residential, Uwall | R2 | 0.708 / 0.130 |
| RMSE | 0.122 / 0.196 | |||
| MAE | 0.101 / 0.151 | |||
| MAPE | 0.148 / 0.225 | |||
| Developed / RFR | Non-residential, Uwall | R2 | 0.621 / 0.188 | |
| RMSE | 0.113 / 0.176 | |||
| MAE | 0.089 / 0.133 | |||
| MAPE | 0.152 / 0.229 |
| Platform | Modeling Engine | Key Features | Application Scale | Reference |
|---|---|---|---|---|
| EnergyPlus | Dynamic simulation engine | Detailed HVAC modeling, high temporal resolution, widely used and open-source | Building / Urban (with wrappers) | [105] |
| CitySim | Simplified thermal model | Fast computation, built-in solar radiation and daylight modeling | Block / District | [107] |
| URBANopt | OpenStudio + EnergyPlus | Urban-scale energy modeling, PV and battery integration, district systems | District / City | [106] |
| CityBES | EnergyPlus + archetypes | Web-based tool for U.S. cities, auto-generation of models from GIS | City | [108] |
| TEASER | Modelica interface | Archetype generation, open-source, focused on German stock modeling | Building / Neighborhood | [109] |
| SimStadt | Energy ADE + EnergyPlus | Bulk simulation from GIS, supports CityGML, developed for German cities | Urban / City | [110] |
| ENVI-met | CFD-based microclimate model | Urban heat island and outdoor comfort simulation, less focused on energy use | Street / Neighborhood | [111] |
| Method | Strengths | Limitations | Typical Applications | References |
|---|---|---|---|---|
| LR | Interpretable; fast computation | Poor for nonlinear relationships | Baseline modeling, trend analysis | [5,116] |
| RF | Robust; variable importance | Less interpretable, prone to overfitting with noisy data | Energy/load prediction, SHAP interpretation | [6,34] |
| GBM | High accuracy; handles missing/nonlinear data | Hyperparameter tuning; less interpretable | Optimization, variable ranking, surrogate modeling | [5,20,50] |
| SVM/SVR | Generalizable; good with small samples | Sensitive to data scaling; less scalable | Classification; regression for demand prediction | [45,54] |
| KNN | Simple; non-parametric | Inefficient for large datasets; local-only view | Clustering, occupant behavior patterns | [51,93] |
| ANN/DNN | Captures complex nonlinearities | Requires large data and compute; black-box | Multi-objective modeling, retrofit scenario testing | [7,38,39] |
| CNN | Learns spatial/morphological patterns | High computational cost; image-like inputs required | Urban morphology, PV potential mapping | [11,34,92] |
| LSTM | Good for temporal dynamics; handles long-term memory | Slower training; sensitive to noise | Time-series forecasting of energy/carbon trends | [1,8] |
| GNN | Captures graph-based spatial dependencies | Requires structured data (adjacency matrices) | District-level simulation; building network modeling | [1,13] |
| Hybrid (ML + MOO, ML + SHAP, DL + XAI) | Balances accuracy + interpretability; handles trade-offs | Implementation complexity; tuning required | Strategy ranking, decision support, multi-objective analysis | [20,39,50] |
| No. | Ref. | Author(s) | Year | Publication | Building Type | Method | ML/DL |
|---|---|---|---|---|---|---|---|
| 1 | [50] | Li et al. | 2025 | Building and Environment | Office, Commercial | ML + MOO + SHAP | BR, ETR, RFR, GBR, ADB, XGB |
| 2 | [11] | Geng et al. | 2025 | Applied Energy | Urban | DL | CNN |
| 3 | [34] | Tao et al. | 2024 | Sustainable Cities and Society | Commercial | ML + SHAP | RF |
| 4 | [39] | Luo et al. | 2024 | Building Simulation | Campus | ANN + MOO + TOPSIS | ANN |
| 5 | [45] | Li et al. | 2024 | Journal of Building Engineering | Residential, Public, Commercial | ML + SHAP | Lasso, Ridge, SVR, KNN, DNN, RF, GBDT, LightGBM, XGB |
| 6 | [92] | Chen et al. | 2024 | Energy and Buildings | Residential | DL | SimpleRNN, GRU, CNN |
| 7 | [6] | Alvarez-Sanz et al. | 2024 | Journal of Building Engineering | Residential | ML + SHAP | RF, XGB, Extra Trees |
| 8 | [5] | Ali et al. | 2024 | Energy and Buildings | Residential | ML + SHAP | XGB, LightGBM, GB, RF, NN, DT, LR, KNN, SVM |
| 9 | [117] | Zhang et al. | 2023 | Energy | Residential | ML + SHAP | LightGBM, XGB, RF, SVR |
| 10 | [104] | Yu et al. | 2023 | Buildings | Urban | ML + MOO | LightGBM |
| 11 | [40] | Thrampoulidis et al. | 2023 | Applied Energy | Residential | ANN | ANN |
| 12 | [62] | Nyawa et al. | 2023 | Annals of Operations Research | Residential | ML | DT, RF, GBoost, AdaBoost (ADB), LR, NB, Support Vector Classifier (SVC), ANN |
| 13 | [118] | Lu et al. | 2023 | Energy and Buildings | - | DL | SOLOv2 instance segmentation |
| 14 | [116] | Lu et al. | 2023 | Journal of Energy Engineering | Residential | ML | LR, BP |
| 15 | [46] | Hey et al. | 2023 | Journal of Building Performance Simulation | Residential | ML/DL + MOO | ANN/DNN |
| 16 | [119] | Gao and Yang | 2023 | IEEE Access | Residential | ML | SVM, RF, DT, GB, K-means |
| 17 | [38] | Zhang et al. | 2022 | Buildings | Residential | ML + MOO + TOPSIS | ANN |
| 18 | [93] | Wang et al. | 2022 | Building and Environment | Residential | ML | K-means, RF |
| 19 | [99] | Veisi et al. | 2022 | Sustainable Cities and Society | Urban | ML + MOO | ANN |
| 20 | [120] | Sun et al. | 2022 | Energy and Buildings | - | ML + SHAP | DCNN |
| 21 | [51] | Lan et al. | 2022 | Sustainable Cities and Society | Mixed-use | ML | ANN, RF, KNN, LDA, NB |
| 22 | [121] | Chen et al. | 2022 | Applied Soft Computing | - | ML + MOO | K-means clustering |
| 23 | [9] | Zygmunt et al. | 2021 | Energies | Residential | ML | ANN |
| 24 | [122] | Zhang et al. | 2021 | Building and Environment | Residential | ML | ANN |
| 25 | [123] | Wurm et al. | 2021 | ISPRS International Journal of Geo-Information | - | ML | DL |
| 26 | [37] | Wenninger and Wiethe | 2021 | Business Information Systems Engineering | Residential | ML | ANN, D-vine copula, XGB, RF, SVR |
| 27 | [7] | Thrampoulidis et al. | 2021 | Applied Energy | Residential | ML + MOO | ANN |
Disclaimer/Publisher’s Note: The statements, opinions and data contained in all publications are solely those of the individual author(s) and contributor(s) and not of MDPI and/or the editor(s). MDPI and/or the editor(s) disclaim responsibility for any injury to people or property resulting from any ideas, methods, instructions or products referred to in the content. |
© 2025 by the authors. Licensee MDPI, Basel, Switzerland. This article is an open access article distributed under the terms and conditions of the Creative Commons Attribution (CC BY) license (https://creativecommons.org/licenses/by/4.0/).
Share and Cite
Shan, R.; Jia, X.; Su, X.; Xu, Q.; Ning, H.; Zhang, J. AI-Driven Multi-Objective Optimization and Decision-Making for Urban Building Energy Retrofit: Advances, Challenges, and Systematic Review. Appl. Sci. 2025, 15, 8944. https://doi.org/10.3390/app15168944
Shan R, Jia X, Su X, Xu Q, Ning H, Zhang J. AI-Driven Multi-Objective Optimization and Decision-Making for Urban Building Energy Retrofit: Advances, Challenges, and Systematic Review. Applied Sciences. 2025; 15(16):8944. https://doi.org/10.3390/app15168944
Chicago/Turabian StyleShan, Rudai, Xiaohan Jia, Xuehua Su, Qianhui Xu, Hao Ning, and Jiuhong Zhang. 2025. "AI-Driven Multi-Objective Optimization and Decision-Making for Urban Building Energy Retrofit: Advances, Challenges, and Systematic Review" Applied Sciences 15, no. 16: 8944. https://doi.org/10.3390/app15168944
APA StyleShan, R., Jia, X., Su, X., Xu, Q., Ning, H., & Zhang, J. (2025). AI-Driven Multi-Objective Optimization and Decision-Making for Urban Building Energy Retrofit: Advances, Challenges, and Systematic Review. Applied Sciences, 15(16), 8944. https://doi.org/10.3390/app15168944

