Next Article in Journal
Predictive Analytics Leveraging a Machine Learning Approach to Identify Students’ Reasons for Dropping out of University
Next Article in Special Issue
Assessment of Egg Quality Across Seasons, Storage Durations, and Temperatures in Commercial Laying Hens
Previous Article in Journal
Multi-Modal Excavator Activity Recognition Using Two-Stream CNN-LSTM with RGB and Point Cloud Inputs
Previous Article in Special Issue
Food Waste Detection in Canteen Plates Using YOLOv11
 
 
Font Type:
Arial Georgia Verdana
Font Size:
Aa Aa Aa
Line Spacing:
Column Width:
Background:
Article

Life Cycle Assessment of a Digital Tool for Reducing Environmental Burdens in the European Milk Supply Chain

1
School of Management, Guizhou University of Commerce, Guiyang 550014, China
2
Centro Studi Qualità Ambiente (CESQA), Department of Civil, Environmental and Architectural Engineering, University of Padova, 35131 Padova, Italy
3
School of Business Management, Bethesda University, 730 N Euclid St., Anaheim, CA 92801, USA
*
Author to whom correspondence should be addressed.
Appl. Sci. 2025, 15(15), 8506; https://doi.org/10.3390/app15158506
Submission received: 10 June 2025 / Revised: 25 July 2025 / Accepted: 29 July 2025 / Published: 31 July 2025
(This article belongs to the Special Issue Artificial Intelligence and Numerical Simulation in Food Engineering)

Abstract

Food loss and waste from the European Union’s dairy supply chain, particularly in the management of fresh milk, imposes significant environmental burdens. This study demonstrates that implementing Radio Frequency Identification (RFID)-enabled digital decision-support tools can substantially reduce these impacts across the region. A cradle-to-grave life cycle assessment (LCA) was used to quantify both the additional environmental burdens from RFID (tag production, usage, and disposal) and the avoided burdens due to reduced milk losses in the farm, processing, and distribution stages. Within the EU’s fresh milk supply chain, the implementation of digital tools could result in annual net reductions of up to 80,000 tonnes of CO2-equivalent greenhouse gas emissions, 81,083 tonnes of PM2.5-equivalent particulate matter, 84,326 tonnes of land use–related carbon deficit, and 80,000 cubic meters of freshwater-equivalent consumption. Spatial analysis indicates that regions with historically high spoilage rates, particularly in Southern and Eastern Europe, see the greatest benefits from RFID enabled digital-decision support tools. These environmental savings are most pronounced during the peak months of milk production. Overall, the study demonstrates that despite the environmental footprint of RFID systems, their integration into the EU’S dairy supply chain enhances transparency, reduces waste, and improves resource efficiency—supporting their strategic value.

1. Introduction

The food supply chain faces significant challenges related to food loss and waste (FLW), particularly in the dairy sector [1,2,3,4]. In the European Union (EU), approximately 20% of the total food produced is wasted, amounting to about 88 million tonnes annually, with dairy products constituting a substantial portion of this waste [5]. The EU alone generates approximately 6.8 million tons of FLW annually from milk supply chains, with 4.2 million tons occurring at the consumer level—accounting for over 60% of the total food waste in this sector. This wastage has severe environmental consequences, contributing to greenhouse gas (GHG) emissions, extensive water usage, and land degradation. The carbon footprint of FLW in the EU is substantial, with approximately 170 million tonnes of CO2 equivalent emitted annually due to inefficiencies along food supply chains. In economic terms, the cost of food waste is equally alarming, amounting to billions of euros in losses each year. With milk production and consumption being a staple across Europe, reducing waste throughout its supply chain presents a crucial opportunity to mitigate both environmental and economic impacts. Significant portions of the waste occur during post-harvest, processing, and especially at the consumer level. Addressing these inefficiencies requires a comprehensive approach, including improving storage conditions, enhancing supply chain logistics, and increasing consumer awareness about proper handling and consumption of dairy products.
The widespread deployment of Radio Frequency Identification (RFID) technology under Internet of Thing (IoT) framework offers promising solutions to address these inefficiencies [6]. RFID tags provide a means of tracking food products from production to retail, thereby enabling better coordination, reducing the risk of spoilage, and ensuring the delivery of high-quality food items [7].
RFID technology positively impacts milk quality by providing enhanced traceability, real-time monitoring, and improved inventory management throughout milk supply chains. Milk containers with RFID tags allow stakeholders to track milk from the farm to retail stages, ensuring that critical factors such as temperature and humidity are maintained within optimal ranges [8]. Additionally, RFID integration with the Global Positioning System (GPS) for real-time tracking, allows for immediate adjustments to storage conditions, further reducing risks of milk spoilage during production and initial transport. This real-time monitoring reduces spoilage by promptly identifying any deviations in storage or transport conditions, helping to mitigate issues that could compromise quality [9]. Moreover, RFID enhances supply chain efficiency, reducing the time milk spends in storage and transit, which is crucial for preserving freshness. The faster movement through the supply chain, enabled by better visibility and coordination among stakeholders, results in the delivery of fresher milk to retailers and consumers. RFID’s ability to provide accurate data also helps reduce instances of improper stock rotation, which can lead to expired or spoiled milk reaching the consumer. Several studies have demonstrated the effectiveness of RFID technology in reducing spoilage and enhancing efficiency across food supply chains. Jedermann et al. (2014) [10] showed that RFID can effectively monitor environmental conditions during transportation, helping to reduce spoilage in perishable goods. This aligns with findings by Ruiz-Garcia et al. (2009) [11], which illustrated how RFID enables comprehensive traceability from farm to fork, thereby increasing transparency throughout the food supply chain. Similarly, Aung and Chang (2014) [12] emphasized RFID’s role in improving traceability, which facilitates more efficient product recalls and reduces food waste. Bottani et al. (2014) [13] further supported this by demonstrating RFID’s potential to optimize logistics and enhance inventory management, leading to lower waste levels. In the dairy sector specifically, Emenike et al. (2016) [14] highlighted RFID’s impact on improving inventory management and overall supply chain efficiency. Bottani et al. (2014) [13] also noted that RFID adoption in the dairy industry increases supply chain visibility, helping to prevent losses from spoilage. Additionally, the traceability provided by RFID supports rapid recalls in case of contamination, thereby reducing health risks [15]. The improved quality control and reduced likelihood of spoilage ensure that consumers receive safer, higher-quality milk, while the overall environmental footprint associated with milk waste is also reduced due to fewer rejected or discarded products [16,17]. Overall, RFID technology significantly enhances the quality of milk by maintaining optimal handling conditions, improving traceability, and supporting efficient supply chain management.
While the potential of RFID technology in reducing FLW has been recognized, there remains an extensive gap in the comprehensive evaluation of its environmental impact, particularly in perishable goods management like the fresh milk supply chain. Prior studies have primarily focused on RFID’s efficiency-enhancing capabilities, such as improved traceability, real-time inventory control, and reduced spoilage [13]. However, these studies often fail to fully account for the trade-offs introduced by RFID technology, particularly the lifecycle environmental burdens of RFID tags, infrastructure-related energy consumption, and end-of-life disposal challenges [18,19]. From an environmental impact perspective within information and communication technology (ICT), the International Telecommunication Union Telecommunication Standardization Sector (ITU-T, 2014) outlines three categories of emissions that must be evaluated holistically [20]:
  • First-order effects: The direct environmental impact of RFID tag production, semiconductor manufacturing, and e-waste generation.
  • Second-order effects: Indirect benefits such as FLW reduction in the milk supply chain, which translates into avoided GHG emissions and resource savings.
  • Higher-order effects: Systemic shifts triggered by RFID adoption, including potential rebound effects where improved supply chain efficiency could encourage overproduction, extended distribution distances, or increased reliance on energy-intensive digital infrastructure.
For instance, RFID tags introduce additional environmental burdens not only through raw material extraction, chip and antenna production, and adhesive use but also via data storage energy demands required for real-time tracking systems and cloud-based inventory management, an overlooked but critical sustainability factor [21]. While RFID has demonstrated significant potential in reducing milk waste and thus mitigating the environmental footprint of dairy production, it remains unclear whether these benefits outweigh the total environmental costs of RFID deployment, particularly when scaled across multiple supply chain stages and geographic regions [13].
Moreover, beyond immediate waste reduction, the broader implications of RFID adoption in the dairy sector remain underexplored. Widespread implementation could reshape industry practices by altering distribution models, changing milk production dynamics, and influencing market behaviors—all of which have uncertain environmental consequences. Additionally, scalability across different countries’ dairy operations presents challenges, as RFID effectiveness may vary depending on regional infrastructure, policy incentives, and technological compatibility. The long-term sustainability of RFID in food supply chains therefore depends not only on its ability to reduce food waste but also on its full environmental footprint across production, use, and disposal phases.
Given the complexity of ICT-driven sustainability assessments, parallels can be drawn from recent machine learning (ML) applications in supply chain optimization, where studies have demonstrated that while ML can reduce emissions through smarter logistics and energy management, its long-term impact remains ambiguous due to indirect effects and rebound risks [22]. Similarly, RFID’s transformative potential in food waste mitigation must be evaluated beyond its direct benefits, incorporating potential unintended consequences, data-energy trade-offs, and systemic shifts in supply chain practices.
This study addresses this research gap by conducting a life cycle assessment (LCA) of RFID adoption in the EU fresh milk supply chain, ensuring a holistic evaluation of both its environmental burdens and its FLW reduction benefits. Unlike previous studies that focus on isolated RFID applications, this work explicitly defines the scope and system boundaries to improve transparency and reliability. Specifically, the study:
  • Examines RFID deployment from production to disposal (cradle-to-grave approach) following ISO 14040/44 standards.
  • Limits the analysis to fresh milk logistics within the EU market, recognizing that regional supply chain structures, milk distribution models, and policy frameworks influence RFID’s effectiveness.
  • Defines a clear baseline scenario by comparing traditional supply chain management (without RFID) versus RFID-enhanced systems, to ensure that the environmental benefits measured are net reductions rather than absolute values.
  • Integrates a spatio-temporal analysis, assessing geographic and time-based variations in RFID’s environmental impact to determine whether regional infrastructure, energy mix, and policy interventions alter its sustainability potential.
By situating RFID’s environmental trade-offs within a broader sustainability framework, this study contributes critical insights into the viability of digital tools in reducing FLW and achieving climate goals within the EU food sector. In particular, the findings provide industry stakeholders, policymakers, and supply chain managers with data-driven guidance on whether RFID’s environmental cost is justified by its food waste mitigation potential, ultimately supporting informed decision-making for sustainable dairy logistics.
The paper is organized as follows: Section 2 outlines the methodology, focusing on the LCA framework used to assess the environmental impacts of RFID deployment in fresh milk supply chains. Section 3 presents the results of the environmental impact assessment, including detailed analysis across key categories such as climate change, land use, particulate matter, and water resource depletion. Section 4 discusses the implications of the findings, highlighting both the benefits and challenges of RFID technologies, the limitations of the study, and relevant policy implications for the EU dairy sector. Section 5 concludes the study, summarizing key insights and offering recommendations for future research and policy.

2. Materials and Methods

2.1. Goal and Scope

The LCA is a tool for evaluating the environmental impacts of products or services across their entire lifecycle, from extraction of raw materials to final disposal. This “cradle-to-grave” approach allows for a comprehensive understanding of the environmental implications associated with a particular product or service. By examining factors such as resource use, energy consumption, emissions, and waste generation at each stage, LCA enables decision-makers to identify opportunities for improvement and make informed choices to minimize environmental harm. The standardized framework provided by ISO 14040 (2006) [23] and ISO 14044 (2006) [24] ensures consistency and comparability in LCA studies, facilitating communication and decision-making across different stakeholders. By following the four main phases, i.e., Goal and Scope Definition, Inventory Analysis, Impact Assessment, and Interpretation, LCA practitioners can systematically evaluate the environmental performance of products or services and identify opportunities for optimization.

2.1.1. Goal Definition

The goal of this study is to evaluate the environmental sustainability of implementing RFID technology in the fresh milk supply chain within the European Union following the LCA approach. Specifically, the analysis compares the environmental burdens introduced by RFID (e.g., tag production, use, and disposal) with the potential environmental savings derived from its ability to reduce product waste—particularly waste resulting from expiry due to inventory mismanagement. This dual consideration ensures a more holistic evaluation of the overall environmental benefits and trade-offs associated with the adoption of RFID technology in perishable goods management.
This work builds directly on field observations from the RLP2 project as reported by Bottani et al. [13]. In that real-world retail implementation, RFID systems enabled strict First-In-First-Out (FIFO) replenishment by allowing the precise tracking of receiving dates of milk cases. The study found that 27% of fresh milk shrinkage at retail was caused by improper FIFO policy, which resulted in older stock being left unsold in the backroom and eventually expiring. Simultaneously, the overall share of expired products at retail was measured at 9.6% of the total tagged product volume. Therefore, the fraction of product waste that can be directly avoided through RFID-enabled FIFO enforcement was estimated to be 9.6% × 27% ≈ 2.6%. From a LCA perspective, this means that the environmental burdens associated with producing and disposing of this 2.6% of fresh milk can be considered as “avoided impacts” attributable to RFID intervention. Accordingly, the LCA conducted in this study quantifies the net environmental benefit of RFID deployment by comparing its embedded impacts with the avoided environmental loads from 2.6% waste prevention. While conservative in nature, this assumption aligns with field-based RFID trials and represents a realistic estimate of achievable benefits within the defined system boundaries (farm to retail).
The functional unit (FU) is defined as the environmental footprint reduction per 1 L of fresh milk packaged in a carton and tracked using RFID technology throughout its supply chain in the EU. Each RFID tag is assigned to product cases containing 12 items of fresh milk, meaning that approximately 8.3% of the tag’s life cycle is allocated to each FU. This FU forms the basis for assessing the environmental impacts and sustainability of RFID technology when applied to the identification and tracking of perishable products like fresh milk.

2.1.2. System Boundaries

This study conducts an LCA to evaluate the environmental trade-offs associated with implementing RFID technology in the fresh food supply chain (FSC), with a focus on the EU’s fresh milk sector. The system boundaries include two parallel sub-systems: (i) the full life cycle of RFID tags (from raw material extraction to disposal), and (ii) the cradle-to-grave life cycle of 1 L of packaged fresh milk. All processes within both systems are modeled using a consistent attributional LCA approach.
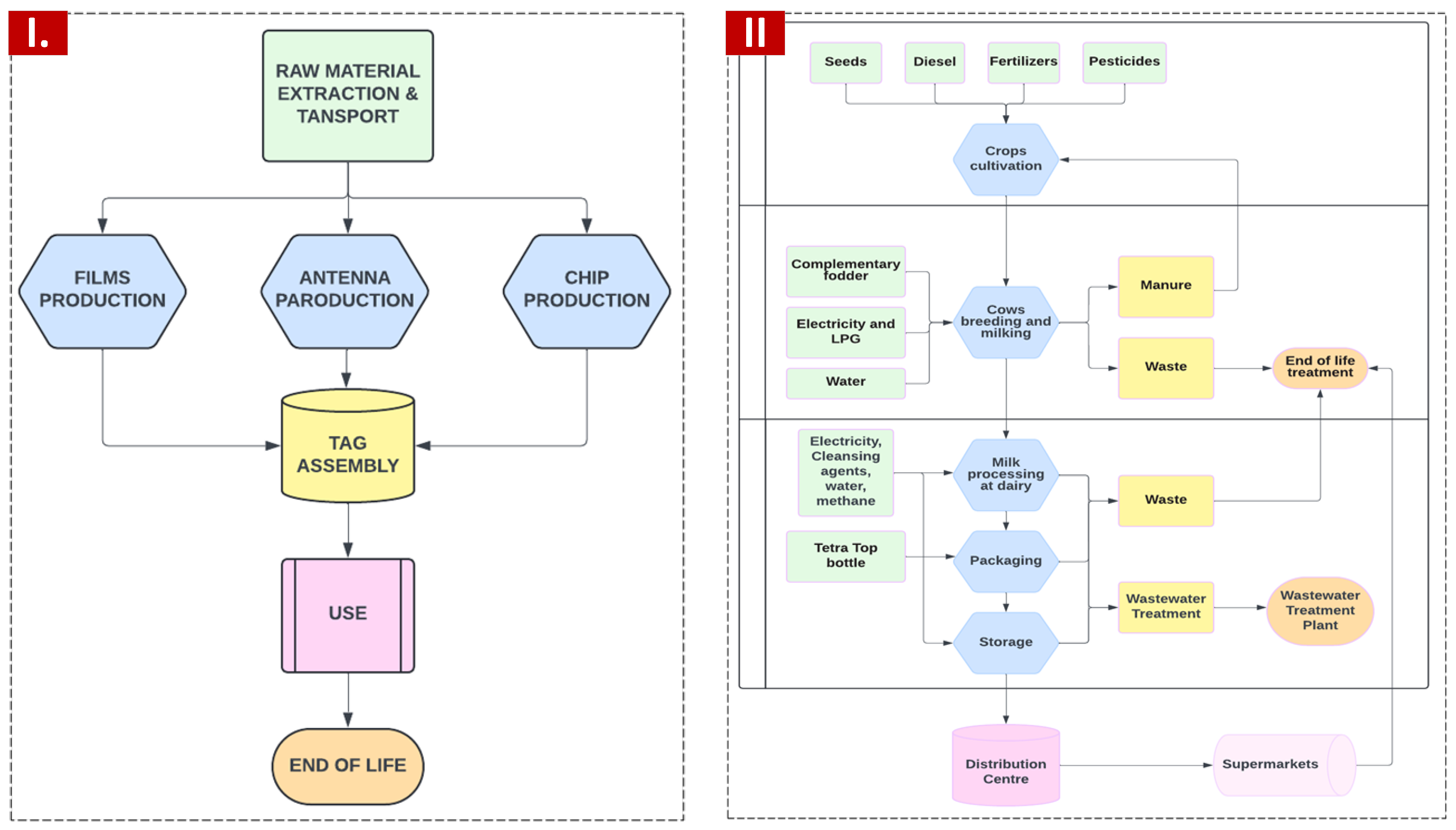
As shown in Figure 1I, the RFID tag system includes raw material extraction, component manufacturing (chip, antenna, adhesives), assembly, transport, and end-of-life disposal. A 1% mass cut-off was applied for omitted elements. RFID readers and gate infrastructure were excluded from the assessment due to their high usage-to-impact ratio; each reader typically processes tens of thousands of tags over its operational lifetime. For instance, assuming 100,000 reads per unit and a power demand of 50 watts, the environmental impact per individual tag read is several orders of magnitude lower than that of the tag itself. Nonetheless, we acknowledge that a quantitative sensitivity analysis would provide stronger justification for this exclusion and recommend it as a focus for future refinement.
The life cycle system for milk (Figure 1II) covers raw milk production, transport to dairies, pasteurization, filling and packaging, and delivery to distribution centers. The associated environmental flows include emissions from fodder cultivation, fertilizer and pesticide use, feed production and transport, on-farm energy and water use, and packaging. The disposal of expired milk into landfills and the associated packaging is modeled as the end-of-life scenario. A conservative modeling choice was made to allocate all upstream and processing burdens entirely to the milk product, and infrastructure (buildings, tanks, equipment) was excluded. While the environmental impact of milk production and packaging is thoroughly considered, the refrigerated storage phase at distribution centers is excluded. Since milk and its packaging are typically disposed of together, landfill disposal is considered the end-of-life scenario, with potential alternative methods like recycling or remanufacturing noted. This comprehensive approach enables a full evaluation of the environmental sustainability of the fresh milk supply chain.
Furthermore, this study’s system boundaries are limited to pre-consumer stages (farm to retail), as RFID interventions are typically implemented prior to the point of sale. While our model shows that RFID can reduce expiration-related waste at the retail and distribution stages, it does not capture consumer-level food waste, which, as shown in Supplementary Table S6, accounts for over 70% of total milk waste in the EU. As a result, the quantified environmental benefits presented here represent only a partial contribution to addressing the broader milk waste mitigation challenge. This boundary condition does not undermine the value of upstream interventions, but it should be clearly acknowledged when interpreting the results and their generalizability.

2.1.3. Data Source and Quality

Data for the LCA will be gathered from multiple sources, including literature reviews, the International Reference Life Cycle Data System (ILCD) Handbook, databases such as Ecoinvent, and industry reports. Assumptions about the implementation and effectiveness of RFID in reducing milk wastage will be based on available evidence and expert insights. This diverse data collection approach ensures a comprehensive and well-supported analysis of the environmental impact of RFID technology.

2.2. Life Cycle Inventory Analysis

2.2.1. Inventory Analysis of the Fresh Milk

This study aimed to assess the environmental impact and resource utilization associated with producing 1 L of high-quality milk sourced from two dairy factories, A and B, which in turn collect milk from 18 farms (see Supplementary Table S1). Dairy A sources raw milk from 5 farms, while Dairy B, located in mountainous regions with lower average yearly production, sources from 13 farms. Each dairy dedicates about half of its output to the milk brand. To ensure representativeness, the farms were categorized by size (small, medium, and large) based on daily milk production, with three farms from each dairy selected for detailed data collection. This sample represented 60% of the total raw milk production. Data from the selected farms were weighted to estimate the overall inventory for milk production, while the remaining farms were classified based on their production volumes.
The data collection process covered comprehensive details of agricultural operations, including crop cultivation for fodder production (such as cultivated hectares, seed usage, and fertilizer and pesticide applications, especially for maize), dairy cow populations, milk production, and feed composition (both farm-produced and purchased feed). Additional information was gathered on energy consumption, waste production, and water usage, particularly related to environmental impacts. This included waste management practices, focusing on the disposal of plastics, oils, and packaging materials, and water use for cleaning and sanitation. Emissions related to fertilizer application, particularly N2O and NH3 airborne emissions, were estimated, as well as methane emissions from dairy cows based on a predetermined reference value. This detailed inventory enables a thorough understanding of the resource demands and environmental pressures involved in producing high-quality milk.
This section of the report describes the production process, environmental impacts, and sustainability efforts associated with producing 1 L of high-quality milk from two dairies, A and B, which together contribute to the total output of 7.7 million liters annually. Dairy A produces 85% of the high-quality milk, while Dairy B contributes 15%. Both dairies also produce other milk variants. Yearly data on electricity and methane consumption were gathered from both Dairy A and Dairy B. These consumption figures were then allocated on a mass basis, meaning that the total energy and methane use for each dairy was proportionally divided according to their overall milk production and the specific production volume of the milk brand. The detailed allocation of energy and methane data by milk product type is presented in Supplementary Table S1, which ensures that the environmental footprint of 1 L of high-quality milk is representative of the actual resource usage in its production.
After the milking process, the raw milk is transported to the dairies, where it undergoes quality checks before being processed. Data on electricity and methane consumption at the dairies were collected annually and allocated on a mass basis according to the overall production volume and the specific production of high-quality milk. The environmental impacts are weighted based on the milk production volumes of each dairy, ensuring an accurate representation of the production process.
The milk is pasteurized through a two-step process, starting with preheating to 51 °C, skimming, and adjusting the fat content, followed by heating to 74–77 °C for 15 s to ensure safety and quality. After pasteurization, the milk is quickly cooled to 2 °C and stored.
For packaging, the high-quality milk is filled into Tetra Top® bottles made of paperboard with a plastic top, produced directly at the dairies. The packaged milk is placed in cardboard boxes, palletized, and wrapped in polyethylene films for protection and freshness. Refrigerated cells using glycol-based cooling fluids maintain the milk’s temperature during storage. The milk is then transported to distribution centers.
Cleaning processes at the dairies include the use of Cleaning in Place systems, which use a combination of hot and cold water, sodium hydroxide, and nitric acid. These processes ensure hygiene and prevent contamination. Dairy B treats its wastewater in its own facility, while Dairy A discharges wastewater into a municipal treatment plant. The environmental impacts of the cleaning agents and detergents were also assessed, as were the amounts and destinations of waste, such as plastics, oils, cardboard, and paper.
Transportation of the packaged milk to stores is assumed to cover an average distance of 100 km. Waste from the retail level is assumed to travel 50 km to a landfill, where it undergoes sorting, compaction, and environmental controls, including methane capture systems and leachate management, to minimize soil and water contamination.
This comprehensive data collection process, combined with secondary data from Ecoinvent, enabled the calculation of an accurate and detailed environmental inventory for the production of 1 L of high-quality milk. This inventory provides a clear insight into the environmental footprint of high-quality milk production, particularly in terms of electricity, methane consumption, packaging, water use, waste management, and transportation.

2.2.2. Inventory Analysis of the RFID Tag

The RFID tag used in milk cartons comprises several key components that are laminated together, with the main elements being a silicon chip for storing information and an aluminum antenna for capturing radio frequency waves. Detailed data on the materials and weights of these components were provided by Smartrac company, as shown in Supplementary Table S2. The antenna is made of aluminum, produced through a deposition process, and the chip is composed of silicon and a tetravalent metal semiconductor. Adhesive layers, such as acrylic and epoxy resins, bind these elements together, resulting in a total tag weight of approximately 0.2 g.
For assessing the environmental impact of the RFID tag’s production, a conservative approach was adopted:
  • Antenna impact: The environmental impact of the aluminum antenna was estimated by reducing the environmental footprint of a printed wiring board antenna by a factor of four. This approach likely results in an overestimation of the actual environmental burden of the tag antenna.
  • Chip impact: The environmental impact of the silicon chip was calculated with a conservative approach, halving the environmental impact of integrated circuit production. This adjustment was made because the RFID chip is thinner than the typical wafer used in circuit production.
Energy consumption during the assembly phase is estimated at 0.007 kWh per tag. This figure was used in the environmental assessment, which utilized the European electricity mix data for analysis. Several transportation steps were considered in the environmental assessment:
  • The antenna and chip are manufactured in China and air-shipped approximately 6000 km to Smartrac’s headquarters in Stuttgart, Germany, followed by a 200 km truck journey within Germany.
  • Other RFID tag components are sourced locally within a 200 km range from Stuttgart.
  • The completed RFID tags are shipped to retail sites in Italy via a 1000 km plane journey from Frankfurt to Milan, followed by a 200 km truck journey to deployment sites.
These transport distances were factored into the environmental impact analysis, following standard assumptions from literature.
Once attached to milk cartons, RFID tags typically end up in landfills as electronic waste since consumers dispose of the entire milk carton, including the tag, along with household waste. These cartons are generally not separated for recycling. The disposed cartons, along with RFID tags, are transported to landfills where they are buried. Due to their small size and quantity, RFID tags contribute minimally to the overall electronic waste stream, but their disposal was included in the environmental impact assessment to ensure a comprehensive analysis of their lifecycle.

2.3. Impact Assessment

The environmental impact categories considered in the assessment for RFID tagging of fresh milk include climate change, ozone depletion, human toxicity (cancer and non-cancer effects), particulate matter, ionizing radiation (for both human health and ecosystems), photochemical ozone formation, acidification, terrestrial eutrophication, freshwater eutrophication, marine eutrophication, freshwater ecotoxicity, land use, water resource depletion, and fossil resource depletion. These categories provide a comprehensive evaluation of the environmental effects associated with RFID technology’s life cycle.
Meanwhile, a comprehensive analysis was conducted to evaluate the environmental impacts of RFID tagging for fresh milk. This involved gathering detailed impact data for both RFID tags and milk, covering the entire life cycle from production to disposal. By analyzing this data, a comparison was made between the environmental impacts of RFID implementation and the baseline impacts of milk production and disposal without RFID. This comparative analysis enabled a thorough assessment of the overall impact reduction across various categories attributable to RFID tagging of fresh milk. The results offer valuable insights into how RFID technology can help mitigate environmental impacts within the EU dairy supply chain.

2.4. Scenario Analysis

This scenario analysis evaluates the environmental impact reductions enabled by RFID tagging in the EU fresh milk supply chain, both retrospectively (2015–2023) and under a forward-looking exploratory projection for 2035. Country-specific milk production data were used to model total impacts under two conditions: with and without RFID implementation. Environmental categories assessed include climate change, land use, water depletion, acidification, and particulate matter, among others.
For the projected 2035 scenario, we applied conservative linear trends derived from EU agricultural outlook reports (see Supplementary Tables S5 and S6, Figure S1, sourced from https://agriculture.ec.europa.eu/data-and-analysis/markets/outlook/medium-term_en, accessed on 10 May 2025). These projections assume: (i) a modest annual decrease in total milk production (–0.2%), and (ii) a slowing growth in productivity (0.9% per year), reflecting tightening sustainability policies and herd reductions. The RFID-related waste reduction rate is held constant across years for comparability. It is important to note that the 2035 scenario is not a forecast, but rather a static, illustrative scenario designed to demonstrate how milk waste reductions from RFID adoption could translate into environmental benefits under projected production volumes.

3. Results

3.1. Overall Impacts and Contribution Analysis

Both the benefits and drawbacks of using RFID tags for fresh milk are examined. This begins with analyzing two models: one assessing the environmental impact of producing a single RFID tag, and the other evaluating the life cycle of one liter of milk ending up in a landfill. Figure 2 provides a detailed breakdown, showing how RFID implementation affects each milk case. The negative impact is equivalent to 8.3% of a tag’s life cycle, considering that RFID tags are attached to cases with 12 items. The “Avoided milk waste” column quantifies the benefits of RFID, representing 2.6% of the milk’s life cycle.
Figure 2a presents the impact assessment results for one RFID tag, showing the environmental burden of its entire life cycle. The climate change impact, measured at 0.0329 kg CO2-eq, highlights substantial GHG emissions from RFID production, underscoring the need for energy reduction strategies. Ionizing radiation is also a concern, reflecting the burden of nuclear energy used in production. Freshwater ecotoxicity is one of the most significant impacts, indicating potential harm to aquatic ecosystems due to toxic substances released during the production of RFID tags. These substances can contaminate water bodies, affecting aquatic life and disrupting ecosystems. Addressing the sources of these toxic releases is crucial to mitigate their impact on freshwater environments. Emissions of volatile organic compounds contribute to photochemical ozone formation. Resource use, including water and minerals, is moderate but noteworthy. Significant reductions are observed in acidification and eutrophication, with RFID reducing the need for excessive fertilizers.
Figure 2b provides a visual representation of these results, emphasizing how each process contributes to the overall environmental impact of the tag. Among the processes, antenna manufacturing has the most significant impact, contributing between 36% and 73% across all categories, with an average of 64%. Chip manufacturing also plays a substantial role, contributing between 11% and 43%, with an average of 20%. The assembly process makes a notable contribution as well, averaging 11%, while transport activities have a smaller impact, averaging 3%. Other processes combined contribute less than 2% to the total environmental burden.
Figure 2c demonstrates that the environmental impacts of 1 L of fresh milk are assessed across multiple categories, covering its entire life cycle, from production to disposal. The climate change impact, measured at 1.34 kg CO2-eq, highlights substantial GHG emissions from RFID production, underscoring the need for energy reduction strategies. Land use presents a significant environmental burden, measured at 20.9 kg C deficit, indicating substantial resource occupation during the RFID tag’s life cycle. Prioritizing the reduction of land use impact is crucial, as optimizing land use practices can help minimize negative impacts on ecosystems and biodiversity. Ionizing radiation is also a concern, reflecting the burden of nuclear energy used in production. Freshwater ecotoxicity has another significant impact, with a value of 1.70 CTUe, indicating potential harm to aquatic ecosystems due to toxic substances released during production. Addressing the sources of these toxic releases is crucial to mitigating their impact on freshwater environments. Emissions of volatile organic compounds contribute to photochemical ozone formation. Resource use, including water and minerals, is moderate but noteworthy. Despite these impacts, RFID helps improve resource utilization by preventing milk loss, which reduces the need for additional production and associated resource use. Significant reductions are observed in acidification and eutrophication, primarily due to RFID’s role in reducing milk loss, which in turn reduces the need for additional production and excessive fertilizer use.
Figure 2d assesses the environmental trade-off analysis of RFID technology for tagging milk product cases involving a thorough evaluation of both the positive and negative environmental impacts. A particularly important outcome demonstrates that RFID technology leads to a net decrease of approximately 32 g of CO2-eq per FU (0.0027 kg CO2-eq from the RFID tag vs. 0.0349 kg CO2-eq avoided through reduced milk waste). This reduction is critical in light of global efforts to reduce GHG emissions and combat climate change. Furthermore, examining the data shows that RFID deployment leads to significant reductions across various environmental impact categories. Notable improvements are observed in categories such as terrestrial eutrophication, land use, acidification, human toxicity (non-cancer effects), particulate matter, and water resource depletion. These categories show substantial progress in environmental performance. For instance, reductions of over 50% are evident in human toxicity (cancer effects), human health ionizing radiation, ionizing radiation (ecosystems), freshwater eutrophication, and mineral, fossil, and renewable resource depletion. On average, the benefits outweigh the impacts by a factor of five, demonstrating a clear net positive outcome from RFID technology implementation. These reductions emphasize RFID’s potential to mitigate environmental damage across multiple dimensions, making it a key contributor to sustainability efforts and reducing the environmental footprint in industries such as milk production.

3.2. Spatio-Temporal Environmental Impacts in the EU Milk Supply Chain

This section outlines the potential impacts of RFID tags on the fresh milk supply chain across different EU regions from 2015 to 2023, as shown in Figure 3, Figure 4, Figure 5, Figure 6 and Figure 7. Furthermore, Figure 8 summarizes four key impact indicators—climate change, particulate matter, land use, and water resource depletion—chosen for their substantial contributions to the fresh milk supply chain’s overall environmental impact. The year 2024 was not included in the temporal analysis due to the unavailability of harmonized and complete datasets across EU countries at the time of modeling. This exclusion was made to ensure methodological consistency and reliable comparability of results across the full 2015–2023 time series.
Figure 3 demonstrates that from 2015 to 2023, a general trend of declining environmental impacts could be observed across various categories, including climate change, land use, and water resource depletion in the four northern EU countries (Denmark, Ireland, Finland, and Sweden). This decline suggests that the hypothetical deployment of RFID technology could significantly improve supply chain efficiency, reduce milk waste, and thereby bring about net environmental benefits. The color coding (from pink in 2015 to light pink in 2023) illustrates variations in environmental impacts across different years. For example, between 2016 and 2019, certain categories, such as photochemical ozone formation and acidification, show fluctuations across multiple countries. However, from 2019 onwards, there is a general declining trend, suggesting that despite variations in policy enforcement in different years, the gradual promotion and use of RFID technology had a positive impact on controlling environmental impacts.
Ireland and Finland show relatively high levels of water resource depletion, peaking in 2017 and 2018, followed by a gradual decline. This may be attributed to increased dairy production demand during this period, while the deployment of RFID helped reduce water wastage in production and logistics, resulting in subsequent significant reductions. Denmark and Sweden exhibit notable reductions in mineral, fossil, and renewable resource depletion, especially from 2019 to 2023, indicating that RFID technology could optimize resource management and reduce energy and material waste. In key environmental impact categories, such as climate change, particulate matter, acidification, and water resource depletion, all four countries show significant reductions. For instance, Denmark and Finland demonstrate a notable decrease in climate change impacts, indicating that using RFID technology to reduce milk loss has effectively lowered greenhouse gas emissions. This trend is associated with the enhanced transparency and efficiency of the supply chain, reducing the need for additional production caused by expiration or waste. Furthermore, the result analysis shows a clear trend of annual improvements, particularly in freshwater and marine eutrophication, as well as terrestrial eutrophication. This reflects that, with the hypothetical use of RFID technology in the supply chain, harmful emissions during logistics and storage processes have been reduced. These environmental benefits are likely linked to the increased efficiency of product management brought by RFID, which reduces resource waste and pollutant emissions.
The five western EU countries (Figure 4) show a declining trend across multiple environmental impact categories, including climate change, water resource depletion, and land use. Particularly, the Netherlands and France demonstrate significant year-by-year reductions in climate change and particulate matter impacts. This suggests that the hypothetical deployment of RFID technology could mitigate these environmental burdens by reducing waste and improving supply chain efficiency, resulting in net positive environmental outcomes. The color coding, ranging from pink in 2015 to light pink in 2023, visually represents the variations in environmental impacts across different years. For instance, between 2016 and 2019, impacts such as photochemical ozone formation and human toxicity (non-cancer effects) showed some fluctuations across countries, but overall impacts have decreased significantly since 2020. This consistent decline indicates that the introduction of RFID technology can help control environmental burdens despite variations in policy enforcement across different years.
The data show missing information for Germany from 2015 to 2017, which introduces certain limitations in analyzing changes during this period. However, from 2018 onwards, Germany exhibits significant reductions in multiple categories, particularly in water resource depletion and land use. Given that Germany is one of Europe’s largest milk producers, this trend could be linked to the potential of RFID technology to enhance supply chain efficiency. Besides, Belgium shows noticeable improvements in freshwater and marine eutrophication, particularly after 2018, with significant reductions in eutrophication impacts. This trend may be associated with enhanced supply chain transparency and reduced milk loss due to RFID technology. Moreover, Austria’s acidification and terrestrial eutrophication indicators have significantly decreased since 2019, suggesting that RFID technology could help mitigate harmful emissions in production and supply chain activities. The Netherlands demonstrates a marked reduction in mineral, fossil, and renewable resource depletion, especially from 2021 to 2023, highlighting the benefits of supply chain optimization in reducing resource dependence, potentially related to minimized waste-driven production demands.
Significant reductions are observed across key environmental impact categories, such as climate change, particulate matter, water resource depletion, and acidification in France, the Netherlands, and Belgium. For example, France’s continuous decline in climate change impacts suggests that reducing milk loss and improving logistics efficiency through the hypothetical deployment of RFID technology can help significantly lower greenhouse gas emissions. Additionally, Austria’s improvements in acidification and particulate matter categories indicate that enhancing supply chain transparency and reducing losses could contribute to lowering pollutant emissions, positively impacting air quality and soil health.
Figure 5 presents the potential impacts of RFID tags on the fresh milk supply chain across six central EU countries, Czech Republic, Croatia, Hungary, Poland, Slovenia, and Slovakia, from 2015 to 2023. Overall, the general trend indicates a consistent decline in several environmental impact categories, including climate change, water resource depletion, and acidification. Particularly, Poland shows significant year-over-year reductions in climate change and water resource depletion impacts. This suggests that the hypothetical deployment of RFID technology could effectively reduce environmental burdens by minimizing waste and optimizing supply chain processes, resulting in positive environmental outcomes. The color coding, ranging from pink in 2015 to light pink in 2023, highlights the year-to-year variations in environmental impacts. For instance, from 2016 to 2019, categories such as photochemical ozone formation and marine eutrophication exhibit fluctuations across different countries, but a marked overall reduction is observed from 2020 onwards. This consistent decline suggests that introducing RFID technology could help manage environmental burdens effectively, regardless of the variations in regional policies.
By countries, Poland demonstrates notable improvements in mineral, fossil, and renewable resource depletion, particularly after 2020. This trend reflects the potential of RFID technology to reduce dependency on these resources through enhanced supply chain management. Slovenia shows improvements in terrestrial eutrophication and particulate matter, especially since 2019, indicating that RFID deployment could help mitigate emissions and reduce pollutants. The Czech Republic displays a steady reduction in climate change impacts, suggesting that optimizing logistics and minimizing milk waste through RFID technology could have a positive effect on reducing greenhouse gas emissions. The missing data for the Czech Republic, Croatia, Hungary, and Slovakia between 2015 and 2017 presents some limitations in fully understanding the trends during this period. However, from 2018 onwards, these countries generally show reductions in multiple environmental categories. Notably, Hungary exhibits a significant decrease in acidification and freshwater eutrophication, indicating that RFID technology could improve supply chain efficiency by reducing resource consumption and minimizing waste.
Across key environmental impact categories, such as climate change, particulate matter, acidification, and water resource depletion, Croatia, Hungary, and Poland exhibit significant reductions. For example, Hungary’s decline in acidification impacts suggests that, by reducing milk waste and optimizing supply chain operations, RFID technology could contribute to lower emissions of acidifying substances. Slovenia’s reduction in particulate matter further underscores the potential for RFID technology to enhance supply chain transparency, reduce inefficiencies, and ultimately minimize emissions, thus contributing positively to air quality.
Figure 6 illustrates the potential impacts of RFID tags on the fresh milk supply chain across five southern EU countries—Greece, Italy, Cyprus, Malta, and Portugal—from 2015 to 2023, excluding Spain. Overall, the trend shows a steady reduction in several environmental impact categories, including climate change, water resource depletion, and land use. By countries, Italy demonstrates a significant reduction in mineral, fossil, and renewable resource depletion, particularly after 2020. This suggests that RFID technology could contribute to decreasing dependency on these resources through better supply chain management and waste minimization. Cyprus and Malta show noticeable reductions in freshwater eutrophication and acidification, indicating improvements in resource management efficiency and a decline in harmful emissions as a result of the potential RFID technology implementation. Across key environmental impact categories, such as climate change, particulate matter, and water resource depletion, Greece, Italy, and Portugal show significant reductions. For instance, Greece’s continuous decline in climate change impacts highlights that RFID technology could play a critical role in reducing greenhouse gas emissions by improving logistics efficiency and minimizing waste. Portugal’s improvement in particulate matter emissions demonstrates that better transparency and supply chain optimization through RFID could lead to a reduction in harmful pollutants, ultimately benefiting air quality.
Figure 7 presents the potential impacts of RFID tags on the fresh milk supply chain across five eastern EU countries, Lithuania, Estonia, Latvia, Bulgaria, and Romania, from 2015 to 2023. By country, Romania shows significant improvements in freshwater eutrophication and acidification, particularly after 2020, suggesting that RFID technology could improve resource management efficiency and reduce harmful emissions. Lithuania demonstrates marked reductions in photochemical ozone formation, highlighting the potential for improved logistics and minimized waste to reduce environmental burdens. Across key environmental impact categories such as climate change, particulate matter, and water resource depletion, Bulgaria, Estonia, and Latvia show significant reductions. For example, Bulgaria’s continuous decline in climate change impacts demonstrates that the hypothetical deployment of RFID technology could help reduce greenhouse gas emissions by improving logistics efficiency and minimizing waste. Estonia’s reduction in particulate matter highlights the potential for RFID technology to reduce air pollutants, contributing positively to air quality.
Figure 8 illustrates the spatial distribution of total avoided environmental impacts—that is, the benefits—achieved through RFID implementation in the fresh milk supply chain across EU countries from 2015 to 2023. The four impact categories presented—climate change, particulate matter formation, land use, and water resource depletion—were selected due to their critical relevance to dairy production and their substantial contribution to the overall life cycle footprint of milk. These maps visualize cumulative environmental savings over time and offer insight into the regionally uneven distribution of RFID’s potential benefits. Notably, the figures reflect absolute reductions (i.e., in tons or cubic meters), which inherently correlate with national production volumes. As such, larger milk-producing countries exhibit higher absolute benefits; however, this does not necessarily indicate greater efficiency or higher relative impact avoidance.
Germany records the highest absolute reduction in GHG emissions, with avoided impacts approaching 80,000 tons CO2-eq, followed by Finland and France at approximately 60,000 tons CO2-eq each. Moderate reductions are observed in the Netherlands, Italy, and Poland (around 30,000 tons CO2-eq), while smaller milk-producing nations such as Estonia, Lithuania, and Bulgaria show values under 10,000 tons CO2-eq. Reductions in PM2.5-equivalent emissions also vary significantly. Germany again leads with over 81,000 tons PM2.5-eq avoided, followed by France and Finland with over 60,000 tons each. Poland demonstrates moderate reductions (~30,000 tons), while many Eastern and Southeastern European countries display lower or negligible reductions, highlighting either a lower baseline spoilage rate or limited RFID adoption and implementation in those regions. Moreover, the analysis of avoided land occupation measured in carbon deficit (C-deficit) equivalents, similarly shows Germany, France, and Finland exceeding 60,000 tons each. Poland (~31,000 tons) and Italy (~29,000 tons) follow, while countries in Eastern Europe contribute marginally. This pattern reflects both national production volumes and land-use intensity of feed and dairy operations. Additionally, Germany also achieves the greatest reduction in freshwater-equivalent usage (~80,000 m3), with Finland and France trailing closely. Italy, Poland, and the Netherlands report moderate benefits (20,000–30,000 m3). Smaller dairy-producing countries such as Lithuania and Bulgaria generate fewer savings—not due to inefficiency, but due to lower modeled milk production volumes.

3.3. Environmental Benefits Potentials of EU’s Milk Industry by RFID Uses in 2035

By 2035, milk production in the EU is projected to decline at an average annual rate of 0.2%, primarily due to sustainability pressures, stricter environmental regulations, and reductions in dairy herd sizes. Simultaneously, productivity growth is expected to slow to 0.9% annually as the historical gains from technological intensification diminish. Within this evolving context, the deployment of RFID technology in the milk supply chain may play an increasingly strategic role, offering operational efficiencies that reduce milk loss and associated environmental burdens.
Figure 9 illustrates the projected environmental benefits of RFID-enabled waste reduction under this 2035 scenario, with particular focus on climate change, land use, and water resource depletion. Strong correlations between these categories reflect the resource-intensive nature of dairy production: land is required for feed cultivation, water is consumed across milking and processing stages, and emissions arise from livestock, energy use, and fertilizer application.
Under the modeled scenario, the total GHG emissions associated with both milk losses and RFID tag use are projected to fall from 3.62 Mt CO2-eq in 2023 to 3.53 Mt CO2-eq in 2035. Although modest, this reduction demonstrates how RFID-enabled logistics improvements can meaningfully contribute to climate change mitigation by reducing overproduction. Similarly, avoided land use impacts are estimated at 3.93 Mt C-deficit in 2035, driven by reduced feed demand and pasture utilization. Water resource depletion is also projected to decline, reflecting lower demand for irrigation, cleaning, and processing due to less wasted milk. Together, these avoided impacts underscore RFID’s capacity to enhance per-unit resource efficiency throughout the supply chain.
However, it is important to note that the 2035 projections rely on linear extrapolations and static assumptions, including constant RFID tag composition, fixed waste reduction rates, and present-day energy profiles. Dynamic factors such as decarbonization of the EU energy mix, innovations in tag materials and design, efficiencies in digital infrastructure, and changes in consumer behavior are not captured in this scenario. Therefore, the results should be interpreted as indicative estimates that illustrate potential benefits rather than predictive forecasts.
Overall, the findings suggest that, even under conservative assumptions, RFID technology can support the EU dairy sector in achieving its climate and resource efficiency goals. By reducing milk loss at upstream and retail stages, RFID offers a viable pathway to mitigate environmental burdens without requiring significant structural changes in production. Nevertheless, future research should adopt a more dynamic, systems-level modeling approach to fully capture the complex interplay of policy, technology, and market trends beyond 2035.

4. Discussion

4.1. Main Findings

The analysis, based on comparing two models—one assessing the environmental impact of producing a single RFID tag and the other evaluating the life cycle of one liter of milk ending in landfill—reveals that RFID technology improves supply chain efficiency, leading to reduced milk loss and, consequently, lower GHG emissions, reduced land and water usage, and decreased particulate emissions. In essence, the application of RFID helped maintain the FIFO principle more rigorously, leading to a reduction in product spoilage due to expiration [25]. Based on the conservative assumption of a 2.6% reduction in fresh milk waste through RFID-enabled FIFO enforcement—previously explained in Section 2.1.1—our LCA results reveal that the environmental burdens introduced by RFID tag production are more than offset by the environmental savings from avoided milk waste. The modeling outcomes confirm that even modest reductions in expiration-related losses can result in substantial climate, land use, and water resource benefits across the EU milk supply chain. This underscores RFID’s potential not only as a logistical optimization tool, but also as a strategic enabler of environmental performance gains in perishable food systems. These findings reinforce the importance of targeted digital interventions that address specific inefficiencies—such as retail-level FIFO failures—where RFID systems have demonstrated the capacity to deliver measurable impact. For example, the environmental trade-off analysis also shows that RFID leads to a net decrease of approximately 32 g of CO2-eq per functional unit, demonstrating significant potential to mitigate climate change impacts. RFID technology significantly reduces environmental burdens associated with food waste savings, as evidenced in several previous studies [10,26,27].
Building upon the above analysis, our study further explored the broader potential of RFID technology to mitigate environmental impacts at the EU level due to milk loss reductions. The overall findings indicate that RFID deployment in the fresh milk supply chain contributes significantly to reducing key environmental impacts, including climate change (with reductions of up to 80,000 tons CO2-eq in Germany), water resource depletion (up to 80,000 m3 water eq), particulate matter (81,083 tons PM2.5 eq), and land use (84,326 tons C deficit). The results underscore the substantial potential of RFID as an enabling technology for achieving sustainability in the dairy sector. Furthermore, the spatial and temporal analysis across the EU regions (Figure 3, Figure 4, Figure 5, Figure 6 and Figure 7) reveals consistent reductions in environmental impacts over time, suggesting that RFID deployment has a net positive effect on the milk supply chain. Different EU countries exhibit varying levels of impact reduction, highlighting that the effectiveness of RFID tagging is influenced by regional factors such as supply chain structure, policy implementation, and dairy industry practices. Countries like Germany, France, and Finland demonstrate notable progress in reducing emissions and resource use. Additionally, the projected analysis for 2035 indicates that RFID deployment could provide substantial environmental benefits for the EU milk industry. Specifically, RFID technology can improve logistics efficiency and reduce milk wastage, leading to reductions of approximately 3.53 Mt CO2-eq in GHG emissions, 3.82 Mt C deficit in land use, and 3.78 million m3 water eq in water resource consumption. These improvements are critical for meeting sustainability targets, aligning with broader EU environmental policy goals, and ensuring a more sustainable dairy sector.

4.2. Challenges and Limitations

The implementation of RFID technology in the EU fresh milk supply chain faces several challenges and limitations that need to be addressed for its widespread adoption. One of the significant technical challenges is the reliability of RFID systems in real-world retail and supply chain settings [28]. Ultra-high frequency (UHF) RFID tags, which are commonly used in the supply chain, struggle with readability issues near liquids and metals, as liquids tend to absorb RFID signals while metals reflect them (Kumar et al. 2009 [29]). This issue is particularly pronounced when tags are applied to products with high water content, such as milk. Additionally, the limited read ranges—typically 1 m for low-frequency RFID systems and up to 3–4 m for UHF systems—require more reliable and extended-range readers to ensure effective data collection across various settings. Ensuring accurate and consistent readings is also complex as improper tag orientation can lead to missed readings, undermining traceability efforts. Another important limitation is the exclusion of refrigerated storage at distribution centers, which was not modeled due to lack of detailed operational data. However, we recognize that this stage can represent a significant share of energy use in the cold chain. In particular, one of RFID’s key logistical benefits is its ability to reduce storage duration through improved inventory turnover. By omitting energy use in refrigeration, we likely underestimate the full extent of environmental savings associated with RFID deployment. Furthermore, while our 2035 scenario offers valuable insights into the potential long-term environmental benefits of RFID adoption in the milk supply chain, it is based on static assumptions and linear extrapolations. It does not consider evolving factors, such as decarbonization of the EU electricity mix, advances in RFID materials, or innovations in digital logistics. These dynamics could significantly influence both the absolute and relative outcomes. Future research should incorporate dynamic modeling frameworks to more accurately capture such complex interactions.
Cost remains another critical barrier. Despite technological advancements and reduced manufacturing costs, RFID tags are still considerably more expensive than traditional barcodes, especially when considering large-scale deployment across the entire dairy supply chain. Passive tags, used for general retail, cost between 5 to 10 cents each, which may still be prohibitive for products with slim profit margins. Active tags, which cost up to $100 per tag, are impractical for widespread use on lower-value products. The high implementation and maintenance costs have discouraged major retailers and stakeholders in the dairy industry from fully embracing RFID technology, particularly in the face of confidentiality concerns and the challenge of maintaining profitability in a competitive market [27].
Another challenge is recycling. RFID tags consist of multiple components—adhesives, computer chips, antenna metals, and conductive inks—that can interfere with conventional recycling processes [18,19]. For example, copper antennas can compromise the quality of recycled steel, while adhesives and chips can complicate plastic recycling, especially for PET and HDPE materials. These recycling challenges present a conflict between enhancing traceability through RFID and achieving environmental sustainability. Addressing this conflict will require the development of recyclable or biodegradable RFID tags that can seamlessly integrate with recycling streams without causing contamination.
Standardization issues further complicate RFID deployment across the EU. Frequencies allocated for RFID usage vary across countries, resulting in discrepancies that limit cross-border compatibility. For instance, the EU and the U.S. use different UHF frequencies—868 MHz and 915 MHz, respectively. As a result, tags that operate efficiently in one region may face compatibility issues in another. This lack of global frequency standardization limits RFID’s effectiveness in international supply chains, creating barriers to its broader adoption in a unified EU market [28].
Privacy and security concerns also present substantial obstacles. Consumers are wary of the potential for RFID tags to track their movements and purchasing patterns automatically. Although the implementation of privacy features such as “kill switches”—which deactivate RFID tags at the point of sale—can address some privacy issues, ensuring the security of data throughout the supply chain remains a major challenge. Unauthorized access to RFID systems could compromise sensitive supply chain information, which is particularly concerning in the food industry, where consumer trust and product safety are paramount. Balancing RFID’s efficiency and traceability benefits with robust privacy and security measures will be essential to garnering consumer acceptance and trust in this technology [29].
Despite these challenges, RFID technology holds significant potential to enhance supply chain efficiency, improve product traceability, and contribute to sustainability in the EU dairy industry. However, overcoming the technical, economic, regulatory, and social hurdles will be crucial for realizing its full benefits. Addressing these limitations requires continued investment in technology improvements, policy alignment, cost reduction strategies, and public engagement to build trust in RFID as a reliable and secure solution for the dairy supply chain.

4.3. Policy Implications

The adoption of RFID tagging in the EU milk supply chain presents significant policy implications for enhancing sustainability, traceability, and supply chain efficiency. As the EU prioritizes food safety, traceability, and environmental goals, RFID technology can play a crucial role by ensuring traceability from farm to consumer, enhancing quality control, and reducing waste throughout the supply chain [30]. The data collected through RFID systems can be utilized to optimize logistics and inventory management [14], contributing to more efficient resource use, lower transportation emissions, and reduced GHG emissions. For instance, our current study demonstrates that the implementation of RFID technology has been linked to reductions of up to 3.53 million tons of CO2-eq in greenhouse gas emissions and the conservation of approximately 3.78 million m3 of water resources by 2035. These reductions align with the EU’s ambitious climate and sustainability goals, underscoring the policy potential of RFID adoption in the dairy sector.
From a regulatory perspective, the increasing demand for transparency and sustainability is pushing for technologies that provide detailed information about product origins and supply chain processes [30]. As RFID technology becomes more affordable, its widespread deployment can be a cornerstone of EU food supply chain modernization, supporting regulatory requirements for food traceability and improving overall supply chain efficiency. Furthermore, the push for 100% read rates akin to conventional barcode technology and the development of more affordable RFID tags is expected to bolster RFID’s reliability and scalability, as emphasized by Zuo et al. (2022) [21]. These developments will be essential to achieving the EU’s traceability and sustainability objectives. Research into environmentally friendly sensor materials [31], such as biodegradable polymers and conductive organic inks, offers further opportunities to develop low-cost, eco-friendly RFID tags, thereby minimizing environmental impacts from the production of RFID components. Overall, the future trajectory of RFID technology in the EU milk supply chain is poised to address multiple policy priorities, including enhancing food safety, improving supply chain transparency, and meeting stringent sustainability targets. Regulatory incentives and investments in R&D for RFID innovations, such as the integration of low-cost printed antennas and the development of chipless RFID technology, can further support the dairy industry’s shift toward a more sustainable and efficient supply chain.

5. Conclusions

This study presents an original cradle-to-grave LCA framework that integrates RFID-specific impacts with spatio-temporal variation—an approach not previously applied to dairy FLW mitigation. The integration of RFID technology in the fresh milk supply chain offers a viable strategy for reducing FLW while simultaneously mitigating several key environmental impacts. From an LCA perspective, the findings indicate that, although the production and use of RFID tags entail certain environmental burdens, these are substantially outweighed by the benefits of reduced milk waste. The results demonstrate significant reductions in greenhouse gas emissions, particulate matter, land use, and water resource depletion across the EU fresh milk supply chain. For instance, the use of RFID led to a reduction of up to 80,000 tons of CO2-eq and significant savings in water and land resources. The spatial and temporal analysis across different EU regions showed consistent reductions in environmental impacts, underscoring the positive influence of RFID technology on the dairy supply chain’s sustainability. Countries such as Germany, France, and Finland, in particular, exhibited significant environmental benefits, highlighting the potential for RFID technology to be instrumental in achieving EU sustainability goals. However, the results also suggest that the effectiveness of RFID deployment can vary based on regional factors, such as policy implementation and supply chain structure.
Limitations of this study include a reliance on secondary data for RFID life cycle stages and simplified assumptions regarding infrastructure-related impacts. Future research should aim to validate these findings through real-world RFID trials, improve the resolution on energy use and disposal, and evaluate RFID alongside alternative digital traceability tools. Policymakers and industry stakeholders can use these insights to inform strategic decisions on digital interventions that reduce milk waste and improve food supply chain sustainability.

Supplementary Materials

The following supporting information can be downloaded at: https://www.mdpi.com/article/10.3390/app15158506/s1, Figure S1: Milk production in EU-14 and EU-13 countries, in selected years (million t). Table S1: Bill of materials associated with producing 1 liter of high-quality milk sourced from two dairy factories, A and B. Table S2: Inventory analysis for each RFID tag composition. Table S3: LCI analysis for RFID tag. Table S4: LCI analysis of milk supply. Table S5: Raw milk, total available on dairies in the EU-27 (=total used). Unit: ×1000t. Table S6: Food waste (FW) across the EU for different milk and dairy products. References [13,32,33] are cited in the Supplementary Materials.

Author Contributions

Conceptualization, J.W. and Y.Z.; methodology, H.W. and D.Y.W.; software, H.W. and D.Y.W.; validation, Y.Z., J.W., F.Z. and A.M.; formal analysis, Y.Z., J.W., F.Z. and A.M.; investigation, F.Z.; resources, Y.Z. and A.M.; data curation, H.W. and D.Y.W.; writing—original draft preparation, Y.Z.; writing—review and editing, J.W., F.Z. and A.M.; visualization, J.W. and D.Y.W.; supervision, J.W. and A.M.; project administration, A.M.; funding acquisition, Y.Z. and A.M. All authors have read and agreed to the published version of the manuscript.

Funding

This research was funded by the Guizhou Association for Science and Technology Youth Voyage Program, Grant Number 2025XZQYXM-01-33 and the Guizhou University of Commerce Research Project, Grant Number 2024XJSDZD02.

Institutional Review Board Statement

Not applicable.

Informed Consent Statement

Not applicable.

Data Availability Statement

The data presented in this study is available on request from the corresponding author.

Acknowledgments

The authors gratefully acknowledge the editorial office and anonymous reviewers for their constructive feedback and thoughtful suggestions, which helped improve the scientific rigor, structure, and clarity of the manuscript. The authors also would like to sincerely thank Kimi Morales for her valuable assistance in editing the language of the manuscript.

Conflicts of Interest

The authors declare no conflicts of interest.

Abbreviations

The following abbreviations are used in this manuscript:
CO2-eqCarbon dioxide equivalent
EUEuropean Union
FIFOFirst-In-First-Out
FLWFood loss and waste
FSCFood supply chain
FUFunctional unit
GHGGreenhouse gas
ICTInformation and communication technology
ILCDInternational Reference Life Cycle Data System
ISOInternational Organization for Standardization
LCALife cycle assessment
MLMachine learning
RFIDRadio Frequency Identification
UHFUltra-high frequency

References

  1. FAO. Food Loss and Waste and the Right to Adequate Food: Making the Connection; FAO: Rome, Italy, 2018. [Google Scholar]
  2. Miao, Z.; Zhao, Z.; Long, T.; Chen, X. Carbon Footprint in Agriculture Sector: A Literature Review. Carbon Footpr. 2023, 2, 13. [Google Scholar] [CrossRef]
  3. Chirwa, P.W.; Musokwa, M.; Mwale, S.E.; Handavu, F.; Nyamadzawo, G. Agroforestry Systems for Mitigating Climate Change and Reducing Carbon Footprints of Land-Use Systems in Southern Africa. Carbon Footpr. 2022, 2, 1. [Google Scholar] [CrossRef]
  4. Wu, J.; Xu, Y.; Liu, Z. A Comprehensive Review on Agricultural Greenhouse Gas Emission Reductions in China: Opportunities and Challenges. Carbon Footpr. 2024, 3, 17. [Google Scholar] [CrossRef]
  5. European Commission. Food Waste. Available online: https://food.ec.europa.eu/food-safety/food-waste_en (accessed on 10 November 2024).
  6. Ranganathan, V.; Kumar, P.; Kaur, U.; Li, S.H.Q.; Chakraborty, T.; Chandra, R. Re-Inventing the Food Supply Chain with IoT: A Data-Driven Solution to Reduce Food Loss. IEEE Internet Things Mag. 2022, 5, 41–47. [Google Scholar] [CrossRef]
  7. Zou, Y.; Wu, J.; Liu, G.; Piron, M.; Fedele, A.; Antonio, S.; Manzardo, A. Examining the Trade-Offs in Potential Retail Benefits of Different Expiration Date Modes: Insights into Multidimensional Scenarios. Resour. Conserv. Recycl. 2022, 186, 106553. [Google Scholar] [CrossRef]
  8. GAO RFID Inc. RFID Systems for Dairy Cattle & Milk Production. Available online: https://www.gaorfid.com (accessed on 10 May 2025).
  9. Alfian, G.; Syafrudin, M.; Farooq, U.; Ma’arif, M.R.; Syaekhoni, M.A.; Fitriyani, N.L.; Lee, J.; Rhee, J. Improving Efficiency of RFID-Based Traceability System for Perishable Food by Utilizing IoT Sensors and Machine Learning Model. Food Control 2020, 110, 107016. [Google Scholar] [CrossRef]
  10. Jedermann, R.; Nicometo, M.; Uysal, I.; Lang, W. Reducing Food Losses by Intelligent Food Logistics. Philos. Trans. R. Soc. A 2014, 372, 20130302. [Google Scholar] [CrossRef] [PubMed]
  11. Ruiz-Garcia, L.; Lunadei, L.; Barreiro, P.; Robla, J.I. A Review of Wireless Sensor Technologies and Applications in Agriculture and Food Industry: State of the Art and Current Trends. Sensors 2009, 9, 4728–4750. [Google Scholar] [CrossRef] [PubMed]
  12. Aung, M.M.; Chang, Y.S. Traceability in a Food Supply Chain: Safety and Quality Perspectives. Food Control 2014, 39, 172–184. [Google Scholar] [CrossRef]
  13. Bottani, E.; Manfredi, M.; Vignali, G.; Volpi, A. Life Cycle Assessment of RFID Implementation in the Fresh Food Supply Chain. Int. J. RF Technol. 2014, 6, 51–71. [Google Scholar] [CrossRef]
  14. Emenike, C.C.; van Eyk, N.P.; Hoffman, A.J. Improving Cold Chain Logistics through RFID Temperature Sensing and Predictive Modelling. In Proceedings of the 2016 IEEE International Conference on Intelligent Transportation Systems (ITSC), Rio de Janeiro, Brazil, 1–4 November 2016; pp. 2331–2338. [Google Scholar] [CrossRef]
  15. Malik, M.; Gahlawat, V.K.; Mor, R.S.; Singh, M.K. Unlocking Dairy Traceability: Current Trends, Applications, and Future Opportunities. Future Foods 2024, 10, 100214. [Google Scholar] [CrossRef]
  16. House, F.; Caveen, A.; Archer, M.; Platt, M.; RS Standards. The Impact of Improved Traceability on the Safety of Food; RS Standards: Belfast, Ireland, 2021. [Google Scholar]
  17. Smart Agri-Food Supply Chains Thematic Working Group. Factsheet: RDP Tools for Adding Value Along the Agri-Food Supply Chain; European Network for Rural Development: Brussels, Belgium, 2016. [Google Scholar]
  18. Schindler, H.R.; Schmalbein, N.; Steltenkamp, V.; Cave, J.; Wens, B.; Anhalt, A. Smart Trash: Study on RFID Tags and the Recycling Industry: Interim Report (D3) SMART 2010/0042; RAND Europe: Cambridge, UK, 2012. [Google Scholar]
  19. Condemi, A.; Cucchiella, F.; Schettini, D. Circular Economy and E-Waste: An Opportunity from RFID TAGs. Appl. Sci. 2019, 9, 3422. [Google Scholar] [CrossRef]
  20. ITU-T. Methodology for Environmental Life Cycle Assessments of ICT Goods, Networks and Services; ITU: Geneva, Switzerland, 2014. [Google Scholar]
  21. Zuo, J.; Feng, J.; Gameiro, M.G.; Tian, Y.; Liang, J.; Wang, Y.; Ding, J.; He, Q. RFID-Based Sensing in Smart Packaging for Food Applications: A Review. Future Foods 2022, 6, 100159. [Google Scholar] [CrossRef] [PubMed]
  22. Hübner, N.; Caspers, J.; Coroamă, V.C.; Finkbeiner, M. Machine-Learning-Based Demand Forecasting against Food Waste: A Bakery Case Study. J. Ind. Ecol. 2024, 28, e13528. [Google Scholar] [CrossRef]
  23. ISO 14040; Environmental Management—Life Cycle Assessment—Principles and Framework. ISO: Geneva, Switzerland, 2020.
  24. ISO 14044; Environmental Management—Life Cycle Assessment—Requirements and Guidelines. ISO: Geneva, Switzerland, 2020.
  25. Testo. First Expired—First Out: Improve Food Quality and Reduce Costs with the FEFO Method; Testo: Lenzkirch, Germany, 2017. [Google Scholar]
  26. Lehn, F.; Goossens, Y.; Schmidt, T. Food Waste Reduction Measures—TTI on Salmon in HelloFresh Boxes. J. Clean. Prod. 2023, 392, 136183. [Google Scholar] [CrossRef]
  27. Westergaard-Kabelmann, T.; Dalgliesh Olsen, M. Reducing Food Waste and Losses in the Fresh Dairy Supply Chain; Chr. Hansen Impact Study; BIS Consulting: Farmers Branch, TX, USA, 2016. [Google Scholar]
  28. Trevisan, C.; Formentini, M. Digital Technologies for Food Loss and Waste Prevention. IEEE Trans. Eng. Manag. 2024, 71, 12326–12345. [Google Scholar] [CrossRef]
  29. Kumar, P.; Reinitz, H.W.; Simunovic, J.; Sandeep, K.P.; Franzon, P.D. Overview of RFID in the Food Industry. J. Food Sci. 2009, 74, R101–R106. [Google Scholar] [CrossRef] [PubMed]
  30. Wang, Y.; Zhang, Z.; Xu, Y.; Li, R.; Chen, W. Motivation, Preference, and Willingness of Chinese Consumers to Purchase Carbon-Labeled Eggs. Carbon Footpr. 2025, 4, 10. [Google Scholar] [CrossRef]
  31. Zhu, J.; Luo, Z.; Liu, Y.; Tong, H.; Yin, K. Environmental Perspectives for Food Loss Reduction via Smart Sensors. J. Clean. Prod. 2022, 374, 133852. [Google Scholar] [CrossRef]
  32. Caldeira, C.; De Laurentiis, V.; Corrado, S.; van Holsteijn, F.; Sala, S. Quantification of food waste in the European Union: A mass flow analysis. Resour. Conserv. Recycl. 2019, 149, 479–488. [Google Scholar] [CrossRef] [PubMed]
  33. EC. EU Agricultural Outlook for Markets, 2023–2035; European Commission, DG Agriculture and Rural Development: Brussels, Belgium, 2023. [Google Scholar]
Figure 1. System boundary: (I) the life cycle of RFID tag and (II) fresh milk supply chain.
Figure 1. System boundary: (I) the life cycle of RFID tag and (II) fresh milk supply chain.
Applsci 15 08506 g001
Figure 2. Impact assessment of the RFID tag for fresh milk supply chain: (a) 16 impact categories for one RFID tag; (b) breakdown of impact across its entire life cycle; (c) impact analysis for fresh milk from farm to EOL phase; and (d) net impacts of RFID implementation for fresh milk tagging.
Figure 2. Impact assessment of the RFID tag for fresh milk supply chain: (a) 16 impact categories for one RFID tag; (b) breakdown of impact across its entire life cycle; (c) impact analysis for fresh milk from farm to EOL phase; and (d) net impacts of RFID implementation for fresh milk tagging.
Applsci 15 08506 g002
Figure 3. Annual potential environmental impacts of RFID tag use in the fresh milk supply chain across four northern EU countries, including Denmark, Ireland, Finland, and Sweden, from 2015 to 2023, across multiple impact categories (Unit: ×1000 tonnes).
Figure 3. Annual potential environmental impacts of RFID tag use in the fresh milk supply chain across four northern EU countries, including Denmark, Ireland, Finland, and Sweden, from 2015 to 2023, across multiple impact categories (Unit: ×1000 tonnes).
Applsci 15 08506 g003
Figure 4. Estimated environmental impacts associated with the use of RFID tags in the fresh milk supply chains across five Western European countries (Belgium, Germany, France, the Netherlands, and Austria) from 2015 to 2023. Impacts are expressed in units of ×1000 tonnes of potential impact equivalents. Note: data for Germany were unavailable for the years 2015–2017.
Figure 4. Estimated environmental impacts associated with the use of RFID tags in the fresh milk supply chains across five Western European countries (Belgium, Germany, France, the Netherlands, and Austria) from 2015 to 2023. Impacts are expressed in units of ×1000 tonnes of potential impact equivalents. Note: data for Germany were unavailable for the years 2015–2017.
Applsci 15 08506 g004
Figure 5. Estimated environmental impacts of RFID tag deployment in the fresh milk supply chains of six Central European countries—Czech Republic, Croatia, Hungary, Poland, Slovenia, and Slovakia—covering the period from 2015 to 2023. Values are expressed in units of ×1000 tonnes of potential impact equivalents. Note: data were unavailable for Czech Republic, Croatia, Hungary, and Slovakia during the years 2015–2017.
Figure 5. Estimated environmental impacts of RFID tag deployment in the fresh milk supply chains of six Central European countries—Czech Republic, Croatia, Hungary, Poland, Slovenia, and Slovakia—covering the period from 2015 to 2023. Values are expressed in units of ×1000 tonnes of potential impact equivalents. Note: data were unavailable for Czech Republic, Croatia, Hungary, and Slovakia during the years 2015–2017.
Applsci 15 08506 g005
Figure 6. Estimated environmental impacts associated with RFID tag usage in the fresh milk supply chains of five Southern European countries—Greece, Italy, Cyprus, Malta, and Portugal—excluding Spain, over the period 2015 to 2023. Impact values are expressed in ×1000 tonnes of potential impact equivalents.
Figure 6. Estimated environmental impacts associated with RFID tag usage in the fresh milk supply chains of five Southern European countries—Greece, Italy, Cyprus, Malta, and Portugal—excluding Spain, over the period 2015 to 2023. Impact values are expressed in ×1000 tonnes of potential impact equivalents.
Applsci 15 08506 g006
Figure 7. Estimated environmental impacts associated with RFID tag usage in the fresh milk supply chains of five Eastern European countries—Lithuania, Estonia, Latvia, Bulgaria, and Romania—from 2015 to 2023. All values are expressed in ×1000 tonnes of potential impact equivalents. Note: data were unavailable for Lithuania during 2015–2017 and for Latvia during 2015–2016.
Figure 7. Estimated environmental impacts associated with RFID tag usage in the fresh milk supply chains of five Eastern European countries—Lithuania, Estonia, Latvia, Bulgaria, and Romania—from 2015 to 2023. All values are expressed in ×1000 tonnes of potential impact equivalents. Note: data were unavailable for Lithuania during 2015–2017 and for Latvia during 2015–2016.
Applsci 15 08506 g007
Figure 8. Spatial distribution of environmental impact reductions associated with RFID-enabled milk waste in the EU fresh milk supply chain (2015–2023).
Figure 8. Spatial distribution of environmental impact reductions associated with RFID-enabled milk waste in the EU fresh milk supply chain (2015–2023).
Applsci 15 08506 g008
Figure 9. Projections on environmental footprints reduction of the EU’s milk supply from using RFID tag (FU is defined as the environmental footprint reduction per 1 L of fresh milk packaged in a carton and tracked using RFID technology in the EU milk supply chain.).
Figure 9. Projections on environmental footprints reduction of the EU’s milk supply from using RFID tag (FU is defined as the environmental footprint reduction per 1 L of fresh milk packaged in a carton and tracked using RFID technology in the EU milk supply chain.).
Applsci 15 08506 g009
Disclaimer/Publisher’s Note: The statements, opinions and data contained in all publications are solely those of the individual author(s) and contributor(s) and not of MDPI and/or the editor(s). MDPI and/or the editor(s) disclaim responsibility for any injury to people or property resulting from any ideas, methods, instructions or products referred to in the content.

Share and Cite

MDPI and ACS Style

Zhang, Y.; Wu, J.; Wasim, H.; Wu, D.Y.; Zuliani, F.; Manzardo, A. Life Cycle Assessment of a Digital Tool for Reducing Environmental Burdens in the European Milk Supply Chain. Appl. Sci. 2025, 15, 8506. https://doi.org/10.3390/app15158506

AMA Style

Zhang Y, Wu J, Wasim H, Wu DY, Zuliani F, Manzardo A. Life Cycle Assessment of a Digital Tool for Reducing Environmental Burdens in the European Milk Supply Chain. Applied Sciences. 2025; 15(15):8506. https://doi.org/10.3390/app15158506

Chicago/Turabian Style

Zhang, Yuan, Junzhang Wu, Haida Wasim, Doris Yicun Wu, Filippo Zuliani, and Alessandro Manzardo. 2025. "Life Cycle Assessment of a Digital Tool for Reducing Environmental Burdens in the European Milk Supply Chain" Applied Sciences 15, no. 15: 8506. https://doi.org/10.3390/app15158506

APA Style

Zhang, Y., Wu, J., Wasim, H., Wu, D. Y., Zuliani, F., & Manzardo, A. (2025). Life Cycle Assessment of a Digital Tool for Reducing Environmental Burdens in the European Milk Supply Chain. Applied Sciences, 15(15), 8506. https://doi.org/10.3390/app15158506

Note that from the first issue of 2016, this journal uses article numbers instead of page numbers. See further details here.

Article Metrics

Back to TopTop