The YouGovern Secure Blockchain-Based Self-Sovereign Identity (SSI) Management and Access Control
Abstract
1. Introduction
- An identity model in which its data is owned or controlled by any individual organization or thing—a centralized authority does not control it.
- The owner of the identity system cannot remove an identity.
- Identity owners retain all the personal information stored in their accounts.
- The system does not require an intrinsic authority to trust the nature of the integrity, protection, privacy, and identity of the owners—identity owners may use their data, as well as select who may access and manage their identity online.
- Modifications are easy to make for the challenge-response part (verification process).
- The transparency is preserved by rapidly providing six sections of the: (i) anchor, (ii) credibility, (iii) entity, (iv) self-limit, (v) zero-knowledge proof (ZKP), and (vi) ZKP itself.
- Decentralization allows entities to manage themselves and eliminates unnecessary targets or single points of failure. It will enable you to control your digital identifiers without relying on external authorities to access your data and sell it to others.
- Privacy enhances the security of data.
- Security enables a necessary degree of trust in decentralized identifier (DID) documents.
- Proof-of-stake allows DIDs to provide identity and information integrity when communicating.
- Discoverability increases entities’ ability to find their self-identity.
- Interoperability allows existing tools and software to be used.
- The portability system is system-agnostic, independent, and able to support all types of DIDs and DID methods.
- Simplicity means it is easy to understand, implement, deploy, and maintain the technology.
2. Background Theory and Related Works
2.1. Background Theory
2.1.1. Centralized Approach—Web Application Paradigm
2.1.2. Distributed Approach—Blockchain Solution
2.1.3. Smart Contract
2.1.4. Account in BSC
Externally Owned Accounts
Contract Accounts
2.2. Related Work
3. The YouGovern SSI Solution
3.1. Design
- How will decisions be made, and who has the authority?
- If the Implementation Phase must happen in August, then when does the money have to be secured to start?
- What staff training is required and when?
3.2. Saving Data into Blockchain
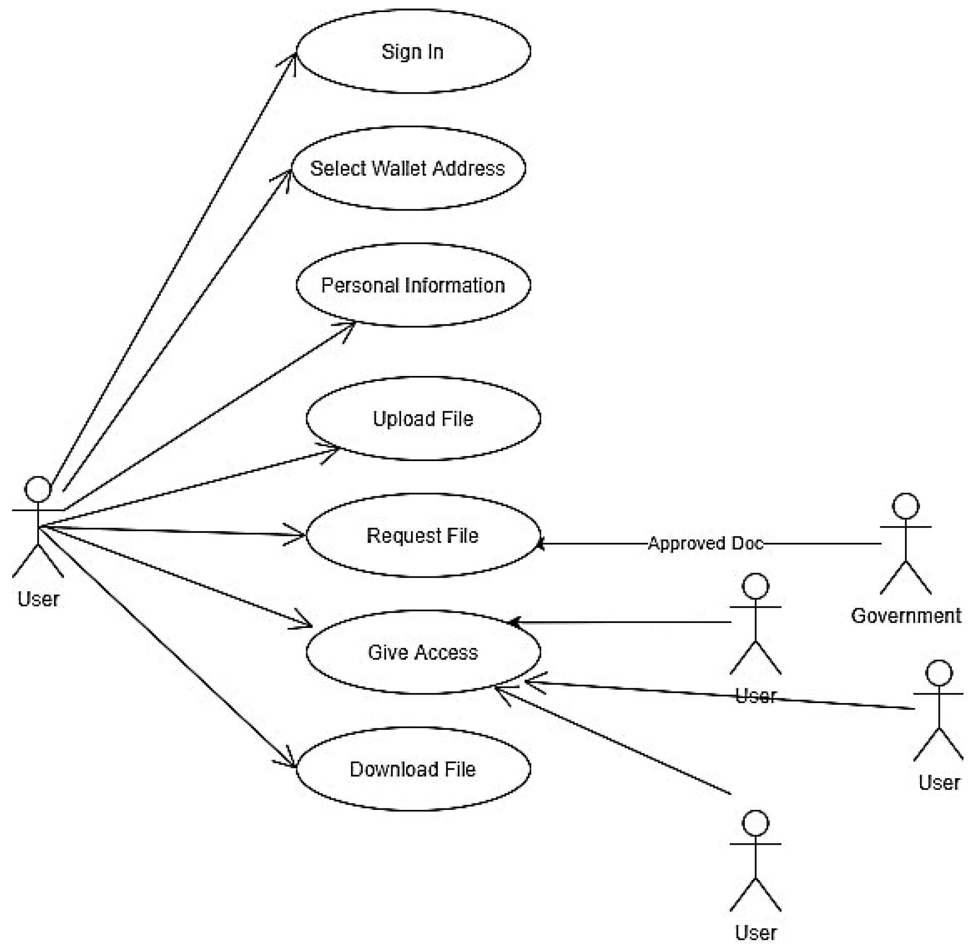
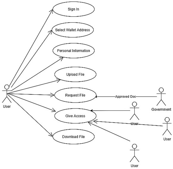
3.3. Use Case Model
3.4. Use Case Essential
3.5. Use Case Elaborated
4. Implementation
4.1. Development Environment
- Truffle Suite: Used for compiling, migrating, and testing smart contracts. It integrates with Ganache, a personal Ethereum blockchain that simulates various network conditions.
- Solidity: The programming language used to implement smart contracts on BSC, valued for its security features and suitability for contract-based logic.
- Node.js and npm: Serve as the runtime environment and package manager, respectively, facilitating the management of project dependencies.
- React.js: Used to develop a responsive, user-friendly front-end interface for interacting with the blockchain.
4.2. Smart Contract Deployment
4.3. User Interface and Interaction
- MetaMask Integration: A significant component of the YouGovern user interface is its integration with MetaMask (Figure 8), a widely used Ethereum wallet that facilitates secure and direct user interactions with the blockchain via a browser extension. MetaMask acts as a bridge between the browser and the BSC, allowing users to securely manage their identities and perform transactions without needing to trust third-party web servers. The interface guides users through the process of setting up MetaMask, ensuring they can securely sign transactions and authenticate their actions on the blockchain, thereby maintaining privacy and control over their data.
- InterPlanetary File System (IPFS): To enhance the security and decentralization aspects of identity management, YouGovern incorporates the IPFS, a peer-to-peer protocol for storing and sharing data in a distributed file system (Figure 9). IPFS is used to store identity documents and other user data in a way that ensures data permanence and reduces reliance on centralized storage solutions. When a user uploads a document, it is broken into blocks and distributed across the network, making it resilient to node failures and censorship. The integration of IPFS with YouGovern allows for a decentralized, owner-controlled storage solution, aligning with the principles of self-sovereign identity by giving users full control over their personal information.
4.4. Testing and Security
| Listing 1. DID revocation sample code. |
| function revokeDID(address user) public onlyOwner { didRecords[user].active = false; emit DIDRevoked(user); } function rotateKey(address oldKey, address newKey) public onlyOwner { require(!didRecords[oldKey].active, "Old key must be revoked first"); didRecords[newKey] = didRecords[oldKey]; didRecords[newKey].active = true; emit KeyRotated(oldKey, newKey); } |
| Listing 2. Access control sample code. |
| mapping(address => mapping(address => bool)) public accessPermissions; function grantAccess(address verifier) public { accessPermissions[msg.sender][verifier] = true; emit AccessGranted(msg.sender, verifier); } function verifyData(address user) public view returns (string memory) { require(accessPermissions[user][msg.sender], "Access not granted"); return didRecords[user].dataHash; } |
4.5. Deployment and Real-World Application
5. Experimental Evaluation
5.1. Testing Framework and Methodology
5.2. Comparative Evaluation of SSI Frameworks
5.3. Security Threat Analysis and Mitigations
- Sybil Attacks: Although the current version of YouGovern does not implement on-chain identity weighting mechanisms, access to verification actions is restricted to registered validators and approved smart contract roles, limiting the scope of Sybil vector exploitation.
- Phishing and Smart Contract Spoofing: To prevent impersonation via malicious contracts, YouGovern uses contract whitelisting, ensuring users only interact with signed and verified entities. Smart contract addresses are transparently published and verifiable via BscScan.
- MetaMask Spoofing and UI Manipulation: The front-end integrates security cues such as address checksums, signer origin warnings, and verification badges for known DIDs to help users distinguish trusted connections. Enhanced UX patterns reduce the chance of user consent errors during transaction signing.
- Reentrancy and Input Validation: All critical functions, especially those involving state changes (e.g., identity revocation or access grants), are protected with OpenZeppelin’s ReentrancyGuard. Inputs are sanitized, and all authorization flows follow a checks-effects-interactions pattern to mitigate runtime manipulation.
5.4. Quantitative Cost Analysis
- IPFS and Storage Overhead:
- ○
- Average document size: 1 MB (e.g., encrypted identity document).
- ○
- Estimated IPFS/Filecoin storage cost via Web3.Storage: ~$0.02/month per document.
- ○
- Hybrid backup (institutional fallback node): negligible added cost when co-hosted.
- Hosting Infrastructure:
- ○
- The front-end (React-based) and API gateway (Node.js/Express) are designed for lightweight deployment using serverless or containerized environments (e.g., Heroku, Vercel, AWS Lambda).
- ○
- Monthly operational cost for a medium-scale deployment (~10,000 active users) is projected under $50/month when using a decentralized-first strategy with minimal centralized backup reliance.
5.5. Performance Simulation and Stress Testing
6. Discussion and Future Work
6.1. Comparative Analysis
6.2. Future Extensions
7. Conclusions
Author Contributions
Funding
Institutional Review Board Statement
Informed Consent Statement
Data Availability Statement
Conflicts of Interest
Abbreviations
| BSC | Binance Smart Chain |
| dapp | Distributed application |
| DID | Decentralized identifier |
| DNS–IdM | Domain Name System–Identity Management |
| eID | European electronic identities |
| eMRTD | Electronically machine-readable travel documents |
| EOA | Externally Owned Accounts |
| EVM | Ethereum Virtual Machine |
| ICAO | International Civil Aviation Organization |
| HTML | HyperText Markup Language |
| IPFS | InterPlanetary File System |
| P2P | Peer-to-Peer |
| PoSA | Proof of Staked Authority |
| SSI | Self-Sovereign Identification |
| VC | Verifiable Credential |
References
- Chenchev, I.; Aleksieva-Petrova, A.; Petrov, M. Authentication Mechanisms and Classification: A Literature Survey. Springer Intell. Comput. 2021, 285, 1051–1070. [Google Scholar]
- Papaioannou, M.; Zachos, G.; Essop, I.; Mantas, G.; Rodriguez, J. Toward a secure and usable user authentication mechanism for mobile passenger ID devices for land/sea boarder control. IEEE Access 2022, 10, 38832–38849. [Google Scholar] [CrossRef]
- Dubey, A.; Saquib, Z.; Dwivedi, S. Electronic authentication for e-Government services—A survey. In Proceedings of the 10th IET System Safety and Cyber-Security Conference 2015, Bristol, UK, 21–22 October 2015. [Google Scholar]
- Josang, A. IAM—Identity and Access Management. In Springer Cybersecurity Technology and Governance, 1st ed.; Josang, A., Ed.; Springer: Cham, Switzerland, 2025; pp. 191–214. [Google Scholar]
- Hatzivasilis, G. Password Management—How Secure Is Your Login Process? In Proceedings of the ESORICS 2nd Model-driven Simulation and Training Environments for Cybersecurity (MSTEC) 2020, Guildford, UK, 17 September 2020. [Google Scholar]
- Precedence Research. Self-Sovereign Identity (SSI) Market Size, Share and Trends 2025 to 2034. Available online: https://www.precedenceresearch.com/self-sovereign-identity-market?utm_source=chatgpt.com (accessed on 16 May 2025).
- De Filippi, P.; Hassan, S. Blockchain Technology as a Regulatory Technology: From Code is Law to Law is Code. First Monday 2016, 21, 1–16. [Google Scholar] [CrossRef]
- Bandara, E.; Liang, X.; Foytik, P.; Shetty, S.; De Zoysa, K. A Blockchain and Self-Sovereign Identity Empowered Digital Identity Platform. In Proceedings of the 2021 International Conference on Computer Communications and Networks (ICCCN), Athens, Greece, 19–22 July 2021; pp. 1–9. [Google Scholar]
- Wang, F.; De Filippi, P. Self-Sovereign Identity in a Globalized World: Credentials-Based Identity Systems as a Driver for Economic Inclusion. Front. Blockchain 2020, 2, 28. [Google Scholar] [CrossRef]
- MacKinnon, R. Consent of the Networked: The Worldwide Struggle for Internet Freedom; Basic Books: New York, NY, USA, 2012. [Google Scholar]
- Wikipedia. Block of Wikipedia in Turkey. Available online: https://en.wikipedia.org/wiki/Block_of_Wikipedia_in_Turkey (accessed on 4 March 2025).
- Ahmed, S.; Lee, S. The inhibition effect: Privacy concerns disrupt the positive effects of social media use on online political participation. New Media Soc. 2023, 27, 203–224. [Google Scholar] [CrossRef]
- Kaye, D. Report of the Special Rapporteur on the Promotion and Protection of the Right to Freedom of Opinion and Expression. UN Human Rights Council, A/HRC/32/38. 2016, pp. 1–23. Available online: https://digitallibrary.un.org/record/842541 (accessed on 4 March 2025).
- Liu, Y.; Lu, Q.; Paik, H.Y.; Xu, X. Design Patterns for Blockchain-Based Self-Sovereign Identity. In Proceedings of the European Conference on Pattern Languages of Programs (EuroPLop’20), Virtual, Germany, 1–4 July 2020; article 16. pp. 1–14. [Google Scholar]
- Giannopoulou, A.; Wang, F. Self-sovereign identity. Internet Policy Rev. 2021, 10, 1–10. [Google Scholar] [CrossRef]
- Kuperberg, M.; Kemper, S.; Durak, C. Blockchain Usage for Government-Issued Electronic IDs: A Survey. In Proceedings of the International Conference on Advanced Information Systems Engineering (CAiSE), Rome, Italy, 3–7 June 2019; pp. 155–167. [Google Scholar]
- Rodriguez Garzon, S.; Yildiz, H.; Küpper, A. Decentralized Identifiers and Self-Sovereign Identity in 6G. IEEE Netw. 2022, 36, 142–148. [Google Scholar] [CrossRef]
- Kuperberg, M. Blockchain-Based Identity Management: A Survey from the Enterprise and Ecosystem Perspective. IEEE Trans. Eng. Manag. 2019, 67, 1008–1027. [Google Scholar] [CrossRef]
- Schlatt, V.; Sedlmeir, J.; Feulner, S.; Urbach, N. Designing a Framework for Digital KYC Processes Built on Blockchain-Based Self-Sovereign Identity. Inf. Manag. 2022, 59, 103553. [Google Scholar] [CrossRef]
- Zwitter, A.; Hazenberg, J. Decentralized Network Governance: Blockchain Technology and the Future of Regulation. Front. Blockchain 2020, 3, 12. [Google Scholar] [CrossRef]
- W3C Verifiable Credentials Working Group (VCWG). Available online: https://www.w3.org/2017/vc/WG/ (accessed on 4 March 2025).
- Binance. An Introduction to BNB Smart Chain (BSC). Binance Academy. 2024. Available online: https://academy.binance.com/en/articles/an-introduction-to-bnb-smart-chain-bsc (accessed on 4 March 2025).
- Buterin, V. Ethereum Whitepaper. Ethereum.org. 2014, pp. 1–46. Available online: https://ethereum.org/el/whitepaper/ (accessed on 4 March 2025).
- Busayatananphon, C.; Boonchieng, E. Financial Technology DeFi Protocol: A Review. In Proceedings of the Joint International Conference on Digital Arts, Media and Technology with ECTI Northern Section Conference on Electrical, Electronics, Computer and Telecommunications Engineering (ECTI DAMT & NCON), Chiang Rai, Thailand, 26–28 January 2022; pp. 267–272. [Google Scholar]
- Heiss, J.; Muth, R.; Pallas, F.; Tai, S. Non-Disclosing Credential On-Chaining for Blockchain-Based Decentralized Applications. In Proceedings of the 20th International Conference on Service-Oriented Computing (ICSOC 2022), Seville, Spain, 29 November–2 December 2022; pp. 351–368. [Google Scholar]
- Swan, M. Blockchain: Blueprint for a New Economy; O’Reilly Media: Sebastopol, CA, USA, 2015. [Google Scholar]
- Thorve, A.; Shirole, M.; Jain, P.; Santhumayor, C.; Sarode, S. Decentralized Identity Management Using Blockchain. In Proceedings of the 4th International Conference on Advances in Computing, Communication Control and Networking (ICAC3N), Greater Noida, India, 16–17 December 2022; pp. 1–7. [Google Scholar]
- Hatzivasilis, G.; Ioannidis, S.; Fysarakis, K.; Spanoudakis, G.; Papadakis, N. The Green Blockchains of Circular Economy. Electronics 2021, 10, 2008. [Google Scholar] [CrossRef]
- Alexandris, G.; Katos, V.; Alexaki, S.; Hatzivasilis, G. Blockchains as Enablers for Auditing Cooperative Circular Economy Networks. In Proceedings of the 23rd IEEE International Workshop on Computer Aided Modeling and Design of Communication Links and Networks (CAMAD 2018), Barcelona, Spain, 17–19 September 2018; pp. 1–7. [Google Scholar]
- Kietzmann, J.; Archer-Brown, C. From hype to reality: Blockchain grows up. Bus. Horiz. 2019, 62, 269–271. [Google Scholar] [CrossRef]
- Halpin, H.; Piekarska, M. Introduction to Security and Privacy on the Blockchain. In Proceedings of the IEEE European Symposium on Security and Privacy Workshops (EuroS&PW), 2017, Paris, France, 3 July 2017. [Google Scholar]
- Christidis, K.; Devetsikiotis, M. Blockchains and Smart Contracts for the Internet of Things. IEEE Access 2016, 4, 2292–2303. [Google Scholar] [CrossRef]
- Bauer, D.P. Solidity. In Getting Started with Ethereum, 1st ed.; Springer: Berkeley, CA, USA, 2022; pp. 13–16. [Google Scholar]
- Li, Z.; Dong, X.; Jin, D.; Zhong, W.; Dai, C. Management platform for second-use of retired power battery based on IPv6 and blockchain technology. In Proceedings of the IEEE 5th Information Technology and Mechatronics Engineering Conference (ITOEC) 2020, Chongqing, China, 16 July 2020; pp. 1465–1469. [Google Scholar]
- Metcalfe, W. Ethereum, Smart Contracts, Dapps. In Blockchain and Crypto Currency, 1st ed.; Springer: Singapore, 2020; pp. 77–93. [Google Scholar]
- Khan, S.N.; Loukil, F.; Ghedira-Guegan, C.; Benkhelifa, E.; Bani-Hani, A. Blockchain smart contracts: Applications, challenges, and future trends. Peer-Peer Netw. Appl. 2021, 14, 2901–2925. [Google Scholar] [CrossRef]
- Windley, P. Fixing the Five Problems of Internet Identity. Technometria, 2017. Available online: https://www.windley.com/archives/2017/10/fixing_the_five_problems_of_internet_identity.shtml (accessed on 4 March 2025).
- Tobin, A.; Drummond, R. The inevitable rise of self-sovereign identity. Sovrin Found. 2016, 18, 1–23. Available online: https://sovrin.org/wp-content/uploads/2018/03/The-Inevitable-Rise-of-Self-Sovereign-Identity.pdf (accessed on 4 March 2025).
- Nitin, N.; Jenkins, P. A secure mobile cloud identity: Criteria for effective identity and access management standards. In Proceedings of the 4th IEEE International Conference on Mobile Cloud Computing, Services, and Engineering (MobileCloud), Oxford, UK, 29 March–1 April 2016. [Google Scholar]
- Naik, N.; Jenkins, P. Securing digital identities in the cloud by selecting an apposite Federated Identity Management from SAML, OAuth and OpenID Connect. In Proceedings of the 11th IEEE International Conference on Research Challenges in Information Science (RCIS), Brighton, UK, 10–12 May 2017; pp. 163–174. [Google Scholar]
- Naik, N.; Jenkins, P. uPort open-source identity management system: An assessment of self-sovereign identity and user-centric data platform built on blockchain. In Proceedings of the IEEE International Symposium on Systems Engineering (ISSE), Vienna, Austria, 12 October–12 November 2020; pp. 1–7. [Google Scholar]
- Windley, P. Sovrin: An Identity Metasystem for Self-Sovereign Identity. Front. Blockchain 2021, 4, 626726. [Google Scholar] [CrossRef]
- Buchmann, N.; Rathgeb, C.; Baier, H.; Busch, C.; Margraf, M. Enhancing Breeder Document Long-Term Security Using Blockchain Technology. In Proceedings of the IEEE 41st Annual Computer Software and Applications Conference (COMPSAC), Turin, Italy, 4–8 July 2017. [Google Scholar]
- Kassem, J.A.; Sayeed, S.; Marco-Gisbert, H.; Pervez, Z.; Dahal, K. DNS-IdM: A Blockchain Identity Management System to Secure Personal Data Sharing in a Network. Appl. Sci. 2019, 9, 2953. [Google Scholar] [CrossRef]
- Luo, H.; Sun, G.; Chi, C.; Yu, H.; Guizani, M. Convergence of Symbiotic Communications and Blockchain for Sustainable and Trustworthy 6G Wireless Networks. IEEE Wirel. Commun. 2025, 32, 18–25. [Google Scholar] [CrossRef]
- Luo, H.; Zhang, Q.; Sun, G.; Yu, H.; Niyato, D. Symbiotic Blockchain Consensus: Cognitive Backscatter Communications-Enabled Wireless Blockchain Consensus. IEEE/ACM Trans. Netw. 2024, 32, 5372–5387. [Google Scholar] [CrossRef]
- Paik, H.-Y.; Xu, X.; Bandara, H.M.N.D.; Lee, S.U.; Lo, S.K. Analysis of Data Management in Blockchain-Based Systems: From Architecture to Governance. IEEE Access 2019, 7, 186091–186107. [Google Scholar] [CrossRef]
- Anand, M.V.; Mithun, S.; Shree, L.S.D.; Ranjith, M. Survey on connecting to the decentralized storage using IPFS protocol with web 3 technology. In Proceedings of the International Conference for Advancement in Technology (ICONAT), Goa, India, 24–26 January 2023; pp. 1–4. [Google Scholar]
- Identity Foundation. ION, 2021. Available online: https://identity.foundation/ion/ (accessed on 16 May 2025).
- Thomas, A.M.; Ramaguru, R.; Sethumadhavan, M. Distributed Identity and Verifiable Claims Using Ethereum Standards. Inven. Commun. Comput. Technol. 2022, 311, 621–636. [Google Scholar]
- YCharts. Binance Smart Chain Average Gas Price. YCharts 2025. Available online: https://ycharts.com/indicators/binance_smart_chain_average_gas_price (accessed on 16 May 2025).
- Nair, L.V.; Mittal, H.K. Feasibility of Test-Driven Development in Agile Blockchain Smart Contract Development: A Comprehensive Analysis. In Proceedings of the First International Conference on Technological Innovations and Advance Computing (TIACOMP), Bali, Indonesia, 29–30 June 2024; pp. 264–277. [Google Scholar]
- Patnaik, S.; Wang, T.S.; Shen, T.; Panigrahi, S.K. Blockchain Technology and Innovations in Business Processes. In Smart Innovation, Systems and Technologies, 1st ed.; Springer: Singapore, 2021; Volume 219. [Google Scholar]
- Harris, C.G. Cross-Chain Technologies: Challenges and Opportunities for Blockchain Interoperability. In Proceedings of the IEEE International Conference on Omni-layer Intelligent Systems (COINS), Berlin, Germany, 23–25 July 2023. [Google Scholar]
- Yusandika, A.D.; Bhuiyan, A.H.; Laskar, P.S. Onchain Analysis: A Comparative Study of Decentralized Exchange (DEX) Activities on Ethereum, Solana, and Binance Smart Chain (BSC). Blockchain Artif. Intell. Future Res. 2025, 1, 23–34. [Google Scholar] [CrossRef]
- Cernera, F.; La Morgia, M.; Mei, A.; Sassi, F. Token spammers, rug pulls, and sniper bots: An analysis of the ecosystem of tokens in ethereum and in the binance smart chain ({BNB}). In Proceedings of the 32nd USENIX security symposium (USENIX security 23), Anaheim, CA, USA, 9–11 August 2023; pp. 3349–3366. [Google Scholar]













| Specifications | uPort | Sovrin |
|---|---|---|
| Sovereignty | uPort is a SSI | Sovrin is a SSI |
| Storage control | Identity and its associated confidential/personal information are maintained in the Digital Wallet at the owner’s device end | Identity and its associated confidential/personal information are maintained in the Edge Wallet at the Edge Agent device of the owner. They can be also maintained in a Cloud Wallet at a Cloud Agent device (safeguarded from unauthorized accesses) |
| Longevity | Based on DIDs | Based on DIDs |
| Verifiability | Based on Verifiable Credentials (VCs) | Based on VCs |
| Recovery | Social recovery approach—Recovery delegates denoted by the identity owner (e.g., selected organizations, friends, family members, etc.) can assist the user to regain his/her uPort identity | Social recovery approach—Recovery Key Trustees, who are trusted by the identity owner, can store recovery information on their agents on behalf of the owner and assist him/her recovering the identity. |
| Cost-free | Currently, identity is free for a user. Nevertheless, all transactions impose an inherent cost. | Currently, identity is free for a user. Also, there is no additional costs for identity transactions. |
| Security | Password/PIN and biometry are demanding for the identity control via the blockchain. A user can securely publish his/her identity, as well as control his/her data, sign transactions, and transfer his/her credentials. | Password/PIN and biometry are demanding for the identity control via the blockchain. A user can securely publish his/her identity, as well as control his/her data with powerful cryptography, sign transactions, and transfer his/her credentials. |
| Privacy | uPort is privacy preserving. A user does not have to disclose personal data to establish uPort identifiers for low value accounts. uPort supports several mechanisms to limit the correlation of a user’s on-chain smart contract transaction among different dapps. | Sovrin provides privacy-by-default and privacy-by-design. It utilizes anonymous credentials based on ZKPs that enable a user to disseminate data which retain the users’ anonymity |
| Safeguard | Users’ right to privacy has to be safeguarded | Users’ right to privacy has to be safeguarded |
| Accessibility | uPort is easy-to-use and has a simple design architecture. Currently, there is no provision for a relevant Agent/Guardian | Sovrin exhibits a complex design architecture, with several users requiring a Guardian to control the identity on their behalf |
| Availability | A user has to use his/her smart phone to control his/her identity | A user needs a smart phone, but it is not required to owned it |
| Transparency | Transparency is built on open-source projects and open standards | Transparency is built on open-source projects and open standards |
| Portability | Portability is limited. Nevertheless, uPort is utilizing various open standards to enhance portability, such as DID and VC | Portability is limited. Nevertheless, Sovrin is utilizing various open standards to enhance portability, such as DID and VC |
| Interoperability | Currently, it is evolving. Thus, it needs a further alignment with other SSI proposals | Currently, it is evolving. Thus, it needs a further alignment with other SSI proposals |
| Scalability | Scalability is limited. The public Ethereum blockchain elaborates around 15 transactions per second. uPort is resolving this by permitting users to generate Ethereum key pairs and avoiding the establishment of multiple contracts on the blockchain. | Scalability is limited. Sovrin resolves it by utilizing two rings of nodes. One ring of validators is accepting write transactions. A bigger ring of observers performs read-only copies of the blockchain and executes read requests. |
| Security | Controllability | Portability |
|---|---|---|
| Protection | Existence | Interoperability |
| Persistence | Control | Transparency |
| Minimization | Consent | Access Portability |
| User Intention | System Responsibility |
|---|---|
| Sign-up with details | Stores user’s data on the blockchain as well as on IPFS |
| Govt. verification | Govt. Authority will verify the user’s data |
| Users can request to see another user data | Will fetch other user’s details and show it to a user who requested it |
| Download user data | After the user’s account address has granted access to see data, he can directly download files or see data in fields from the blockchain smart contract |
| Grant access role | Data owners can grant access to other accounts by their addresses |
| Features | YouGovern | Microsoft ION | Sovrin | uPort | DNS-IdM |
|---|---|---|---|---|---|
| Blockchain platform | BSC | Bitcoin (via Sidetree protocol) | Hyperledger Indy | Ethereum | Ethereum + DNS |
| Storage layer | IPFS + Filecoin (optional) | IPFS | Indy Node Storage | IPFS | On0chain + DNS |
| DID Standard (W3C) | Yes | Yes | Yes | Yes | Partial |
| Key revocation | Smart contract + DID logic | Key rotation via update | Ledger-based deactivation | Limited | DNS record change |
| Interoperability | Designed via DDComm | Partial | Partial | Limited | Low |
| Transaction costs | Low (BSC) | Zero-fee (off-chain ops) | Variable (Indy pool fees) | Medium | Variable |
| Decentralization level | Medium (PoSA validators) | High (uses Bitcoin base layer) | Medium (permissioned network) | High | Centralized registar |
| Operation | Gas Used | Estimated Cost (USD) |
|---|---|---|
| DID creation | 105,000 | $0.015 |
| Grant access | 48,000 | $0.007 |
| Revoke identity | 65,000 | $0.009 |
| Key rotation | 72,000 | $0.010 |
| Verifier lookup | 21,000 | $0.003 |
| Metric | Observed Value |
|---|---|
| Average DID creation latency | 1.28 s |
| Grant access latency | 0.94 s |
| Verifier response time | 0.76 s |
| Throughput (tx/sec peak) | 12.5 transactions/s |
| System uptime during test | 100% |
| Error rate under burst load | 0.2% |
| Features | BSC | Ethereum Network |
|---|---|---|
| Gas price | 16 Gwei | 260 Gwei |
| Block time | 3 s | 13 s |
| Unique addresses | 5.2 million | 140 million |
| Daily transactions | 2.6 million | 1.3 million |
| Scalability | Yes | No |
Disclaimer/Publisher’s Note: The statements, opinions and data contained in all publications are solely those of the individual author(s) and contributor(s) and not of MDPI and/or the editor(s). MDPI and/or the editor(s) disclaim responsibility for any injury to people or property resulting from any ideas, methods, instructions or products referred to in the content. |
© 2025 by the authors. Licensee MDPI, Basel, Switzerland. This article is an open access article distributed under the terms and conditions of the Creative Commons Attribution (CC BY) license (https://creativecommons.org/licenses/by/4.0/).
Share and Cite
Papatheodorou, N.; Hatzivasilis, G.; Papadakis, N. The YouGovern Secure Blockchain-Based Self-Sovereign Identity (SSI) Management and Access Control. Appl. Sci. 2025, 15, 6437. https://doi.org/10.3390/app15126437
Papatheodorou N, Hatzivasilis G, Papadakis N. The YouGovern Secure Blockchain-Based Self-Sovereign Identity (SSI) Management and Access Control. Applied Sciences. 2025; 15(12):6437. https://doi.org/10.3390/app15126437
Chicago/Turabian StylePapatheodorou, Nikos, George Hatzivasilis, and Nikos Papadakis. 2025. "The YouGovern Secure Blockchain-Based Self-Sovereign Identity (SSI) Management and Access Control" Applied Sciences 15, no. 12: 6437. https://doi.org/10.3390/app15126437
APA StylePapatheodorou, N., Hatzivasilis, G., & Papadakis, N. (2025). The YouGovern Secure Blockchain-Based Self-Sovereign Identity (SSI) Management and Access Control. Applied Sciences, 15(12), 6437. https://doi.org/10.3390/app15126437

