Differential Effects of Low-Frequency TMS of the Motor Cortex on Voluntary and Non-Voluntary Rhythmic Arm Movements
Abstract
1. Introduction
2. Materials and Methods
2.1. Participants
2.2. Experimental Setup
2.3. Stimulation Technique
2.4. Protocol
2.5. Data Recording and Analysis
2.6. Statistics
3. Results
3.1. MEPs in Muscles of the Stationary Arm During Rest and During TB Vibration
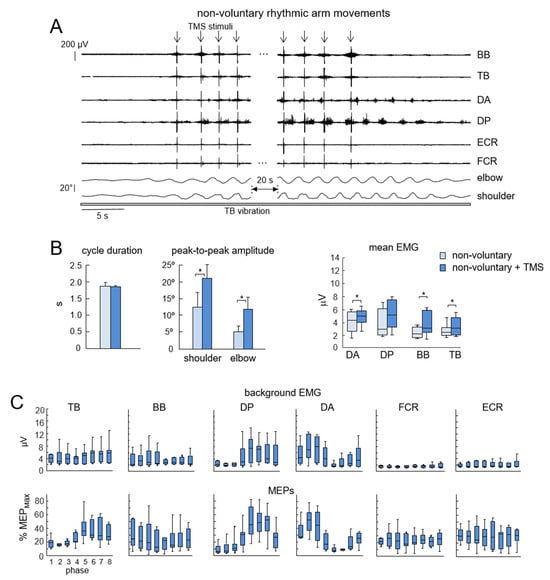
3.2. Effects of Low-Frequency TMS on Non-Voluntary Arm Oscillations
3.3. Effects of Low-Frequency TMS on Voluntary Arm Oscillations
4. Discussion
Author Contributions
Funding
Institutional Review Board Statement
Informed Consent Statement
Data Availability Statement
Conflicts of Interest
Abbreviations
| BB | Biceps brachii |
| CPG | Central pattern generator |
| DA | Deltoideus anterior |
| DP | Deltoideus posterior |
| ECR | Extensor carpi radialis |
| EMG | Electromyography |
| FCR | Flexor carpi radialis |
| MEP | Motor-evoked potential |
| TB | Triceps brachii |
| TMS | Transcranial magnetic stimulation |
References
- Kiehn, O. Decoding the Organization of Spinal Circuits That Control Locomotion. Nat. Rev. Neurosci. 2016, 17, 224–238. [Google Scholar] [CrossRef] [PubMed]
- Grillner, S.; El Manira, A. Current Principles of Motor Control, with Special Reference to Vertebrate Locomotion. Physiol. Rev. 2020, 100, 271–320. [Google Scholar] [CrossRef] [PubMed]
- Orlovsky, G.; Deliagina, T.; Grillner, S. Neuronal Control of Locomotion; Oxford University Press: Oxford, UK, 1999. [Google Scholar]
- Petersen, N.T.; Butler, J.E.; Marchand-Pauvert, V.; Fisher, R.; Ledebt, A.; Pyndt, H.S.; Hansen, N.L.; Nielsen, J.B. Suppression of EMG Activity by Transcranial Magnetic Stimulation in Human Subjects during Walking. J. Physiol. 2001, 537, 651–656. [Google Scholar] [CrossRef] [PubMed]
- Capaday, C. The Special Nature of Human Walking and Its Neural Control. Trends Neurosci. 2002, 25, 370–376. [Google Scholar] [CrossRef]
- Nielsen, J.B. How We Walk: Central Control of Muscle Activity during Human Walking. Neuroscientist 2003, 9, 195–204. [Google Scholar] [CrossRef]
- Barthelemy, D.; Nielsen, J.B. Corticospinal Contribution to Arm Muscle Activity during Human Walking. J. Physiol. 2010, 588, 967–979. [Google Scholar] [CrossRef]
- Solopova, I.A.; Selionov, V.A.; Zhvansky, D.S.; Gurfinkel, V.S.; Ivanenko, Y. Human Cervical Spinal Cord Circuitry Activated by Tonic Input Can Generate Rhythmic Arm Movements. J. Neurophysiol. 2016, 115, 1018–1030. [Google Scholar] [CrossRef]
- Gurfinkel, V.S.; Levik, Y.S.; Kazennikov, O.V.; Selionov, V.A. Locomotor-like Movements Evoked by Leg Muscle Vibration in Humans. Eur. J. Neurosci. 1998, 10, 1608–1612. [Google Scholar] [CrossRef]
- Selionov, V.A.; Ivanenko, Y.P.; Solopova, I.A.; Gurfinkel, V.S. Tonic Central and Sensory Stimuli Facilitate Involuntary Air-Stepping in Humans. J. Neurophysiol. 2009, 101, 2847–2858. [Google Scholar] [CrossRef][Green Version]
- Gerasimenko, Y.; Gorodnichev, R.; Machueva, E.; Pivovarova, E.; Semyenov, D.; Savochin, A.; Roy, R.R.; Edgerton, V.R. Novel and Direct Access to the Human Locomotor Spinal Circuitry. J. Neurosci. 2010, 30, 3700–3708. [Google Scholar] [CrossRef]
- Shapkova, E.Y. Spinal Locomotor Capabality Revealed by Electrical Stimulation of the Lumbar Enlargement in Paraplegic Patients. In Progress in Motor Control; Latash, M., Levin, M., Eds.; Human Kinetics: Champaign, IL, USA, 2004; pp. 253–289. Volume 3. [Google Scholar]
- Gerasimenko, Y.; Gorodnichev, R.; Moshonkina, T.; Sayenko, D.; Gad, P.; Reggie Edgerton, V. Transcutaneous Electrical Spinal-Cord Stimulation in Humans. Ann. Phys. Rehabil. Med. 2015, 58, 225–231. [Google Scholar] [CrossRef] [PubMed]
- Minassian, K.; Hofstoetter, U.S.; Dzeladini, F.; Guertin, P.A.; Ijspeert, A. The Human Central Pattern Generator for Locomotion. Neuroscientist 2017, 23, 649–663. [Google Scholar] [CrossRef] [PubMed]
- Solopova, I.A.; Kazennikov, O.V.; Deniskina, N.B.; Levik, Y.S.; Ivanenko, Y.P. Postural Instability Enhances Motor Responses to Transcranial Magnetic Stimulation in Humans. Neurosci. Lett. 2003, 337, 25–28. [Google Scholar] [CrossRef]
- Solopova, I.A.; Selionov, V.A.; Kazennikov, O.V.; Ivanenko, Y.P. Effects of Transcranial Magnetic Stimulation during Voluntary and Non-Voluntary Stepping Movements in Humans. Neurosci. Lett. 2014, 579, 64–69. [Google Scholar] [CrossRef]
- Petersen, T.H.; Willerslev-Olsen, M.; Conway, B.A.; Nielsen, J.B. The Motor Cortex Drives the Muscles during Walking in Human Subjects. J. Physiol. 2012, 590, 2443–2452. [Google Scholar] [CrossRef]
- Reis, J.; Swayne, O.B.; Vandermeeren, Y.; Camus, M.; Dimyan, M.A.; Harris-Love, M.; Perez, M.A.; Ragert, P.; Rothwell, J.C.; Cohen, L.G. Contribution of Transcranial Magnetic Stimulation to the Understanding of Cortical Mechanisms Involved in Motor Control. J. Physiol. 2008, 586, 325–351. [Google Scholar] [CrossRef]
- Lemon, R.N.; Johansson, R.S.; Westling, G. Corticospinal Control during Reach, Grasp, and Precision Lift in Man. J. Neurosci. 1995, 15, 6145–6156. [Google Scholar] [CrossRef]
- Heffner, R.; Masterton, B. Variation in Form of the Pyramidal Tract and Its Relationship to Digital Dexterity. Brain Behav. Evol. 1975, 12, 161–200. [Google Scholar] [CrossRef]
- Porter, R.; Lemon, R. Corticospinal Function and Voluntary Movement, Monographs of the Physiological Society; Oxford University Press: Oxford, UK, 1995. [Google Scholar]
- Bertolasi, L.; Priori, A.; Tinazzi, M.; Bertasi, V.; Rothwell, J.C. Inhibitory Action of Forearm Flexor Muscle Afferents on Corticospinal Outputs to Antagonist Muscles in Humans. J. Physiol. 1998, 511 Pt 3, 947–956. [Google Scholar] [CrossRef]
- Kossev, A.; Siggelkow, S.; Schubert, M.; Wohlfarth, K.; Dengler, R. Muscle Vibration: Different Effects on Transcranial Magnetic and Electrical Stimulation. Muscle Nerve 1999, 22, 946–948. [Google Scholar] [CrossRef]
- Rosenkranz, K.; Rothwell, J.C. Differential Effect of Muscle Vibration on Intracortical Inhibitory Circuits in Humans. J. Physiol. 2003, 551, 649–660. [Google Scholar] [CrossRef] [PubMed]
- Rosenkranz, K.; Rothwell, J.C. The Effect of Sensory Input and Attention on the Sensorimotor Organization of the Hand Area of the Human Motor Cortex. J. Physiol. 2004, 561, 307–320. [Google Scholar] [CrossRef] [PubMed]
- Mancheva, K.; Schrader, C.; Christova, L.; Dengler, R.; Kossev, A.R. The Effect of Muscle Vibration on Short Latency Intracortical Inhibition in Humans. Eur. J. Appl. Physiol. 2014, 114, 2073–2080. [Google Scholar] [CrossRef]
- Kantak, S.S.; Wittenberg, G.F.; Liao, W.-W.; Magder, L.S.; Rogers, M.W.; Waller, S.M. Posture-Related Modulations in Motor Cortical Excitability of the Proximal and Distal Arm Muscles. Neurosci. Lett. 2013, 533, 65–70. [Google Scholar] [CrossRef]
- Runnalls, K.D.; Anson, G.; Wolf, S.L.; Byblow, W.D. Partial Weight Support Differentially Affects Corticomotor Excitability across Muscles of the Upper Limb. Physiol. Rep. 2014, 2, e12183. [Google Scholar] [CrossRef] [PubMed]
- Massaad, F.; Levin, O.; Meyns, P.; Drijkoningen, D.; Swinnen, S.P.; Duysens, J. Arm Sway Holds Sway: Locomotor-like Modulation of Leg Reflexes When Arms Swing in Alternation. Neuroscience 2014, 258, 34–46. [Google Scholar] [CrossRef]
- Zehr, E.P.; Barss, T.S.; Dragert, K.; Frigon, A.; Vasudevan, E.V.; Haridas, C.; Hundza, S.; Kaupp, C.; Klarner, T.; Klimstra, M.; et al. Neuromechanical Interactions between the Limbs during Human Locomotion: An Evolutionary Perspective with Translation to Rehabilitation. Exp. Brain Res. 2016, 234, 3059–3081. [Google Scholar] [CrossRef]
- Frigon, A. The Neural Control of Interlimb Coordination during Mammalian Locomotion. J. Neurophysiol. 2017, 117, 2224–2241. [Google Scholar] [CrossRef]
- Solopova, I.A.; Selionov, V.A.; Blinov, E.O.; Dolinskaya, I.Y.; Zhvansky, D.S.; Lacquaniti, F.; Ivanenko, Y. Higher Responsiveness of Pattern Generation Circuitry to Sensory Stimulation in Healthy Humans Is Associated with a Larger Hoffmann Reflex. Biology 2022, 11, 707. [Google Scholar] [CrossRef]
- Solopova, I.A.; Zhvansky, D.S.; Selionov, V.A.; Ivanenko, Y. Synergistic Influences of Sensory and Central Stimuli on Non-Voluntary Rhythmic Arm Movements. Hum. Mov. Sci. 2019, 64, 230–239. [Google Scholar] [CrossRef]
- Roll, J.P.; Vedel, J.P.; Ribot, E. Alteration of Proprioceptive Messages Induced by Tendon Vibration in Man: A Microneurographic Study. Exp. Brain Res. 1989, 76, 213–222. [Google Scholar] [CrossRef] [PubMed]
- Goodwin, G.M.; McCloskey, D.I.; Matthews, P.B. Proprioceptive Illusions Induced by Muscle Vibration: Contribution by Muscle Spindles to Perception? Science 1972, 175, 1382–1384. [Google Scholar] [CrossRef] [PubMed]
- Shapkova, E.Y.; Schomburg, E.D. Two Types of Motor Modulation Underlying Human Stepping Evoked by Spinal Cord Electrical Stimulation (SCES). Acta Physiol. Pharmacol. Bulg. 2001, 26, 155–157. [Google Scholar]
- Gurfinkel, V.S.; Ivanenko, Y.P.; Levik, Y.S.; Kazennikov, O.V.; Selionov, V.A. The Neural Control of Posture and Locomotion: A Lock with Two Keys. In Motor Control Today and Tomorrow; Gantchev, G.N., Mori, S., Massion, J., Eds.; Academic Publishing House: Sofia, Bulgaria, 1999; pp. 113–121. [Google Scholar]
- York, D.H. Review of Descending Motor Pathways Involved with Transcranial Stimulation. Neurosurgery 1987, 20, 70–73. [Google Scholar] [CrossRef]
- Lorach, H.; Galvez, A.; Spagnolo, V.; Martel, F.; Karakas, S.; Intering, N.; Vat, M.; Faivre, O.; Harte, C.; Komi, S.; et al. Walking Naturally after Spinal Cord Injury Using a Brain-Spine Interface. Nature 2023, 618, 126–133. [Google Scholar] [CrossRef]




Disclaimer/Publisher’s Note: The statements, opinions and data contained in all publications are solely those of the individual author(s) and contributor(s) and not of MDPI and/or the editor(s). MDPI and/or the editor(s) disclaim responsibility for any injury to people or property resulting from any ideas, methods, instructions or products referred to in the content. |
© 2025 by the authors. Licensee MDPI, Basel, Switzerland. This article is an open access article distributed under the terms and conditions of the Creative Commons Attribution (CC BY) license (https://creativecommons.org/licenses/by/4.0/).
Share and Cite
Solopova, I.A.; Selionov, V.A.; Dolinskaya, I.Y.; Cappellini, G.; Ivanenko, Y. Differential Effects of Low-Frequency TMS of the Motor Cortex on Voluntary and Non-Voluntary Rhythmic Arm Movements. Appl. Sci. 2025, 15, 6413. https://doi.org/10.3390/app15126413
Solopova IA, Selionov VA, Dolinskaya IY, Cappellini G, Ivanenko Y. Differential Effects of Low-Frequency TMS of the Motor Cortex on Voluntary and Non-Voluntary Rhythmic Arm Movements. Applied Sciences. 2025; 15(12):6413. https://doi.org/10.3390/app15126413
Chicago/Turabian StyleSolopova, Irina A., Victor A. Selionov, Irina Y. Dolinskaya, Germana Cappellini, and Yury Ivanenko. 2025. "Differential Effects of Low-Frequency TMS of the Motor Cortex on Voluntary and Non-Voluntary Rhythmic Arm Movements" Applied Sciences 15, no. 12: 6413. https://doi.org/10.3390/app15126413
APA StyleSolopova, I. A., Selionov, V. A., Dolinskaya, I. Y., Cappellini, G., & Ivanenko, Y. (2025). Differential Effects of Low-Frequency TMS of the Motor Cortex on Voluntary and Non-Voluntary Rhythmic Arm Movements. Applied Sciences, 15(12), 6413. https://doi.org/10.3390/app15126413

