You are currently viewing a new version of our website. To view the old version click .
Applied Sciences
  • Article
  • Open Access

15 May 2025

Evaluation of Thermal Damage Effect of Forest Fire Based on Multispectral Camera Combined with Dual Annealing Algorithm

,
,
,
,
,
,
,
,
and
1
State Key Laboratory of Extreme Environment Optoelectronic Dynamic Testing Technology and Instrument, North University of China, Taiyuan 030051, China
2
NORINCO Group Air Ammunition Research Institute Co. Ltd., Harbin 150001, China
3
School of Mechatronical Engineering, Beijing Institute of Technology, Beijing 100081, China
*
Authors to whom correspondence should be addressed.

Abstract

In recent years, the frequency and severity of large-scale forest fires have increased globally, threatening forest ecosystems, human lives, and property while potentially triggering cascading ecological and social crises. Despite significant advancements in remote sensing-based forest fire monitoring, early warning systems, and fire risk zoning, post-fire thermal damage assessment remains insufficiently addressed. This study introduces an innovative approach combining multispectral imaging with a dual annealing constrained optimization algorithm to enable dynamic monitoring of fire temperature distribution. Based on this method, we develop a dynamic thermal damage assessment model to quantify thermal impacts during forest fires. The proposed model provides valuable insights for defining thermal damage zones, optimizing evacuation strategies, and supporting firefighting operations, ultimately enhancing emergency response and forest fire management efficiency.

1. Introduction

Forest fires, as global ecological disasters, are increasingly influenced by climate change in terms of both frequency and intensity. These events not only result in a significant reduction in forest biomass carbon storage—leading to an estimated annual loss of approximately 350 million tons in carbon sequestration—but also trigger cascading effects such as biodiversity loss, accelerated soil erosion, and substantial increases in greenhouse gas emissions [1,2,3]. These impacts pose serious threats to ecosystems, the atmosphere, and human health [4,5,6].
Significant progress has been achieved in forest fire monitoring. Wang et al. [7] employed satellite-based spatiotemporal data and time-series classification to construct a high-precision forest fire hotspot dataset, reaching 95.12% accuracy in real-world monitoring. Xu et al. [8] developed a threshold-weighted fusion (TWF) method that integrates sub-pixel smoke detection with infrared thermal data, enhancing fire detection accuracy from 83.96% (infrared-only) to 93.97%. For early detection, Khan et al. [9] introduced FFireNet, a deep learning-based model that effectively differentiates fire from non-fire images in smart city environments. Zheng et al. [10] designed a fire warning system combining BPNNFire and IoT technologies, improving detection robustness by fusing multi-modal features (flame, smoke, color, and shape). To overcome occlusion and adaptability limitations in traditional methods, Niu et al. [11] proposed the Forest Fire Detection and Segmentation Model (FFDSM), leveraging UAV-based infrared imaging for high-precision detection across diverse wildfire scenarios.
Predictive models for forest fire occurrence are essential tools for fire prevention and suppression. Gao et al. [12] applied multiple machine learning algorithms, including multilayer perceptrons (MLP), logistic regression, and support vector machines (SVM), for fire occurrence prediction. Xie et al. [13] employed ensemble learning techniques to forecast burn area and the likelihood of large-scale fires, improving the efficiency of global forest fire management. Fuel characteristics, as key factors in fire danger rating systems, must be analyzed to understand fire behavior. Lim et al. [14] examined regional forest characteristics and predicted fire intensity and type to facilitate early intervention strategies.
Although fire is inherently a natural phenomenon and cannot be entirely controlled, delineating forest fire risk zones has been shown to significantly reduce fire occurrence [15]. Chen et al. [16] conducted risk zoning in Wuyi Mountain National Park using a combination of Random Forest (RF) and Fuzzy Analytic Network Process (FANP), achieving a model accuracy of 88.5%. Tan et al. [17] applied RF, SVM, and Gradient Boosted Decision Trees (GBDT) to predict forest fire probabilities in Hunan Province, selecting RF to construct a regional fire risk map. Zhou et al. [18] integrated ignition effects and topographic influences into an optimized fire risk model using digital terrain slope factors, improving the accuracy of early warning areas compared to single-source models.
Although existing technology has made remarkable progress and can effectively identify forest fire areas, providing early warnings for fires and risk area division, there is a lack of specific assessment methods for the thermal damage effect caused by forest fires. In this study, we propose a thermal damage assessment method that integrates multispectral imaging with a dual simulated annealing optimization algorithm. Compared with the traditional thermal imaging camera method, this method can effectively eliminate the influence of emissivity and improve the accuracy of temperature measurements. The approach first utilizes multispectral imagery to derive the spatial distribution of fire temperatures, followed by the development of a dynamic thermal damage evaluation model. This makes it possible to undertake comprehensive assessments of thermal damage effects during forest fires, providing a valuable reference for impact zone delineation, evacuation planning, and firefighting decision support.

2. Methods

2.1. Multispectral Radiometric Thermometry

Conventional high-speed cameras and thermal imagers often experience low temperature measurement accuracy due to their strong dependence on surface emissivity, which is typically challenging to determine with precision [19]. In contrast, multispectral radiation thermometry, which retrieves temperature information using more than three spectral bands, can significantly mitigate the impact of emissivity uncertainty. This method enhances the robustness and accuracy of temperature estimation, particularly in complex radiative environments such as forest fires [20].
Planck’s blackbody radiation law describes the relationship between the radiant exitance of a blackbody and its wavelength at a certain temperature (T) and can be expressed by Equation (1):
M b λ , T b = C 1 λ 5 ( e C 2 λ T b 1 ) 1
where M b ( λ , T b ) is the blackbody radiant exitance, λ is the wavelength, T b is the blackbody temperature in K, and C 1 and C 2 are the first and second radiation constants, which are usually taken as C 1 = 3.7418 × 10 16   W m 2 and C 2 = 1.4388 × 10 2 m K .
The radiant brightness L b ( λ , T b ) of a blackbody can be obtained as follows:
L b ( λ , T b ) = C 1 π λ 5 ( e C 2 λ T b 1 ) 1
When e C 2 λ i T 1 , the Wien formula can be utilized instead of Planck’s blackbody law:
L b ( λ , T b ) = C 1 π λ 5 e C 2 λ T b
The emissivity of a blackbody is about 1, and the emissivity ε ( λ i , T ) of different objects is usually less than 1. Therefore, when the multispectral camera tests an object with a temperature of T, the gray value G i of the radiance image output of the first channel is:
G i = A λ i ε ( λ i , T ) C 1 π λ i 5 e C 2 λ i T
where A λ i is a calibration constant related to wavelength λ i and the optical response of the multispectral camera, and ε ( λ i , T ) is the spectral emissivity at temperature T.
Joining Equations (3) and (4) provides:
G i = A λ i ε ( λ i , T ) L b ( λ , T )
Taking logarithms on both sides of Equation (4) gives:
C 2 λ i T = ln A λ i C 1 λ i 5 G i + ln ε ( λ i , T )
When x = ε ( λ i , T i ) , a i = C 2 λ i , b i = ln A λ i C 1 λ i 5 G i , the temperature of each channel T i and the average temperature of each channel E T i can be expressed as:
T i = a i b i + ln x
E ( T i ) = 1 n i = 1 n a i b i + ln x
According to Equation (4), the temperature of each channel should be consistent and equal to the true temperature when emissivity ε ( λ i , T ) is known, so the theoretical deviation of the calculated temperature for each channel should converge to 0:
i = 1 n T i E T i 2 = 0
E T i is the average temperatures of all channels, obtained via the standard optimization function min f(x):
m i n   f x = i = 1 n T i E T i 2 0
Since the spectral emissivity of most objects ranges between 0.1 and 1, it can be constrained:
ε λ i , T 0.1 ε λ i , T 1
By constraining the range of emissivity, the multispectral thermometry problem can be transformed into a constrained optimization problem of the following form:
min f ( x ) = i = 1 n a i b i + ln x 1 n i = 1 n a i b i + ln x 0.1 ε λ i , T 1 2

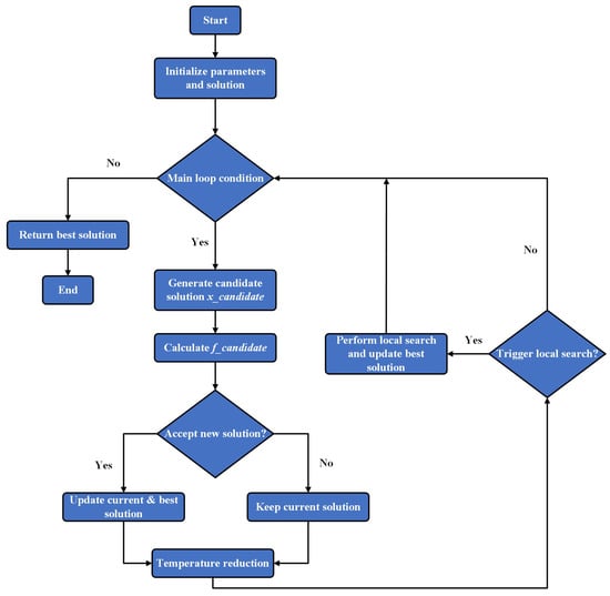
2.2. Dual Annealing Algorithm

The dual annealing algorithm is a constrained optimization method inspired by the physical annealing process. It utilizes a dual-annealing strategy to enhance global optimization capabilities while incorporating local search mechanisms to improve the efficiency of reaching the global optimum in complex search spaces [21,22]. This approach is particularly effective for solving high-dimensional and multimodal optimization problems, where traditional methods may easily become trapped in local minima.
A flowchart of the dual simulated annealing Algorithm 1 is shown in Figure 1:
Figure 1. Dual Annealing algorithm flowchart.
Algorithm 1: Dual Annealing algorithm
Input:
 - Objective function f(x)
 - Variable bounds [lower, upper]
 - Max iterations: maxiter
 - Initial temperature: T0 = 5230.0
 - Restart temperature ratio: restart_temp_ratio = 2 × 10−5
 - Visiting parameter: visit = 2.62 (controls perturbation distribution)
 - Acceptance parameter: accept = −5.0 (controls acceptance probability)
- The maximum number of function calls: maxfun = 1 × 107
Output:

 - Optimal solution x_best
 - Optimal value f_best
Algorithmic flow
A. Initialization:
  a. Parse bounds to generate lower and upper arrays.
  b. Compute restart temperature threshold: temperature_restart = T0 × restart_temp_ratio
  c. Generate initial solution:
   - If x0 is provided: x_current = x0
   - Else: Randomly generate x_current ∈ [lower, upper]
   - Compute initial energy: f_current = f(x_current)
  d. Initialize best solution: x_best = x_current, f_best = f_current
  e. Initialize temperature decay parameters:
   - t1 = 2 visit−1− 1
   - Current iteration step: s = 2.0
  f. Initialize counters:
   - Not-improved counter: not_improved_idx = 0
   - Function evaluations: nfev = 1

B. Main Loop (until iteration ≥ maxiter or T < temperature_restart):
  a. Compute current temperature:
   T = T0 × t1/(svisit−1 − 1)
   s = s + 1.0
  b. Strategy Chain Loop (explore perturbations for each variable):
   for j = 0 to 2 × dim (dim = number of variables):
     i. Generate candidate solution x_candidate:
      - If j < dim: Global perturbation (all variables change)
       Δx = visit_fn(T)  // Perturbation using distorted Cauchy-Lorentz distribution
       x_candidate = x_current + Δx
       x_candidate = lower + (x_candidate − lower) mod bound_range // Boundary handling
       - Else: Single-variable perturbation (only the (j−dim)-th variable changes)
        Apply perturbation to one variable as above
    ii. Evaluate candidate energy: f_candidate = f(x_candidate), nfev += 1
    iii. Acceptance criterion:
      if f_candidate < f_current:
        Accept solution: x_current = x_candidate, f_current = f_candidate
        if f_current < f_best:
          Update best: x_best = x_current, f_best = f_current
        Reset counter: not_improved_idx = 0
      else:
        delta_energy = f_candidatef_current
        pqv_temp = 1 − (1 − accept) × delta_energy/T
        pqv = exp(ln(pqv_temp)/(1 − accept)) if pqv_temp > 0 else 0
        if rand() < pqv:
          Accept solution: x_current = x_candidate, f_current = f_candidate
    iv. Termination check: If nfevmaxfun, terminate.
    v. Update counter: not_improved_idx += 1
  c. Trigger Local Search (enhance local optimization):
   - If not_improved_idx ≥ 1000 or exp(K× (f_bestf_current)/T) ≥ rand():
    i. Call local optimizer (L-BFGS-B) from x_best to get x_local and f_local
    ii. If f_local < f_best: Update x_best = x_local, f_best = f_local
    iii. Reset counter: not_improved_idx = 0
  d. Temperature Restart:
   - If T < temperature_restart: Reinitialize x_current and reset T = T0
C. Return results:
  - x_best, f_best
Key Features:
  • Perturbation Generation
    Based on a modified Cauchy-Lorentz distribution, where the “visit” parameter controls the perturbation magnitude.
  • Acceptance Probability
    The accept parameter adjusts tolerance for inferior solutions to avoid premature convergence in local optima.
  • Local Search
    Enhances local optimization capability after global exploration, improving convergence efficiency.
  • Temperature Restart
    Periodically resets temperature and solutions to prevent premature convergence.

2.3. Dynamic Fire Thermal Damage Assessment Model

High-temperature flames continuously emit thermal radiation to their surroundings. The radiative heat flux, defined as the amount of thermal energy transferred per unit area per unit time, is typically expressed in watts per square meter (W/m2). The heat flux q(x,t) received by a target at a specific position and time is a function of the fireball’s surface radiative energy E(t), the geometric view factor between the fireball and the target F(x,t), and the atmospheric transmittance τ a ( x , t ) . Based on these parameters, a dynamic radiative heat transfer model of the fire can be formulated as:
q ( x , t ) = E ( t ) F ( x , t ) τ a ( x , t )
Thermal dose characterizes the cumulative thermal damage resulting from the combined effects of temperature and exposure duration. It reflects the overall impact of thermal energy on biological tissues or material surfaces. To evaluate the destructive effects on exposed targets, a thermal dose criterion is typically employed. This is achieved by integrating incident radiative heat flux q(x,t) over the duration of fire event t, thereby establishing a time-dependent model of the fire-induced radiative thermal dose Q:
Q = 0 t E ( t ) F ( x , t ) τ a ( x , t ) d t
This model captures the time-varying characteristics of thermal radiation during a fire event and provides a foundation for assessing dynamic thermal effects on surrounding targets.
A multispectral camera responds to the incident radiative energy within its operational spectral range, and this radiative energy is inherently determined by the temperature of the emitting source. By integrating the Planck radiation function over the full spectral range, the total radiative energy emitted by a flame at a given temperature can be calculated [23].
E = 0 ε C 1 λ 5 ( e C 2 / ( λ T ) 1 ) 1 d λ = ε σ T 4
where E is the total radiative energy emitted per unit area, T is the absolute temperature of the source, and σ = 5.67 × 10 8 ( W m 2 K 4 ) is the Stefan–Boltzmann constant.
The geometric view factor F(x,t) represents the ratio of radiative energy received per unit area on the target to the total radiative energy emitted by the flame source. It characterizes the spatial relationship between the radiation-emitting fireball and the exposed surface, accounting for both distance and orientation effects. A schematic illustration of the geometric configuration and corresponding view factor during flame radiation is shown in Figure 2.
Figure 2. Geometric view factor of the flame.
The target is at a certain orientation on the ground and the vertical distance from the center of the flame is X m. D is the flame diameter and H is the height of the flame center. The geometric view factor at different distances from the target are:
F ( x , t ) = D ( t ) 2 4 ( H ( t ) 2 + X 2 )
D(t) is the flame diameter as a function of time, H(t) is the height of the flame center as a function of time, X is the horizontal vertical distance from the target to the fireball (m), and t is the time (s).
Atmospheric transmittance is a physical quantity that can fluctuate significantly. In actual temperature distribution testing, it is essential to accurately measure local air humidity and temperature. By applying a calculation formula that aligns with the test conditions, one can derive the atmospheric transmittance. This paper utilizes the temperature calibration target [24] from previous research to obtain the atmospheric transmittance in the field:
τ a = G H G L α ( L H L L )
Fire occurrence has a long-term time dependence [25,26]; the action time of the fire is t, and the dynamic flame thermal radiation model is established, i.e., the dynamic expression for flame thermal radiation dose Q is:
Q = 0 t ε σ T 4 × D ( t ) 2 4 ( H ( t ) 2 + X 2 ) × G H G L α ( L H L L ) d t
The thermal dose Q destruction criterion uses the thermal dose received by the target as a criterion for whether or not the target is destroyed. The target is destroyed when the thermal dose received by the target is greater than or equal to the critical thermal dose for target destruction, as shown in Table 1.
Table 1. Criteria for thermal dose Q damage.

3. Results

3.1. Blackbody Furnace Temperature Calibration Experiment

In this study, a 25-band multispectral camera [27] was utilized for monitoring forest fires. A single imaging can obtain 25 spectral images, revealing the radiation intensity in the band range of 658.88–949.26 nm. The parameters of the multispectral camera are shown in Table 2.
Table 2. Multi-spectral camera parameters.
To obtain the response characteristics of the multispectral camera under high-temperature conditions, this study conducted a temperature calibration using the HT271 blackbody furnace (China Aviation Industry Metrology Institute). The calibration was performed at 100 K intervals over the temperature range of 1973.15 K to 2973.15 K. The blackbody source had an effective emissivity of 0.9985 and an effective radiating aperture diameter of 25 mm. The calibration was carried out at a fixed distance of 50 cm. The environmental temperature of the calibration experiment was 25.6 °C and the air humidity was 29.2%. The test was performed after each temperature had stabilized for 5 min, and the average was averaged 10 times repeatedly. The experimental setup is illustrated in Figure 3.
Figure 3. Schematic diagram of high temperature blackbody furnace calibration experiment. (a) Temperature calibration overall picture; (b) multispectral radiance camera (MRC) and high temperature blackbody furnace site plan.
Based on the calibration results, the relationship between the grayscale response values of each spectral channel and the corresponding spectral radiance under high-temperature conditions was established. The functional relationship can be expressed as:
G i = A λ i L ( λ i , T ) + B i
The average gray value of the effective radiation region of the blackbody furnace was selected as the response value of different bands. The sampling bit depth of the multispectral camera was 12 bit, and the range of the gray value is 0–4096, which ensured that the multispectral camera had a wide temperature range after high-temperature calibration. The average gray values of the 25 bands at temperatures from 1973.15–2973.15 K are shown in Figure 4.
Figure 4. Response gray values of the 25-bands of the high temperature blackbody furnace at 1973.15–2973.15 K.
Figure 5 shows the calibration curves of the gray scale value versus the spectral irradiance for 25 bands. The gray scale value and the spectral irradiance for each channel showed an approximately linear relationship.
Figure 5. Calibration curve; (a) 658.88–711.78 nm bands; (b) 728.19–780.66 nm bands; (c) 788.17–841.82 nm bands; (d) 852.64–898.70 nm; (e) 913.20–949.26 nm.
Using the linear fitting tool, the gray value-radian exitance linear fitting parameters for the 25 bands at 1973.15–2973.15 K were obtained, as shown in Table 3. The goodness of fit R2 were all greater than 0.96, which made the fitting results valid.
Table 3. Fitting parameters for different bands in the calibration of high temperature blackbody furnace.

3.2. Simulated Flame Temperature Measurement and Thermal Damage Assessment

In this study, for safety reasons, the experiment was conducted in an open clearing in the forest, causing no damage to the surrounding trees. A simulated deflagration flame experiment with a solid fuel was conducted, and the multispectral image of the simulated flame was acquired using a multispectral camera at a frame rate of 200 Hz, as shown in Figure 6. The brightness of the flame at 0 ms was the largest, the brightness of the flame at 100 ms decreased a little, and the brightness of the multispectral image at 200 ms did not change much. There was also a small area of rekindling phenomenon with the presence of bright light. The flame brightness gradually decreased from 300 ms.
Figure 6. 25-band multi-spectral images of the simulates deflagration flames.
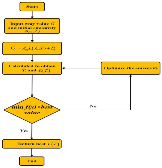
The multispectral camera captured a multispectral image of the simulated deflagration flame. The system integrated the blackbody furnace calibration function with a dual annealing multi-objective constraint optimization algorithm to optimize the emissivity of each channel, ensuring that the constraint function approached zero. This process guaranteed that the temperature calculated for each channel closely aligned with the average temperature across all channels, effectively mitigating the influence of emissivity. The method enabled the determination of the two-dimensional real temperature distribution of the exploding fireball. A flowchart illustrating the multispectral temperature solving process is presented in Figure 7.
Figure 7. Flowchart of multispectral temperature solution.
In order to have a clearer understanding of the emissivity optimization process and to obtain the true temperature, this paper shows the process of optimizing the emissivity and solving the temperature in Figure 8.
Figure 8. Emissivity optimization process.
The complete 25-band multispectral image of the deflagration flame was iteratively optimized using the double annealing multi-objective constrained optimization algorithm. In this way, the two-dimensional temperature distribution of the deflagration flame with the effect of the emissivity eliminated was finally obtained, as shown in Figure 9.
Figure 9. Temperature distribution of the simulated deflagration flames.
The temperature of the simulated deflagration flame was also collected with the calibrated CIT-3MD2-T0830&T0409-W34-HS2us two-color pyrometer and multispectral camera; a maximum temperature profile comparison graph is shown in Figure 10. The maximum temperature of the deflagration flame measured by the colorimetric pyrometer TC was 2953.07 K, and the maximum temperature measured by the multispectral camera was 2920 K, with a relative measurement error of 1.12%. The overall temperature trend of the two methods was consistent, with a maximum relative measurement error of 1.81%.
Figure 10. Comparison of temperature and error plots of the simulated deflagration flames.
According to the principle of radiative temperature measurement, the equivalent average temperature [24] Tave was used to represent the surface temperature of the fire.
T a v e = i n T i 4 n 4
The equivalent average temperature Tave of the equivalent thermal radiation intensity on the surface of the simulated deflagration flame was between 1500 K and 2200 K. The overall temperature trend function is presented in the form of a 2nd-order fit function, with a good fit optimality of 0.991, as shown in Figure 11.
Figure 11. Equivalent average temperature Tave of the simulated deflagration flames.
Figure 12 illustrates the simulation of the deflagration flame. At 0 ms, the fireball diameter reached a maximum value of 15.68 m. Between 300 ms and 500 ms, the fireball diameter initially decreased before increasing again, with a diameter of 10.05 m recorded at 500 ms. Following this, the fireball diameter gradually decreased to 3.01 m. Overall, the trend of the simulated deflagration flame diameter was complex and is represented here by a multi-order fitting function.
Figure 12. Diameter of the simulated deflagration flames.
Through Figure 13, it can be found that the simulated deflagration flame height changes showed a trend of increasing and then decreasing; the height of the explosion fireball reached a maximum value of 7.74 m at 200 ms, and then the fireball height gradually decreased to 0.9 m. The overall height change of the simulated deflagration flame is presented in the form of a multistage fitting function.
Figure 13. Height of the simulated deflagration flames.
The simulated deflagration flame equivalent average temperature, diameter, and height parameters changed dynamically and had to be combined with their updated values in the process of dynamic adjustment of the order of the fitting function. A simulated deflagration flame fitting coefficients table is shown in Table 4. For different orders of the fitting equation calculated by the goodness of fit R2 as an evaluation criterion, the better the fit, the closer this value was to 1. In this case, the parameters of the fitting equation of the goodness of fit R2 were more than 0.98.
Table 4. Fit coefficient for the simulating deflagration flames.
On the basis of the above experimental data, the thermal radiation dose Q of the simulated deflagration flame was calculated using the dynamic flame thermal damage assessment model, and the final thermal dose damage effect received by the target at different test distances was given, as shown in Figure 14.
Figure 14. Dynamic figure of thermal dose at different distances.
Within the test distance of 1–10 m, the thermal dose of the simulated deflagration flame decreased gradually with an increase in the test distance. The minimum value of the thermal dose Q of the simulated deflagration flame was 90.14 kJ·m−2 and the destruction grade was skin pain, while the maximum value of the thermal dose Q was 273.75 kJ·m−2 and the destruction grade was second-degree burns. The above study could provide a scientific and effective assessment method for the thermal damage effect of forest fires and a useful reference for the delineation of damage range and the evacuation of personnel.

4. Discussion

The method proposed in this paper evaluates the thermal injury effect of simulated deflagration flames, with the minimum damage degree being skin pain and the maximum damage degree being second-degree burns within a test distance of 1–10 m. This approach can be used to guide the classification of thermal risk areas of forest fires. However, the experimental object of this paper was a simulated deflagration flame in an outdoor open field instead of real forest fire scene data, and as such, the practicability of this method in complex fire environments needs to be discussed in the future. In addition, the air humidity, wind, and temperature factors at the experimental site would have affected the atmospheric transmittance, which needs to be further studied.

5. Conclusions

In this paper, temperature field reconstruction of a simulated deflagration flame was realized using a multispectral camera and a double simulated annealing algorithm, and a dynamic flame thermal damage assessment model was established by using the equivalent average temperature, flame diameter, and center height data. Finally, the thermal damage effect of a simulated deflagration flame was evaluated. The multispectral temperature measurement method proposed in this paper using the dual annealing optimization algorithm was shown to be able to simultaneously obtain spectral information and image information regarding the flame, continuously optimize the emissivity of the constraints, solve the problem that was difficult to solve using emissivity alone, and significantly improve the temperature measurement accuracy. The method proposed in this paper can therefore effectively delineate the damage range of large-scale forest fires. We will test it in real fire scenarios in the future to optimize the model and adapt it to different spatial scales.

Author Contributions

Conceptualization, P.P. and X.H.; validation, X.H., P.P., Z.W. and R.J.; formal analysis, S.F. and W.Y.; investigation, T.W., X.W. and P.P.; original draft preparation, P.P. and X.H.; review and editing, X.H., C.X. and Y.D.; funding acquisition, X.H. All authors have read and agreed to the published version of the manuscript.

Funding

This research was funded by National Natural Science Foundation of China (52075504); National Natural Science Foundation of China (52475575); State Key Laboratory of Quantum Optics and Quantum Optics Devices (KF202301); Shanxi Provincial Key Research and Development Project (202302150101016); Central Guided Local Science and Technology Development Funding Program (YDZJSX2024D033).

Institutional Review Board Statement

Not applicable.

Data Availability Statement

Data underlying the results presented in this paper are not publicly available at this time but may be obtained from the authors upon reasonable request.

Acknowledgments

The authors thank all the reviewers, editors, and contributors for their contributions and suggestions, as well as all the members of the OSEC Laboratory.

Conflicts of Interest

Author Ziqi Wu was employed by the company “NORINCO Group Air Ammunition Research Institute Co. Ltd, Harbin”. The remaining authors declare that the research was conducted in the absence of any commercial or financial relationships that could be construed as a potential conflict of interest.

References

  1. Mina, U.; Dimri, A.P.; Farswan, S. Forest Fires and Climate Attributes Interact in Central Himalayas: An Overview and Assessment. Fire Ecol. 2023, 19, 14. [Google Scholar] [CrossRef]
  2. Li, X.; Liu, L.; Qi, S. Forest Fire Hazard during 2000–2016 in Zhejiang Province of the Typical Subtropical Region, China. Nat. Hazard. 2018, 94, 975–977. [Google Scholar] [CrossRef]
  3. Kumar, S.; Kumar, A. Hotspot and Trend Analysis of Forest Fires and Its Relation to Climatic Factors in the Western Himalayas. Nat. Hazard. 2022, 114, 3529–3544. [Google Scholar] [CrossRef] [PubMed]
  4. Guo, X.-B.; Zheng, W.-X.; Zeng, A.-C.; Ma, Y.-F.; Guo, L.-F.; Guo, F.-T. Forest Fire Management in the United States. Ying Yong Sheng Tai Xue Bao = J. Appl. Ecol. 2019, 30, 4361–4368. [Google Scholar] [CrossRef]
  5. Ren, H.; Zhang, L.; Yan, M.; Chen, B.; Yang, Z.; Ruan, L. Spatiotemporal Assessment of Forest Fire Vulnerability in China Using Automated Machine Learning. Remote Sens. 2022, 14, 5965. [Google Scholar] [CrossRef]
  6. Lin, J.; Lin, H.; Wang, F. A Semi-Supervised Method for Real-Time Forest Fire Detection Algorithm Based on Adaptively Spatial Feature Fusion. Forests 2023, 14, 361. [Google Scholar] [CrossRef]
  7. Wang, H.; Zhang, G.; Yang, Z.; Xu, H.; Liu, F.; Xie, S. Satellite Remote Sensing False Forest Fire Hotspot Excavating Based on Time-Series Features. Remote Sens. 2024, 16, 2488. [Google Scholar] [CrossRef]
  8. Xu, H.; Zhang, G.; Chu, R.; Zhang, J.; Yang, Z.; Wu, X.; Xiao, H. Detecting Forest Fire Omission Error Based on Data Fusion at Subpixel Scale. Int. J. Appl. Earth Obs. Geoinf. 2024, 128, 103737. [Google Scholar] [CrossRef]
  9. Khan, S.; Khan, A. FFireNet: Deep Learning Based Forest Fire Classification and Detection in Smart Cities. Symmetry 2022, 14, 2155. [Google Scholar] [CrossRef]
  10. Zheng, S.; Gao, P.; Zhou, Y.; Wu, Z.; Wan, L.; Hu, F.; Wang, W.; Zou, X.; Chen, S. An Accurate Forest Fire Recognition Method Based on Improved BPNN and IoT. Remote Sens. 2023, 15, 2365. [Google Scholar] [CrossRef]
  11. Niu, K.; Wang, C.; Xu, J.; Yang, C.; Zhou, X.; Yang, X. An Improved YOLOv5s-Seg Detection and Segmentation Model for the Accurate Identification of Forest Fires Based on UAV Infrared Image. Remote Sens. 2023, 15, 4694. [Google Scholar] [CrossRef]
  12. Gao, K.; Feng, Z.; Wang, S. Using Multilayer Perceptron to Predict Forest Fires in Jiangxi Province, Southeast China. Discret. Dyn. Nat. Soc. 2022, 2022, 6930812. [Google Scholar] [CrossRef]
  13. Xie, Y.; Peng, M. Forest Fire Forecasting Using Ensemble Learning Approaches. Neural Comput. Appl. 2019, 31, 4541–4550. [Google Scholar] [CrossRef]
  14. Lim, C.J.; Chae, H. Predicting Forest Fire Danger Using Fuel Characteristics of Forest. J. Korean Soc. Hazard Mitig. 2022, 22, 125–132. [Google Scholar] [CrossRef]
  15. Gautam, J. Forest Fire Risk Zonation in Madi Khola Watershed, Nepal. J. For. Environ. Sci. 2024, 40, 24–34. [Google Scholar]
  16. Chen, D.; Zeng, A.; He, Y.; Ouyang, Y.; Li, C.; Tigabu, M.; Wang, W.; Ni, R.; Zhang, J.; Guo, F. Study on Small-Scale Forest Fire Risk Zoning Based on Random Forest and the Fuzzy Analytic Network Process. Forests 2025, 16, 97. [Google Scholar] [CrossRef]
  17. Tan, C.; Feng, Z. Mapping Forest Fire Risk Zones Using Machine Learning Algorithms in Hunan Province, China. Sustainability 2023, 15, 6292. [Google Scholar] [CrossRef]
  18. Zhou, X.; Yang, J.; Niu, K.; Zou, B.; Lu, M.; Wang, C.; Wei, J.; Liu, W.; Yang, C.; Huang, H. Assessment of the Forest Fire Risk and Its Indicating Significances in Zhaoqing City Based on Landsat Time-Series Images. Forests 2023, 14, 327. [Google Scholar] [CrossRef]
  19. Wang, Z.; Dai, J. Multi-Spectral Radiation Thermometry Based on the Reconstructed Spectral Emissivity Model. Measurement 2024, 228, 114346. [Google Scholar] [CrossRef]
  20. Xin, C.; Du, X.; Guo, F.; Shen, S. Radiation Thermometry Algorithms with Emissivity Constraint. Spectrosc. Spectr. Anal. 2019, 39, 679–681. [Google Scholar] [CrossRef]
  21. Xiang, Y.; Gubian, S.; Suomela, B.; Hoeng, J. Generalized Simulated Annealing for Global Optimization: The GenSA Package. R J. 2013, 5, 13–28. [Google Scholar] [CrossRef]
  22. Mullen, K.M. Continuous Global Optimization in R. J. Stat. Softw. 2014, 60, 1–45. [Google Scholar] [CrossRef]
  23. Yang, M.; Du, H.; Wu, Z.; Xiaojian, H.; Pan, P.; Yang, J.; Niu, T. Analytical Investigation of Fireball Dynamics and Radiative Heat Damage in Energetic Explosions. Instrum. Sci. Technol. 2025, 5, 1–20. [Google Scholar] [CrossRef]
  24. Pei, P.; Du, H.; Hao, X. Research on the Dynamic Model of Fireball Thermal Dose Based on the Effective Band Integral Method. ACS Omega 2023, 8, 29717–29724. [Google Scholar] [CrossRef]
  25. Kim, T.; Hwang, S.; Choi, J. Characteristics of Spatiotemporal Changes in the Occurrence of Forest Fires. Remote Sens. 2021, 13, 4940. [Google Scholar] [CrossRef]
  26. Chang, Y.; Zhu, Z.; Bu, R.; Li, Y.; Hu, Y. Data in Support of Environmental Controls on the Characteristics of Mean Number of Forest Fires and Mean Forest Area Burned (1987–2007) in China. Data Brief 2015, 4, 563–565. [Google Scholar] [CrossRef]
  27. Pei, P.; Hao, X.; Wu, Z.; Jia, R.; Wang, J.; Feng, S.; Wei, T.; You, W.; Xu, C.; Wang, X.; et al. Multi-spectral imaging techniques for temperature measurement in explosion fields. Opt. Express 2025, 33, 18180–18196. [Google Scholar] [CrossRef]
Disclaimer/Publisher’s Note: The statements, opinions and data contained in all publications are solely those of the individual author(s) and contributor(s) and not of MDPI and/or the editor(s). MDPI and/or the editor(s) disclaim responsibility for any injury to people or property resulting from any ideas, methods, instructions or products referred to in the content.

Article Metrics

Citations

Article Access Statistics

Multiple requests from the same IP address are counted as one view.