Rapid Detection of Key Phenotypic Parameters in Wheat Grains Using Linear Array Camera
Abstract
1. Introduction
2. Materials and Methods
2.1. Experimental Materials
2.2. Detection System
2.2.1. Hardware Build
- Visual unit
- Electronic control unit
2.2.2. Software Design
- Motion control interface
- Camera calibration interface
- Region Selection Interface
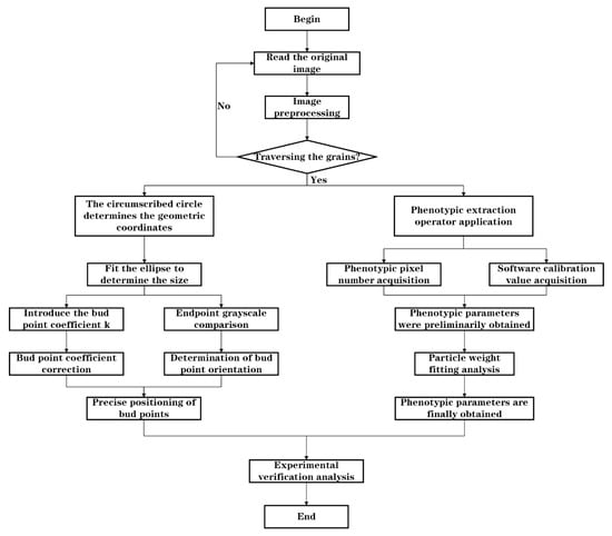
2.2.3. System Workflow
2.3. Research on Image Processing Methods
2.3.1. Research on Preprocessing Methods
2.3.2. Research on the Extraction Method for Phenotypic Parameters
2.4. Verification Method and Indicator
3. Results
4. Discussion
5. Conclusions
Author Contributions
Funding
Institutional Review Board Statement
Informed Consent Statement
Data Availability Statement
Conflicts of Interest
References
- Wang, J.S. Development Direction and Optimization Strategies of Conventional Wheat Breeding Methods. Prim. Agric. Technol. Ext. 2024, 12, 85–87. [Google Scholar]
- Zhang, X.T. Study on the Correlation between Wheat Breeding Technology and the Yield of High-quality Wheat. Heilongjiang Grain 2024, 08, 67–69. [Google Scholar]
- Zareef, M.; Arslan, M.; Hassan, M.M.; Ahmad, W.; Ali, S.; Li, H.; Ouyang, Q.; Wu, X.; Hashim, M.M.; Chen, Q. Recent Advances in Assessing Qualitative and Quantitative Aspects of Cereals Using Nondestructive Techniques: A Review. Trends Food Sci. Technol. 2021, 116, 815–828. [Google Scholar] [CrossRef]
- Wang, Y.H. Research on the Traceability System of Seed Quality in China. Ph.D. Thesis, Chinese Academy of Agricultural Sciences, Beijing, China, 2016. [Google Scholar]
- Liu, S. The Value Space of the Seed Industry. Beijing Agric. 2012, 14, 6–7. [Google Scholar]
- Chen, J.; Lian, Y.; Zou, R.; Zhang, S.; Ning, X.B.; Han, M.N. Monitoring Method of Rice Grain Crushing Rate Based on Machine Vision Technology. Agric. Eng. Technol. 2020, 40, 94. [Google Scholar]
- Gao, L.; Yang, J.; Song, S.; Xu, K.; Liu, H.; Zhang, S.; Yang, X.; Zhao, Y. Genome–Wide Association Study of Grain Morphology in Wheat. Euphytica 2021, 217, 170. [Google Scholar] [CrossRef]
- Lu, W.C.; Luo, B.; Pan, D.Y.; Zhao, Y.; Yu, C.H.; Wang, C. Synchronous Measurement of Wheat Spike Length and Number of Spikelets Based on Image Processing. J. Chin. Agric. Mech. 2016, 37, 210–215. [Google Scholar] [CrossRef]
- Lin, Z.Q.; Mu, S.M.; Shi, A.J.; Sun, X.X.; Li, L. Application of Support Vector Machine Based on Spark in Wheat Disease Image Recognition. J. Henan Agric. Sci. 2017, 46, 148–153. [Google Scholar] [CrossRef]
- Paliwal, J.; Visen, N.; Jayas, D. Evaluation of Neural Network Architectures for Cereal Grain Classi” Cation Using Morphological Features. J. Agric. Eng. Res. 2001, 79, 361–370. [Google Scholar] [CrossRef]
- Utku, H. Application of the Feature Selection Method to Discriminate Digitized Wheat Varieties. J. Food Eng. 2000, 46, 211–216. [Google Scholar] [CrossRef]
- He, S.M.; He, Z.H. Research on the Classification of Wheat Varieties Based on Image Recognition. Sci. Agric. Sin. 2005, 09, 1869–1875. [Google Scholar]
- Meng, X.; Wang, K.J.; Han, X.Z. Identification of Wheat Varieties Based on Improved BP Network. Guizhou Agric. Sci. 2017, 45, 156–160. [Google Scholar]
- Zhang, Y.R.; Chen, S.S.; Zhou, X.Q.; Wang, W.Y.; Wu, Q.; Wang, H.R. Research on the Recognition Method of Imperfect Grains of Wheat Based on Image Processing and Neural Network. Sci. Technol. Cereals Oils Foods 2014, 22, 59–63. [Google Scholar] [CrossRef]
- Chen, J.; Lian, Y.; Zou, R.; Zhang, S.; Ning, X.; Han, M. Real-Time Grain Breakage Sensing for Rice Combine Harvesters Using Machine Vision Technology. Int. J. Agric. Biol. Eng. 2020, 13, 194–199. [Google Scholar] [CrossRef]
- Wang, G.Q. Research on the Application of Image Processing Technology in Wheat Yield Prediction. Master’s Thesis, China Agricultural University, Beijing, China, 2004. [Google Scholar]
- Zhang, Q.; Chen, Q.; Xu, W.; Xu, L.; Lu, E. Prediction of Feed Quantity for Wheat Combine Harvester Based on Improved YOLOv5s and Weight of Single Wheat Plant without Stubble. Agriculture 2024, 14, 1251. [Google Scholar] [CrossRef]
- Xing, J.; Symons, S.; Shahin, M.; Hatcher, D. Detection of Sprout Damage in Canada Western Red Spring Wheat with Multiple Wavebands Using Visible/near-Infrared Hyperspectral Imaging. Biosyst. Eng. 2010, 106, 188–194. [Google Scholar] [CrossRef]
- Zhang, T.T.; Xiang, Y.Y.; Yang, L.M.; Wang, J.H.; Sun, Q. Study on the Screening Method of Characteristic Bands for Non-destructive Detection of the Viability of Single Wheat Seeds Using Hyperspectral Technology. Spectrosc. Spectr. Anal. 2019, 39, 1556–1562. [Google Scholar]
- Manickavasagan, A.; Sathya, G.; Jayas, D.S.; White, N.D.G. Wheat Class Identification Using Monochrome Images. J. Cereal Sci. 2008, 47, 518–527. [Google Scholar] [CrossRef]
- Genaev, M.A.; Komyshev, E.G.; Smirnov, N.V.; Kruchinina, Y.V.; Goncharov, N.P.; Afonnikov, D.A. Morphometry of the Wheat Spike by Analyzing 2D Images. Agronomy 2019, 9, 390. [Google Scholar] [CrossRef]
- Majumdar, S. Classification of Cereal Grains Using Machine Vision. Ph.D. Thesis, The University of Manitoba, Winnipeg, MB, Canada, 1997. [Google Scholar]
- Gao, H.; Zhen, T.; Li, Z. Detection of Wheat Unsound Kernels Based on Improved ResNet. IEEE Access 2022, 10, 20092–20101. [Google Scholar] [CrossRef]
- Jia, W.D. Construction of a Wheat Seed Measurement System Based on Image Processing Technology. Master’s Thesis, Shanxi Agricultural University, Jinzhong, China, 2022. [Google Scholar]
- Zhu, J.S. Research on the Detection Technology of Wheat Appearance Quality Based on Machine Vision. Master’s Thesis, Jiangsu University, Zhenjiang, China, 2021. [Google Scholar]
- Zhang, X.Y.; Yang, J.Z. Application Research of Digital Image Processing in Maize Germination Test. J. Maize Sci. 2005, 2, 109–111. [Google Scholar]
- Bi, K.; Jiang, P.; Li, L.; Shi, B.Y.; Wang, C. Non-destructive Measurement of Wheat Ear Morphological Characteristics Based on Morphological Image Processing. Trans. Chin. Soc. Agric. Eng. 2010, 26, 212–216. [Google Scholar]
- Li, Y.; Du, S.; Zhong, H.; Chen, Y.; Liu, Y.; He, R.; Ding, Q. A Grain Number Counting Method Based on Image Characteristic Parameters of Wheat Spikes. Agriculture 2024, 14, 982. [Google Scholar] [CrossRef]
- Zhu, W.; Feng, Z.; Dai, S.; Zhang, P.; Wei, X. Using UAV Multispectral Remote Sensing with Appropriate Spatial Resolution and Machine Learning to Monitor Wheat Scab. Agriculture 2022, 12, 1785. [Google Scholar] [CrossRef]
- Wang, Q.; Qin, W.; Liu, M.; Zhao, J.; Zhu, Q.; Yin, Y. Semantic Segmentation Model-Based Boundary Line Recognition Method for Wheat Harvesting. Agriculture 2024, 14, 1846. [Google Scholar] [CrossRef]
- Wu, X.D. Research on the Technical Method of Wheat Seed Vigor Detection Based on Machine Vision Technology. Master’s Thesis, North University of China, Taiyuan, China, 2022. [Google Scholar]
- Yan, N. Research on the Development and Method of a Wheat Seed Variety Detection and Sorting Device Based on Machine Vision. Master’s Thesis, North University of China, Taiyuan, China, 2022. [Google Scholar]
- Wang, S.; Brolly, R.; Carpenter, D.A.; DeJager, A.; Doran, J.E.; Fabinski, R.P.; Frank, T.; Kather, R.; Kosman, S.; Lum, A.; et al. 43- and 50-Mp High-Performance Interline CCD Image Sensors. IEEE Trans. Electron Devices 2019, 66, 1329–1337. [Google Scholar] [CrossRef]
- Cheng, Z.P. Research on Image Quality Improvement Based on Linear Array Camera. Master’s Thesis, Tianjin University of Commerce, Tianjin, China, 2022. [Google Scholar]
- LeCun, Y.; Bengio, Y.; Hinton, G. Deep Learning. Nature 2015, 521, 436–444. [Google Scholar] [CrossRef]
- Alibabaei, K.; Gaspar, P.D.; Lima, T.M.; Campos, R.M.; Girão, I.; Monteiro, J.; Lopes, C.M. A Review of the Challenges of Using Deep Learning Algorithms to Support Decision-Making in Agricultural Activities. Remote Sens. 2022, 14, 638. [Google Scholar] [CrossRef]
- Albahar, M. A Survey on Deep Learning and Its Impact on Agriculture: Challenges and Opportunities. Agriculture 2023, 13, 540. [Google Scholar] [CrossRef]
- Kamilaris, A.; Prenafeta-Boldú, F.X. Deep Learning in Agriculture: A Survey. Comput. Electron. Agric. 2018, 147, 70–90. [Google Scholar] [CrossRef]
- Samek, W.; Wiegand, T.; Müller, K.-R. Explainable Artificial Intelligence: Understanding, Visualizing and Interpreting Deep Learning Models. arXiv 2017, arXiv:1708.08296. [Google Scholar] [CrossRef]
- Li, J.Q. Research on the Detection Device for the Percentage of Cracked Grains in Paddy Rice Based on Visual Recognition Technology. Master’s Thesis, Jiamusi University, Jiamusi, China, 2023. [Google Scholar]
- Liu, H.; Lin, X.H.; Zhu, Y.N.; Zhou, Z.; Wang, M.; Chen, X.Y. Design of Appearance Quality Grading System for Pleurotus eryngii Based on Machine Vision. Food Mach. 2023, 39, 105–111. [Google Scholar] [CrossRef]
- Pan, W.T.; Sun, M.L.; Yuan, Y.; Liu, P. A Method for Wheat Grain Phenotype Identification Based on Deep Learning ImCascade R-CNN. Smart Agric. 2023, 5, 110–120. [Google Scholar]
- Zhang, R.Y.; Ge, Y.Y.; Chen, D.; Chen, T.E.; Jiang, K. Geometric Feature Recognition Method of White Seed Pumpkin Seeds Based on Machine Vision. J. Chin. Agric. Mech. 2024, 45, 175–180. [Google Scholar] [CrossRef]


















| Category | Mean Grain Length Error (mm) | Average Error of Grain Length (%) | Mean Particle Width Error (mm) | Average Error of Grain Width (%) | Mean Grain Weight Error (mg) | Average Error of Grain Weight (%) |
|---|---|---|---|---|---|---|
| hm20 | 0.063 | 0.796% | 0.039 | 0.796% | 2.42 | 0.796% |
| hm44 | 0.065 | 0.988% | 0.050 | 0.988% | 2.24 | 0.988% |
| nhm237 | 0.051 | 0.675% | 0.036 | 0.675% | 3.24 | 0.675% |
| nhm432 | 0.058 | 0.808% | 0.043 | 0.808% | 2.08 | 0.808% |
| xm35 | 0.091 | 1.392% | 0.045 | 1.392% | 1.67 | 1.392% |
| all | 0.066 | 0.932% | 0.043 | 0.932% | 3.15 | 0.932% |
| Number of Grains (pcs) | Number of Correctly Identified Units (pcs) | Accuracy (%) | |
|---|---|---|---|
| hm20 | 40 | 38 | 95% |
| hm44 | 40 | 38 | 95% |
| nhm237 | 40 | 40 | 100% |
| nhm432 | 40 | 40 | 100% |
| xm35 | 40 | 39 | 97.5% |
| all | 200 | 195 | 97.5% |
| Mean Distance Between Test Buds (mm) | Mean Distance Between Actual Bud Points (mm) | Mean Distance Difference (mm) | Mean Angular Difference (°) | Misjudging the Number of Grains (Grains) | |
|---|---|---|---|---|---|
| hm20 | 2.559 | 2.528 | 0.031 | 1.15 | 2 |
| hm44 | 2.099 | 2.052 | 0.047 | 0.09 | 0 |
| nhm237 | 2.272 | 2.284 | 0.012 | 0.48 | 0 |
| nhm432 | 2.188 | 2.168 | 0.020 | 1.73 | 0 |
| xm35 | 2.261 | 2.162 | 0.099 | 2.73 | 0 |
| all | 0.042 | 1.24 | 2 |
Disclaimer/Publisher’s Note: The statements, opinions and data contained in all publications are solely those of the individual author(s) and contributor(s) and not of MDPI and/or the editor(s). MDPI and/or the editor(s) disclaim responsibility for any injury to people or property resulting from any ideas, methods, instructions or products referred to in the content. |
© 2025 by the authors. Licensee MDPI, Basel, Switzerland. This article is an open access article distributed under the terms and conditions of the Creative Commons Attribution (CC BY) license (https://creativecommons.org/licenses/by/4.0/).
Share and Cite
Zhu, W.; Duan, K.; Li, X.; Yu, K.; Shao, C. Rapid Detection of Key Phenotypic Parameters in Wheat Grains Using Linear Array Camera. Appl. Sci. 2025, 15, 5484. https://doi.org/10.3390/app15105484
Zhu W, Duan K, Li X, Yu K, Shao C. Rapid Detection of Key Phenotypic Parameters in Wheat Grains Using Linear Array Camera. Applied Sciences. 2025; 15(10):5484. https://doi.org/10.3390/app15105484
Chicago/Turabian StyleZhu, Wenjing, Kaiwen Duan, Xiao Li, Kai Yu, and Changfeng Shao. 2025. "Rapid Detection of Key Phenotypic Parameters in Wheat Grains Using Linear Array Camera" Applied Sciences 15, no. 10: 5484. https://doi.org/10.3390/app15105484
APA StyleZhu, W., Duan, K., Li, X., Yu, K., & Shao, C. (2025). Rapid Detection of Key Phenotypic Parameters in Wheat Grains Using Linear Array Camera. Applied Sciences, 15(10), 5484. https://doi.org/10.3390/app15105484

