An Improved Data Interpolating Empirical Orthogonal Function Method for Data Reconstruction: A Case Study of the Chlorophyll-a Concentration in the Bohai Sea, China
Abstract
1. Introduction
2. Materials and Methods
2.1. Study Area
2.2. Data Descriptions
2.3. Methods
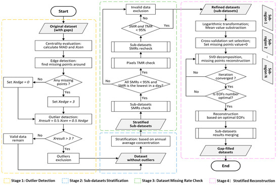
2.3.1. The DINEOF Algorithm
- (1)
 - The original dataset was stored in an matrix, where represented the number of spatial pixels and denoted the number of images. First, a base-10 logarithmic transformation was applied and the spatiotemporal mean was substracted from the matrix. Then, values at missing points were set to 0 (considered unbiased estimates), and the resulting matrix was designated as . From this, 1% of valid data were randomly selected as the cross-validation set , with the corresponding values in also set to 0.
 - (2)
 - The Singular Value Decomposition (SVD) was performed once on as Equation (1). Given a mode number , values at all missing points in were reconstructed following Equation (2), generating the gap-filled matrix . The Root Mean Square Error (RMSE) between the original and reconstructed values at the cross-validation set was calculated and recorded as the iteration error based on Equation (3):
 
- (3)
 - The procedure was repeated iteratively with , and the optimal number of EOFs, denoted as , was determined when the was at minimum.
 - (4)
 - Based on the optimal EOFs , the missing values were reconstructed and the gap-filled matrix was generated via procedure 2. Then, we added back the spatiotemporal mean and applied an exponential transformation to obtain the final reconstruction results.
 
2.3.2. The Implementation of the CS-DINEOF Algorithm
2.3.3. Validation Methods of Reconstruction Accuracy
3. Results
3.1. Stratification of Sub-Datasets
3.2. Checking of Dataset Missing Rate
3.3. Validation and Evaluation of Reconstruction Results
4. Discussion
4.1. Performance on Different Data SMRs
4.2. Performance on Different Sub-Datasets
4.3. Applicability of the Improved Algorithm
5. Conclusions
Author Contributions
Funding
Institutional Review Board Statement
Informed Consent Statement
Data Availability Statement
Acknowledgments
Conflicts of Interest
References
- Mcowen, C.J.; Cheung, W.W.; Rykaczewski, R.R.; Watson, R.A.; Wood, L.J. Is fisheries production within L arge M arine E cosystems determined by bottom-up or top-down forcing? Fish Fish. 2015, 16, 623–632. [Google Scholar] [CrossRef]
 - Rostam, N.A.P.; Malim, N.H.A.H.; Abdullah, R.; Ahmad, A.L.; Ooi, B.S.; Chan, D.J.C. A complete proposed framework for coastal water quality monitoring system with algae predictive model. IEEE Access 2021, 9, 108249–108265. [Google Scholar] [CrossRef]
 - IOC-UNESCO. What Are Harmful Algae. Available online: https://hab.ioc-unesco.org/what-are-harmful-algae (accessed on 17 December 2023).
 - Na, L.; Shaoyang, C.; Zhenyan, C.; Xing, W.; Yun, X.; Li, X.; Yanwei, G.; Tingting, W.; Xuefeng, Z.; Siqi, L. Long-term prediction of sea surface chlorophyll-a concentration based on the combination of spatio-temporal features. Water Res. 2022, 211, 118040. [Google Scholar] [CrossRef]
 - Qin, R.; Yang, S.; Xu, Z.; Hong, T. Development of a web-based modelling framework for harmful algal blooms transport simulation using open-source technologies. J. Environ. Manag. 2023, 325, 116616. [Google Scholar] [CrossRef]
 - Kallio, K.; Koponen, S.; Pulliainen, J. Feasibility of airborne imaging spectrometry for lake monitoring—A case study of spatial chlorophyll a distribution in two meso-eutrophic lakes. Int. J. Remote Sens. 2003, 24, 3771–3790. [Google Scholar] [CrossRef]
 - Huot, Y.; Babin, M.; Bruyant, F.; Grob, C.; Twardowski, M.; Claustre, H. Does chlorophyll a provide the best index of phytoplankton biomass for primary productivity studies? Biogeosci. Discuss. 2007, 4, 707–745. [Google Scholar]
 - Zou, W.; Zhu, G.; Cai, Y.; Vilmi, A.; Xu, H.; Zhu, M.; Gong, Z.; Zhang, Y.; Qin, B. Relationships between nutrient, chlorophyll a and Secchi depth in lakes of the Chinese Eastern Plains ecoregion: Implications for eutrophication management. J. Environ. Manag. 2020, 260, 109923. [Google Scholar] [CrossRef]
 - Yang, X.; Huang, M.; Bai, K. Simulation System of Lake Eutrophication Evolution based on RS & GIS Technology—A Case Study in Wuhan East Lake. In IOP Conference Series: Earth and Environmental Science; IOP Publishing: Bristol, UK, 2020; p. 012002. [Google Scholar]
 - O’Reilly, J.E.; Maritorena, S.; Mitchell, B.G.; Siegel, D.A.; Carder, K.L.; Garver, S.A.; Kahru, M.; McClain, C. Ocean color chlorophyll algorithms for SeaWiFS. J. Geophys. Res. Ocean. 1998, 103, 24937–24953. [Google Scholar] [CrossRef]
 - Abbas, M.M.; Melesse, A.M.; Scinto, L.J.; Rehage, J.S. Satellite estimation of chlorophyll-a using moderate resolution imaging spectroradiometer (MODIS) sensor in shallow coastal water bodies: Validation and improvement. Water 2019, 11, 1621. [Google Scholar] [CrossRef]
 - Oelen, A.; van Aart, C.J.; De Boer, V. Measuring Surface Water Quality Using a Low-Cost Sensor Kit within the Context of Rural Africa. In P-ICT4D@ WebSci; Vrije Universiteit Amsterdam: Amsterdam, The Netherlands, 2018. [Google Scholar]
 - Binh, N.A.; Hoa, P.V.; Thao, G.T.P.; Duan, H.D.; Thu, P.M. Evaluation of Chlorophyll-a estimation using Sentinel 3 based on various algorithms in southern coastal Vietnam. Int. J. Appl. Earth Obs. Geoinf. 2022, 112, 102951. [Google Scholar] [CrossRef]
 - Bernard, S.; Kudela, R.M.; Robertson Lain, L.; Pitcher, G. Observation of Harmful Algal Blooms with Ocean Colour Radiometry; International Ocean Colour Coordinating Group (IOCCG): Dartmouth, NS, Canada, 2021. [Google Scholar]
 - Smith, M.E.; Lain, L.R.; Bernard, S. An optimized chlorophyll a switching algorithm for MERIS and OLCI in phytoplankton-dominated waters. Remote Sens. Environ. 2018, 215, 217–227. [Google Scholar] [CrossRef]
 - Gordon, H.R.; Clark, D.K.; Brown, J.W.; Brown, O.B.; Evans, R.H.; Broenkow, W.W. Phytoplankton pigment concentrations in the Middle Atlantic Bight: Comparison of ship determinations and CZCS estimates. Appl. Opt. 1983, 22, 20–36. [Google Scholar] [CrossRef]
 - Ahn, Y.-H.; Shanmugam, P. Detecting the red tide algal blooms from satellite ocean color observations in optically complex Northeast-Asia Coastal waters. Remote Sens. Environ. 2006, 103, 419–437. [Google Scholar] [CrossRef]
 - Gower, J.F.; Brown, L.; Borstad, G. Observation of chlorophyll fluorescence in west coast waters of Canada using the MODIS satellite sensor. Can. J. Remote Sens. 2004, 30, 17–25. [Google Scholar] [CrossRef]
 - Moses, W.J.; Gitelson, A.A.; Berdnikov, S.; Povazhnyy, V. Estimation of chlorophyll-a concentration in case II waters using MODIS and MERIS data—Successes and challenges. Environ. Res. Lett. 2009, 4, 045005. [Google Scholar] [CrossRef]
 - Yu, X.; Shen, J.; Zheng, G.; Du, J. Chlorophyll-a in Chesapeake Bay based on VIIRS satellite data: Spatiotemporal variability and prediction with machine learning. Ocean. Model. 2022, 180, 102119. [Google Scholar] [CrossRef]
 - Zhang, Y.; Hu, M.; Shi, K.; Zhang, M.; Han, T.; Lai, L.; Zhan, P. Sensitivity of phytoplankton to climatic factors in a large shallow lake revealed by column-integrated algal biomass from long-term satellite observations. Water Res. 2021, 207, 117786. [Google Scholar] [CrossRef]
 - Yussof, F.N.; Maan, N.; Md Reba, M.N. LSTM networks to improve the prediction of harmful algal blooms in the West Coast of sabah. Int. J. Environ. Res. Public Health 2021, 18, 7650. [Google Scholar] [CrossRef]
 - Zhao, W.; Zhou, B.; Liu, H.; Li, H.; Jiang, D.; Ji, M. BP neural network-based short-term prediction of chlorophyll concentration inmainstreamof Haihe River. Water Resour. Hydropower Eng. 2017, 48, 134–140. [Google Scholar]
 - Konik, M.; Kowalewski, M.; Bradtke, K.; Darecki, M. The operational method of filling information gaps in satellite imagery using numerical models. Int. J. Appl. Earth Obs. Geoinf. 2019, 75, 68–82. [Google Scholar] [CrossRef]
 - Ackerman, S.A.; Strabala, K.I.; Menzel, W.P.; Frey, R.A.; Moeller, C.C.; Gumley, L.E. Discriminating clear sky from clouds with MODIS. J. Geophys. Res. Atmos. 1998, 103, 32141–32157. [Google Scholar] [CrossRef]
 - Kondrashov, D.; Ghil, M. Spatio-temporal filling of missing points in geophysical data sets. Nonlinear Process. Geophys. 2006, 13, 151–159. [Google Scholar] [CrossRef]
 - Wang, M.; Shi, W. Cloud masking for ocean color data processing in the coastal regions. IEEE Trans. Geosci. Remote Sens. 2006, 44, 3196–3205. [Google Scholar] [CrossRef]
 - Wang, M.; Bailey, S.W. Correction of sun glint contamination on the SeaWiFS ocean and atmosphere products. Appl. Opt. 2001, 40, 4790–4798. [Google Scholar] [CrossRef] [PubMed]
 - Liu, X.; Wang, M. Gap filling of missing data for VIIRS global ocean color products using the DINEOF method. IEEE Trans. Geosci. Remote Sens. 2018, 56, 4464–4476. [Google Scholar] [CrossRef]
 - He, R.; Weisberg, R.H.; Zhang, H.; Muller-Karger, F.E.; Helber, R.W. A cloud-free, satellite-derived, sea surface temperature analysis for the West Florida Shelf. Geophys. Res. Lett. 2003, 30, 1811. [Google Scholar] [CrossRef]
 - Schoellhamer, D.H. Singular spectrum analysis for time series with missing data. Geophys. Res. Lett. 2001, 28, 3187–3190. [Google Scholar] [CrossRef]
 - Schneider, T. Analysis of incomplete climate data: Estimation of mean values and covariance matrices and imputation of missing values. J. Clim. 2001, 14, 853–871. [Google Scholar] [CrossRef]
 - Lu, G.Y.; Wong, D.W. An adaptive inverse-distance weighting spatial interpolation technique. Comput. Geosci. 2008, 34, 1044–1055. [Google Scholar] [CrossRef]
 - Bhattacharjee, S.; Mitra, P.; Ghosh, S.K. Spatial interpolation to predict missing attributes in GIS using semantic kriging. IEEE Trans. Geosci. Remote Sens. 2013, 52, 4771–4780. [Google Scholar] [CrossRef]
 - Rossi, R.E.; Dungan, J.L.; Beck, L.R. Kriging in the shadows: Geostatistical interpolation for remote sensing. Remote Sens. Environ. 1994, 49, 32–40. [Google Scholar] [CrossRef]
 - Beckers, J.-M.; Rixen, M. EOF calculations and data filling from incomplete oceanographic datasets. J. Atmos. Ocean. Technol. 2003, 20, 1839–1856. [Google Scholar] [CrossRef]
 - Alvera-Azcárate, A.; Barth, A.; Rixen, M.; Beckers, J.-M. Reconstruction of incomplete oceanographic data sets using empirical orthogonal functions: Application to the Adriatic Sea surface temperature. Ocean. Model. 2005, 9, 325–346. [Google Scholar] [CrossRef]
 - Henn, B.; Raleigh, M.S.; Fisher, A.; Lundquist, J.D. A comparison of methods for filling gaps in hourly near-surface air temperature data. J. Hydrometeorol. 2013, 14, 929–945. [Google Scholar] [CrossRef]
 - Huynh, H.-N.T.; Alvera-Azcárate, A.; Barth, A.; Beckers, J.-M. Reconstruction and analysis of long-term satellite-derived sea surface temperature for the South China Sea. J. Oceanogr. 2016, 72, 707–726. [Google Scholar] [CrossRef]
 - Sarah, C.M.; Laura, J.N.; James, S.; Matthew, J.O.; Josh, K.; Michael, C. Persistent upwelling in the Mid-Atlantic Bight detected using gap-filled high-resolution satellite SST. Remote Sens. Environ. 2021, 26, 112487. [Google Scholar]
 - Hu, R.; Zhao, J. Sea surface salinity variability in the western subpolar North Atlantic based on satellite observations. Remote Sens. Environ. 2022, 281, 113257. [Google Scholar] [CrossRef]
 - Miles, T.N.; He, R. Temporal and spatial variability of Chl-a and SST on the South Atlantic Bight: Revisiting with cloud-free reconstructions of MODIS satellite imagery. Cont. Shelf Res. 2010, 30, 1951–1962. [Google Scholar] [CrossRef]
 - Li, D.; Gao, Z.; Wang, Y. Research on the long-term relationship between green tide and chlorophyll-a concentration in the Yellow Sea based on Google Earth Engine. Mar. Pollut. Bull. 2022, 177, 113574. [Google Scholar] [CrossRef]
 - Hilborn, A.; Costa, M. Applications of DINEOF to satellite-derived chlorophyll-a from a productive coastal region. Remote Sens. 2018, 10, 1449. [Google Scholar] [CrossRef]
 - Wang, Y.; Liu, D. Reconstruction of satellite chlorophyll-a data using a modified DINEOF method: A case study in the Bohai and Yellow seas, China. Int. J. Remote Sens. 2014, 35, 204–217. [Google Scholar] [CrossRef]
 - Ping, B.; Su, F.; Meng, Y. Reconstruction of satellite-derived sea surface temperature data based on an improved DINEOF algorithm. IEEE J. Sel. Top. Appl. Earth Obs. Remote Sens. 2015, 8, 4181–4188. [Google Scholar] [CrossRef]
 - Ping, B.; Su, F.; Meng, Y. An improved DINEOF algorithm for filling missing values in spatio-temporal sea surface temperature data. PLoS ONE 2016, 11, e0155928. [Google Scholar] [CrossRef] [PubMed]
 - Liu, X.; Wang, M. Filling the gaps of missing data in the merged VIIRS SNPP/NOAA-20 ocean color product using the DINEOF method. Remote Sens. 2019, 11, 178. [Google Scholar] [CrossRef]
 - Liu, X.; Wang, M. Global daily gap-free ocean color products from multi-satellite measurements. Int. J. Appl. Earth Obs. Geoinf. 2022, 108, 102714. [Google Scholar] [CrossRef]
 - Yao, Z.; He, R.; Bao, X.; Wu, D.; Song, J. M2 tidal dynamics in Bohai and Yellow Seas: A hybrid data assimilative modeling study. Ocean. Dyn. 2012, 62, 753–769. [Google Scholar] [CrossRef]
 - Chen, B.; Smith, S.L. Optimality-based approach for computationally efficient modeling of phytoplankton growth, chlorophyll-to-carbon, and nitrogen-to-carbon ratios. Ecol. Model. 2018, 385, 197–212. [Google Scholar] [CrossRef]
 - Wang, J.; Kuang, C.; Ou, L.; Zhang, Q.; Qin, R.; Fan, J.; Zou, Q. A Simple Model for a Fast Forewarning System of Brown Tide in the Coastal Waters of Qinhuangdao in the Bohai Sea, China. Appl. Sci. 2022, 12, 6477. [Google Scholar] [CrossRef]
 - Ma, S.; Zhang, X.; Ding, C.; Han, W.; Lu, Y. Comparison of the spatiotemporal variation of Chl-a in the East China Sea and Bohai Sea based on long time series satellite data. In Proceedings of the 2021 9th International Conference on Agro-Geoinformatics (Agro-Geoinformatics), Shenzhen, China, 26–29 July 2021; pp. 1–6. [Google Scholar]
 - Zhao, N.; Zhang, G.; Zhang, S.; Bai, Y.; Ali, S.; Zhang, J. Temporal-spatial distribution of chlorophyll-a and impacts of environmental factors in the Bohai Sea and Yellow Sea. IEEE Access 2019, 7, 160947–160960. [Google Scholar] [CrossRef]
 - Park, Y.; Ahn, Y.; Han, H.; Yang, H.; Moon, J.; Ahn, J.; Lee, B.; Min, J.; Lee, S.; Kim, K. GOCI Level 2 Ocean Color Products (GDPS 1.3) Brief Algorithm Description; Korea Ocean Satellite Center (KOSC): Ansan, Republic of Korea, 2014; pp. 24–40. [Google Scholar]
 - Jeon, H.-K.; Cho, H.Y. Missing Pattern Analysis of the GOCI-I Optical Satellite Image Data. Ocean. Polar Res. 2022, 44, 179–190. [Google Scholar]
 - Hampel, F.R. The influence curve and its role in robust estimation. J. Am. Stat. Assoc. 1974, 69, 383–393. [Google Scholar] [CrossRef]
 - Iglewicz, B.; Hoaglin, D.C. Volume 16: How to Detect and Handle Outliers; Quality Press: Welshpool, Australia, 1993. [Google Scholar]
 - Qi, M.; Fu, Z.; Chen, F. Outliers detection method of multiple measuring points of parameters in power plant units. Appl. Therm. Eng. 2015, 85, 297–303. [Google Scholar] [CrossRef]
 













| Subregion | Chl-a (mg/m3) | Pixels | OMR (%) | Subregion | Chl-a (mg/m3) | Pixels | OMR (%) | 
|---|---|---|---|---|---|---|---|
| 1 | 0–1.3 | 5472 | 75.50 | 6 | 1.9–2.0 | 20,527 | 77.62 | 
| 2 | 1.3–1.5 | 10,353 | 75.76 | 7 | 2.0–2.1 | 19,932 | 78.64 | 
| 3 | 1.5–1.7 | 90,095 | 75.07 | 8 | 2.1–2.2 | 19,282 | 80.70 | 
| 4 | 1.7–1.8 | 38,793 | 75.45 | 9 | 2.2–2.3 | 16,673 | 83.66 | 
| 5 | 1.8–1.9 | 32,634 | 77.06 | 10 | 2.3~ | 30,695 | 89.13 | 
| Imaging Time | Original Images | Original Pixels | Valid Images | Valid Pixels | 
|---|---|---|---|---|
| 00:16 | 352 | 300,364 | 110 | 274,988 | 
| 01:16 | 350 | 300,364 | 164 | 279,265 | 
| 02:16 | 342 | 300,364 | 174 | 279,941 | 
| 03:16 | 329 | 300,364 | 166 | 280,676 | 
| 04:16 | 343 | 300,364 | 182 | 280,889 | 
| 05:16 | 350 | 300,364 | 184 | 281,267 | 
| 06:16 | 348 | 300,364 | 169 | 280,623 | 
| 07:16 | 350 | 300,364 | 114 | 277,032 | 
| RMSE (mg/m3) | MAE (mg/m3) | r | SNR | CT (s) | |
|---|---|---|---|---|---|
| DINEOF | 0.2562 | 0.1769 | 0.8910 | 15.0174 | 1770.8 | 
| CS-DINEOF | 0.2281 | 0.1020 | 0.9606 | 18.0380 | 538.4 | 
| Subregion | EOFs | RMSE (mg/m3) | VCR (%) | CT (s) | 
|---|---|---|---|---|
| 1 | 4 | 0.2315 | 92.28 | 18.8 | 
| 2 | 6 | 0.1888 | 90.06 | 17.5 | 
| 3 | 7 | 0.2171 | 87.42 | 206.6 | 
| 4 | 8 | 0.2475 | 86.33 | 91.1 | 
| 5 | 10 | 0.2183 | 87.02 | 57.5 | 
| 6 | 9 | 0.2249 | 82.60 | 24.1 | 
| 7 | 13 | 0.2224 | 84.30 | 21.9 | 
| 8 | 9 | 0.2382 | 79.98 | 23.1 | 
| 9 | 4 | 0.2484 | 67.02 | 23.0 | 
| 10 | 7 | 0.2684 | 79.20 | 54.8 | 
Disclaimer/Publisher’s Note: The statements, opinions and data contained in all publications are solely those of the individual author(s) and contributor(s) and not of MDPI and/or the editor(s). MDPI and/or the editor(s) disclaim responsibility for any injury to people or property resulting from any ideas, methods, instructions or products referred to in the content.  | 
© 2024 by the authors. Licensee MDPI, Basel, Switzerland. This article is an open access article distributed under the terms and conditions of the Creative Commons Attribution (CC BY) license (https://creativecommons.org/licenses/by/4.0/).
Share and Cite
Hong, T.; Qin, R.; Xu, Z. An Improved Data Interpolating Empirical Orthogonal Function Method for Data Reconstruction: A Case Study of the Chlorophyll-a Concentration in the Bohai Sea, China. Appl. Sci. 2024, 14, 2803. https://doi.org/10.3390/app14072803
Hong T, Qin R, Xu Z. An Improved Data Interpolating Empirical Orthogonal Function Method for Data Reconstruction: A Case Study of the Chlorophyll-a Concentration in the Bohai Sea, China. Applied Sciences. 2024; 14(7):2803. https://doi.org/10.3390/app14072803
Chicago/Turabian StyleHong, Tongfang, Rufu Qin, and Zhounan Xu. 2024. "An Improved Data Interpolating Empirical Orthogonal Function Method for Data Reconstruction: A Case Study of the Chlorophyll-a Concentration in the Bohai Sea, China" Applied Sciences 14, no. 7: 2803. https://doi.org/10.3390/app14072803
APA StyleHong, T., Qin, R., & Xu, Z. (2024). An Improved Data Interpolating Empirical Orthogonal Function Method for Data Reconstruction: A Case Study of the Chlorophyll-a Concentration in the Bohai Sea, China. Applied Sciences, 14(7), 2803. https://doi.org/10.3390/app14072803
        
