Feature Optimization-Based Machine Learning Approach for Czech Land Cover Classification Using Sentinel-2 Images
Abstract
1. Introduction
- (1)
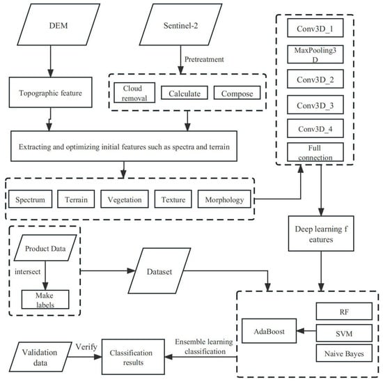
- This study explores the importance of feature engineering and optimization in Czech land cover classification. Initially, this study extracts multidimensional features from remote sensing images of the experimental area, encompassing spectral, texture, morphological, and topographical features. The importance of the extracted features is compared experimentally to make the final optimization. Subsequently, a 3DCNN model is applied to explore the deep-level semantic features of land objects based on the selected features, thereby improving the differences of different land categories in the imagery.
- (2)
- This study proposes a feature optimization-based machine learning approach for Czech land cover classification, achieving promising results. It offers insights into the application of deep learning methods in land classification research, particularly with regard to feature selection.
- (3)
- This study’s findings demonstrate significant improvements in land cover classification through the utilization of multiple features and feature optimization. Furthermore, the utilization of deep neural network models enhances feature extraction capabilities, while ensemble classification methods improve classification results to some extent.
2. Materials and Methods
2.1. Study Area
2.2. Data Collection and Processing
2.2.1. Image Data
2.2.2. Sample Data
2.3. Methods
2.3.1. Initial Feature Extraction and Optimization
2.3.2. Multi-Level Spatial Feature Extraction
2.3.3. Ensemble Classification
2.4. Experimental Settings
3. Results
3.1. Initial Feature Selection Results and Analysis
3.2. Classification Results and Analysis
4. Discussion and Conclusions
4.1. Discussion
4.2. Conclusions
- Feature optimization is particularly crucial for deep learning classification. Our method demonstrates that texture and morphological features enhance remote sensing image classification. These features excel at identifying texture and shape relationships among pixels, thus enhancing image classification within deep learning frameworks. Neural networks excel at extracting features.
- In multi-band remote sensing image classification methods, random forest outperforms support vector machine and naive Bayes. Random forest inherently handles multi-feature input classification well, resulting in superior classification outcomes in this study compared to support vector machines and significantly outperforming naive Bayesian methods.
- Ensemble learning methods improve the classification of remote sensing images. In two experimental areas, there were varying degrees of improvement. This improvement is attributed to AdaBoost’s automatic adjustment of results in each round, enhancing classification accuracy.
Author Contributions
Funding
Institutional Review Board Statement
Informed Consent Statement
Data Availability Statement
Conflicts of Interest
References
- Lei, J.; Wang, Y.; Huang, J. Review and Prospect of China-CEEC Forestry Cooperation. J. Nanjing For. Univ. 2021, 21, 77–85. [Google Scholar]
- Wang, Y.; Chen, J.; Gu, Y. Forestry Development in Central and Eastern European Countries and Analysis on Future 16+1 Forestry Cooperation. For. Resour. Wanagement 2017, 153–159. [Google Scholar]
- Wang, C.; Tian, X. Forest Cover Change Detection based on GF-1 PMS Data. Remote Sens. Technol. Appl. 2021, 36, 208–216. [Google Scholar]
- Zhang, Z.; Li, Z.; Li, Q.; Hao, R. Dynamic Analysis on Vegetation Coverage Changes of Minqin Oasis Based on GF-1 Remote Sensing Image from 2013 to 2015. J. Southwest For. Univ. 2017, 37, 163–170. [Google Scholar] [CrossRef]
- Yan, W.; Zhou, W.; Yi, L.; Tian, X. Research Progress of Remote Sensing Classification and Change Monitoring on Forest Types. Remote Sens. Technol. Appl. 2019, 34, 445–454. [Google Scholar]
- Foody, G.M. The significance of border training patterns in classification by a feedforward neural network using back propagation learning. Int. J. Remote Sens. 1999, 20, 3549–3562. [Google Scholar] [CrossRef]
- Zhang, S.; Xing, Y.; Aihemaitijiang, A.; Sun, X. Comparison on Forest Type Classification Methods Based on TM Images. For. Eng. 2014, 30, 18–21. [Google Scholar]
- Mao, L.; Li, M. Integrating Sentinel Active and Passive Remote Sensing Data to Land Cover Classification in a National Park from GEE Platform. Geomat. Inf. Sci. Wuhan Univ. 2023, 48, 756–764. [Google Scholar] [CrossRef]
- Tan, Q. Spatial Resolution Image: Pixel Versus Object Classification Comparison. J. Basic Sci. Eng. 2011, 19, 441–447. [Google Scholar]
- Jin, X.; Li, X.; He, B. An improved land cover classification method using multiple features and a support vector machine. Remote Sens. 2018, 10, 1805. [Google Scholar]
- Honkavaara, E.; Saari, H.; Kaivosoja, J.; Pölönen, I.; Hakala, T.; Litkey, P.; Mäkynen, J.; Pesonen, L. Processing and assessment of spectrometric, stereoscopic imagery collected using a lightweight UAV spectral camera for precision agriculture. Remote Sens. 2010, 2, 5006–5039. [Google Scholar] [CrossRef]
- Blaschke, T. Object based image analysis for remote sensing. ISPRS J. Photogramm. Remote Sens. 2010, 65, 2–16. [Google Scholar] [CrossRef]
- Zhu, X.X.; Tuia, D.; Mou, L.; Xia, G.-S.; Zhang, L.; Xu, F.; Fraundorfer, F. Deep Learning in Remote Sensing: A Comprehensive Review and List of Resources. IEEE Geosci. Remote Sens. Mag. 2017, 5, 8–36. [Google Scholar] [CrossRef]
- Ghamisi, P.; Plaza, J.; Chen, Y.; Li, J.; Plaza, A. Advanced Spectral Classifiers for Hyperspectral Images: A Review. IEEE Geosci. Remote Sens. Mag. 2017, 5, 8–32. [Google Scholar] [CrossRef]
- He, M.; Li, B.; Chen, H. Multi-scale 3D deep convolutional neural network for hyperspectral image classification. In Proceedings of the 2017 IEEE International Conference on Image Processing (ICIP), Beijing, China, 17–20 September 2017; IEEE: Piscataway, NJ, USA, 2017; pp. 3904–3908. [Google Scholar]
- Liu, B.; Yu, X.; Zhang, P.; Tan, X.; Wang, R.; Zhi, L. Spectral–spatial classification of hyperspectral image using three-dimensional convolution network. J. Appl. Remote Sens. 2018, 12, 016005. [Google Scholar]
- Palsson, F.; Sveinsson, J.R.; Ulfarsson, M.O. Multispectral and hyperspectral image fusion using a 3-D-convolutional neural network. IEEE Geosci. Remote Sens. Lett. 2017, 14, 639–643. [Google Scholar] [CrossRef]
- Mei, S.; Ji, J.; Geng, Y.; Zhang, Z.; Li, X.; Du, Q. Unsupervised spatial–spectral feature learning by 3D convolutional autoencoder for hyperspectral classification. IEEE Trans. Geosci. Remote Sens. 2019, 57, 6808–6820. [Google Scholar] [CrossRef]
- Sellami, A.; Farah, M.; Farah, I.R.; Solaiman, B. Hyperspectral imagery classification based on semi-supervised 3-D deep neural network and adaptive band selection. Expert Syst. Appl. 2019, 129, 246–259. [Google Scholar] [CrossRef]
- Roy, S.K.; Krishna, G.; Dubey, S.R.; Chaudhuri, B.B. HybridSN: Exploring 3-D–2-D CNN feature hierarchy for hyperspectral image classification. IEEE Geosci. Remote Sens. Lett. 2019, 17, 277–281. [Google Scholar] [CrossRef]
- Paoletti, M.E.; Haut, J.M.; Plaza, J.; Plaza, A. Deep learning classifiers for hyperspectral imaging: A review. ISPRS J. Photogramm. Remote Sens. 2019, 158, 279–317. [Google Scholar] [CrossRef]
- Xia, J.; Ghamisi, P.; Yokoya, N.; Iwasaki, A. Random forest ensembles and extended multi-extinction profiles for hyperspectral image classification. IEEE Trans. Geosci. Remote Sens. 2018, 56, 202–216. [Google Scholar] [CrossRef]
- Chen, Y.; Wang, Y.; Gu, Y.; He, X.; Ghamisi, P.; Jia, X. Deep Learning Ensemble for Hyperspectral Image Classification. IEEE J. Sel. Top. Appl. Earth Obs. Remote Sens. 2019, 12, 1882–1897. [Google Scholar] [CrossRef]
- Chi, Y.; Porikli, F. Classification and boosting with multiple collaborative representations. IEEE Trans. Pattern Anal. Mach. Intell. 2014, 36, 1519–1531. [Google Scholar] [CrossRef]
- Chen, J.; Chen, J.; Liao, A.; Cao, X.; Chen, L.; Chen, X.; He, C.; Han, G.; Peng, S.; Lu, M.; et al. Global land cover mapping at 30m resolution: A POK-based operational approach. ISPRS J. Photogramm. Remote Sens. 2015, 103, 7–27. [Google Scholar] [CrossRef]
- Zhang, X.; Liu, L.; Zhao, T.; Chen, X.; Lin, S.; Wang, J.; Mi, J.; Liu, W. GLC_FCS30: Global land-cover product with fine classification system at 30m using time-series Landsat imagery. Earth Syst. Sci. Data 2021, 13, 2753–2776. [Google Scholar] [CrossRef]
- Pflugmacher, D.; Rabe, A.; Peters, M.; Hostert, P. Mapping pan-European land cover using Landsat spectral-temporal metrics and the European LUCAS survey. Remote Sens. Environ. 2019, 221, 583–595. [Google Scholar] [CrossRef]
- Venter, Z.S.; Sydenham, M.A. Continental-scale land cover mapping at 10 m resolution over Europe (ELC10). Remote Sens. 2021, 13, 2301. [Google Scholar] [CrossRef]
- Pang, Y.; Meng, S.; Shi, K.; Yu, T.; Wang, X.; Niu, X.; Zhao, D.; Liu, L.; Feng, M.; Qin, X. Forest coverage monitoring in the Natural Forest Protection Project area of China. Acta Ecol. Sin. 2021, 41, 5080–5092. [Google Scholar]
- Tucker, C.J. Red and photographic infrared linear combinations for monitoring vegetation. Remote Sens. Environ. 1979, 8, 127–150. [Google Scholar] [CrossRef]
- Huete, A.R. A soil-adjusted vegetation index (SAVI). Remote Sens. Environ. 1988, 25, 295–309. [Google Scholar] [CrossRef]
- McFeeters, S.K. The use of the Normalized Difference Water Index (NDWI) in the delineation of open water features. Int. J. Remote Sens. 1996, 17, 1425–1432. [Google Scholar] [CrossRef]
- Van Deventer, A.P.; Ward, A.D.; Gowda, P.H.; Lyon, J.G. Using thematic mapper data to identify contrasting soil plains and tillage practices. Photogramm. Eng. Remote Sens. 1997, 63, 87–93. [Google Scholar] [CrossRef]
- Rikimaru, A. Landsat TM data processing guide for forest canopy density mapping and monitoring model. In Proceedings of the ITTO Workshop on Utilization of Remote Sensing in Site Assessment and Planning for Rehabilitation of Logged-Over Forest, Bangkok, Thailand, 30 July–1 August 1996; Volume 8, pp. 1–8. [Google Scholar]
- Chen, Z.; Chen, J. Image recognition analysis and mapping of urban land based on NDBI index method. J. Geo-Inf. Sci. 2006, 8, 137–140. [Google Scholar]
- Haralick, R.M.; Shanmugam, K.; Dinstein, I.H. Textural features for image classification. IEEE Trans. Syst. Man Cybern. 1973, 6, 610–621. [Google Scholar] [CrossRef]
- Li, X.; Chen, W.; Cheng, X.; Wang, L. A Comparison of Machine Learning Algorithms for Mapping of Complex Surface-Mined and Agricultural Landscapes Using ZiYuan-3 Stereo Satellite Imagery. Remote Sens. 2016, 8, 514. [Google Scholar] [CrossRef]
- Millard, K.; Richardson, M. On the Importance of Training Data Sample Selection in Random Forest Image Classification: A Case Study in Peatland Ecosystem Mapping. Remote Sens. 2015, 7, 8489–8515. [Google Scholar] [CrossRef]
- Cánovas-García, F.; Alonso-Sarría, F.; Gomariz-Castillo, F.; Oñate-Valdivieso, F. Modification of the random forest algorithm to avoid statistical dependence problems when classifying remote sensing imagery. Comput. Geosci. 2017, 103, 1–11. [Google Scholar] [CrossRef]
- Maxwell, A.E.; Strager, M.P.; Warner, T.A.; Ramezan, C.A.; Morgan, A.N.; Pauley, C.E. Large-Area, High Spatial Resolution Land Cover Mapping Using Random Forests, GEOBIA and NAIP Orthophotography: Findings and Recommendations. Remote Sens. 2019, 11, 1409. [Google Scholar] [CrossRef]
- Kelley, L.C.; Pitcher, L.; Bacon, C. Using Google Earth Engine to Map Complex Shade-Grown Coffee Landscapes in Northern Nicaragua. Remote Sens. 2018, 10, 952. [Google Scholar] [CrossRef]
- Teluguntla, P.; Thenkabail, P.S.; Oliphant, A.; Xiong, J.; Gumma, M.K.; Congalton, R.G.; Yadav, K.; Huete, A. A 30-m landsat-derived cropland extent product of Australia and China using random forest machine learning algorithm on Google Earth Engine cloud computing platform. ISPRS J. Photogramm. Remote Sens. 2018, 144, 325–340. [Google Scholar] [CrossRef]











| Sentinel-2 Band | Center Wavelength (μm) | Resolution (m) |
|---|---|---|
| Band 2—Blu-ray | 90 | 10 |
| Band 3—Green Light | 0.560 | 10 |
| Band 4—Red Light | 0.665 | 10 |
| Band 5—Red Edge 1 | 0.705 | 20 |
| Band 6—Red Edge 2 | 0.740 | 20 |
| Band 7—Red Edge 3 | 0.783 | 20 |
| Band 8—Near Infrared | 0.842 | 10 |
| Band 8A—Narrow Wave NIR | 0.865 | 20 |
| Band 11—Shortwave Red 1 | 0.945 | 60 |
| Band 12—Shortwave Red 2 | 1.375 | 60 |
| Land Category | East | South | ||
|---|---|---|---|---|
| Number of Training Samples | Number of Validation Samples | Number of Training Samples | Number of Validation Samples | |
| Cropland | 682 (69.03%) | 306 (30.92%) | 874 (69.53%) | 383 (30.47%) |
| Forest | 576 (72.45%) | 219 (27.55%) | 401 (70.47%) | 168 (29.53%) |
| Grass | 24 (68.57%) | 11 (31.34%) | 41 (70.69%) | 17 (29.31%) |
| Shrub | 16 (80.00%) | 4 (20.00%) | 36 (80.00%) | 9 (20.00%) |
| Wetland | 7 (70.00%) | 3 (30.00%) | 7 (77.78%) | 2 (22.22%) |
| Water | 81 (65.85%) | 42 (34.15%) | 7 (63.64%) | 4 (36.36%) |
| Impervious | 46 (60.53%) | 30 (39.47%) | 223 (69.47%) | 98 (30.53%) |
| Index | Formula | References |
|---|---|---|
| NDVI | [30] | |
| SAVI | [31] | |
| NDWI | [32] | |
| NDTI | [33] | |
| BSI | ((RED + SWIR1) (NIR + BLUE))/((RED + SWIR1) + (NIR + BLUE)) | [34] |
| NDBI | (SWIR1 − NIR)/(SWIR + NIR) | [35] |
| Feature Situation | South | East | |
|---|---|---|---|
| Serial Number | Number of Features | Total Accuracy | Total Accuracy |
| Spectral Indices + Vegetation Indices = S1 | 17 | 0.9121 | 0.9207 |
| S1 + Terrain Factors = S2 | 20 | 0.9121 | 0.9236 |
| S2 + Texture Features = S3 | 23 | 0.9138 | 0.9266 |
| S3 + Morphological Features = S4 | 47 | 0.9171 | 0.9320 |
Disclaimer/Publisher’s Note: The statements, opinions and data contained in all publications are solely those of the individual author(s) and contributor(s) and not of MDPI and/or the editor(s). MDPI and/or the editor(s) disclaim responsibility for any injury to people or property resulting from any ideas, methods, instructions or products referred to in the content. |
© 2024 by the authors. Licensee MDPI, Basel, Switzerland. This article is an open access article distributed under the terms and conditions of the Creative Commons Attribution (CC BY) license (https://creativecommons.org/licenses/by/4.0/).
Share and Cite
Wang, C.; Hang, T.; Zhu, C.; Zhang, Q. Feature Optimization-Based Machine Learning Approach for Czech Land Cover Classification Using Sentinel-2 Images. Appl. Sci. 2024, 14, 2561. https://doi.org/10.3390/app14062561
Wang C, Hang T, Zhu C, Zhang Q. Feature Optimization-Based Machine Learning Approach for Czech Land Cover Classification Using Sentinel-2 Images. Applied Sciences. 2024; 14(6):2561. https://doi.org/10.3390/app14062561
Chicago/Turabian StyleWang, Chunling, Tianyi Hang, Changke Zhu, and Qi Zhang. 2024. "Feature Optimization-Based Machine Learning Approach for Czech Land Cover Classification Using Sentinel-2 Images" Applied Sciences 14, no. 6: 2561. https://doi.org/10.3390/app14062561
APA StyleWang, C., Hang, T., Zhu, C., & Zhang, Q. (2024). Feature Optimization-Based Machine Learning Approach for Czech Land Cover Classification Using Sentinel-2 Images. Applied Sciences, 14(6), 2561. https://doi.org/10.3390/app14062561

