Key Issues and Solutions in the Study of Quantitative Mechanisms for Tropical Islands Zero Carbon Buildings
Abstract
1. Introduction
2. Developmental Overview
3. Research Scope
- (1)
- Energy Utilization system: Focuses on the energy consumption in building environmental comfort, particularly emphasizing the energy planning of building Heating, Ventilation, Air Conditioning (HVAC) systems.
- (2)
- Energy Conservation system: Centrally addresses the parametric integrated design of building envelope components, with a specific focus on energy-efficient elements such as walls.
- (3)
- Energy Production system: Utilizes parametric integrated design for renewable energy sources like photovoltaic and solar thermal, concentrating on integrated components like energy-producing facades.
- (4)
- Intelligent System: Adhering to the criteria of advanced, feasible, and economically reasonable integrated design solutions, it concentrates on the intelligent integration algorithms for multi-objective parametric control of energy utilization, energy conservation, energy production, and intelligent systems.
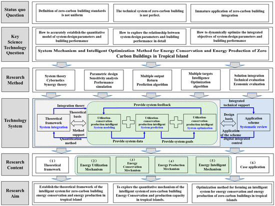
4. Key Issues
- (1)
- How to accurately identify intelligent systems for energy conservation and energy production, along with their design parameters;
- (2)
- How to finely quantify the relationship between system design parameters and building performance;
- (3)
- How to proactively optimize zero-carbon operational design schemes for technical, economic, and comprehensive goals.
4.1. How to Identify Energy-Efficient Production Capacity and Its Parameters Accurately?
4.2. How to Quantify the Relationship between Design Parameters and Performance Precisely?
4.3. How to Proactively Optimize Technical-Economic Objectives in Zero-Carbon Schemes?
5. Key Solutions
5.1. Research Methodology
- (1)
- In response to the current status and trends of ZCB research both domestically and internationally, a combined approach of literature analysis, questionnaire surveys, and expert interviews is employed.
- (2)
- Concerning the theoretical framework for the study of energy conservation, energy production, and intelligent systems in TIZCB, analytical methods from systems theory, control theory, and collaborative theory are introduced.
- (3)
- Regarding the system modeling issues in the study of energy conservation, energy production, and intelligent systems in TIZCB, a parametric design method guided by building performance simulation is proposed.
- (4)
- Addressing the predictive issues in the study of energy conservation, energy production, and intelligent systems in TIZCB, a multi-output regression fusion algorithm based on machine learning is proposed.
- (5)
- Regarding the optimization issues in the study of energy conservation, energy production, and intelligent systems in TIZCB, a multi-objective intelligent optimization algorithm based on design parameter combinations is proposed.
- (6)
- Addressing the application issues in the study of energy conservation, energy production, and intelligent systems in TIZCB, a technical and economic evaluation method based on integrated design solutions is proposed.
5.2. Research Content
- (1)
- Theoretical Framework of TIZCB Systems
- (2)
- Study on Energy Utilization Mechanisms of TIZCB
- (3)
- Study on Energy Conservation System Mechanisms of TIZCB
- (4)
- Study on Energy Production System Mechanisms of TIZCB
- (5)
- Study on Intelligent System Mechanisms of TIZCB
- (6)
- Case Application and Evaluation of TIZCB
6. Discussion
6.1. Research Objectives
- (1)
- Establish a theoretical framework for the quantitative study of energy utilization, energy conservation, energy production, and intelligent systems in TIZCB. By defining the intrinsic characteristics and technical systems of ZCB, theoretical models based on systems theory, synergy theory, and control theory are constructed. The research proposes a macro-meso-micro perspective for constructing a quantitative analytical framework for energy utilization, energy conservation, energy production, and intelligent systems. Technical methods such as energy consumption simulation, sensitivity analysis, integrated learning, and intelligent optimization are introduced to support the theoretical framework and technical solutions for the mechanism and optimization of ZCB energy utilization, energy conservation, energy production, and intelligent systems.
- (2)
- Analyze the impact of design parameters on the energy utilization, energy conservation, energy production, and intelligent systems of TIZCB. Building upon the correlation analysis of input parameters, uncertainty analysis tools such as frequency distribution, standard deviation, variance, and fitting are employed. Key parameters, including thermal environment simulation, energy flow analysis, and cost-benefit assessment, are calculated and simulated. The goal is to reveal the relationship between variations in design parameter combinations and building performance, providing real-time and accurate data support for the design and operation of ZCB.
- (3)
- Develop performance prediction and multi-objective optimization design methods for energy utilization, energy conservation, energy production, and intelligent systems in TIZCB. Integrating various machine learning regression prediction algorithms, a data-driven building performance prediction model is developed to explore the relationship between design parameters and building performance. Through intelligent optimization multi-objective analysis, optimal combinations of design parameters for energy systems are derived. Optimization design considerations include geographical location, structure, material selection, energy system design, and the application of intelligent management systems, ensuring high energy efficiency, low environmental impact, and high residential comfort in ZCB within the unique climate of tropical islands.
6.2. Theoretical Significance
- (1)
- Provide a new theoretical framework for the integration of energy utilization, energy conservation, energy production, and intelligent systems in TIZCB. Traditional building design methods often lack holistic considerations. A comprehensive perspective is crucial for understanding and optimizing the energy efficiency, environmental impact, and user experience of buildings, especially in regions with unique climatic conditions such as tropical islands. This research proposes an integrated theoretical framework for ZCB systems on tropical islands, considering the interaction and synergy effects of various systems. The introduction of this framework not only advances the development of architectural design theory but also provides new research directions for green and sustainable building.
- (2)
- Offer a new quantitative approach for modeling energy utilization, energy conservation, energy production, and intelligent systems in TIZCB. Traditional building energy efficiency models often focus on specific aspects, such as thermal efficiency or energy consumption, lacking a comprehensive quantification of the building as a whole system. The introduced systemic quantification mechanism considers not only traditional energy efficiency parameters but also quantifies renewable energy integration and the efficiency of intelligent systems. In the early design stage, a comprehensive quantitative analysis will more accurately assess and predict the building’s performance in actual operation, providing a scientific basis for subsequent optimization. This new quantitative approach holds significant value in advancing theoretical development in the fields of architecture and environmental engineering.
- (3)
- Provide a new method for optimizing the design of energy utilization, energy conservation, energy production, and intelligent systems in TIZCB. In the unique climatic conditions of tropical islands, where the concept and definition of ZCB and their technical systems are still evolving, traditional architectural design theories, technical methods, and engineering experience may no longer be applicable. Through single-system and multi-system data-driven analyses of energy utilization, energy conservation, energy production, and intelligent systems, the research proposes single-system-multi-objective and multi-system-multi-objective method strategies for optimal design. This optimization design considers building geographical location, structure, material selection, energy system design, and the application of intelligent management systems. It aims to propose building solutions more suitable for the tropical island climate, with important theoretical significance for improving building practicality and sustainability.
6.3. Practical Significance
- (1)
- Practical Significance in Engineering Applications of Research Findings: In the unique climatic conditions of tropical islands, zero-carbon architectural design faces challenges such as specific climate environments, a lack of technical systems, and insufficient integrated experiences. This study constructs a theoretical framework and optimization methods for the quantification of energy utilization, energy conservation, energy production, and intelligent systems. It not only improves the energy efficiency of buildings and reduces operational costs but also enhances residents’ comfort and health while minimizing negative environmental impacts. The engineering application of these research findings aids in promoting the concept of the zero-carbon architectural technology system and its systematic integration, fostering the application of green building technologies and providing sustainable building solutions for tropical island regions.
- (2)
- Practical Significance for the Transformation and Upgrading of the Tropical Island Construction Industry: With the increasing awareness of environmental protection and the widespread adoption of green sustainable development principles, the construction industry faces pressure to transition from traditional building systems to more environmentally friendly and energy conservation approaches. This research provides foundational theories and technical methods to support the transformation and upgrading of the tropical island construction industry. By applying the research outcomes, the construction industry can better adapt to the challenges of the tropical island climate, improve energy utilization efficiency, and reduce carbon emissions, thereby promoting sustainable development in the construction sector. Specifically, for tropical island regions like Hainan, the application of this research will contribute to advancing the modernization of the local construction industry, aligning with the construction goals of the Hainan Free Trade Port as a clean energy hub.
- (3)
- Practical Significance for Achieving the National Dual-Carbon Strategic Goals: China has committed to achieving the dual-carbon goals of peak carbon emissions and carbon neutrality. As a significant source of energy consumption and carbon emissions, the construction industry urgently needs a green transformation. The application of this research will facilitate progress in energy efficiency, renewable energy utilization, and intelligent energy management in the construction industry. Implementing the theory and practice of zero-carbon architecture in tropical island buildings can effectively reduce the carbon footprint in the construction sector, contributing to national-level environmental objectives. Particularly in vital tourism and economic regions such as Hainan, the promotion and application of zero-carbon architecture will become an integral part of achieving regional sustainable development, offering valuable experiences for the development of ZCB technologies in China’s solar-rich areas.
7. Conclusions
- (1)
- Since the signing of the Paris Agreement, the global construction industry is undergoing a crucial transition from “energy efficiency” to “carbon reduction”. Countries worldwide are actively promoting the development of the construction industry towards sustainability, low carbon, and zero carbon emissions through updated policies, standards, and guidelines. ZCB and their technological systems have become essential tools for achieving carbon peak and carbon neutrality. However, disparities exist among the world’s major economies regarding the definition of ZCB and the development of related policies. These differences pose significant barriers to the integration of technological systems, the adaptability of design methods, and the optimization of overall solutions. This study aims to address this issue by establishing a ZCB technology system tailored to the characteristics of tropical island regions. It analyzes key elements and core systems of TIZCB from perspectives such as energy flow boundaries, parametric design methods, and data-driven optimization algorithms, offering targeted research scopes and content for the systematic integration and application of ZCB technology in tropical island regions.
- (2)
- In the absence of unified standards for ZCB, innovative and systematic integration of technological systems becomes crucial for the development of ZCB in tropical island regions. This study identifies three key technical issues: accurately identifying energy conservation, energy production, and intelligent systems and their design parameters, quantifying the relationship between finely tuned system design parameters and building performance, and actively optimizing the technical and economic objectives of zero-carbon operational design schemes. Solving these issues forms the foundation for achieving systematic integration, accurate quantification, and comprehensive optimization of the ZCB technology system in tropical island regions. Key aspects include clear system boundaries, complete quantitative models, and appropriate optimization strategies. Through techniques such as systems integration theory, parametric design methods, and data-driven algorithms, this study aims to overcome challenges in fragmented technological applications and restricted optimization of design schemes, providing solutions for the accurate quantification of zero-carbon operation in tropical island buildings.
- (3)
- To address the key issues raised in this research, a series of solutions is proposed, encompassing research on the theoretical framework of ZCB systems in tropical islands, the mechanism of energy conservation, energy production, and intelligent systems, and case application evaluations, among others. By employing methods such as literature analysis, surveys, and expert interviews, the study gains in-depth insights into the needs and challenges of TIZCB. Combining systems theory, control theory, and synergy theory, the research constructs a comprehensive theoretical framework. Using parametric design methods and data-driven multiple-output regression prediction models, the study systematically models, predicts, and optimizes the four major systems of energy, conservation, capacity, and intelligence. The proposed solutions contribute not only to enhancing the energy efficiency and environmental performance of TIZCB but also offer a practical technological and methodological framework for the integration and application of ZCB technology in the region.
- (4)
- This study extensively explores the current state of development of TIZCB from both theoretical and practical perspectives. Considering the unique climatic environment of tropical islands, it proposes a specialized ZCB technology system and optimization solutions, introducing new perspectives and methods in TIZCB research and practice. However, another clarification should be pointed out regarding the diverse conditions and climatic differences of other tropical islands (different from Hainan). Therefore, it must be mentioned that the presented research considers the particular characteristics of Hainan and would not be utterly generalizable to all tropical islands in the world. Meanwhile, the outcomes of this study, under the premise of further verifying the applicability and universality of the technology system, can be extended to other economic and populous regions under the tropical monsoon climate (such as India, Thailand, the Philippines, Malaysia, and Indonesia in the Asian region), covering 40% of the global population. This extension will promote energy conservation and carbon reduction in the construction industry among nearly 3 billion people. Furthermore, future research should further refine and elucidate the quantitative models and optimization methods of ZCB, thereby facilitating continuous innovation and development of the ZCB technology system for tropical islands.
Author Contributions
Funding
Data Availability Statement
Conflicts of Interest
References
- Zhu, P.; Zhang, Z.; Lin, B. Understanding spatial evolution of global climate change risk: Insights from convergence analysis. J. Clean. Prod. 2023, 413, 137423. [Google Scholar] [CrossRef]
- Wang, C.; Geng, L.; Rodríguez-Casallas, J.D. How and when higher climate change risk perception promotes less climate change inaction. J. Clean. Prod. 2021, 321, 128952. [Google Scholar] [CrossRef]
- The United Nations Framework Convention on Climate Change. What Is the United Nations Framework Convention on Climate Change? 2022. Available online: https://unfccc.int/process-and-meetings/what-is-the-united-nations-framework-convention-on-climate-change (accessed on 7 October 2023).
- The United Nations Framework Convention on Climate Change. The Paris Agreement. Available online: https://unfccc.int/process-and-meetings/the-paris-agreement (accessed on 7 October 2023).
- Zhang, S.; Yang, X.; Xu, W.; Fu, Y. Contribution of nearly-zero energy buildings standards enforcement to achieve carbon neutral in urban area by 2060. Prog. Clim. Chang. Res. 2021, 12, 734–743. [Google Scholar] [CrossRef]
- International Energy Agency. Global CO2 Emissions by Sector, 2019–2022. 2022. Available online: https://www.iea.org/data-and-statistics/charts/global-co2-emissions-by-sector-2019-2022 (accessed on 7 October 2023).
- Björklund, M.; von Malmborg, F.; Nordensvärd, J. Lessons learnt from 20 + years of research on multilevel governance of energy-efficient and zero-carbon buildings in the European Union. Energy Effic. 2023, 16, 98. [Google Scholar] [CrossRef]
- Ohene, E.; Chan, A.P.; Darko, A.; Nani, G. Navigating toward net zero by 2050: Drivers, barriers, and strategies for net zero carbon buildings in an emerging market. Build. Environ. 2023, 242, 110472. [Google Scholar] [CrossRef]
- China Building Energy Conservation Association. 2022 China Urban and Rural Construction Carbon Emission Series Research Report. 2023. Available online: https://www.cabee.org/site/content/24420.html (accessed on 7 October 2023).
- Notice of the Central People’s Government of the People’s Republic of China. Ministry of Science and Technology and Nine Other Departments on Issuing the Implementation Plan for Science and Technology to Support Carbon Peaking and Carbon Neutrality (2022–2030). 2022. Available online: https://www.gov.cn/zhengce/zhengceku/2022-08/18/content_5705865.htm (accessed on 7 October 2023).
- Lizana, J.; Wheeler, S.; Azizi, E.; Halloran, C.; Wheeler, J.; Wallom, D.C.; McCulloch, M. Integrated post-occupancy evaluation and intervention that achieve real-world zero-carbon buildings. Energy Build. 2024, 303, 113766. [Google Scholar] [CrossRef]
- Abdelhady, S. Techno-economic study and the optimal hybrid renewable energy system design for a hotel building with net zero energy and net zero carbon emissions. Energy Convers. Manag. 2023, 289, 117195. [Google Scholar] [CrossRef]
- Kou, F.; Gong, Q.; Zou, Y.; Mo, J.; Wang, X. Solar application potential and thermal property optimization of a novel zero-carbon heating building. Energy Build. 2023, 279, 112688. [Google Scholar] [CrossRef]
- Galvin, R. Net-zero-energy buildings or zero-carbon energy systems? How best to decarbonize Germany’s thermally inefficient 1950s-1970s-era apartments. J. Build. Eng. 2022, 54, 104671. [Google Scholar] [CrossRef]
- Zhang, S.; Wang, K.; Xu, W.; Iyer-Raniga, U.; Athienitis, A.; Ge, H.; Cho, D.W.; Feng, W.; Okumiya, M.; Yoon, G.; et al. Policy recommendations for the zero energy building promotion towards carbon neutral in Asia-Pacific Region. Energy Policy 2021, 159, 112661. [Google Scholar] [CrossRef]
- Pan, M.; Pan, W. Knowledge, attitude and practice towards zero carbon buildings: Hong Kong case. J. Clean. Prod. 2020, 274, 122819. [Google Scholar] [CrossRef]
- Liu, C.; Zhang, S.; Chen, X.; Xu, W.; Wang, K. A comprehensive study of the potential and applicability of photovoltaic systems for zero carbon buildings in Hainan Province, China. Sol. Energy 2022, 238, 371–380. [Google Scholar] [CrossRef]



| Node | Time and Place | Theme | Objectives | Outcome | China Action |
|---|---|---|---|---|---|
| COP1 Berlin | 28 March– 7 April 1995 | The Conference of the Parties to UNFCCC for the first time | Establish a framework for global climate action and promote countries to jointly address climate change. | The Berlin Declaration was adopted, calling for stronger international action to combat climate change. | As a founding member of the COP, China participated in the initial discussions on global climate action at COP1 and expressed its concerns about climate change. |
| COP3 Kyoto | 1–11 December 1997 | Development of the Kyoto Protocol | Define emission reduction targets for development and developed countries, and promote global efforts to mitigate climate change. | The Kyoto Protocol was adopted, which established emission reduction targets for developed countries for a specific period of time. | China supported the Kyoto Protocol at COP3 and is not required to set its own emissions reduction targets for a specific period of time. |
| COP15 Copenhagen | 7–18 December 2009 | Global Climate Governance and the Copenhagen Accord | A global climate agreement was sought to replace the Kyoto Protocol, but no universal agreement was reached. | The Copenhagen Accord proposed limiting global temperature rise to well below 2 degrees Celsius and providing climate finance to developing countries. | At COP15, China proposed domestic emission reduction targets and stressed the need for developing countries to receive financial and technical support, providing a concrete position for global climate governance. |
| COP21 Paris | 30 November to 12 December 2015 | Develop a global climate agreement | The Paris Agreement establishes a new framework for global climate action and aims to limit global warming to 2 degrees Celsius. | The Paris Agreement was adopted, and countries set their own National Contribution Targets (NDCs), emphasizing the common but differentiated principle of global climate responsibility. | China actively participated in COP21 and signed and committed to the implementation of the Paris Agreement. In the agreement, China pledged to peak carbon emissions by 2030 and increase the share of non-fossil energy sources. |
| COP26 Glasgow | 1–12 November 2021 | Driving global climate action | Focus on financing, adaptation measures and further reductions in greenhouse gas emissions. | China reaffirmed its commitment to peak carbon emissions by 2030 and pledged to increase investment in renewable energy. | China has re-emphasized peaking carbon emissions before 2030 and has pledged to invest more in renewable energy. China’s pledge at COP26 highlighted its contribution to global climate action. |
| Target | European Union | United States | United Kingdom | Korea | Japan |
|---|---|---|---|---|---|
| Carbon Neutrality by 2050 | |||||
| stratagem | Seven actions of the European Green Deal Germany’s Climate Action Plan 2050 | Zero Carbon Action Plan (ZCAP) | 10 plans of the “Green Industrial Revolution Plan”. | The Green New Deal | “Green Growth Strategy” 14 industries |
| path | Build a clean, affordable and safe energy system Build a clean and circular industrial system Promote building upgrading Development of intelligent and sustainable transport systems Implement a “farm-to-fork” green agriculture strategy Conservation of natural ecology and biodiversity Create a pollution-free environment | Electricity: Zero-carbon energy Electrification of transportation, low-carbon biofuels, and renewable energy Zero-carbon Buildings (ZCB), the new Building Energy Code (NECB) Zero-carbon industrial production Zero-carbon land use Zero-carbon materials, a new national sustainable materials management framework (SMM) and a circular economy system | Offshore wind energy Hydrogen energy nuclear energy Electric vehicle Public transport, cycling and walking Jet Zero Row Council and Green Shipping Residential and public buildings Carbon capture nature Innovation and Finance | New energy vehicles Green transformation of buildings and infrastructure to zero energy consumption Green and smart cities Low-carbon distributed energy resources Smart grids Green industry innovation | Offshore wind power Ammonia fuel Hydrogen energy nuclear energy Cars and batteries Semiconductors and communications shipping Transportation and logistics Food, agriculture and forestry and aquaculture aviation carbon cycle Next-generation residential, commercial buildings, and solar Resource Circulation/ Lifestyle |
| Time | Policy Papers | Extract |
|---|---|---|
| May 2019 | Implementation Plan of the National Ecological Civilization Pilot Zone (Hainan) | The proposal is to transform Hainan into a clean energy development model, focusing on park central heating, area-specific central cooling, ultra-low energy buildings, and high-efficiency appliances, while enhancing contract energy management and market-driven energy-saving mechanisms. |
| December 2021 | Implementation Opinions on Accelerating the Establishment and Improvement of a Green, Low-Carbon and Circular Economic System | By 2025, green buildings will account for 80% of new buildings, and prefabricated buildings will account for more than 80% of new buildings. Comprehensively promote green buildings and prefabricated buildings, and develop green buildings with the characteristics of Hainan tropical islands. |
| September 2022 | Regulations on the Development of Green Buildings in Hainan Province | The strategy involves tailoring technologies and products to local needs, emphasizing green construction, prefabricated structures, eco-friendly materials, and solar systems, with specific directives to advance the integrated growth of smart building and construction industrialization. |
| December 2022 | Implementation Plan for the Creation of Green Buildings in Hainan Province | Implement ultra-low and near-zero energy building demonstrations, enhance technical standards and assessment indices, and install sub-metering devices to evaluate building energy efficiency. |
| January 2022 | The 14th Five-Year Plan for Housing and Urban-Rural Development in Hainan Province | Green building initiatives have significantly enhanced energy conservation, transforming construction methods and markedly boosting building energy efficiency through comprehensive green and intelligent practices. |
| Country | Text | Year | Institution | Definition | Purpose |
|---|---|---|---|---|---|
| China | Technical Standards for ZCB (Draft for Comments) | 2023 | Ministry of Housing and Urban-Rural Development | Adapt to climate and site conditions, reduce energy demand through design optimization, enhance energy system efficiency, utilize renewable energy and storage, and aim for near-zero carbon buildings. Complement with carbon trading and green power to meet standards outlined in Article 3.2.5 or 8.4.7. | To meet national targets of peaking carbon by 2030 and achieving carbon neutrality by 2060, strategies include reducing building energy demand, enhancing energy efficiency, ensuring healthy indoor environments, expanding renewable and zero-carbon energy in buildings, and steering building-centric areas towards low, near-zero, and zero carbon emissions. |
| United States | National Definition of Zero-Emission Buildings: Part 1 Operational Emissions (Version 1.00), Draft Standard | 2023 | U.S. Department of Energy | It is energy efficient, has no on-site energy use emissions, and is powered entirely by clean energy. | This definition can serve as a framework in which users can influence the design and operation of buildings in a number of ways, thereby significantly reducing emissions from the building sector. |
| European Union | Building Energy Efficiency Directive | 2021 | European Commission | A zero-emission building is one with high energy efficiency, fully powered by renewables, and no on-site fossil fuel emissions. | The goal is to evolve the long-term renovation strategy into a national plan, aiming to transition building stock to zero-emission by 2050. |
| United Kingdom | Net Zero Carbon Building Framework Definition | 2019 | UK Green Building Council | A zero-carbon building efficiently uses or sources carbon-free energy on-site to offset its annual material and operational carbon emissions. | The framework proposes an overarching set of principles to follow to achieve net-zero carbon emissions with an “emissions reduction first” approach. |
Disclaimer/Publisher’s Note: The statements, opinions and data contained in all publications are solely those of the individual author(s) and contributor(s) and not of MDPI and/or the editor(s). MDPI and/or the editor(s) disclaim responsibility for any injury to people or property resulting from any ideas, methods, instructions or products referred to in the content. |
© 2024 by the authors. Licensee MDPI, Basel, Switzerland. This article is an open access article distributed under the terms and conditions of the Creative Commons Attribution (CC BY) license (https://creativecommons.org/licenses/by/4.0/).
Share and Cite
Wang, Q.; Zhu, K.; Guo, P.; Zhang, J.; Xiong, Z. Key Issues and Solutions in the Study of Quantitative Mechanisms for Tropical Islands Zero Carbon Buildings. Appl. Sci. 2024, 14, 1659. https://doi.org/10.3390/app14041659
Wang Q, Zhu K, Guo P, Zhang J, Xiong Z. Key Issues and Solutions in the Study of Quantitative Mechanisms for Tropical Islands Zero Carbon Buildings. Applied Sciences. 2024; 14(4):1659. https://doi.org/10.3390/app14041659
Chicago/Turabian StyleWang, Qiankun, Ke Zhu, Peiwen Guo, Jiaji Zhang, and Zhihua Xiong. 2024. "Key Issues and Solutions in the Study of Quantitative Mechanisms for Tropical Islands Zero Carbon Buildings" Applied Sciences 14, no. 4: 1659. https://doi.org/10.3390/app14041659
APA StyleWang, Q., Zhu, K., Guo, P., Zhang, J., & Xiong, Z. (2024). Key Issues and Solutions in the Study of Quantitative Mechanisms for Tropical Islands Zero Carbon Buildings. Applied Sciences, 14(4), 1659. https://doi.org/10.3390/app14041659

