Next Article in Journal
System-Level Assessment of Massive Multiple-Input–Multiple-Output and Reconfigurable Intelligent Surfaces in Centralized Radio Access Network and IoT Scenarios in Sub-6 GHz, mm-Wave, and THz Bands
Previous Article in Journal
Exploring the Sensory Characteristics of the Soybean Spreads Enhanced with Vegetables and Spices
 
 
Font Type:
Arial Georgia Verdana
Font Size:
Aa Aa Aa
Line Spacing:
Column Width:
Background:
Review

Survey-Based Studies of the Agility Construct in the Healthcare Sector: A Systematic Literature Review

by
Jorge Flavio Sarmiento Falla
* and
Waldemar Karwowski
Department of Industrial Engineering and Management Systems, University of Central Florida, Orlando, FL 32816, USA
*
Author to whom correspondence should be addressed.
Appl. Sci. 2024, 14(3), 1097; https://doi.org/10.3390/app14031097
Submission received: 31 October 2023 / Revised: 23 January 2024 / Accepted: 26 January 2024 / Published: 28 January 2024

Abstract

As a dynamic capability, agility has been extensively examined within manufacturing settings due to the industry’s dynamics and the imperative for rapid adaptation to unforeseen market changes. Similarly, service sectors such as healthcare also confront significant unpredictability, underscoring the necessity for agile capacities. Furthermore, healthcare organizations may require guidance in formulating strategies to enhance their agility. This study systematically appraised peer-reviewed empirical investigations centered on agility within the healthcare domain. This assessment delved into the various degrees of agility scrutinized in healthcare-focused research, the methodologies employed, the facets of agility assessed in each study, and their correlations with other factors. The study adopted the Preferred Reporting Items for Systematic Reviews and Meta-Analyses (PRISMA) methodology. The insights from the analysis identified four predominant categorizations of agility within healthcare entities: organizational agility, workforce agility, supply chain agility, and treatment agility. While diverse survey instruments have been used to gauge agility, certain consistent themes emerge across the dimensions and items of these tools. The reviewed empirical frameworks predominantly concentrate on organizational and supply chain agility, leaving the constructs of workforce and treatment agility as fertile grounds for further explorations.

1. Introduction

Contemporary business environments are becoming more volatile, which can be explained by the turbulent and unpredictable environments in which organizations operate [1]. The discussion of whether organizations must focus on implementing paradigms and enhancing their capabilities to better adapt to unexpected circumstances started in the early 1990s [2]. The concept of agility emerged in this discussion as a proposed solution for responding rapidly to unexpected changes.
As a global construct definition, agility is defined as an entity’s ability to respond and react to environmental changes in a rapid and effective manner [3]. However, the discussion on agility constructs has its foundations in the manufacturing industry. The first agility construct in the management field came from the IACOCCA Institute of Lehigh University, where agile manufacturing was defined as the new emerging manufacturing paradigm that would replace mass production and depicted the common infrastructure needed for agile manufacturing enterprises [4]. This work was later expanded by Goldman, Nagel, and Preiss [5], where the definition of agile competitors expanded to general organizations and enterprises of any field. Organizational agility was originally defined as a manufacturing system paradigm with capabilities to meet the rapidly changing needs of the marketplace [6]. Sharifi and Zhang [7] expanded on this definition and elaborated a theoretical model for organizational agility, focusing on four dimensions: responsiveness, competency, flexibility, and speed. Researchers have studied this model with structured questionnaires to evaluate organizational agility in service sectors outside of manufacturing [8,9].
Despite the focus on organizational agility, the paradigm slowly shifted to other organizational aspects, such as workforce agility. Breu et al. [10] applied the dimensions of organizational agility to an empirical study of the agile characteristics of the workforce. Their empirical investigation focused on five dimensions of this construct: intelligence, competency, collaboration, culture, and information systems. The workforce agility construct was then defined, and Sherehiy et al. [2] developed a widely accepted theoretical model that included three dimensions: proactivity, adaptability, and resilience. A later systematic literature from Salmen and Festing [11] found 31 relevant instruments used to study workforce agility, with 13 scales based on Sherehiy et al. [2]. This workforce agility model has also seen applications in service industries such as education [12]. A recent model from Petermann and Zacher [13] includes ten aggregated dimensions from an extensive literature revision on workforce agility: accepting changes, decision-making, creating transparency, collaboration, reflection, user-centricity, iteration, testing, self-organization, and learning. This model resulted in a more robust fit versus the three-dimensional model from Sherehiy et al. [2] and the five-dimensional model of Braun et al. [14]. Despite its successful results, the aggregated model for workforce agility needs further validation in new empirical studies in other sectors outside manufacturing [15].
Other agility constructs stemming from dynamic capabilities have also been discussed. For example, agility has been defined as an organizational capability for efficiently and effectively redistributing resources to value-creating and value-protecting higher-yield activities despite internal or external challenges [16]. Following this paradigm shift to capability, other agility constructs have emerged. Agility has also been examined in the context of supply chains, where supply chain agility was argued to be a firm’s supply chain ability to competently counter market changes and satisfy customer demands [17]. However, there is a lack of consensus on the above definitions and the respective construct dimensions and enablers [18,19]. As with the previous cases of agility constructs, the lack of validations calls for more empirical investigations.
Some other agility constructs have been proposed in the literature, such as business agility, operational agility, strategic agility, leadership agility, and customer agility, among others [20]. While such efforts allowed the development of multiple construct definitions and new questionnaires to assess agility better [20], research in agility has been fragmented, with a lack of consensus on its definitions [21] and the need for establishing construct validity [22]. Finally, agility research has primarily concentrated on manufacturing, leaving broad opportunities to explore these constructs in other industries, such as healthcare, which faces many uncertainties and challenges [23].
In the case of healthcare, Goldman and Graham [24] describe agility as “the capability to coordinate quickly and efficiently all of the physically and organizationally distributed resources required to create, produce, deliver, and support a constantly changing mix of goods and services” [24] (p. 1). Agility is essential in the healthcare sector due to its critical nature and strong relationship with organizational performance, such as medical treatment effectiveness and better healthcare outcomes [25]. While the importance of developing agility in healthcare organizations is well established [26,27], previous studies have revealed similar issues that the implementation of agility faces in the manufacturing sector, including multiple construct development, lack of definition consensus, and a need for the validation of existing models and survey questionnaires [23]. The above gaps in the literature highlight the need for more empirical studies on agility in the healthcare sector [15,28]. A synthesis of the existing constructs and definitions of agility should help reduce agility research fragmentation [21] and identify potential constructs that could be replicated in multiple healthcare organizations. It will also identify the key dimensions associated with the agility construct, which is critical prior to establishing an agility measurement system [29]. Hence, this systematic literature review focuses on the published empirical studies of agility in the healthcare industry.
The present study reviewed the agility studies conducted in the healthcare sector with the following main objectives: (1) identify agility constructs applied within the healthcare sector, (2) examine the instruments employed in empirical studies to evaluate agility within healthcare settings, and (3) assess the constructs related to agility in the context of healthcare. This review employed the Preferred Reporting Items for Systematic Reviews and Meta-Analyses (PRISMA) to ensure the reliability of the study results. PRISMA consists of a 27-item list and a four-phase flow diagram that help improve the reporting of systematic reviews [30].

2. Methodology

2.1. Research Questions

This review aimed to study the current empirical research on agility in the healthcare industry that was conducted through statistical models based on survey data. The purpose of this study was to answer the following three research questions:
  • What agility constructs have been studied in the healthcare industry?
  • What survey instruments have been used to study agility in the healthcare industry?
  • What other constructs are relevant to healthcare industry agility models?

2.2. Search Strategy

The PRISMA guidelines were applied to specify the search strategy and the research questions [30]. This protocol is widely used as a methodology for carrying out literature revisions in the field of industrial engineering [31]. The review included articles that were found using the following search engines: ProQuest, Web of Science, EBSCOHOST, and Google Scholar. The included databases were MEDLINE, CINAHL, SciTech Premium Collection, ABI/INFORM, Academic Search Premier, BIOSIS Preview, APA PsycINFO, Education Source, Business Source Premier, Applied Science and Tech Source, and Com and Mass Media Complete. The search space’s eligibility criteria were peer-reviewed articles published in academic journals written in English. The search criteria used the combination of the keywords 1–3 (searching in titles, abstracts, and subject terms) illustrated below in Table 1.

2.3. Inclusion and Exclusion Criteria

The eligibility criteria were established to refine the selection of articles and identify papers pertinent to the research questions. The articles chosen for this study met specific inclusion criteria, ensuring that the papers: (a) are written in English; (b) have undergone peer review; (c) describe or identify agility; (d) are relevant to the healthcare sector; and (e) employ both a survey tool and multivariate analysis to gauge dimensions of agility in healthcare organizations, along with related correlational variables. The exclusion criteria were as follows: (a) book chapters; (b) papers unrelated to the research questions; (c) opinions, viewpoints, anecdotes, letters, and editorials; and (d) case studies confined to a singular healthcare unit. The titles and abstracts of papers were scrutinized based on the aforementioned inclusion and exclusion criteria.

2.4. Quality Assessment

The quality assessment in the present study was conducted using the Hawker Assessment tool, developed by Hawker et al. [32], which features a uniform assessment form to ensure consistency in the evaluation process. The assessed factors included the abstract and title, the paper’s aim, method and data, sampling, data analysis, ethics and bias, results, transferability or generalizability, and implications and usefulness. These factors were rated on a scale from 4 (good) to 1 (very poor), resulting in a quality score range from 9 to 36 points. Lorenc et al. [33] defined overall quality grades as follows: high quality (A), 30–36 points; medium quality (B), 24–29 points; and low quality (C), 9–24 points.
Initially, 1330 publications were identified through the described search process. The search retrieved 597 papers from ProQuest, 416 papers from Web of Sciences, and 317 papers from EBSCOHOST. Three more relevant publications, retrieved using Google Scholar, were added later. Upon further inspection, 332 duplicates were found and subsequently removed. After screening the titles and abstracts of the remaining 998 records and applying the exclusion criteria, 53 papers were retained. A deeper analysis of these papers led to the exclusion of 32 papers for five specific reasons: lack of focus on agility (14 papers), lack of focus on healthcare (8 papers), absence of multivariate analysis (7 papers), weak citation foundations (2 papers), and agility not regarded as a latent variable in the theoretical model (1 paper). Ultimately, 21 papers satisfied all of the predefined eligibility criteria. The databases with the biggest impact in retrieving the relevant papers are the Web of Sciences collection (12 out of 21 records), SciTech Premium Collection (11 out of 21 records), ABI/INFORM (6 out of 21 records), and MEDLINE (5 out of 21 records). Figure 1 presents a flowchart detailing the selection process.

3. Results

Table 2 displays the results of the literature search, presenting a total of 21 articles. The columns in the table compile the extracted information from each paper, facilitating the analysis of their relevance in addressing the research questions posed in this literature review.
Agility within the context of healthcare organizations is a relatively new and promising area of study that holds potential for further development. Figure 2 illustrates the distribution of the 21 selected articles by their publication year. The oldest publication in this set dates to 2012, while the years 2018, 2019, 2020, and 2022 stand out with the highest number of publications. This increase in publications during these years can be attributed to the initial definition of the term in 1991 [4] and the subsequent slow adoption of agility concepts within the healthcare industry, which gained momentum in the early 2010s.
Likewise, Figure 3 provides an overview of the global distribution of the study locations. Researchers have conducted empirical investigations on agility in the healthcare sector using questionnaires in 10 different countries. Notably, Iran and India have the highest number of questionnaire-based publications, with six and five publications, respectively. Next, the United Arab Emirates and Turkey each have two studies. The remaining countries have contributed only one study each.
Table 3 presents a list of the healthcare organizations where the authors chose to collect data in each study. The authors used a mix of different institutions and did not consistently report the specific types of hospitals or clinics they visited. Nine studies collected data from hospitals, six studies collected data from diverse healthcare organizations, two studies collected data from teaching hospitals, two studies collected data from emergency centers, one study collected data from tertiary care hospitals, and one from intensive care units.
In terms of funding type, five studies included only private institutions, four studies included public institutions, and two studies included both private and public institutions. Ten studies did not specify the institution funding type.
The participants selected for the studies were divided into two groups: medical personnel and administrative staff. Six studies obtained responses from medical personnel, six other studies obtained responses from administrative staff, and the remaining nine studies obtained responses from both medical and administrative staff. The study sample size ranged from 90 to 581 participants.
The authors of the published studies employed various terms to describe the different levels of agility capabilities that healthcare organizations may possess. Some studies have used the terms healthcare agility and hospital agility, but these constructs lack clear definitions. Furthermore, the questionnaires utilized to assess these constructs often originate from more well-defined concepts, such as organizational agility and supply chain agility.
Figure 4 presents an initial quantitative overview of the clustered agility constructs. Among these constructs, organizational agility and supply chain agility emerged as the most frequently studied capabilities within healthcare organizations. This descriptive analysis provides insights into which agility constructs have received the most attention from researchers in the healthcare industry.
Figure 5 depicts a co-occurrence map of the terms found in the titles and abstracts of the 21 selected papers. In this visualization, nodes represent individual terms, with their sizes reflecting their frequency, and the links indicate co-occurrence patterns. Clusters of the same color group together terms that frequently co-occur. Figure 5 highlights two primary clusters of terms: the red and green clusters. The red cluster comprises nine terms with the highest co-occurrences, including capability, healthcare, healthcare agility, human capital, resilience, and moderating role. The green cluster represents the second-largest group of co-occurring terms, including terms such as organizational agility, organizational learning, mediating role, relationship, and operational competitive capability. A third blue cluster encompasses relevant terms such as healthcare organization, agile leadership, flexibility, and IoT adoption.
Three main statistical methods have been used to evaluate the questionnaire responses: structural equation modeling (SEM), partial least squares structural equation modeling (PLS-SEM), and multiple regression analysis (regression). Figure 6 illustrates the distribution of their usage frequencies in the selected papers. SEM was the most preferred statistical method employed in 57% (12 out of 21) of the articles in this systematic review. PLS-SEM was the second preferred method, used in 29% (6 out of 21) papers. Lastly, the selected articles used regression analysis in 14% of cases (3 out of 21).

4. Research Findings

This section addresses the three research questions by examining each of the studies included in the literature review. The section is organized into three subsections: agility constructs, agility instruments, and agility dimensions.

4.1. Agility Constructs

The agility concepts in the 21 articles selected for this study defined agility using multiple constructs. To simplify the analysis, this study grouped the agility constructs into four clusters, as listed in Table 4: organizational agility, workforce agility, supply chain agility, and treatment agility. Note that one article [34] looked at two clustered constructs of agility, which were included in both the organizational and supply chain agility constructs.

4.1.1. Organizational Agility

The construct of organizational agility is the most frequently studied clustered construct in the reviewed papers, with a total of nine published studies authored by various researchers. Specifically, seven publications employed organizational agility, while two other publications used relevant definitions for hospital agility and enterprise agility.
Seven publications defined the construct of organizational agility. Bahrami et al. [8] describe it as the ability to respond quickly and successfully to environmental changes. A similar definition is provided by Kavosi et al. [9], emphasizing that organizations must adopt an organizational agility paradigm to maintain competitiveness and adapt to change.
Melián-Alzola et al. [55] discussed organizational agility as a crucial management criterion in hospital units, highlighting its role in responding rapidly and flexibly to changes. Pazhouhan et al. [57] stress the importance of agility in healthcare organizations, considering their critical mission in maintaining community health and well-being.
Shakhour et al. [62] incorporate various definitions of organizational agility, proposing it as a key business enabler for competitiveness. They emphasize the role of organizational agility as a sense–response process involving sensing potential threats, real-time decision-making, and responsive actions to mitigate these threats.
Akkaya and Mertz [37] suggest that organizational agility arises from proactive actions, the rapid implementation of flexible business processes, and effective organizational coordination. Shen et al. [64] underline the significance of rapid and accurate decision-making processes in achieving organizational agility. They also developed a model to explore the impact of business information system maturity as a hospital agility enabler.
Hospital agility is closely related to the previously discussed organizational agility. Abdi et al. [34] regard agility as a crucial business capability for hospitals. They emphasize its importance for medical treatments, highlighting that hospital organizations need a dynamic structure capable of adapting to potential changes in the industry’s environment. This concept is closely tied to organizational agility, as the authors define their latent construct as a business capability.
Finally, one selected paper focused on the construct of enterprise agility. Bradley et al. [40] define enterprise agility as an organization’s capacity to sense changes in the environment and respond promptly to them, driven by information technologies. Considering this definition and that enterprises typically denote lucrative organizations, this review incorporated the term “enterprise agility” into the construct of organizational agility.
Based on the above review, it can be concluded that organizational agility has a solid foundation in its definition and applications. Nonetheless, there are still a few similar terms associated with it. In the healthcare sector, organizational agility refers to an organization’s dynamic capability, regardless of its size, to promptly sense and respond to changes and uncertainties.

4.1.2. Workforce Agility

In line with the dynamic capability framework introduced by Teece et al. [16], Saleem et al. [60] offered an interpretation of workforce agility as contingent on employees’ agile behaviors. They further deconstruct this construct into three distinct subdimensions, namely proactivity, adaptability, and resilience. Proactivity denotes the capacity for individuals to initiate actions in response to a dynamically changing environment. Adaptability encompasses the ability to modify one’s behavior to align with evolving circumstances. At the same time, resilience represents the aptitude to cope effectively with stressful events and recover from the most adverse situations [60].
While the existing literature undeniably acknowledges and establishes a robust foundation for workforce agility, it is pertinent to consider two additional constructs within the healthcare context. This integrated construct synthesis amalgamates human resources agility and agile leadership notions with the overarching concept of workforce agility.
Goodarzi et al. [49] initially examined this construct by referring to it as the organizational agility of human resources but subsequently terming it human resource agility. The authors emphasized the pivotal role of human resource agility in fostering organizational agility, emphasizing the need for internal agility enablers within the organization [43]. While the study does not explicitly define the construct, it identifies five key dimensions of human resource agility: intelligence and awareness, competency, knowledge management, empowerment culture, and information systems.
More recently, Akkaya [35] conducted a study exploring the influence of agile leadership on career performance success, focusing on the mediating role of job embeddedness. In this article, agile leadership is characterized as a set of strategies that impact career success in achieving desired outcomes [37]. Agile leadership emerges from adopting employee-empowerment initiatives designed to address unpredictable working scenarios, establishing a clear link to workforce agility. The authors further deconstruct agile leadership into six key dimensions: result-oriented, teamwork-oriented, competency, flexibility, quickness, and change-oriented.
While there is a notable absence of extensive research, precise definitions, and consensus regarding the construct of workforce agility, all three authors approach agility as the capability of healthcare workers to effectively respond to changes in a timely manner. This perspective aligns with earlier definitions of agility explored within this review and sets the stage for a deeper examination of workforce agility in the healthcare sector. Within this study, workforce agility is defined as the dynamic capability of employees to promptly sense and respond to changes in their medical work environment and the evolving needs of their patients.

4.1.3. Supply Chain Agility

Supply chain agility was the subject of seven published empirical investigations, positioning it as the second most extensively studied agility construct within the healthcare context. Notably, while these studies employed different construct names to refer to this latent variable, they consistently share foundational similarities in their definitions. Researchers often interchangeably refer to supply chain agility as hospital agility, agile practices in the supply chain, healthcare agility, and medical chain agility.
Abdi et al. [34] expounded upon agility as the capacity of supply chains to swiftly respond to market fluctuations and customer demands. Similarly, Alzoubi et al. [38] asserted that supply chain agility entails vigilance and rapid responsiveness. This involves practices like comprehensive information sharing among all stakeholders, enabling them to anticipate, identify, and exploit market opportunities. Given the imperative to address critical patient needs and intricate processes, the adoption of agile practices is strongly advocated within hospital supply chains [38,50].
Mandal [50] offered a definition of healthcare agility as the capacity of healthcare supply chains to enhance the flow of patients through healthcare supply chains by delivering customized healthcare services rapidly. Five fundamental antecedents associated with supply chain agility encompass alertness, accessibility, decisiveness, swiftness, and flexibility [50]. Additionally, healthcare agility has been characterized by the ability to concurrently excel in operational capabilities, encompassing quality, delivery, flexibility, and cost management, all orchestrated in a coordinated manner [45]. Chakraborty et al. [45] further underscored that healthcare agility can be gauged by an organization’s ability to promptly address patient needs and provide healthcare services during periods of market turbulence, even in the face of limited resources such as medical staff, instruments, and medications. This underscores the importance of supply chain considerations and the advantages of adopting the Internet of Things. Lastly, Rungsrisawat and Jermsittiparsert [59] emphasized the significance of human capital in nurturing supply chain agility, a notion previously supported by Mandal [50].
Mandal et al. [25] also introduced the concept of medical chain agility, defining it as the dynamic capability of healthcare supply chains to respond to changes in patients’ treatment needs and provide rapid responses. Consequently, the construct of medical chain agility pertains to the capacity to deliver necessary healthcare services to patients promptly [25].
Despite supply chain agility being the second most extensively examined construct in the literature, it exhibits a broader array of terminology compared to organizational agility. Curiously, none of the articles explicitly identify the latent variable in their model as supply chain agility, although their foundational concepts and construct definitions draw from the supply chain agility literature [47]. This divergence underscores the absence of a consensus regarding this construct, thereby highlighting an opportunity for strengthening this latent variable. Building upon earlier definitions and within the context of healthcare, we propose the following definition for the supply chain agility construct: the capacity of supply chain members to adeptly sense and promptly respond to shifts within the healthcare industry and evolving patient needs.

4.1.4. Treatment Agility

Among the selected papers, three investigated the concept of treatment agility, wherein agility construct transitions from the organizational level to the process-entity level. Chakraborty and Mandal [44] introduce the notion of care delivery agility, defining it as the degree to which clinicians exhibit proficiency in clinical diagnosis, enabling agile decision-making. The authors emphasize the critical importance of timely and accurate treatment within the modern healthcare ecosystem, where lives are at stake [44]. Furthermore, treatment agility is regarded as a dynamic capability for healthcare organizations to enhance their competitive advantage, signifying an ability to adapt to volatile, dynamic, and constantly evolving service requirements [48]. In a distinct vein, Van de Wetering et al. [69] examined patient agility, characterizing it as a dynamic capability that empowers hospital departments to effectively sense and respond to patient needs. In the context of medical treatment, agility is centered on rapid adaptability and responsiveness to patient requirements.

4.2. Agility Instruments

This review extracted all the literature related to developing questionnaires/instruments used to measure the agility constructs in the healthcare industry. Through the 21 empirical studies collected in this literature review, only 4 publications [8,9,57,60] used existing questionnaires to study their respective agility constructs. Table 5 summarizes these findings. These publications employed three questionnaires:
  • Organizational Agility questionnaire by Sharifi and Zhang [7], which was used in [8,9];
  • Organizational Agility questionnaire by Spitzer [58], which was used in [57];
  • Workforce Agility questionnaire by Sherehiy and Karwowski [61], which was used in [60].
Among the remaining 17 studies, 13 publications formulated their questionnaires based on the existing literature. Meanwhile, three publications [25,34,49] developed their questionnaires without providing background information, and one study [38] did not report the questionnaire used. The subsequent tables (Table 6, Table 7, Table 8 and Table 9) serve as a concise summary of the literature referenced in the development of the questionnaires, categorized according to the clustered constructs outlined in Table 4. Each table provides an overview of the dimensions incorporated by the respective authors in their questionnaires, along with citations referencing the sources employed.
When empirically assessing the organizational agility construct, researchers have generally considered four dimensions: responsiveness, competence, flexibility, and speed. This alignment was observed in the work of four authors [8,9,34,55]. However, Pazhouhan et al. [57] offered a distinct perspective, evaluating organizational agility through three dimensions: total quality management, human resource management, and change management. Bradley et al. [40] adopted a two-dimensional approach, focusing on market responsiveness and external relationship management. Meanwhile, Shakhour et al. [62] subdivided organizational agility into two subdimensions, namely, sensing agility and acting agility, derived from a three-strategic task process encompassing sensing, decision-making, and acting. In their empirical investigation, Shakhour et al. [62] found evidence supporting the existence of sensing agility (involving the detection and monitoring of events impacting the business environment) and responding agility (involving a series of actions taken in response to events in the business environment).
The construct of supply chain agility has garnered more empirical attention in healthcare than workforce agility. However, it is noteworthy that no single author has chosen to fully adopt an existing questionnaire, with most measurement developments drawing inspiration from Gligor et al. [47]. This instrument assesses supply chain agility across five dimensions: responsiveness, proactivity, equipment, realignment, and customization. Although there is limited evidence to reach a consensus on using this instrument, it serves as a valuable starting point. Future questionnaires designed for studying supply chain agility in the healthcare sector should consider incorporating these dimensions as a foundational framework.
Similar to the workforce agility construct, there is a limited pool of studies examining questionnaire dimensions, with only three studies available for analysis. Within this constrained context, the dimensions of “Responsiveness” and “Speed of Treatment” exhibit some co-occurrences but warrant further exploration. Notably, a recommendation can be made to consider adapting Robert and Grover’s [56] firms’ customer agility questionnaire, as featured in Van de Wetering et al.’s work [69]. It is worth mentioning that the Robert and Grover questionnaire is also referenced in the literature about other constructs, such as organizational agility [55]. Additionally, the sensing and responding dimensions featured in Shakhour et al.’s study [62] offer potential insights for further exploration.
In addressing question 2 of this review, it becomes evident that replicability in the use of questionnaires for studying agility in the healthcare construct remains challenging to establish. While researchers have repeatedly turned to the Sharifi and Zhang questionnaire for organizational agility, with its dimensions of responsiveness, competitiveness, flexibility, and speed, which have found applications in various contexts, verified questionnaires have not been consistently adopted. Instead, researchers have often chosen to create new questionnaires, extracting dimensions from existing ones or employing measurement items corresponding to the literature. This diversity results in a lack of consistency, not only in the constructs’ definitions but also in the measurements provided. Nevertheless, each questionnaire, dimension, and item employed contributes to the field’s validity and understanding. Future research endeavors hold the potential to enhance agility questionnaires by incorporating these extracted dimensions.

4.3. Agility Models in the Healthcare Industry

The preceding synthesis analysis laid the foundations for the four agility constructs and shed light on potential observable variables that can infer these constructs at different cluster levels. In essence, we have identified which variables can explain agility. However, a crucial aspect remains to be explored—understanding what enables agility and what agility, in turn, enables. This pertains to the empirical agility models in the 21 selected papers.
Table 10, Table 11, Table 12 and Table 13 provide concise summaries of the models featured in these papers to address this question. Latent variables within each model have been meticulously documented, organized by agility level, and categorized as predictors (variables with a positive effect on agility, essentially independent variables of agility), responders (variables positively influenced by agility, effectively serving as dependent variables of agility), mediators (variables that mediate the impact of another variable on agility), and moderators (variables that moderate the relationship).
Furthermore, the “variable order” column specifies the variable level, where an order one variable denotes a reflective construct, while order two signifies a formative construct. The “path coefficient” column quantifies the strength of the relationship between the two variables, representing the extent to which the predictor may elucidate the results of the responder. Finally, the “significance” column underscores whether the relationship holds statistical significance. For this analysis, a significance level of 0.05 was selected as the baseline threshold.

5. Discussion

This study addressed three questions pertinent to empirical studies on agility in the healthcare sector, aiming to bridge research gaps identified in prior studies. Specifically, we examined (1) agility constructs developed within the healthcare sector, (2) the surveys employed to study these agility constructs, and (3) other constructs significant to agility definitions in healthcare models.
To our knowledge, this is the first systematic literature review tailored to the healthcare field. While Patri and Suresh [23] presented a review on healthcare agility, it did not adhere to a systematic literature review protocol. The research into agility, as highlighted in this study, has seen substantial growth between 2018 and 2022, as illustrated in Figure 2. Patri and Suresh [23] focused on the literature available up to 2017, identifying only 4 of the 21 studies as survey-based. Our current study enriches this domain by spotlighting 21 survey-based research projects in the healthcare sector, further building upon the existing literature.
Unlike the other recent literature reviews that have focused on specific agility constructs, such as organizational agility [21,28,70], workforce agility [2,11,26,71], and supply chain agility [3,17,18,19], this study stands apart by undertaking a comprehensive examination of all empirically studied agility constructs within the healthcare sector. It presents foundational insights into the four identified agility constructs in the healthcare domain: organizational agility, workforce agility, supply chain agility, and treatment agility. Table 14 consolidates these construct levels and their proposed definitions, laying the groundwork for a discussion on a multi-dimensional agility model.
While extensive reviews cover multiple agility constructs in the literature, they do not necessarily align with these four major ones. For example, Haider et al. [20] have proposed additional agility constructs like business agility, strategic agility, and operational agility. However, it is important to note that this study primarily focuses on research conducted in areas beyond healthcare. Although there is potential for expanding research and gathering empirical evidence to assess the presence of these other constructs in healthcare, current research directions have yet to take that path. To mitigate issues related to construct proliferation, it is advisable to prioritize the validation of the existing constructs and their associated models [28].
In addition to the challenges identified in construct development, the research has also underscored the need for empirical studies validating the current theoretical constructs of agility. This study has cataloged 21 empirical investigations of agility constructs within the healthcare sector. This observation aligns with the findings of prior authors. There is a pressing need to explore alternative agility models, but equally important is the validation of the existing theoretical dimensions underpinning agility. Despite the limited research on this subject matter, it remains possible to draw meaningful conclusions regarding agility in healthcare that can enhance the replicability and validity of agility models.
When it comes to instrument adoption and the development of the selected empirical studies, one of the important observations is the need for replicability of the questionnaires used. Most papers (17 out of 21) created their own questionnaires. Among the four agility constructs identified in this review, only Sharifi and Zhang’s Organizational Agility questionnaire demonstrates robust validity. Two authors have replicated this instrument, and four others have cited it as part of their questionnaires. In the supply chain agility construct, the questionnaires appear to replicate and support the dimensions established in Gligor and Holcomb’s theoretical construct [47]: responsiveness, proactivity, equipment, realignment, and customization. However, researchers should conduct further investigations to validate these dimensions, as the number of studies (three out of five) is still relatively limited.
In the context of workforce agility, Sherehiy and Karwowski’s three-dimensional questionnaire [61] is used in Saleem et al.’s study [60], but the other two papers on workforce agility employed different questionnaires. Therefore, it is advisable to consider using more robust and validated questionnaires, such as the aggregated model for workforce agility proposed by Petermann and Zacher [15]. However, it is worth noting that this model has not yet been tested in healthcare settings.
As for treatment agility, this construct is still in its early stages of development, with no replication observed for the questionnaires used. However, dimensions like “speed of treatment” and “accommodations” are included in two of the three studies [44,48], and Roberts and Grover’s questionnaire [56] serves as a valuable reference for treatment agility. This emerging construct warrants further research and the development of more robust questionnaires. Table 15 summarizes the recommended instruments for each of the four agility levels.
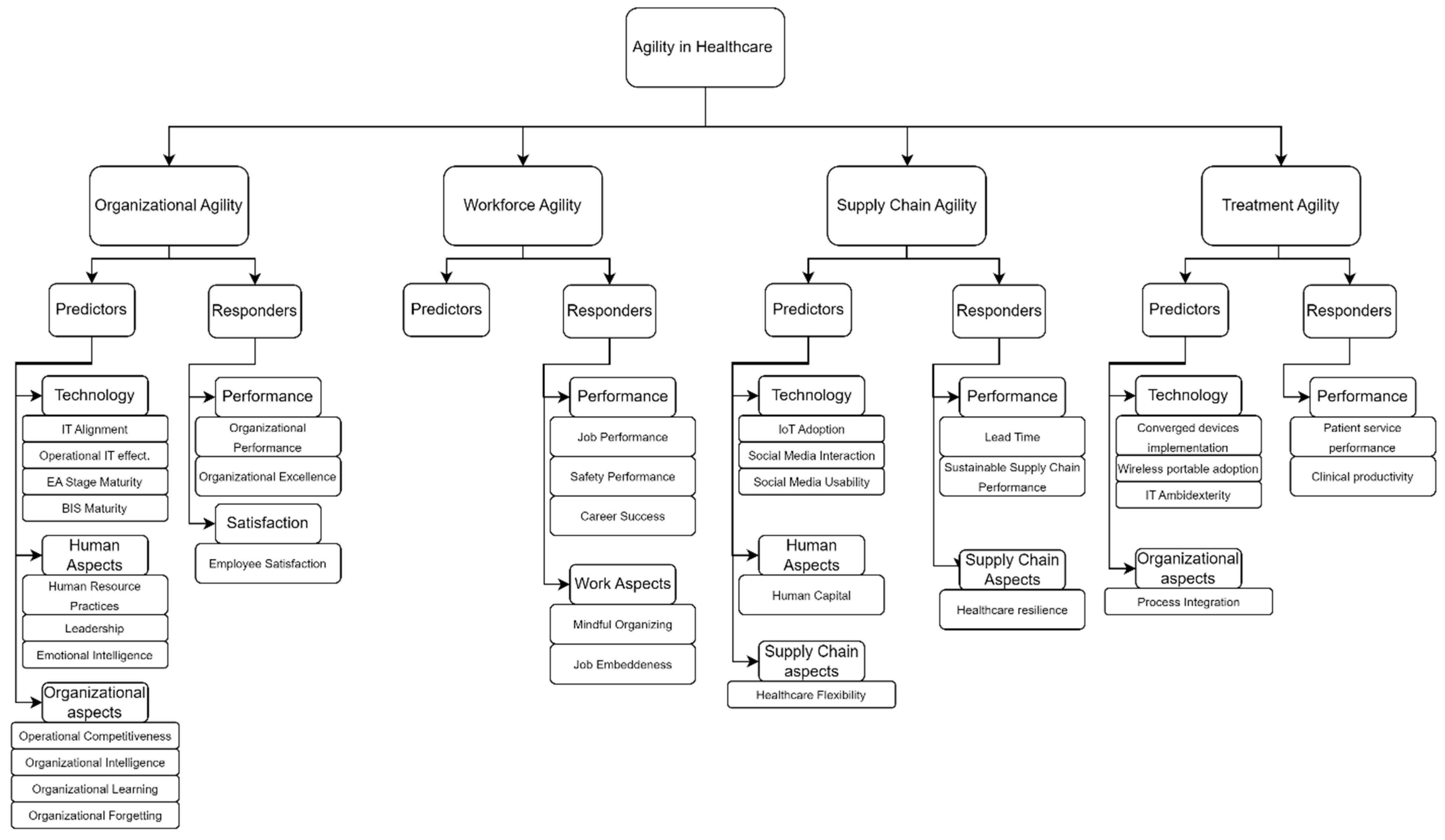
Figure 7 provides a comprehensive summary of the agility models explored in the questionnaire-based studies, categorizing the corresponding latent variables into predictors and responders for each of the four agility constructs. The figure also groups the latent variables listed in Table 10, Table 11, Table 12 and Table 13 based on their themes and associates them with the respective agility construct. It is important to note that this analysis excluded latent variables listed as mediators and moderators.
The evidence from empirical studies suggests that human factors and information technologies impact the agility of healthcare organizations. Models have shown that agile organizations tend to perform better in various areas. Improvements in the human dimension and technology aspects of healthcare organizations may lead to better agility, which in turn can improve overall performance. Therefore, we advise that healthcare decision-makers focus on enhancing their human dimensions and technology aspects to improve their organization’s agility. Figure 8 outlines the theoretical framework.
The study findings reveal that all four agility constructs incorporate dependent variables in their empirical models within the healthcare domain. However, only three of the four constructs include any predictors of agility. Despite the differences among these constructs, a common pattern emerges—each agility construct features a performance-oriented latent variable set as a responder. Additionally, a form of technology-oriented predictor exists for the constructs of organizational agility, supply chain agility, and treatment agility.
Notably, this analysis highlights an intriguing gap: no questionnaire-based empirical study has investigated the enablers of workforce agility. Drawing from the trends observed in the other constructs, it raises an intriguing question—do any technology-related constructs impact workforce agility? Further exploration in this direction could yield valuable insights.
Like any other research endeavor, this study is subject to certain limitations. Its scope is highly specific, focusing solely on empirical investigations of agility constructs within the healthcare sector. The authors’ choice of keywords and databases further restricts the study’s scope, potentially overlooking other existing empirical investigations in healthcare agility. In addition, the study exclusively concentrated on peer-reviewed publications utilizing multivariate analysis derived from survey responses. This constraint had repercussions for the relatively small sample size in the study. All the captured studies were cross-sectional studies; there are no longitudinal studies of agility in the healthcare context. Despite these limitations, it is important to note that the primary objective of this review was to identify explicitly defined agility constructs in healthcare. Finally, while the study provides a qualitative synthesis of group constructs and latent variables, it must comprehensively examine the construct dimensions and models observed. A robust meta-analysis could enhance our knowledge by facilitating the development of more refined theoretical models and improved instruments for evaluating agility constructs in healthcare.

6. Conclusions

The empirical research on agility in the healthcare industry has room for improvement. Despite a lack of consensus in agility construct definitions, empirical studies have revealed four major levels of agility in the healthcare sector: organizational agility, workforce agility, supply chain agility, and treatment agility. The research in healthcare agility also needs more consensus on standard questionnaires. Sharifi and Zhang’s questionnaire for organizational agility [7] has yet to be consistently used or referenced in the measurement items across the selected studies.
Although some authors have referred to other questionnaires, the validity of these instruments beyond their original studies remains to be determined. These questionnaires were often adapted from other industries. However, similarities among the dimensions and items used in these questionnaires remain evident. The above suggests the possibility of developing focused questionnaires for each clustered healthcare agility construct.
While agility models in the four suggested constructs lack replication, they exhibit notable similarities. Performance-oriented latent variables have consistently emerged as significant responders in all four constructs of agility. Additionally, technology-oriented latent variables have been explored in three agility constructs and identified as significant enablers of agility, apart from the workforce agility construct, which currently lacks significant predictors.
This study contributes to the existing literature by addressing several key aspects within the healthcare sector. Firstly, it introduces four agility constructs for examination, bridging the gaps in the current body of knowledge. Secondly, it identified and analyzed the instruments and dimensions employed in empirical investigations within the sector. Thirdly, the study acknowledges the theoretical models relevant to healthcare agility and highlights areas where further research is needed.
Future research endeavors should prioritize establishing relationships between these agility models. Specifically, it is essential to determine whether healthcare agility can be compartmentalized into four distinct constructs or whether a more comprehensive, multi-dimensional healthcare agility model is viable. This question warrants a dedicated study for thorough exploration.
Moreover, the healthcare industry would benefit from an increased focus on empirical studies to validate the effectiveness of each questionnaire and its associated model. To this end, conducting empirical research that assesses the technological enablers of workforce agility is strongly recommended. Such studies will provide valuable insights and enhance the credibility of the proposed models in real-world healthcare settings. Similarly, researchers must consider conducting longitudinal studies in agility to verify the cause–effect relationships in the theoretical models.
The review of survey studies on agility in healthcare can offer several tangible benefits to healthcare practitioners, patients, and society. First, the findings from agility studies can inform practitioners how healthcare practices can be improved. Second, the results of agility studies can be used to improve healthcare delivery concerning patients’ needs and lead to greater patient satisfaction. Finally, agile healthcare practices can help reduce costs due to inefficiencies and improve the quality of healthcare delivery available to the general public.

Author Contributions

J.F.S.F. conducted the literature search and drafted the initial version of the manuscript. W.K. oversaw all aspects of the problem conceptualization, selection, editing, and revision processes, providing guidance and feedback at all stages of the paper’s development. All authors have read and agreed to the published version of the manuscript.

Funding

This research received no external funding.

Institutional Review Board Statement

Not applicable.

Informed Consent Statement

Not applicable.

Data Availability Statement

Not applicable.

Conflicts of Interest

The authors declare no conflicts of interest.

References

  1. Uhl-Bien, M.; Arena, M. Complexity leadership: Enabling people and organizations for adaptability. Organ. Dyn. 2017, 46, 9. [Google Scholar] [CrossRef]
  2. Sherehiy, B.; Karwowski, W.; Layer, J.K. A review of enterprise agility: Concepts, frameworks, and attributes. Int. J. Ind. Ergon. 2007, 37, 445–460. [Google Scholar] [CrossRef]
  3. Al Humdan, E.; Shi, Y.; Behnia, M.; Najmaei, A. Supply chain agility: A systematic review of definitions, enablers and performance implications. Int. J. Phys. Distrib. Logist. Manag. 2020, 50, 287–312. [Google Scholar] [CrossRef]
  4. Nagel, R.; Dove, R. 21ST Century Manufacturing Enterprise Strategy. Volume 2. Infrastructure; Iaccoca Institute, Lehigh University: Lehigh, PA, USA, 1991. [Google Scholar]
  5. Goldman, S.L.; Nagel, R.N.; Preiss, K. Agile Competitors and Virtual Organizations: Strategies for Enriching the Customer; Van Nostrand Reinhold: New York, NY, USA, 1995. [Google Scholar]
  6. Yusuf, Y.Y.; Sarhadi, M.; Gunasekaran, A. Agile manufacturing: The drivers, concepts and attributes. Int. J. Prod. Econ. 1999, 62, 33–43. [Google Scholar] [CrossRef]
  7. Sharifi, H.; Zhang, Z. A methodology for achieving agility in manufacturing organisations: An introduction. Int. J. Prod. Econ. 1999, 62, 7–22. [Google Scholar] [CrossRef]
  8. Bahrami, M.A.; Kiani, M.M.; Montazeralfaraj, R.; Zadeh, H.F.; Zadeh, M.M. The Mediating Role of Organizational Learning in the Relationship of Organizational Intelligence and Organizational Agility. Osong Public Health Res. Perspect. 2016, 7, 190–196. [Google Scholar] [CrossRef] [PubMed]
  9. Kavosi, Z.; Delavari, S.; Kiani, M.M.; Bastani, P.; Vali, M.; Salehi, M. Modeling organizational intelligence, learning, forgetting and agility using structural equation model approaches in Shiraz University of Medical Sciences Hospitals. BMC Res. Notes 2021, 14, 1–8. [Google Scholar] [CrossRef] [PubMed]
  10. Breu, K.; Hemingway, C.J.; Strathern, M.; Bridger, D. Workforce agility: The new employee strategy for the knowledge economy. J. Inf. Technol. 2002, 17, 21–31. [Google Scholar] [CrossRef]
  11. Salmen, K.; Festing, M. Paving the way for progress in employee agility research: A systematic literature review and framework. Int. J. Hum. Resour. Manag. 2022, 33, 4386–4439. [Google Scholar] [CrossRef]
  12. Vuckovic, T.; Stefanovic, D.; Ciric Lalic, D.; Dionisio, R.; Oliveira, Â.; Przulj, D. The Extended Information Systems Success Measurement Model: E-Learning Perspective. Appl. Sci. 2023, 13, 3258. [Google Scholar] [CrossRef]
  13. Petermann, M.K.H.; Zacher, H. Development of a behavioral taxonomy of agility in the workplace. Int. J. Manag. Proj. Bus. 2021, 14, 1383–1405. [Google Scholar] [CrossRef]
  14. Braun, T.J.; Hayes, B.C.; Demuth, R.L.F.; Taran, O.A. The Development, Validation, and Practical Application of an Employee Agility and Resilience Measure to Facilitate Organizational Change. Ind. Organ. Psychol. 2017, 10, 703–723. [Google Scholar] [CrossRef]
  15. Petermann, M.K.H.; Zacher, H. Workforce Agility: Development and Validation of a Multidimensional Measure. Front. Psychol. 2022, 13, 841862. [Google Scholar] [CrossRef] [PubMed]
  16. Teece, D.; Peteraf, M.; Leih, S. Dynamic Capabilities and Organizational Agility: Risk, Uncertainty, and Strategy in the Innovation Economy. Calif. Manag. Rev. 2016, 58, 13–35. [Google Scholar] [CrossRef]
  17. Patel, B.S.; Sambasivan, M. A systematic review of the literature on supply chain agility. Manag. Res. News 2022, 45, 236–260. [Google Scholar] [CrossRef]
  18. Fayezi, S.; Zutshi, A.; O’Loughlin, A. Understanding and Development of Supply Chain Agility and Flexibility: A Structured Literature Review. Int. J. Manag. Rev. IJMR 2017, 19, 379–407. [Google Scholar] [CrossRef]
  19. Gligor, D.M.; Holcomb, M.C. Understanding the role of logistics capabilities in achieving supply chain agility: A systematic literature review. Supply Chain Manag. 2012, 17, 438–453. [Google Scholar] [CrossRef]
  20. Haider, S.A.; Martins, J.M.; Khan, S.; Mata, M.N.; Tehseen, S.; Abreu, A. A literature review on agility—Is there a need to develop a new instrument? Int. J. Entrep. 2021, 25, 1–14. [Google Scholar]
  21. Franco, M.; Guimarães, J.; Rodrigues, M. Organisational agility: Systematic literature review and future research agenda. Knowl. Manag. Res. Pract. 2023, 21, 1021–1038. [Google Scholar] [CrossRef]
  22. Podsakoff, P.M.; MacKenzie, S.B.; Podsakoff, N.P. Recommendations for Creating Better Concept Definitions in the Organizational, Behavioral, and Social Sciences. Organ. Res. Methods 2016, 19, 159–203. [Google Scholar] [CrossRef]
  23. Patri, R.; Suresh, M. Agility in healthcare services: A systematic literature exploration. Int. J. Serv. Oper. Manag. 2019, 32, 387–404. [Google Scholar] [CrossRef]
  24. Goldman, S.L.; Graham, C.B. Agility in Health Care: Strategies for Mastering Turbulent Markets, 1st ed.; Jossey-Bass: San Francisco, CA, USA, 1999. [Google Scholar]
  25. Mandal, S.; Korasiga, V.R.; Das, P. Influence of social media on medical chain agility and resilience: An empirical investigation. Int. J. Enterp. Netw. Manag. 2020, 11, 347–371. [Google Scholar] [CrossRef]
  26. Muduli, A. Workforce Agility: A Review of Literature. ICFAI J. Manag. Res. 2013, 12, 55. [Google Scholar]
  27. Vilaplana Pérez, C.; Soria Guerrero, G.; Garriga Garzón, F.; Salas Garcia, A. Lean-Agile Adaptations in Clinical Laboratory Accredited ISO 15189. Appl. Sci. 2015, 5, 1616–1638. [Google Scholar] [CrossRef]
  28. Walter, A.-T. Organizational agility: Ill-defined and somewhat confusing? A systematic literature review and conceptualization. Manag. Rev. Q. 2021, 71, 343–391. [Google Scholar] [CrossRef]
  29. Moraga-Díaz, R.; Leiva-Araos, A.; García, J. A Robust Statistical Methodology for Measuring Enterprise Agility. Appl. Sci. 2023, 13, 8445. [Google Scholar] [CrossRef]
  30. Moher, D.; Liberati, A.; Tetzlaff, J.; Altman, D.G. Preferred Reporting Items for Systematic Reviews and Meta-Analyses: The PRISMA Statement. J. Clin. Epidemiol. 2009, 62, 1006–1012. [Google Scholar] [CrossRef]
  31. Peron, M.; Arena, S.; Micheli, G.J.L.; Sgarbossa, F. A decision support system for designing win–win interventions impacting occupational safety and operational performance in ageing workforce contexts. Saf. Sci. 2022, 147, 105598. [Google Scholar] [CrossRef]
  32. Hawker, S.; Payne, S.; Kerr, C.; Hardey, M.; Powell, J. Appraising the Evidence: Reviewing Disparate Data Systematically. Qual. Health Res. 2002, 12, 1284–1299. [Google Scholar] [CrossRef]
  33. Lorenc, T.; Petticrew, M.; Whitehead, M.; Neary, D.; Clayton, S.; Wright, K.; Thomson, H.; Cummins, S.; Sowden, A.; Renton, A. Public Health Research. In Crime, Fear of Crime and Mental Health: Synthesis of Theory and Systematic Reviews of Interventions and Qualitative Evidence; NIHR Journals Library: Southampton, UK, 2014. [Google Scholar]
  34. Abdi, M.; Jahani, M.A.; Yaminfirooz, M.; Mahmoudi, G.; Bahrami, M.A. Agile design of public hospitals in Iran. Bali Med. J. 2018, 7, 285–289. [Google Scholar] [CrossRef]
  35. Akkaya, B.; Panait, M.; Apostu, S.A.; Kaya, Y. Agile Leadership and Perceived Career Success: The Mediating Role of Job Embeddedness. Int. J. Environ. Res. Public Health 2022, 19, 4834. [Google Scholar] [CrossRef] [PubMed]
  36. Akkaya, B.; Kayalıdere, U.K.; Aktaş, R.; Karğın, S. Çevik liderlik yaklaşımı ve çevik lider davranışlarını ölçmeye yönelik bir ölçek geliştirme çalışması. İşletme Araştırmaları Derg. 2020, 12, 1605–1621. [Google Scholar]
  37. Akkaya, B.; Mert, G. Organizational Agility, Competitive Capabilities, and the Performance of Health Care Organizations during the COVID-19 Pandemic. Cent. Eur. Manag. J. 2022, 30, 2–25. [Google Scholar] [CrossRef]
  38. Alzoubi, H.; Hamzah, E.; Hanaysha, J.; Al-Gasaymeh, A.; Al-Adaileh, R. The Role of Supply Chain Integration and Agile Practices in Improving Lead Time During the COVID-19 Crisis. Int. J. Serv. Sci. Manag. Eng. Technol. 2022, 13, 1–11. [Google Scholar] [CrossRef]
  39. Bianchini, A.; Benci, A.; Pellegrini, M.; Rossi, J. Supply chain redesign for lead-time reduction through Kraljic purchasing portfolio and AHP integration. Benchmark. Int. J. 2019, 26, 1194–1209. [Google Scholar] [CrossRef]
  40. Bradley, R.V.; Pratt, R.M.E.; Byrd, T.A.; Outlay, C.N.; Wynn, D.E., Jr. Enterprise architecture, IT effectiveness and the mediating role of IT alignment in US hospitals. Inf. Syst. J. 2012, 22, 97–127. [Google Scholar] [CrossRef]
  41. Bharadwaj, A.S. A Resource-Based Perspective on Information Technology Capability and Firm Performance: An Empirical Investigation. MIS Q. 2000, 24, 169–196. [Google Scholar] [CrossRef]
  42. Weill, P. The Relationship Between Investment in Information Technology and Firm Performance: A Study of the Valve Manufacturing Sector. Inf. Syst. Res. 1992, 3, 307–333. [Google Scholar] [CrossRef]
  43. Feeny, D.F.; Willcocks, L.P. Core IS capabilities for exploiting information technology. Sloan Manag. Rev. 1998, 39, 9. [Google Scholar]
  44. Chakraborty, S.; Mandal, S. Enablers of clinician involvement inclination, care delivery agility and clinical productivity: An empirical investigation. Benchmark. Int. J. 2019, 26, 753–772. [Google Scholar] [CrossRef]
  45. Chakraborty, S.; Bhatt, V.; Chakravorty, T. Impact of iot adoption on agility and flexibility of healthcare organization. Int. J. Innov. Technol. Explor. Eng. 2019, 8, 2673–2681. [Google Scholar] [CrossRef]
  46. Menor, L.J.; Roth, A.V.; Mason, C.H. Agility in Retail Banking: A Numerical Taxonomy of Strategic Service Groups. Manuf. Serv. Oper. Manag. 2001, 3, 273–292. [Google Scholar] [CrossRef]
  47. Gligor, D.M.; Holcomb, M.C.; Stank, T.P. A Multidisciplinary Approach to Supply Chain Agility: Conceptualization and Scale Development. J. Bus. Logist. 2013, 34, 94–108. [Google Scholar] [CrossRef]
  48. Chakravorty, T.; Jha, K.; Barthwal, S.; Chakraborty, S. Digital Technologies as antecedents to Process Integration and Dynamic Capabilities in Healthcare: An Empirical Investigation. J. Int. Technol. Inf. Manag. 2020, 28, 84–111. [Google Scholar] [CrossRef]
  49. Goodarzi, B.; Shakeri, K.; Ghaniyoun, A.; Heidari, M. Assessment correlation of the organizational agility of human resources with the performance staff of Tehran Emergency Center. J. Educ. Health Promot. 2018, 7, 142. [Google Scholar] [CrossRef]
  50. Mandal, S. Influence of human capital on healthcare agility and healthcare supply chain performance. J. Bus. Ind. Mark. 2018, 33, 1012–1026. [Google Scholar] [CrossRef]
  51. Gligor, D.M.; Holcomb, M.C.; Feizabadi, J. An exploration of the strategic antecedents of firm supply chain agility: The role of a firm's orientations. Int. J. Prod. Econ. 2016, 179, 24–34. [Google Scholar] [CrossRef]
  52. Baltacioglu, T.; Ada, E.; Kaplan, M.D.; Yurt And, O.; Cem Kaplan, Y. A New Framework for Service Supply Chains. Serv. Ind. J. 2007, 27, 105–124. [Google Scholar] [CrossRef]
  53. Mandal, S. Exploring the impact of healthcare agility and resilience on sustainable healthcare performance: Moderating role of technology orientation. Int. J. Sustain. Strateg. Manag. 2020, 8, 3–23. [Google Scholar] [CrossRef]
  54. Blome, C.; Schoenherr, T.; Rexhausen, D. Antecedents and enablers of supply chain agility and its effect on performance: A dynamic capabilities perspective. Int. J. Prod. Res. 2013, 51, 1295–1318. [Google Scholar] [CrossRef]
  55. Melian-Alzola, L.A.; Domà nguez-Falcon, C.; Martin-Santana, J.D. The role of the human dimension in organizational agility: An empirical study in intensive care units. Pers. Rev. 2020, 49, 1945–1964. [Google Scholar] [CrossRef]
  56. Roberts, N.; Grover, V. Investigating firm’s customer agility and firm performance: The importance of aligning sense and respond capabilities. J. Bus. Res. 2012, 65, 579–585. [Google Scholar] [CrossRef]
  57. Pazhouhan, A.; Rezaei, B.; Parno, M. The Relationship of the Components of Emotional Intelligence with Organizational Agility in the Healthcare Network. J. Kermanshah Univ. Med. Sci. 2019, 23, e86873. [Google Scholar] [CrossRef]
  58. Spitzer, D.R. Transforming Performance Measurement: Rethinking the Way We Measure and Drive Organizational Success, 1st ed.; American Management Association: Nashville, TN, USA, 2007. [Google Scholar]
  59. Rungsrisawat, S.; Jermsittiparsert, K. Does human capital improve health care agility through health care supply chain performance? Moderating role of technical orientation. Int. J. Supply Chain Manag. 2019, 8, 792–803. [Google Scholar]
  60. Saleem, M.S.; Isha, A.S.N.; Mohd Yusop, Y.; Awan, M.I.; Naji, G.M.A. Agility and Safety Performance among Nurses: The Mediating Role of Mindful Organizing. Nurs. Rep. 2021, 11, 666–679. [Google Scholar] [CrossRef]
  61. Sherehiy, B.; Karwowski, W. The relationship between work organization and workforce agility in small manufacturing enterprises. Int. J. Ind. Ergon. 2014, 44, 466–473. [Google Scholar] [CrossRef]
  62. Shakhour, N.H.T.; Obeidat, B.Y.; Jaradat, M.O.; Alshurideh, M.; Masa’deh, R.E. Agile-minded organizational excellence: Empirical investigation. Acad. Strategy Manag. J. 2021, 20, 1–25. [Google Scholar]
  63. Jaworski, B.J.; Kohli, A.K. Market Orientation: Antecedents and Consequences. J. Mark. 1993, 57, 53–70. [Google Scholar] [CrossRef]
  64. Shen, C.-C.; Chang, R.-E.; Hsu, C.J.; Chang, I.C. How business intelligence maturity enabling hospital agility. Telemat. Inform. 2017, 34, 450–456. [Google Scholar] [CrossRef]
  65. DeLone, W.H.; McLean, E.R. Information Systems Success: The Quest for the Dependent Variable. Inf. Syst. Res. 1992, 3, 60–95. [Google Scholar] [CrossRef]
  66. Doll, W.J.; Torkzadeh, G. The Measurement of End-User Computing Satisfaction. MIS Q. 1988, 12, 259–274. [Google Scholar] [CrossRef]
  67. Igbaria, M.; Parasuraman, S.; Baroudi, J.J. A Motivational Model of Microcomputer Usage. J. Manag. Inf. Syst. 1996, 13, 127–143. [Google Scholar] [CrossRef]
  68. Caniëls, M.C.J.; Bakens, R.J.J.M. The effects of Project Management Information Systems on decision making in a multi project environment. Int. J. Proj. Manag. 2012, 30, 162–175. [Google Scholar] [CrossRef]
  69. van de Wetering, R.; Bosua, R.; Boersma, C.; Dohmen, D. Information Technology Ambidexterity-Driven Patient Agility, Patient Service-and Market Performance: A Variance and fsQCA Approach. Sustainability 2022, 14, 4371. [Google Scholar] [CrossRef]
  70. Mrugalska, B.; Ahmed, J. Organizational Agility in Industry 4.0: A Systematic Literature Review. Sustainability 2021, 13, 8272. [Google Scholar] [CrossRef]
  71. Tessarini, G.; Saltorato, P. Workforce Agility: A systematic Literature Review and a Research Agenda Proposal. Innovar Rev. Cienc. Adm. Soc. 2021, 31, 155–168. [Google Scholar] [CrossRef]
Figure 1. PRISMA flow diagram for the selection process.
Figure 1. PRISMA flow diagram for the selection process.
Applsci 14 01097 g001
Figure 2. Distribution of papers’ publication date by year.
Figure 2. Distribution of papers’ publication date by year.
Applsci 14 01097 g002
Figure 3. Distribution of published studies by country.
Figure 3. Distribution of published studies by country.
Applsci 14 01097 g003
Figure 4. Distribution of papers using the clustered agility construct.
Figure 4. Distribution of papers using the clustered agility construct.
Applsci 14 01097 g004
Figure 5. The map of co-occurrence of terms in the titles and abstracts.
Figure 5. The map of co-occurrence of terms in the titles and abstracts.
Applsci 14 01097 g005
Figure 6. Statistical methods used to study empirical healthcare models that include agility.
Figure 6. Statistical methods used to study empirical healthcare models that include agility.
Applsci 14 01097 g006
Figure 7. Predictors and responders of agility models in healthcare.
Figure 7. Predictors and responders of agility models in healthcare.
Applsci 14 01097 g007
Figure 8. Agility framework in healthcare.
Figure 8. Agility framework in healthcare.
Applsci 14 01097 g008
Table 1. Keywords used in the review.
Table 1. Keywords used in the review.
RowStep
Keywords 1Agility OR agile OR “dynamic capability”
Keywords 2Healthcare OR Health care OR Hospital OR Medical
Keywords 3Survey OR Questionnaire OR Structural Modeling OR Structural Equation Modeling OR SEM OR Partial least squares OR PLS
SearchNot full text (#1 AND #2 AND #3)
Table 2. Summary of literature review results.
Table 2. Summary of literature review results.
AuthorsAgility ConstructAgility InstrumentPaper FindingsQuality Score
Abdi et al. [34]Agility of hospital supply chain and hospital agilityDeveloped based on [7] for organizational agility; for supply chain agility, reference not reportedThe related supply chain agility dimensions were positively significant to the hospital agility construct. Sensitivity and responsiveness showed high correlations to the agility construct as observable variables.17
Akkaya et al. [35]Agile leadershipDeveloped by Akkaya (in Turkish) [36]Agile leadership has a positive effect on career success, and Job embeddedness plays a mediator role in this relationship for hospital organizations in Turkey.27
Akkaya and Mert [37]Organizational agilityDeveloped based on [7]Competitive capabilities have a positive effect on organizational performance, while Organizational Agility plays a mediator role in this relationship for healthcare organizations in Turkey.28
Alzoubi et al. [38]Agile practices in supply chainDeveloped based on [39]The agile practices construct has a positive effect on lead-time reduction in supply chains.24
Bahrami et al. [8]Organizational agilityAdopted from [7]The organizational intelligence construct has a positive effect on organizational agility, where the organizational learning construct plays a mediating role for the teaching hospitals of Yazd city, Iran.28
Bradley et al. [40]Enterprise agilityDeveloped based on [41,42,43]Enterprise architecture maturity (EAM) has a positive effect on enterprise agility (EA), where Information Technologies effectiveness and alignment (ITE and ITA) play mediating roles.35
Chakraborty and Mandal [44]Care delivery agilityNewly developed, reference not reportedConverged device implementation and wireless portable adoption have positive effects on the care delivery agility construct. Care delivery agility is a prominent precursor of clinical productivity.31
Chakraborty et al. [45]Healthcare agilityDeveloped based on [46,47]Healthcare flexibility and the implementation of the Internet of Things have a positive effect on the healthcare agility of the organization for emergency clinics in India.28
Chakravorty et al. [48]Treatment agilityDeveloped based on [44]Enterprise resource planning implementation and Internet-of-Things wearable usage have a positive effect on Process integration. Then, process integration has a positive effect on treatment agility.29
Goodarzi et al. [49]Human resource agilityNewly developed, reference not reportedHuman resource agility has a positive effect on staff performance in emergency centers in Tehran, Iran.22
Kavosi et al. [9]Organizational agilityAdopted from [7]Organizational forgetting has a positive effect on organizational agility, where organizational learning plays a mediating role in teaching hospitals in Shiraz, Iran.22
Mandal [50]Healthcare agilityDeveloped based on [19,51,52]Human capital (HC) and supply chain performance (SCP) have a positive effect on healthcare agility (HA), where information technology capabilities (ITC) play a moderating role in both relationships for hospitals in India.33
Mandal [53]Healthcare agilityDeveloped based on [54]Healthcare agility (HCA) has positive effects on healthcare resilience and supply chain performance (SCP). Technology orientation plays a moderating role in the HCA–SCP relationship.35
Manda et al. [25]Medical chain agilityNewly developed, reference not reportedSocial media interaction (SMI) has a positive effect on medical chain agility (MCA). Social media usability (SMU) has a positive effect on medical chain agility (MCA).34
Melian-Alzola et al. [55]Organizational agilityDeveloped based on [2,7,56]Human resource practices (HRPs) and leadership have positive effects on organizational agility (OA). Then, OA has a positive effect on employee satisfaction for Intensive Care Unit personnel in Spain.32
Pazhouhan et al. [57]Organizational agilityAdopted from [58]Emotional intelligence dimensions (self-awareness and relationship management) have a positive effect on safety performance subdimensions (safety compliance and safety participation).26
Rungsrisawat and Jermsittiparsert [59]Healthcare agilityDeveloped based on [51]Human capital has a positive effect on healthcare agility, and healthcare supply chain performance plays a mediation role. Technology orientation is a moderator of the human capital and healthcare supply chain relationship for healthcare organizations in Thailand.24
Saleem et al. [60]Workforce agilityAdopted from [61]Workforce agility subdimensions (proactivity, adaptability, and resiliency) have a positive effect on safety performance subdimensions (safety compliance and safety participation) for nurses in hospitals in Malaysia.33
Shakhour et al. [62]Organizational agilityDeveloped based on [63]Three subdimensions of organizational agility (sensing agility, decision-making agility, and acting agility) have a positive effect on four dimensions of organizational performance (leadership excellence, subordinates’ excellence, culture excellence, and strategic excellence) for medical practitioners in the United Arab Emirates.31
Shen et al. [64]Hospital agilityDeveloped based on [65,66,67,68]Business intelligence system maturity, a hospital agility enabler, has a positive effect on medical decision quality.19
van de Wetering et al. [69]Patient agilityNewly developed instrumentInformation technology ambidexterity has a positive effect on patient agility. Then, patient agility has a positive effect on patient service performance.35
Table 3. Participants of selected studies.
Table 3. Participants of selected studies.
Study ReferenceData Collection SiteInstitution Type (Public or Private Funding)ParticipantsSample Size
[34]HospitalsPublicMedical and Administrative260
[35]Healthcare organizationsPublic and privateMedical and Administrative581
[37]HospitalsPrivateAdministrative220
[38]HospitalsPublic and privateMedical and Administrative150
[8]Teaching hospitalsNot specifiedMedical and Administrative370
[40]HospitalsPrivateAdministrative164
[44]Hospitals organizationsNot specifiedMedical221
[45]Emergency centersNot specifiedMedical221
[48]Tertiary care hospitalsPrivateMedical and Administrative154
[49]Emergency centersNot specifiedMedical285
[9]Teaching hospitalsPublicMedical and Administrative316
[50]HospitalsNot specifiedAdministrative212
[53]Healthcare organizationsNot specifiedAdministrative159
[25]Healthcare organizationsNot specifiedAdministrative279
[55]Intensive care unitsPublicMedical248
[57]Healthcare organizationsNot specifiedMedical and Administrative138
[59]Private hospitalsPrivateAdministrative290
[60]Private hospitalsPrivateMedical369
[62]Public hospitalsPublicMedical and Administrative335
[64]HospitalsNot specifiedMedical158
[69]Healthcare organizationsNot specifiedMedical and Administrative90
Table 4. Clustered agility constructs studied in the healthcare industry.
Table 4. Clustered agility constructs studied in the healthcare industry.
Clustered Agility ConstructNumber of PapersIncludes
Organizational Agility9Organizational agility, enterprise agility, and hospital agility
Workforce Agility3Workforce agility, human resources agility, and agile leadership
Supply Chain Agility7Hospital supply chain agility, healthcare agility, medical supply chain agility, and agile practices in supply chain
Treatment Agility3Treatment agility, care delivery agility, ad patient agility
Total22 1
1 One paper was counted twice as it looks at two constructs.
Table 5. Previously validated questionnaires used in healthcare agility research.
Table 5. Previously validated questionnaires used in healthcare agility research.
Agility Clustered ConstructAuthor(s)Instrument UsedInstrument Dimensions# of Items
Organizational AgilityBahrami et al. [8]Organizational Agility questionnaire by Sharifi and Zhang [7]Responsiveness3
Competitiveness5
Kavosi et al. [9]Flexibility5
Speed3
Pazhouhan et al. [57]Organizational Agility questionnaire by Spitzer [58]Total Quality Management30
Human Resource Management
Change Management
Workforce AgilitySaleem et al. [60]Workforce Agility questionnaire by Sherehiy and Karwowski [61]Proactivity11
Adaptability13
Resiliency12
Table 6. Agility dimensions of organizational agility papers using adapted questionnaires.
Table 6. Agility dimensions of organizational agility papers using adapted questionnaires.
Clustered ConstructAuthor/CitationDimensions Included in Questionnaire# of ItemsInstrument/Source
Organizational AgilityAbdi et al. [34]Responsibility4 (total)Sources not listed
Competence
Flexibility
Speed
Akkaya and Mertz [37]Flexibility17 (total)Sharifi and Zhang [7]
Speed
Responsiveness
Competence
Bradley et al. [40]Market responsiveness5Bharadwaj [41] and Weill [42]
External relationship management3Bharadwaj [41] and Feeny and Willcooks [43]
Melian-Alzola et al. [55]No established dimensions4Sharifi and Zhang [7], Sherehiy et al. [2], Roberts and Grover [56]
Shakhour et al. [62]Sensing3Jaworski and Kohli [63]
Response7
Shen et al. [64]Medical information quality1DeLone and McLean [65]
Medical decision quality1Caniëls and Bakens [68]
Table 7. Agility dimensions included in workforce agility papers using adapted questionnaires.
Table 7. Agility dimensions included in workforce agility papers using adapted questionnaires.
Clustered ConstructAuthor/CitationDimensions Included in Questionnaire# of ItemsInstrument/Source
Workforce AgilityAkkaya et al. [35]Results oriented32 (total)Developed from Akkaya et al. [36]
Teamwork oriented
Competency
Flexibility
Quickness
Change oriented
Goodarzi et al. [49]Intelligence and knowledge8Newly developed, sources not listed
Competency17
Knowledge management6
Empowerment culture5
Information system6
Table 8. Agility dimensions in supply chain agility papers using adapted questionnaires.
Table 8. Agility dimensions in supply chain agility papers using adapted questionnaires.
Clustered ConstructAuthor/CitationDimensions Included in Questionnaire# of ItemsInstrument/Source
Supply Chain AgilityAbdi et al. [34]Development of staff support3Newly developed, sources not listed for supply chain agility dimensions
Information technology3
Action of process3
Sensitivity3
Appropriate planning3
Introduction of new product5
Reduction in costs3
Customer satisfaction3
Product quality3
Alzoubi et al. [38]Instrument not reportedNRNot reported
Chakraborty et al. [45]No established dimensions3Menor et al. [46]; Gligor et al. [47]
Mandal [50]Responsiveness1Gligor et al. [51]; Gligor and Holcomb [19]; Baltacioglu et al. [52]
Proactivity1
Equipment1
Realignment1
Customization1
Mandal [53]Accommodation1Blome et al. [54]
Innovation1
Infrastructure1
Financial capacity1
Coordination1
Mandal et al. [25]Responsiveness1Newly developed, sources not listed
Proactivity1
Equipment1
Realignment1
Speed1
Rungsrisawat et al. [59]No established dimensions5Gligor et al. [51]
Table 9. Agility dimensions included in treatment agility papers using adapted questionnaires.
Table 9. Agility dimensions included in treatment agility papers using adapted questionnaires.
Clustered ConstructAuthor/CitationDimensions included in the Questionnaire# of ItemsInstrument/Source
Treatment AgilityChakraborty and Mandal [44]Hospital ambiance1Newly developed, sources not listed.
Hospital infrastructure1
Fast check-up1
Speed treatment1
Chakravorty et al. [48]Speed treatment1Chakraborty and Mandal [44]
Responsiveness1
Dynamic change1
Accommodation1
Van de Wetering et al. [69]Sensing5Roberts and Grover [56]
Responding5
Table 10. Latent variables in organizational agility models in healthcare.
Table 10. Latent variables in organizational agility models in healthcare.
Clustered ConstructAuthorLatent Variable NameVariable OrderPath CoefficientSignificance at p (0.05)Relationship to Agility Construct
Organizational agilityAbdi et al. [34]Development of staff support20.320YesPredictor
Information technology20.560YesPredictor
Action of process20.520YesPredictor
Sensitivity20.420YesPredictor
Appropriate planning20.550YesPredictor
Introduction to new product20.520YesPredictor
Reduction in costs20.530YesPredictor
Customer satisfaction20.490YesPredictor
Product quality20.510YesPredictor
Akkaya [37]Operational competitive capabilities10.901YesPredictor
0.418YesMediator
Organizational performance10.160YesResponder
Bahrami [8]Organizational intelligence10.571YesPredictor
Organizational learning10.382YesPredictor
0.943YesMediator
Bradley [40]IT alignment10.630YesPredictor
0.160YesFull Mediator
Operational IT effectiveness10.210YesPredictor
Enterprise architecture maturity stage10.260NoPredictor
Kavosi [9]Organizational intelligence10.172YesPredictor
Organizational forgetting10.025YesPredictor
0.000NoMediator
Organizational learning10.097YesPredictor
0.019YesMediator
Melian-Alzola [55]Human resources practices10.347YesPredictor
Leadership10.537YesPredictor
Employee satisfaction10.287YesResponder
Pazhouhan [57]Self-awareness20.240YesPredictor
Self-management20.183NoPredictor
Social awareness20.153YesPredictor
Relationship management20.235YesPredictor
Shakhour [62]Organizational excellence20.184YesResponder
0.517YesResponder
Shen [64]Business intelligence system maturity10.575YesPredictor
Table 11. Latent variables in workforce agility models in healthcare.
Table 11. Latent variables in workforce agility models in healthcare.
Clustered ConstructAuthorLatent VariableVariable OrderPath CoefficientSignificance at p (0.05)Relationship to Agility Construct
Workforce agilityAkkaya [35]Job embeddedness10.892YesResponder
0.292YesMediator
Career success10.579YesResponder
Goodarzi [49]Job performance10.464YesResponder
Saleem [60]Mindful organizing20.240YesResponder
0.092Yes
0.156Yes
20.073YesPartial Mediator
0.023YesPartial Mediator
0.041YesPartial Mediator
20.045YesPartial Mediator
0.014YesFull Mediator
0.025YesFull Mediator
Safety compliance20.303YesResponder
0.239Yes
0.104Yes
Safety inspection20.549YesResponder
0.075No
0.044No
Table 12. Latent variables in supply chain agility models in healthcare.
Table 12. Latent variables in supply chain agility models in healthcare.
Clustered ConstructAuthorLatent VariableVariable OrderPath CoefficientSignificance at p (0.05)Relationship to Agility Construct
Supply chain agilityAbdi [34]Organizational agility2NNYesResponder
Alzoubi [38]Lead time10.371YesResponder
Chakraborty [45]IoT adoption10.198YesPredictor
Healthcare flexibility10.679YesPredictor
Mandal [50]Human capital10.359YesPredictor
Supply chain performance10.317YesPredictor
Outside-in IT20.181YesModerator
20.164Yes
Spanning IT20.156YesModerator
20.141Yes
Inside-Out IT20.193YesModerator
20.129Yes
Mandal [53]Healthcare resilience10.709YesResponder
Sustainable supply chain performance10.476YesResponder
Technology orientation10.251YesModerator
Mandal, Korasiga, and Das [25]Social media interaction10.341YesPredictor
Social media usability10.172YesPredictor
Social media orientation10.014NoModerator
−0.001NoModerator
Rungsrisawat [59]Human capital10.551YesPredictor
Supply chain performance10.391YesPredictor
0.234YesMediator
Technical orientation10.130YesModerator
Table 13. Latent variables in treatment agility models in healthcare.
Table 13. Latent variables in treatment agility models in healthcare.
Clustered ConstructAuthorLatent VariableVariable OrderPath CoefficientSignificance at p (0.05)Relationship to Agility Construct
Treatment agilityChakraborty and Mandal [44]Converged devices implementation10.327YesPredictor
Wireless portable adoption10.288YesPredictor
Clinical productivity10.375YesResponder
Chakravorty [48]Process integration10.423YesPredictor
Van de Wetering [69]IT ambidexterity10.480YesPredictor
0.190YesFull Mediator
Patient service performance10.470YesResponder
0.270YesFull Mediator
Table 14. Levels of agility in healthcare—multi-dimensional model proposal.
Table 14. Levels of agility in healthcare—multi-dimensional model proposal.
Construct LevelDefinition
Organizational AgilityCapability of organizations of any size to sense and respond to changes and uncertainties in a prompt manner.
Workforce AgilityCapability of employees to sense and respond in a timely manner to changes in their medical work environment and their patients’ needs.
Supply Chain AgilityCapability of supply chain members to sense and respond in a timely manner to changes in the healthcare industry and patient needs.
Treatment AgilityCapability of healthcare organizations to ensure quick adaptability and responsiveness during treatment to patient needs.
Table 15. Recommended questionnaires for agility levels in healthcare.
Table 15. Recommended questionnaires for agility levels in healthcare.
Construct LevelBaseline Construct Questionnaires
Organizational AgilityOrganizational Agility questionnaire by Sharifi and Zhang [7]
Workforce AgilityWorkforce Agility questionnaire by Sherehiy and Karwowski [61]; Petermann and Zacher [15]’s aggregated workforce agility model
Supply chain AgilitySupply Chain Agility questionnaire by Gligor et al. [47]
Treatment AgilityCustomer Agility questionnaire by Roberts and Grover [56]
Disclaimer/Publisher’s Note: The statements, opinions and data contained in all publications are solely those of the individual author(s) and contributor(s) and not of MDPI and/or the editor(s). MDPI and/or the editor(s) disclaim responsibility for any injury to people or property resulting from any ideas, methods, instructions or products referred to in the content.

Share and Cite

MDPI and ACS Style

Sarmiento Falla, J.F.; Karwowski, W. Survey-Based Studies of the Agility Construct in the Healthcare Sector: A Systematic Literature Review. Appl. Sci. 2024, 14, 1097. https://doi.org/10.3390/app14031097

AMA Style

Sarmiento Falla JF, Karwowski W. Survey-Based Studies of the Agility Construct in the Healthcare Sector: A Systematic Literature Review. Applied Sciences. 2024; 14(3):1097. https://doi.org/10.3390/app14031097

Chicago/Turabian Style

Sarmiento Falla, Jorge Flavio, and Waldemar Karwowski. 2024. "Survey-Based Studies of the Agility Construct in the Healthcare Sector: A Systematic Literature Review" Applied Sciences 14, no. 3: 1097. https://doi.org/10.3390/app14031097

APA Style

Sarmiento Falla, J. F., & Karwowski, W. (2024). Survey-Based Studies of the Agility Construct in the Healthcare Sector: A Systematic Literature Review. Applied Sciences, 14(3), 1097. https://doi.org/10.3390/app14031097

Note that from the first issue of 2016, this journal uses article numbers instead of page numbers. See further details here.

Article Metrics

Back to TopTop