Next Article in Journal
Distributed Formation Control for Underactuated, Unmanned Surface Vehicles with Uncertainties and Disturbances
Next Article in Special Issue
A Computational Sketch-Based Approach Towards Optimal Product Design Solutions
Previous Article in Journal
Study on the Interaction Mechanism Between Urbanization and Ecological Resilience—The Case of Urban Agglomeration on the North Slope of Tianshan Mountain
Previous Article in Special Issue
Evaluating the Impact of Environmental and Operational Conditions on the Characteristics of CFRP Epoxy Composites
 
 
Font Type:
Arial Georgia Verdana
Font Size:
Aa Aa Aa
Line Spacing:
Column Width:
Background:
Article

Adaptive Path Planning for UAV-Based Pollution Sampling

Department of Fundamentals of Machinery Design, Faculty of Mechanical Engineering, Silesian University of Technology, 44-100 Gliwice, Poland
*
Author to whom correspondence should be addressed.
Appl. Sci. 2024, 14(24), 12065; https://doi.org/10.3390/app142412065
Submission received: 23 November 2024 / Revised: 14 December 2024 / Accepted: 19 December 2024 / Published: 23 December 2024
(This article belongs to the Special Issue Smart Manufacturing and Materials Ⅱ)

Abstract

Unmanned Aerial Vehicles (UAVs) continue to gain popularity in applications such as military reconnaissance, environmental monitoring in remote locations, and package delivery. High-Altitude Long-Endurance (HALE) UAVs can remain airborne for extended periods, enabling air pollution measurements to be conducted across a wide range of altitudes, from a few hundred meters above ground level to the lower stratosphere. However, the challenges posed by dynamic environmental conditions and strict energy limitations necessitate the use of adaptive path planning algorithms that account for UAV and environmental models. To address these challenges, we propose a two-tier Adaptive Path Planner (APP), which comprises a Global Path Planner (GPP) and a Local Path Planner (LPP). The GPP, operating offline, generates obstacle-free, energy-efficient paths that adhere to the UAV’s kinematic constraints, while the LPP dynamically recalculates alternative routes in real time when obstacles arise. The APP leverages a novel data-driven environmental model, integrating terrain, wind, airspace, and measurement maps. Extensive Model-in-the-Loop testing was conducted to evaluate various single-objective optimization algorithms for the GPP. Subsequently, the APP was successfully validated in simulation scenarios inspired by real-world pollution monitoring missions conducted in Poland and the Arctic. Additionally, the proposed approach was tested under real-world conditions, demonstrating significant application potential. A comparative analysis of the generated paths demonstrated that the APP effectively replaces human operators. Further testing confirmed the APP’s capability for adaptive re-planning during mission execution.

1. Introduction

Unmanned Aerial Vehicles (UAVs) have witnessed a steady rise in popularity across diverse applications, including military operations, environmental monitoring, and delivery systems [1,2,3]. As noted by Cifaldi et al. [4], the development of Remotely Piloted Aircraft Systems (RPASs) began in the mid-1800s, marking the start of their evolution. Zhao et al. observed an increasing trend in the number of publications related to UAV path planning. From 2008, the growth rate was moderate during the initial seven years. Between 2014 and 2016, the trend experienced minor fluctuations. However, a notable rise in the number of publications was reported for 2017 and 2018 [5]. Pehlivanoglu et al. suggested that UAVs could achieve greater cost-efficiency and effectiveness by acquiring the capability to intelligently adapt their internal plans in response to environmental changes. Adaptive path planning is among the key areas that could significantly benefit from enhanced autonomy [3]. Consequently, path planning and trajectory generation [6] are essential for advancing Unmanned Aerial Systems (UASs). These processes enable UAVs to determine efficient and safe routes through an environment while adhering to specific constraints [6]. It is crucial to recognize that obstacles in aviation are not limited to solid objects; weather conditions also significantly influence flight safety. Garcia et al. highlighted that adverse weather has been a major factor in many fatal aircraft accidents. UAVs, being generally smaller than manned aircraft, are even more vulnerable to unfavorable weather conditions. Therefore, avoiding hazardous weather is a critical consideration for unmanned flights [7]. In their 2020 study, Dhulkefl et al. emphasized the significant attention UAVs have garnered over the past decade, spanning both military and civilian applications [1]. UAVs are commonly deployed for tasks deemed repetitive, non-essential, or hazardous for human operations [6].
The deployment of UAVs on the battlefield represents a clear trend in the evolution of modern aerial weaponry [8,9]. Ling and Hao observed growing utilization of UAVs in military missions, which include activities such as target detection and destruction, close-range reconnaissance, electronic warfare, precision strikes, high-resolution video recording, and damage assessment [3,9]. Additionally, drones are frequently used for tracking, protecting, and providing surveillance for ground-based vehicles [10]. Multi-UAV convoys have proven to be particularly effective for these operations [11]. Research on UAV technologies is considered to be a cornerstone for enhancing air force battle capabilities, closely tied to national security [8].
Civilian UAV applications are particularly prevalent in Europe. Research by Cifaldi et al. indicated that, as of April 2016, Europe accounted for 2500 UAV operators, surpassing the 2342 operators registered in the rest of the world. Furthermore, they suggested that the UAV industry could represent 10 percent of the aviation market, with the annual demand expected to rise to EUR 10 billion by 2035 and surpass EUR 15 billion by 2050 [4]. Tasks such as reconnaissance, search and rescue missions, weather monitoring, aerial mapping, and cinematography are encompassed within civil UAV applications [3,6]. In construction, UAVs are employed for continuous site monitoring, accessing hazardous or hard-to-reach areas, and facilitating reconstruction after a disaster [12].
The limited capacity of fuel tanks or batteries imposes constraints on many UAV missions. To overcome this, solar-powered UAVs are frequently employed, with High-Altitude Long-Endurance (HALE) UAVs forming a significant subcategory. These highly efficient unmanned aircraft operate at altitudes between 20 and 100 km, above conventional atmospheric flight and below spacecraft trajectories [13]. Depending on platform efficiency and solar availability, HALE UAVs have the potential for indefinite flight durations. Their maneuverability positions them as viable alternatives to balloons and airships. Additionally, HALE UAVs can act as measurement platforms or substitutes for satellites, commonly referred to as High-Altitude Pseudo-Satellites (HAPSs) [13]. A review by the EU on black carbon (BC) [14] highlights the essential contribution of observations from aircraft and ships in investigating episodes of pollutant transport regarding long distances. At an altitude of 20 km, the atmospheric density is no more than 10% of that at sea level, resulting in minimal dynamic pressure required to sustain lift. This limitation is offset by the need for high velocities [13]. Achieving high altitudes is particularly challenging for aircraft with limited battery capacity. However, once this altitude is reached, it provides access to an almost unlimited source of solar energy. This potential has inspired numerous research teams to pursue the development of such aircraft since Sunrise, the first solar-powered flight, in 1974 [13].
This capability is especially critical for addressing global challenges such as monitoring pollutants like BC, which play a significant role in atmospheric dynamics and climate change. Forest fires and contrails generated by air movements in the tropopause are primary contributors to the transport of BC [15]. BC is described by Gilardoni et al. as “a component of submicrometer aerosol particles” that influences the regional radiation balance by absorbing solar radiation (direct effect), reducing the albedo of snow and ice surfaces after deposition, and altering cloud distribution and radiative properties [16]. However, as highlighted in [14], intensive field campaigns for BC observations incur significant costs. Thus, the development of energy-efficient, largely autonomous, and cost-effective scientific platforms becomes essential for studying the sources, sinks, and transport mechanisms of BC. These platforms also play a vital role in advancing our understanding of the impact of natural and anthropogenic aerosol transport on clouds and their properties [15].
The research presented in this paper is closely tied to the primary objective of the international LEADER project–”Long-endurance UAV for collecting air quality data with high spatial and temporal resolutions”. The project, realized under the “Applied Research” program within the Norwegian Financial Mechanisms 2014–2021, aims to develop a HALE UAV as a flying research platform for atmospheric measurements, such as aerosol sampling [15], smog profiling, and BC measurements. The LEADER project focuses on creating a UAV that is capable of long-term flights to collect air quality data over large areas, addressing the need for detailed atmospheric monitoring. The LEADER project is conducted by an international consortium comprising the following partners: SUT—Silesian University of Technology (Poland), UW—University of Warsaw (Poland), NORCE—NORUT (Norway), and ELAB—SkyTech eLab LLC (Poland). The previous research conducted as part of the LEADER project focused on enhancing the energy autonomy, aerodynamic efficiency, and design methodologies of Unmanned Aerial Vehicles (UAVs) through Model-Based Design (MBD). Methods such as optimizing UAV structural shapes using parametric geometry models enable reductions in aerodynamic drag and structural weight [17]. Additionally, solar-powered systems enable extended flight durations, supported by advanced simulation models [18,19]. The integration of MBD into the design process facilitates rapid evaluation and optimization of load-bearing structures, as demonstrated in HALE-class UAVs [20]. These studies drive innovative UAV solutions, particularly for long-endurance missions.
For pollution measurements at higher altitudes, the HALE UAV developed under the LEADER project must sustain extended flight times, addressing the significant challenges posed by limited energy resources and stricter kinematic constraints compared to platforms like multirotors. To meet these challenges, this study introduces a two-level Adaptive Path Planner (APP), which integrates advanced optimization and adaptive planning methods specifically designed for fixed-wing UAVs. The APP consists of a Global Path Planner (GPP), responsible for generating energy-efficient, kinematically feasible paths, and a Local Path Planner (LPP), which dynamically recalculates routes in response to changing environmental conditions or unforeseen obstacles. This paper examines two distinct scenarios related to air pollution in Poland and the Arctic. The first scenario focuses on smog profiling in Poland. In 2018, the WHO air pollution database ranked Żywiec as the second most polluted city in Poland, with the PM2.5 levels exceeding 40 µg/m3. Żywiec was also identified as the fourth most polluted city in the European Union [21]. The second scenario focuses on the BC concentrations over the Kongsvegen glacier in Svalbard.
This methodological approach is critical for ensuring mission safety and reliability while minimizing energy consumption. The APP leverages a robust environment modeling approach to account for terrain, wind conditions, and airspace constraints, enabling real-time adaptability during missions. By combining path optimization with adaptive re-planning capabilities, the APP enhances operational efficiency, demonstrating its potential as a transformative tool for long-endurance pollution monitoring missions.
The rest of the paper is organized as follows. Section 2 reviews the related work in the field of UAV path planning, highlighting the existing approaches and their limitations. Section 3 presents the proposed methodology, detailing the structure and functionality of the APP. Section 4 discusses the experimental setup, including test scenarios and evaluation metrics, followed by a presentation of the results. Section 5 includes a comprehensive discussion of the results achieved by the APP in simulations and in real conditions. Moreover, that section outlines the future research directions. Section 6 concludes the paper.

2. Related Work

Path planning for UAVs involves determining an optimal collision-free route between two points while addressing various constraints, such as energy efficiency, terrain complexity, and real-time obstacle avoidance [22,23]. This challenge is further amplified in pollution sampling scenarios, where UAVs must balance precise coverage of sampling points with constraints such as limited battery life and dynamic environmental conditions [24]. The field has evolved significantly, with path planning algorithms broadly categorized into three groups: classical, intelligent, and hybrid approaches.
Classical algorithms, such as A* and Dijkstra, rely on deterministic graph-based methods to calculate optimal paths in static environments [22,25]. These methods offer reliability and precision but often struggle in dynamic or high-dimensional scenarios due to their computational overhead. Variants like Theta* and multi-layer step-search strategies have been developed to improve path smoothness and efficiency [22,23]. Sampling-based methods, such as Rapidly Exploring Random Trees (RRT) and Probabilistic Roadmaps (PRM), excel in navigating sparse obstacle environments but may produce suboptimal paths [24].
Intelligent algorithms leverage techniques such as genetic algorithms (GAs), particle swarm optimization (PSO), and reinforcement learning to adapt dynamically to environmental changes [23,24]. These approaches excel in handling uncertainties and optimizing paths under dynamic constraints but often come at the cost of increased computational complexity [26]. For example, particle swarm optimization has been applied successfully to UAV path planning, enabling efficient obstacle avoidance in real time by dynamically adjusting path weights [23,24]. Similarly, reinforcement-learning-based methods show promise in developing adaptive strategies for UAV navigation, especially in unknown or partially mapped environments [27].
Hybrid methods combine the strengths of classical and intelligent approaches to address their individual limitations. For instance, APPATT (Tangent Intersection and Target Guidance), a hybrid algorithm, demonstrates the ability to generate smooth, energy-efficient paths by integrating heuristic rules and environmental modeling [25]. Another example is the dual-layer optimization method that combines an enhanced A* algorithm with the Dynamic Window Approach (DWA), achieving high efficiency and real-time adaptability in obstacle-rich environments [22].
Pollution sampling introduces additional complexities to UAV path planning as it often requires covering dispersed sampling points under uncertain and dynamic conditions. These tasks necessitate advanced algorithms capable of integrating environmental data, adjusting to real-time sensor feedback, and minimizing energy consumption [23,28]. For instance, path planners incorporating environmental models, such as obstacle coverage metrics and adaptive heuristics, have shown significant improvements in efficiency and adaptability [22,25]. Such advancements are particularly relevant for applications like air quality monitoring, where UAVs must navigate dense urban areas while sampling pollutants at multiple altitudes [27].

3. Materials and Methods

The Adaptive Path Planner (APP) comprises two main components: the Global Path Planner (GPP) and the Local Path Planner (LPP). The GPP is responsible for generating a near-optimal solution based on the specific objectives outlined in the mission scenario. It outputs a set of sparsely positioned global waypoints that outline the path, as well as an initial route constructed from densely spaced local waypoints. The LPP operates at a lower level, recalculating collision-free paths connecting the global waypoints determined by the GPP. Its output is limited to local waypoints. The UAV’s flight controller ensures low-level reactivity to dynamic obstacles. However, this component lies outside the scope of the APP. A similar framework was implemented by Alvear et al. in their chemotaxis-driven guidance system for multirotors. Their solution utilized a higher-level computer (Raspberry Pi) for guidance and a separate board (Pixhawk) to manage the UAV’s controller [29]. While this approach was effective for multirotors, it is less suitable for fixed-wing UAVs, which operate under more stringent constraints.

3.1. Operational Scenarios for APP Development

The APP is a critical module for UAV navigation, designed to meet the challenges of complex, dynamic mission scenarios by integrating the GPP and LPP. The development and testing of the APP were based on twelve carefully designed mission scenarios, each presenting unique assumptions, constraints, and goals. These scenarios not only defined the requirements for APP’s algorithms but also provided a rigorous framework for validating its performance. By addressing challenges such as static and dynamic obstacle avoidance, energy efficiency, and adaptability, the APP ensures robust path planning for fixed-wing UAVs.
In the first scenario, a UAV performing a mission over a mountainous area faces an emergency, such as communication loss with the Ground Control Station (GCS) or hazardous weather conditions. The APP guides the UAV to a predefined landing spot by generating a safe path to the landing approach point, considering the complex terrain of the Rysy peak in Poland. The heightmap for this challenging environment was prepared using GIS data to ensure accuracy in the simulation (Figure 1a). Another scenario simulates a UAV attempting to land at Żar Airport but encountering adverse tailwind conditions. The APP dynamically recalculates a new trajectory, redirecting the UAV to approach the landing site from the opposite direction. This scenario evaluates the APP’s ability to adapt in real time to environmental changes while maintaining operational safety (Figure 1b). In the next scenario, the HALE UAV reaches the landing point at Żar Airport (EPZR), where control is expected to transfer to a human operator for manual landing. However, the operator is unavailable, and the UAV is instructed to circle around the landing site while awaiting further commands. The dynamic path planner generates the circling trajectory around the landing point. This scenario uses the Żar Airport heightmap. Two landing spots are defined, with the second selected if the first becomes invalid (Figure 1c).
In the 4th mission (Figure 1d), the HALE UAV conducts a complete measurement operation over the city of Żywiec, Poland. After taking off manually from Żar Airport (EPZR), control is handed over to the UAV’s autonomous system. The UAV flies to Żywiec and performs a zigzag pattern over the city to collect measurements, maintaining an altitude of at least 300 m above ground level (AGL). Upon completing the measurements, the UAV returns to the landing start point near Żar Airport, where a human operator takes over for manual landing. The dynamic path planner generates the full trajectory, including the transition from the takeoff endpoint to the measurement zone and back to the landing point. The scenario assumes no unexpected disturbances, with static obstacles only and a simplified head-on landing approach. The mission utilizes a heightmap of Żywiec and its surroundings prepared using GIS data. The UAV’s yaw angle during measurements is not critical. A similar mission (Figure 1e) involves profiling at higher altitudes; the HALE UAV performs a complete measurement operation over the city of Żywiec, Poland, focusing on high-altitude profiling. The UAV takes off manually from Żar Airport (EPZR) before control is transferred to its autonomous system. The UAV approaches Żywiec and climbs to a designated altitude upon reaching the first measurement point. It flies above the city while maintaining a minimum altitude of 300 m above ground level (AGL). After completing the profiling, the UAV descends in a helical pattern back to the first measurement point and returns to the landing start point at Żar Airport. A human operator then takes over to perform the landing manually. The dynamic path planner generates the entire route, from the end of the takeoff phase to the measurement operation and back to the landing point. Static obstacles are considered, and the mission is assumed to proceed without unexpected disturbances. Safety regulations, including altitude requirements over the city, are enforced in the trajectory design. This mission tests the UAV’s ability to conduct high-altitude profiling with precise path control.
Another scenario involves air pollution profiling around Żywiec, where the APP generates paths encircling the city to capture spatial variations in pollution levels. The UAV takes off manually from Żar Airport and transitions to autonomous control upon completing the takeoff phase. It then approaches Żywiec and follows a circular trajectory around the city, taking measurements while maintaining the required altitude. After completing the profiling, the UAV returns to the airport, where control is handed back to the operator for manual landing. This scenario highlights the APP’s capability to design efficient circular trajectories for comprehensive data collection around urban areas (Figure 1f). For vertical profiling over Gliwice, the APP integrates altitude changes into its path planning to map pollution levels across different atmospheric layers. The UAV takes off manually from Gliwice-Trynek Airport and transitions to autonomous control to climb to the required altitude. It performs a profiling mission by flying over the city, gliding down to lower altitudes, and then returning to the airport. The mission ensures accurate 3D mapping of smog distribution while maintaining safe and efficient trajectories. This scenario demonstrates the APP’s ability to plan complex vertical profiles in urban environments, considering both ascent and descent phases (Figure 1g).
Another scenario (Figure 1h) involves vertical profiling over Gliwice-Trynek Airport, where the APP generates paths to support measurements of biomass burning and mineral dust distribution. After taking off manually from Gliwice-Trynek Airport (EPGL), the UAV transitions to autonomous control and climbs to an altitude of approximately 10,000 m above ground level (AGL) while remaining above the airport. Once the required altitude is reached, the UAV glides back down to 100 m AGL before returning to the landing start point. Control is then handed back to the human operator for manual landing. This scenario highlights the APP’s ability to plan precise vertical trajectories for scientific data collection, considering both ascent and descent phases. The mission scene is modeled using GIS data, ensuring realistic heightmap representation of the Gliwice area. It demonstrates the APP’s capability to handle 3D trajectory optimization for high-altitude profiling with efficient and safe flight paths. In the next mission (Figure 1i), the HALE UAV performs vertical aerosol transport profiling near Gliwice. After taking off manually from Gliwice-Trynek Airport (EPGL), control is passed to the autonomous system. The UAV climbs over rural areas to reach an altitude of 2500 m AGL, then flies above the city, gliding down to 500 m AGL. It returns to the airport, where control is handed back to the human operator for manual landing. The APP plans the entire trajectory, including altitude changes and safe navigation over rural and urban areas. This mission supports aerosol transport measurements under varying conditions, ensuring efficient and precise data collection.
In the Arctic, the APP supports a mission identifying aerosol layers near Ny-Ålesund, Norway. The planner generates energy-efficient, low-altitude paths in extreme weather conditions, showcasing its robustness in remote environments (Figure 1j). Similarly, a long-distance flight over the Kongsvegen glacier requires the APP to optimize energy consumption while maintaining continuous data collection (Figure 1k). A longitudinal mission across Spitsbergen challenges the APP to plan global waypoints for extended operations, balancing energy efficiency with environmental adaptability. This scenario validates the APP’s ability to manage large-scale missions in complex and changing environments (Figure 1l).
These scenarios form the foundation of the APP’s design and validation, demonstrating its capacity to address diverse operational challenges and ensuring safe, adaptive, and efficient UAV navigation. The following sections detail the methodologies, algorithms, and results designed and refined based on these use cases.

3.2. Methodology for Mission Planning

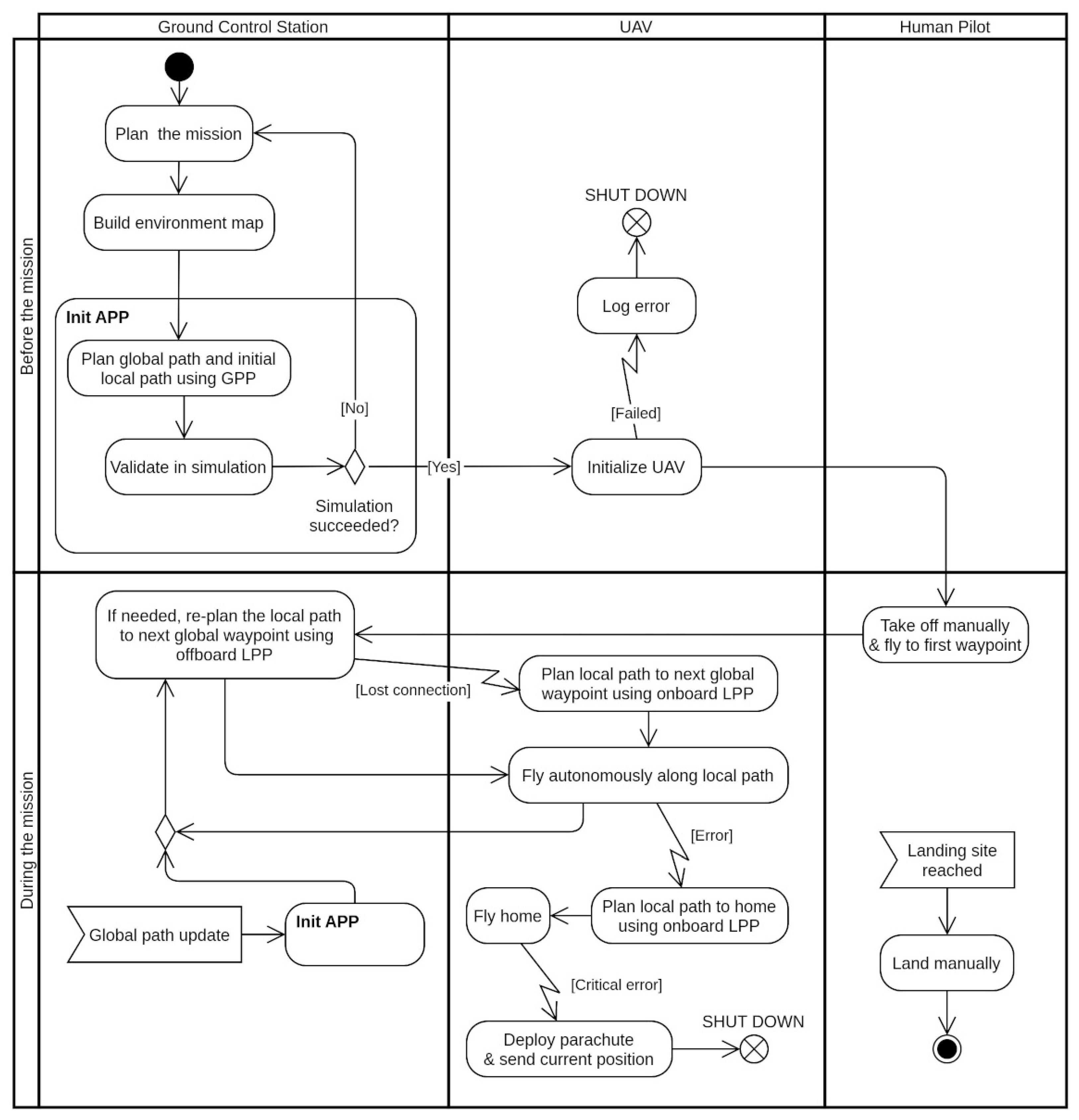
A typical methodology for mission planning and execution using the Adaptive Path Planner (APP) is illustrated in Figure 2. The mission planning process begins at the Ground Control Station (GCS), where the team utilizes current weather data and forecasts and optionally projected pollution concentrations to draft a comprehensive plan. This includes outlining the flight zone, developing a measurement strategy, and finalizing essential payload configuration for the UAV.
In the subsequent phase, an environment map is generated using input from human experts combined with data retrieved from external resources like weather forecasting systems or pre-calculated weather models. This map includes key features such as terrain elevation, airspace boundaries, and predicted wind dynamics. If estimated pollution concentration data were specified, the map would also incorporate a measurement layer. Once the environment map is prepared, it is delivered to the APP for further processing and beginning the initialization phase.
In this phase, the GPP generates the global and initial local paths through the optimization of global waypoint locations and mission parameters. This process takes into account multiple optimization criteria, such as preferred flight zones, measurement-specific requirements, wind velocity, and estimated energy consumption. However, the global waypoints provided by the GPP serve only as approximations of the final route. They represent key positions that the UAV must reach while navigating along an adaptive local path. The planned path undergoes validation through simulation using Model-in-the-Loop (MIL) and/or Software-in-the-Loop (SIL) methodologies. Upon passing validation, the path requires final approval from a human operator. If it is not approved, the mission moves back to the planning phase.
The finalized path is transmitted to the UAV. Prior to the start of the mission, the UAV undergoes initialization. Any detected errors are logged, and the system shuts down, resulting in mission termination. If no errors are identified, the mission proceeds, with a human pilot manually handling takeoff and guiding the UAV to the first global waypoint. Once this waypoint is reached, the autonomous system assumes control, directing the UAV along the pre-planned path. The global path can be adjusted mid-mission. Once the settings are updated, the APP re-initializes while the UAV stays airborne. The new path, if validated and approved, is sent to the UAV, and the LPP automatically adjusts to it if required.
Should the next waypoint become unreachable or if the environment map is modified without providing a new local path, the LPP is activated to generate an alternative route to the next global waypoint. This local fallback path is calculated offboard at the GCS using the LPP and then transmitted to the UAV. In cases of communication loss, the LPP operates directly onboard the UAV. Depending on the specific scenario, onboard computations can be preconfigured to run by default. The UAV controller subsequently attempts to follow the path defined by the local waypoints. If an error is detected, the UAV plans a route to a predefined emergency landing site to execute a Return-To-Home (RTH) maneuver. In the event of a critical failure during RTH, the UAV transitions to emergency mode, deploying a parachute and transmitting a distress signal with its current location. Afterward, the UAV’s primary systems are powered down to ensure safety. The detailed behavior of the controller and the decision-making module supporting it represents a complex topic beyond the scope of APP. As such, these aspects are not explored further in this article.
The outlined steps are performed iteratively until the UAV arrives at its designated final global waypoint. At this point, control is handed back to the human pilot, who manually lands the UAV, thereby concluding the mission. A more detailed description of the steps described here can be found in [30].

3.3. Problem Statement

The performance of the GPP is heavily influenced by the overarching mission scenario S , which is defined by mission parameters like measurement profiles, the positioning of human-specified waypoints, airspeed between waypoints, and other factors. They directly impact key criteria, including total flight distance, flight endurance, overall energy consumption, and the quality of the collected measurement data. As a result, these parameters must be carefully calibrated to align with the mission objectives.
The primary goal of the optimization process is to identify the optimal mission scenario S and the corresponding optimal values of mission parameters p to determine the most effective global path P G . This challenge represents a multi-objective optimization problem, which can be formulated as follows:
minimize C ( S , p ) = c 1 ( S , p ) , c 2 ( S , p ) , , c n ( S , p ) , , c N ( S , p ) , subject to Ω ( S , p ) .
In this context, S and p serve as decision variables, as defined earlier. The function c n represents the n-th objective criterion within the set of non-conflicting goals, where n = 1 , 2 , , N . The boundaries and constraints, collectively denoted by Ω , arise from general mission requirements, legal regulations, expert knowledge, and other factors. To simplify the problem in certain scenarios, the mission scenario S can be determined using a subset of decision variables associated with the mission parameter p represented in a generalized vector form as follows:
p = w 1 w 2 w n w N G g ,
where w n represents the n-th vector of waypoints, with n = 1 , 2 , , N G , and g denotes the vector of global mission-specific settings. N G represents the total count of waypoints optimized by the GPP. The parameters in w n are specified individually for each waypoint, whereas g contains parameters that apply universally to the entire mission. Each global waypoint w is described as
w = w x w y w z w χ .
In this representation, w x , w y , and w z define the desired positions of the UAV relative to the inertial reference frame F i . The variable w χ specifies the UAV’s heading within F i . Consequently, each waypoint w represents a position characterized by four degrees of freedom. The vector g , in turn, is highly scenario-dependent and varies based on the specific mission S . However, in a general context, it can be expressed as
g = g 1 g 2 g n g N g ,
where g n represents the n-th parameter within a total of N g global mission parameters.
An infinite number of local and global extrema are often exhibited by multi-objective problems. As a result, it is necessary to examine a set of solutions, each of which satisfies the defined objectives. To address this complexity, the widely used concept of Pareto optimality is employed [31]. A Pareto-optimal solution exists when no alternative solution can improve at least one objective without negatively impacting others. Here, the optimization process focuses on estimating basic measures as objectives, discussed in Section 4.3. Alternatively, the global criterion method can be used to convert the multi-objective cost function (1) into a single-objective problem [31]. In this approach, the indirect utility function is formulated in its simplest form as a meta-criterion function, derived by summing the individual objectives with assigned weights:
C ( S , p ) = C ( S , p ) = n = 1 N c ω n c n .
Here, ω n represents the weight assigned to the n-th criterion c n , and N c denotes the total number of criteria. The optimal solution is achieved when the criterion function C reaches a relative minimum at p , expressed as
p = argmin p Ω C ( S , p ) .
Various optimization algorithms can be employed to address the problem formulated, (1) or (5). Since the objectives are stochastic and the decision variable vector p includes both continuous and discrete elements, the optimization process presents additional challenges. The environment model utilized in this research relies on numerical data and does not have an analytical representation. As a result, classical hard computing optimization techniques, such as those requiring analytical computation of gradients (e.g., Jacobian or Hessian matrices), cannot be applied. Furthermore, purely stochastic methods, such as Monte Carlo techniques, are insufficient for obtaining accurate solutions with guaranteed polynomial-time convergence. Instead, soft computing methods offer a viable alternative for identifying the global minimum of the cost function. In this study, several heuristic algorithms are utilized, including Improved Grey Wolf Optimizer (I-GWO) [32,33], particle swarm optimization (PSO) [34], genetic algorithm (GA) [35], and Ant Colony Optimization for continuous domains (ACO) [36].

4. Experiments and Results

APP underwent verification and validation through a finite set of use cases, many of which were inspired by the LEADER project [15]. These use cases included scenarios such as smog distribution in Poland and BC measurements in Svalbard.
Smog poses a significant issue in Poland, particularly during winter months when emissions from hard coal heating systems increase. While previous studies have examined smog concentrations at lower altitudes, the three-dimensional distribution of aerosols in urban and rural environments remains unexplored. To address this, low-altitude flights (1–2 km) are planned to measure vertical and horizontal gradients. These flights will primarily take place over the Central European Drone Demonstrator (CEDD) area, adhering to Poland’s legal regulations. Arctic missions under the LEADER project aim to study the impact of Short-Lived Climate Forcers (SLCFs) on the climate. A significant gap in SLCF data, particularly in the eastern Arctic, has been highlighted by the AMAP assessment [37]. These missions will take place in Svalbard, Norway, with a primary focus on areas around Ny-Ålesund, the Holtedahlfonna and Kongsvegen glaciers, and the eastern parts of Svalbard [15].

4.1. Experimental Setup—Modeling the Fixed-Wing UAV

A reduced-order kinematic guidance model for fixed-wing UAVs, as detailed by Beard and McLain in [38], was employed. This model was adapted based on its MATLAB (2022b) implementation described in [39]. The controlled parameters include airspeed ( v a c ), flight-path angle ( γ c ), and roll angle ( ϕ c ), each regulated via proportional controllers. Additionally, a PD controller is utilized for managing the roll angle ( ϕ ). The adaptation introduces extra constraints influenced by altitude and course angle.
APP generates a sequence of waypoints for the aircraft to follow. Given the stochastic nature of real-world flight conditions, the responsibility for precise waypoint tracking is delegated to the low-level controller, which lies beyond the scope of APP. Nonetheless, simulating this behavior is essential for validating the paths generated by the APP prior to deployment. The waypoint-following algorithm proposed by Park et al. [40] was utilized to control the virtual UAV.

4.2. General Form of a Measurement Mission

The placement of global waypoints along with mission-specific parameters, such as those defining the measurement path, is optimized by GPP. Nevertheless, the resulting path must comply with the UAV’s kinematic limitations. To minimize computational complexity, the GPP focuses solely on optimizing global waypoints, serving as control points that are connected using Dubins airplane paths to generate a smooth and kinematically feasible trajectory. For any given pair of control waypoints, the algorithm calculates all possible Dubins paths and selects the shortest one. Taking into account the above, consider the following example mission scenario:
1.
The UAV initiates its flight and proceeds to the region identified as having the highest pollution levels.
2.
It navigates the specified area following a predefined parametric measurement trajectory.
3.
The aircraft completes the mission by returning to the designated landing site and safely landing.
Takeoff and landing procedures are controlled separately, either manually by a human operator or via a specialized autonomous system, functioning independently from the planning algorithm.
A parametric polygon, which defines the area designated for data collection, can represent the measurement path. This measurement polygon is subsequently transformed into a path using an area coverage algorithm tailored to the UAV’s kinematic limitations. For instance, the maximum coverage algorithm proposed by Torres et al. [41] can be utilized for this purpose.
To cover the area uniformly in all directions, the measurement polygon should be a circle. It results from the assumption that the shape of the polluted area is not known a priori. The circle is approximated by a regular polygon to facilitate computation. Consequently, the optimized variables are ultimately expressed as
p = W S W G N S N G w M ,
where W S and W G represent the vectors of global waypoints leading from the takeoff endpoint to the start of the measurement path, and from the end of the measurement path to the landing initiation point, respectively. The start and goal points denote the locations where control is transferred to or from the path planner.
Maintaining a uniform structure of the optimization vector throughout the process involves introducing variables N S and N G , which determine the number of waypoints utilized in W S and W G . The minimum value is 0, which applies when the start or goal waypoint can be directly connected to the measurement path using a single Dubins path. The maximum number of waypoints is specified by N S and N G . Additionally, the variable w M denotes the geometric center of the measurement polygon. Exact polygon shape is determined by parameters excluded from the GPP optimization process.
The GPP can utilize a predefined preliminary path established by a human expert before the optimization begins. Moreover, the expert provides initial values for the optimization vector p , leveraging their knowledge and experience. The GPP subsequently improves upon this initial template by solving the optimization problem outlined earlier.

4.3. Optimization Criteria

The criteria employed by the GPP are designed to produce numerical values that are inversely proportional to the optimality of the solution. In other words, the further the solution deviates from the optimal one, the higher the criterion value, and, consequently, the cost function value increases. Table 1 explains the criteria used by the GPP. It is important to highlight that only a subset of these criteria is applied based on the selected scenario of the mission. Additionally, the set of criteria can be extended with others, such as considerations for aircraft icing, as discussed by Andrade in [42].

4.3.1. Obstacle Avoidance

Whenever the waypoints are positioned such that the shortest Dubins path D , calculated for a given pair of control waypoints, intersects an obstacle, a penalty is imposed on the optimizer to implement obstacle avoidance. If a path passes below the ground level specified by the terrain map M t or crosses a no-fly zone (NFZ) defined by the regions of interest (ROIs) in the airspace map M a , the GPP considers it infeasible. Consequently, two components comprise the criterion function.
The first component verifies whether any Dubins waypoint w n D along the shortest Dubins airplane path D is located within the terrain, expressed as
c o 1 = n = 1 N D free ( w n D , M t ) , w n D D .
where N D represents the number of Dubins waypoints spaced along D . The spacing density is a configurable parameter within the GPP. The operator free ( · ) returns 1 if w n D does not intersect the terrain model M t , and 0 otherwise. Dubins airplane path D for a forward-moving UAV is a continuous path defined by a finite sequence of 28 possible movements for forward-moving UAV D 3 D defined as
D 3 D = { L S L , R S R , R S L , L S R , R L R , L R L , H L L S L , H L L S R , H R R S L , H R R S R , H R R L R , H L L R L , L S L H L , L S R H R , R S L H L , R S R H R , R L R H R , L R L H L , L R S L , L R S R , L R L R , R L S R , R L R L , R L S L , L S R L , R S R L , L S L R , R S L R }
where L is a counterclockwise (left) turn, R is a clockwise (right) turn, S is a straight line, H L is a counterclockwise (left) helix, and H R is a clockwise (right) helix. Note that (9) contains either 3-segment or 4-segment paths. Dubins airplane paths are described in detail in [43].
The second component verifies whether the Dubins waypoint w n D is inside a no-fly zone (NFZ) region of interest (ROI). As before, this is determined using the free ( · ) operator. In this case, however, free ( · ) evaluates whether w n D collides with the airspace NFZ model M a . The second component of the criterion function is expressed as
c o 2 = n = 1 N D free ( w n D , M a ) , w n D D ,
where M a is the airspace NFZ model. By combining the two aforementioned components, the obstacle avoidance criterion is defined as follows:
c o = s f o ( c o 1 + c o 2 ) = s f o n = 1 N D ( free ( w n D , M t ) + free ( w n D , M a ) ) ,
where s f o is a scaling factor. These two operators, free ( · ) , logically function in the same manner, but their instantiation varies based on the type of the provided model.

4.3.2. Minimal Path Length

The cost function c m computes the total length of the shortest Dubins paths D for each pair of control waypoints, thereby handling the minimization of the path length. The resulting value is then scaled to ensure consistency with other criterion functions. The cost function is defined as
c m = s f m n = 1 N D D n = s f m D , D n D ,
where D n represents the length of the n-th Dubins path segment within the complete Dubins airplane path D , defined as in Equation (9). N D denotes the total number of Dubins waypoints in D , while s f m is a scaling factor.

4.3.3. Wind Influence

Simplified heuristic metrics are used in this study to represent the effects of wind, aiming to minimize computational complexity. These metrics account for the UAV’s heading relative to the wind direction and changes in altitude. The following rules are applied:
  • Crosswind is consistently regarded as unfavorable; thus, the UAV should avoid flying at angles that are directly or almost directly across the wind direction.
  • Headwind proves advantageous during rapid altitude changes, especially when the subsequent waypoint is considerably higher yet located nearby in the horizontal plane.
  • While tailwind is generally advantageous for increasing the UAV’s ground speed, it becomes a drawback during altitude changes.
The vertical difference between the positions of the waypoints w n D and w n + 1 D , situated along a Dubins path D , is denoted as Δ n v and defined as
Δ n v = | z n z n + 1 | , w n D = x n y n z n χ n , w n D D ,
where z n represents the absolute altitude of the waypoint w n D within the inertial reference frame F i . Consequently, Δ n h represents the horizontal separation between consecutive waypoints:
Δ n h = ( x n x n + 1 ) 2 + ( y n y n + 1 ) 2 , w n D = x n y n z n χ n , w n D D .
Here, x n and y n represent the absolute coordinates of waypoint w n D in the inertial reference frame F i , measured along the x and y axes, respectively.
The wind direction χ w n in vehicle reference frame F v and the wind speed v w n are measured at waypoint w n D . The wind direction of 0° aligns with the positive X-axis, 90° with the positive Y-axis, and so forth, using the same reference system as the UAV’s heading.
Let Δ n χ denote the relative angle between the line segment w n D w n + 1 D ¯ and the wind direction χ w n :
Δ n χ = w n D w n + 1 D ¯ χ w n ,
where Δ n χ , w n D w n + 1 D ¯ , and χ w n are expressed in the inertial reference frame F i . A normal (Gaussian) distribution is used to model the cost associated with wind effects:
N ( x , μ , σ ) = 1 σ 2 π e 1 2 x μ σ 2 ,
where μ denotes mean and σ is standard deviation of the Gaussian distribution. For clarity, characteristic wind components are defined individually. Two Gaussian distributions represent crosswind and are centered on either side of the aircraft, specifically at ± π 2 . Consequently, the crosswind model is described as
c w 1 = n N D 1 N Δ n χ , π 2 , π 6 + N Δ n χ , π 2 , π 6 ,
where σ = π 6 was selected empirically, and N D represents the number of waypoints spaced along the Dubins path D . The cost related to crosswind effects remains constant with respect to UAV behavior. Headwind is modeled using a normal distribution N ( · ) centered at the nose of the UAV, corresponding to an angle of 0°. The headwind model is defined as
c w 2 = n N D 1 N Δ n χ , 0 , π 6 π 4 atan 2 Δ n v , Δ n h ,
where Δ n v and Δ n h denote the vertical and horizontal distances, respectively, between waypoints w n D and w n + 1 D . Tailwind, the last component, is modeled as
c w 3 = n N D 1 N Δ n χ , π , π 6 + N Δ n χ , π , π 6 atan 2 Δ n v , Δ n h π 4 .
Ultimately, wind influence is modeled by heuristic rules defined as
c w = s f w ( c w 1 + c w 2 + c w 3 ) ,
where s f w denotes a scaling factor. A similar methodology, involving the summation of multiple Gaussian distributions, was utilized by Socha and Dorigo in their ACO algorithm. However, they applied a weighted sum approach, referred to as a Gaussian kernel [36].

4.3.4. Energy Expenditure

Energy consumption is estimated following a method akin to that proposed by Andrade [42]. The power demand for a propeller-driven UAV is represented as follows:
P r = F d r a g v a = 2 ( m g ) 3 ρ S C D 2 C L 3 .
In this model, m represents the aircraft’s mass, g is the gravitational acceleration, and F d r a g corresponds to the drag force. Coefficients C D and C L refer to the aerodynamic drag and lift, respectively, while ρ indicates air density and S stands for the aircraft’s wing area [42,44]. Alternatively, energy requirements can be estimated using an interpolated lookup table derived from experimental data when available. The experiments conducted in this study rely on the latter method. Consequently, the energy expenditure is expressed through the following criterion function:
c e = s f e P c t r l t m a x + 0 t m a x f z ( t ) , θ ( t ) , v a ( t ) , E d t .
Here, P c t r l represents the constant power required by the controller and auxiliary systems, while f ( · ) serves as an approximation function. Variables z ( t ) , θ ( t ) , and v a ( t ) correspond to altitude above ground level (AGL), pitch angle, and airspeed, respectively. The maximum flight duration is denoted by t m a x , with s f e acting as a scaling parameter. The reference energy data are stored in E , and the estimated flight time is indicated by t. In scenarios where wind effects are neglected and v a remains constant, t m a x is determined by dividing the total path length by v a .

4.3.5. Pollutant Concentration

The last criterion guides the aircraft toward areas with the highest pollution while optimizing the positioning of the measurement path for pollution sampling. Since the precise shape of the polluted region is not known a priori and only becomes apparent after UAV-based measurements, the measurement area’s shape cannot be optimized directly. Instead, it must be provided externally, for instance, by a human expert. Consequently, the task is simplified to determining the optimal placement of the measurement polygon m specified as follows:
m = ( x i , y i , z ) , i = 3 , 4 , , N .
In this context, x i and y i represent the horizontal coordinates of consecutive vertices of the polygon, while z is the common vertical coordinate for all vertices. The geometric centroid of m is denoted by w m . The criterion assigns a cost proportional to the pollutant concentration observed at w m . Mathematically, it can be defined as follows:
c p = s f p pollution ( w m , M m ) ,
where s f p acts as a scaling factor, M m denotes the measurement model, and pollution ( · ) is an operator returning the pollutant concentration value at w m . The sign of s f p must be selected based on the implementation of M m to ensure a positive cost function. For instance, if pollution ( · ) outputs positive values, s f p should also be positive.

4.4. Evaluation Criteria—Path Quality Metrics

A set of path quality metrics were established to quantitatively evaluate the experimental results. These metrics are tailored to address the challenges associated with global path optimization.

4.4.1. Path Length

The length of a path is closely linked to both energy consumption and overall mission duration. In this study, the path length is calculated as the sum of Euclidean distances between consecutive waypoints w of the W vector. This metric is evaluated using a formula analogous to the minimal length criterion (12), defined as follows:
LEN = n = 1 N w 1 w n w n + 1 ¯ , w n , w n + 1 W ,
where N w represents the total number of waypoints in W .

4.4.2. Path Smoothness

Path quality is also assessed based on its smoothness, which has a direct impact on both energy and time efficiency [45]. A smoother trajectory leads to reduced energy consumption and shorter mission durations while also being advantageous for the vehicle’s mechanical integrity [46]. Although smoothness is less critical for UAVs with high maneuverability, such as multicopters, it plays a crucial role for fixed-wing aircraft with more limited maneuvering capabilities. This consideration is particularly important for HALE UAVs given their limited energy reserves. Guill’en Ruiz et al. define the smoothness of a discrete path using the following equation:
SMOO = n = 1 N w 1 min α ( S g n , S g n + 1 ) , β ( S g n , S g n + 1 ) .
In this equation, α ( S g n , S g n + 1 ) and β ( S g n , S g n + 1 ) represent the angles between the n-th path segment S g n and its subsequent segment S g n + 1 . The parameter N w denotes the total number of waypoints considered. Since the study focuses on three-dimensional path planning, the smoothness metric has been adapted for 3D paths. In its 3D formulation, smoothness is ultimately expressed as follows:
SMOO = 1 1 π ( N 2 ) n = 1 N w 2 | m i n ( w n w n + 1 ¯ , w n + 1 w n + 2 ¯ ) | w n , w n + 1 , w n + 2 W ,
where w n denotes n-th waypoint of the waypoint vector W , N w is the number of waypoints in W , and m i n ( w n w n + 1 ¯ , w n + 1 w n + 2 ¯ ) is the smallest angle between the path segments w n w n + 1 ¯ and w n + 1 w n + 2 ¯ , m i n ( · ) π , π . Similar to LEN , the SMOO metric can be applied to any path represented as a one-dimensional array of waypoints. However, for paths with densely spaced waypoints, down-sampling must be performed before calculating SMOO .

4.4.3. Number of Waypoints Along the Path

The metric NPTS denotes the total count of waypoints spaced along a specific path. Under the assumption of a constant sampling resolution, NPTS is determined by both the length and complexity of the path. It is defined as follows:
NPTS = card ( W ) ,
where card ( · ) denotes the cardinality operator, and W refers to the set of waypoints that constitute the path.

4.4.4. Flight Time

The flight time (FT) represents the total duration, measured in seconds, required to reach the final waypoint that concludes the mission. In this study, it corresponds to the point where the human operator takes over control of the UAV for landing. Depending on the context, FT may refer to either the planner’s estimated flight time or the simulated flight time.

4.4.5. Computation Time

Computation time (CT) is defined as the total duration, in seconds, needed to execute a computational task on a system with specific performance capabilities. For instance, CT can represent the time required for path planning or for completing a simulation. It is important to distinguish CT from FT as the former measures the real-world time to compute the simulation, whereas FT corresponds to the simulated time within the virtual environment.

4.4.6. Number of Colliding Waypoints

This metric records occurrences where the planned or simulated path intersects objects classified as obstacles. It quantifies the number of collisions between waypoints generated by the APP and obstacles, following a principle similar to the obstacle avoidance criterion (11) and provided by
NCOL = n = 1 N ( free ( w n , M t ) + free ( w n , M a ) ) , w n W .
Here, w n represents the n-th waypoint out of N total waypoints in the vector W n , which is either generated by the APP or computed during flight simulation. The operator free ( · ) is defined as in Equations (8) and (10) depending on whether the terrain model M t or the airspace model M a is being evaluated.

4.4.7. Number of Cost Function Evaluations

Various optimization algorithms, each with distinct computational requirements, are applied by GPP. To compare their performance, CFEs measures the total number of cost function evaluations performed within a single optimization run. Its purpose is to compare algorithm performance.

4.4.8. Path Cost

The quality of the generated paths can be assessed by comparing their COST , defined as the numerical cost provided by the cost function for the best solution found by each algorithm.

4.4.9. Estimated Energy Expenditure

The EEE metric represents the total estimated energy consumed by the aircraft while traversing the entire path. It is calculated using the same equation as the energy expenditure criterion (22), with the scaling factor s f e = 1 . For simulation data, v a may be substituted with v g , which accounts for wind effects. It results in a more accurate energy estimation, so the metric formula is
EEE = t P c t r l + f ( z , θ , v g , E ) .

4.5. Results of Analysis of the Selected Optimization Methods

The initial tests examine the efficiency of several single-objective optimization algorithm variants utilized for global path planning. This task involves tackling the optimization problem (5) within a highly challenging environment.
Whenever feasible, the algorithms were applied with their default configurations as outlined in the relevant literature: [32,33] for I-GWO, [47] for PSO, [16,36] for ACO, and [48] for GA. Certain settings required adjustments. The parameters were determined empirically through trial and error on a test map, refining them until the algorithm reliably converged to an optimal solution. The study utilized the MATLAB implementation of I-GWO by Mirjalili [33]. A summary of the final algorithm settings is provided in Table 2. Values that deviate from their default settings are highlighted in bold, while unspecified values remain at their default configurations.
Following the calibration of each algorithm, a comparative study was carried out to assess their performance. The evaluation involved 10 test cases, with each case being repeated 5 times using various random seeds. The analysis consisted of 200 test cases in total. All test cases utilized the same airspace, terrain, and wind maps to ensure consistency. The initial and target waypoints, along with the positioning of the pollution source, were manually set and differed across the cases. The cost associated with pollution increased in a linear fashion, starting from 0 at the location of maximum pollution. All criteria outlined in Table 1 were active, each assigned an equal weight of 0.2. The intensity of each criterion was empirically adjusted through their scaling factors s f to yield a cost that aligned with intuitive expectations.
The initial run and the first test case results are illustrated in Figure 3 and summarized in Table 3. Figure 3 displays four global paths as distinct colored lines, with the starting point marked by a red tetrahedron and the goal by a green one. Wind conditions are depicted through a colored vector field, while NFZs are shown as translucent red prisms. A blue sphere highlights the area of maximum pollution concentration. The zigzag measurement path is slightly shifted to the south of the pollution peak, which is a proper behavior resulting from the safety margin. The algorithm tries to place the measurement path as close to the pollution center as possible while respecting the margin applied near obstacles and the map edges.
In this example, no collisions take place, so all paths are valid. The generated measurement paths are situated near the area of maximum pollution. However, as highlighted in Table 3, the algorithms’ scores vary significantly. The path with the best COST was produced by ACO. This is confirmed by the LEN , NPTS , and EEE metrics, which classify it as the shortest and most energy-efficient path. Notably, ACO also achieved the lowest CT , even though I-GWO and PSO had considerably fewer CFEs . ACO showed quicker convergence than the other algorithms, producing a noticeably short path. As a result, the subsequent cost function evaluations resulted in significant CT savings, even with an increased number of CFEs .
It is important to note that this experiment does not include a simulation phase. As a result, EEE is calculated under the assumption of zero wind speed, similar to the energy expenditure criterion ( v g = v a ). To obtain more accurate results, EEE should be computed using simulation data.
Table 4 presents fundamental statistical summaries of the metrics calculated for the first scenario across all algorithm runs. Figure 4 offers a concise visual overview of the path variability observed in each algorithm across consecutive runs. Please note that, unlike Figure 3, the colored lines represent different runs of the same algorithm rather than different algorithms.
The conclusions drawn from the first run (Table 4) generally apply to subsequent runs of the algorithms as well. Paths produced by ACO consistently exhibit exceptional quality across metrics like LEN , NPTS , SMOO , and EEE . ACO is outperformed by I-GWO and PSO only in terms of CFEs . However, it maintains the shortest CT , as previously discussed. Furthermore, the algorithm yields the most consistent results, showing the lowest standard deviation across several metrics, including COST , NPTS , LEN , and EEE .
I-GWO achieves the lowest CFEs , but it produces paths with the highest COST and takes the longest CT to compute them. PSO and the GA produce similar results, while PSO is more efficient (lower CT and CFEs ) and the GA demonstrates greater reliability (lower standard deviations across most metrics).
The 1st test case is thoroughly explained as a representative example. Analogous experiments were performed for the other test cases in order to evaluate the algorithms’ performance. The summarized results can be found in Table 5.
Interestingly, when examining the medians across all test cases, ACO continues to lead. Despite its strong performance, ACO exhibits the highest variability, with the largest standard deviations observed in CT , COST , CFEs , and SMOO . Nevertheless, 75% of the generated paths remain effective and consistent. In terms of repeatability, the GA excels, recording the lowest standard deviation in 4 out of 8 metrics, most notably COST and CFEs . However, its performance falters in other areas, ranking second-to-last in CT , LEN , and EEE , with only I-GWO performing worse in these categories.
Selecting the optimal algorithm from the metrics provided in Table 5 requires addressing a multi-criteria optimization problem. To tackle this, a point-based optimization method was applied. The median values from Table 5 were evaluated by assigning weighted scores based on their relevance to GPP. The metric with the lowest importance was assigned a weight of 1, followed by progressively higher weights for increasingly significant metrics. The NCOL metric was omitted from the evaluation as no collisions were observed during the experiment. Additionally, EEE showed a strong correlation with both LEN and NPTS (0.990 for each). Consequently, LEN and NPTS were excluded from the optimization process. Since NPTS is calculated by sampling the Dubins path at a constant step size, its correlation with LEN is 1, making these two metrics effectively identical in the information they provide. However, they were retained in the comparison tables to improve clarity and to emphasize both the actual path length and its associated complexity.
COST is the primary metric due to its strong relationship with several critical mission parameters. Following this, EEE and SMOO were prioritized. EEE reflects the impact of minor altitude changes, while SMOO captures the complexity of horizontal maneuvers. After these, computational performance metrics— CT and CFEs —were evaluated. These were ranked lowest in priority as the GPP functions as a high-level planner without stringent timing constraints.
To account for the variability in the results, it was decided to include standard deviations in the optimization process. However, since GPP outputs are initially validated through simulation and subsequently reviewed by a human operator, the optimization favored median values instead of standard deviations. The metric importance hierarchy remained unchanged, with weights assigned to standard deviations only after those for the medians had been determined.
Once the importance hierarchy of the metrics was determined, each algorithm was evaluated by assigning a score to its metrics based on a point system, structured as follows:
  • 3 points are granted for the best mean value of a selected metric, so, depending on the metric, the lowest (LEN, for example) or the highest (SMOO, for example) mean value for each algorithm.
  • the 2nd receives 2 points.
  • the 3rd receives 1 point.
  • the last (worst) result receives 0 points.
  • Next, the final quantitative evaluation was achieved by calculating the weighted sum of the metric scores, combining their assigned weights with their respective grades, i.e.:
    G f = n = 1 N ω n G n
    where G f represents the overall score in points, ω n corresponds to the weight assigned to the n-th metric, and G n denotes the score of the n-th metric. The total number of criteria (metrics) is indicated by N. The evaluation results are detailed in Table 6. Based on the specified criteria, ACO emerges as the most effective algorithm for GPP, with PSO ranking as the second one. The GA achieves the highest scores concerning repeatability, making it the most suitable choice for fully autonomous planning scenarios.

4.6. Results of Pollution Sampling with Adaptive Path Planning

The last step of the verification study focused on assessing the performance of the integrated APP. The GPP and LPP were both assessed in two combined missions designed to simulate real-world scenarios where the APP functions as a path planner for a meteorological UAV.
In the early stages of the APP research, it became evident that the heuristic criterion of wind influence (see Section 4.3.3) had a negligible impact on the quality of the generated paths. At the same time, the energy expenditure criterion (refer to Section 4.3.4), which completely disregarded wind effects, showed promise for enhancement through the integration of wind data. Consequently, the two criteria were merged to leverage their strengths.
The updated EEE relies on pre-computed energy data as outlined in Equation (22). Instead of relying on v a , this method estimates flight time using v g , calculated via the wind triangle and incorporating wind velocity data from the wind map. Despite this improvement, the approach remains heuristic. Wind does not alter the direction of v g ; its effect is limited to modifying the magnitude of v g , either accelerating or decelerating the UAV, which in turn impacts energy consumption. To avoid infinite energy predictions when v g approaches zero, the value of v g is constrained to a minimum positive number.

4.6.1. Smog Profiling over Żywiec

The complex scenario focused on smog monitoring via a zigzag-shaped flight over Żywiec city in Poland. Its severe air quality issues, mountainous landscape, and proximity to an airport present a unique and challenging environment, making it an ideal candidate for testing the APP in planning a low-emission smog profiling mission.
The map in Figure 5 illustrates the mission plan. The satellite imagery used is sourced from Google Earth. The mission begins and concludes at the nearby Żar Airport (ICAO: EPZR). Situated on the slopes of Mount Żar in the Little Beskids of southern Poland, the airport lies just to the north of the city. A no-fly zone (NFZ) is designated above the city to protect urban infrastructure. The UAV’s task is to navigate to the region with the highest anticipated pollution levels and then perform a zigzag-shaped flight within a designated measurement area. During the return flight, an unexpected error occurs, resulting in the loss of communication with the Ground Control Station (GCS) and the current route. Consequently, the UAV must locally calculate an alternative route back to the airport. A comprehensive overview of this mission scenario is provided in Table 7.
The mission is deemed successful if it fulfills all success criteria outlined in Table 7. The criterion for the maximum flight time is calculated as
FT s m v a n = 1 N 1 ( w n x w n + 1 x ) 2 + ( w n y w n + 1 y ) 2 + 1 sin ( γ n ) ( w n z w n + 1 z ) γ n = γ m i n if w n z w n + 1 z γ m a x otherwise ,
where w s and w g represent the start and goal waypoint positions, respectively, while v a denotes a constant airspeed. The variable s m is a safety multiplier depending on scenario, set empirically. Here, it starts at a base value of 2.0 to account for wind. For each measurement site encountered during the mission, s m increases by 0.5, resulting in s m = 2.5 for this case. The term FT refers to the total simulated flight duration—from the start point to the final destination. Parameters γ m i n and γ m a x represent the lowest and highest inertial-referenced flight-path angles, respectively.
The maximum allowable CT is calculated by dividing the safety margin by the airspeed, rounding to two decimal places. Thus, using values from Table 7, we have max ( CT ) smaller than 4.55 s. Here, max ( CT ) refers to the computation time of the longest individual calculation within a given test case.
To facilitate comparison between the paths planned by the APP with path designed by a human expert (reference path), the scenario outlined in Table 7 was modified by eliminating dynamic re-planning. As a result, the simplified scenario includes only steps 1 through 4. Figure 6 compares two paths: the manually created reference path (top) and the GPP-generated path with the longest FT (bottom). The thin yellow line indicates the theoretical planned route, while the thick red line shows the actual simulated trajectory. Start and goal locations are marked with red and green tetrahedrons, respectively. The area of highest predicted pollutant concentration is highlighted by a blue sphere, while a red prism represents the obstacle volume above Żywiec.
The experiment was conducted 30 times, each with a unique seed for the random number generator. The outcomes are presented in Table 8. Metrics such as FT, LEN, SMOO, EEE, and NCOL were derived from the simulation data, while CT, COST, and CFEs were obtained from the GPP output. Given the low simulation time step and high waypoint density, SMOO was computed by sampling every 500th waypoint. The final row (Ref) provides the metrics for the reference path.
Out of the 30 paths generated, 25 meet the success criteria, achieving a success rate of 83.33%. Every path had NCOL > 0 . Paths 4, 5, 10, 22, and 24 breached the FT limit, with the longest recorded FT being 3236.482 s for Path 24. This extended duration was due to an unnecessary control waypoint, which led to a helical ascent (as illustrated in Figure 6). The CT limit was not assessed as the LPP was not utilized in this scenario.
Path 24 is both the longest (LEN = 71,025 m) and the most energy-demanding (EEE = 93.491 Wh). In contrast, Path 15 stands out as the shortest and most efficient, with an FT of 2135.013 s, a length of 46,868 m, and an energy expenditure of just EEE = 61.633 Wh. Among all paths, Path 25 is the smoothest, boasting an SMOO value of 0.887, while Path 4 is the roughest, with the lowest smoothness score of 0.801.
Compared to the human expert’s reference path, 19 out of 30 paths (63.33%) show improvements in FT , EEE , and LEN . Furthermore, based on simulation data, 28 paths are smoother than the reference path. The median values for the GPP-generated paths (LEN = 49,005 m, FT = 2233.620 s, EEE = 64.467 Wh, and SMOO = 0.872 ) also outperform the respective metrics of the reference path. Manually designed paths with a low number of waypoints present significant challenges for the simulated controller to follow accurately. This limitation results in oscillations, especially along the measurement segment of the path, as highlighted in the top right section of Figure 6.
In the subsequent experiment, stages 5 to 7 from Table 7 were included, with 30 independent runs conducted as before. Table 9 presents the results. The CT column uses a plus notation, where each term represents a different segment of the path. For example, the entry 32.446 + 0.171 in the first row indicates that CT for the first segment is 32.446 s, while for the second segment it is 0.171 s. This notation can be applied to any number of segments, with the first term here indicating the GPP-generated path and the second term referring to the path generated by LPP.
Paths 14 and 21 fail to meet the FT success criterion, with durations of 3789.433 s and 2995.963 s, respectively, making them the longest and least energy-efficient paths. Interestingly, Path 4, while being the shortest and most energy-efficient, has the highest COST = 3233 . This is due to the energy criterion not fully accounting for wind effects, leading to a difference between the optimized EEE and the simulated EEE . This indicates potential for further refinement of the energy criterion to better model wind impact.
Path 28 has the highest SMOO value, while Path 1 is the least smooth. As expected, SMOO is highly negatively correlated with EEE (−0.705), indicating that smoother paths generally consume less energy. FT shows the strongest correlation with EEE (0.999), reflecting a very close positive relationship. The shortest local CT of 0.061 s occurs in the 20th path, while the longest local computation time, 1.030 s, is noted in the 8th path. For global paths, Path 25 has the shortest CT at 17.181 s, while the longest is observed in Path 2. Consequently, no path exceeds the CT threshold. Additionally, all paths remain free of collisions. In total, 28 out of 30 paths fulfill the success criteria, resulting in a 93.33% success rate for this scenario.

4.6.2. Black Carbon Measurement over Kongsvegen

The second complex use case focuses on assessing black carbon (BC) concentrations over the Kongsvegen glacier in Svalbard, with two mission scenarios evaluated. In the first scenario, the GPP is employed to design a single measurement mission without any re-planning, providing a basis for comparison with a manually created reference path designed by a human expert. The second variant builds on this by introducing a dynamic measurement mission, where re-planning is performed as needed using both the GPP and LPP to respond to changes during the mission.
Figure 7 shows the mission scenario, using satellite imagery from https://www.bing.com/maps/ (accessed on 11 November 2024). The UAV takes off and lands at Ny-Ålesund Airport (ICAO: ENAS). Its mission is to reach the area over the glacier with the highest expected pollution concentration and then follow a zigzag path within a specified measurement polygon. Having completed initial measurements, the GCS personnel decide to perform measurements in a different location. While the UAV remains airborne, the mission plan is updated accordingly. After finishing the second measurement, the UAV begins its flight back to the airport. Unexpectedly, communication with the GCS is lost, leaving the UAV without access to its planned route. Acting autonomously, it recalculates a new path and successfully completes its return to the airport without any additional problems.
Table 10 summarizes the scenario details. The success criteria were calculated in the same manner as before, with estimated FT determined using Equation (32). In the simplified mission variant, s m was set to 2.5, while, for the complete mission, it was raised to 3.0 to account for the additional measurement area. To account for the stronger wind conditions in this scenario, the horizontal safety margin was expanded to 500 m.
As in the previous scenario, a simple static case was established to facilitate comparison with a human-designed path before attempting the full mission as outlined in Table 10. This reduced version included only steps 1, 2, 3, and 7, focusing solely on executing the initial measurement plan without any additional complications. Figure 8 illustrates the comparison: the top image presents the human-created reference path, while the bottom image displays the best (lowest COST ) GPP-generated path. Here, the thin yellow line indicates the planned (theoretical) path, and the thick red line represents the actual simulated path.
The manually designed path consists of only a few main waypoints, with the exact path between them managed by the simulated onboard low-level controller. As a result, the reference path is not verified for feasibility. In contrast, the path produced by the GPP includes densely spaced waypoints to follow the optimized path’s shape closely and effectively navigate around static obstacles.
Table 11 provides a summary of detailed metrics. All paths met the success criteria, although each generated path is longer than the reference path. Notably, paths 7, 11, 26, and 27 show EEE increase of over 10%, while Path 25 (compared to the reference path) reduces energy consumption by roughly 5%. CT varies from 19.359 s (Path 20) to 70.899 s (Path 5), with a median of 28.119 s. FT closely tracks EEE (with a correlation coefficient of 0.944), reaching a maximum value of 20,360.692 s for Path 26.
No generated path resulted in any collisions (NCOL = 0). In contrast, the simulated reference-based path failed to reach the global endpoint, ultimately resulting in a crash (as shown in the top left close-up of Figure 8). However, in a real-world situation, a human operator would likely assume control of the UAV once it came within range, thereby avoiding the crash. Additionally, during helical ascent and descent near the map’s edge, the simulated aircraft was blown off the map due to wind.
The GPP-generated paths perform similarly to the human-designed reference path. Although these paths are, on average, 12.06% longer and 6.45% less energy-efficient, GPP’s automatic generation of densely sampled waypoints results in paths that are more predictable and feasible.
To include dynamic re-planning for both global and local paths, the experiment was extended as outlined in Table 10. Following the approach of the simplified scenario, 30 independent runs were performed, each with a unique random seed. Table 12 presents the results of the complete scenario.
Paths 19, 25, 27, and 29 fail to meet the FT success criterion. Among them, Path 19 is the longest and most energy-demanding, with LEN = 443,148 m, EEE = 1042 Wh, and FT = 36,065 s. All paths satisfy the other criteria, including CT and NCOL , resulting in an overall success rate of 86.67% for this experiment. Path 23 stands out as the shortest and most energy-efficient, with LEN = 304,098 m, EEE = 601 Wh, and FT = 20,729 s. It is also the smoothest (SMOO = 0.836).

4.6.3. Final Modifications and Results

Many APP components, especially the environment model and GPP, have been modified significantly during the study. A working but not final implementation is described in detail in [30]. However, several changes have been introduced during the final stages of the study.
In the final version of the environment map, pollution modeling was changed from estimated intensity dispersion map to a set of predefined parametric measurement maneuvers. Now, an expert chooses the placement, type, and parameters of the measurement maneuvers to perform, and the GPP generates the optimized path to reach them and fly back.
Additionally, the airspace map was changed to include enforcer zones, which act opposite to obstacles. All waypoints of the path must be placed inside the enforcer zones for the path to be feasible.
The final version of the GPP computes path segments between multiple measurement sites, i.e., from the end of one measurement path to the beginning of the next one. In the previous release, as in [30], the GPP generated only two segments: (1) from the start waypoint to the start of the measurement path and (2) from the end of the measurement path to the end waypoint.
Previous implementations of the GPP used densely sampled Dubins airplane paths. This is ineffective in the case of a real non-deterministic environment, especially in the presence of strong variable wind. That is because the controller tries to adhere to the theoretical path as closely as possible. Contrary to that, in some cases, it is better to use a more reactive approach. Reducing sampling density provides more room for the controller to adjust. Thus, it reduces the number of small-scale maneuvers completed against wind. This issue was mentioned in [30]. Therefore, the newest implementation of the GPP favors predefined maneuvers available in ArduPilot to simplify the final path. Path density is also adjusted to the maneuver type, so straight lines are defined only by the farthest waypoints, while curve-like maneuvers have several waypoints.
Moreover, the GPP has been integrated with ArduPilot Mission Planner [50], which acts as a human–GPP and human–UAV interface. It enables conveniently planning the initial mission plan and to transfer it to GPP, and then to verify the optimized plan and send it to the UAV.
The first integration test considered simulated pollution profiling over Gliwice Airport (Poland). The UAV must fly from starting point over the airport to the point of the highest predicted pollutant concentration located nearby, perform horizontal zigzag profiling over the area, and fly back to the airport. This is the basic scenario, which will be used for testing the real UAV. In this scenario, wind is uniform on the horizontal plane and vertically defined using manually acquired data from free wind servers. Figure 9 depicts the path optimized by the GPP and loaded into Mission Planner. Blue markers and thin orange lines mark the map boundaries. Green markers are global waypoints, and thick yellow lines with arrows represent the global path returned by GPP.
The path verified in simulation was sent to a real small fixed-wing UAV and validated in real-life operating environment. The real path and flight altitude are presented in Figure 10.
The final integration test considered a similar scenario of simulated pollution profiling over Gliwice Airport. The measurement strategy, however, is defined differently, using new parametric maneuver-based convention discussed above. The initial mission configuration in Mission Planner is presented in Figure 11.
Now, map boundary is defined by a more complex polygon. Additionally, the map includes obstacles (red semi-transparent polygons). Red markers with numbers indicate measurement maneuvers. The type and parameters of each maneuver are defined via point metadata. For example, point 18 indicates ascending vertical helix profiling, while points 15, 16, and 17 are the next measurement waypoints that comprise a point-to-point horizontal measurement path.
The final optimized flight path provided by the GPP is shown in Figure 12. Due to Mission Planner’s inability to display a relatively complex 3D path, only the MATLAB results are presented. Thin yellow dots comprise the path planned by GPP. Red and green tetrahedrons mark the start and end waypoints.

5. Discussion

The GPP underwent comprehensive testing, beginning with an evaluation of the effects of the individual optimization criteria, followed by a performance comparison across various optimization algorithms. As a result, the criteria successfully adjusted the generated path according to the definitions outlined in Section 4.3.
The energy estimation criterion considers the impact of wind speed on flight time indirectly but does not account for the path’s shape. Consequently, this criterion loses reliability when the wind speed approaches the UAV’s airspeed.
The minimal path length and energy expenditure criteria yield similar results, so using both together is unnecessary. However, each has distinct advantages: the energy-based criterion is more precise and is preferable when computation time is not a constraint, while the path length criterion is a better choice when quick calculations are required.
The precision of the current energy expenditure model is somewhat questionable. While it considers factors like altitude, airspeed, and angle of attack in calculating propeller power, it neglects the effects of other maneuvers, such as turns. This limitation is especially evident during yawing, caused by thrust differences between the twin propellers in a TS configuration. Adopting a more accurate model could substantially alter the GPP’s results; for example, it might prioritize ascending on long, zigzag paths over helices to reduce the energy demands associated with frequent turning.
Disabling the criterion of pollution intensity enables the APP to be used for planning energy-efficient point-to-point paths, making the algorithm versatile for applications outside its main purpose.
The analysis of the optimization algorithms revealed ACO and PSO as strong candidates. ACO excels in path quality, while PSO achieves high marks for both median values and standard deviations. The ACO-based GPP generates paths similar to those created by a human expert. In the first use case, many of the GPP-produced paths were marginally shorter, smoother, and more energy-efficient. Conversely, in the second case, the results were generally acceptable but slightly fell short of the quality of the human-designed path. Interestingly, when the focus of optimization shifts to standard deviations (when they are assigned greater importance than medians), the GA becomes the leading choice. The GA demonstrates greater robustness and produces more stable paths across consecutive runs compared to the other algorithms. The choice regarding the optimal algorithm depends on the specific objective at hand, enabling any of these options to be selected based on the desired outcome. In this research, the GPP is primarily designed to assist the human operator rather than to fully replace them. Paths are validated in simulations and require manual approval before being sent to the UAV. As a result, discarding a small fraction of suboptimal paths is acceptable and is justified by the improvement in path quality. Therefore, ACO is the preferred algorithm for the GPP as a mission planning tool. However, if the GPP operates autonomously, the GA is the preferred option due to its robustness. PSO, with its versatility, also offers potential for future exploration. In contrast, I-GWO was generally outperformed by the other algorithms across most criteria.
Dubins airplane paths remain optimal when wind effects are minimal. However, if the wind speed is near the UAV’s airspeed, causing significant path distortion, a wind-adjusted model becomes essential. In windy conditions, the primary cause of suboptimality in APP-generated paths is the divergence between the actual flight path and the expected theoretical path anticipated by the controller.
By using two-stage path planning and different algorithms for local and global planning, the APP can be fine-tuned to focus on different tasks. It could compute a globally optimal solution, which requires more time, or quickly find a feasible but suboptimal local path. Computing local paths separately also addresses the issue of mostly unpredictable wind gusts, which can invalidate a path that is too strict.
The APP produces collision-free paths that are optimized to reduce the UAV’s energy usage, achieving quality comparable to human-designed paths. It shows optimal performance for shorter paths with minimal altitude changes and calm wind. However, as the wind speed nears the UAV’s flight speed and the path length grows, the paths generated by the APP may be less effective than those crafted by human planners. This is due to discrepancies in path shape between optimization and simulation, caused by a simplified model of wind’s impact on energy usage. In the optimization phase, wind impacts ground speed v g but does not adjust the UAV’s direction, leaving the path shape unaffected. Adopting wind-enabled Dubins paths, as explored in Mittal et al. [51], could address this issue. Therefore, for longer paths affected by strong winds and large altitude variations, the results are satisfactory, although they do not achieve the quality of those paths designed by humans yet.
The LPP rapidly computes new kinematically feasible and obstacle-free local paths, which are calculated dynamically and adapt to a changing environment. Nevertheless, due to the random nature of RRT algorithms, they lack reproducibility and are rarely energy-optimal. By increasing the number of iterations, RRT* can approach the optimal solution but at the cost of significantly increased computation time.
It should be noted that the software evolved during the research, so different tests incorporated varying releases of the APP. For example, the comparison tests used the first release of the APP described in [30], while the HIL tests incorporated its updated version. The final integration experiments shown in Figure 11 used the latest APP.
While the research focused on Model-in-the-Loop verification, it also included some Hardware-in-the-Loop validation on a small fixed-wing UAV. The next steps will include extending the work to Software-in-the-Loop and Processor-in-the-Loop verifications. Future research will also consider several compound Hardware-in-the-Loop validation tests once the final HALE UAV’s physical model is completed.
The APP will be further developed to address the Zermelo problem (i.e., incorporating wind) instead of using Dubins paths. To achieve this, a model incorporating wind effects will be implemented. The 2D model by Mittal et al. [51], for example, could be used as a base and subsequently extended to 3D.
Further enhancing the wind model to include vertical air currents would enable the APP to incorporate more advanced techniques of energy-efficient flight, like soaring [52] and pursuing warm air masses.
For a more reliable assessment of the APP’s performance, it would be beneficial to expand the reference set to include a broader range of mission scenarios and feedback from multiple human experts. This will be a focus of future research.
This research does not yet include a multi-objective optimization approach. Future work will explore this by comparing the single-objective method with alternative multi-objective optimization methods, such as a multi-objective GA. Moreover, this study lacks a comprehensive comparison to other similar solutions, which will also be addressed in subsequent publications.

6. Conclusions

This research focused on adaptive path planning for UAV-based pollution sampling in a restricted environment, inspired by the LEADER project. The UAV model autonomously traversed virtual regions with potential pollution, measuring the pollutant intensity and distribution. This problem served as the basis for establishing the model-based Adaptive Path Planner (APP), which includes both a Global Path Planner (GPP) and a Local Path Planner (LPP).
Using a series of Model-in-the-Loop simulations, the planner was optimized, calibrated, and validated. The verification study showcased key strengths, such as adaptability, while also identifying certain limitations, including high result variability, particularly in the LPP component. An updated version of the APP was also successfully deployed on a real small fixed-wing UAV and validated via a Hardware-in-the-Loop test.
Separating the APP into two distinct algorithms enabled precise tuning of each to meet its specific role. The GPP is responsible for planning an optimized global path, while the LPP quickly generates a feasible “good enough” path when needed. This fallback path does not need to be energy-optimal, serving instead as a practical solution within time constraints.
The APP, including both the GPP and LPP, was successfully validated across two real-world-inspired measurement mission scenarios. The APP algorithms demonstrated success rates varying between 83.33% and 100%, depending on the scenario, generally delivering near-optimal solutions. While some paths were suboptimal, this is not critical since the APP is intended as a guidance tool for human operators for mission planning. The APP system generates energy-efficient, collision-free paths for UAVs, rivaling human-created paths in quality. It excels in scenarios involving short distances, low altitude changes, and minimal wind interference. However, its performance diminishes as wind speeds approach the UAV’s velocity or when path complexity and length increase, occasionally failing to match the efficiency of human planning. Hence, to deploy the APP in a fully autonomous setting, further algorithm enhancements, as outlined in the Section 5, would be necessary.

Author Contributions

Conceptualization, M.K., P.P., and W.P.; methodology, M.K. and P.P.; software, M.K.; validation, M.K.; formal analysis, M.K. and P.P.; investigation, M.K.; resources, P.P. and W.P.; data curation, M.K.; writing—original draft preparation, M.K.; writing—review and editing, P.P. and W.P.; visualization, M.K.; supervision, P.P. and W.P.; project administration, P.P.; funding acquisition, P.P. All authors have read and agreed to the published version of the manuscript.

Funding

The research presented in the paper was conducted and funded by the project NOR/POLNOR/LEPolUAV/0066/2019-00. Most of the research was realized as part of the first author’s PhD thesis within “Simulations in Engineering” (SymIn) project (POWR.03.05.00-00.z098/17-00). This publication was funded by statutory funds of the Faculty of Mechanical Engineering, Silesian University of Technology.

Institutional Review Board Statement

Not applicable.

Informed Consent Statement

Not applicable.

Data Availability Statement

The original contributions presented in this study are included in the article. Further inquiries can be directed to the corresponding author.

Acknowledgments

Wind forecast data were provided courtesy of Meteomatics AG.

Conflicts of Interest

The authors declare no conflicts of interest.

References

  1. Dhulkefl, E.J.; Durdu, A.; Terzioğlu, H. Dijkstra algorithm using UAV path planning. Konya J. Eng. Sci. 2020, 8, 92–105. [Google Scholar] [CrossRef]
  2. Yang, L.; Qi, J.; Jizhong, X.; Yong, X. A literature review of UAV 3D path planning. In Proceedings of the 11th World Congress on Intelligent Control and Automation, Shenyang, China, 29 June–4 July 2014; pp. 2376–2381. [Google Scholar]
  3. Pehlivanoglu, Y.V.; Baysal, O.; Hacioglu, A. Path planning for autonomous UAV via vibrational genetic algorithm. Aircr. Eng. Aerosp. Technol. 2007, 79, 352–359. [Google Scholar] [CrossRef]
  4. Cifaldi, C.; Mascarello, L.N.; Quagliotti, F. Regulations: The European Way. In Handbook of Unmanned Aerial Vehicles; Valavanis, K.P., Vachtsevanos, G.J., Eds.; Springer International Publishing: Cham, Switzerland, 2018; pp. 1–29. [Google Scholar]
  5. Zhao, Y.; Zheng, Z.; Liu, Y. Survey on computational-intelligence-based UAV path planning. Knowl.-Based Syst. 2018, 158, 54–64. [Google Scholar] [CrossRef]
  6. Schøler, F.; la Cour-Harbo, A.; Bisgaard, M. Generating Configuration Spaces and Visibility Graphs from a Geometric Workspace for UAV Path Planning. In Proceedings of the AIAA Guidance, Navigation, and Control Conference, Portland, OR, USA, 8–11 August 2011; pp. 8–11. [Google Scholar]
  7. Garcia, M.; Viguria, A.; Ollero, A. Dynamic Graph-Search Algorithm for Global Path Planning in Presence of Hazardous Weather. J. Intell. Robot. Syst. 2013, 69, 285–295. [Google Scholar] [CrossRef]
  8. Duan, H.; Yu, Y.; Zhang, X.; Shao, S. Three-dimension path planning for UCAV using hybrid meta-heuristic ACO-DE algorithm. Simul. Model. Pract. Theory 2010, 18, 1104–1115. [Google Scholar] [CrossRef]
  9. Ling, X.; Hao, Y. Effective 3-D Path Planning for UAV in Presence of Threat Netting. In Proceedings of the 2015 Fifth International Conference on Communication Systems and Network Technologies, Gwalior, India, 4–6 April 2015; pp. 1298–1302. [Google Scholar]
  10. Anderson, R.P.; Milutinović, D. A Stochastic Approach to Dubins Vehicle Tracking Problems. IEEE Trans. Autom. Control 2014, 59, 2801–2806. [Google Scholar] [CrossRef]
  11. Rahmani, A.; Ding, X.C.; Egerstedt, M. Optimal Motion Primitives for Multi-UAV Convoy Protection. In Proceedings of the 2010 IEEE International Conference on Robotics and Automation, Anchorage, AK, USA, 3–7 May 2010; pp. 4469–4474. [Google Scholar]
  12. Meng, J.; Kay, S.; Li, A.; Pawar, V.M. UAV Path Planning System Based on 3D Informed RRT* for Dynamic Obstacle Avoidance. In Proceedings of the 2018 IEEE International Conference on Robotics and Biomimetics (ROBIO), Kuala Lumpur, Malaysia, 12–15 December 2018; pp. 1653–1658. [Google Scholar]
  13. Páez, C.R. Simulations of High-Altitude Long-Endurance Platforms in Global System Identification; Technical Report; German Aerospace Center (DLR), Robotics and Mechatronics Center: Köln, Germany, 2017; p. 6. [Google Scholar]
  14. Tørseth, K.; Andrews, E.; Asmi, E.; Eleftheriadis, K.; Fiebig, M.; Herber, A.; Huang, L.; Kylling, A.; Lupi, A.; Massling, A.; et al. Review of Observation Capacities and Data Availability for Black Carbon in the Arctic Region: EU Action on Black Carbon in the Arctic—Technical Report 1; Arctic Monitoring and Assessment Programme: Tromsø, Norway, 2019; pp. i-iv + 1-35. [Google Scholar]
  15. Norwegian Research Centre (NORCE). Optimal Design of a UAV Based Atmospheric Pollution Profiling System; Norwegian Research Centre: Bergen, Norway, 2020. [Google Scholar]
  16. Gilardoni, S.; Lupi, A.; Mazzola, M.; Cappelletti, D.M.; Moroni, B.; Ferrero, L.; Markuszewski, P.; Rozwadowska, A.; Krejci, R.; Zieger, P.; et al. Atmospheric Black Carbon in Svalbard (ABC Svalbard); SESS Report; SIOS: Longyearbyen, Svalbard, 2019; pp. 200–201. [Google Scholar]
  17. Skarka, W.; Rodak, B. Aerodynamic Optimization of a UAV. Procedia Struct. Integr. 2024, 54, 498–505. [Google Scholar] [CrossRef]
  18. Mateja, K.; Skarka, W.; Peciak, M.; Niestrój, R.; Gude, M. Energy Autonomy Simulation Model of Solar Powered UAV. Energies 2023, 16, 479. [Google Scholar] [CrossRef]
  19. Skarka, W.; Mateja, K. Long Endurance and Continuous Flight UAVs—Model-Based Design Approach. In Proceedings of the 2nd International Conference on Unmanned Vehicle Systems (UVS), IEEE, Muscat, Oman, 12–14 February 2024. [Google Scholar] [CrossRef]
  20. Skarka, W.; Jałowiecki, A. Automation of a Thin-Layer Load-Bearing Structure Design on the Example of High Altitude Long Endurance Unmanned Aerial Vehicle (HALE UAV). Appl. Sci. 2021, 11, 2645. [Google Scholar] [CrossRef]
  21. Five Things We Learned from the World’s Biggest Air Pollution Database. Available online: https://unearthed.greenpeace.org/2018/05/02/air-pollution-cities-worst-global-data-world-health-organisation/ (accessed on 11 November 2024).
  22. He, Y.; Hou, T.; Wang, M. A New Method for Unmanned Aerial Vehicle Path Planning in Complex Environments. Sci. Rep. 2024, 14, 9257. [Google Scholar] [CrossRef]
  23. Ghambari, S.; Golabi, M.; Jourdan, L.; Lepagnot, J.; Idoumghar, L. UAV Path Planning Techniques: A Survey. RAIRO-Oper. Res. 2024, 58, 2951–2989. [Google Scholar] [CrossRef]
  24. Wang, H.; Pan, W. Research on UAV Path Planning Algorithms. IOP Conf. Ser. Earth Environ. Sci. 2021, 693, 012120. [Google Scholar] [CrossRef]
  25. Liu, H.; Li, X.; Fan, M.; Wu, G.; Pedrycz, W.; Suganthan, P.N. An Autonomous Path Planning Method for Unmanned Aerial Vehicle Based on a Tangent Intersection and Target Guidance Strategy. IEEE Trans. Intell. Transp. Syst. 2024, 23, 3061–3073. [Google Scholar] [CrossRef]
  26. Danancier, K.; Ruvio, D.; Sung, I.; Nielsen, P. Comparison of Path Planning Algorithms for an Unmanned Aerial Vehicle Deployment Under Threats. IFAC PapersOnLine 2019, 52, 1978–1983. [Google Scholar] [CrossRef]
  27. Reda, M.; Onsy, A.; Haikal, A.Y.; Ghanbari, A. Path Planning Algorithms in the Autonomous Driving System: A Comprehensive Review. Robot. Auton. Syst. 2024, 174, 104630. [Google Scholar] [CrossRef]
  28. Gugan, G.; Haque, A. Path Planning for Autonomous Drones: Challenges and Future Directions. Drones 2023, 7, 169. [Google Scholar] [CrossRef]
  29. Alvear, O.; Zema, N.R.; Natalizio, E.; Calafate, C.T. Using UAV-Based Systems to Monitor Air Pollution in Areas with Poor Accessibility. J. Adv. Transp. 2017, 2017, 8204353. [Google Scholar] [CrossRef]
  30. Kosior, M. Model-Based Adaptive Path Planning Algorithm for Unmanned Aerial Vehicles. Ph.D. Thesis, Silesian University of Technology, Gliwice, Poland, 2022. Available online: https://delibra.bg.polsl.pl/publication/84223 (accessed on 12 November 2024).
  31. Kochenderfer, M.J.; Wheeler, T.A. Algorithms for Optimization; The MIT Press: Cambridge, MA, USA, 2019. [Google Scholar]
  32. Nadimi-Shahraki, M.H.; Taghian, S.; Mirjalili, S. An improved grey wolf optimizer for solving engineering problems. Expert Syst. Appl. 2021, 166, 113917. [Google Scholar] [CrossRef]
  33. Improved Grey Wolf Optimizer (I-GWO). Available online: https://www.mathworks.com/matlabcentral/fileexchange/81253-improved-grey-wolf-optimizer-i-gwo/ (accessed on 11 November 2024).
  34. Kennedy, J.; Eberhart, R. Particle swarm optimization. In Proceedings of the ICNN’95—International Conference on Neural Networks, Perth, WA, Australia, 27 November–1 December 1995; pp. 1942–1948. [Google Scholar]
  35. Holland, J.H. Adaptation in Natural and Artificial Systems: An Introductory Analysis with Applications to Biology, Control, and Artificial Intelligence; The MIT Press: Cambridge, MA, USA, 1992. [Google Scholar]
  36. Socha, K.; Dorigo, M. Ant colony optimization for continuous domains. Eur. J. Oper. Res. 2008, 185, 1155–1173. [Google Scholar] [CrossRef]
  37. AMAP. AMAP Assessment 2015: Black Carbon and Ozone as Arctic Climate Forcers; Arctic Monitoring and Assessment Programme (AMAP): Oslo, Norway, 2015; pp. i–vii + 1–116. [Google Scholar]
  38. Beard, R.W.; McLain, T.W. Small Unmanned Aircraft: Theory and Practice; Princeton University Press: Princeton, NJ, USA, 2012. [Google Scholar]
  39. Documentation of Fixedwing in MATLAB Help Center. Available online: https://www.mathworks.com/help/uav/ref/fixedwing.html (accessed on 11 November 2024).
  40. Park, S.; Deyst, J.; How, J. A New Nonlinear Guidance Logic for Trajectory Tracking. In Proceedings of the AIAA Guidance, Navigation, and Control Conference and Exhibit, Providence, RI, USA, 16–19 August 2014. [Google Scholar]
  41. Torres, M.; Pelta, D.A.; Verdegay, J.L.; Torres, J.C. Coverage path planning with unmanned aerial vehicles for 3D terrain reconstruction. Expert Syst. Appl. 2016, 55, 441–451. [Google Scholar] [CrossRef]
  42. Andrade, F.A.d.A. Real-Time and Offline Path Planning of Unmanned Aerial Vehicles for Maritime and Coastal Applications. Ph.D. Thesis, Norwegian University of Science and Technology NTNU, Trondheim, Norway, 2019. Available online: http://hdl.handle.net/11250/2640229 (accessed on 11 November 2024).
  43. Owen, M.; Beard, R.W.; McLain, T. Implementing Dubins Airplane Paths on Fixed-Wing UAVs. In Handbook of Unmanned Aerial Vehicles; Valavanis, K., Vachtsevanos, G., Eds.; Springer: Dordrecht, The Netherlands, 2015; pp. 1677–1701. [Google Scholar] [CrossRef]
  44. Anderson, J.D. Aircraft Performance and Design; WCB/McGraw-Hill: Boston, MA, USA, 1999. [Google Scholar]
  45. Guillén Ruiz, S.; Calderita, L.V.; Hidalgo-Paniagua, A.; Bandera, R.J.P. Measuring Smoothness as a Factor for Efficient and Socially Accepted Robot Motion. Sensors 2020, 20, 6822. [Google Scholar] [CrossRef]
  46. Ceballos, N.D.M.; Valencia, J.A.; Ospina, N.L. Quantitative Performance Metrics for Mobile Robots Navigation. In Mobile Robots Navigation; Barrera, A., Ed.; IntechOpen: Rijeka, Croatia, 2010. [Google Scholar]
  47. Documentation of the Particle Swarm Optimization in MATLAB Help Center. Available online: https://www.mathworks.com/help/gads/particleswarm.html (accessed on 11 November 2024).
  48. Documentation of the Genetic Algorithm in MATLAB Help Center. Available online: https://www.mathworks.com/help/gads/genetic-algorithm-options.html (accessed on 11 November 2024).
  49. Lotniska—Żar. Available online: https://lotniska.dlapilota.pl/zar (accessed on 11 November 2024). (In Polish).
  50. Mission Planner Home. Available online: https://ardupilot.org/planner/ (accessed on 12 November 2024).
  51. Mittal, K.; Song, J.; Gupta, S.; Wettergren, T.A. Rapid path planning for Dubins vehicles under environmental currents. Robot. Auton. Syst. 2022, 134, 103646. [Google Scholar] [CrossRef]
  52. Tabor, S.; Guilliard, I.; Kolobov, A. ArduSoar: An Open-Source Thermalling Controller for Resource-Constrained Autopilots. In Proceedings of the 2018 IEEE/RSJ International Conference on Intelligent Robots and Systems (IROS), Madrid, Spain, 1–5 October 2018; pp. 6255–6262. [Google Scholar]
Figure 1. Visualization of mission use cases for Adaptive Path Planner development.
Figure 1. Visualization of mission use cases for Adaptive Path Planner development.
Applsci 14 12065 g001
Figure 2. Methodology for mission planning and execution using the APP framework.
Figure 2. Methodology for mission planning and execution using the APP framework.
Applsci 14 12065 g002
Figure 3. Paths optimized in a single run by different algorithms (first case).
Figure 3. Paths optimized in a single run by different algorithms (first case).
Applsci 14 12065 g003
Figure 4. Variability of the optimized paths in multiple runs (1st case).
Figure 4. Variability of the optimized paths in multiple runs (1st case).
Applsci 14 12065 g004
Figure 5. Measurement mission over Żywiec.
Figure 5. Measurement mission over Żywiec.
Applsci 14 12065 g005
Figure 6. The path designed by a human expert (top) and the best path generated by the GPP (bottom).
Figure 6. The path designed by a human expert (top) and the best path generated by the GPP (bottom).
Applsci 14 12065 g006
Figure 7. Measurement mission over the Kongsvegen glacier.
Figure 7. Measurement mission over the Kongsvegen glacier.
Applsci 14 12065 g007
Figure 8. The expert-designed path (top) and the best path generated by the GPP (bottom).
Figure 8. The expert-designed path (top) and the best path generated by the GPP (bottom).
Applsci 14 12065 g008
Figure 9. Optimized path as presented in Mission Planner—initial experiments.
Figure 9. Optimized path as presented in Mission Planner—initial experiments.
Applsci 14 12065 g009
Figure 10. Real path visualized in Mission Planner.
Figure 10. Real path visualized in Mission Planner.
Applsci 14 12065 g010
Figure 11. Initial mission settings as presented in Mission Planner—final integration experiments.
Figure 11. Initial mission settings as presented in Mission Planner—final integration experiments.
Applsci 14 12065 g011
Figure 12. Final simulated path.
Figure 12. Final simulated path.
Applsci 14 12065 g012
Table 1. Detailed criteria and their impact on UAV path planning in GPP.
Table 1. Detailed criteria and their impact on UAV path planning in GPP.
#CriterionNecessityComment
1Obstacle AvoidanceRequiredEnsures that the UAV avoids infeasible regions, penalizing any path that violates obstacle constraints.
2Shortest PathOptionalMinimizes the total distance traveled between control waypoints to reduce time and resources.
3Wind AdaptationOptionalModifies the path based on wind conditions, applying heuristic adjustments to maintain stability.
4Energy EfficiencyOptionalConsiders energy usage during flight, adding cost for routes with higher consumption.
5Pollutant Sampling FocusOptionalAdjusts the path to prioritize areas with the highest pollutant concentrations.
Table 2. Optimization algorithms—selected parameters.
Table 2. Optimization algorithms—selected parameters.
Parameter NameValueDescription
I-GWO
Max iterations100The upper limit on iterations permitted without a stall
Max stall iterations15The highest allowable number of successive iterations without finding an improved solution
Search agents100Number of wolves, i.e., potential solutions
Function tolerance1The min. cost change required to avoid being classified as a stall
PSO
Max iterations150The upper limit on iterations permitted without a stall
Max stall iterations25The highest allowable number of successive iterations without finding an improved solution
Swarm size400The particle count in the swarm
Self adj. weight1.49The weight of each particle’s best position in velocity adjustment
Social adj. weight1.49The weight of each neighborhood’s best position in velocity adjustment
Min neighbors fraction0.5The smallest size of the adaptive neighborhood
Function tolerance1The min. cost change required to avoid being classified as a stall
GA
Max generations3700The upper limit on generations permitted without a stall
Stall gen limit20The highest allowable number of successive iterations without finding an improved solution
Population size1500Number of population members
Crossover ratio1.2How far the child is from the better parent in the crossover function
Crossover fraction0.8The number of non-elite children produced in the next generation
Function tolerance1The min. cost change required to avoid being classified as a stall
ACO
Max iterations300The upper limit on iterations permitted without a stall
Max stall iterations15The highest allowable number of successive iterations without finding an improved solution
Sample size300The count of solutions evaluated during each iteration
Archive size50Number of the best solutions (ants) from the previous iteration
Deviation distance ratio0.85How far the new solutions can deviate from their source
Intensification factor0.001The likelihood of selecting the best solution to generate new solutions during an update
Function tolerance1The min. cost change required to avoid being classified as a stall
Non-default algorithm settings are highlighted in bold.
Table 3. Detailed metrics for the 1st test case and 1st run.
Table 3. Detailed metrics for the 1st test case and 1st run.
Algorithm CT [s] CFEs COST SMOO LEN [m] NPTS EEE [kWh] NCOL
I-GWO189.20593007036.0440.754124,78912511.0640
ACO109.42825,850648.1730.81793,4249380.6000
PSO124.21416,8003822.8150.717237,13423734.2580
GA258.18431,5002607.0890.726195,17019552.9970
Table 4. Basic statistical measures for the 1st test case and all 5 runs.
Table 4. Basic statistical measures for the 1st test case and all 5 runs.
I-GWO
Metric CT [s] CFEs COST LEN [m] SMOO NPTS EEE [kWh] NCOL
Mean252.59612,7405351.806132,7640.75413311.1710
StDev65.08940472025.95910,2650.0041030.1590
Min189.20593001654.473123,7610.74812401.0000
Max366.80020,1007036.044147,1520.76114741.3670
Median255.37311,1006266.195124,7890.75412511.0640
ACO
Metric CT [s] CFEs COST LEN [m] SMOO NPTS EEE [kWh] NCOL
Mean98.59121,350645.89893,4310.8059380.6000
StDev8.85138232.413140.02200.0000
Min91.01016,850641.95593,4220.7709370.6000
Max109.42825,850648.17393,4580.8319380.6000
Median91.67820,150646.82993,4240.8179380.6000
PSO
Metric CT [s] CFEs COST LEN [m] SMOO NPTS EEE [kWh] NCOL
Mean130.87618,5602646.573189,1000.74218932.8850
StDev6.76116511161.77850,9690.0315091.3470
Min124.21416,800669.97697,7700.7179810.6060
Max141.25521,2003822.815237,1340.80123734.2580
Median128.62718,8002503.187190,0550.72819042.6550
GA
Metric CT [s] CFEs COST LEN [m] SMOO NPTS EEE [kWh] NCOL
Mean227.78032,0702228.843175,1150.72517542.4910
StDev35.8271140360.91718,0780.0051810.4940
Min171.25631,5001638.002147,9690.72114831.6630
Max258.18434,3502607.089195,1700.73319552.9970
Median251.76231,5002180.302170,7330.72617102.4530
Table 5. Basic statistical measures for the whole experiment, 50 samples per algorithm.
Table 5. Basic statistical measures for the whole experiment, 50 samples per algorithm.
I-GWO
Metric CT [s] CFEs COST LEN [m] SMOO NPTS EEE [kWh] NCOL
Mean239.81811,8045332.872178,7010.75017912.5170
StDev95.15952293404.32667,1390.0256721.7920
Min84.1673700797.91398,2430.7059860.6070
Max417.57420,10013,921.534343,8750.80034437.0310
1st quartile177.42089003083.056126,1820.72812651.1380
Median232.70711,1004695.423159,9210.75016041.7710
3rd quartile307.69513,9007036.044218,6430.76221903.7630
ACO
Metric CT [s] CFEs COST LEN [m] SMOO NPTS EEE [kWh] NCOL
Mean171.88133,9326271.053120,9380.79212131.1210
StDev139.48223,49417,800.85452,1680.0355221.2050
Min47.07111,150374.21175,4090.7177570.2860
Max719.90990,050111,199.651317,8290.86131845.3640
1st quartile75.74615,950546.13090,6190.7639100.4290
Median118.62624,200727.699101,7840.79210230.6190
3rd quartile220.26045,3501530.986129,8610.81713011.3130
PSO
Metric CT [s] CFEs COST LEN [m] SMOO NPTS EEE [kWh] NCOL
Mean136.27821,6882481.475119,9230.78312031.0730
StDev35.72345706914.40340,4660.0304041.0120
Min59.43010,800382.17579,7310.7148010.2730
Max224.54932,00036,092.829281,6480.84928204.9940
1st quartile107.39518,800546.17095,9660.7619630.4770
Median138.54421,800733.795108,1300.78810850.6290
3rd quartile157.43624,8001220.731123,5390.80312391.3130
GA
Metric CT [s] CFEs COST LEN [m] SMOO NPTS EEE [kWh] NCOL
Mean201.77932,6692095.801164,9670.74816532.1870
StDev30.0201989864.81043,9100.0234391.0770
Min145.92831,500439.13576,6220.7197700.3630
Max273.98938,6254374.112272,8210.82827334.8250
1st quartile181.02831,5001459.975132,1110.72713241.3530
Median199.02631,5001991.016164,1310.74416452.2010
3rd quartile217.77732,9252607.089190,1350.76619032.9910
Table 6. Multi-criteria point-based evaluation of GPP algorithms.
Table 6. Multi-criteria point-based evaluation of GPP algorithms.
MetricWeightGradeWeight × Grade
I-GWOACOPSOGAI-GWOACOPSOGA
Median CT 70321021147
CFEs 63120186120
COST 1003210302010
SMOO 81320824160
EEE 91320927180
StDev CT 201230246
CFEs 110231023
COST 52013100515
SMOO 320136039
EEE 4013204128
Weighted sum5211410658
Maximum points165165165165
Solution fitness31.52%69.09%64.24%35.15%
Table 7. Smog profiling over Żywiec—mission outline.
Table 7. Smog profiling over Żywiec—mission outline.
Scenario IDAPPLowEmissionZywiec
DescriptionSmog profiling over Żywiec
Stages
1.
The aircraft begins its mission from the initial waypoint while airborne.
2.
The aircraft navigates to the area with the highest pollution.
3.
The aircraft measures pollution along a zigzag path.
4.
The UAV navigates to the goal waypoint.
5.
Communication is lost 1800 s after start.
6.
The path is recalculated locally, then the UAV executes a return-to-home procedure.
7.
The UAV proceeds seamlessly to the goal waypoint along new path.
MapRectangle area from ( 49.65000 ° N, 19.13000 ° E) to ( 49.82000 ° N, 19.28000 ° E), local origin ( 0 , 0 , 0 ) located at ( 49.68500 ° N, 19.19000 ° E, 0 m AMSL ), 12 h wind forecast
AlgorithmsACO (GPP), RRT* (LPP)
Mission parametersStart waypoint = ( 400 , 200 , 518 , 3 4 π )
Goal waypoint = ( 100 , 200 , 544 , π 4 )
Safety margin = 100 m vertically, 200 m horizontally
Airspeed = 22  m s
Flight-path angle limits (ascend, descend) = π 90 , π 12  rad
Max roll angle (symmetrical) = π 30  rad
Safety margin = 100 m
Pollution modelLinear cost growth from 0 at the center with rate = 0.005 m−1
Center at ( 49.68500 ° N, 19.19000 ° E, 348 m AMSL)
Criteria of success max ( CT ) 4.55 s (for LPP)
FT 2964 s
NCOL = 0 (GPP and LPP)
The airport is located at 1291 ft (394.5 m) AMSL [49]; 0 m altitude was used to keep the vertical scale relative to sea level.
Table 8. Metrics calculated for the simplified APPLowEmissionZywiec scenario.
Table 8. Metrics calculated for the simplified APPLowEmissionZywiec scenario.
#CT [s]FT [s]CFEsCOSTLEN [m]SMOOEEE [Wh]NCOL
130.5542151.83715,350302047,2570.86862.1160
495.5262993.78835,750274265,4470.80186.4730
587.3183021.02640,850284466,2360.85087.1910
1034.7903024.41217,450307166,3910.82587.3200
1523.0322135.01312,050323246,8670.88361.6330
2244.3142982.50822,850284765,3860.85586.1060
2318.4252135.03210,250323346,8670.88461.6330
2447.0613236.48222,850286271,0250.84193.4910
2538.9152202.00719,550302348,3720.88763.5510
3039.1312272.36120,150280549,8570.87165.5790
RefN/A2488.966N/AN/A54,5960.82671.8570
Table 9. Metrics calculated for the dynamic APPLowEmissionZywiec scenario.
Table 9. Metrics calculated for the dynamic APPLowEmissionZywiec scenario.
#CT [s]FT [s]CFEsCOSTLEN [m]SMOOEEE [Wh]NCOL
132.446 + 0.1712284.03413,550318349,6780.68767.1910
280.452 + 0.6502623.31634,250270357,4910.81275.7200
321.215 + 0.0712137.44911,150323246,9230.88461.7040
419.994 + 0.0822137.44810,550323346,9230.88461.7040
853.150 + 1.0302873.11025,850280562,9440.81482.9510
1450.291 + 0.3323789.43324,650270382,7160.717110.5120
2038.989 + 0.0612316.75117,750302150,8430.83666.8770
2128.481 + 0.1532995.96313,850304365,5780.72286.6470
2517.181 + 0.1082137.5719050323246,9260.88461.7080
2820.707 + 0.0692137.68711,150323346,9280.88561.7110
2924.547 + 0.1842296.75312,950302950,4580.84166.3120
3021.603 + 0.1002137.59712,050323246,9260.88461.7080
Table 10. BC measurement over Kongsvegen—mission outline.
Table 10. BC measurement over Kongsvegen—mission outline.
Scenario IDAPPBlackCarbonKongsvegen
DescriptionMeasurement of BC over Kongsvegen
Stages
1.
The UAV begins its mission from the initial waypoint while airborne.
2.
The aircraft navigates to the area with the highest BC pollution.
3.
The aircraft measures pollution along a zigzag path.
4.
The global path is updated and the aircraft resumes the mission.
5.
The UAV finishes the measurements and returns to the airport.
6.
When communication fails, the UAV autonomously generates a new path to the goal locally.
7.
The UAV proceeds seamlessly to the goal waypoint.
MapRectangle area from ( 78.75000 ° N, 11.80000 ° E) to ( 78.94000 ° N, 13.20000 ° E), local origin ( 0 , 0 , 0 ) at the Ny-Ålesund Airport ( 78.92778 ° N, 11.87472 ° E, 0 m AMSL), 12h wind forecast
AlgorithmsACO (GPP), RRT* (LPP)
Mission parametersStart waypoint = ( 3850 , 4800 , 5300 , π 4 )
Goal waypoint = (22,750, 6850, 5500, 3 4 π )
Safety margin = 100 m (vertical), 200 m (horizontal)
Airspeed = 22  m s
Flight-path angle limits (ascend, descend) = π 90 , π 12  rad
Max roll angle (symmetrical) = π 30  rad
Safety margin = 100 m vertically, 500 m horizontally
Pollution modelLinear cost growth from 0 at the center with rate = 0.005 m−1
Initial center at ( 78.83420 ° N, 12.68260 ° E, 5000 m AMSL)
Updated center at ( 78.83420 ° N, 12.68260 ° E, 5000 m AMSL)
Criteria of successmax(CT) 4.55 s (for LPP)
FT 26,348 s (full case), FT 21,125  s (simple case)
NCOL = 0 (GPP and LPP)
Table 11. Metrics calculated for the simplified APPBlackCarbonKongsvegen scenario.
Table 11. Metrics calculated for the simplified APPBlackCarbonKongsvegen scenario.
# CT [s] FT [s] CFEs COST LEN [m] SMOO EEE [Wh] NCOL
166.19717,426.15313,850525265,3050.771506.0690
570.89917,424.45817,450524265,2830.770506.0200
624.70317,427.40211,750524265,3200.770506.1050
732.20918,842.03814,750555280,8150.782550.9110
1146.18718,499.16218,350534282,7590.773537.9340
2019.35917,425.97810,250525265,3040.770506.0620
2542.07115,676.26021,050529246,4650.795455.8640
2643.42720,360.69219,250641302,4900.794598.3280
2758.82319,622.43723,450588294,5370.783572.5300
3030.89117,428.96912,950527265,3410.770506.1500
RefN/A16,512.259N/AN/A239,2180.803481.4146312
Table 12. Metrics calculated for the dynamic APPBlackCarbonKongsvegen scenario.
Table 12. Metrics calculated for the dynamic APPBlackCarbonKongsvegen scenario.
# CT [s] FT [s] CFEs COST LEN [m] SMOO EEE [Wh] NCOL
132.9 + 19.2 + 0.222,51316,850 + 10,850524 + 214324,0640.7986530
1922.3 + 29.1 + 0.136,06512,350 + 14,150526 + 521443,1480.83610420
2331.6 + 17.3 + 0.220,72916,850 + 10,250566 + 209304,0980.8146010
2432.6 + 16.7 + 0.122,57616,850 + 10,250782 + 215324,7060.8016550
2525.7 + 24.8 + 0.126,40113,850 + 13,250527 + 397367,3470.8257650
2642.4 + 34.6 + 0.122,69323,450 + 15,950525 + 308324,1660.8006580
2743.6 + 21.2 + 0.229,20123,750 + 12,350523 + 311387,4510.8128470
2847.5 + 16.4 + 0.122,51425,250 +  9650525 + 214324,0770.7986530
2927.3 + 19.2 + 0.129,37013,850 + 11,150726 + 233376,8270.7968530
3042.4 + 17.3 + 0.222,51222,850 + 10,250521 + 214324,0530.7996530
Disclaimer/Publisher’s Note: The statements, opinions and data contained in all publications are solely those of the individual author(s) and contributor(s) and not of MDPI and/or the editor(s). MDPI and/or the editor(s) disclaim responsibility for any injury to people or property resulting from any ideas, methods, instructions or products referred to in the content.

Share and Cite

MDPI and ACS Style

Kosior, M.; Przystałka, P.; Panfil, W. Adaptive Path Planning for UAV-Based Pollution Sampling. Appl. Sci. 2024, 14, 12065. https://doi.org/10.3390/app142412065

AMA Style

Kosior M, Przystałka P, Panfil W. Adaptive Path Planning for UAV-Based Pollution Sampling. Applied Sciences. 2024; 14(24):12065. https://doi.org/10.3390/app142412065

Chicago/Turabian Style

Kosior, Mateusz, Piotr Przystałka, and Wawrzyniec Panfil. 2024. "Adaptive Path Planning for UAV-Based Pollution Sampling" Applied Sciences 14, no. 24: 12065. https://doi.org/10.3390/app142412065

APA Style

Kosior, M., Przystałka, P., & Panfil, W. (2024). Adaptive Path Planning for UAV-Based Pollution Sampling. Applied Sciences, 14(24), 12065. https://doi.org/10.3390/app142412065

Note that from the first issue of 2016, this journal uses article numbers instead of page numbers. See further details here.

Article Metrics

Back to TopTop