Advanced SDR-Based Custom OFDM Protocol for Improved Data Rates in HF-NVIS Links
Abstract
1. Introduction
- 1.
- HF propagation and SNR analysis: an extension of the HF NVIS ionospheric propagation studies and an analysis of the potential for implementing new protocols in the HF range to enhance data communications.
- 2.
- Implementation and evaluation of a novel concept for the HF range—a custom OFDM system with aggregated channels using SDR: practical implementation and evaluation of an OFDM system with aggregated channels for HF data communication under laboratory and real conditions.
- 3.
- Development of digital signal processing hardware and software: development of the hardware system and software applications required for the efficient transmission and reception of data in the RF spectrum.
- 4.
- User interface development: develop an intuitive interface for HF data communication.
- 5.
- Demonstration of system performance to users and investors: the validation of the system under real-world conditions and the presentation of practical results that demonstrate reliability to potential users and investors.
2. Materials and Methods
2.1. Setting up the GNU Radio Environment
2.2. Custom Python Block Development
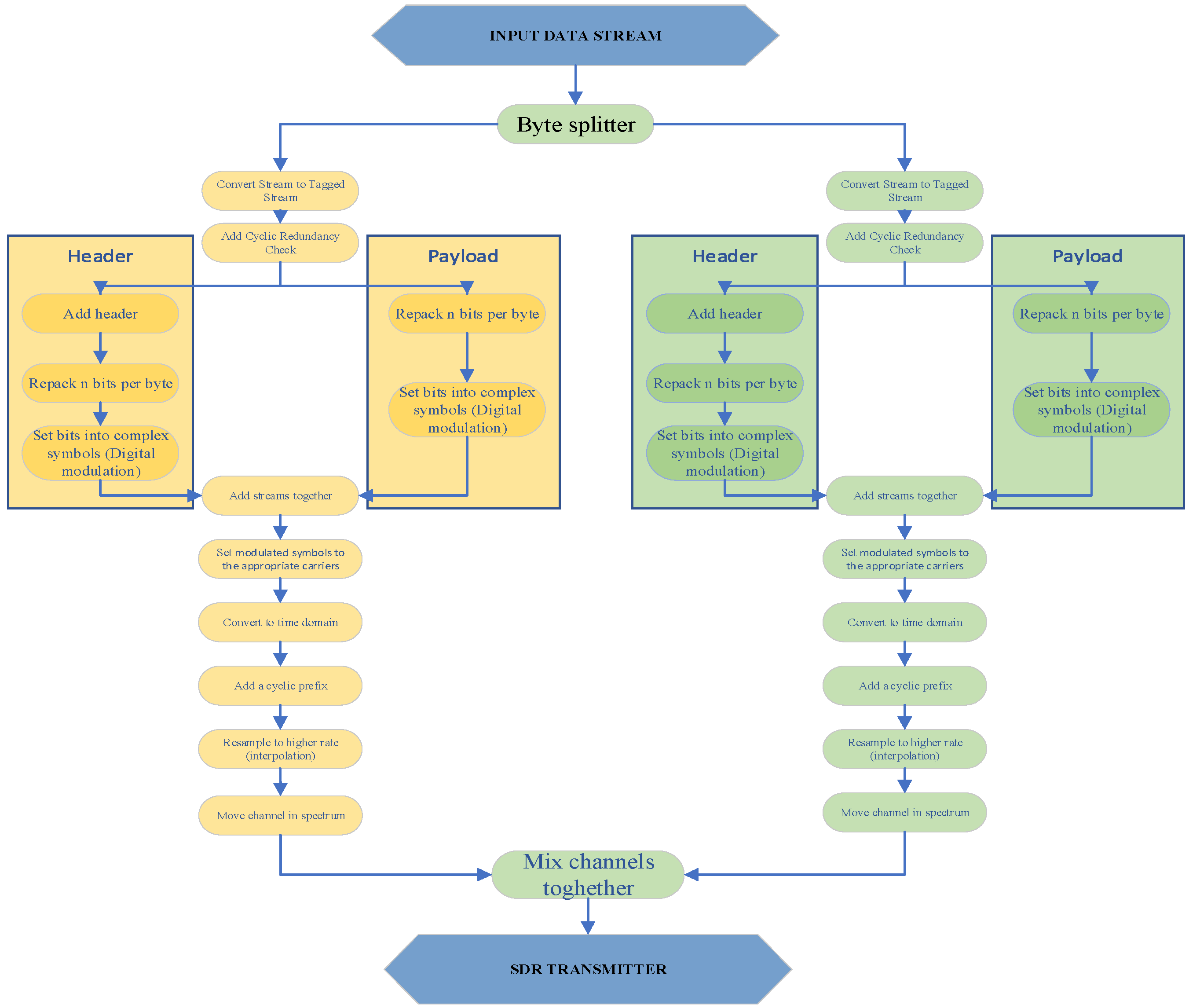
2.3. Transmitter Application Flow Chart Development
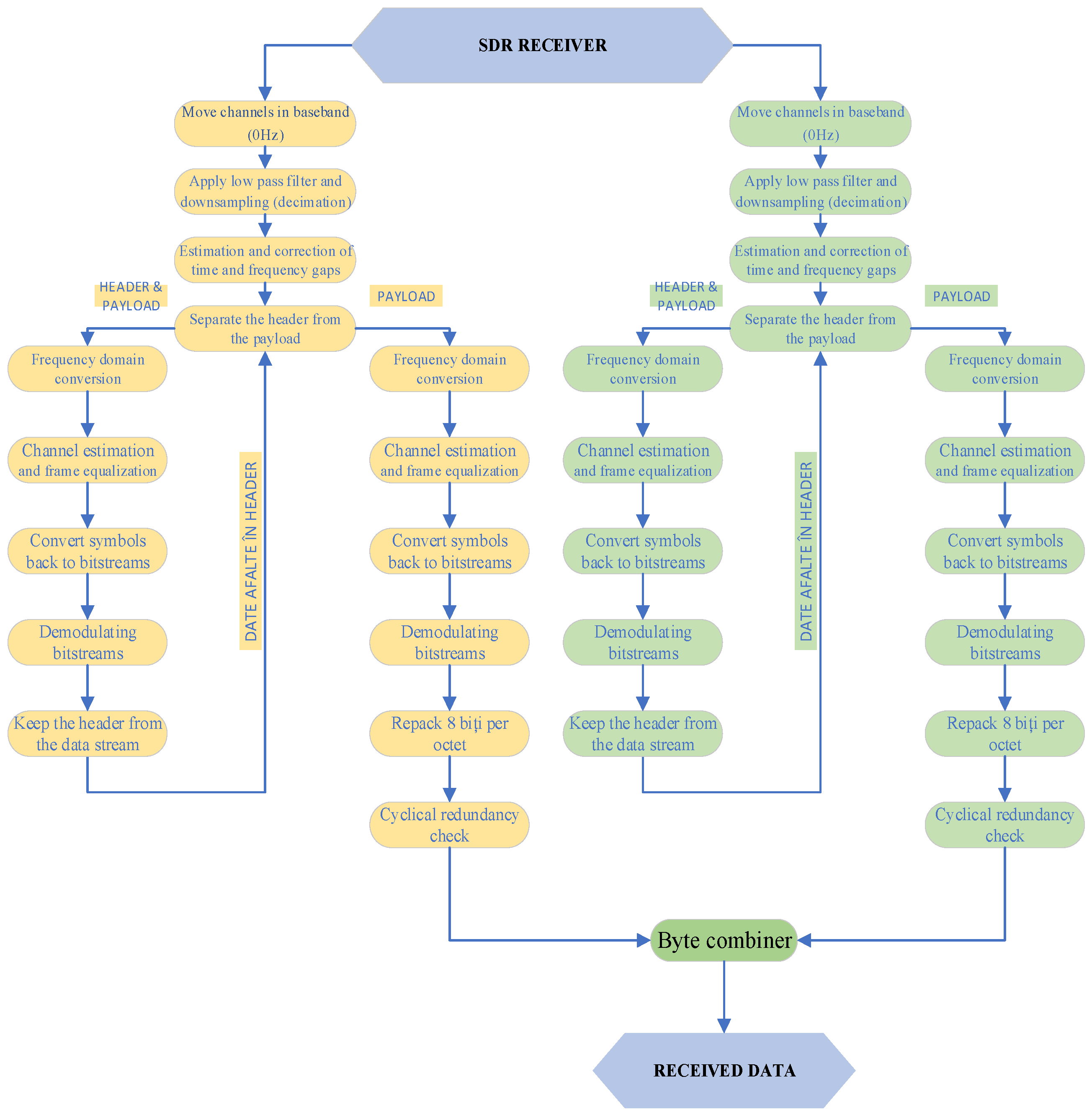
2.4. Receiver Application Flow Chart Development
2.5. Development of a Standalone Application
- ✓
- Flowgraph Design of GNU Radio
- ✓
- Integration with Python Script
- ✓
- Qt-based graphical user interface (GUI)
- ✓
- Develop the standalone application
- ✓
- Testing and optimization
3. Results and Discussion
3.1. Laboratory Conditions
3.2. Real Field Conditions
- ✓
- The fixed transmitter system comprises the following hardware components:
- ✓
- Mobile Receiver System (Figure 19b)
- ✓
- The transmission and reception of messages:
4. Conclusions
Author Contributions
Funding
Institutional Review Board Statement
Informed Consent Statement
Data Availability Statement
Conflicts of Interest
References
- Tank, H.B.; Shah, D.J. Low PAPR Filtered OFDM using Modified Selective Mapping. J. Electr. Syst. 2024, 20, 1255–1265. [Google Scholar] [CrossRef]
- Mahender, K.; Kumar, T.A. Performance Study of OFDM over Multipath Fading Channels for Next Wireless Communications. Int. J. Appl. Eng. Res. 2017, 12, 10205–10210. [Google Scholar]
- Adamu, P.U.; López-Benítez, M. Analysis of Carrier Aggregation as a Diversity Technique for Improved Spectral Efficiency and Secrecy Performance in Mobile Communications. Telecom 2024, 5, 255–279. [Google Scholar] [CrossRef]
- Shen, Z.; Papasakellariou, A.; Montojo, J.I.; Gerstenberger, D.; Xu, F. Overview of 3GPP LTE-advanced carrier aggregation for 4G wireless communications. IEEE Commun. Mag. 2012, 50, 122–130. [Google Scholar] [CrossRef]
- Li, L.; Zhang, S.; Wang, K.; Zhou, W. Combined Channel Aggregation and Fragmentation Strategy in Cognitive Radio Networks. arXiv 2012. [Google Scholar] [CrossRef]
- Abyaneh, M.A.; Huyart, B.; Cousin, J. QPSK-OFDM Carrier Aggregation using a single transmission chain. In Proceedings of the IEEE MTT-S International Microwave Symposium, Phoenix, AZ, USA, 17–22 May 2015; pp. 1–4. [Google Scholar]
- Stefanatos, S.; Foukalas, F. Low complexity transmission of wideband OFDM signals via inter-band carrier aggregation. In Proceedings of the International Symposium on Wireless Communication Systems (ISWCS), Poznan, Poland, 20–23 September 2016; pp. 501–505. [Google Scholar]
- Ramaboli, A.L.; Falowo, O.E.; Chan, A. Bandwidth aggregation in heterogeneous wireless networks: A survey of current approaches and issues. J. Netw. Comput. Appl. 2012, 35, 1674–1690. [Google Scholar] [CrossRef]
- Khan, Z.; Ahmadi, H.; Hossain, E.; Coupechoux, M.; Dasilva, L.A.; Lehtomäki, J.J. Carrier aggregation/channel bonding in next generation cellular networks: Methods and challenges. IEEE Netw. 2014, 28, 34–40. [Google Scholar] [CrossRef]
- Parashar, V.; Kashyap, R.; Rizwan, A.; Karras, D.A.; Altamirano, G.C.; Dixit, E.; Ahmadi, F. Aggregation-Based Dynamic Channel Bonding to Maximise the Performance of Wireless Local Area Networks (WLAN). Wirel. Commun. Mob. Comput. 2022, 2022, 4464447. [Google Scholar] [CrossRef]
- Yuan, G.; Zhang, X.; Wang, W.; Yang, Y. Carrier aggregation for LTE-advanced mobile communication systems. IEEE Commun. Mag. 2010, 48, 88–93. [Google Scholar] [CrossRef]
- Bhamri, A.; Hooli, K.; Lunttila, T. Massive carrier aggregation in LTE-advanced pro: Impact on uplink control information and corresponding enhancements. IEEE Commun. Mag. 2016, 54, 92–97. [Google Scholar] [CrossRef]
- Chikhale, D.; Deosarkar, S.B.; Munde, M.M. Carrier Aggregation in 5G Using Millimeter Range Communication. In Proceedings of the IEEE 4th International Conference on Computing, Power and Communication Technologies (GUCON), Kuala Lumpur, Malaysia, 24–26 September 2021; pp. 1–6. [Google Scholar]
- Zhang, Z.; Zeng, F.; Ge, L.; Chen, S.; Yang, B.; Xuan, G. Design and implementation of novel HF OFDM communication systems. In Proceedings of the IEEE 14th International Conference on Communication Technology, Chengdu, China, 9–11 November 2012; pp. 1088–1092. [Google Scholar]
- Yli-Kaakinen, J.; Renfors, M.; Tuomivaara, H. Multicarrier modulation for HF communications. In Proceedings of the International Conference on Military Communications and Information Systems (ICMCIS), Brussels, Belgium, 23–24 May 2016; pp. 1–7. [Google Scholar]
- Ibrahim, A.A.; Abdelaziz, A.; Salah, M.M. OFDM over wideband ionospheric HF channel: Channel modelling & optimal subcarrier power allocation. In Proceedings of the 35th National Radio Science Conference (NRSC), Cairo, Egypt, 20–22 March 2018; pp. 300–308. [Google Scholar]
- Mudzingwa, C.; Chawanda, A. Radio Propagation Prediction for HF Communications. Communications 2018, 6, 5–12. [Google Scholar] [CrossRef]
- Pandi, N.; Kumar, A. A Review on Cognitive Radio for Next Generation Cellular Network and its Challenges. Am. J. Eng. Appl. Sci. 2017, 10, 334–347. [Google Scholar] [CrossRef][Green Version]
- Umesha, M.; Swamy, P.M. Techniques for Improving Performance of OFDM System for Wireless Communication. Int. J. Adv. Res. Comput. Commun. Eng. 2017, 6, 812–816. [Google Scholar]
- Devi, C.; Thangadurai, N. A review on recent trends in software defined radio design and applications. Int. J. Adv. Res. Electron. Commun. Eng. 2017, 6, 1021–1025. [Google Scholar]
- Liu, Y.; Liu, H.; Zhang, M.; Chen, P.; Yang, F. Software Defined Radio Implementation of an enhanced LTE-WiFi Aggregation System. In Proceedings of the IEEE/CIC International Conference on Communications in China (ICCC), Beijing, China, 16–18 August 2018; pp. 604–608. [Google Scholar]
- Abbas, K.; Afaq, M.; Khan, T.A.; Rafiq, A.; Iqbal, J.; Islam, I.U.; Song, W. An efficient SDN-based LTE-WiFi spectrum aggregation system for heterogeneous 5G networks. Trans. Emerg. Telecommun. Technol. 2020, 33, e3943. [Google Scholar] [CrossRef]
- Sorecau, M.; Sorecau, E.; Sârbu, A.; Bechet, P. Real-Time Statistical Measurement of Wideband Signals Based on Software Defined Radio Technology. Electronics 2023, 12, 2920. [Google Scholar] [CrossRef]
- He, K.; Crockett, L.H.; Stewart, R.W. Dynamic Reconfiguration Technologies Based on FPGA in Software Defined Radio System. J. Signal Process. Syst. 2012, 69, 75–85. [Google Scholar] [CrossRef]
- Sorecau, E.; Sorecau, M.; Craiu, N.; Sârbu, A.; Bechet, P. SNR Measurement of Ionospheric Channels for Availability Evaluation under NVIS Propagation. In Proceedings of the 2022 International Conference and Exposition on Electrical And Power Engineering (EPE), Iasi, Romania, 20–22 October 2022; pp. 275–279. [Google Scholar]
- Sorecau, E.; Sorecau, M.; Craiu, N.; Sârbu, A.; Bechet, P. Design, implementation and preliminary testing of an automated system for the evaluation of ionospheric channels. IOP Conf. Ser. Mater. Sci. Eng. 2022, 1254, 012008. [Google Scholar] [CrossRef]
- Shi, D.; Song, L.; Zhou, W.; Gao, X.; Wang, C.X.; Li, G.Y. Channel Acquisition for HF Skywave Massive MIMO-OFDM Communications. IEEE Trans. Wirel. Commun. 2023, 22, 4074–4089. [Google Scholar] [CrossRef]
- Ibrahim, A.A.; Abdelaziz, A.; Salah, M.M. On the performance of OFDM and single carrier communication over wideband HF channel: Theory and practice. Telecommun. Syst. 2021, 77, 671–682. [Google Scholar] [CrossRef]
- Şorecău, E.; Şorecău, M.; Popescu, F.; Bechet, P. Software-Defined Radio Techniques for Enhanced OFDM Transmission in NVIS Propagation. In Proceedings of the International Symposiussm on Electromagnetic Compatibility—EMC Europe, Bruges, Belgium, 2–5 September 2024; pp. 368–373. [Google Scholar]

























Disclaimer/Publisher’s Note: The statements, opinions and data contained in all publications are solely those of the individual author(s) and contributor(s) and not of MDPI and/or the editor(s). MDPI and/or the editor(s) disclaim responsibility for any injury to people or property resulting from any ideas, methods, instructions or products referred to in the content. |
© 2024 by the authors. Licensee MDPI, Basel, Switzerland. This article is an open access article distributed under the terms and conditions of the Creative Commons Attribution (CC BY) license (https://creativecommons.org/licenses/by/4.0/).
Share and Cite
Șorecău, E.; Șorecău, M.; Bechet, P. Advanced SDR-Based Custom OFDM Protocol for Improved Data Rates in HF-NVIS Links. Appl. Sci. 2024, 14, 10841. https://doi.org/10.3390/app142310841
Șorecău E, Șorecău M, Bechet P. Advanced SDR-Based Custom OFDM Protocol for Improved Data Rates in HF-NVIS Links. Applied Sciences. 2024; 14(23):10841. https://doi.org/10.3390/app142310841
Chicago/Turabian StyleȘorecău, Emil, Mirela Șorecău, and Paul Bechet. 2024. "Advanced SDR-Based Custom OFDM Protocol for Improved Data Rates in HF-NVIS Links" Applied Sciences 14, no. 23: 10841. https://doi.org/10.3390/app142310841
APA StyleȘorecău, E., Șorecău, M., & Bechet, P. (2024). Advanced SDR-Based Custom OFDM Protocol for Improved Data Rates in HF-NVIS Links. Applied Sciences, 14(23), 10841. https://doi.org/10.3390/app142310841

